Integration of Constructive Solid Geometry and Boundary Representation (CSG-BRep) for 3D Modeling of Underground Cable Wells from Point Clouds
Abstract
1. Introduction
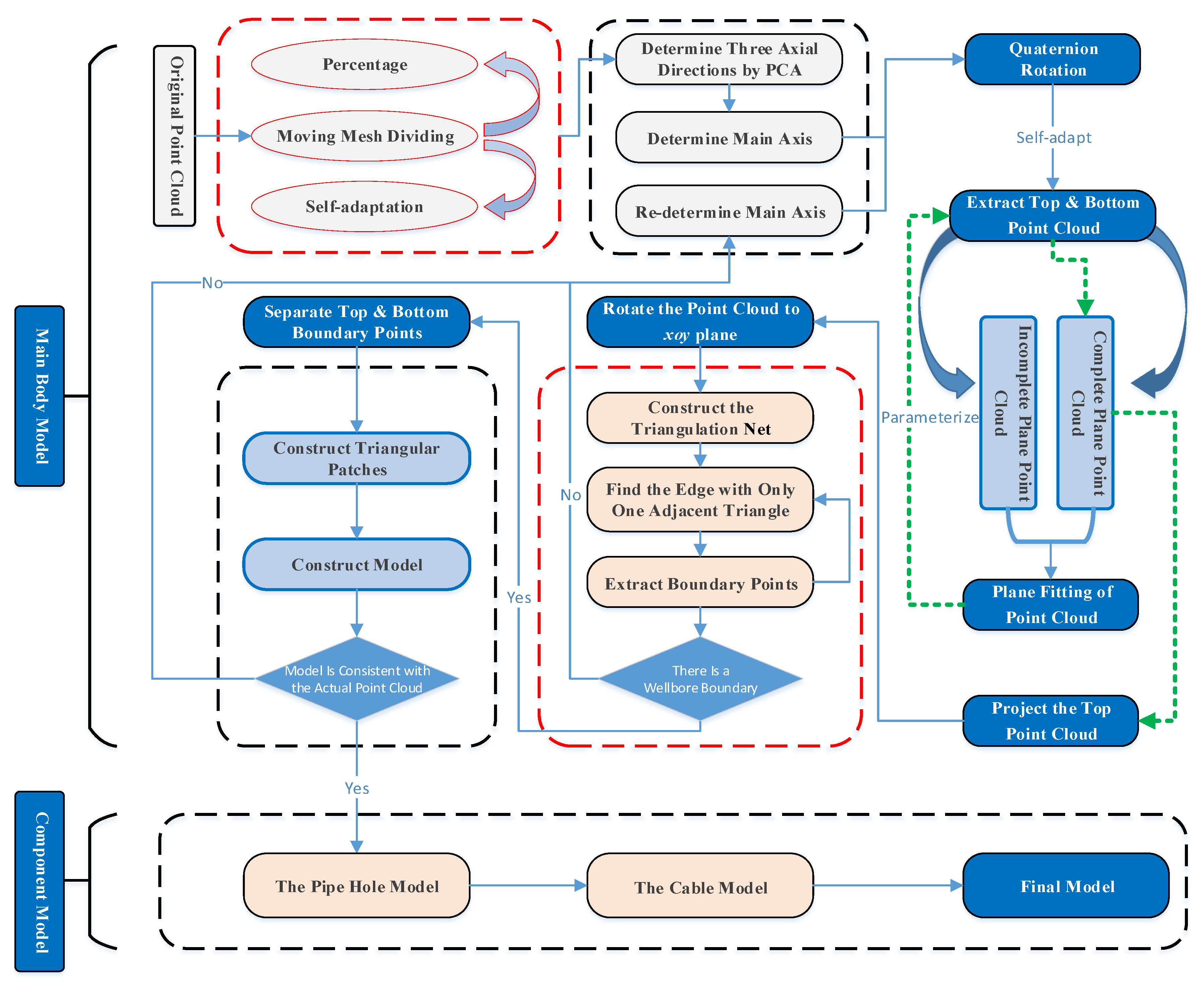
2. Methods
2.1. Introduction and Classification of Underground Cable Wells
2.2. Modeling Method of Underground Cable Wells
2.3. Construction of the Underground Cable Well Model
2.3.1. Simplification of the Point Cloud
2.3.2. Determination of the Main Axis by Calculating the OBB Bounding Box
Rotation by Quaternion
Extraction of the Cable Well Top Point Cloud
Extraction of the Boundary by Constructing the Triangulation Network
Refining the Cable Well Model by Constructing Triangular Patches
2.4. Construction of the Underground Cable Wells Component Model
2.4.1. Construction of the Cable Well Pipe Hole Model
2.4.2. Construction of the Cable
2.5. The Construction of the Topological Relationship in Cable Wells
3. Modeling Experiment and Test Data
3.1. Instrument and Data
3.2. The Modeling Experiment of Underground Cable Wells and The Corresponding Results
4. Results and Discussion
5. Conclusions
Author Contributions
Funding
Conflicts of Interest
References
- Bi, T.; Sun, L.; Qian, S. Automatic 3D Modeling Method for Urban Underground Pipe Network. Chin. J. Undergr. Space. Eng. 2013, 9, 1473–1476. [Google Scholar]
- Luo, L.; He, J.; Li, Y. Research and Application of 3D Fast Modeling Technology for Underground Pipeline in City. Bull. Surv. Map. 2012, 9, 87–89. [Google Scholar]
- Wang, S.; Ning, Q. Underground Pipeline Spatial Data Model and 3D Visualization. Softw. Guide 2015, 14, 78–80. [Google Scholar]
- Liu, J.; Qian, H.; Sun, Y. Application of Underground Pipeline Three-dimensional Modeling Base on Skyline. Urban Geotech. Investig. Surv. 2011, 4, 43–45. [Google Scholar]
- Jiang, Y. Progress of Information Construction of Urban Underground Pipeline in China. Bull. Surv. Map. 2017, 12, 1–4. [Google Scholar]
- Lu, D.; Tan, R.; Guo, M.; Li, P. Research on the Key Technology of Urban Underground Pipeline Three-dimensional Modeling. Bull. Surv. Map. 2017, 5, 117–119. [Google Scholar]
- Schall, G.; Junghanns, S.; Schmalstieg, D. The transcoding pipeline: Automatic generation of 3D models from geospatial data sources. In Proceedings of the 1st International Workshop on Trends in Pervasive and Ubiquitous Geotechnology and Geoinformation (TIPUGG), Park City, UT, USA, 23 September 2008. [Google Scholar]
- Schall, G.; Zollmann, S.; Reitmayr, G. Smart Vidente: Advances in mobile augmented reality for interactive visualization of underground infrastructure. Pers. Ubiquit. Comput. 2013, 17, 1533–1549. [Google Scholar] [CrossRef]
- Talmaki, S.A.; Dong, S.; Kamat, V.R. Geospatial databases and augmented reality visualization for improving safety in urban excavation operations. In Proceedings of the Construction Research Congress 2010, Banff, AB, Canada, 8–10 May 2010. [Google Scholar]
- Tabarro, P.G.; Pouliot, J.; Fortier, R.; Losier, L.M. A WebGIS to Support GPR 3D Data Acquisition: A First Step for the Integration of Underground Utility Networks in 3D City Models. In Proceedings of the International Archives of Photogrammetry, Remote Sensing and Spatial Information Sciences, Melbourne, Australia, 26–27 October 2017. [Google Scholar]
- Dutta, A.; Saran, S. Short Note 3D modeling of subsurface utilities using Ground Penetrating Radar (GPR) data. J. Geomat. 2016, 10, 217–221. [Google Scholar]
- Chen, J.; Guo, X.; Hu, R.; Wu, F. Application of 3D Visualization of Underground Pipeline Based on BIM Technology. Chin. J. Eng. Geophys. 2018, 15, 65–72. [Google Scholar]
- John, D. The Creation of a Static BRep Model Given a Cloud of Points. In Proceedings of the 55th AIAA Aerospace Sciences Meeting, Grapevine, TX, USA, 9–13 January 2017. [Google Scholar]
- Tao, G.; Wu, L.; Li, D. Realization 3-Dimensional Model of Underground Pipelines in City. Sci. Surv. Map. 2005, 30, 110–112. [Google Scholar]
- Wu, Q.; Xu, K.; Wang, J. Constructing 3D CSG Models from 3D Raw Point Clouds. Comput. Graph. Forum 2018, 37, 221–232. [Google Scholar] [CrossRef]
- Vanneschi, C.; Salvini, R.; Massa, G.; Riccucci, S.; Borsani, A. Geological 3D modeling for excavation activity in an underground marble quarry in the Apuan Alps (Italy). Comput. Geosci. 2014, 69, 41–54. [Google Scholar] [CrossRef][Green Version]
- Zlot, R.; Bosse, M. Three-Dimensional Mobile Mapping of Caves. J. Cave Karst Stud. 2014, 76, 191–206. [Google Scholar] [CrossRef]
- Russell, E.A. Uav-Based Geotechnical Modeling and Mapping of an Inaccessible Underground Site. Master’s Thesis, Montana Tech of The University of Montana, Butte, MT, USA, 2018. [Google Scholar]
- Grehl, S.; Sastuba, M.; Donner, M.; Ferber, M.; Schreiter, F.; Mischo, H.; Jung, B. Towards virtualization of underground mines using mobile robots–from 3D scans to virtual mines. In Proceedings of the 23rd International Symposium on Mine Planning & Equipment Selection, Johannesburg, South Africa, 9 November 2015. [Google Scholar]
- Estellers, V.; Scott, M.; Tew, K.; Soatto, S. Robust Poisson Surface Reconstruction. In International Conference on Scale Space and Variational Methods in Computer Vision; Springer: Cham, Switzerland, 2015. [Google Scholar]
- Fridovich-Keil, D.; Nelson, E.; Zakhor, A. AtomMap: A probabilistic amorphous 3D map representation for robotics and surface reconstruction. In Proceedings of the 2017 IEEE International Conference on Robotics and Automation (ICRA), Singapore, 29 May–3 June 2017; pp. 3110–3117. [Google Scholar]
- Odille, F.; Bustin, A.; Liu, S.; Chen, B.; Vuissoz, P.A.; Felblinger, J.; Bonnemains, L. Isotropic 3 D cardiac cine MRI allows efficient sparse segmentation strategies based on 3 D surface reconstruction. Magn. Reson. Med. 2018, 79, 2665–2675. [Google Scholar] [CrossRef] [PubMed]
- Richter, R.; Döllner, J. Concepts and techniques for integration, analysis and visualization of massive 3D point clouds. Comput. Environ. Urban. 2014, 45, 114–124. [Google Scholar] [CrossRef]
- Nebiker, S.; Bleisch, S.; Christen, M. Rich point clouds in virtual globes—A new paradigm in city modeling? Comput. Environ. Urban. 2010, 34, 508–517. [Google Scholar] [CrossRef]
- Huang, M.; Du, Y.; Zhang, J.; Zhang, Y. A topological enabled three-dimensional model based on constructive solid geometry and boundary representation. Clust. Comput. 2016, 19, 2027–2037. [Google Scholar]
- Wang, F. Application of 3D Laser Scanning Technology in Mine Modeling. Geo. Tech. Equip. 2013, 15, 94–96. [Google Scholar]
- Jiang, J.; Guo, J.; Wu, L.; Yang, Y.; Zhou, W.; Zhang, P. 3-D Modeling Method of Mine Roadway Based on 3-D Laser Scanning Point Cloud. Coal Min. Technol. 2016, 21, 109–113. [Google Scholar]
- Xiong, X.; Adan, A.; Akinci, B.; Huber, D. Automatic creation of semantically rich 3D building models from laser scanner data. Autom. Constr. 2013, 31, 325–337. [Google Scholar] [CrossRef]
- Gigli, G.; Morelli, S.; Fornera, S.; Casagli, N. Terrestrial laser scanner and geomechanical surveys for the rapid evaluation of rock fall susceptibility scenarios. Landslides 2014, 11, 1–14. [Google Scholar] [CrossRef]
- China Institute of Building Standard Design & Research. Design and Installation of Power Cable Well; China Planning Press: Beijing, China, 2007. [Google Scholar]
- Zhou, B.; Chen, Y.; Gu, Z. Data Point Reduction on Octree Cube Algorithm. Mod. Manuf. Eng. 2008, 3, 64–67. [Google Scholar]
- Zhu, M.; Feng, Z.; Guo, J.; Ju, L. Data Point Reduction Using a 3-Dimensional Cube Algorithm. J. Shanghai Univ. 2005, 11, 242–246. [Google Scholar]
- Shi, B.; Liang, J.; Zhang, X.; Shu, W. Research on Point Cloud Simplification with Preserved Features. J. Xi’an Jiaotong Univ. 2010, 44, 38–40. [Google Scholar]
- Liu, D.; Chen, J. Point Cloud Reduction Technique in Reverse Engineering. J. Xidian Univ. 2008, 35, 334–339. [Google Scholar]
- Chen, Z.; Da, F. 3D Point Cloud Simplification Algorithm Based on Fuzzy Entropy Iteration. Acta Opt. Sin. 2013, 33, 153–159. [Google Scholar]
- Sun, D.; Zhu, C.; Fan, Z.; Li, Y. Reduction Algorithm for Scattered Points Based on Model Surface Analysis. China Mech. Eng. 2009, 20, 2840–2843. [Google Scholar]
- Li, F.; Rao, Y.; Liu, C.; Jie, F. Point Cloud Simplification Based on Angle between Normal. J. Syst. Simul. 2012, 24, 1980–1983. [Google Scholar]
- Li, Z.; Li, L.; Zou, F.; Yang, Y. 3D foot and shoe matching based on OBB and AABB. Int. J. Cloth. Sci. Technol. 2013, 25, 389–399. [Google Scholar] [CrossRef]
- Gross, M.; Pfister, H. Point-Based Graphics; Morgan Kaufmann Publishers Inc.: San Mateo, CA, USA, 2007; p. 248. [Google Scholar]
- Zhang, X. A system of generalized Sylvester quaternion matrix equations and its applications. Appl. Math. Comput. 2016, 273, 74–81. [Google Scholar] [CrossRef]
- Liu, J. Adaptive Approach for Point Cloud Based on CAD Model Reconstruction. J. Comput. Appl. 2013, 33, 2617–2622. [Google Scholar] [CrossRef]
- Fisher, M.A.; Bolles, R.C. Random sample consensus: A paradigm for model fitting with apphcatlons to image analysis and automated. Commun. ACM 1981, 24, 381–395. [Google Scholar]
- Lin, G.; Zou, X.; Luo, L.; Mo, Y. Detection of Winding Orchard Path though Improving Random Sample Consensus Algorithm. Trans. Chin. Soc. Agric. Eng. 2015, 31, 168–174. [Google Scholar]
- Zhong, L.; Zhang, Y.; Xu, Z. Improved Random Sample Consensus Algorithm with Near Point Consistency. J. Appl. Opt. 2011, 32, 1145–1149. [Google Scholar]
- Yu, Q.; Wang, J.; Chen, Y. A Method of Boundary Extraction for Triangle Mesh. Sci. Surv. Map. 2009, 34, 82–83. [Google Scholar]
- Jung, M.; Cross, K.J.; McBride, J.W.; Hill, M. A method for the selection of algorithms for form characterization of nominally spherical surfaces. Precis. Eng. 2000, 24, 127–138. [Google Scholar] [CrossRef]
- Li, Z.; Zhao, X. Cutting of Triangular Meshes Method. Comput. Digit. Eng. 2007, 35, 4. [Google Scholar]
- Yang, Y.; Sheng, Y.; Lei, J. A Correct Hermit’s Spline Function of Interpolation Approximate Function Derivatives. J. Math. Technol. 1994, 3, 32–35. [Google Scholar]
- Horn, B.K.; Hilden, H.M.; Negahdaripour, S. Closed-form solution of absolute orientation using orthonormal matrices. J. Opt. Soc. Am. A 1988, 5, 1127–1135. [Google Scholar] [CrossRef]
- Wu, S. L1-Medial Skeleton of Point Cloud. Master’s Thesis, South China University of Technology, Guangzhou, China, 2014. [Google Scholar]
- Wang, G.; Wu, X.; Ling, L.; Dong, S. The Construction of Projected-Based Sweep Surface. J. Image Graph. 2002, 7, 150–154. [Google Scholar]
- Zhou, J.; Li, Q.; Shi, K. Refined 3D Modeling of Pipeline Based on Sweeping Method. Geom. Inf. Sci. Wuhan Univ. 2015, 40, 661–666. [Google Scholar]
- Zhu, C.; Huang, M.; Ni, C. Research on the Topological Model of Three-dimensional CSG-Brep. Eng. Surv. Map. 2017, 26, 20–23. [Google Scholar]
- Chen, B. Research on 3D Solid Reconstruction Based on Constructive Solid Geometry Method. Master’s Thesis, Soochow University, Suzhou, China, 2013. [Google Scholar]
- Wang, H. Feature Based BREP→CSG Model Conversion Method and Its Application. Master’s Thesis, Hefei University of Technology, Hefei, China, 2013. [Google Scholar]
- Jia, J.; Huang, M.; Liu, X. Surface Reconstruction Algorithm Based on 3D Delaunay Triangulation. Acta Geod. Cartogr. Sin. 2018, 47, 281–290. [Google Scholar]
- Khoshelham, K.; Tran, H.; Díaz-Vilariño, L.; Peter, M.; Kang, Z.; Acharya, D. An Evaluation Framework for Benchmarking Indoor Modelling Methods. Int. Arch. Photogramm. Remote Sens. Spatial Inf. Sci. 2018, XLII-4, 297–302. [Google Scholar] [CrossRef]
- Tran, H.; Khoshelham, K.; Kealy, A. Geometric Comparison and Quality Evaluation of 3D Models of Indoor Environments. ISPRS J. Photogramm. 2019, 149, 29–39. [Google Scholar] [CrossRef]
- Khoshelham, K.; Vilariño, L.D.; Peter, M.; Kang, Z.; Acharya, D. The ISPRS benchmark on Indoor Modelling. Int. Arch. Photogramm. Remote Sens. Spatial Inf. Sci. 2017, XLII-2/W7, 367–372. [Google Scholar] [CrossRef]



















| Simplification Methods | Data Set | Original Point Cloud | After Simplifying | Run Time (s) | Quality |
|---|---|---|---|---|---|
| Twice moving mesh divisions simplification | Point Cloud 1 | 10,962,732 | 2,832,227 | 3.23 | Good (Evenly distributed) |
| Point Cloud 2 | 2,563,302 | 983,771 | 0.75 | ||
| Density-based adaptive simplification | Point Cloud 1 | 10,962,732 | 3,273,368 | 4.21 | General (With distinct striations) |
| Point Cloud 2 | 2,563,302 | 1,022,895 | 0.92 | ||
| Percentage simplification | Point Cloud 1 | 10,962,732 | 5,481,366 | 3.40 | General (Middle dense, both sides sparse) |
| Point Cloud 2 | 2,563,302 | 1,281,651 | 0.87 |
| Four Types of Cable Well Point Clouds | Points of the Original Data | Points after Preprocessing | Modeling Methods | Run Time (s) | Modeling Effect |
|---|---|---|---|---|---|
| Point Cloud 1 | 5,203,987 | 1,893,678 | Proposed algorithm | 3.147 | Fully considered topological relationships |
| Geomagic modeling | 39.271 | Large vacancies at the top and bottom, without considering topological relationships | |||
| Point Cloud 2 | 9,683,276 | 2,132,587 | Proposed algorithm | 3.695 | Fully considered topological relationships |
| Geomagic modeling | 43.879 | Top vacancy, without considering topological relationships | |||
| Point Cloud 3 | 2,563,302 | 983,771 | Proposed algorithm | 2.598 | Fully considered topological relationships |
| Geomagic modeling | 30.259 | Top vacancy, without considering topological relationships | |||
| Point Cloud 4 | 10,962,732 | 2,832,227 | Proposed algorithm | 4.513 | Fully considered topological relationships |
| Geomagic modeling | 51.286 | Corner vacancy, without considering topological relationships |
| Dataset | Intersection Area (I) | Reference Model Surface Area (R) m2 | Source Model Surface Area (S) m2 | Completeness (I/R) | Correctness (I/S) | Accuracy (mm) |
|---|---|---|---|---|---|---|
| Point Cloud 1 | 63.48 | 66.82 | 65.97 | 0.95 | 0.96 | 0.63 |
| Point Cloud 2 | 61.63 | 65.56 | 66.84 | 0.94 | 0.92 | 1.06 |
| Point Cloud 3 | 34.97 | 36.05 | 35.65 | 0.97 | 0.98 | 0.55 |
| Point Cloud 4 | 84.03 | 91.34 | 92.04 | 0.92 | 0.91 | 1.19 |
| Data Set | Tube Hole Completeness (Modeled/Actual) | Cable Completeness (Modeled/Actual) | Cable Connector Completeness (Modeled/Actual) | Correctness of Pipe Hole Connection (Modeled/Actual) |
|---|---|---|---|---|
| Point Cloud 1 | 22/24 ≈ 91.67% | 7/7 = 100% | 7/7 = 100% | 14/14 = 100% |
| Point Cloud 2 | 62/65 ≈ 95.38% | 20/22 ≈ 90.90% | 6/6 = 100% | 40/44 ≈ 90.90% |
| Point Cloud 3 | 24/24 = 100% | 6/6 = 100% | 0/0 100% | 12/12 = 100% |
| Point Cloud 4 | 68/74 ≈ 91.89% | 19/21 ≈ 90.48% | 7/8 ≈ 87.5% | 38/42 ≈ 90.48% |
© 2020 by the authors. Licensee MDPI, Basel, Switzerland. This article is an open access article distributed under the terms and conditions of the Creative Commons Attribution (CC BY) license (http://creativecommons.org/licenses/by/4.0/).
Share and Cite
Huang, M.; Wu, X.; Liu, X.; Meng, T.; Zhu, P. Integration of Constructive Solid Geometry and Boundary Representation (CSG-BRep) for 3D Modeling of Underground Cable Wells from Point Clouds. Remote Sens. 2020, 12, 1452. https://doi.org/10.3390/rs12091452
Huang M, Wu X, Liu X, Meng T, Zhu P. Integration of Constructive Solid Geometry and Boundary Representation (CSG-BRep) for 3D Modeling of Underground Cable Wells from Point Clouds. Remote Sensing. 2020; 12(9):1452. https://doi.org/10.3390/rs12091452
Chicago/Turabian StyleHuang, Ming, Xueyu Wu, Xianglei Liu, Tianhang Meng, and Peiyuan Zhu. 2020. "Integration of Constructive Solid Geometry and Boundary Representation (CSG-BRep) for 3D Modeling of Underground Cable Wells from Point Clouds" Remote Sensing 12, no. 9: 1452. https://doi.org/10.3390/rs12091452
APA StyleHuang, M., Wu, X., Liu, X., Meng, T., & Zhu, P. (2020). Integration of Constructive Solid Geometry and Boundary Representation (CSG-BRep) for 3D Modeling of Underground Cable Wells from Point Clouds. Remote Sensing, 12(9), 1452. https://doi.org/10.3390/rs12091452
