Spatial and Temporal Human Settlement Growth Differentiation with Symbolic Machine Learning for Verifying Spatial Policy Targets: Assiut Governorate, Egypt as a Case Study
Abstract
1. Introduction
2. Materials and Methods
2.1. Study Area
2.2. Input Data
2.3. Extracting the Built-Up Area Using Symbolic Machine Learning
2.4. Accuracy Assessment for the Training Sets and Classification Results
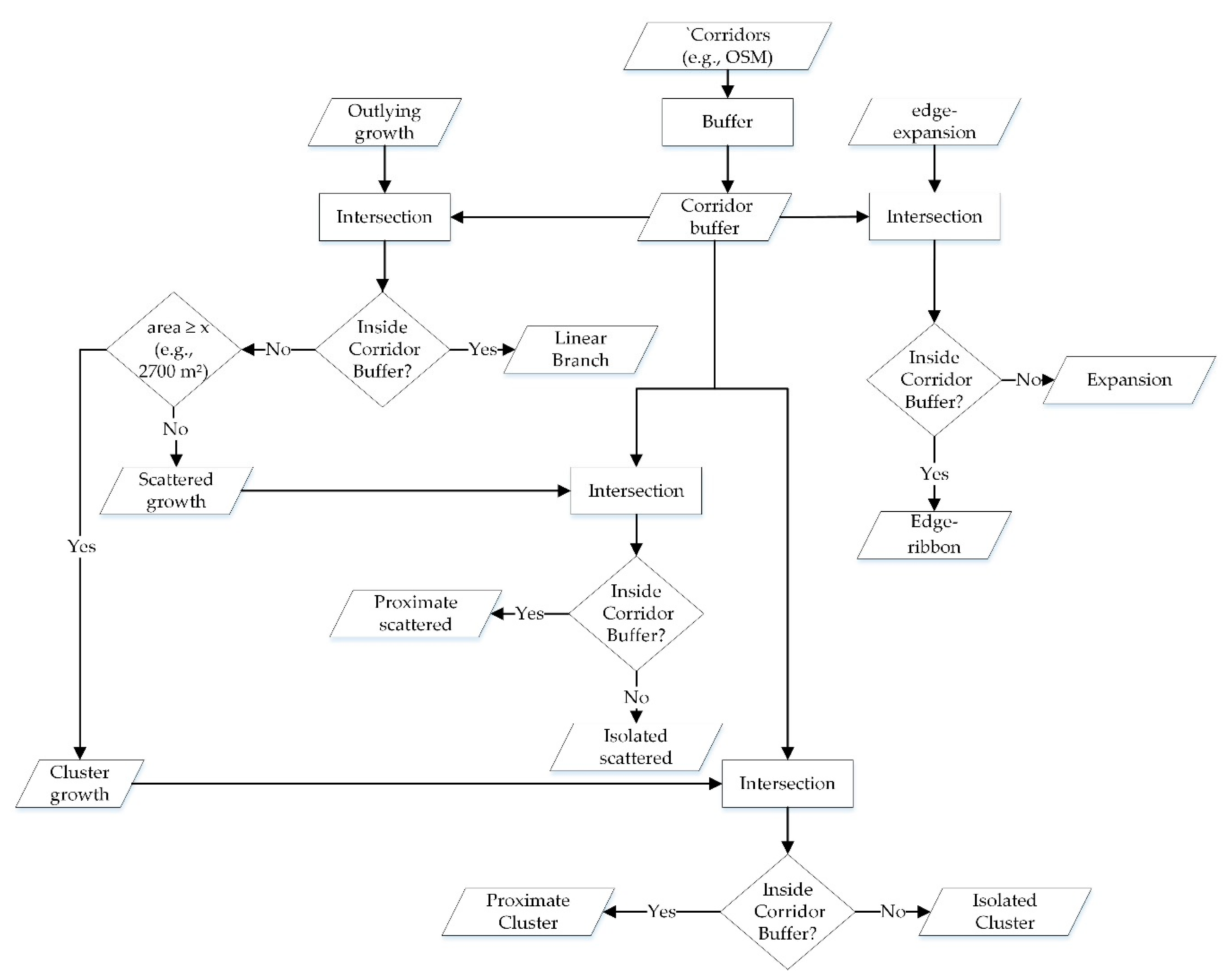
2.5. Identifying Human Settlement Growth Types
2.6. Identifying Outlying Growth Types
2.7. Class Metrics
3. Results
3.1. Results of Extracting the Built-Up Area from Satellite Imageries
3.2. Validation Results for the Training Sets and Classification Results
3.3. Results of Human Settlement Growth Types
3.4. Class Metrics
4. Discussion
5. Conclusions
Author Contributions
Funding
Conflicts of Interest
References
- UN. World Population Prospects: The 2015 Revision; United Nations: New York, NY, USA, 2015. [Google Scholar]
- Angel, S.; Parent, J.; Civco, D.L.; Blei, A.; Potere, D. The dimensions of global urban expansion: Estimates and projections for all countries, 2000–2050. Prog. Plan. 2011, 75, 53–107. [Google Scholar] [CrossRef]
- Alfiky, A.; Kaule, G.; Salheen, M. Agricultural fragmentation of the Nile Delta; a modeling approach to measuring agricultural land deterioration in Egyptian Nile Delta. In Proceedings of the Landscape, Environment, European Identity, Bucharest, Romania, 4–6 November 2011; pp. 79–97. [Google Scholar]
- Christiansen, F. Food Security, Urbanization and Social Stability in China. J. Agrar. Chang. 2009, 9, 548–575. [Google Scholar] [CrossRef]
- Angel, S.; Parent, J.; Civco, D.L. Urban Sprawl Metrics: An Analysis Of Global Urban Expansion Using GIS. In Proceedings of the ASPRS 2007 Annual Conference, Tampa, FL, USA, 7–11 May 2007. [Google Scholar]
- Wilson, E.H.; Hurd, J.D.; Civco, D.L.; Prisloe, M.P.; Arnold, C. Development of a geospatial model to quantify, describe and map urban growth. Remote Sens. Environ. 2003, 86, 275–285. [Google Scholar] [CrossRef]
- Shi, Y.; Sun, X.; Zhu, X.; Li, Y.; Mei, L. Characterizing growth types and analyzing growth density distribution in response to urban growth patterns in peri-urban areas of Lianyungang City. Landsc. Urban Plan. 2012, 105, 425–433. [Google Scholar] [CrossRef]
- Bhatta, B. Analysis of Urban Growth and Sprawl from Remote Sensing Data; Springer: Berlin/Heidelberg, Germany, 2010. [Google Scholar]
- Pesaresi, M.; Syrris, V.; Julea, A. A New Method for Earth Observation Data Analytics Based on Symbolic Machine Learning. Remote Sens. 2016, 8, 399. [Google Scholar] [CrossRef]
- Džeroski, S. Applications of symbolic machine learning to ecological modelling. Ecol. Model. 2001, 146, 263–273. [Google Scholar] [CrossRef]
- Pesaresi, M.; Vasileios, S.; Julea, A. Benchmarking of the Symbolic Machine Learning Classifier with State of the Art Image Classification Methods; Joint Research Centre: Luxembourg, 2015; p. 46. [Google Scholar]
- Pesaresi, M.; Ehrlich, D.; Ferri, S.; Florczyk, A.J.; Freire, S.; Halkia, M.; Julea, A.; Kemper, T.; Soille, P.; Syrris, V. Operating Procedure for the Production of the Global Human Settlement Layer from Landsat Data of the Epochs 1975, 1990, 2000, and 2014; European Union: Brussels, Belgium, 2016; p. 67. [Google Scholar]
- Herold, M.; Goldstein, N.C.; Clarke, K.C. The spatiotemporal form of urban growth: Measurement, analysis and modeling. Remote Sens. Environ. 2003, 86, 286–302. [Google Scholar] [CrossRef]
- Aguilera, F.; Valenzuela, L.M.; Botequilha-Leitão, A. Landscape metrics in the analysis of urban land use patterns: A case study in a Spanish metropolitan area. Landsc. Urban Plan. 2011, 99, 226–238. [Google Scholar] [CrossRef]
- Hao, R.; Su, W.; Yu, D. Quantifying the Type of Urban Sprawl and Dynamic Changes in Shenzhen. In Computer and Computing Technologies in Agriculture VI, Proceedings of the 6th IFIP WG 5.14 International Conference, CCTA 2012, Zhangjiajie, China, 19–21 October 2012; Revised Selected Papers, Part II; Li, D., Chen, Y., Eds.; Springer: Berlin/Heidelberg, Germany, 2013; pp. 407–415. [Google Scholar] [CrossRef]
- Jiang, F.; Liu, S.; Yuan, H.; Zhang, Q. Measuring urban sprawl in Beijing with geo-spatial indices. J. Geogr. Sci. 2007, 17, 469–478. [Google Scholar] [CrossRef]
- Jiao, L.; Liu, J.; Xu, G.; Dong, T.; Gu, Y.; Zhang, B.; Liu, Y.; Liu, X. Proximity Expansion Index: An improved approach to characterize evolution process of urban expansion. Comput. Environ. Urban Syst. 2018. [Google Scholar] [CrossRef]
- Mu, B.; Mayer, A.L.; He, R.; Tian, G. Land use dynamics and policy implications in Central China: A case study of Zhengzhou. Cities 2016, 58, 39–49. [Google Scholar] [CrossRef]
- Ou, J.; Liu, X.; Li, X.; Chen, Y. Quantifying Spatiotemporal Dynamics of Urban Growth Modes in Metropolitan Cities of China: Beijing, Shanghai, Tianjin, and Guangzhou. Am. Soc. Civ. Eng. 2017, 143. [Google Scholar] [CrossRef]
- Sun, C.; Wu, Z.-F.; Lv, Z.-Q.; Yao, N.; Wei, J.-B. Quantifying different types of urban growth and the change dynamic in Guangzhou using multi-temporal remote sensing data. Int. J. Appl. Earth Obs. Geoinf. 2013, 21, 409–417. [Google Scholar] [CrossRef]
- Ewing, R.; Pendall, R.; Chen, D. Measuring Sprawl and Its Impacts; Smart Growth America: Washington, DC, USA, 2002. [Google Scholar]
- Seto, K.C.; Güneralp, B.; Hutyra, L.R. Global forecasts of urban expansion to 2030 and direct impacts on biodiversity and carbon pools. Proc. Natl. Acad. Sci. USA 2012, 109, 16083–16088. [Google Scholar] [CrossRef]
- Central Agency for Public Mobilization and Statistics. Annual Statistical Book; CAPMAS Press: Cairo, Egypt, 2018. [Google Scholar]
- El-Hefnawi, A. “Protecting” agricultural land from urbanization or “Managing” the conflict between informal urban growth while meeting the demands of the communities (Lessons learnt from the Egyptian policy reforms). In Proceedings of the Third Urban Research Symposium on Land Development, Urban Policy, and Poverty Reduction, The World Bank Institute of Applied Economic Research, Brasilia, Brazil, 4–6 April 2005. [Google Scholar]
- New Urban Communities Authority. New Cities in Egypt. Available online: http://www.newcities.gov.eg/know_cities/default.aspx (accessed on 17 April 2019).
- Tipple, A.G. The new cities of Egypt. Ekistics 1986, 53, 50–53. [Google Scholar]
- GOPP. The National Strategic Plan for the Egyptian Village: Assiut Governorate; The General Organization for Physical Planning, Ministry of Housing Utilities & Urban Communities: Cairo, Egypt, 2009. [Google Scholar]
- Abbas, W.G. A Study about Criminalizing Encroachments on Agricultural Land in Egypt; The National Center for Jurisdictional Studies: Cairo, Egypt, 2015. [Google Scholar]
- Abdelkader, M. The Digital Maps of the 1986 National Strategic Plan for the Egyptian Village: Assiut Governorate; GOPP: Cairo, Egypt, 2011. [Google Scholar]
- Osman, T.; Divigalpitiya, P.; Arima, T. Driving factors of urban sprawl in Giza Governorate of Greater Cairo Metropolitan Region using AHP method. Land Use Policy 2016, 21–31. [Google Scholar] [CrossRef]
- MALR. Urban Expansion and Agricultural Land between 1984 and 2007; Agricultural Land Preservation Agency, Ed.; Ministry of Agriculture and Land Reclamation: Cairo, Egypt, 2010.
- Khalifa, M.A. Evolution of informal settlements upgrading strategies in Egypt: From negligence to participatory development. Ain Shams Eng. J. 2015, 6, 1151–1159. [Google Scholar] [CrossRef]
- The General Organization for Physical Planning. The National Strategic Development Plans for Egyptian Villages—Table of References; Ministry of Housing, Utilities and Urban Communities: Cairo, Egypt, 2006.
- Bassiouni, M.C. Chronicles of the Egyptian Revolution and Its Aftermath: 2011–2016; Cambridge University Press: Cambridge, UK, 2016. [Google Scholar]
- MALR. The Annual Report 2014; Agricultural Land Preservation Agency, Ed.; Ministry of Agriculture and Land Reclamation: Cairo, Egypt, 2014.
- GLCF. Global Land Survey. Available online: http://glcf.umd.edu/data/gls/ (accessed on 15 October 2017).
- USGS. Landsat Imageries. Available online: http://landsat.usgs.gov/Landsat_Search_and_Download.php (accessed on 20 March 2020).
- JRC. The Global Human Settlement Layer. Available online: https://ghsl.jrc.ec.europa.eu/ (accessed on 4 May 2018).
- ESA. African Land Cover. Available online: https://www.esa.int/ESA_Multimedia/Images/2017/10/African_land_cover (accessed on 25 January 2018).
- OSM. OpenStreetMap. Available online: https://www.openstreetmap.org/#map=10/27.1295/31.1133 (accessed on 20 January 2020).
- Politis, P.; Corbane, C.; Maffenini, L.; Kemper, T.; Pesaresi, M. MASADA User Guide; Joint Research Centre: Luxembourg, 2017. [Google Scholar]
- Taubenböck, H.; Esch, T.; Felbier, A.; Wiesner, M.; Roth, A.; Dech, S. Monitoring urbanization in mega cities from space. Remote Sens. Environ. 2012, 117, 162–176. [Google Scholar] [CrossRef]
- Stehman, S.V. Sampling designs for accuracy assessment of land cover. Int. J. Remote Sens. 2009, 30, 5243–5272. [Google Scholar] [CrossRef]
- Fawcett, T. An introduction to ROC analysis. Pattern Recognit. Lett. 2006, 27, 861–874. [Google Scholar] [CrossRef]
- Abdelkader, M.; Elseicy, A. Growth Classifier, 1.0.0. 2020. Available online: https://zenodo.org/record/4279178#.X7jAvlARXIU (accessed on 17 September 2020).
- Liu, X.; Li, X.; Chen, Y.; Tan, Z.; Li, S.; Ai, B. A new landscape index for quantifying urban expansion using multi-temporal remotely sensed data. Landsc. Ecol. 2010, 25, 671–682. [Google Scholar] [CrossRef]
- Colsaet, A.; Laurans, Y.; Levrel, H. What drives land take and urban land expansion? A systematic review. Land Use Policy 2018, 79, 339–349. [Google Scholar] [CrossRef]
- Verbeek, T.; Boussauw, K.; Pisman, A. Presence and trends of linear sprawl: Explaining ribbon development in the north of Belgium. Landsc. Urban Plan. 2014, 128, 48–59. [Google Scholar] [CrossRef]
- Verbeek, T.; Tempels, B. Measuring fragmentation of open space in urbanised Flanders: An evaluation of four methods. Belgeo 2016, 2. [Google Scholar] [CrossRef]
- McGarigal, K.; Marks, B. FRAGSTATS: Spatial Pattern Analysis Program for Quantifying Landscape Structure; PNW-351; USDA Forest Service General: Washington, DC, USA, 1995. [Google Scholar]
- Akintunde, J.A.; Adzandeh, E.A.; Fabiyi, O.O. Spatio-temporal pattern of urban growth in Jos Metropolis, Nigeria. Remote Sens. Appl. Soc. Environ. 2016, 4, 44–54. [Google Scholar] [CrossRef]
- McGarigal, K.; Cushman, S.; Neel, M.; Ene, E. FRAGSTATS: Spatial Pattern Analysis Program for Categorical Maps, 4th ed.; University of Massachusetts: Amherst, MA, USA, 2002. [Google Scholar]
- Hofmann, P.; Taubenböck, H.; Werthmann, C. Monitoring and modelling of informal settlements—A review on recent developments and challenges. In Proceedings of the 2015 Joint Urban Remote Sensing Event (JURSE), Lausanne, Switzerland, 30 March–1 April 2015; pp. 1–4. [Google Scholar]
- Vahidi, H.; Yan, W. How is an informal transport infrastructure system formed? Towards a spatially explicit conceptual model. Open Geospat. Data Softw. Stand. 2016, 1, 8. [Google Scholar] [CrossRef]
- Khalifa, M.A. A critical review on current practices of the monitoring and evaluation in the preparation of strategic urban plans within the Egyptian context. Habitat Int. 2012, 36, 57–67. [Google Scholar] [CrossRef]
- Hemadah, N. The Biggest Road Network in Egypt; Akhbarelyom Press: Cairo, Egypt, 2020. [Google Scholar]
- Abdelkader, M.; Boerboom, L.; Sliuzas, R. The Unintended Consequences of Egypt’s National Development Policy on Unplanned Settlement Growth in the Nile Valley. Land Use Policy 2020. under review. [Google Scholar]
- United Nations New Urban Agenda; United Nations: Quito, Ecuador, 2017.
- Dietzel, C.; Oguz, H.; Hemphill, J.J.; Clarke, K.C.; Gazulis, N. Diffusion and Coalescence of the Houston Metropolitan Area: Evidence Supporting a New Urban Theory. Environ. Plan. B Plan. Des. 2005, 32, 231–246. [Google Scholar] [CrossRef]














| Name | Source | Acquisition Date | Type | Resolution (Meter) | Purpose |
|---|---|---|---|---|---|
| Assiut built-up | NARSS | 1999 | shapefile | Identifying HSG types between 1999:2005 | |
| Landsat 7 images | GLCF | 10 February 2005 and 28 March 2010 | TIFF | 30 | Estimating the built-up area in 2005 and 2010 |
| Landsat 8 images | USGS | 13 January 2015 and 27 January 2020 | TIFF | 30 | Estimating the built-up area in 2015 and 2020 |
| GHSL | JRC | 2000 | TIFF | 30 | Training the built-up area estimation in 2005 and 2010 |
| ALC | ESA | 2015/2016 | TIFF | 20 | Training the built-up area estimation in 2015 and 2020 |
| Roads and water bodies | OSM | shapefile | Identifying edge-ribbon and linear branch |
| Parameter Name | Parameter Definition |
|---|---|
| rad_q_minlev | The minimum cut-off value for rescaling the radiometric bands before quantization |
| rad_q_maxlev | The maximum cut-off value for rescaling the radiometric bands before quantization |
| rad_qlev | Number of levels to reduce the radiometric data |
| Year | Rad_qlev | SmlAvgSuppRad | Total Area (km2) | New Built Area (km2) | Annual Growth Rate (%) |
|---|---|---|---|---|---|
| 1999 * | 85.5 | ||||
| 2005 ** | 640 | 442.8 | 143.0 | 57.5 | 11.0 |
| 2010 ** | 20 | 447.3 | 180.9 | 37.9 | 5.3 |
| 2015 ** | 275 | 705.8 | 233.5 | 52.6 | 7.3 |
| 2020 ** | 130 | 158.6 | 270.0 | 36.5 | 5.1 |
| Dataset Name | True Positive | True Negative | False Positive | False Negative | Accuracy (%) | True Positive Rate (Sensitivity) | False Negative Rate (1-Specificity) |
|---|---|---|---|---|---|---|---|
| GHSL_2000 | 47,085 | 2,029,109 | 90,322 | 47,873 | 93.8 | 0.496 | 0.023 |
| Dataset Name | True Positive | True Negative | False Positive | False Negative | Accuracy (%) | True Positive Rate (Sensitivity) | False Negative Rate (1-Specificity) |
|---|---|---|---|---|---|---|---|
| BU_2005 | 16 | 465 | 15 | 4 | 96.2 | 0.800 | 0.009 |
| BU_2010 | 24 | 462 | 8 | 6 | 97.2 | 0.800 | 0.013 |
| BU_2015 | 29 | 462 | 3 | 6 | 98.2 | 0.829 | 0.013 |
| BU_2020 | 31 | 452 | 5 | 6 | 97.8 | 0.861 | 0.011 |
| GHSL_2014 | 16 | 460 | 6 | 18 | 95.2 | 0.471 | 0.015 |
| ALC | 19 | 453 | 15 | 13 | 94.4 | 0.590 | 0.038 |
| Period | MEI | AWMEI |
|---|---|---|
| 1999:2005 | 11.1 | 18.0 |
| 2005:2010 | 32.6 | 35.4 |
| 2010:2015 | 30.2 | 32.5 |
| 2015:2020 | 43.9 | 44.2 |
Publisher’s Note: MDPI stays neutral with regard to jurisdictional claims in published maps and institutional affiliations. |
© 2020 by the authors. Licensee MDPI, Basel, Switzerland. This article is an open access article distributed under the terms and conditions of the Creative Commons Attribution (CC BY) license (http://creativecommons.org/licenses/by/4.0/).
Share and Cite
Abdelkader, M.; Sliuzas, R.; Boerboom, L.; Elseicy, A.; Zevenbergen, J. Spatial and Temporal Human Settlement Growth Differentiation with Symbolic Machine Learning for Verifying Spatial Policy Targets: Assiut Governorate, Egypt as a Case Study. Remote Sens. 2020, 12, 3799. https://doi.org/10.3390/rs12223799
Abdelkader M, Sliuzas R, Boerboom L, Elseicy A, Zevenbergen J. Spatial and Temporal Human Settlement Growth Differentiation with Symbolic Machine Learning for Verifying Spatial Policy Targets: Assiut Governorate, Egypt as a Case Study. Remote Sensing. 2020; 12(22):3799. https://doi.org/10.3390/rs12223799
Chicago/Turabian StyleAbdelkader, Mahmood, Richard Sliuzas, Luc Boerboom, Ahmed Elseicy, and Jaap Zevenbergen. 2020. "Spatial and Temporal Human Settlement Growth Differentiation with Symbolic Machine Learning for Verifying Spatial Policy Targets: Assiut Governorate, Egypt as a Case Study" Remote Sensing 12, no. 22: 3799. https://doi.org/10.3390/rs12223799
APA StyleAbdelkader, M., Sliuzas, R., Boerboom, L., Elseicy, A., & Zevenbergen, J. (2020). Spatial and Temporal Human Settlement Growth Differentiation with Symbolic Machine Learning for Verifying Spatial Policy Targets: Assiut Governorate, Egypt as a Case Study. Remote Sensing, 12(22), 3799. https://doi.org/10.3390/rs12223799

