Next Article in Journal
Individual Palm Tree Detection Using Deep Learning on RGB Imagery to Support Tree Inventory
Next Article in Special Issue
Understanding Vine Hyperspectral Signature through Different Irrigation Plans: A First Step to Monitor Vineyard Water Status
Previous Article in Journal
Using SPOT Data and FRAGSTAS to Analyze the Relationship between Plant Diversity and Green Space Landscape Patterns in the Tropical Coastal City of Zhanjiang, China
Previous Article in Special Issue
Modeling Directional Brightness Temperature (DBT) over Crop Canopy with Effects of Intra-Row Heterogeneity
 
 
Font Type:
Arial Georgia Verdana
Font Size:
Aa Aa Aa
Line Spacing:
Column Width:
Background:
Article

Kc and LAI Estimations Using Optical and SAR Remote Sensing Imagery for Vineyards Plots

1
Precision Agriculture Team, Manna-Irrigation, Gvat 3657900, Israel
2
Department of Chemical Engineering, Ariel University, Ariel 4077625, Israel
3
Department of Agriculture and Oenology, Eastern R&D Center, Ariel 4077625, Israel
4
Carmel Winery, Derech HaYekev 2, Zikhron Ya’akov 3095000, Israel
5
The Robert H. Smith Institute of Plant Sciences and Genetics in Agriculture, The Hebrew University of Jerusalem, Jerusalem 9190501, Israel
6
Saturas—Decision Support System for Precision Irrigation, 1 Hataasia St., Migdal Haemek 2307037, Israel
*
Author to whom correspondence should be addressed.
Remote Sens. 2020, 12(21), 3478; https://doi.org/10.3390/rs12213478
Submission received: 8 September 2020 / Revised: 15 October 2020 / Accepted: 20 October 2020 / Published: 22 October 2020

Abstract

Daily or weekly irrigation monitoring conducted per sub-field or management zone is an important factor in vine irrigation decision-making. The objective is to determine the crop coefficient (Kc) and the leaf area index (LAI). Since the 1990s, optic satellite imagery has been utilized for this purpose, yet cloud-cover, as well as the desire to increase the temporal resolution, raise the need to integrate more imagery sources. The Sentinel-1 (a C-band synthetic aperture radar—SAR) can solve both issues, but its accuracy for LAI and Kc mapping needs to be determined. The goals of this study were as follows: (1) to test different methods for integrating SAR and optic sensors for increasing temporal resolution and creating seamless time-series of LAI and Kc estimations; and (2) to evaluate the ability of Sentinel-1 to estimate LAI and Kc in comparison to Sentinel-2 and Landsat-8. LAI values were collected at two vineyards, over three (north plot) and four (south plot) growing seasons. These values were converted to Kc, and both parameters were tested against optic and SAR indices. The results present the two Sentinel-1 indices that achieved the best accuracy in estimating the crop parameters and the best method for fusing the optic and the SAR data. Utilizing these achievements, the accuracy of the Kc and LAI estimations from Sentinel-1 were slightly better than the Sentinel-2′s and the Landsat-8′s accuracy. The integration of all three sensors into one seamless time-series not only increases the temporal resolution but also improves the overall accuracy.

1. Introduction

Daily or weekly irrigation monitoring conducted per sub-field or management zone is an important factor in irrigation decision-making. This activity is usually conducted with field measurements gathered by labor or sensors installed in the field. The goal of the irrigation monitoring is to determine the leaf area index (LAI) and, subsequently, the crop coefficient (Kc). The LAI is a dimensionless quantity that characterizes plant canopies and essentially refers to the leaf area per unit of surface area, while Kc represents the crop’s relative water demand based on its characteristics and growth stage [1]. LAI, representing a robust vegetative parameter, is gaining more and more interest [2]. Recently, LAI was found to have a strong effect (more than 60%) on vines’ evapotranspiration (ETc) [3]. This corresponds to the high impact of LAI on ETc throughout the season [4]. In vineyards for wine production, the canopy undergoes considerable agro-technical management during the season (hedging, topping, unfertile shoot removal and wire lifting), subsequently affecting vine water consumption.
Since the 1990s, optic satellite imagery (across the 400–2500 nm spectral range) has been utilized to estimate LAI and Kc via spectral vegetation indices (SVI) such as the normalized difference vegetation index (NDVI) or the enhanced vegetation index (EVI) [5,6,7]. However, cloud-cover, which inhibits the usage of optical satellite imagery, as well as the desire to increase the temporal resolution, raise the need to integrate data from other sources to make the remote sensing irrigation monitoring process more efficient. Such a source is the synthetic aperture radar (SAR), which can penetrate clouds and thus ensures a constant frequency of images regardless of the sky conditions. Vertical shoot positioning (VSP)-trained vines, and especially high-quality vineyards, present another obstacle for the usage of the optic satellite due to the low ratio between the canopy cover and the pixel size of the imagery. Considering that the most-used optical satellites for crop monitoring—Sentinel-2 and Landsat-8 (hereafter S2 and L8 respectively)—have pixel dimensions (also termed ground sampling distance—GSD) of 10 × 10 and 30 × 30 m, respectively, the crop cover of crops such as grapevines is only about 20–30% of the pixel size (Figure 1), meaning that most of the information in each pixel corresponds to the soil or weeds present in the gap between the crop rows. This is another good reason to integrate SAR into irrigation crop monitoring, as it is sensitive to the geometry of the crop, i.e., the physical structure and not the chemical, as in optic data, thus adding an additional aspect to the estimation of LAI or Kc.
Sentinel-1, hereafter S1, is a constellation maintained by the European Space Agency (ESA) that carries a C-band SAR instrument, with two polarization commonly used, namely vertical–horizontal (VH) and vertical–vertical (VV). VH was found to be more sensitive to changes in crop biomass, growth and LAI [8,9,10], while VV is more sensitive to soil moisture [11,12].
The integration of SAR and optic imagery was found to be very useful in crop classification using various methods, such as artificial intelligence (AI) algorithms or wavelet transformation [13,14,15]. For crop monitoring, this integration was studied via two approaches. The first was to utilize calibration sites in the vicinity of the plot in order to calibrate the SAR data to the optic [16,17]. However, this approach requires the processing of a large area in the image for each plot (due to the calibration sites), which might be fine for several fields in a controlled environment but is impractical for global plot irrigation monitoring. The second approach is to obtain data on the plot level and utilize artificial intelligence (AI) algorithms to calibrate the SAR to the optic [18]. Yet this approach relies on the full coverage of the crop, which is, as mentioned, problematic for grapevine due to its crop cover, and AI algorithms require immense amounts of reliable data for training, which are hard to obtain.
A such, in this study, we offer a third approach, which we believe to be more practical and scalable as it does not require a large amount of data, and can potentially work globally on small as well as large agriculture plots. Our approach involves estimating LAI and Kc from the integration of SAR and optic time-series at the plot-level using relatively simple mathematical and statistical tools. Additionally, our approach attempts to find a way to use only SAR data for that purpose, which will be extremely valuable in cloudy regions, enabling estimations of the surface under almost all weather and illumination conditions. To that end, we defined the following study objectives: (1) to test different methods of integrating SAR and optic sensors for increasing temporal resolution and creating seamless time-series of LAI and Kc estimations; and (2) to evaluate the ability of S1 for estimations of LAI and Kc in comparison to S2 and L8.

2. Materials and Methods

2.1. Study Site

Our study site comprised of two vine plots in Israel (Figure 1). Each plot was divided into 20 sub-plots for measurements, but we used only the six center plots for this study to reduce the edge effect and to ensure that the imagery pixels will include only the crop. More information about these plots can be found at [3,19].

2.2. LAI Field Measurements

The LAI measurements took place during the growing seasons of 2016–2019 (Table A1 in Appendix A) at three different locations at each sub-plot (Figure 1) utilizing the Sunscan canopy analysis system (model SS1-R3-BF3, Delta-T Devices, Cambridge, England). Eight readings in each location were taken, covering a line from the center of a row, beneath the vine, and ending at the center of the adjacent row (but above the weeds, if there were any). For this study, LAI measurements of the centered plots were averaged per date, resulting in a total of 89 LAI values for all four years. For more information on this procedure, see [4,20]. The LAI measurements revealed some differences between the two plots (Figure 2), especially in 2019, because of unusual spring rainfalls in the region of the north plot that led to exceptionally high LAI values.

2.3. Remote Sensing Data

For this study, we obtained S1, S2 and L8 data via Google Earth Engine (GEE) Python API interface. These included 610 and 708 images for the north and south plots, respectively. For S1, we obtained the GRD product, which is pre-processed by GEE using the following steps: thermal noise removal, radiometric calibration, terrain correction, and conversion to decibels via log scaling (10 × log10(x)). For more information regarding the pre-processing, the reader may refer to GEE documentation at https://developers.google.com/earth-engine/datasets/catalog/COPERNICUS_S1_GRD (last visited: 22 October 2020). Once we obtained the GRD product, we computed the median value, per date, per plot, of the VH and VV bands, to reduce the influence of extreme values, starting October 2015 to September 2019. Any values above −3.0 in the VH band were removed because we found that these values represented rainy days that differed significantly from the previous and following images.
For S2 and L8, we used the surface-reflectance products for the same period as S1. We utilized the quality-assurance layer to keep only the clear sky images, and computed the mean value, per date, per plot of the bands B4, B5, B8 and B8A, and B4 and B5, for S2 and L8, respectively.

2.4. Kc Estimations

Since we wanted to estimate Kc from remote sensing, we converted both the field LAI and remote sensing data to Kc.

2.4.1. LAI to Kc

In order to convert the LAI field measurements to Kc, we used two published equations: Equation (1) by [21], and Equation (2) by [4].
K c = K c _ m i n + ( 1 e 0.7 L A I ) ( K c _ max   K c _ m i n )
K c = 0.0283 L A I L A I + 0.3547 L A I + 0.0775
where Kc_min and Kc_max equal to 0.15 and 0.70, respectively [21]. In an internal examination we conducted, the correlation between the two equations was 0.989, with a mean difference (Bias) of 0.02, so we decided to utilize Equation (1) because it can be used for other crops, whereas Equation (2) is specific to grapevines.

2.4.2. Remote Sensing to Kc

To convert the remote sensing data (both optic and SAR) into Kc, we first had to find a common denominator, i.e., to integrate them into a seamless time-series and then convert these time-series to Kc. To that end, we used a method that was proposed by [5] and evaluated by [22], namely, utilizing the NDVI as the common denominator. As such, we calculated the NDVI for the optic data (Equation (3)), and we tried different methods to calculate NDVI in a similar way as for the SAR (Equations (4)–(7)).
N D V I = N I R R E D N I R + R E D
S c a l e d V H = V H f 1 f 2 f 1
S c a l e d V H V V = ( V H V V ) f 4 f 3 f 4
S c a l e d V H + V V = ( V H + V V ) f 5 f 4 f 5
S e n t i n e l   N o r m a l i z e d   I n d e x   ( S N I ) = 2 V H V V V H + V V
where NIR and RED are the near-infra-red and red bands, respectively, and f1, f2, f3, f4 and f5 are scaled factors equal to −25, −10, 0, −15 and −45, respectively. These scale factors are necessary to fit each index to the NDVI values of the range of agriculture plots (0.0–1.0), where lower values represent non-vegetative pixels, and higher values represent healthy vegetation. The scaling factors were determined in an unpublished study, including various plots and crop types around the world (see Appendix B for more details). Equation (7) can be found elsewhere [18] without multiplying by 2. When we compared the Sentinel normalized index (SNI) to the NDVI values over the same location and dates, we found it to have a lower value range that did not represent the crop growth well. A such, we added this multiplication because we wanted it to have similar values to NDVI. After we transformed the SAR and the optic to NDVI, we fused them into a seamless NDVI time-series (explained in the next section). We converted this NDVI time-series to Kc using [5]:
K c = N D V I 1.1875 + 0.04
Finally, we compare the Kc time-series to the Kc from the LAI measurements (further explained).

2.4.3. Optic and SAR Fusion

Once we had both the SAR and optic in NDVI values, we could fuse them to an NDVI time-series. For this, we executed the following steps using Python. First, we stretched each NDVI value to eliminate the bare soil influence [23], using sensor (optic or SAR)-specific min and max.
X s t r e t c h e d = X m i n m a x m i n
where X is the NDVI value in the time-series, min is equal to 0.2 for both optic and SAR, and max is equal to 1.0 for the optic sensors and 0.8 for the SAR. These values were determined based on datasets of bare soil and full vegetation sites, as explained in Appendix B.
Second, we applied a locally weighted regression algorithm [24] (hereafter LWR) to smooth the data in the temporal domain (i.e., through time and not through space). In LWR, we approximated the regression parameters for each point using the entire set of points, where a weight is assigned to each point as a function of its distance from the current point. In other words, LWR generates a regression model for each point (based on the distance from the other points) and estimates the smoothed value accordingly. LWR starts by defining a weight function:
W =   e ( x i X ) 2 2 k 2
where xi is the value of x at point i, X is the entire set of points, and k (also termed τ) determines how smooth the curve will be, where a higher k corresponds to a smoother curve. Please note that k does not represent the number of days or data points, but rather how robust the smooth will be. Equation (10) results in a weight matrix W where weights decrease with distance. Using W, we can find the model parameters, as follows:
β = ( X T W X ) 1 X T W y
where β is the model parameter and y is our index value. Then, to get the smoothed value, we multiplied the parameters by the value of the point i:
y i ^ =   β T x i
We applied this smooth procedure separately for the optic and the SAR, and tried different values of k for each. We assumed that the SAR dataset requires larger k values (i.e., a more robust smoothing) compared to the optic because the SAR is noisier than the optic. As such, higher values of k were required (See example in Appendix B). Third, the (smoothed) time-series, either optic or SAR, were daily interpolated with the assumption that changes in crop growth are gradual during short periods [25]. Finally, we integrated these smooth daily interpolated curves (optic and SAR) into a seamless NDVI time-series, and applied the smooth algorithms on this integrated time-series.
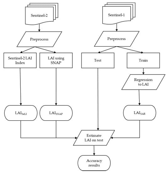
This smooth-fused procedure resulted in three time-series: smooth-optic-NDVI, smooth-SAR (for each of the SAR indices in Equations (4)–(7)), and the smooth-fused-NDVI (optic and SAR). We converted each time-series to Kc using Equation (8). The entire process, from the imagery to Kc, is outlined in Figure 3.

2.5. LAI Estimations

We also used the smooth-SAR indices to estimate the LAI from the field measurement of 2016–2019. To that end, we randomly split the SAR dataset into 70% training and 30% validation. To evaluated how the SAR performs in estimating LAI in comparison to the optic, we also estimated the LAI from the S2 imagery for the same dates (±2 days) used for the 30% validation. We utilized two methods to estimate LAI from S2. The first method was the Sentinel-2 LAI Index (SeLI) as proposed by [26]:
S e L I = B 8 A B 5 B 8 A + B 5 5.405 0.114
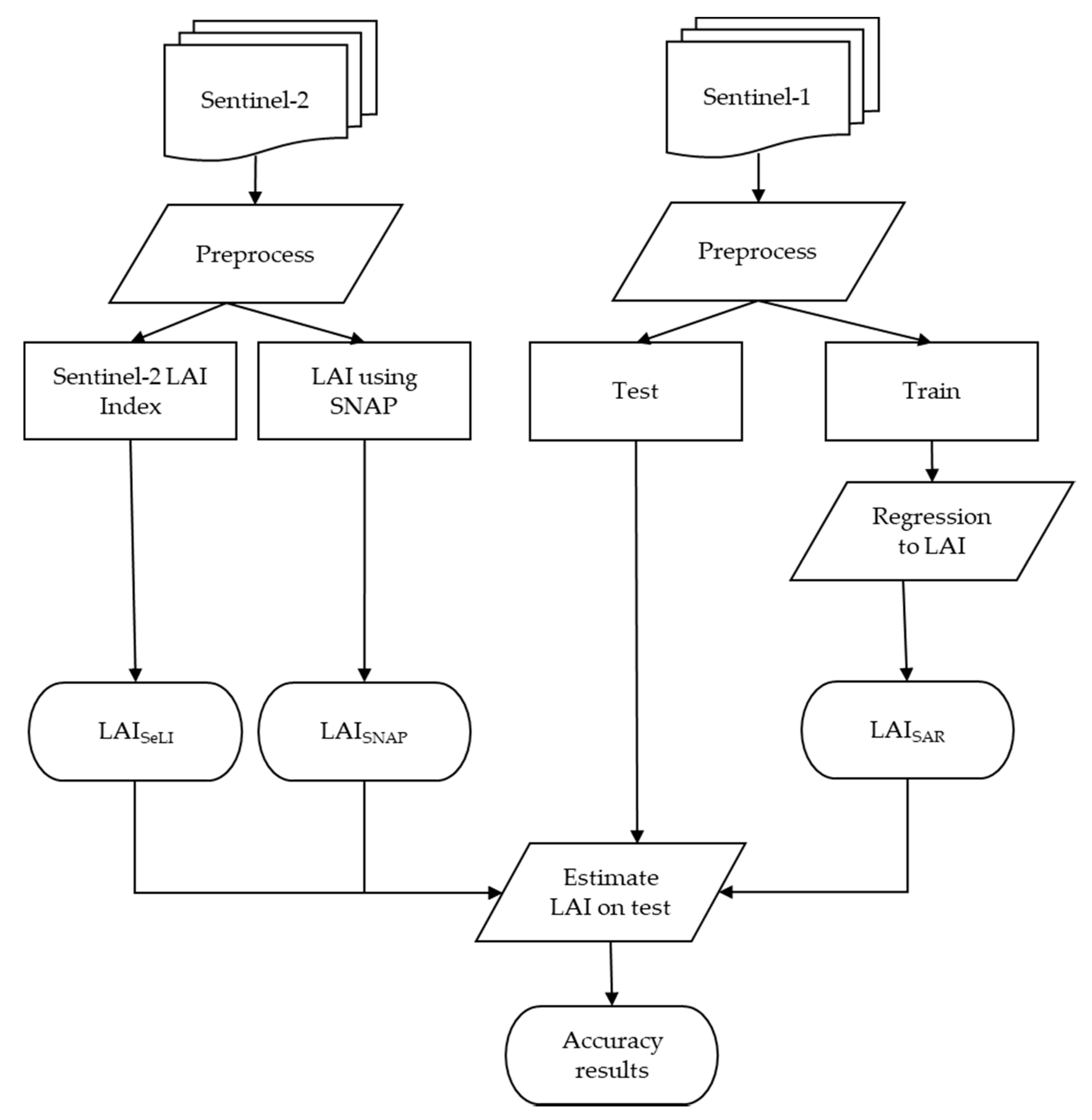
where B5 and B8A are the S2 bands B5 and B8A, centered at 705 and 865 nm, respectively. The second method is the Biophysical Processor inside the Sentinel Application Platform (SNAP), which produces LAI from an entire tile of S2 [27]. The workflow for LAI estimation is summarized in Figure 4.

2.6. Accuracy Metrics

To estimate the accuracy of our approach and methods we used three accuracy metrics:
B i a s = ( S i M i ) n
R M S E = ( S i M i ) 2 n
n R M S E = R M S E M i m a x M i m i n
where Si, Mi and n are estimated value, measured value, and the number of observations, respectively. While the units of the Bias and the root-mean-square-error RMSE were the same as the measured parameter, the nRMSE was measured in percentage, thus allowing us to compare accuracy between different parameters and different datasets. In the next sections (Results and Discussion), we will focus on the RMSE. The results of all the metrics can be found in Figure A1 in Appendix A.

3. Results

3.1. Kc Estimations by Satellite Imagery

The resulting RMSE for the NDVI (Table 1) shows the positive impact of our approach. The improvement between not using our approach (i.e., use the original NDVI values without LWR) and its application is as high as 34%. Although greater k values produce greater accuracy (i.e., lower RMSE), the increase in accuracy after k = 4 is negligible.
The RMSE values for the four SAR indices (Table 2) reveal different patterns. First, for two indices, scaled_VH and scaled_VH + VV, our approach did not reduce the RMSE. Yet, for the other two, scaled_VH − VV and SNI, this procedure improved the accuracy from 0.20 to 0.11 (k = 50).
To increase the amount of data available to estimate Kc, we integrated each of the two SAR indices with the optic NDVI. The integration included different k values for each source. We tried three sets of k: 50, 30; 20, 12; and 20, 12 for the SAR, optic and fused data, respectively. The results indicate reduced RMSE values (Table 3), but also that lower k values (30 for SAR and 12 for NDVI) yield slightly better accuracy. This may indicate that the fusion of the two datasets, SAR and optic, generates a new set, and we therefore require a set of k for SAR and optic and different k for the fused series.
The indices corresponding to the lowest RMSE were plotted against the estimated Kc from the LAI field measurements (Figure 5). This outlines not only the improvement in the R2 for the fused data, but also an increase in the number of observations (i.e., higher temporal resolution) because of the combination of different sources.

3.2. LAI Estimations by Satellite Imagery

The LAI estimations by satellite imagery are based on the 27 dates (30% of the S1 data) that were used for the validation of S1 (§2.5 LAI estimations). The RMSE of the LAI estimations by satellite imagery are summarized in Table 4.
The RMSE of S2, determined either by the biophysical product (SN2-LAI) or the SeLI, is higher than that of S1, even when considering the original values. However, the range of our LAI measurements is small, and therefore the nRMSE for the SAR indices is 26–27%, while [26] reported an nRMSE of 14% for the SeLI product. Furthermore, as most of the LAI measurements in our dataset are below 2.0, the accuracy of the LAI from the optical satellite imagery should be low, as presented elsewhere [27].
The advantages of S1 estimations are further outlined in the scatter plots of the SNI (with k = 40), the S2 SeLI, and the S2 LAI product (Figure 6). While the SeLI over-estimates, especially in low LAI values (<1.0), which occurred at the beginning of the season, and the S2 LAI product under-estimates, the SNI is more close to the 1:1 line, resulting in an RMSE that is much better for the SAR estimations.

4. Discussion

The resulting RMSE values for both Kc and LAI are aligned with published RMSE values. The Kc-RMSE of the NDVI, scaled_VH-HH and the SNI (<0.145), achieved using our approach, are comparable to the RMSE values found by [22] (0.08–0.09), [28] (0.16–0.19), [29] (0.14–0.17), and [30] (0.04–0.30). The LAI-RMSE of the SNI (RMSE = 0.385, nRMSE = 22%) is in the range of RMSE values found by others: 0.30 for orchards by Landsat-7 [31], 0.98 and 1.63 for field crops by S2 and L8, respectively [32], 1.11 and 0.69 for orchards and field crops by the S2 LAI product and the SeLI estimations, respectively [26], and 2.26 with an nRMSE of 52% for field crops by S2 [33].
Our approach achieved this accuracy by reducing the RMSE by 30–45% for the Kc and 10–13% for the LAI, compared to the original values. This improved accuracy, either for optic or for the SAR, outlines the importance of this temporal smoothing (without the need for spatial smoothing) that preserves the original GSD of 10 m. It means that our approach generalizes better, as it applies to small-size plots (as well as large plots). To be more specific, when considering spatial smoothing (especially in SAR data), there are two methods: one that changes the size of the pixels (e.g., multilooking [34]) and one that does not change the pixel size (e.g., low pass filter), a more “traditional” one in that sense. We decided not to perform the former because we wanted to keep the original 10 m GSD due to the size of our small plots (see plot dimensions in Figure 1). For that reason, we also decided not to apply the latter, because we did not want any influence from the adjacent pixels that are not part of the plot. One can argue that we could mask the pixels outside of the plots, but due to their size, the spatial smoothing effect will be negligible. As such, our approach applies to both large and small plots, whereas spatial smoothing will demand plots of minimum size.
The RMSE values of the scaled_VH-VV and the SNI (for k ≥ 30) (Table 2) are better (lower) than optic’s RMSE (Table 1). This can be attributed to the double-bounce effect of the SAR, which is sensitive to the geometry of the crop, enabling us to better estimate the volume of the vine plants as compared to the optic data [35].
The better accuracy of these two SAR indices, together with the presence of more imagery for the same time frame (88 vs. 47 for SAR and optic, respectively), promotes using them as a surrogate source of optic data for irrigation monitoring. Further, the frequency of the SAR images, which in our dataset was every 2–3 days, is better than the irrigation decision-making requirement of once-a-week. Therefore, the quantity and the accuracy of the SAR data make them an exceptional source for this target.
The fusing of the SAR and optic achieved similar results to the SAR (0.1 vs. 0.107). In that sense, the combination of optical and SAR images did not much improve the results. Nevertheless, we developed this approach so it can be generalized to other vineyards with different row structures, canopy covers, and potentially other crops. The fact that, in this particular study, the optic did not “interrupt” the superiority of the SAR in estimating Kc and LAI proves that our approach is robust and can be applied to other plots. Certainly, further study is needed.

5. Conclusions

In this study, we presented an approach to estimate Kc and LAI from both SAR and optic satellite imagery. Our approach is relatively simple and scalable, as it does not require a huge dataset and does not need to process large images.
Our results indicate that SAR can estimate Kc and LAI as effectively as optic imagery and, in some cases, achieve even better accuracy. Therefore, we conclude that Sentinel-1 can serve as a valid alternative to optic data for Kc and LAI estimation for vineyards, which is especially important in an area with moderate and heavy cloud cover.
The better accuracy of the SAR indices (in some cases), compared to the NDVI, may be related to the small percentage of the crop in each pixel, which might have less of an influence on the SAR backscattering. From the SAR indices we tested, the results of the SNI were slightly better than those of the VH-VV, which makes the SNI favorable for future applications.
Additionally, the integration of the optic and the SAR not only gave better results, but also ensured a value at least once a week, which is an invaluable factor for irrigation decision-making.
This study opens the door for further work, such as utilizing data from the same plots with time-series analysis or artificial intelligence, in order to better estimate Kc and LAI for vineyards.

Author Contributions

Conceptualization, O.B., A.H. and Y.N.; methodology, O.B. and R.P.; resources, Y.N., S.M. and D.F.M.; writing—original draft preparation, O.B. and R.P.; writing—review and editing, T.S. and Y.N.; supervision, S.M.-t. All authors have read and agreed to the published version of the manuscript.

Funding

This study was sponsored by the Ministry of Science and Technology (Grant No. 6-6802), Israel, the Ministry of Agriculture and Rural Development (Grants No. 31-01-0013, 31-01-0010), Israel and the Israeli Wine Grape Council.

Acknowledgments

The authors would like to thank the dedicated growers: Moshe Hernik, Yoav David, Itamar Weis, Yedidia Maman and Shlomi Coh en. We thank Yechezkel Harroch, Bentzi Green, Yossi Shteren, Alon Katz, Ben Hazut, Elnatan Golan, David Kimchi, Gilad Gersman, Yedidia Sweid, and Yair Hayat for assisting in the field measurements. The authors greatly appreciate three anonymous reviewers for their important comments.

Conflicts of Interest

The authors declare no conflict of interest.

Appendix A

Table A1. LAI measurement dates and corresponding satellite imagery.
Table A1. LAI measurement dates and corresponding satellite imagery.
South PlotNorth Plot
MeasurementSentinel-1OpticMeasurementSentinel-1Optic
26-Apr-201627-Apr-2016 23-Apr-201722-Apr-2017
16-May-201617-May-2016 30-Apr-201730-Apr-2017
13-Jun-201614-Jun-2016 7-May-20176-May-2017
4-Jul-20164-Jul-2016 14-May-201712-May-201712-May-2017
18-Jul-201620-Jul-2016 28-May-201728-May-201728-May-2017
1-Aug-20161-Aug-2016 4-Jun-20174-Jun-2017
9-Aug-20169-Aug-2016 11-Jun-201711-Jun-201710-Jun-2017
15-Aug-201613-Aug-201613-Aug-201625-Jun-201723-Jun-2017
22-Aug-201621-Aug-2016 9-Jul-20179-Jul-201710-Jul-2017
19-Apr-201718-Apr-2017 30-Jul-201729-Jul-201730-Jul-2017
27-Apr-201728-Apr-201726-Apr-20178-Apr-20187-Apr-2018
10-May-201710-May-2017 15-Apr-201813-Apr-201813-Apr-2018
17-May-201716-May-2017 29-Apr-201829-Apr-201829-Apr-2018
25-May-201724-May-2017 18-May-201818-May-2018
7-Jun-20175-Jun-2017 27-May-201825-May-2018
15-Jun-201715-Jun-201713-Jun-201710-Jun-201810-Jun-201810-Jun-2018
28-Jun-201728-Jun-2017 17-Jun-201817-Jun-201816-Jun-2018
5-Jul-20175-Jul-2017 24-Jun-201824-Jun-2018
12-Jul-201711-Jul-201710-Jul-20178-Jul-201810-Jul-201810-Jul-2018
18-Jul-201717-Jul-2017 22-Jul-201822-Jul-201820-Jul-2018
27-Jul-201727-Jul-2017 14-May-201914-May-201916-May-2019
2-Aug-20173-Aug-2017 21-May-201920-May-201921-May-2019
17-Aug-201716-Aug-201716-Aug-201728-May-201926-May-201926-May-2019
23-Aug-201722-Aug-2017 4-Jun-20195-Jun-20193-Jun-2019
30-Aug-201728-Aug-2017 11-Jun-201911-Jun-201910-Jun-2019
6-Sep-20177-Sep-2017 18-Jun-201918-Jun-2019
16-Apr-201817-Apr-2018 25-Jun-201925-Jun-201925-Jun-2019
30-Apr-201830-Apr-201829-Apr-20182-Jul-20191-Jul-201930-Jun-2019
21-May-201819-May-2018 9-Jul-20197-Jul-2019
4-Jun-20184-Jun-2018 16-Jul-201917-Jul-2019
11-Jun-201811-Jun-201810-Jun-201830-Jul-201930-Jul-201930-Jul-2019
18-Jun-201818-Jun-2018 6-Aug-20196-Aug-20196-Aug-2019
25-Jun-201824-Jun-2018 13-Aug-201912-Aug-201914-Aug-2019
2-Jul-201830-Jun-201830-Jun-20183-Sep-20193-Sep-20193-Sep-2019
9-Jul-201810-Jul-201810-Jul-201810-Sep-201910-Sep-2019
16-Jul-201816-Jul-201815-Jul-201824-Sep-201923-Sep-201923-Sep-2019
23-Jul-201822-Jul-2018
30-Jul-201829-Jul-2018
20-Aug-201819-Aug-2018
29-Apr-201930-Apr-2019
13-May-201913-May-201911-May-2019
20-May-201920-May-201918-May-2019
27-May-201926-May-201926-May-2019
3-Jun-20195-Jun-20193-Jun-2019
10-Jun-201911-Jun-201910-Jun-2019
17-Jun-201917-Jun-2019
24-Jun-201924-Jun-2019
1-Jul-20191-Jul-201930-Jun-2019
8-Jul-20197-Jul-20195-Jul-2019
15-Jul-201917-Jul-2019
5-Aug-20195-Aug-20194-Aug-2019
9-Sep-20199-Sep-20197-Sep-2019
23-Sep-201923-Sep-201923-Sep-2019
Figure A1. Accuracy metric statistics (Bias, RMSE, and nRMSE).
Figure A1. Accuracy metric statistics (Bias, RMSE, and nRMSE).
Remotesensing 12 03478 g0a1

Appendix B

Figure A2a,b show a typical behavior of SAR and NDVI values during a growing season, where on the one hand SAR exhibits more data points as it is not affected by clouds, and on the other hand, it is noisier than the optic thus a more “strict” smooth (higher value of k) is needed for the SAR data.
To determine the minimum and maximum values for each Equations (4)–(7), we utilized the following process, which can be found elsewhere [36].
We downloaded a time-series of VH and VV from GEE for different locations, land covers, and crops. It includes data over groundnuts, corn, cotton, processing-tomato, almonds, olives, apples, pomegranate, forest and bare soil in Israel; alfalfa and pistachio in the United-State; coffee and soybean in Brazil; potatoes in Turkey; cotton in Australia; sugarcane in Nicaragua and processing-tomatoes in Italy. The timeframe for each location was around a yearlong to ensure SAR data for all growth periods and field stages such as bare soil, crop development stage, and full vegetation cover.
Using this data, we determined the minimum and maximum values for the VH and VV. We then plugged-in the minimum and maximum values (separately) for each of the Equations (4)–(6) and determined the scaling factors (i.e., f1–f5) so that the index values will range between 0.0 and 1.0 to fit the 0.0–1.0 range of NDVI values for agriculture plots. Even though the indices values were between 0.0 and 1.0 (considering the minimum and maximum values), the indices values during the growing season have a narrower range, approximately between 0.2 and 0.8. (Figure A2c, orange curve).
As mentioned in Section 2.4.2, we wanted to calculate NDVI-like for the SAR data and to bring both NDVI and NDVISAR to the same values range. To that end, we applied a stretching function (Equation (9)) (for both) featuring minimum and maximum values that were determined in a similar way to the scaling factors (Figure A2c, blue curve).
Figure A2. Remote sensing data for 2019 over the north plot. (a)—Sentinel-1 backscatter values (dB) of VV and VH, (b)—NDVI values, and (c)—scaled_VH index (Equation (4)) before (orange) and after (blue) stretch (Equation (9)). Note that VV and VH (a) are noisier than the NDVI (b) but also include many more data points. Please also note the stretch effect (c) where the index values are closer to the desired range (0–1) after the stretch.
Figure A2. Remote sensing data for 2019 over the north plot. (a)—Sentinel-1 backscatter values (dB) of VV and VH, (b)—NDVI values, and (c)—scaled_VH index (Equation (4)) before (orange) and after (blue) stretch (Equation (9)). Note that VV and VH (a) are noisier than the NDVI (b) but also include many more data points. Please also note the stretch effect (c) where the index values are closer to the desired range (0–1) after the stretch.
Remotesensing 12 03478 g0a2

References

  1. Allen, R.G.; Pereira, L.S.; Raes, D.; Smith, M. FAO Irrigation and Drainage Paper No 56: Crop. Evapotranspiration; FAO: Rome, Italy, 1998. [Google Scholar]
  2. Ohana-Levi, N.; Munitz, S.; Ben-Gal, A.; Schwartz, A.; Peeters, A.; Netzer, Y. Multiseasonal grapevine water consumption—Drivers and forecasting. Agric. For. Meteorol. 2020, 280, 107796. [Google Scholar] [CrossRef]
  3. Ohana-Levi, N.; Munitz, S.; Ben-Gal, A.; Netzer, Y. Evaluation of within-season grapevine evapotranspiration patterns and drivers using generalized additive models. Agric. Water Manag. 2020, 228, 105808. [Google Scholar] [CrossRef]
  4. Netzer, Y.; Yao, C.; Shenker, M.; Bravdo, B.A.; Schwartz, A. Water use and the development of seasonal crop coefficients for Superior Seedless grapevines trained to an open-gable trellis system. Irrig. Sci. 2009, 27, 109–120. [Google Scholar] [CrossRef]
  5. Masahiro, T.; Allen, R.G.; Trezza, R. Calibrating satellite-based vegetation indices to estimate evapotranspiration and crop coefficients. In Proceedings of the Ground Water and Surface Water Under Stress: Competition, Interaction, Solution, Boise, Idaho, 25–28 October 2006; pp. 103–112. [Google Scholar]
  6. Johnson, L.F.; Trout, T.J. Satellite NDVI assisted monitoring of vegetable crop evapotranspiration in california’s san Joaquin Valley. Remote Sens. 2012, 4, 439–455. [Google Scholar] [CrossRef]
  7. Nagler, P.L.; Glenn, E.P.; Nguyen, U.; Scott, R.L.; Doody, T. Estimating riparian and agricultural actual evapotranspiration by reference evapotranspiration and MODIS enhanced vegetation index. Remote Sens. 2013, 5, 3849–3871. [Google Scholar] [CrossRef]
  8. Brown, S.C.M.; Quegan, S.; Morrison, K.; Bennett, J.C.; Cookmartin, G. High-resolution measurements of scattering in wheat canopies—Implications for crop parameter retrieval. IEEE Trans. Geosci. Remote Sens. 2003, 41, 1602–1610. [Google Scholar] [CrossRef]
  9. Macelloni, G.; Paloscia, S.; Pampaloni, P.; Marliani, F.; Gai, M. The relationship between the backscattering coefficient and the biomass of narrow and broad leaf crops. IEEE Trans. Geosci. Remote Sens. 2001, 39, 873–884. [Google Scholar] [CrossRef]
  10. Torbick, N.; Chowdhury, D.; Salas, W.; Qi, J. Monitoring Rice Agriculture across Myanmar Using Time Series Sentinel-1 Assisted by Landsat-8 and PALSAR-2. Remote Sens. 2017, 9, 119. [Google Scholar] [CrossRef]
  11. Gao, Q.; Zribi, M.; Escorihuela, M.J.; Baghdadi, N. Synergetic use of sentinel-1 and sentinel-2 data for soil moisture mapping at 100 m resolution. Sensors 2017, 17, 1966. [Google Scholar] [CrossRef] [PubMed]
  12. Attarzadeh, R.; Amini, J.; Notarnicola, C.; Greifeneder, F. Synergetic use of Sentinel-1 and Sentinel-2 data for soil moisture mapping at plot scale. Remote Sens. 2018, 10, 1285. [Google Scholar] [CrossRef]
  13. Rusmini, M.; Candiani, G.; Frassy, F.; Maianti, P.; Marchesi, A.; Nodari, F.R.; Dini, L.; Gianinetto, M. High resolution SAR and high resolution optical data integration for sub-urban land cover classification. In Proceedings of the 2012 IEEE International Geoscience and Remote Sensing Symposium, Munich, Germany, 22–27 July 2012; pp. 4986–4989. [Google Scholar] [CrossRef]
  14. Forkuor, G.; Conrad, C.; Thiel, M.; Ullmann, T.; Zoungrana, E. Integration of optical and synthetic aperture radar imagery for improving crop mapping in northwestern Benin, West Africa. Remote Sens. 2014, 6, 6472–6499. [Google Scholar] [CrossRef]
  15. Pratola, C.; Lcciardi, G.A.; Del Frate, F.; Schiavon, G.; Solimini, D. Fusion of VHR multispectral and X-band SAR data for the enhancement of vegetation maps. In Proceedings of the 2012 IEEE International Geoscience and Remote Sensing Symposium, Munich, Germany, 22–27 July 2012; pp. 6793–6796. [Google Scholar] [CrossRef]
  16. Navarro, A.; Rolim, J.; Miguel, I.; Catalão, J.; Silva, J.; Painho, M.; Vekerdy, Z. Crop monitoring based on SPOT-5 Take-5 and sentinel-1A data for the estimation of crop water requirements. Remote Sens. 2016, 8, 525. [Google Scholar] [CrossRef]
  17. Moran, M.S.; Hymer, D.C.; Qi, J.; Kerr, Y. Comparison of ers-2 sar and landsat tm imagery for monitoring agricultural crop and soil conditions. Remote Sens. Environ. 2002, 79, 243–252. [Google Scholar] [CrossRef]
  18. Filgueiras, R.; Mantovani, E.C.; Althoff, D.; Fernandes Filho, E.I.; da Cunha, F.F. Crop NDVI monitoring based on sentinel 1. Remote Sens. 2019, 11, 1441. [Google Scholar] [CrossRef]
  19. Munitz, S.; Schwartz, A.; Netzer, Y. Effect of timing of irrigation initiation on vegetative growth, physiology and yield parameters in Cabernet Sauvignon grapevines. Aust. J. Grape Wine Res. 2020, 26, 220–232. [Google Scholar] [CrossRef]
  20. Munitz, S.; Schwartz, A.; Netzer, Y. Water consumption, crop coefficient and leaf area relations of a Vitis vinifera cv. “Cabernet Sauvignon” vineyard. Agric. Water Manag. 2019, 219, 86–94. [Google Scholar] [CrossRef]
  21. Allen, R.G.; Pereira, L.S. Estimating crop coefficients from fraction of ground cover and height. Irrig. Sci. 2009, 28, 17–34. [Google Scholar] [CrossRef]
  22. Beeri, O.; Pelta, R.; Shilo, T.; Mey-tal, S.; Tanny, J. Accuracy of crop coefficient estimation methods based on satellite imagery. In Precision Agriculture’19; Stafford, J.V., Ed.; Wageningen Academic Publishers: Wageningen, The Netherlands, 2019; pp. 437–444. [Google Scholar]
  23. Gillies, R.R.; Carlson, T.N. Thermal Remote Sensing of Surface Soil Water Content with Partial Vegetation Cover for Incorporation into Climate Models. J. Appl. Meteorol. 1995, 34, 745–756. [Google Scholar] [CrossRef]
  24. Atkeson, C.; Moore, W.; Schaal, S. Locally Weighted Learning. In Lazy Learning; Aha, D.W., Ed.; Springer: Dordrecht, The Netherlands, 1997. [Google Scholar]
  25. Fieuzal, R.; Baup, F.; Marais-Sicre, C. Monitoring Wheat and Rapeseed by Using Synchronous Optical and Radar Satellite Data—From Temporal Signatures to Crop Parameters Estimation. Adv. Remote Sens. 2013, 2, 162–180. [Google Scholar] [CrossRef]
  26. Pasqualotto, N.; Delegido, J.; Van Wittenberghe, S.; Rinaldi, M.; Moreno, J. Multi-crop green LAI estimation with a new simple sentinel-2 LAI index (SeLI). Sensors 2019, 19, 904. [Google Scholar] [CrossRef]
  27. Vuolo, F.; Zóltak, M.; Pipitone, C.; Zappa, L.; Wenng, H.; Immitzer, M.; Weiss, M.; Baret, F.; Atzberger, C. Data service platform for Sentinel-2 surface reflectance and value-added products: System use and examples. Remote Sens. 2016, 8, 938. [Google Scholar] [CrossRef]
  28. Kamble, B.; Kilic, A.; Hubbard, K. Estimating crop coefficients using remote sensing-based vegetation index. Remote Sens. 2013, 5, 1588–1602. [Google Scholar] [CrossRef]
  29. Park, J.; Baik, J.; Choi, M. Satellite-based crop coefficient and evapotranspiration using surface soil moisture and vegetation indices in Northeast Asia. Catena 2017, 156, 305–314. [Google Scholar] [CrossRef]
  30. Pôças, I.; Paço, T.A.; Paredes, P.; Cunha, M.; Pereira, L.S. Estimation of actual crop coefficients using remotely sensed vegetation indices and soil water balance modelled data. Remote Sens. 2015, 7, 2373–2400. [Google Scholar] [CrossRef]
  31. Zarate-valdez, J.L.; Whiting, M.L.; Lampinen, B.D.; Metcalf, S.; Ustin, S.L.; Brown, P.H. Prediction of leaf area index in almonds by vegetation indexes. Comput. Electron. Agric. 2012, 85, 24–32. [Google Scholar] [CrossRef]
  32. Djamai, N.; Fernandes, R.; Weiss, M.; McNairn, H.; Goïta, K. Validation of the Sentinel Simplified Level 2 Product Prototype Processor (SL2P) for mapping cropland biophysical variables using Sentinel-2/MSI and Landsat-8/OLI data. Remote Sens. Environ. 2019, 225, 416–430. [Google Scholar] [CrossRef]
  33. Kganyago, M.; Mhangara, P.; Alexandridis, T.; Laneve, G.; Ovakoglou, G.; Mashiyi, N. Validation of sentinel-2 leaf area index (LAI) product derived from SNAP toolbox and its comparison with global LAI products in an African semi-arid agricultural landscape. Remote Sens. Lett. 2020, 11, 883–892. [Google Scholar] [CrossRef]
  34. Raney, K. Radar fundamentals: Technical prespective. In Principles and Application of Imaging Radar; Manual of Remote Sensing; Henderson, F., Lewis, A., Eds.; John Wiley & Suns Inc.: New York, NY, USA, 1998; Volume 2, pp. 9–129. [Google Scholar]
  35. Patel, P.; Srivstava, H.S.; Panigtahy, S.; Parihar, J.S. Comparative evaluation of the sensitivity of multi-polarized multi-frequency SAR backscatter to plant density. Int. J. Remote Sens. 2006, 27, 293–305. [Google Scholar] [CrossRef]
  36. Wagner, W.; Lemoine, G.; Rott, H. A method for estimating soil moisture from ERS Scatterometer and soil data. Remote Sens. Environ. 1999, 70, 191–207. [Google Scholar] [CrossRef]
Figure 1. The study area—two vineyard plots in Israel. Upper images—the north plot, lower images—the south plot. Data from the center six sub-plots (marked in red) were used in this study. The dimensions of each plot and sub-plot are 120 × 36 m and 24 × 9 m, respectively. The base map is the Google Satellite Hybrid in QGIS. The plot photos were taken by Y. Netzer.
Figure 1. The study area—two vineyard plots in Israel. Upper images—the north plot, lower images—the south plot. Data from the center six sub-plots (marked in red) were used in this study. The dimensions of each plot and sub-plot are 120 × 36 m and 24 × 9 m, respectively. The base map is the Google Satellite Hybrid in QGIS. The plot photos were taken by Y. Netzer.
Remotesensing 12 03478 g001
Figure 2. LAI measurements at each plot (north and south) for each growing season. Errors bars represent standard error.
Figure 2. LAI measurements at each plot (north and south) for each growing season. Errors bars represent standard error.
Remotesensing 12 03478 g002
Figure 3. Kc estimation flowchart. Starting by preprocessing all images, calculate NDVI, then stretch and smooth NDVI values using locally weighted regression. The output is three estimations of Kc, namely from the optic, the SAR, and a fused Kc. Note that NDVISAR refers to all indices in Equations (4)–(7).
Figure 3. Kc estimation flowchart. Starting by preprocessing all images, calculate NDVI, then stretch and smooth NDVI values using locally weighted regression. The output is three estimations of Kc, namely from the optic, the SAR, and a fused Kc. Note that NDVISAR refers to all indices in Equations (4)–(7).
Remotesensing 12 03478 g003
Figure 4. LAI estimation workflow. We calculated LAI using remote sensing data via three methods, namely LAISeLI, LAISNAP and LAISAR. The Sentinel-1 dataset was split into train and test set, and the evaluation of all three methods was performed against the test set.
Figure 4. LAI estimation workflow. We calculated LAI using remote sensing data via three methods, namely LAISeLI, LAISNAP and LAISAR. The Sentinel-1 dataset was split into train and test set, and the evaluation of all three methods was performed against the test set.
Remotesensing 12 03478 g004
Figure 5. Kc estimation (from LAI measurements) versus satellite Kc estimations. (a) SNI (n = 89, k = 50); (b) NDVI (n = 42, k = 20); (c) Fused (n = 89, k = 20). Gray line represents 1:1 line.
Figure 5. Kc estimation (from LAI measurements) versus satellite Kc estimations. (a) SNI (n = 89, k = 50); (b) NDVI (n = 42, k = 20); (c) Fused (n = 89, k = 20). Gray line represents 1:1 line.
Remotesensing 12 03478 g005
Figure 6. LAI measurements versus satellite estimations. (a) Sentinel-1 SNI (n = 29, k = 40); (b) Sentinel-2 SeLI (n = 25); (c) Sentinel-2 product from SNAP (n = 15). Gray line represents 1:1 line.
Figure 6. LAI measurements versus satellite estimations. (a) Sentinel-1 SNI (n = 29, k = 40); (b) Sentinel-2 SeLI (n = 25); (c) Sentinel-2 product from SNAP (n = 15). Gray line represents 1:1 line.
Remotesensing 12 03478 g006
Table 1. Root-mean-square-error (RMSE) of the normalized difference vegetation index (NDVI) for the original values and different k values (n = 47).
Table 1. Root-mean-square-error (RMSE) of the normalized difference vegetation index (NDVI) for the original values and different k values (n = 47).
Original Valuesk = 4k = 8k = 12k = 16k = 20
NDVI0.2170.1470.1460.1450.1450.143
Table 2. RMSE of the SAR indices for the original values and different k values (n = 88).
Table 2. RMSE of the SAR indices for the original values and different k values (n = 88).
Original Valuesk = 10k = 20k = 30k = 40k = 50
scaled_VH0.2550.2600.2590.2540.2490.245
scaled_VH − VV0.1980.1640.1370.1200.1130.107
scaled_VH + VV0.3140.3230.3190.3200.3200.315
SNI0.2010.1780.1480.1290.1160.108
Table 3. RMSE of the fused SAR indices (scaled_VH − VV and SNI) and optic NDVI, with different k values for fused (n = 88).
Table 3. RMSE of the fused SAR indices (scaled_VH − VV and SNI) and optic NDVI, with different k values for fused (n = 88).
SAR (k = 50), Optic (k = 20), Fused (k = 20)SAR (k = 30), Optic (k = 12), Fused (k = 12)
NDVI + scaled_VH − VV0.1020.100
NDVI + SNI0.1010.098
Table 4. RMSE of the optic (n = 25) and SAR (n = 27) indices for LAI estimation.
Table 4. RMSE of the optic (n = 25) and SAR (n = 27) indices for LAI estimation.
Original Valuesk = 10k = 20k = 30k = 40k = 50
Sentinel-2 LAI0.490
Sentinel-2 SeLI0.690
scaled_VH0.4780.4820.4790.4890.4830.473
scaled_VH − VV0.4640.4440.4390.4210.4140.421
scaled_VH + VV0.4620.4780.4750.4650.4510.451
SNI0.4450.4400.4200.4000.3850.396
Publisher’s Note: MDPI stays neutral with regard to jurisdictional claims in published maps and institutional affiliations.

Share and Cite

MDPI and ACS Style

Beeri, O.; Netzer, Y.; Munitz, S.; Mintz, D.F.; Pelta, R.; Shilo, T.; Horesh, A.; Mey-tal, S. Kc and LAI Estimations Using Optical and SAR Remote Sensing Imagery for Vineyards Plots. Remote Sens. 2020, 12, 3478. https://doi.org/10.3390/rs12213478

AMA Style

Beeri O, Netzer Y, Munitz S, Mintz DF, Pelta R, Shilo T, Horesh A, Mey-tal S. Kc and LAI Estimations Using Optical and SAR Remote Sensing Imagery for Vineyards Plots. Remote Sensing. 2020; 12(21):3478. https://doi.org/10.3390/rs12213478

Chicago/Turabian Style

Beeri, Ofer, Yishai Netzer, Sarel Munitz, Danielle Ferman Mintz, Ran Pelta, Tal Shilo, Alon Horesh, and Shay Mey-tal. 2020. "Kc and LAI Estimations Using Optical and SAR Remote Sensing Imagery for Vineyards Plots" Remote Sensing 12, no. 21: 3478. https://doi.org/10.3390/rs12213478

APA Style

Beeri, O., Netzer, Y., Munitz, S., Mintz, D. F., Pelta, R., Shilo, T., Horesh, A., & Mey-tal, S. (2020). Kc and LAI Estimations Using Optical and SAR Remote Sensing Imagery for Vineyards Plots. Remote Sensing, 12(21), 3478. https://doi.org/10.3390/rs12213478

Note that from the first issue of 2016, this journal uses article numbers instead of page numbers. See further details here.

Article Metrics

Back to TopTop