Assessing the Fractional Abundance of Highly Mixed Salt-Marsh Vegetation Using Random Forest Soft Classification
Abstract
1. Introduction
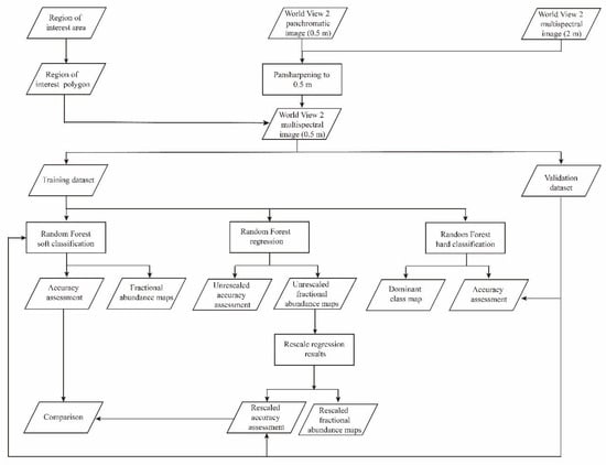
2. Methods
2.1. Study Site—The San Felice Salt Marsh (Venice Lagoon, Italy)
2.2. Datasets
2.2.1. WoldView-2 Data
2.2.2. Field Observations
2.2.3. WorldView-2 Data Preprocessing
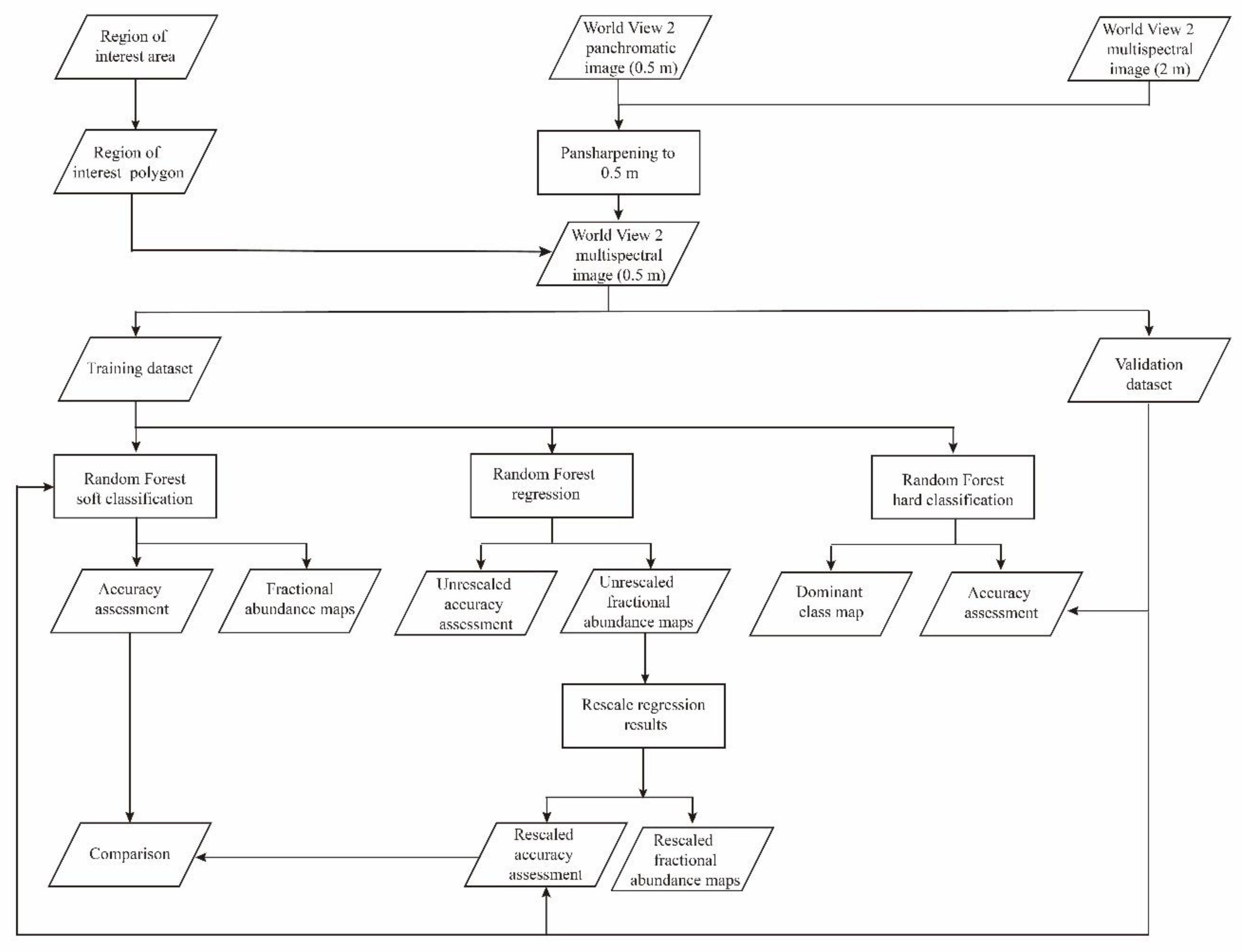
2.3. Algorithm Description
2.4. Estimation of Accuracy
3. Results
3.1. Selection of Ntree
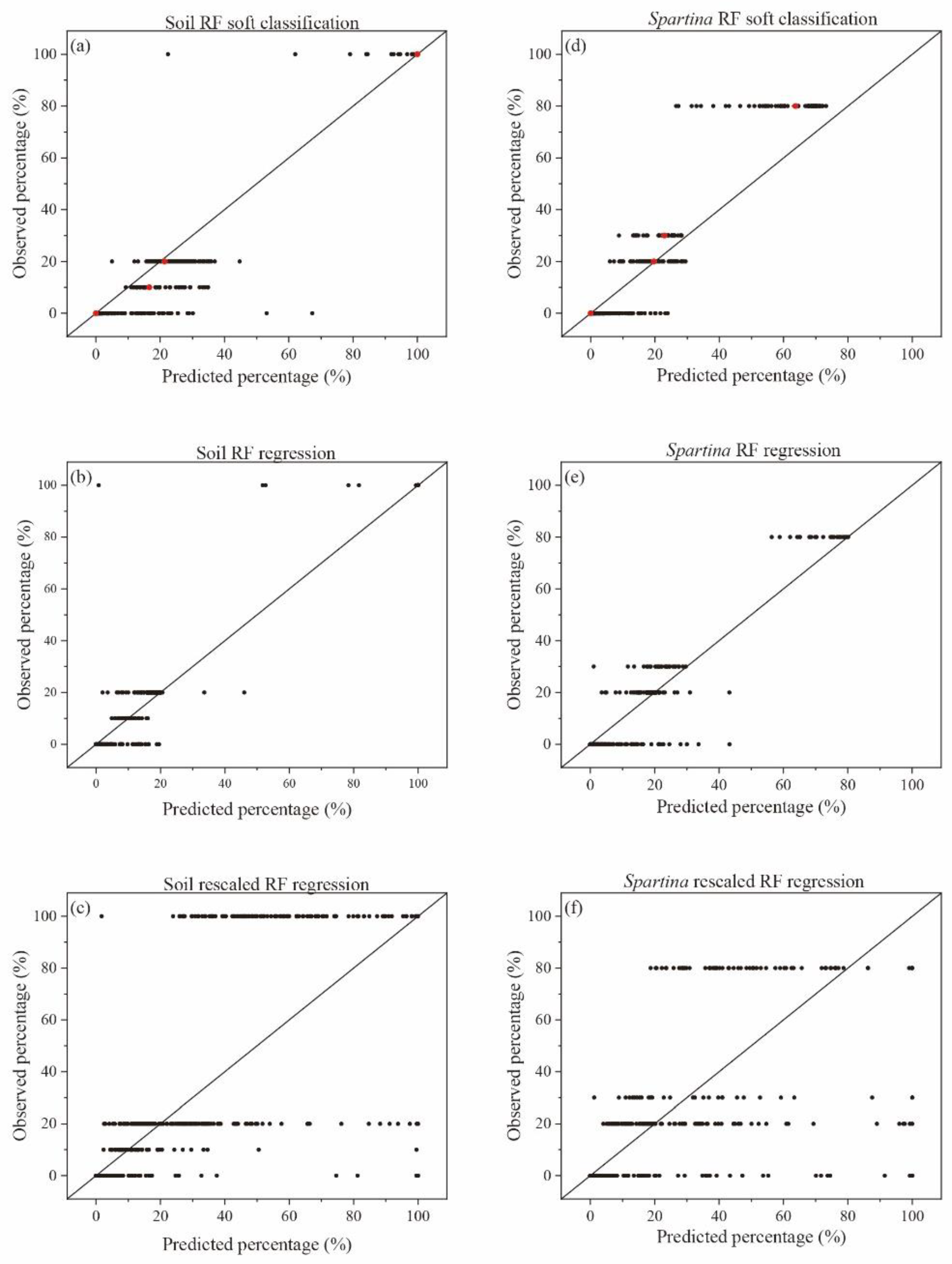
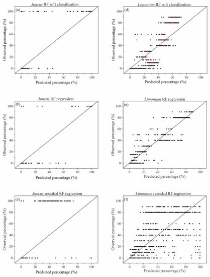
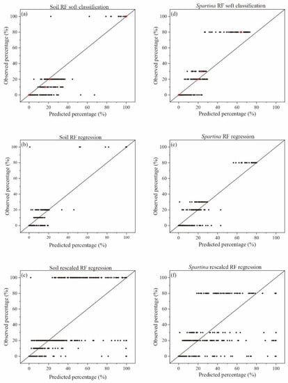
3.2. Fractional Abundance Based on RF Soft Classification Method
3.3. Subpixel Classification through RF Regression Method
3.4. RF Hard Classification
4. Discussion
4.1. Halophytic Vegetation Distribution Patterns on the San Felice Marsh
4.2. The RF Soft Method Performance Compared to Existing Regression Models
4.3. Drawbacks of Dominant Species Maps
4.4. Feature Importance Analyses
5. Conclusions
Author Contributions
Funding
Acknowledgments
Conflicts of Interest
References
- Cronk, J.K.; Fennessy, M.S. Wetland Plants: Biology and Ecology; Lewis Publishers: Boca Raton, FL, USA, 2001. [Google Scholar]
- Marani, M.; Belluco, E.; Ferrari, S.; Silvestri, S.; D’Alpaos, A.; Lanzoni, S.; Feola, A.; Rinaldo, A. Analysis, synthesis and modelling of high-resolution observations of salt-marsh eco-geomorphological patterns in the Venice lagoon. Estuar. Coast. Shelf Sci. 2006, 69, 414–426. [Google Scholar] [CrossRef]
- Fagherazzi, S.; Kirwan, M.L.; Mudd, S.M.; Guntenspergen, G.R.; Temmerman, S.; D’Alpaos, A.; van de Koppel, J.; Rybczyk, J.M.; Reyes, E.; Craft, C.; et al. Numerical models of salt marsh evolution: Ecological, geomorphic, and climatic factors. Rev. Geophys. 2012, 50. [Google Scholar] [CrossRef]
- Fitzgerald, D.M.; Hughes, Z. Marsh processes and their response to climate change and sea-level rise. Annu. Rev. Earth Planet. Sci. 2019, 47, 481–517. [Google Scholar] [CrossRef]
- D’Alpaos, A.; Lanzoni, S.; Marani, M.; Rinaldo, A. Landscape evolution in tidal embayments: Modeling the interplay of erosion, sedimentation, and vegetation dynamics. J. Geophys. Res. Space Phys. 2007, 112, 1–17. [Google Scholar] [CrossRef]
- Morris, J.T.; Haskin, B. A 5-yr record of aerial primary production and stand characteristics of Spartina alterniflora. Ecology 1990, 71, 2209–2217. [Google Scholar] [CrossRef]
- Mitsch, W.J.; Gosselink, J.G. The value of wetlands: Importance of scale and landscape setting. Ecol. Econ. 2000, 35, 25–33. [Google Scholar] [CrossRef]
- Zedler, J.B.; Kercher, S. Wetland resources: Status, trends, ecosystem services, and restorability. Annu. Rev. Environ. Resour. 2005, 30, 39–74. [Google Scholar] [CrossRef]
- Moller, I.; Spencer, T. Wave dissipation over macro-tidal saltmarshes: Effects of marsh edge typology and vegetation change. J. Coast. Res. 2002, 36, 506–521. [Google Scholar] [CrossRef]
- Loder, N.; Irish, J.L.; Cialone, M.; Wamsley, T. Sensitivity of hurricane surge to morphological parameters of coastal wetlands. Estuar. Coast. Shelf Sci. 2009, 84, 625–636. [Google Scholar] [CrossRef]
- Howes, N.C.; Fitzgerald, D.M.; Hughes, Z.J.; Georgiou, I.Y.; Kulp, M.A.; Miner, M.D.; Smith, J.M.; Barras, J.A. Hurricane-induced failure of low salinity wetlands. Proc. Natl. Acad. Sci. USA 2010, 107, 14014–14019. [Google Scholar] [CrossRef]
- Möller, I.; Kudella, M.; Rupprecht, F.; Spencer, T.; Paul, M.; Van Wesenbeeck, B.K.; Wolters, G.; Jensen, K.; Bouma, T.J.; Miranda-Lange, M.; et al. Wave attenuation over coastal salt marshes under storm surge conditions. Nat. Geosci. 2014, 7, 727–731. [Google Scholar] [CrossRef]
- Silinski, A.; Fransen, E.; Bouma, T.J.; Meire, P.; Temmerman, S. Unravelling the controls of lateral expansion and elevation change of pioneer tidal marshes. Geomorphology 2016, 274, 106–115. [Google Scholar] [CrossRef]
- Chmura, G.L.; Anisfeld, S.C.; Cahoon, D.R.; Lynch, J.C. Global carbon sequestration in tidal, saline wetland soils. Glob. Biogeochem. Cycles 2003, 17. [Google Scholar] [CrossRef]
- McLeod, E.; Chmura, G.L.; Bouillon, S.; Salm, R.; Björk, M.; Duarte, C.M.; Lovelock, C.E.; Schlesinger, W.H.; Silliman, B.R. A blueprint for blue carbon: Toward an improved understanding of the role of vegetated coastal habitats in sequestering CO2. Front. Ecol. Environ. 2011, 9, 552–560. [Google Scholar] [CrossRef]
- Mudd, S.M.; Howell, S.M.; Morris, J.T. Impact of dynamic feedbacks between sedimentation, sea-level rise, and biomass production on near-surface marsh stratigraphy and carbon accumulation. Estuar. Coast. Shelf Sci. 2009, 82, 377–389. [Google Scholar] [CrossRef]
- Kirwan, M.L.; Mudd, S.M. Response of salt-marsh carbon accumulation to climate change. Nature 2012, 489, 550–553. [Google Scholar] [CrossRef]
- Roner, M.; D’Alpaos, A.; Ghinassi, M.; Marani, M.; Silvestri, S.; Franceschinis, E.; Realdon, N. Spatial variation of salt-marsh organic and inorganic deposition and organic carbon accumulation: Inferences from the Venice lagoon, Italy. Adv. Water Resour. 2016, 93, 276–287. [Google Scholar] [CrossRef]
- Marani, M.; D’Alpaos, A.; Lanzoni, S.; SantaLucia, M. Understanding and predicting wave erosion of marsh edges. Geophys. Res. Lett. 2011, 38, 38. [Google Scholar] [CrossRef]
- Mariotti, G.; Fagherazzi, S. Critical width of tidal flats triggers marsh collapse in the absence of sea-level rise. Proc. Natl. Acad. Sci. USA 2013, 110, 5353–5356. [Google Scholar] [CrossRef]
- Leonardi, N.; Defne, Z.; Ganju, N.K.; Fagherazzi, S. Salt marsh erosion rates and boundary features in a shallow Bay. J. Geophys. Res. Earth Surf. 2016, 121, 1861–1875. [Google Scholar] [CrossRef]
- Tommasini, L.; Carniello, L.; Ghinassi, M.; Roner, M.; D’Alpaos, A. Changes in the wind-wave field and related salt-marsh lateral erosion: Inferences from the evolution of the Venice Lagoon in the last four centuries. Earth Surf. Process. Landf. 2019, 44, 1633–1646. [Google Scholar] [CrossRef]
- Kirwan, M.L.; Murray, A.B. A coupled geomorphic and ecological model of tidal marsh evolution. Proc. Natl. Acad. Sci. USA 2007, 104, 6118–6122. [Google Scholar] [CrossRef] [PubMed]
- D’Alpaos, A.; Mudd, S.M.; Carniello, L. Dynamic response of marshes to perturbations in suspended sediment concentrations and rates of relative sea level rise. J. Geophys. Res. Space Phys. 2011, 116, 1–13. [Google Scholar] [CrossRef]
- Bendoni, M.; Mel, R.; Solari, L.; Lanzoni, S.; Francalanci, S.; Oumeraci, H. Insights into lateral marsh retreat mechanism through localized field measurements. Water Resour. Res. 2016, 52, 1446–1464. [Google Scholar] [CrossRef]
- Mariotti, G.; Carr, J. Dual role of salt marsh retreat: Long-term loss and short-term resilience. Water Resour. Res. 2014, 50, 2963–2974. [Google Scholar] [CrossRef]
- Hopkinson, C.S.; Morris, J.T.; Fagherazzi, S.; Wollheim, W.M.; Raymond, P.A. Lateral marsh edge erosion as a source of sediments for vertical marsh accretion. J. Geophys. Res. Biogeosci. 2018, 123, 2444–2465. [Google Scholar] [CrossRef]
- Lalimi, F.Y.; Marani, M.; Heffernan, J.B.; D’Alpaos, A.; Murray, A.B. Watershed and ocean controls of salt marsh extent and resilience. Earth Surf. Process. Landf. 2020, 45, 1456–1468. [Google Scholar] [CrossRef]
- Kirwan, M.L.; Guntenspergen, G.R. Influence of tidal range on the stability of coastal marshland. J. Geophys. Res. Space Phys. 2010, 115, 1–11. [Google Scholar] [CrossRef]
- Leonard, L.A.; Luther, M.E. Flow hydrodynamics in tidal marsh canopies. Limnol. Oceanogr. 1995, 40, 1474–1484. [Google Scholar] [CrossRef]
- Leonard, L.A.; Croft, A.L. The effect of standing biomass on flow velocity and turbulence in Spartina alterniflora canopies. Estuar. Coast. Shelf Sci. 2006, 69, 325–336. [Google Scholar] [CrossRef]
- Bouma, T.J.; Van Duren, L.; Temmerman, S.; Claverie, T.; Blanco-Garcia, A.; Ysebaert, T.; Herman, P.M.J. Spatial flow and sedimentation patterns within patches of epibenthic structures: Combining field, flume and modelling experiments. Cont. Shelf Res. 2007, 27, 1020–1045. [Google Scholar] [CrossRef]
- Marani, M.; D’Alpaos, A.; Lanzoni, S.; Carniello, L.; Rinaldo, A. The importance of being coupled: Stable states and catastrophic shifts in tidal biomorphodynamics. J. Geophys. Res. Space Phys. 2010, 115, 1–15. [Google Scholar] [CrossRef]
- Mudd, S.M.; D’Alpaos, A.; Morris, J.T. How does vegetation affect sedimentation on tidal marshes? Investigating particle capture and hydrodynamic controls on biologically mediated sedimentation. J. Geophys. Res. Space Phys. 2010, 115, 1–14. [Google Scholar] [CrossRef]
- Brisson, C.; Coverdale, T.C.; Bertness, M.D. Salt marsh die-off and recovery reveal disparity between the recovery of ecosystem structure and service provision. Boil. Conserv. 2014, 179, 1–5. [Google Scholar] [CrossRef]
- Morris, J.T.; Sundareshwar, P.V.; Nietch, C.T.; Kjerfve, B.; Cahoon, D.R. Sea level of coastal wetlands to rising responses. Ecology 2002, 83, 2869–2877. [Google Scholar] [CrossRef]
- Kirwan, M.L.; Guntenspergen, G.R.; D’Alpaos, A.; Morris, J.T.; Mudd, S.M.; Temmerman, S. Limits on the adaptability of coastal marshes to rising sea level. Geophys. Res. Lett. 2010, 37, 1–5. [Google Scholar] [CrossRef]
- Kirwan, M.L.; Temmerman, S.; Skeehan, E.E.; Guntenspergen, G.R.; Fagherazzi, S. Overestimation of marsh vulnerability to sea level rise. Nat. Clim. Chang. 2016, 6, 253–260. [Google Scholar] [CrossRef]
- Marani, M.; D’Alpaos, A.; Lanzoni, S.; Carniello, L.; Rinaldo, A. Biologically-controlled multiple equilibria of tidal landforms and the fate of the Venice lagoon. Geophys. Res. Lett. 2007, 34, 1–5. [Google Scholar] [CrossRef]
- D’Alpaos, A.; Marani, M. Reading the signatures of biologic–geomorphic feedbacks in salt-marsh landscapes. Adv. Water Resour. 2016, 93, 265–275. [Google Scholar] [CrossRef]
- Van Wijnen, H.J.; Bakker, J.P.; De Vries, Y. Twenty years of salt marsh succession on a Dutch coastal barrier island. J. Coast. Conserv. 1997, 3, 9–18. [Google Scholar] [CrossRef]
- Costa, C.S.B.; Marangoni, J.C.; Azevedo, A.M.G. Plant zonation in irregularly flooded salt marshes: Relative importance of stress tolerance and biological interactions. J. Ecol. 2003, 91, 951–965. [Google Scholar] [CrossRef]
- Pennings, S.C.; Selig, E.R.; Houser, L.T.; Bertness, M.D. Geographic variation in positive and negative interactions among salt marsh plants. Ecology 2003, 84, 1527–1538. [Google Scholar] [CrossRef]
- Belluco, E.; Camuffo, M.; Ferrari, S.; Modenese, L.; Silvestri, S.; Marani, A.; Marani, M. Mapping salt-marsh vegetation by multispectral and hyperspectral remote sensing. Remote Sens. Environ. 2006, 105, 54–67. [Google Scholar] [CrossRef]
- Silvestri, S.; Defina, A.; Marani, M. Tidal regime, salinity and salt marsh plant zonation. Estuar. Coast. Shelf Sci. 2005, 62, 119–130. [Google Scholar] [CrossRef]
- Moffett, K.B.; Robinson, D.A.; Gorelick, S.M. Relationship of salt marsh vegetation zonation to spatial patterns in soil moisture, salinity, and topography. Ecosystems 2010, 13, 1287–1302. [Google Scholar] [CrossRef]
- Moffett, K.B.; Gorelick, S.M.; McLaren, R.G.; Sudicky, E.A. Salt marsh ecohydrological zonation due to heterogeneous vegetation-groundwater-surface water interactions. Water Resour. Res. 2012, 48, 48. [Google Scholar] [CrossRef]
- Marani, M.; Da Lio, C.; D’Alpaos, A. Vegetation engineers marsh morphology through multiple competing stable states. Proc. Natl. Acad. Sci. USA 2013, 110, 3259–3263. [Google Scholar] [CrossRef]
- Ratliff, K.M.; Braswell, A.E.; Marani, M. Spatial response of coastal marshes to increased atmospheric CO2. Proc. Natl. Acad. Sci. USA 2015, 112, 15580–15584. [Google Scholar] [CrossRef]
- Adams, J.; Bate, G. Ecological implications of tolerance of salinity and inundation by Spartina maritima. Aquat. Bot. 1995, 52, 183–191. [Google Scholar] [CrossRef]
- Álvarez-Rogel, J.; Silla, R.O.; Ariza, F.A. Edaphic characterization and soil ionic composition influencing plant zonation in a semiarid Mediterranean salt marsh. Geoderma 2001, 99, 81–98. [Google Scholar] [CrossRef]
- Bockelmann, A.-C.; Bakker, J.P.; Neuhaus, R.; Lage, J. The relation between vegetation zonation, elevation and inundation frequency in a Wadden Sea salt marsh. Aquat. Bot. 2002, 73, 211–221. [Google Scholar] [CrossRef]
- Silvestri, S.; Marani, M. Salt-marsh vegetation and morphology: Basic physiology, modelling and remote sensing observations. In The Ecogeomorphology of Tidal Marshes; Fagherazzi, S., Marani, M., Blum, L., Eds.; Coastal and Estuarine Monograph Series; American Geophysical Union: Washington, DC, USA, 2004; Volume 59, pp. 5–25. [Google Scholar]
- Marani, M.; Lanzoni, S.; Silvestri, S.; Rinaldo, A. Tidal landforms, patterns of halophytic vegetation and the fate of the lagoon of Venice. J. Mar. Syst. 2004, 51, 191–210. [Google Scholar] [CrossRef]
- Marani, M.; Silvestri, S.; Belluco, E.; Ursino, N.; Comerlati, A.; Tosatto, O.; Putti, M. Spatial organization and ecohydrological interactions in oxygen-limited vegetation ecosystems. Water Resour. Res. 2006, 42, 1–12. [Google Scholar] [CrossRef]
- Watson, E.; Byrne, R. Abundance and diversity of tidal marsh plants along the salinity gradient of the San Francisco Estuary: Implications for global change ecology. Plant Ecol. 2009, 205, 113–128. [Google Scholar] [CrossRef]
- Moffett, K.B.; Gorelick, S.M. Alternative stable states of tidal marsh vegetation patterns and channel complexity. Ecohydrology 2016, 9, 1639–1662. [Google Scholar] [CrossRef]
- Fariña, J.M.; He, Q.; Silliman, B.R.; Bertness, M.D. Biogeography of salt marsh plant zonation on the Pacific coast of South America. J. Biogeogr. 2017, 45, 238–247. [Google Scholar] [CrossRef]
- Pennings, S.C.; Callaway, R.M. Salt marsh plant zonation: The relative importance of competition and physical factors. Ecology 1992, 73, 681–690. [Google Scholar] [CrossRef]
- Pennings, S.C.; Grant, M.-B.; Bertness, M.D. Plant zonation in low-latitude salt marshes: Disentangling the roles of flooding, salinity and competition. J. Ecol. 2005, 93, 159–167. [Google Scholar] [CrossRef]
- Marani, M.; Zillio, T.; Belluco, E.; Silvestri, S.; Maritan, A. Non-neutral vegetation dynamics. PLoS ONE 2006, 1, e78. [Google Scholar] [CrossRef]
- Strain, E.M.; Van Belzen, J.; Comandini, P.; Wong, J.; Bouma, T.J.; Airoldi, L. The role of changing climate in driving the shift from perennial grasses to annual succulents in a Mediterranean saltmarsh. J. Ecol. 2017, 105, 1374–1385. [Google Scholar] [CrossRef]
- Da Lio, C.; D’Alpaos, A.; Marani, M. The secret gardener: Vegetation and the emergence of biogeomorphic patterns in tidal environments. Philos. Trans. R. Soc. A Math. Phys. Eng. Sci. 2013, 371, 20120367. [Google Scholar] [CrossRef] [PubMed]
- Temmerman, S.; Bouma, T.; Van De Koppel, J.; Van Der Wal, D.; De Vries, M.; Herman, P.M.J. Vegetation causes channel erosion in a tidal landscape. Geology 2007, 35, 631. [Google Scholar] [CrossRef]
- Taramelli, A.; Valentini, E.; Cornacchia, L.; Monbaliu, J.; Sabbe, K. Indications of dynamic effects on scaling relationships between channel sinuosity and vegetation patch size across a salt marsh platform. J. Geophys. Res. Earth Surf. 2018, 123, 2714–2731. [Google Scholar] [CrossRef]
- Zhu, Z.; Van Belzen, J.; Zhu, Q.; Van De Koppel, J.; Bouma, T.J. Vegetation recovery on neighboring tidal flats forms an Achilles’ heel of saltmarsh resilience to sea level rise. Limnol. Oceanogr. 2019, 65, 51–62. [Google Scholar] [CrossRef]
- Ganju, N.K.; Defne, Z.; Kirwan, M.L.; Fagherazzi, S.; D’Alpaos, A.; Carniello, L. Spatially integrative metrics reveal hidden vulnerability of microtidal salt marshes. Nat. Commun. 2017, 8, 14156. [Google Scholar] [CrossRef] [PubMed]
- Ladd, C.J.; Duggan-Edwards, M.F.; Bouma, T.J.; Pagès, J.F.; Skov, M.W. Sediment supply explains long-term and large-scale patterns in salt marsh lateral expansion and erosion. Geophys. Res. Lett. 2019, 46, 11178–11187. [Google Scholar] [CrossRef]
- Van De Koppel, J.; Van Der Wal, D.; Bakker, J.P.; Herman, P.M.J. Self-organization and vegetation collapse in salt marsh ecosystems. Am. Nat. 2005, 165, E1–E12. [Google Scholar] [CrossRef]
- Van Der Wal, D.; Dool, A.W.-V.D.; Herman, P.M.J. Spatial patterns, rates and mechanisms of saltmarsh cycles. Estuar. Coast. Shelf Sci. 2008, 76, 357–368. [Google Scholar] [CrossRef]
- Kirwan, M.L.; Guntenspergen, G.R. Feedbacks between inundation, root production, and shoot growth in a rapidly submerging brackish marsh. J. Ecol. 2012, 100, 764–770. [Google Scholar] [CrossRef]
- Bernhardt, J.R.; Leslie, H.M. Resilience to climate change in coastal marine ecosystems. Annu. Rev. Mar. Sci. 2013, 5, 371–392. [Google Scholar] [CrossRef]
- Artigas, F.J.; Yang, J. Spectral Discrimination of Marsh Vegetation Types in the New Jersey Meadowlands, USA. Wetlands 2006, 26, 271–277. [Google Scholar] [CrossRef]
- Wang, C.; Menenti, M.; Stoll, M.-P.; Belluco, E.; Marani, M. Mapping mixed vegetation communities in salt marshes using airborne spectral data. Remote Sens. Environ. 2007, 107, 559–570. [Google Scholar] [CrossRef]
- Gilmore, M.S.; Wilson, E.H.; Barrett, N.; Civco, D.L.; Prisloe, S.; Hurd, J.D.; Chadwick, C. Integrating multi-temporal spectral and structural information to map wetland vegetation in a lower Connecticut River tidal marsh. Remote Sens. Environ. 2008, 112, 4048–4060. [Google Scholar] [CrossRef]
- Berhane, T.M.; Costa, H.; Lane, C.R.; Anenkhonov, O.A.; Chepinoga, V.V.; Autrey, B.C. The influence of region of interest heterogeneity on classification accuracy in Wetland systems. Remote Sens. 2019, 11, 551. [Google Scholar] [CrossRef]
- Pal, M. Random forest classifier for remote sensing classification. Int. J. Remote Sens. 2005, 26, 217–222. [Google Scholar] [CrossRef]
- Goodin, D.G.; Anibas, K.L.; Bezymennyi, M. Mapping land cover and land use from object-based classification: An example from a complex agricultural landscape. Int. J. Remote Sens. 2015, 36, 4702–4723. [Google Scholar] [CrossRef]
- Kulkarni, A.D.; Lowe, B. Random forest algorithm for land cover classification. Int. J. Recent Innov. Trends Comput. Commun. 2016, 4, 58–63. [Google Scholar]
- Costa, H.; Foody, G.M.; Boyd, D.S. Using mixed objects in the training of object-based image classifications. Remote Sens. Environ. 2017, 190, 188–197. [Google Scholar] [CrossRef]
- Kumar, U.; Ganguly, S.; Nemani, R.R.; Raja, K.S.; Milesi, C.; Sinha, R.; Michaelis, A.; Votava, P.; Hashimoto, H.; Li, S.; et al. Exploring subpixel learning algorithms for estimating global land cover fractions from satellite data using high performance computing. Remote Sens. 2017, 9, 1105. [Google Scholar] [CrossRef]
- Cutler, D.R.; Edwards, T.C.; Beard, K.H.; Cutler, A.; Hess, K.T.; Gibson, J.; Lawler, J.J. Random forests for classification in ecology. Ecology 2007, 88, 2783–2792. [Google Scholar] [CrossRef]
- Silvestri, S.; Marani, M.; Marani, A. Hyperspectral remote sensing of salt marsh vegetation, morphology and soil topography. Phys. Chem. Earth Parts A/B/C 2003, 28, 15–25. [Google Scholar] [CrossRef]
- Van Beijma, S.; Comber, A.J.; Lamb, A. Random forest classification of salt marsh vegetation habitats using quad-polarimetric airborne SAR, elevation and optical RS data. Remote Sens. Environ. 2014, 149, 118–129. [Google Scholar] [CrossRef]
- Moffett, K.B.; Nardin, W.; Silvestri, S.; Wang, C.; Temmerman, S. Multiple stable states and catastrophic shifts in coastal wetlands: Progress, challenges, and opportunities in validating theory using remote sensing and other methods. Remote Sens. 2015, 7, 10184–10226. [Google Scholar] [CrossRef]
- Campbell, A.; Wang, Y.; Christiano, M.; Stevens, S. Salt marsh monitoring in Jamaica Bay, New York from 2003 to 2013: A decade of change from restoration to hurricane Sandy. Remote Sens. 2017, 9, 131. [Google Scholar] [CrossRef]
- Timm, B.C.; McGarigal, K. Fine-scale remotely-sensed cover mapping of coastal dune and salt marsh ecosystems at Cape Cod National Seashore using random forests. Remote Sens. Environ. 2012, 127, 106–117. [Google Scholar] [CrossRef]
- Juel, A.; Groom, G.; Svenning, J.-C.; Ejrnæs, R. Spatial application of Random Forest models for fine-scale coastal vegetation classification using object based analysis of aerial orthophoto and DEM data. Int. J. Appl. Earth Obs. Geoinf. 2015, 42, 106–114. [Google Scholar] [CrossRef]
- Müller, A.C.; Sarah, G. Introduction to Machine Learning with Python: A Guide for Data Scientists; O’Reilly Media, Inc.: California, CA, USA, 2016. [Google Scholar]
- Verrelst, J.; Camps-Valls, G.; Muñoz-Marí, J.; Rivera, J.P.; Veroustraete, F.; Clevers, J.; Moreno, J. Optical remote sensing and the retrieval of terrestrial vegetation bio-geophysical properties-A review. ISPRS J. Photogramm. Remote Sens. 2015, 108, 273–290. [Google Scholar] [CrossRef]
- Breiman, L. Random Forests. Mach. Learn. 2001, 45, 5–32. [Google Scholar] [CrossRef]
- Sanpayao, M.; Kasetkasem, T.; Rakwatin, P.; Isshiki, T.; Chanwimaluang, T. A Subpixel Classification Algorithm Based on a Random Forest Approach. In Proceedings of the 8th International Conference of Information and Communication Technology for Embedded Systems, Jeju Island, Korea, 18–20 October 2017; pp. 182–187. [Google Scholar]
- Immitzer, M.; Böck, S.; Einzmann, K.; Vuolo, F.; Pinnel, N.; Wallner, A.; Atzberger, C. Fractional cover mapping of spruce and pine at 1 ha resolution combining very high and medium spatial resolution satellite imagery. Remote Sens. Environ. 2018, 204, 690–703. [Google Scholar] [CrossRef]
- D’Alpaos, L. Fatti e Misfatti di Idraulica Lagunare: La Laguna di Venezia Dalla Diversione dei Fiumi Alle Nuove Opere Alle Bocche di Porto; Istituto Veneto di Scienze Lettere ed Arti: Venezia, Italy, 2010. [Google Scholar]
- D’Alpaos, A.; Carniello, L.; Rinaldo, A. Statistical mechanics of wind wave-induced erosion in shallow tidal basins: Inferences from the Venice Lagoon. Geophys. Res. Lett. 2013, 40, 3402–3407. [Google Scholar] [CrossRef]
- Silvestri, S.; D’Alpaos, A.; Nordio, G.; Carniello, L. Anthropogenic modifications can significantly influence the local mean sea level and affect the survival of salt marshes in shallow tidal systems. J. Geophys. Res. Earth Surf. 2018, 123, 996–1012. [Google Scholar] [CrossRef]
- Marani, M.; Silverstri, S.; Belluco, E.; Camuffo, M.; D’Alpaos, A.; Lanzoni, S.; Marani, A.; Rinaldo, A. Patterns in tidal environments: Salt-marsh channel networks and vegetation. In Proceedings of the 2003 IEEE International Geoscience and Remote Sensing Symposium (IEEE Cat. No.03CH37477), Toulouse, France, 21–25 July 2004. [Google Scholar]
- Silvestri, S.; Marani, M.; Settle, J.; Benvenuto, F.; Marani, A. Salt marsh vegetation radiometry: Data analysis and scaling. Remote Sens. Environ. 2002, 80, 473–482. [Google Scholar] [CrossRef]
- Moffett, K.B.; Gorelick, S.M. Distinguishing wetland vegetation and channel features with object-based image segmentation. Int. J. Remote Sens. 2012, 34, 1332–1354. [Google Scholar] [CrossRef]
- Morris, J.T. Competition among marsh macrophytes by means of geomorphological displacement in the intertidal zone. Estuar. Coast. Shelf Sci. 2006, 69, 395–402. [Google Scholar] [CrossRef]
- Janousek, C.N.; Buffington, K.; Thorne, K.; Guntenspergen, G.; Takekawa, J.; Dugger, B. Potential effects of sea-level rise on plant productivity: Species-specific responses in northeast Pacific tidal marshes. Mar. Ecol. Prog. Ser. 2016, 548, 111–125. [Google Scholar] [CrossRef]
- Zhu, Z.; Zhang, L.-Q.; Wang, N.; Schwarz, C.; Ysebaert, T. Interactions between the range expansion of saltmarsh vegetation and hydrodynamic regimes in the Yangtze Estuary, China. Estuar. Coast. Shelf Sci. 2012, 96, 273–279. [Google Scholar] [CrossRef]
- Schepers, L.; Kirwan, M.L.; Guntenspergen, G.; Temmerman, S. Spatio-temporal development of vegetation die-off in a submerging coastal marsh. Limnol. Oceanogr. 2016, 62, 137–150. [Google Scholar] [CrossRef]
- Donnelly, J.P.; Bertness, M.D. Rapid shoreward encroachment of salt marsh cordgrass in response to accelerated sea-level rise. Proc. Natl. Acad. Sci. USA 2001, 98, 14218–14223. [Google Scholar] [CrossRef]
- Feagin, R.A.; Martinez, M.L.; Mendoza-Gonzalez, G.; Costanza, R. Salt marsh zonal migration and ecosystem service change in response to global sea level rise: A case study from an urban region. Ecol. Soc. 2010, 15, 15. [Google Scholar] [CrossRef]
- Kirwan, M.L.; Walters, D.; Reay, W.G.; Carr, J. Sea level driven marsh expansion in a coupled model of marsh erosion and migration. Geophys. Res. Lett. 2016, 43, 4366–4373. [Google Scholar] [CrossRef]
- Ge, Z.-M.; Wang, H.; Cao, H.-B.; Zhao, B.; Zhou, X.; Peltola, H.; Cui, L.-F.; Li, X.-Z.; Zhang, L.-Q. Responses of eastern Chinese coastal salt marshes to sea-level rise combined with vegetative and sedimentary processes. Sci. Rep. 2016, 6, 28466. [Google Scholar] [CrossRef] [PubMed]
- Fagherazzi, S.; Anisfeld, S.C.; Blum, L.K.; Long, E.V.; Feagin, R.A.; Fernandes, A.; Kearney, W.S.; Williams, K. Sea level rise and the dynamics of the marsh-upland boundary. Front. Environ. Sci. 2019, 7, 25. [Google Scholar] [CrossRef]
- Hoffbeck, J.P.; Landgrebe, D.A. Effect of radiance-to-reflectance transformation and atmosphere removal on maximum likelihood classification accuracy of high-dimensional remote sensing data. In Proceedings of the IGARSS ’94–1994 IEEE International Geoscience and Remote Sensing Symposium, Pasadena, CA, USA, 8–12 August 1994; pp. 2538–2540. [Google Scholar]
- Cooley, T.; Anderson, G.; Felde, G.; Hoke, M.; Ratkowski, A.; Chetwynd, J.; Gardner, J.; Adler-Golden, S.; Matthew, M.; Berk, A.; et al. FLAASH, a MODTRAN4- based atmospheric correction algorithm, its application and validation. In Proceedings of the IEEE International Geoscience and Remote Sensing Symposium 2003, Toronto, ON, Canada, 24–28 June 2002; pp. 1414–1418. [Google Scholar]
- Matthew, M.; Adler-Golden, S.; Berk, A.; Felde, G.; Anderson, G.; Gorodetzky, D.; Paswaters, S.; Shippert, M. Atmospheric correction of spectral imagery: Evaluation of the FLAASH algorithm with AVIRIS data. In Proceedings of the 2002 Applied Imagery Pattern Recognition Workshop, Washington, DC, USA, 16–18 October 2002; pp. 157–163. [Google Scholar]
- ENVI FLAASH Version. FLAASH User’s Guide; Research Systems, Inc.: Boulder, CO, USA, 2004. [Google Scholar]
- Palubinskas, G. Fast, simple, and good pan-sharpening method. J. Appl. Remote Sens. 2013, 7, 073526. [Google Scholar] [CrossRef]
- Maurer, T. How to pan-sharpen images using the Gram-Schmidt pan-sharpen method-A recipe. ISPRS-Int. Arch. Photogramm. Remote Sens. Spat. Inf. Sci. 2013, 239–244. [Google Scholar] [CrossRef]
- Rouse, J.W.; Haas, R.H.; Schell, J.A.; Deering, D.W. Monitoring vegetation systems in the Great Plains with ERTS. In Proceedings of the Third Earth Resources Technology Satellite-1 Symposium, Washington, DC, USA, 10–14 December 1974; pp. 309–317. [Google Scholar]
- Varoquaux, G.; Buitinck, L.; Louppe, G.; Grisel, O.; Pedregosa, F.; Mueller, A. Scikit-learn. GetMobile Mob. Comput. Commun. 2015, 19, 29–33. [Google Scholar] [CrossRef]
- Belgiu, M.; Drăguţ, L. Random forest in remote sensing: A review of applications and future directions. ISPRS J. Photogramm. Remote Sens. 2016, 114, 24–31. [Google Scholar] [CrossRef]
- Immitzer, M.; Vuolo, F.; Atzberger, C. First experience with Sentinel -2 data for crop and tree species classifications in Central Europe. Remote Sens. 2016, 8, 166. [Google Scholar] [CrossRef]
- Xu, M.; Watanachaturaporn, P.; Varshney, P.K.; Arora, M.K. Decision tree regression for soft classification of remote sensing data. Remote Sens. Environ. 2005, 97, 322–336. [Google Scholar] [CrossRef]
- Breiman, L. Out-of-Bag Estimation. 1996. Available online: https://www.stat.berkeley.edu/pub/users/breiman/OOBestimation.pdf (accessed on 3 October 2020).
- Archer, K.J.; Kimes, R.V. Empirical characterization of random forest variable importance measures. Comput. Stat. Data Anal. 2008, 52, 2249–2260. [Google Scholar] [CrossRef]
- Menze, B.H.; Kelm, B.M.; Masuch, R.; Himmelreich, U.; Bachert, P.; Petrich, W.; Hamprecht, F.A. A comparison of random forest and its Gini importance with standard chemometric methods for the feature selection and classification of spectral data. BMC Bioinform. 2009, 10, 213. [Google Scholar] [CrossRef]
- Jiang, R.; Tang, W.; Wu, X.; Fu, W. A random forest approach to the detection of epistatic interactions in case-control studies. BMC Bioinform. 2009, 10, S65. [Google Scholar] [CrossRef] [PubMed]
- Ma, L.; Li, M.; Ma, X.; Cheng, L.; Du, P.; Liu, Y. A review of supervised object-based land-cover image classification. ISPRS J. Photogramm. Remote Sens. 2017, 130, 277–293. [Google Scholar] [CrossRef]
- Liu, K.; Shi, W.Z.; Zhang, H. A fuzzy topology-based maximum likelihood classification. ISPRS J. Photogramm. Remote Sens. 2011, 66, 103–114. [Google Scholar] [CrossRef]
- Foody, G.M. Status of land cover classification accuracy assessment. Remote Sens. Environ. 2002, 80, 185–201. [Google Scholar] [CrossRef]
- Rosenfield, G.H.F.-L.K. A coefficient of agreement as a measure of thematic classification accuracy. Photogramm. Eng. Remote Sens. 1986, 52, 223–227. [Google Scholar]
- Guan, H.; Li, J.; Chapman, M.; Deng, F.; Ji, Z.; Yang, X. Integration of orthoimagery and lidar data for object-based urban thematic mapping using random forests. Int. J. Remote Sens. 2013, 34, 5166–5186. [Google Scholar] [CrossRef]
- Díaz-Uriarte, R.; Alvarez, S. Gene selection and classification of microarray data using random forest. BMC Bioinform. 2006, 7, 3. [Google Scholar] [CrossRef]
- Immitzer, M.; Atzberger, C.; Koukal, T. Tree Species Classification with Random Forest Using Very High Spatial Resolution 8-Band WorldView-2 Satellite Data. Remote Sens. 2012, 4, 2661–2693. [Google Scholar] [CrossRef]
- Ghosh, A.; Fassnacht, F.E.; Joshi, P.K.; Koch, B. A framework for mapping tree species combining hyperspectral and LiDAR data: Role of selected classifiers and sensor across three spatial scales. Int. J. Appl. Earth Obs. Geoinf. 2014, 26, 49–63. [Google Scholar] [CrossRef]
- Liu, M.; Yang, W.; Chen, J.; Chen, X. An orthogonal Fisher transformation-based unmixing method toward estimating fractional vegetation cover in semiarid areas. IEEE Geosci. Remote Sens. Lett. 2017, 14, 1–5. [Google Scholar] [CrossRef]
- Liu, X.; Liu, H.; Qiu, S.; Wu, X.; Tian, Y.; Hao, Q. An improved estimation of regional fractional woody/herbaceous cover using combined satellite data and high-quality training samples. Remote Sens. 2017, 9, 32. [Google Scholar] [CrossRef]
- Schwieder, M.; Leitão, P.J.; Suess, S.; Senf, C.; Hostert, P. Estimating fractional shrub cover using simulated EnMAP data: A comparison of three machine learning regression techniques. Remote Sens. 2014, 6, 3427–3445. [Google Scholar] [CrossRef]
- Sanderson, E.W.; Foin, T.C.; Ustin, S.L. A simple empirical model of salt marsh plant spatial distributions with respect to a tidal channel network. Ecol. Model. 2001, 139, 293–307. [Google Scholar] [CrossRef]
- D’Alpaos, A.; Lanzoni, S.; Marani, M.; Bonometto, A.; Cecconi, G.; Rinaldo, A. Spontaneous tidal network formation within a constructed salt marsh: Observations and morphodynamic modelling. Geomorphology 2007, 91, 186–197. [Google Scholar] [CrossRef]
- Melville, B.; Fisher, A.G.; Lucieer, A. Ultra-high spatial resolution fractional vegetation cover from unmanned aerial multispectral imagery. Int. J. Appl. Earth Obs. Geoinf. 2019, 78, 14–24. [Google Scholar] [CrossRef]
- Lopatin, J.; Dolos, K.; Hernández, J.; Galleguillos, M.; Fassnacht, F.E. Comparing generalized linear models and random forest to model vascular plant species richness using LiDAR data in a natural forest in central Chile. Remote Sens. Environ. 2016, 173, 200–210. [Google Scholar] [CrossRef]
- Guerschman, J.P.; Scarth, P.; McVicar, T.R.; Renzullo, L.J.; Malthus, T.J.; Stewart, J.B.; Rickards, J.E.; Trevithick, R. Assessing the effects of site heterogeneity and soil properties when unmixing photosynthetic vegetation, non-photosynthetic vegetation and bare soil fractions from Landsat and MODIS data. Remote Sens. Environ. 2015, 161, 12–26. [Google Scholar] [CrossRef]
- Kearney, M.S.; Stutzer, D.; Turpie, K.; Stevenson, J.C. The effects of tidal inundation on the reflectance characteristics of coastal marsh vegetation. J. Coast. Res. 2009, 256, 1177–1186. [Google Scholar] [CrossRef]










| Band Name | Center Wavelength (nm) | Lower Band Edge (nm) | Upper Band Edge (nm) | Spatial Resolution (m) |
|---|---|---|---|---|
| Panchromatic | 627 | 447 | 808 | 0.5 |
| Coastal Blue | 427 | 396 | 458 | 2.0 |
| Blue | 478 | 442 | 515 | 2.0 |
| Green | 546 | 506 | 586 | 2.0 |
| Yellow | 608 | 584 | 632 | 2.0 |
| Red | 659 | 624 | 594 | 2.0 |
| Red Edge | 724 | 699 | 749 | 2.0 |
| NIR 1 | 833 | 765 | 901 | 2.0 |
| NIR 2 | 949 | 856 | 1043 | 2.0 |
| ROI | Area (m2) | Fraction (100%) | |||||
|---|---|---|---|---|---|---|---|
| Jun | Lim | Sali | Sarc | Soil | Spar | ||
| 1 | 25.1 | -- | 5 | -- | 95 | -- | -- |
| 2 | 106.5 | -- | 80 | -- | 20 | -- | -- |
| 3 | 44.8 | -- | 80 | -- | 20 | -- | -- |
| 4 | 18.7 | -- | 15 | -- | 85 | -- | -- |
| 5 | 28.4 | -- | 80 | -- | 20 | -- | -- |
| 6 | 55.0 | -- | 40 | -- | 60 | -- | -- |
| 7 | 18.2 | -- | -- | 80 | -- | 20 | -- |
| 8 | 23.6 | -- | -- | -- | 100 | -- | -- |
| 9 | 30.4 | -- | -- | 80 | -- | 20 | -- |
| 10 | 48.2 | 100 | -- | -- | -- | -- | -- |
| 11 | 28.7 | 100 | -- | -- | -- | -- | -- |
| 12 | 58.2 | -- | -- | -- | -- | 100 | -- |
| 13 | 56.1 | -- | -- | -- | -- | 100 | -- |
| 14 | 41.3 | -- | -- | -- | 100 | -- | -- |
| 15 | 22.2 | -- | 50 | -- | 50 | -- | -- |
| 16 | 16.4 | -- | 10 | -- | -- | 10 | 80 |
| 17 | 43.1 | -- | 10 | -- | -- | 10 | 80 |
| 18 | 20.2 | -- | 60 | -- | -- | 20 | 20 |
| 19 | 18.0 | -- | -- | 90 | -- | 10 | -- |
| 20 | 31.6 | -- | 50 | -- | 50 | -- | -- |
| 21 | 28.6 | -- | 30 | -- | 30 | 10 | 30 |
| 22 | 45.6 | -- | -- | -- | 100 | -- | -- |
| 23 | 58.9 | -- | 90 | -- | 10 | -- | -- |
| 24 | 68.4 | -- | 20 | 20 | 20 | 20 | 20 |
| Classes | R2 | RMSE |
|---|---|---|
| Jun | 0.896 | 8.971 |
| Lim | 0.784 | 15.522 |
| Sali | 0.652 | 11.870 |
| Sarc | 0.715 | 18.667 |
| Soil | 0.956 | 6.753 |
| Spar | 0.884 | 7.069 |
| Classes | Unrescaled | Rescaled | ||
|---|---|---|---|---|
| R2 | RMSE | R2 | RMSE | |
| Jun | 0.917 | 8.018 | 0.547 | 18.713 |
| Lim | 0.943 | 8.120 | 0.342 | 27.602 |
| Sali | 0.738 | 10.987 | 0.140 | 19.901 |
| Sarc | 0.814 | 15.033 | 0.201 | 31.131 |
| Soil | 0.975 | 4.984 | 0.579 | 20.465 |
| Spar | 0.950 | 4.528 | 0.397 | 15.784 |
| Classes | Test Areas (Pixel) | ||||||
|---|---|---|---|---|---|---|---|
| Jun | Lim | Sali | Sarc | Spar | Soil | Total | |
| Jun | 78 | 0 | 0 | 1 | 0 | 0 | 79 |
| Lim | 0 | 234 | 0 | 4 | 0 | 0 | 238 |
| Sali | 0 | 0 | 60 | 6 | 0 | 0 | 66 |
| Sarc | 2 | 2 | 6 | 146 | 0 | 0 | 156 |
| Spar | 0 | 0 | 0 | 1 | 108 | 0 | 109 |
| Soil | 0 | 0 | 0 | 0 | 0 | 60 | 60 |
| Total | 80 | 236 | 66 | 158 | 108 | 60 | 708 |
| Band | Classes | |||||
|---|---|---|---|---|---|---|
| Importance | Jun | Lim | Sali | Sarc | Soil | Spar |
| CB | 0.028 | 0.016 | 0.074 | 0.034 | 0.004 | 0.028 |
| Blue | 0.014 | 0.017 | 0.142 | 0.033 | 0.006 | 0.043 |
| Green | 0.008 | 0.016 | 0.055 | 0.234 | 0.009 | 0.024 |
| Yellow | 0.010 | 0.670 | 0.087 | 0.047 | 0.930 | 0.011 |
| Red | 0.033 | 0.022 | 0.133 | 0.094 | 0.004 | 0.212 |
| Red Edge | 0.010 | 0.128 | 0.098 | 0.100 | 0.007 | 0.068 |
| NIR 1 | 0.037 | 0.093 | 0.274 | 0.354 | 0.009 | 0.516 |
| NIR 2 | 0.861 | 0.038 | 0.135 | 0.104 | 0.030 | 0.099 |
© 2020 by the authors. Licensee MDPI, Basel, Switzerland. This article is an open access article distributed under the terms and conditions of the Creative Commons Attribution (CC BY) license (http://creativecommons.org/licenses/by/4.0/).
Share and Cite
Yang, Z.; D’Alpaos, A.; Marani, M.; Silvestri, S. Assessing the Fractional Abundance of Highly Mixed Salt-Marsh Vegetation Using Random Forest Soft Classification. Remote Sens. 2020, 12, 3224. https://doi.org/10.3390/rs12193224
Yang Z, D’Alpaos A, Marani M, Silvestri S. Assessing the Fractional Abundance of Highly Mixed Salt-Marsh Vegetation Using Random Forest Soft Classification. Remote Sensing. 2020; 12(19):3224. https://doi.org/10.3390/rs12193224
Chicago/Turabian StyleYang, Zhicheng, Andrea D’Alpaos, Marco Marani, and Sonia Silvestri. 2020. "Assessing the Fractional Abundance of Highly Mixed Salt-Marsh Vegetation Using Random Forest Soft Classification" Remote Sensing 12, no. 19: 3224. https://doi.org/10.3390/rs12193224
APA StyleYang, Z., D’Alpaos, A., Marani, M., & Silvestri, S. (2020). Assessing the Fractional Abundance of Highly Mixed Salt-Marsh Vegetation Using Random Forest Soft Classification. Remote Sensing, 12(19), 3224. https://doi.org/10.3390/rs12193224

