Retrieval and Validation of XCO2 from TanSat Target Mode Observations in Beijing
Abstract
1. Introduction
2. Data
2.1. Beijing Ground-Based FTS Measurement Data
2.2. TanSat Target Mode Observation Data
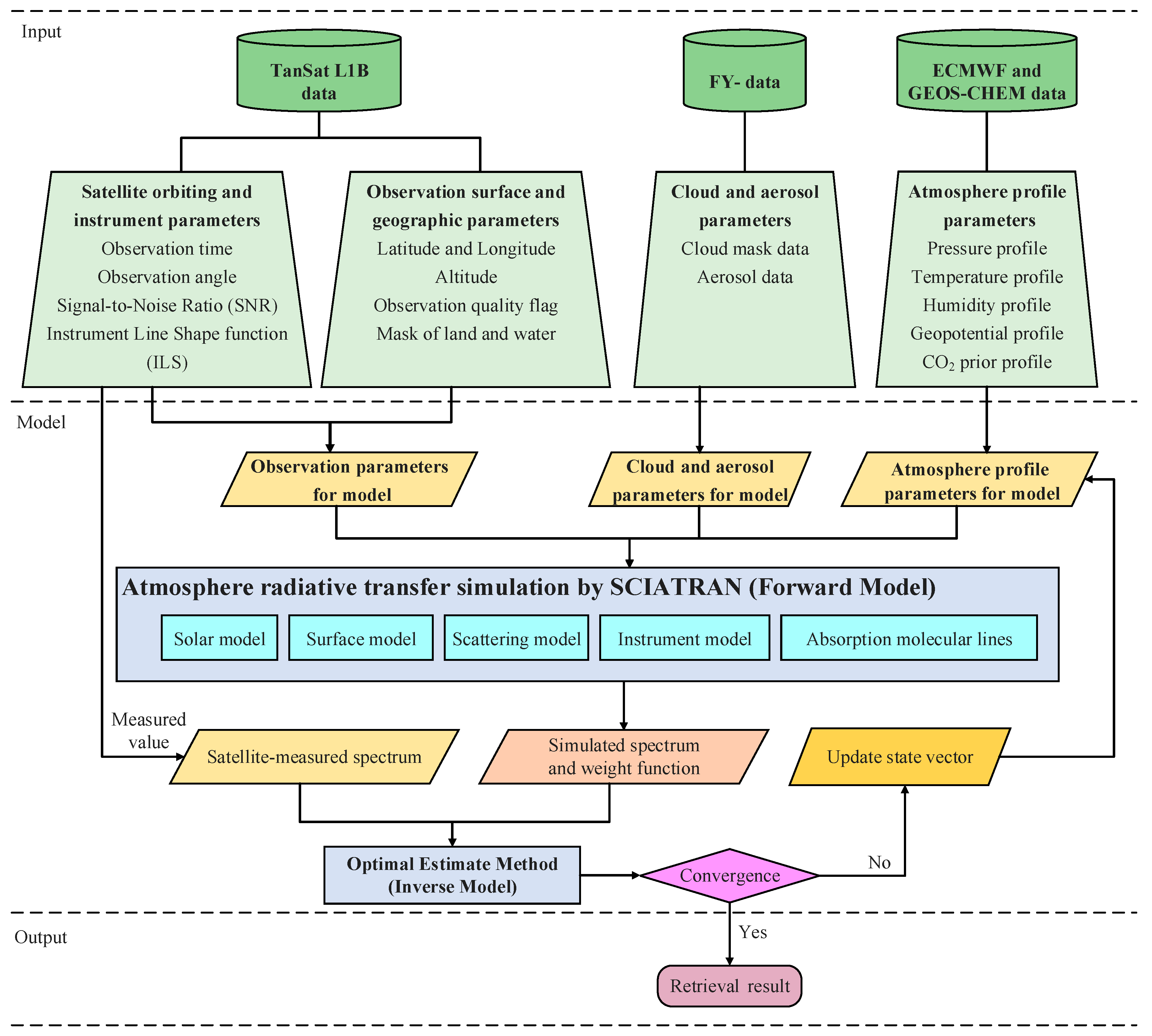
3. Methods
3.1. Forward Model
3.2. Inverse Method
3.3. XCO2 Calculation Process for the DEEI Method
3.3.1. Information Extraction from TanSat L1B
3.3.2. Input Data and Databases
3.3.3. XCO2 Calculation from Retrieval Results
4. Results and Comparison
4.1. XCO2 Retrieval Results
4.2. Validation against Beijing Ground-Based FTS Measurements
4.3. Bias Correction
4.4. Comparison with Other XCO2 Products
5. Conclusions and Outlook
Author Contributions
Funding
Acknowledgments
Conflicts of Interest
References
- Intergovernmental Panel on Climate Change (IPCC). Climate Change 2013: The Physical Science Basis. Contribution of Working Group I to the Fifth Assessment Report of the Intergovernmental Panel on Climate Change; Cambridge University Press: Cambridge, UK; New York, NY, USA, 2013; p. 1535. [Google Scholar] [CrossRef]
- Houweling, S.; Hartmann, W.; Aben, I.; Schrijver, H.; Skidmore, J.; Roelofs, G.J.; Breon, F.M. Evidence of systematic errors in SCIAMACHY-observed CO2 due to aerosols. Atmos. Chem. Phys. 2005, 5, 3003–3013. [Google Scholar] [CrossRef]
- Guerlet, S.; Butz, A.; Schepers, D.; Basu, S.; Hasekamp, O.P.; Kuze, A.; Yokota, T.; Blavier, J.F.; Deutscher, N.M.; Griffit, D.W.T.; et al. Impact of aerosol and thin cirrus on retrieving and validating XCO2 from GOSAT shortwave infrared measurements. J. Geophys. Res. Atmos. 2013, 118, 4887–4905. [Google Scholar] [CrossRef]
- Barkley, M.P.; Frieß, U.; Monks, P.S. Measuring atmospheric CO2 from space using Full Spectral Initiation (FSI) WFM-DOAS. Atmos. Chem. Phys. 2006, 6, 3517–3534. [Google Scholar] [CrossRef]
- Miller, C.E.; Crisp, D.; DeCola, P.L.; Olsen, S.C.; Randerson, J.T.; Michalak, A.M.; Alkhaled, A.; Rayner, P.; Jacob, D.J.; Suntharalingam, P.; et al. Precision requirements for space-based XCO2 data. J. Geophys. Res. 2007, 112, D10314. [Google Scholar] [CrossRef]
- Schneising, O.; Buchwitz, M.; Burrows, J.P.; Bovensmann, H.; Reuter, M.; Notholt, J.; Macatangay, R.; Warneke, T. Three years of greenhouse gas column-averaged dry air mole fractions retrieved from satellite–Part 1: Carbon dioxide. Atmos. Chem. Phys. 2008, 8, 3827–3853. [Google Scholar] [CrossRef]
- Bösch, H.; Toon, G.C.; Sen, B.; Washenfelder, R.A.; Wennberg, P.O.; Buchwitz, M.; De Beek, R.; Burrows, J.P.; Crisp, D.; Christi, M.; et al. Space-based near-infrared CO2 measurements: Testing the Orbiting Carbon Observatory retrieval algorithm and validation concept using SCIAMACHY observations over Park Falls, Wisconsin. J. Geophys. Res. 2006, 111, D23302. [Google Scholar] [CrossRef]
- Yokota, T.; Yoshida, Y.; Eguchi, N.; Ota, Y.; Tanaka, T.; Watanabe, H.; Maksyutov, S. Global Concentrations of CO2 and CH4 Retrieved from GOSAT: First Preliminary Results. Sola 2009, 5, 160–163. [Google Scholar] [CrossRef]
- Crisp, D.; Fisher, B.M.; O’Dell, C.; Frankenberg, C.; Basilio, R.; Bösch, H.; Brown, L.R.; Castano, R.; Connor, B.; Deutscher, N.M.; et al. The ACOS XCO2 retrieval algorithm, Part 2: Global XCO2 data characterization. Atmos. Meas. Tech. 2012, 5, 687–707. [Google Scholar] [CrossRef]
- Yue, T.X.; Zhang, L.L.; Zhao, M.W.; Wang, Y.F.; Wilson, J.P. Space- and ground-based CO2 measurements: A review. Sci. China Earth Sci. 2016, 59, 2089–2097. [Google Scholar] [CrossRef]
- Chen, L.F.; Zhang, Y.; Zou, M.M.; Xu, Q.; Li, L.J.; Li, X.Y.; Tao, J.H. Overview of atmospheric CO2 sensing from space. J. Remote Sens. 2015, 19, 1–11. [Google Scholar] [CrossRef]
- Chen, X.; Liu, Y.; Cai, Z.N. Review of Radiative Transfer Model in Retrieval of Atmospheric CO2 from Satellite Shortwave Infrared Measurements. Remote Sens. Technol. Appl. 2015, 30, 825–834. [Google Scholar] [CrossRef]
- Zhang, X.Y.; Zhou, M.Q.; Wang, W.H.; Li, X.J. Progress of global satellite remote sensing of atmospheric compositions and its’ applications. Sci. Technol. Rev. 2015, 33, 13–22. [Google Scholar] [CrossRef]
- Chen, X.; Liu, Y.; Yang, D.X.; Cai, Z.N.; Chen, H.B.; Wang, M.H. A Theoretical Analysis for Improving Aerosol-Induced CO2 Retrieval Uncertainties Over Land Based on TanSat Nadir Observations Under Clear Sky Conditions. Remote Sens. 2019, 11, 1061. [Google Scholar] [CrossRef]
- Oshchepkov, S.; Bril, A.; Yokota, T. PPDF-based method to account for atmospheric light scattering in observations of carbon dioxide from space. J. Geophys. Res. 2008, 113, D23210. [Google Scholar] [CrossRef]
- Boesch, H.; Baker, D.; Connor, B.; Crisp, D.; Miller, C. Global Characterization of CO2 Column Retrievals from Shortwave-Infrared Satellite Observations of the Orbiting Carbon Observatory-2 Mission. Remote Sens. 2011, 3, 270–304. [Google Scholar] [CrossRef]
- Yoshida, Y.; Ota, Y.; Eguchi, N.; Kikuchi, N.; Nobuta, K.; Tran, H.; Morino, I.; Yokota, T. Retrieval algorithm for CO2 and CH4 column abundances from short-wavelength infrared spectral observations by the Greenhouse gases observing satellite. Atmos. Meas. Tech. 2011, 4, 717–734. [Google Scholar] [CrossRef]
- O’dell, C.W.; Connor, B.; Boesch, H.; O’brien, D.; Frankenberg, C.; Castano, R.; Christi, M.; Crisp, D.; Eldering, A.; Fisher, B.; et al. The ACOS CO2 retrieval algorithm-Part 1: Description and validation against synthetic observations. Atmos. Meas. Tech. 2012, 5, 99–121. [Google Scholar] [CrossRef]
- Liu, Y.; Yang, D.X.; Cai, Z.N. A retrieval algorithm for TanSat XCO2 observation: Retrieval experiments using GOSAT data. Chin. Sci. Bull. 2013, 58, 1520–1523. [Google Scholar] [CrossRef]
- Heymann, J.; Reuter, M.; Hilker, M.; Buchwitz, M.; Schneising, O.; Bovensmann, H.; Burrows, J.P.; Kuze, A.; Suto, H.; Deutscher, N.M.; et al. Consistent satellite XCO2 retrievals from SCIAMACHY and GOSAT using the BESD algorithm. Atmos. Meas. Tech. 2015, 8, 2961–2980. [Google Scholar] [CrossRef]
- Zhou, M.Q.; Zhang, X.Y.; Wang, P.C.; Wang, S.P.; Guo, L.L.; Hu, L.Q. XCO2 satellite retrieval experiments in short-wave infrared spectrum and ground-based validation. Sci. China Earth Sci. 2015, 58, 1191–1197. [Google Scholar] [CrossRef]
- Zhang, X.Y.; Zhang, P.; Liao, H.; Hu, X.Q.; Li, Y.; Zhang, L.J.; Rong, Z.G.; Qiu, H. On Ground-based Remote Sensing for Atmospheric Species by FTIR Instrument and Retrieval Algorithm. Meteorol. Mon. 2009, 35, 9–17. [Google Scholar]
- Buchwitz, M.; Khlystova, I.; Bovensmann, H.; Burrows, J.P. Sciamachy/Wfm-Doas Tropospheric CO, CH4, and CO2 Scientific Data Products: Validation and Recent Developments. Eur. Space Agency ESA 2007, SP-642. [Google Scholar]
- Reuter, M.; Bovensmann, H.; Buchwitz, M.; Burrows, J.P.; Connor, B.J.; Deutscher, N.M.; Griffith, D.W.T.; Heymann, J.; Keppel-Aleks, G.; Messerschmidt, J.; et al. Retrieval of atmospheric CO2 with enhanced accuracy and precision from SCIAMACHY: Validation with FTS measurements and comparison with model results. J. Geophys. Res. 2011, 116, D04301. [Google Scholar] [CrossRef]
- Oshchepkov, S.; Bril, A.; Yokota, T.; Morino, I.; Yoshida, Y.; Matsunaga, T.; Belikov, D.; Wunch, D.; Wennberg, P.; Toon, G.; et al. Effects of atmospheric light scattering on spectroscopic observations of greenhouse gases from space: Validation of PPDF-based CO2 retrievals from GOSAT. J. Geophys. Res. 2012, 117, D12305. [Google Scholar] [CrossRef]
- Yoshida, Y.; Kikuchi, N.; Morino, I.; Uchino, O.; Oshchepkov, S.; Bril, A.; Saeki, T.; Schutgens, N.; Toon, G.C.; Wunch, D.; et al. Improvement of the retrieval algorithm for GOSAT SWIR XCO2 and XCH4 and their validation using TCCON data. Atmos. Meas. Tech. 2013, 6, 1533–1547. [Google Scholar] [CrossRef]
- Wunch, D.; Wennberg, P.O.; Osterman, G.; Fisher, B.; Naylor, B.; Roehl, C.M.; O’dell, C.; Mandrake, L.; Viatte, C.; Kiel, M.; et al. Comparisons of the Orbiting Carbon Observatory-2 (OCO-2) XCO2 measurements with TCCON. Atmos. Meas. Tech. 2017, 10, 2209–2238. [Google Scholar] [CrossRef]
- Bi, Y.M.; Wang, Q.; Yang, Z.D.; Chen, J.; Bai, W.G. Validation of column-averaged dry-air mole fraction of CO2 retrieved from OCO-2 using ground-based FTS measurements. J. Meteor. Res. 2018, 32, 433–443. [Google Scholar] [CrossRef]
- Liu, Y.; Wang, J.; Yao, L.; Chen, X.; Cai, Z.N.; Yang, D.X.; Yin, Z.S.; Gu, S.Y.; Tian, L.F.; Lu, N.M.; et al. The TanSat mission: Preliminary global observations. Sci. Bull. 2018, 63, 1200–1207. [Google Scholar] [CrossRef]
- Wunch, D.; Toon, G.C.; Blavier, J.-F.L.; Washenfelder, R.A.; Notholt, J.; Connor, B.J.; Griffith, D.W.T.; Sherlock, V.; Wennberg, P.O. The Total Carbon Column Observing Network. Philos. Trans. Roy. Soc. A 2011, 369, 2087–2112. [Google Scholar] [CrossRef]
- Zhang, X.Y.; Meng, X.Y.; Zhou, M.Q.; Bai, W.G.; Zhou, L.H.; Hu, Y.M.; Yu, X. Review of the validation of atmospheric CO2 from satellite hyper spectral remote sensing. Clim. Chang. Res. 2019, 14, 602–612. [Google Scholar] [CrossRef]
- Rozanov, V.V.; Dinter, T.; Rozanov, A.V.; Wolanin, A.; Bracher, A.; Burrows, J.P. Radiative transfer modeling through terrestrial atmosphere and ocean accounting for inelastic processes: Software package SCIATRAN. J. Quant. Spectrosc. Radiat. Transf. 2017, 194, 65–85. [Google Scholar] [CrossRef]
- Rodgers, C.D. Inverse Methods for Atmospheric Sounding: Theory and Practice; World Scientific: Singapore, 2000. [Google Scholar]
- Liu, D.D.; Zhang, C.M.; Li, Y.F.; Zhang, X.Y.; Wang, S.P.; Zhang, L.; Zhang, P.; Chen, J.; Rong, P. The retrieval algorithm for a satellite-borne CO2-sounder: Preliminary results in near infrared band. Optik 2016, 127, 8613–8620. [Google Scholar] [CrossRef]
- Wang, D.Y.; Liu, D.D. Preliminary results of XCO2 retrieval from hyperspectral observations of TanSat. Ecol. Environ. Monit. Three Gorges 2018, 3, 74–81. [Google Scholar] [CrossRef]
- Marquardt, D.W. An algorithm for least squares estimation of nonlinear parameters. J. Soc. Ind. Appl. Math. 1963, 11, 431–441. [Google Scholar] [CrossRef]
- Lin, C.; Li, C.L.; Wang, L.; Bi, Y.M.; Zheng, Y.Q. Preflight spectral calibration of hyperspectral carbon dioxide spectrometer of TanSat. Opt. Precis. Eng. 2017, 25, 2064–2075. [Google Scholar] [CrossRef]
- Zhang, H.; Zheng, Y.Q.; Lin, C.; Wang, W.Q.; Wang, Q.; Li, L. Laboratory spectral calibration of TanSat and the influence of multiplex merging of pixels. Int. J. Remote Sens. 2017, 38, 3800–3816. [Google Scholar] [CrossRef]
- Zhang, L.L.; Yue, T.X.; Wilson, J.P.; Wang, D.Y.; Zhao, N.; Liu, Y.; Liu, D.D.; Du, Z.P.; Wang, Y.F.; Lin, C.; et al. Modelling of XCO2 Surfaces Based on Flight Tests of TanSat Instruments. Sensors 2016, 16, 1818. [Google Scholar] [CrossRef]
- Wunch, D.; Wennberg, P.O.; Toon, G.C.; Connor, B.J.; Fisher, B.; Osterman, G.B.; Frankenberg, C.; Mandrake, L.; O’dell, C.; Ahonen, P.; et al. A method for evaluating bias in global measurements of CO2 total columns from space. Atmos. Chem. Phys. 2011, 11, 12317–12337. [Google Scholar] [CrossRef]
- O’dell, C.W.; Eldering, A.; Wennberg, P.O.; Crisp, D.; Gunson, M.R.; Fisher, B.; Frankenberg, C.; Kiel, M.; Lindqvist, H.; Mandrake, L.; et al. Improved retrievals of carbon dioxide from Orbiting Carbon Observatory-2 with the version 8 ACOS algorithm. Atmos. Meas. Tech. 2018, 11, 6539–6576. [Google Scholar] [CrossRef]
- Cogan, A.J.; Boesch, H.; Parker, R.J.; Feng, L.; Palmer, P.I.; Blavier, J.F.L.; Deutscher, N.M.; Macatangay, R.; Notholt, J.; Roehl, C.; et al. Atmospheric carbon dioxide retrieved from the Greenhouse gases Observing SATellite (GOSAT): Comparison with ground-based TCCON observations and GEOS-Chem model calculations. J. Geophys. Res. Atmos. 2012, 117, D21301. [Google Scholar] [CrossRef]






| Satellite | TanSat | OCO-2 | GOSAT |
|---|---|---|---|
| Country | China | USA | Japan |
| Launch year | 2016 | 2014 | 2009 |
| Gas detected | O2, CO2 | O2, CO2 | CO2, CH4, O2, O3, H2O |
| Onboard instruments | ACGS, CAPI | Three parallel high-resolution near-infrared spectrometers | TANSO-FTS, TANSO-CAI |
| Spectrometers | Grating | Grating | Interferometry |
| Spectrum for CO2 (μm) | 0.758–0.778 1.59–1.62 2.04–2.08 | 0.757–0.772 1.59–1.62 2.04–2.08 | 0.758–0.775 1.56–1.72 1.92–2.08 |
| Swath (km) | 20 | 10 | 790 |
| Signal-to-noise ratio of CO2 sounder | Band1: >360 Band2: >250 Band3: >180 | Band2: >300 Band3: >240 | >300 |
| Observation mode | Nadir, glint, target | Nadir, glint, target | Nadir, glint, target |
| Orbit altitude (km) | 705 | 705 | 666 |
| Repeating period (days) | 16 | 16 | 3 |
| Spatial resolution for nadir mode (km) | 2 × 2 | 1.29 × 2.25 | 10.5 |
| Observation Date | Start Time (UTC) | End Time (UTC) | Observation View Angle (°) | FY-4A Cloud Condition | |
|---|---|---|---|---|---|
| Minimum | Mean | ||||
| 2018/03/08 | 04:50:48 | 04:54:42 | 38.4 | 43.24 | Clear |
| 2018/04/09 | 05:09:31 | 05:14:17 | 8.07 | 29.56 | Clear |
| 2018/04/16 | 05:19:47 | 05:24:31 | 9.79 | 30.15 | Clear |
| 2018/05/04 | 05:18:06 | 05:22:47 | 6.98 | 29.61 | Clear |
| 2018/05/24 | 05:05:14 | 05:09:45 | 16.04 | 31.17 | Clear |
| 2018/05/31 | 05:15:17 | 05:19:54 | 1.86 | 28.20 | Clear |
| 2018/06/20 | 05:02:12 | 05:06:45 | 20.91 | 34.22 | Clear |
| 2018/08/20 | 05:05:36 | 05:10:22 | 14.29 | 31.54 | Clear |
| 2018/11/21 | 05:24:39 | 05:29:27 | 18.68 | 33.22 | Clear |
| 2018/12/04 | 05:00:56 | 05:05:38 | 22.33 | 34.86 | Clear |
| Observation Date | Sounding Number | Minimum (ppm) | Maximum (ppm) | Mean (ppm) | SD (ppm) |
|---|---|---|---|---|---|
| 2018/03/08 | 4449 | 409.52 | 411.79 | 411.31 | 0.43 |
| 2018/04/09 | 6304 | 410.24 | 417.27 | 413.78 | 1.03 |
| 2018/04/16 | 6303 | 410.19 | 412.54 | 411.76 | 0.51 |
| 2018/05/04 | 6052 | 409.95 | 411 | 410.49 | 0.25 |
| 2018/05/24 | 5377 | 409.54 | 414.33 | 412.03 | 1.19 |
| 2018/05/31 | 6141 | 409.74 | 410.59 | 410.19 | 0.17 |
| 2018/06/20 | 5865 | 406.64 | 408.48 | 407.2 | 0.33 |
| 2018/08/20 | 6269 | 402.05 | 404.54 | 403.98 | 0.29 |
| 2018/11/21 | 6053 | 410.31 | 411.5 | 410.92 | 0.27 |
| 2018/12/04 | 6028 | 411.2 | 413.33 | 412.87 | 0.3 |
| Observation Date | TanSat Retrievals | FTS Measurements | Bias | ||
|---|---|---|---|---|---|
| Mean | SD | Mean | SD | ||
| 2018/03/08 | 411.31 | 0.43 | 408.43 | 0.25 | 2.88 |
| 2018/04/09 | 413.78 | 1.03 | 412.30 | 0.52 | 1.48 |
| 2018/04/16 | 411.76 | 0.51 | 410.57 | 0.29 | 1.19 |
| 2018/05/04 | 410.49 | 0.25 | 410.18 | 0.48 | 0.31 |
| 2018/05/24 | 412.03 | 1.19 | 408.06 | 0.32 | 3.97 |
| 2018/05/31 | 410.19 | 0.17 | 407.12 | 0.35 | 3.07 |
| 2018/06/20 | 407.2 | 0.33 | 403.30 | 0.11 | 3.9 |
| 2018/08/20 | 403.98 | 0.29 | 402.15 | 0.13 | 1.83 |
| 2018/11/21 | 410.92 | 0.27 | 408.24 | 0.17 | 2.68 |
| 2018/12/04 | 412.87 | 0.3 | 408.02 | 0.26 | 4.85 |
| Total | - | 0.48 | - | 0.29 | 2.62 |
| Observation Date | Step 1: Airmass Bias-Corrected Result | Step 2: Footprint Bias-Corrected Result | Step 3: Scaling Bias-Corrected Result | |||
|---|---|---|---|---|---|---|
| Mean | Bias | Mean | Bias | Mean | Bias | |
| 2018/03/08 | 410.92 | 2.49 | 410.87 | 2.44 | 408.25 | −0.18 |
| 2018/04/09 | 414.16 | 1.87 | 414.11 | 1.81 | 411.48 | −0.82 |
| 2018/04/16 | 412.17 | 1.60 | 412.11 | 1.54 | 409.49 | −1.08 |
| 2018/05/04 | 411.03 | 0.85 | 410.97 | 0.79 | 408.36 | −1.82 |
| 2018/05/24 | 412.67 | 4.61 | 412.62 | 4.55 | 409.99 | 1.93 |
| 2018/05/31 | 410.85 | 3.73 | 410.80 | 3.68 | 408.19 | 1.06 |
| 2018/06/20 | 407.82 | 4.52 | 407.77 | 4.46 | 405.17 | 1.87 |
| 2018/08/20 | 404.47 | 2.31 | 404.41 | 2.26 | 401.84 | −0.31 |
| 2018/11/21 | 409.23 | 1.00 | 409.18 | 0.94 | 406.58 | −1.66 |
| 2018/12/04 | 411.08 | 3.06 | 411.02 | 3.00 | 408.41 | 0.39 |
| MAE | - | 2.60 | - | 2.55 | - | 1.11 |
| Data Statistic | GOSAT L2 Products | OCO-2 L2 Products | TanSat XCO2 (Bias-Corrected) |
|---|---|---|---|
| Matched sounding number | 15 | 187 | 5866 |
| XCO2 min (ppm) | 402.35 | 401.19 | 404.19 |
| XCO2 max (ppm) | 407.85 | 408.77 | 406.20 |
| XCO2 mean (ppm) | 405.10 | 405.06 | 405.17 |
| SD (ppm) | 1.63 | 1.09 | 0.36 |
| Mean bias (ppm) | 1.8 | 1.76 | 1.87 |
© 2020 by the authors. Licensee MDPI, Basel, Switzerland. This article is an open access article distributed under the terms and conditions of the Creative Commons Attribution (CC BY) license (http://creativecommons.org/licenses/by/4.0/).
Share and Cite
Bao, Z.; Zhang, X.; Yue, T.; Zhang, L.; Wang, Z.; Jiao, Y.; Bai, W.; Meng, X. Retrieval and Validation of XCO2 from TanSat Target Mode Observations in Beijing. Remote Sens. 2020, 12, 3063. https://doi.org/10.3390/rs12183063
Bao Z, Zhang X, Yue T, Zhang L, Wang Z, Jiao Y, Bai W, Meng X. Retrieval and Validation of XCO2 from TanSat Target Mode Observations in Beijing. Remote Sensing. 2020; 12(18):3063. https://doi.org/10.3390/rs12183063
Chicago/Turabian StyleBao, Zhengyi, Xingying Zhang, Tianxiang Yue, Lili Zhang, Zong Wang, Yimeng Jiao, Wenguang Bai, and Xiaoyang Meng. 2020. "Retrieval and Validation of XCO2 from TanSat Target Mode Observations in Beijing" Remote Sensing 12, no. 18: 3063. https://doi.org/10.3390/rs12183063
APA StyleBao, Z., Zhang, X., Yue, T., Zhang, L., Wang, Z., Jiao, Y., Bai, W., & Meng, X. (2020). Retrieval and Validation of XCO2 from TanSat Target Mode Observations in Beijing. Remote Sensing, 12(18), 3063. https://doi.org/10.3390/rs12183063

