Assessment of a Spatially and Temporally Consistent MODIS Derived NDVI Product for Application in Index-Based Drought Insurance
Abstract
1. Introduction
2. Materials and Methods
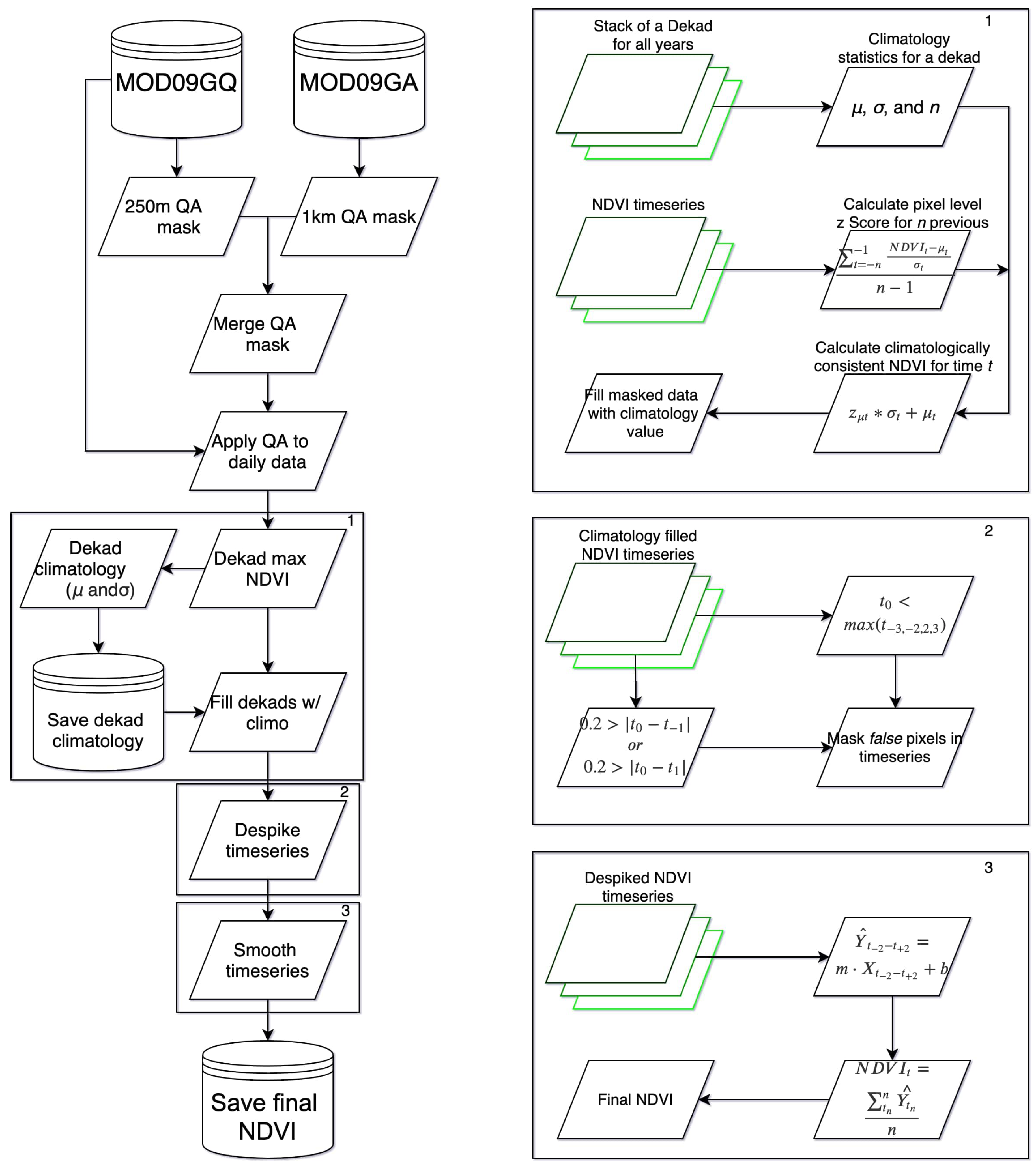
2.1. reNDVI Product
2.2. Comparative Analysis
2.3. Payouts and Mortality Comparison
2.3.1. Payouts’ Calculation
2.3.2. Comparison of reNDVI and eMODIS Derived Payouts and Livestock Mortality Data
3. Results
3.1. Pixel Level Analysis
3.2. Monthly UAI Level Analysis
3.3. Payouts Comparison
4. Discussion
Assumptions and Limitations
5. Conclusions
Supplementary Materials
Author Contributions
Funding
Acknowledgments
Conflicts of Interest
References
- Kabubo-Mariara, J. Climate change adaptation and livestock activity choices in Kenya: An economic analysis. In Natural Resources Forum; Wiley Online Library: Hoboken, NJ, USA, 2008; Volume 32, pp. 131–141. [Google Scholar] [CrossRef]
- Klisch, A.; Atzberger, C. Operational drought monitoring in Kenya using MODIS NDVI time series. Remote Sens. 2016, 8, 267. [Google Scholar] [CrossRef]
- Shisanya, C.; Recha, C.; Anyamba, A. Rainfall variability and its impact on normalized difference vegetation index in arid and semi-arid lands of Kenya. Int. J. Geosci. 2011, 2, 36. [Google Scholar] [CrossRef]
- Orindi, V.; Nyong, A.; Herrero, M.T. Pastoral Livelihood Adaptation to Drought and Institutional Interventions in Kenya; Technical Report; Human Development Report Office (HDRO), United Nations Development Programme: New York, NY, USA, 2007. [Google Scholar]
- Mugalavai, E.M.; Kipkorir, E.C.; Raes, D.; Rao, M.S. Analysis of rainfall onset, cessation and length of growing season for western Kenya. Agric. For. Meteorol. 2008, 148, 1123–1135. [Google Scholar] [CrossRef]
- Nicholson, S.E. A review of climate dynamics and climate variability in Eastern Africa. In The Limnology, Climatology and Paleoclimatology of the East African Lakes; Gordon and Breach Amsterdam: London, UK, 1996; pp. 25–56. [Google Scholar]
- Ministry of Agriculture, Livestock, Fisheries and Irrigation. Executive Seminar on Index Based Livestock Insurance; Technical Report; Ministry of Agriculture, Livestock, Fisheries and Irrigation: Nairobi, Kenya, 2018. [Google Scholar]
- Bryan, E.; Ringler, C.; Okoba, B.; Koo, J.; Herrero, M.; Silvestri, S. Can agriculture support climate change adaptation, greenhouse gas mitigation and rural livelihoods? Insights from Kenya. Clim. Chang. 2013, 118, 151–165. [Google Scholar] [CrossRef]
- Howden, S.M.; Soussana, J.F.; Tubiello, F.N.; Chhetri, N.; Dunlop, M.; Meinke, H. Adapting agriculture to climate change. Proc. Natl. Acad. Sci. USA 2007, 104, 19691–19696. [Google Scholar] [CrossRef]
- Schlenker, W.; Lobell, D.B. Robust negative impacts of climate change on African agriculture. Environ. Res. Lett. 2010, 5, 014010. [Google Scholar] [CrossRef]
- Bryan, E.; Ringler, C.; Okoba, B.; Roncoli, C.; Silvestri, S.; Herrero, M. Adapting agriculture to climate change in Kenya: Household strategies and determinants. J. Environ. Manag. 2013, 114, 26–35. [Google Scholar] [CrossRef]
- Bastagli, F.; Harman, L. The Role of Index-Based Triggers in Social Protection Shock Response; Overseas Development Institute: London, UK, 2015. [Google Scholar]
- NDMA. What We Do. 2020. Available online: https://www.ndma.go.ke/index.php/features/typography (accessed on 20 July 2020).
- Carter, M.; de Janvry, A.; Sadoulet, E.; Sarris, A. Index insurance for developing country agriculture: A reassessment. Annu. Rev. Resour. Econ. 2017, 9, 421–438. [Google Scholar] [CrossRef]
- UNISDR. Risk Transfer and Insurance for Resilience; UNISDR: Geneva, Switzerland, 2017. [Google Scholar]
- Clarke, D.J.; Hill, R.V. Cost-Benefit Analysis of the African Risk Capacity Facility; Intl Food Policy Res Inst: Washington, DC, USA, 2013; Volume 1292. [Google Scholar]
- Tadesse, M.A.; Shiferaw, B.A.; Erenstein, O. Weather index insurance for managing drought risk in smallholder agriculture: Lessons and policy implications for sub-Saharan Africa. Agric. Food Econ. 2015, 3, 26. [Google Scholar] [CrossRef]
- Alderman, H.; Haque, T. Insurance against Covariate Shocks: The Role of Index-Based Insurance in Social Protection in Low-Income Countries of Africa; The World Bank: Washington, DC, USA, 2007. [Google Scholar] [CrossRef]
- Suarez, P.; Linnerooth-Bayer, J. Micro-insurance for local adaptation. Wiley Interdiscip. Rev. Clim. Chang. 2010, 1, 271–278. [Google Scholar] [CrossRef]
- De Leeuw, J.; Vrieling, A.; Shee, A.; Atzberger, C.; Hadgu, K.M.; Biradar, C.M.; Keah, H.; Turvey, C. The potential and uptake of remote sensing in insurance: A review. Remote Sens. 2014, 6, 10888–10912. [Google Scholar] [CrossRef]
- Group, S.R. Impact Study Confirms the Solidity of the Kenya Livestock Insurance Programme. 2018. Available online: https://www.swissre.com/our-business/public-sector-solutions/thought-leadership/solidity-of-kenya-livestock-insurance-programme.html (accessed on 8 May 2019).
- Vrieling, A.; Meroni, M.; Shee, A.; Mude, A.G.; Woodard, J.; de Bie, C.K.; Rembold, F. Historical extension of operational NDVI products for livestock insurance in Kenya. Int. J. Appl. Earth Obs. Geoinf. 2014, 28, 238–251. [Google Scholar] [CrossRef]
- USGS. eMODIS NDVI C6. 2017. Available online: https://earlywarning.usgs.gov/fews/product/448 (accessed on 20 January 2019).
- Swets, D.; Reed, B.C.; Rowland, J.; Marko, S. A weighted least-squares approach to temporal NDVI smoothing. In Proceedings of the From Image to Information: 1999 ASPRS Annual Conference, Portland, OR, USA, 17–21 May 1999. [Google Scholar]
- Adede, C.; Oboko, R.; Wagacha, P.W.; Atzberger, C. A mixed model approach to vegetation condition prediction using artificial neural networks (ANN): Case of Kenya’s Operational Drought Monitoring. Remote Sens. 2019, 11, 1099. [Google Scholar] [CrossRef]
- Adede, C.; Oboko, R.; Wagacha, P.W.; Atzberger, C. Model Ensembles of Artificial Neural Networks and Support Vector Regression for Improved Accuracy in the Prediction of Vegetation Conditions and Droughts in Four Northern Kenya Counties. ISPRS Int. J. Geo-Inf. 2019, 8, 562. [Google Scholar] [CrossRef]
- Barrett, A.B.; Duivenvoorden, S.; Salakpi, E.E.; Muthoka, J.M.; Mwangi, J.; Oliver, S.; Rowhani, P. Forecasting vegetation condition for drought early warning systems in pastoral communities in Kenya. Remote Sens. Environ. 2020, 248, 111886. [Google Scholar] [CrossRef]
- Park, S.; Seo, E.; Kang, D.; Im, J.; Lee, M.I. Prediction of drought on pentad scale using remote sensing data and MJO index through random forest over East Asia. Remote Sens. 2018, 10, 1811. [Google Scholar] [CrossRef]
- Gorelick, N.; Hancher, M.; Dixon, M.; Ilyushchenko, S.; Thau, D.; Moore, R. Google Earth Engine: Planetary-scale geospatial analysis for everyone. Remote Sens. Environ. 2017, 202, 18–27. [Google Scholar] [CrossRef]
- Farr, T.G.; Rosen, P.A.; Caro, E.; Crippen, R.; Duren, R.; Hensley, S.; Kobrick, M.; Paller, M.; Rodriguez, E.; Roth, L.; et al. The shuttle radar topography mission. Rev. Geophys. 2007, 45. [Google Scholar] [CrossRef]
- Vermote, E.; Wolfe, R. MOD09GQ MODIS/Terra Surface Reflectance Daily L2G Global 250m SIN Grid V006 [Data set]. 2015. Available online: https://lpdaac.usgs.gov/products/mod09gqv006/ (accessed on 20 January 2019).
- Poortinga, A.; Clinton, N.; Saah, D.; Cutter, P.; Chishtie, F.; Markert, K.N.; Anderson, E.R.; Troy, A.; Fenn, M.; Tran, L.H.; et al. An Operational Before-After-Control-Impact (BACI) Designed Platform for Vegetation Monitoring at Planetary Scale. Remote Sens. 2018, 10, 760. [Google Scholar] [CrossRef]
- Vermote, E.; Wolfe, R. MOD09GA MODIS/Terra Surface Reflectance Daily L2G Global 1km and 500m SIN Grid V006 [Data Set]. 2015. Available online: https://lpdaac.usgs.gov/products/mod09gav006/ (accessed on 20 January 2019).
- Frey, R.A.; Ackerman, S.A.; Liu, Y.; Strabala, K.I.; Zhang, H.; Key, J.R.; Wang, X. Cloud Detection with MODIS. Part I: Improvements in the MODIS Cloud Mask for Collection 5. J. Atmos. Ocean. Technol. 2008, 25, 1057–1072. [Google Scholar] [CrossRef]
- Vermote, E.F.; Kotchenova, S. Atmospheric correction for the monitoring of land surfaces. J. Geophys. Res. Atmos. 2008, 113. [Google Scholar] [CrossRef]
- Hilker, T.; Lyapustin, A.I.; Hall, F.G.; Myneni, R.; Knyazikhin, Y.; Wang, Y.; Tucker, C.J.; Sellers, P.J. On the measurability of change in Amazon vegetation from MODIS. Remote Sens. Environ. 2015, 166, 233–242. [Google Scholar] [CrossRef]
- Hilker, T.; Lyapustin, A.I.; Tucker, C.J.; Sellers, P.J.; Hall, F.G.; Wang, Y. Remote sensing of tropical ecosystems: Atmospheric correction and cloud masking matter. Remote Sens. Environ. 2012, 127, 370–384. [Google Scholar] [CrossRef]
- Robinson, N.P.; Allred, B.W.; Jones, M.O.; Moreno, A.; Kimball, J.S.; Naugle, D.E.; Erickson, T.A.; Richardson, A.D. A Dynamic Landsat Derived Normalized Difference Vegetation Index (NDVI) Product for the Conterminous United States. Remote Sens. 2017, 9, 863. [Google Scholar] [CrossRef]
- Funk, C.C.; Brown, M.E. Intra-seasonal NDVI change projections in semi-arid Africa. Remote Sens. Environ. 2006, 101, 249–256. [Google Scholar] [CrossRef]
- Senay, G.; Velpuri, N.; Bohms, S.; Budde, M.; Young, C.; Rowland, J.; Verdin, J. Chapter 9-Drought Monitoring and Assessment: Remote Sensing and Modeling Approaches for the Famine Early Warning Systems Network. In Hydro-Meteorological Hazards, Risks and Disasters; Shroder, J.F., Paron, P., Baldassarre, G.D., Eds.; Elsevier: Boston, MA, USA, 2015; pp. 233–262. [Google Scholar] [CrossRef]
- Jenkerson, C.B.; Maiersperger, T.; Schmidt, G. eMODIS: A User-Friendly DATA Source; Technical Report; US Geological Survey: Reston, VA, USA, 2010. [Google Scholar]
- Wilson, B.T.; Knight, J.F.; McRoberts, R.E. Harmonic regression of Landsat time series for modeling attributes from national forest inventory data. ISPRS J. Photogramm. Remote Sens. 2018, 137, 29–46. [Google Scholar] [CrossRef]
- Wilson, A.M.; Jetz, W. Remotely Sensed High-Resolution Global Cloud Dynamics for Predicting Ecosystem and Biodiversity Distributions. PLoS Biol. 2016, 14, 1–20. [Google Scholar] [CrossRef]
- Ikegami, M.; Sheahan, M. Index Based Livestock Insurance (IBLI) Marsabit Household Survey Codebook; International Livestock Research Institute: Nairobi, Kenya, 2017. [Google Scholar]
- Chantarat, S.; Mude, A.G.; Barrett, C.B.; Carter, M.R. Designing index-based livestock insurance for managing asset risk in northern Kenya. J. Risk Insur. 2013, 80, 205–237. [Google Scholar] [CrossRef]
- USGS. USGS EROS Archive-Vegetation Monitoring—EROS Moderate Resolution Imaging Spectroradiometer (eMODIS). Available online: https://www.usgs.gov/centers/eros/science/usgs-eros-archive-vegetation-monitoring-eros-moderate-resolution-imaging?qt-science_center_objects=0#qt-science_center_objects (accessed on 25 April 2019).
- KFSSG. The 2009 Long Rains Season Assessment Report; Technical Report; Kenya Food Security Steering Group: Nairobi, Kenya, 2009; Available online: http://www.ipcinfo.org/fileadmin/user_upload/ipcinfo/docs/IPC_KEN_Long_Rain_Assess_07_09_Report.pdf (accessed on 9 May 2019).
- KFSSG. The 2011 Long Rains Season Assessment Report; Technical Report; Kenya Food Security Steering Group: Nairobi, Kenya, 2011; Available online: https://reliefweb.int/sites/reliefweb.int/files/resources/Full_Report_1607.pdf (accessed on 9 May 2019).
- KFSSG. Kenya Short Rains Assessment Report 2005; Technical Report; Kenya Food Security Steering Group: Nairobi, Kenya, 2006; Available online: https://documents.wfp.org/stellent/groups/public/documents/ena/wfp087348.pdf?iframe (accessed on 9 May 2019).
- KFSSG. The 2010 Short Rains Season Assessment Report; Technical Report; Kenya Food Security Steering Group: Nairobi, Kenya, 2011; Available online: https://documents.wfp.org/stellent/groups/public/documents/ena/wfp241326.pdf?iframe (accessed on 9 May 2019).
- KFSSG. The 2016 Short Rains Season Assessment Report; Technical Report; Kenya Food Security Steering Group: Nairobi, Kenya, 2017; Available online: https://docs.wfp.org/api/documents/WFP-0000069365/download/?_ga=2.47988391.1297773027.1600313069-361735401.1587435578 (accessed on 9 May 2019).
- Jensen, N.; Stoeffler, Q.; Fava, F.; Vrieling, A.; Atzberger, C.; Meroni, M.; Mude, A.; Carter, M. Does the design matter? Comparing satellite-based indices for insuring pastoralists against drought. Ecol. Econ. 2019, 162, 59–73. [Google Scholar] [CrossRef]
- Meroni, M.; Fasbender, D.; Rembold, F.; Atzberger, C.; Klisch, A. Near real-time vegetation anomaly detection with MODIS NDVI: Timeliness vs. accuracy and effect of anomaly computation options. Remote Sens. Environ. 2019, 221, 508–521. [Google Scholar] [CrossRef]
- Jensen, N.D.; Mude, A.G.; Barrett, C.B. How basis risk and spatiotemporal adverse selection influence demand for index insurance: Evidence from northern Kenya. Food Policy 2018, 74, 172–198. [Google Scholar] [CrossRef]
- Enenkel, M.; Steiner, C.; Mistelbauer, T.; Dorigo, W.; Wagner, W.; See, L.; Atzberger, C.; Schneider, S.; Rogenhofer, E. A combined satellite-derived drought indicator to support humanitarian aid organizations. Remote Sens. 2016, 8, 340. [Google Scholar] [CrossRef]









| Year | Long Rains’ eMODIS | Long Rains’ reNDVI | Short Rains’ eMODIS | Short Rains’ reNDVI |
|---|---|---|---|---|
| 2003 | 0 | 0 | 73.57 | 100 |
| 2004 | 0 | 0 | 0 | 0 |
| 2005 | 0 | 0 | 0 | 0 |
| 2006 | 0 | 0 | 0 | 0 |
| 2007 | 0 | 0 | 0 | 0 |
| 2008 | 0 | 0 | 0 | 0 |
| 2009 | 100 | 100 | 33.32 | 67.86 |
| 2010 | 0 | 0 | 0 | 0 |
| 2011 | 55.86 | 5.40 | 0 | 0 |
| 2012 | 0 | 0 | 0 | 0 |
| 2013 | 0 | 0 | 0 | 0 |
| 2014 | 10.46 | 26.52 | 0 | 0 |
| 2015 | 0 | 0 | 0 | 0 |
| 2016 | 0 | 0 | 100 | 90.22 |
| 2017 | 100 | 67.76 | 0 | 0 |
| 2018 | 0 | 0 | 41.1 | 22.39 |
| 2019 | 100 | 9.18 | 0 | 0 |
| Number of Payouts Triggered Differently | Long Rains, All UAIs | Short Rains, All UAIs | Long Rains, Top 20% Cloud Cover | Short Rains, Top 20% Cloud Cover |
|---|---|---|---|---|
| 0 | 48.3% | 59.3% | 35.2% | 52.9% |
| 1 | 5.2% | 12.2% | 2.9% | 26.5% |
| 2 | 36.0% | 24.4% | 38.2% | 14.7% |
| 3 | 8.1% | 2.3% | 11.8% | 0% |
| 4 | 1.2% | 0.6% | 5.9% | 2.9% |
| 5 | 1.2% | 0.6% | 2.9% | 0% |
| 6 | 0% | 0% | 0% | 0% |
| 7 | 0% | 0% | 0% | 0% |
| 8 | 0% | 0.6% | 0% | 2.9% |
© 2020 by the authors. Licensee MDPI, Basel, Switzerland. This article is an open access article distributed under the terms and conditions of the Creative Commons Attribution (CC BY) license (http://creativecommons.org/licenses/by/4.0/).
Share and Cite
Miller, S.E.; Adams, E.C.; Markert, K.N.; Ndungu, L.; Ellenburg, W.L.; Anderson, E.R.; Kyuma, R.; Limaye, A.; Griffin, R.; Irwin, D. Assessment of a Spatially and Temporally Consistent MODIS Derived NDVI Product for Application in Index-Based Drought Insurance. Remote Sens. 2020, 12, 3031. https://doi.org/10.3390/rs12183031
Miller SE, Adams EC, Markert KN, Ndungu L, Ellenburg WL, Anderson ER, Kyuma R, Limaye A, Griffin R, Irwin D. Assessment of a Spatially and Temporally Consistent MODIS Derived NDVI Product for Application in Index-Based Drought Insurance. Remote Sensing. 2020; 12(18):3031. https://doi.org/10.3390/rs12183031
Chicago/Turabian StyleMiller, Sara E., Emily C. Adams, Kel N. Markert, Lilian Ndungu, W. Lee Ellenburg, Eric R. Anderson, Richard Kyuma, Ashutosh Limaye, Robert Griffin, and Daniel Irwin. 2020. "Assessment of a Spatially and Temporally Consistent MODIS Derived NDVI Product for Application in Index-Based Drought Insurance" Remote Sensing 12, no. 18: 3031. https://doi.org/10.3390/rs12183031
APA StyleMiller, S. E., Adams, E. C., Markert, K. N., Ndungu, L., Ellenburg, W. L., Anderson, E. R., Kyuma, R., Limaye, A., Griffin, R., & Irwin, D. (2020). Assessment of a Spatially and Temporally Consistent MODIS Derived NDVI Product for Application in Index-Based Drought Insurance. Remote Sensing, 12(18), 3031. https://doi.org/10.3390/rs12183031

