A Computational Workflow for Generating A Voxel-Based Design Approach Based on Subtractive Shading Envelopes and Attribute Information of Point Cloud Data
Abstract
1. Introduction
1.1. General Background
1.2. Related Works
1.2.1. Solar Envelopes
1.2.2. Shading Envelopes
- Building formsIn this part, the concept of shading envelopes aims to promote a passive design strategy through the form generation within the conceptual design stage. This means that the volumetric shape of proposed buildings is developed based on the consideration of solar shading criteria. An interesting example can be observed through the concept of “shadow umbrella” introduced by Emmanuel [32]. This concept proposed a design approach of shading strategies incorporated with natural elements, such as vegetation and water bodies, aiming to create shading for adjacent buildings and to mitigate the urban heat island for tropical neighborhood areas. Accordingly, a new configuration of urban block shapes with a thermally comfortable can be generated. DeKay [33] addressed a similar strategy with the concept of climatic envelopes. The climatic envelope primarily aims to generate a building mass that guarantees access for diffused daylight and solar energy resources for the surrounding buildings. This concept specifically contains a geometrical intersection between daylight and solar envelopes based on the sky exposure plane and solar protection plane, respectively. In this case, sky exposure plane refers to imaginary sloping planes that allow penetration of natural light and air on the building facades in higher density districts [34]; meanwhile, solar protection plane refers to an inclined plane that is generated from the profile angle, the so-called vertical shadow angle (VSA) [35]. In a similar vein, Capeluto [36] proposed the concept of self-shading envelopes by extending the functional properties of the sky exposure plane through the solar collection envelopes (SCE) model. The geometrical configuration of self-shading envelopes results in cone shapes, due to the required façade inclination and shading orientation. Therefore, the envelope’s roof areas should be larger than the bottom part of the envelope geometries. This approach aims to avoid overheating and at the same time, to maximize the self-building protection for a certain period during summer.
- Building componentsIn addition to building forms, shading approaches are also applied to specific building components, such as windows, cantilevers, and openings on the building façade, based on the determined building shapes. Although this study limits the scope of investigation on a form-finding design solution, some studies on shading mechanisms drive potential efforts to handle more complex projects. For example, Yezioro and Shaviv [37] proposed SHADING as a design and evaluation tool for analyzing mutual shading between buildings and other surrounding properties, such as vegetation. It specifically calculates the insolated fraction on the building surfaces quantitatively and performs a ray-tracing algorithm to identify the shadows visually at a particular time. Similarly, Marsh [38] also used a ray-tracing analysis to identify the external obstruction of solar intensity on the optimized shape of shading geometries. In this case, optimized shading designs have effectively accommodated passive solar control through the building apertures [39,40] Other approaches deal with a graphic solution of shading design tools [41], form-finding of static exterior shading devices called SHADERADE [42], and a cellular method to define optimal shading patterns [43].
1.2.3. Subtractive Solar Envelopes
1.2.4. Subtractive Solar Envelopes Based on Point Cloud Data (SOLEN)
2. Proposed Methods for Subtractive Shading Envelopes
2.1. Stage A Input (Step A—Preparation of Input Parameters)
2.2. Stage B Simulation Process
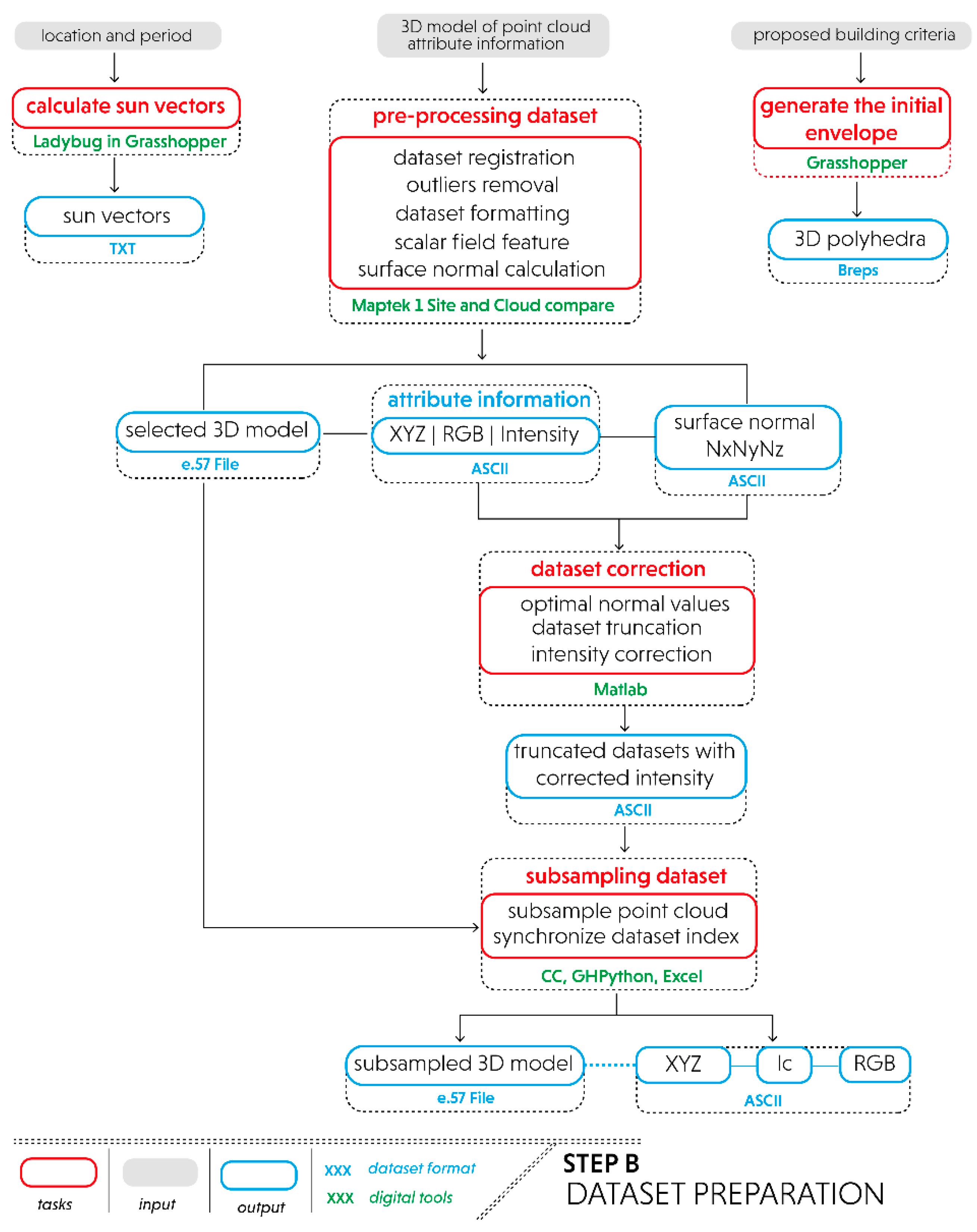
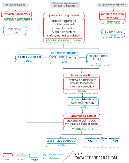
2.2.1. Step B—Dataset Preparation
2.2.2. Step C—Selection Criteria
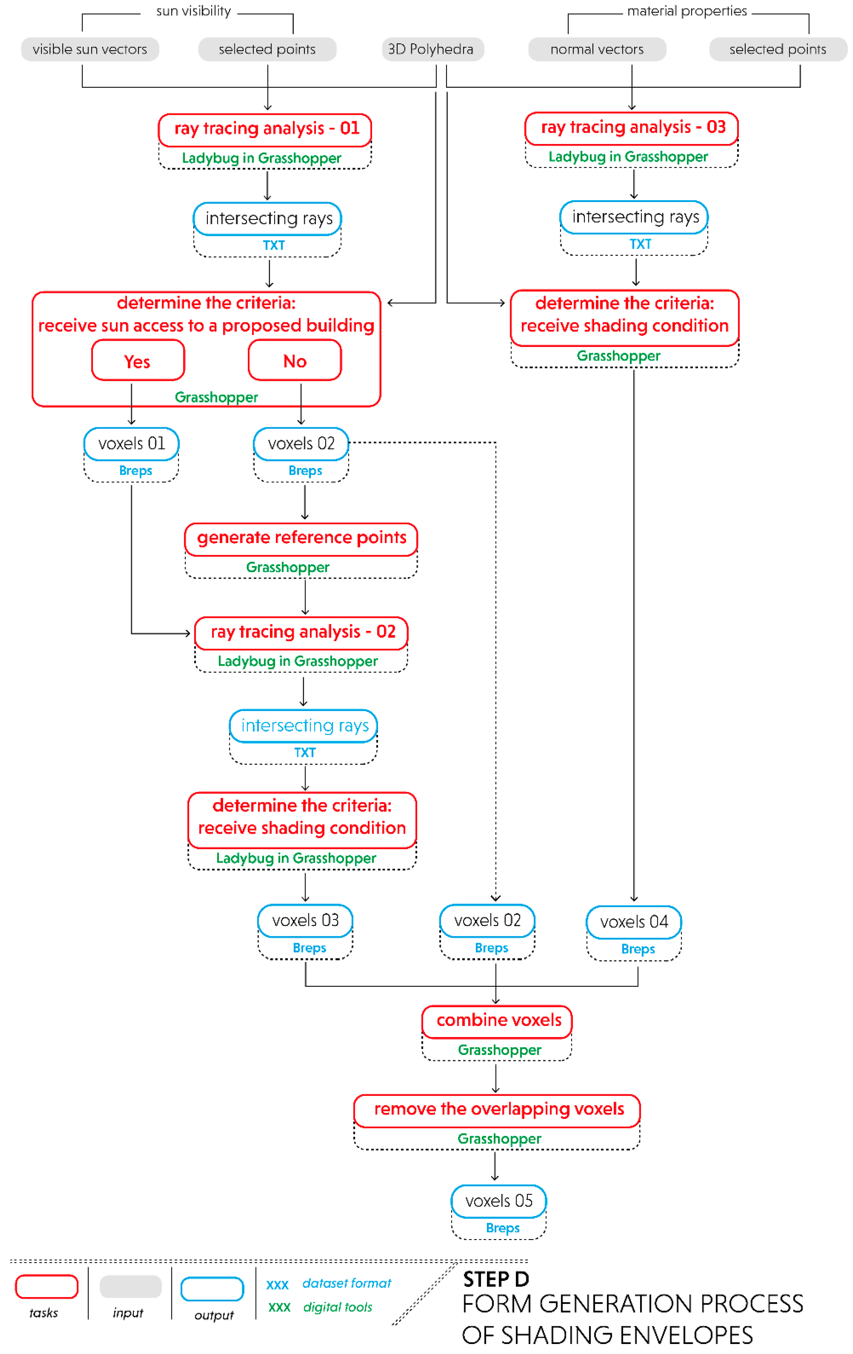
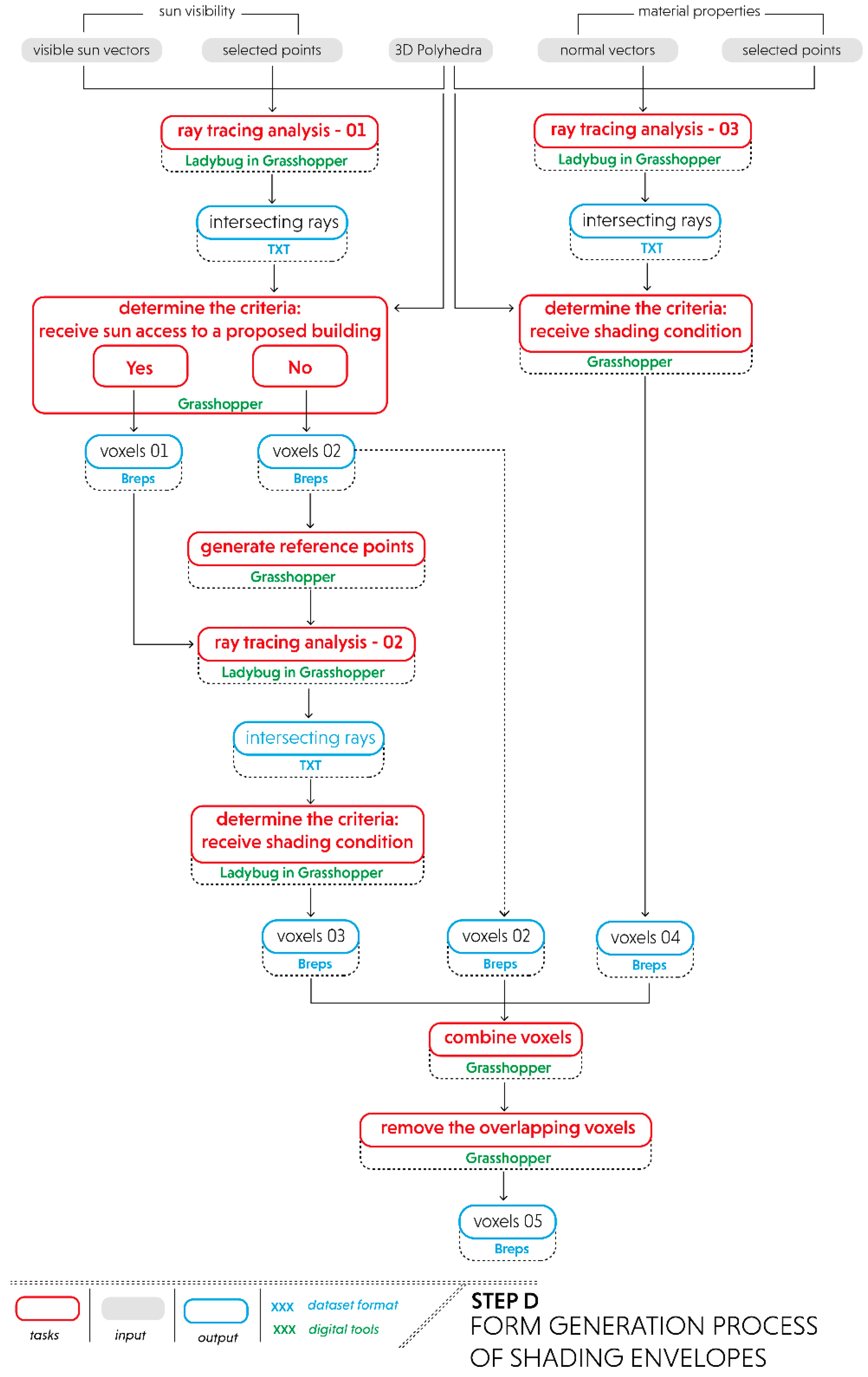
2.2.3. Step D—Form Generation Process of Shading Envelopes
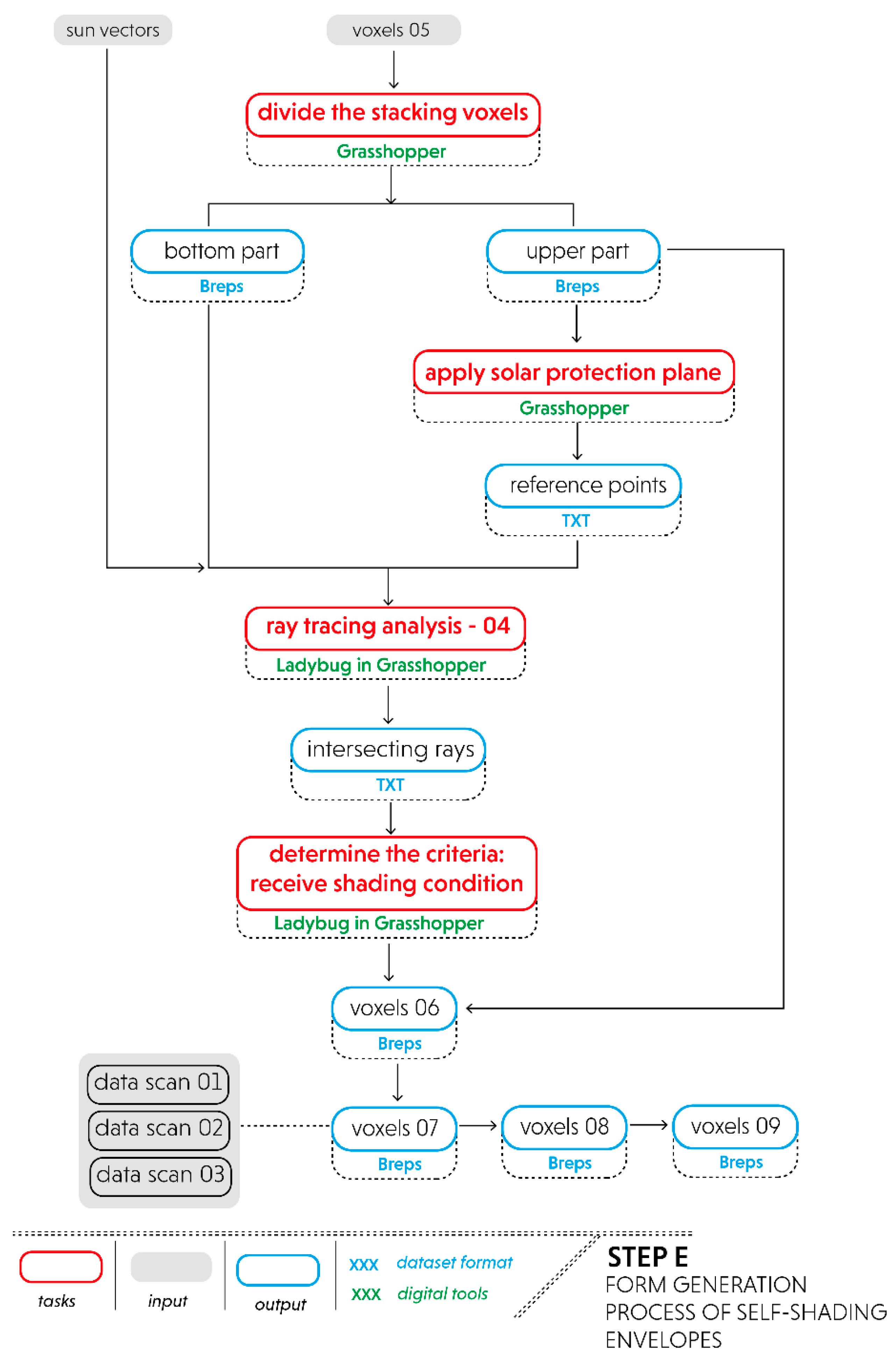
2.3. Stage C Output (Step E—Form Generation Process of Self-Shading Envelopes)
3. Dataset Collection
4. Results and Discussion
4.1. Step 1—Input Parameters
4.2. Step 2—Dataset Preparation
4.3. Step C—Selection Criteria
4.4. Step D—Form Generation Process of Shading Envelopes
- The ray-tracing analysis (see part RTA-01) shows the intersection lines that occur between visible sun vectors, selected points of the existing site, and 3D polyhedra. The result of these intersections is then illustrated in voxels-01, which indicate a group of voxels that fulfill the criteria of receiving direct sun access. In this case, the simulation of Scan 03 yields a lower number of voxels-01 as compared with other scans, due to the density and position of each point to the 3D polyhedra. Specifically, the existing datasets of Scan 03 approximately cover all sides of the 3D polyhedra during the simulation, while Scan 01 only intersects a certain part of the polyhedra because the existing points are predominantly distributed on one side. Conversely, the resulting voxels-02 show a contrasting number of voxels, due to the different sun access criteria.
- Voxels-03 illustrate a simulation result of shading criteria. A major trend is shown by Scan 02, which results in a significantly decreasing number of voxels from the voxels-02. This is because sun vectors originated from the reference points of voxels-02 are massively intersected with the geometric shape of voxels-01.
- Voxels-04 represent a group of polyhedra that block the direct sun access to certain areas of surrounding properties. Each data scan consists of a different voxel configuration depending on the selected areas that have been identified below the albedo values 0.3. On the other hand, voxels-05 constitute as concatenating polyhedra gathered from the resulting voxels-02, voxels-03, and voxels-04. Although the volumetric size of voxels-05 shows a significant improvement, especially for Scan 03, unfortunately, the resulting voxels can only compensate for the shading condition of the surrounding properties and still lack in protecting the proposed building from the direct sun access within a certain angle. Accordingly, a self-shading envelope workflow needs to be applied afterwards.
4.5. Step E—Form Generation Process of Self-Shading Envelopes
5. Conclusions
- The attribute information of point cloud data (i.e., XYZ, RGB, and reflection intensity) contributes not only to calculate material properties of existing context, but also to be a part of selection criteria for generating voxel-based subtractive shading envelopes.
- The dataset preparation includes pre-processing and correction steps that help architects minimize the environmental effects of the dataset measurement during scanning and to select reliable and relevant information for the contextual analysis and the simulation process.
- The proposed workflow enables architects to produce more variation of geometrical facades, especially related to the final geometry of self-shading envelopes that are not only depending on the roof perimeters, but also considering reference points that attach to the upper part of each generated voxel.
- The ray-tracing analysis between 3D polyhedra and selected points of surrounding contexts permits one to identify specific areas and voxels that fulfill shading performance criteria during a predefined period.
- As a contextual design approach, self-shading envelopes not only receive environmental performance responses from surrounding buildings to the proposed design, but also deliver feedback from the new building to the existing contexts.
Author Contributions
Funding
Acknowledgments
Conflicts of Interest
References
- Shih, N.-J.; Wu, M.-C. A 3D Point-Cloud-Based Verification of as-Built Construction Progress. In Proceedings of the CAAD Futures 2005 Conference, Vienna, Austria, 20–22 June 2005. [Google Scholar]
- Alsadik, B.; Gerke, M.; Vosselman, G. Visibility analysis of point cloud in close range photogrammetry. ISPRS Ann. Photogr. Remote Sens. Spat. Inf. Sci. 2014, 2, 9–16. [Google Scholar] [CrossRef]
- Andriasyan, M.; Moyano, J.J.; Julián, J.E.N.; García, D.A. From Point Cloud Data to Building Information Modelling: An Automatic Parametric Workflow for Heritage. Remote Sens. 2020, 12, 1094. [Google Scholar] [CrossRef]
- Shanoer, M.M.; Abed, F.M. Evaluate 3D laser point clouds registration for cultural heritage documentation. Egypt. J. Remote Sens. Space Sci. 2018, 21, 295–304. [Google Scholar] [CrossRef]
- Remondino, F. Heritage Recording and 3D Modeling with Photogrammetry and 3D Scanning. Remote Sens. 2011, 3, 1104–1138. [Google Scholar] [CrossRef]
- Núñez-Andrés, M.A.; Buill, F.; Costa-Jover, A.; Puche, J.M. Structural assessment of the Roman wall and vaults of the cloister of Tarragona Cathedral. J. Build. Eng. 2017, 13, 77–86. [Google Scholar] [CrossRef]
- Bornaz, L.; Lingua, A.; Rinaudo, F. Engineering and Enviroonmental Applications of Laser Scanner Techniques. In Proceedings of the ISPRS Commission III Symposium Photogrammetric Computer Vision, Graz, Austria, 9–13 September 2002. [Google Scholar]
- Kassner, R.; Koppe, W.; Schüttenberg, T.; Bareth, G. Analysis of the Solar Potential of Roofs By Using Official Lidar Data. In Proceedings of the ISPRS Congress, Beijing, China, 3–11 July 2008. [Google Scholar]
- Carneiro, C.; Morello, E.; Desthieux, G. Assessment of Solar Irradiance on the Urban Fabric for the Production of Renewable Energy using LIDAR Data and Image Processing Techniques. In Proceedings of the Advances in GIScience, Hannover, Germany, 2–5 June 2009. [Google Scholar]
- Desthieux, G.; Carneiro, C.; Camponovo, R.; Ineichen, P.; Morello, E.; Boulmier, A.; Abdennadher, N.; Dervey, S.; Ellert, C. Solar Energy Potential Assessment on Rooftops and Facades in Large Built Environments Based on LiDAR Data, Image Processing, and Cloud Computing. Methodological Background, Application, and Validation in Geneva (Solar Cadaster). Front. Built Environ. 2018, 4, 1–22. [Google Scholar] [CrossRef]
- Staneva, N.N. Approaches for generating 3D solid models in AutoCAD and solid works. J. Eng. 2008, 3, 28–31. [Google Scholar]
- Shapiro, V. Spatial Automation Laboratoty. In Solid Modeling; University of Wisconsin: Madison, WI, USA, 2001. [Google Scholar]
- Otepka, J.; Ghuffar, S.; Waldhauser, C.; Hochreiter, R.; Pfeifer, N. Georeferenced Point Clouds: A Survey of Features and Point Cloud Management. ISPRS Int. J. Geoinf. 2013, 2, 1038–1065. [Google Scholar] [CrossRef]
- Richter, R.; Döllner, J. Concepts and techniques for integration, analysis and visualization of massive 3D point clouds. Comput. Environ. Urban Syst. 2014, 45, 114–124. [Google Scholar] [CrossRef]
- Arayici, Y. Towards building information modelling for existing structures. Struct. Surv. 2008, 26, 210–222. [Google Scholar] [CrossRef]
- Alkadri, M.F.; Turrin, M.; Sariyildiz, S. The use and potential applications of point clouds in simulation of solar radiation for solar access in urban contexts. Adv. Comput. Des. 2018, 3, 319–338. [Google Scholar]
- Knowles, R.L. Energy and Form: An Ecological Approach to Urban Growth, Cambridge; The MIT Press: Cambridge, MA, USA, 1974. [Google Scholar]
- Knowles, R.L. Sun, Rhytm and Form, Massachusetts; The MIT Press: Cambridge, MA, USA, 1981. [Google Scholar]
- Alkadri, M.F.; De Luca, F.; Turrin, M.; Sariyildiz, S. Understanding Computational Methods for Solar Envelopes Based on Design Parameters, Tools, and Case Studies: A Review. Energies 2020, 13, 3302. [Google Scholar] [CrossRef]
- GlobalABC, IEA and UN. 2019 Global Status Report for Buildings and Construction: Towards a Zero-Emission, Efficient and Resilient Buildings and Construction Sector; IEA and United Nations Environment Programme: Madrin, Spain, 2019. [Google Scholar]
- Chandel, S.; Sharma, V.; Marwah, B.M. Review of energy efficient features in vernacular architecture for improving indoor thermal comfort conditions. Renew. Sustain. Energy Rev. 2016, 65, 459–477. [Google Scholar] [CrossRef]
- Ehzan, M.; Farshchi, M.A.; Ford, A. Vernacular Architecture And Energy Use In Buildings: A Comparative Study. IJAMCE 2015, 2, 35–42. [Google Scholar]
- Lepore, M. The right to the sun in the urban design. Vitr. Int. J. Arch. Technol. Sustain. 2017, 2, 24–43. [Google Scholar] [CrossRef]
- Mazzone, D. The Dark Side of a Model Community: The Ghetto of el-Lahun. J. Anc. Egypt. Archit. 2017, 2, 19–54. [Google Scholar]
- Butti, K.; Perlin, J. A Golden Threat 2500 Years of Solar Architecture and Technology; Van Nostrand Reinhold Company: New York, NY, USA, 1980. [Google Scholar]
- Giacomo, L. The Architecture of A. Palladio in Four Books; John sWatts: London, UK, 1715. [Google Scholar]
- Curreli, S.; Coch, H. Solar access in the compact city: A study case in Barcelona. In Proceedings of the 3rd International Conference PALENC 2010 Passive & Low Energy Cooling for the Built Environment, Rhodes Island, Greece, 29 September–1 October 2010. [Google Scholar]
- Wang, X.; Wei, Z.-S.; Pang, X. Solar design in the application of the city planning. In Proceedings of the International Conference on Low-Carbon Transportation and Logistics, and Green Buildings, Beijing, China, 12–13 October 2012. [Google Scholar]
- Sarkar, A. Low energy urban block: Morphology and urban guidelines. In Proceedings of the 45th ISOCARP Congress, Porto, Portugal, 18–22 October 2009. [Google Scholar]
- Littlefair, P.J.; Santamouris, M.; Alvarez, S.; Dupagne, A.; Hall, D. Environmental Site Layout Planning: Solar Access, Microclimate and Passive Cooling in Urban Areas; Construction Research Communications Ltd.: London, UK, 2000. [Google Scholar]
- Dekay, M.; Brown, G.Z. Sun, Wind & Light: Architectural Design Strategies, 3th ed.; John Wiley & Sons: Hoboken, NJ, USA, 2014. [Google Scholar]
- Emmanuel, R. A Hypothetical ‘Shadow Umbrella’ for Thermal Comfort Enhancement in the Equatorial Urban Outdoors. Arch. Sci. Rev. 1993, 36, 173–184. [Google Scholar] [CrossRef]
- DeKay, R.M. Climatic urban design: Configuring the urban fabric to support daylighting, passive cooling, and solar heating. Sustain. City VII 2012, 1, 619–630. [Google Scholar]
- Dinić, M.; Mitković, P. Planning regulations in the USA and their implications on urban design in the central city zone. Facta Univ. Arch. Civ. Eng. 2011, 9, 289–299. [Google Scholar] [CrossRef]
- Szokolay, S.V. Introduction to Architectural Science: The Basis of Sustainable Design; Architectural Press: Oxford, UK, 2004. [Google Scholar]
- Capeluto, I.G. Energy performance of the self-shading building envelope. Energy Build. 2003, 35, 327–336. [Google Scholar] [CrossRef]
- Yezioro, A.; Shaviv, E. Shading: A design tool for analyzing mutual shading between buildings. Sol. Energy 1994, 52, 27–37. [Google Scholar] [CrossRef]
- Marsh, A. Computer-Optimised Shading Design. In Proceedings of the Eight International IBPSA Conference, Eindhoven, The Netherlands, 11–14 August 2003. [Google Scholar]
- Stevanović, S.; Stevanović, D.; Dehmer, M. On optimal and near-optimal shapes of external shading of windows in apartment buildings. PLoS ONE 2019, 14, e0212710. [Google Scholar] [CrossRef] [PubMed]
- Kabre, C. Winshade: A computer design tool for solar control. Build. Environ. 1998, 34, 263–274. [Google Scholar] [CrossRef]
- Etzion, Y. An improved solar shading design tool. Build. Environ. 1992, 27, 297–303. [Google Scholar] [CrossRef]
- Sargent, J.; Niemasz, J.; Reinhart, C.F. In Proceedings of the SHADERADE: Combining Rhinoceros and Energyplus for the Design of Static Exterior Shading Devices, Sydney, Australia, 14–16 November 2011.
- Kaftan, E.; Marsh, A. Integrating the cellular method for shading design with a thermal simulation. In Proceedings of the International Conference “Passive and Low Energy Cooling for the Built Environment”, Santorini, Greek, 19–21 May 2005. [Google Scholar]
- Leidi, M.; Schlüter, A. Exploring urban space—Volumetric site analysis for conceptual design in the urban context. Internatl. J. Archit. Comput. 2013, 11, 157–182. [Google Scholar]
- Leidi, M.; Schlüter, A. Volumetric insolation analysis. In Proceedings of the CleanTech for Sustainable Buildings—From Nano to Urban Scale (CISBAT 2011), Lausanne, Switzerland, 14–16 September 2011. [Google Scholar]
- Ozel, F. SolarPierce: A Solar Path-Based Generative System. In Proceedings of the Computation and Performance—Proceedings of the 31st eCAADe Conference, Delft, The Netherlands, 18–20 September 2013. [Google Scholar]
- Da Veiga, J.; La Roche, P. A Computer Solar Analysis Tool for the Design and Manufacturing of Complex Architectural Envelopes: EvSurf. In Proceedings of the SIGraDi 2002, 6th Iberoamerican Congress of Digital Graphics, Caracas, Venezuela, 27–29 November 2002. [Google Scholar]
- Littlefair, P. Passive solar urban design: Ensuring the penetration of solar energy into the city. Renew. Sustain. Energy Rev. 1998, 2, 303–326. [Google Scholar] [CrossRef]
- De Luca, F. Solar form finding. In Proceedings of the 37th Annual Conference of the Association for Computer Aided Design in Architecture: Disciplines and Disruption, ACADIA, Cambridge, UK, 2–4 November 2017. [Google Scholar]
- De Luca, F.; Dogan, T. A novel solar envelope method based on solar ordinances for urban planning. Build. Simul. 2019, 12, 817–834. [Google Scholar] [CrossRef]
- De Luca, F.; Voll, H. Computational method for variable objectives and context-aware solar envelopes generation. In Proceedings of the 8th Annual Symposium on Simulation for Architecture and Urban Design, SimAUD, Toronto, ON, Canada, 22–24 May 2017. [Google Scholar]
- Darmon, I. Voxel computational morphogenesis in urban context: Proposition and analysis of rules-based generative algorithms considering solar access. In Proceedings of the Advanced Building Skins, Bern, Switzerland, 28–29 October 2019. [Google Scholar]
- Kaasalainen, S.; Krooks, A.; Kukko, A.; Kaartinen, H. Radiometric Calibration of Terrestrial Laser Scanners with External Reference Targets. Remote Sens. 2009, 1, 144–158. [Google Scholar] [CrossRef]
- Kashani, A.G.; Olsen, M.J.; Parrish, C.E.; Wilson, N. A Review of LIDAR Radiometric Processing: From Ad Hoc Intensity Correction to Rigorous Radiometric Calibration. Sensors 2015, 15, 28099–28128. [Google Scholar] [CrossRef]
- Alkadri, M.F.; De Luca, F.; Turrin, M.; Sariyildiz, S. Making use of point cloud for generating subtractive solar envelopes. In Proceedings of the eCAADe SIGraDi 2019: Architecture in the Age of the 4th Industrial Revolution, Porto, Portugal, 7 September 2020. [Google Scholar]
- Alkadri, M.; De Luca, F.; Turrin, M.; Sariyildiz, I.S. An integrated approach to subtractive solar envelopes based on attribute information from point cloud data. Renew. Sustain. Energy Rev. 2020, 123, 109742. [Google Scholar] [CrossRef]
- Fujita, Y.; Hoshino, Y.; Ogata, S.; Kobayashi, I. Attribute Assignment to Point Cloud Data and Its Usage. Glob. J. Comp. Sci. Technol. 2015, 15, 2. [Google Scholar]
- Zhan, Q.; Yu, L.; Liang, Y. A point cloud segmentation method based on vector estimation and color clustering. In Proceedings of the 2nd International Conference on Information Science and Engineering (ICISE), Hangzhou, China, 4–6 December 2010. [Google Scholar]
- Kobayashi, I.; Fujita, Y.; Sugihara, H.; Yamamoto, K. Attribute Analysis of Point Cloud Data with Color Information. J. Jpn. Soc. Civ. Eng. Ser. F3 Civil Eng. Inform. 2011, 67. [Google Scholar] [CrossRef]
- Aijazi, A.K.; Checchin, P.; Trassoudaine, L. Segmentation Based Classification of 3D Urban Point Clouds: A Super-Voxel Based Approach with Evaluation. Remote Sens. 2013, 5, 1624–1650. [Google Scholar] [CrossRef]
- Fujita, Y.; Kobayashi, I.; Chanseawrassamee, W.; Hoshino, Y. Application of Attributed Road Surface Point Cloud Data in Road Maintenance. J. Jpn. Soc. Civ. Eng. Ser. F3 Civil Eng. Inform. 2014, 70. [Google Scholar] [CrossRef]
- Tamke, M.; Blümel, I.; Ochman, S.; Vock, R.; Wessel, R. From point clouds to definitions of architectural space: Potentials of automated extraction of semantic information frompoint clouds for the building profession. In Proceedings of the eCAADe, Newcastle upon Tyne, UK, 10 September 2014. [Google Scholar]
- Turner, E.; Cheng, P.; Zakhor, A. Fast, Automated, Scalable Generation of Textured 3D Models of Indoor Environments. IEEE J. Sel. Top. Signal Process. 2014, 9, 409–421. [Google Scholar] [CrossRef]
- Tan, K.; Cheng, X. Correction of Incidence Angle and Distance Effects on TLS Intensity Data Based on Reference Targets. Remote Sens. 2016, 8, 251. [Google Scholar] [CrossRef]
- Shin, J.-I.; Park, H.; Kim, T. Characteristics of Laser Backscattering Intensity to Detect Frozen and Wet Surfaces on Roads. J. Sens. 2019, 2019, 1–9. [Google Scholar] [CrossRef]
- Kaasalainen, S.; Kaartinen, H.; Kukko, A. Snow cover change detection with laser scanning range and brightness measurements. EARSeL eProc. 2008, 7, 133–141. [Google Scholar]
- Alkadri, M.F.; Turrin, M.; Sariyildiz, S. A computational workflow to analyse material properties and solar radiation of existing contexts from attribute information of point cloud data. Build. Envir. 2019, 155, 268–282. [Google Scholar] [CrossRef]
- Suchocki, C.; Błaszczak-Bąk, W. Down-Sampling of Point Clouds for the Technical Diagnostics of Buildings and Structures. Geoscience 2019, 9, 70. [Google Scholar] [CrossRef]
- Armesto, J.; Riveiro, B.; González-Aguilera, D.; Rivas-Brea, M.T. Terrestrial laser scanning intensity data applied to damage detection for historical buildings. J. Archaeol. Sci. 2010, 37, 3037–3047. [Google Scholar] [CrossRef]
- Soudarissanane, S. The Geometry of Terrestrial Laser Scanning; Identification of Errors, Modeling and Mitigation of Scanning Geometry. Ph.D. Thesis, Faculty of Civil Engineering and Geosciences, TU Delft, Delft, The Netherlands, January 2016. [Google Scholar]
- TOPCON. GLS-2000 Series: Multi Functional 3D Laser Scanner. Available online: https://www.topconpositioning.com/sites/default/files/product_files/gls-2000series_broch_7010-2152_reve_team_en_us_lores.pdf (accessed on 6 January 2020).
- Maptek. Maptek I-Site Studio; Maptek: Denver, CO, USA, 2015. [Google Scholar]
- Compare, C. Cloud Compare: 3D point cloud and mesh processing software, open source project. 2019. Available online: http://www.cloudcompare.org/ (accessed on 1 April 2020).
- Matlab. MathWorks. 2020. Available online: https://nl.mathworks.com/products/matlab.html?s_tid=hp_ff_p_matlab (accessed on 2 April 2020).
- Rhinoceros. Rhinoceros: design, model, present, realize, analyse...2020. Available online: https://www.rhino3d.com/ (accessed on 4 April 2020).
- Davidson, Scoot. Grasshopper: Algorithmic modelling for rhino. 2020. Available online: https://www.grasshopper3d.com/ (accessed on 4 April 2020).
- Ladybug. Ladybug tools. 2020. Available online: https://www.ladybug.tools/ (accessed on 5 April 2020).
- Boulch, A.; Marlet, R. Deep Learning for Robust Normal Estimation in Unstructured Point Clouds. In Proceedings of the Eurographics Symposium on Geometry Processing, Berlin, Germany, 20–24 June 2016. [Google Scholar]
- Sasidharan, S. A Normalization scheme for Terrestrial LiDAR Intensity Data by Range and Incidence Angle. Internatl. J. Emerging Technol. Adv. Eng. 2016, 6, 322–328. [Google Scholar]
- Ministry of Foreign Affairs. Climate change profile: Indonesia; Ministry of Foreign Affairs of The Netherlands: The Hague, The Netherlands, 2018.
- Optotherm. Optotherm Thermal Imaging, Optotherm Inc. 2018. Available online: https://www.optotherm.com/emiss-examples.htm (accessed on 9 January 2020).
- Damayanti, H.; Tumiwa, F.; Citraningrum, M. Residential Rooftop Solar: Technical and Market Potential in 34 Provinces in Indonesia; Institute for Essential Services Reform (IESR)—Accelerating Low-Carbon Energy Transition: Jakarta, Indonesia, 2019. [Google Scholar]
- Mass, W. What’s Next? How Do We Make Vertical Urban Design? In Proceedings of the Council on Tall Buildings and Urban Habitat (CTBUH), Shenzen, China, 16–21 October 2016.
- MVRDV. Bastide Niel. MVRDV. 2010. Available online: https://www.mvrdv.nl/projects/46/bastide-niel- (accessed on 3 August 2020).














| Parameters | Performance Specification Unit |
|---|---|
| System performance | |
| Maximum range (at 90% reflectivity) | 350 m (standard) |
| GLS-2000M | |
| Single point accuracy | |
| Distance | 3.5 mm (1–150m), 1 sigma |
| Angle | 6” |
| Tilt sensor | |
| Type | Liquid 2-axis tilt sensor |
| Range | ±6 |
| Target detection accuracy | 3” at 50 m |
| Laser scanning system | |
| Type | Pulse (time-of-flight) precise scan technology |
| Laser class | 3R (high speed/standard) |
| 1 M (low power) | |
| Field of view (per scan) | Horizontal-360° |
| Vertical-270° | |
| Spot size | 4 mm at 20 m (FWHM) |
| Scan rate | High Speed: Up to 120,000 points/sec |
| Physical and environmental | |
| Operation temp | −5 °C to 45 °C |
| Dust/humidity | IP54 |
| Scanning control | |
| Scan time and resolution | Interval 12.5mm: |
| High Speed: 01:46 | |
| Standard: 03:31 | |
| Low Power: 04:22 |
© 2020 by the authors. Licensee MDPI, Basel, Switzerland. This article is an open access article distributed under the terms and conditions of the Creative Commons Attribution (CC BY) license (http://creativecommons.org/licenses/by/4.0/).
Share and Cite
Alkadri, M.F.; De Luca, F.; Turrin, M.; Sariyildiz, S. A Computational Workflow for Generating A Voxel-Based Design Approach Based on Subtractive Shading Envelopes and Attribute Information of Point Cloud Data. Remote Sens. 2020, 12, 2561. https://doi.org/10.3390/rs12162561
Alkadri MF, De Luca F, Turrin M, Sariyildiz S. A Computational Workflow for Generating A Voxel-Based Design Approach Based on Subtractive Shading Envelopes and Attribute Information of Point Cloud Data. Remote Sensing. 2020; 12(16):2561. https://doi.org/10.3390/rs12162561
Chicago/Turabian StyleAlkadri, Miktha Farid, Francesco De Luca, Michela Turrin, and Sevil Sariyildiz. 2020. "A Computational Workflow for Generating A Voxel-Based Design Approach Based on Subtractive Shading Envelopes and Attribute Information of Point Cloud Data" Remote Sensing 12, no. 16: 2561. https://doi.org/10.3390/rs12162561
APA StyleAlkadri, M. F., De Luca, F., Turrin, M., & Sariyildiz, S. (2020). A Computational Workflow for Generating A Voxel-Based Design Approach Based on Subtractive Shading Envelopes and Attribute Information of Point Cloud Data. Remote Sensing, 12(16), 2561. https://doi.org/10.3390/rs12162561
