Atmospheric Correction Thresholds for Ground-Based Radar Interferometry Deformation Monitoring Estimated Using Time Series Analyses
Abstract
1. Introduction
- It is possible to analyze time series data for regions where sensors were not located, e.g., temperature data before the region was a focus of interest for object monitoring.
- Satellite data can be easily verified in regard to potential mistakes; thus, one can easily analyze neighboring areas and examine if the trends or merits are similar. Moreover, satellite data are repeatedly verified (are not a unique installation for the area), which provides credible accuracy.
2. Origin and Structure of Measurement Data
- It is necessary to simultaneously observe multiple points on the surface.
- Continuous observation is required, regardless of the atmospheric and lighting conditions.
- The expected displacements are on the order of 1 mm; hence, determining the displacement reliably with a measurement error of less than 1 mm must be provided.
- Use of radar reflectors that significantly increase the signal-to-noise ratio (SNR);
- Relatively short distance (approximately 100 m);
- Acquisition of weather station data for atmospheric corrections.
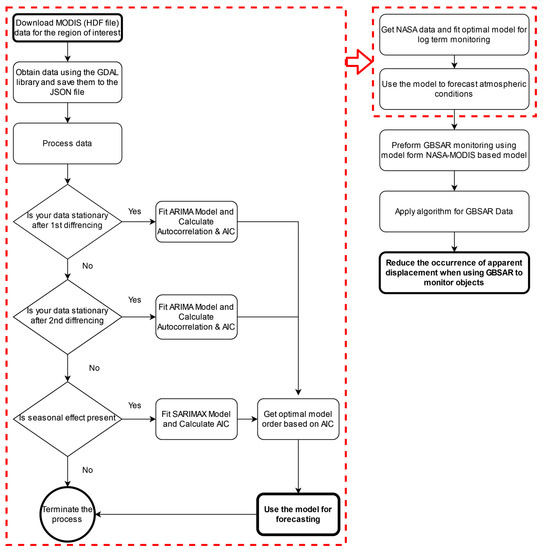
3. Data Analysis Method and Proposed Solution Algorithm
- p—trend autoregression order
- d—trend difference order
- q—trend moving average order
- P—seasonal autoregressive order
- D—seasonal difference order
- Q—seasonal moving average order
- m—the number of time steps for a single seasonal period
- —nominal wavelength
- f0—nominal frequency
- r—measuring vector
- —atmospheric refraction factor
- r1 = r2 = r—measuring vector assuming object stability
- εatm = natm2—natm1—difference in atmospheric refraction factors during the primary and secondary measurements.
- R—total propagation length in atmosphere
- P—atmospheric pressure [mbar]
- T—temperature [K]
- e—water vapor pressure [mbar]
- Temperature data are a SARIMAX (p = 1, d = 0, q = 1) × (P = 0, D = 1, Q = 1, m = 24) with an AIC of 1475.57 (maximum AIC of 4441.75)
- Relative humidity data are a SARIMAX (p = 1, d = 0, q = 1) × (P = 0, D = 1, Q = 1, m = 24) with an AIC of 2997.11 (maximum AIC of 6097.14)
- Pressure data are a SARIMAX (p = 1, d = 1, q = 0) × (P = 1, D = 0, Q = 1, m = 24) with an AIC of 249.19 (maximum AIC of 8796.48)
- Apparent displacement pressure data are a SARIMAX (p = 1, d = 0, q = 1) × (P = 0, D = 1, Q = 1, m = 24) with an AIC of 824.93 (maximum AIC of 2506.60)
4. Discussion
- The MODIS–NASA data are used for the preliminary assessment of weather conditions that may occur in the place of the future GBSAR-based monitoring installation. Such locations rarely have an installation of the weather conditions monitoring established a priori. Therefore, at an early stage of observation (before the weather monitoring station installed together with the GBSAR radar gathers enough data), the model based on MODIS data is valuable.
- The data model used is SARIMAX due to seasonal effects in the data (annual-monthly for MODIS data and daily-hourly for GBSAR data)
- After the monitoring process begins, GBSAR radar data and data from the weather monitoring station near the radar installation are collected.
- Data obtained from weather stations for GBSAR observations are modeled as a time series and one-step-ahead prediction is performed on them. Thus, the actual reduction of false alarms is performed on real monitoring data.
- Effective modeling of time series for satellite data allows for partial limitation of false alarms at the initial stage using MODIS–NASA data and for significant limitation of false alarms already at the stage of GBSAR installation working for some time. The proposed algorithm is advantageous because solutions based on so-called stable pixels are practically difficult to implement. It is necessary to have an independent method to check the stability of such a point or assume that selected element of the observed 3D scene is permanent (difficult assumption).
- It should be emphasized that the analysis of the time series in the proposed solution takes place in two blocks of solutions:
- For the first time for satellite data (assumed that only such data are available for a random location) we obtain an approximate reduction of the problem of false alarms.
- For the second time based on data collected on site with the most accurate one-step-ahead modeling possible (modeling for each measuring epoch).
5. Conclusions
Author Contributions
Funding
Conflicts of Interest
References
- Tarchi, D.; Rudolf, H.; Luzi, G.; Chiarantini, L.; Coppo, P.; Sieber, A.J. SAR interferometry for structural changes detection; A demonstration test on a dam. Proc. IGARSS IEEE 1999 Int. Geosci. Remote Sens. Symp. IGARSS’99 1999, 3, 1522–1524. [Google Scholar]
- Pieraccini, M.; Tarchi, D.; Rudolf, H.; Leva, D.; Luzi, G.; Atzeni, C. Interferometric radar for remote monitoring of building deformations. Electron. Lett. 2000, 36, 569–570. [Google Scholar] [CrossRef]
- Hu, C.; Wang, J.Y.; Tian, W.M.; Zeng, T.; Wang, R. Design and Imaging of Ground-Based Multiple-Input Multiple-Output Synthetic Aperture Radar (MIMO SAR) with Non-Collinear Arrays. Sensors 2017, 17, 598. [Google Scholar] [CrossRef] [PubMed]
- Miller, P.K.; Vessely, M.; Olson, L.D.; Tinkey, Y. Slope stability and rock-fall monitoring with a remote interferometric radar system. In Geo-Congress 2013: Stability and Performance of Slopes and Embankments III; Meehan, C., Pradel, D., Pando, M.A., Labuz, J.F., Eds.; ASCE: San Diego, CA, USA, 2013; pp. 304–318. [Google Scholar]
- Mazzanti, P.; Bozzano, F.; Cipriani, I.; Prestininzi, A. New insights into the temporal prediction of landslides by a terrestrial SAR interferometry monitoring case study. Landslides 2015, 12, 55–68. [Google Scholar] [CrossRef]
- Pieraccini, M.; Mecatti, D.; Noferini, L.; Luzi, G.; Franchioni, G.; Atzeni, C. SAR interferometry for detecting the effects of earthquakes on buildings. NDT Int. 2002, 35, 615–625. [Google Scholar] [CrossRef]
- Dematteis, N.; Luzi, G.; Giordan, D.; Zucca, F.; Allasia, P. Monitoring Alpine glacier surface deformations with GB-SAR. Remote Sens. Lett. 2017, 8, 947–956. [Google Scholar] [CrossRef]
- Luzi, G.; Noferini, L.; Mecatti, D.; Macaluso, G.; Pierracini, M.; Atzeni, C. Using a groundbased SAR interferometer and a terrestrial laser scanner to monitor a snow-covered slope: Results from an experimental data collection in Tyrol (Austria). IEEE Trans. Geosci. Remote. Sens. 2009, 47, 382–393. [Google Scholar] [CrossRef]
- Monserrat, O.H.; Crosetto, M.; Luzi, G. A review of ground-based SAR interferometry for deformation measurement. ISPRS J. Photogramm. Remote. Sens. 2014, 93, 40–48. [Google Scholar] [CrossRef]
- Huang, Z.; Sun, J.; Li, Q.; Tan, W.; Huang, P.; Qi, Y. Time- and Space-Varying Atmospheric Phase Correction in Discontinuous Ground-Based Synthetic Aperture Radar Deformation Monitoring. Sensors 2018, 18, 3883. [Google Scholar] [CrossRef] [PubMed]
- Wang, Z.; Li, Z.; Mills, J. Modelling of instrument repositioning errors in discontinuous Multi-Campaign Ground-Based SAR (MC-GBSAR) deformation monitoring. ISPRS J. Photogramm. Remote Sens. 2019, 157, 26–40. [Google Scholar] [CrossRef]
- Zebker, H.A.; Rosen, P.A.; Hensley, S. Atmospheric effects in interferometric synthetic aperture radar surface deformation and topographic maps. J. Geophys. Res. Solid Earth 1997, 102, 7547–7563. [Google Scholar] [CrossRef]
- Leva, D.; Nico, G.; Tarchi, D.; Fortuny-Guasch, J.; Sieber, A.J. Temporal analysis of a landslide by means of a ground-based SAR interferometer IEEE Trans. Geosci. Remote. Sens. 2003, 41, 745–752. [Google Scholar] [CrossRef]
- Noferini, L.; Pieraccini, M.; Mecatti, D.; Luzi, G.; Atzeni, C.; Tamburini, A.; Broccolato, M. Permanent scatterers analysis for atmospheric correction in ground-based SAR interferometry IEEE Trans. Geosci. Remote Sens. 2005, 43, 1459–1471. [Google Scholar] [CrossRef]
- Iannini, L.; Guarnieri, A.M. Atmospheric phase screen in groundbased radar: Statistics and compensation. IEEE Geosci. Remote Sens. Lett. 2011, 8, 537–541. [Google Scholar] [CrossRef]
- Iglesias, R.; Fabregas, X.; Aguasca, A.; Mallorqui, J.J.; López-Martínez, C.; Gili, J.A.; Corominas, J.A. Atmospheric Phase Screen Compensation in Ground-Based SAR With a Multiple-Regression Model Over Mountainous Regions. IEEE Trans. Geosci. Remote Sens. 2014, 52, 2436–2449. [Google Scholar] [CrossRef]
- Wan, Z.; Hook, S.; Hulley, G. MOD11B3 MODIS/Terra Land Surface Temperature/Emissivity Monthly L3 Global 6 km SIN Grid V006; NASA EOSDIS LP DAAC: Sioux Falls, SD, USA, 2015.
- Stanisz, J.; Borecka, A.; Pilecki, Z.; Kaczmarczyk, R. Numerical simulation of pore pressure changes in levee under flood conditions. In E3S Web of Conferences; EDP Sciences: Les Ulis, France, 2017; Volume 24, p. 03002. [Google Scholar]
- Gentile, C.; Bernardini, G. An interferometric radar for non-contact measurement of deflections on civil engineering structures: Laboratory and full-scale tests. Struct. Infrastruct. Eng. 2010, 6, 521–534. [Google Scholar] [CrossRef]
- Bozzano, F.; Cipriani, I.; Mazzanti, P.; Prestininzi, A. Displacement patterns of a landslide affected by human activities: Insights from ground-based InSAR monitoring. Nat. Hazards 2011, 59, 1377–1396. [Google Scholar] [CrossRef]
- Xing, C.; Yu, Z.Q.; Zhou, X.; Wang, P. Research on the Testing Methods for IBIS-S System. In IOP Conference Series: Earth and Environmental Science; IOP Publishing: Bristol, UK, 2014; Volume 17, p. 012263. [Google Scholar]
- Durbin, J.; Siem, J.K. Time Series Analysis by State Space Methods, 2nd ed.; Oxford University Press: Oxford, UK, 2012. [Google Scholar]
- Luzi, G.; Pieraccini, M.; Mecatti, D.; Noferini, L.; Guidi, G.; Moia, F.; Atzeni, C. Ground-Based Interferometry for Landslides Monitoring: Atmospheric and Instrumental Decorrelation Sources on Experimental Data. IEEE Trans. Geosci. Remote Sens. 2004, 42, 2454–2466. [Google Scholar] [CrossRef]
- Smith, K.; Weintraub, S. The Constants in the Equation for Atmospheric Refractive Index at Radio Frequencies. Proc. IRE IEEE 1953, 41, 1035–1037. [Google Scholar] [CrossRef]
- Kraus, H. Die Atmosphaere der Erde: Eine Einfuehrung in Meteorologie; Springer: Berlin, Germany, 2004. [Google Scholar]






















© 2020 by the authors. Licensee MDPI, Basel, Switzerland. This article is an open access article distributed under the terms and conditions of the Creative Commons Attribution (CC BY) license (http://creativecommons.org/licenses/by/4.0/).
Share and Cite
Owerko, T.; Kuras, P.; Ortyl, Ł. Atmospheric Correction Thresholds for Ground-Based Radar Interferometry Deformation Monitoring Estimated Using Time Series Analyses. Remote Sens. 2020, 12, 2236. https://doi.org/10.3390/rs12142236
Owerko T, Kuras P, Ortyl Ł. Atmospheric Correction Thresholds for Ground-Based Radar Interferometry Deformation Monitoring Estimated Using Time Series Analyses. Remote Sensing. 2020; 12(14):2236. https://doi.org/10.3390/rs12142236
Chicago/Turabian StyleOwerko, Tomasz, Przemysław Kuras, and Łukasz Ortyl. 2020. "Atmospheric Correction Thresholds for Ground-Based Radar Interferometry Deformation Monitoring Estimated Using Time Series Analyses" Remote Sensing 12, no. 14: 2236. https://doi.org/10.3390/rs12142236
APA StyleOwerko, T., Kuras, P., & Ortyl, Ł. (2020). Atmospheric Correction Thresholds for Ground-Based Radar Interferometry Deformation Monitoring Estimated Using Time Series Analyses. Remote Sensing, 12(14), 2236. https://doi.org/10.3390/rs12142236

