Dissecting Performances of PERSIANN-CDR Precipitation Product over Huai River Basin, China
Abstract
1. Introduction
2. Data and Methodology
2.1. Study Region
2.2. Data
2.3. Methodology
Bias Decomposition
3. Results
3.1. Climatologic Characteristics of Precipitation
3.2. Performance Based on Daily Data
3.2.1. Bias Analyses
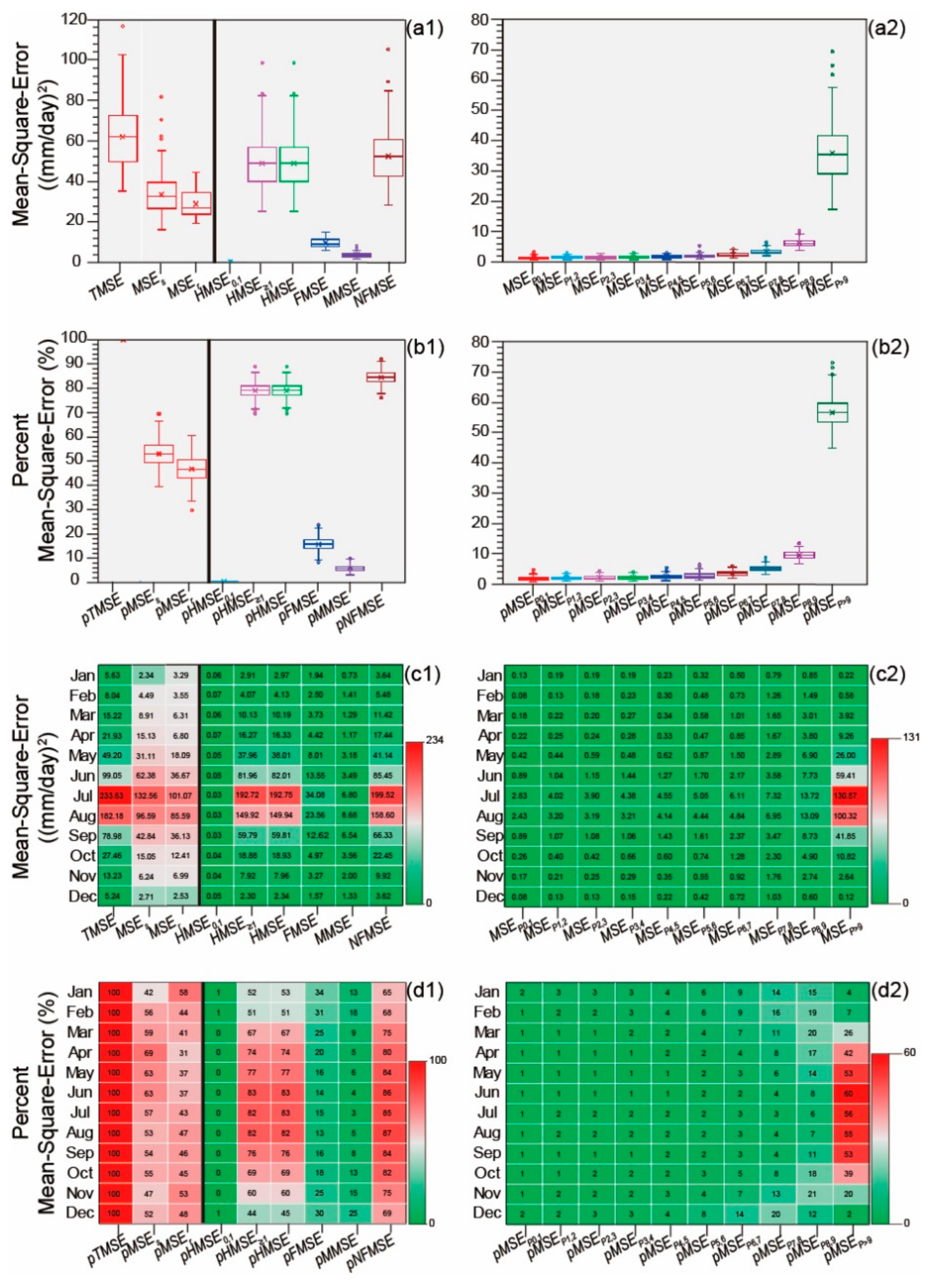
3.2.2. Error Analyses
3.2.3. R and KGE Analyses
3.2.4. Rainfall Detection Analyses
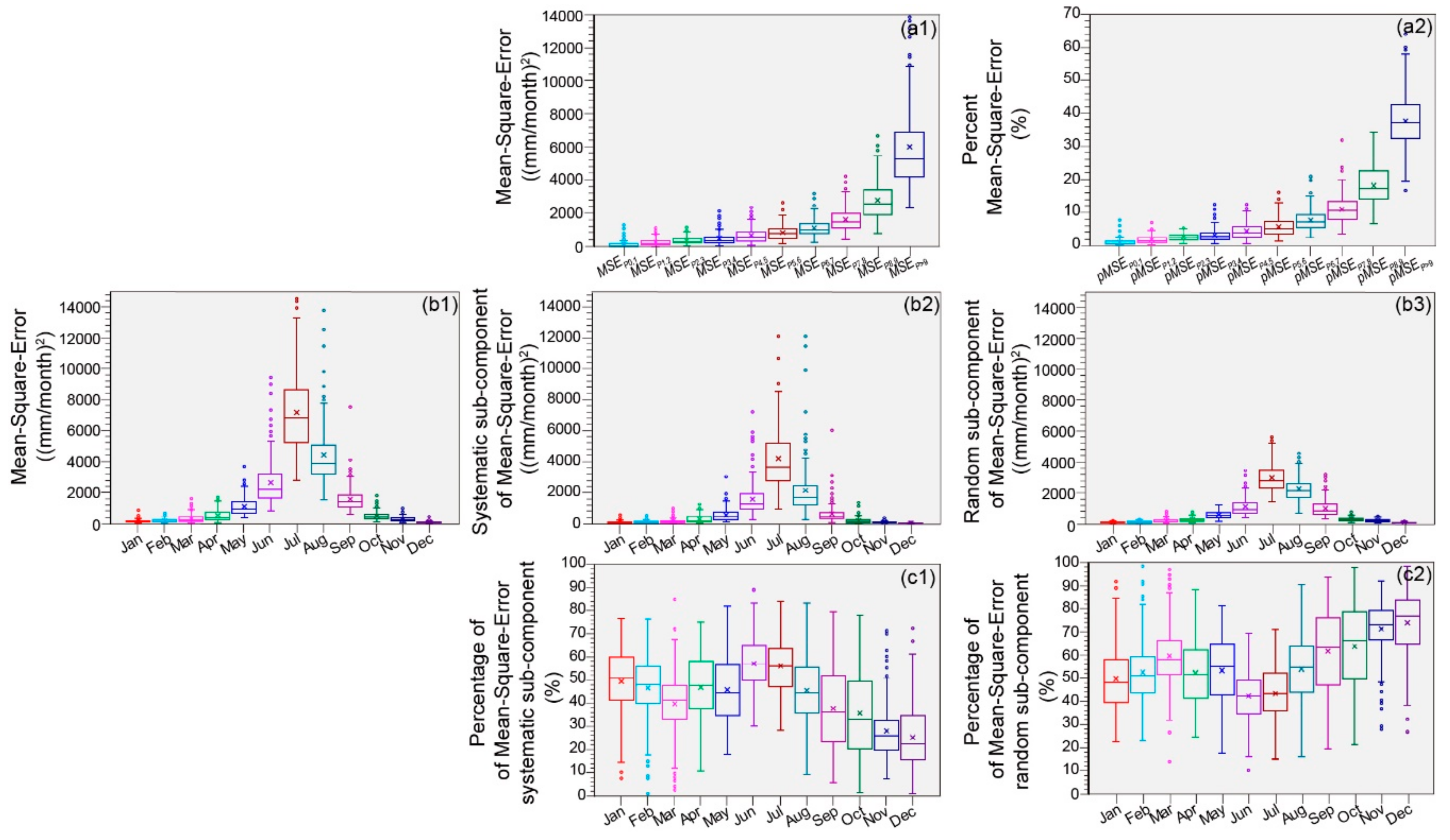
3.3. Performance Based on Monthly Data
3.4. Performance Based on Annual Data
4. Discussion
4.1. Uncertainties in the PERSIANN-CDR Product
4.1.1. Uncertainties from PERSIANN’s Conceptual Foundations and Specifications
4.1.2. Uncertainties from Inputs
4.2. Uncertainties of Rain Gauge Data
5. Conclusions
- Climatologic characteristics: Despite the differences in magnitudes between PERSIANN-CDR and OBS in the HRB, PERSIANN-CDR can well reproduce intra-annual cycles and spatial characteristics of climatologic precipitation calculated using all data or non-rainfall data.
- Bias analyses: There are daily, monthly, and annual overestimations (with a regional mean pTB of 11%) in the PERSIANN-CDR precipitation data over the HRB. According to detection-based and percentile-based bias compositions, daily overestimations can be attributed to larger and positive FB compared to MB, HB or their sum, followed by negative NFB, which are mainly due to larger underestimations for higher bins. On the monthly scale, overestimations for bins below P9 are likely responsible for larger PERSIANN-CDR estimates; this is also closely associated with daily false biases.
- Error analyses: Regardless of whether daily, monthly, or annual scales are examined, PERSIANN-CDR errors always come from systematic sub-components of errors. Also, daily and monthly errors are largely the result of larger contributions from errors for bins with higher precipitation.
- R and KGE analyses: For each timescale, R and KGE respectively indicate that PERSIANN-CDR can well capture the temporal variability of precipitation and has a moderate or high overall performance in producing precipitation. Moreover, these capabilities increase from the daily to annual scale, but decrease with the given precipitation thresholds.
- Detection capability: POD suggests that PERSIANN-CDR has a good (poor) performance in detecting rainfall events with lower (higher) precipitation thresholds. According to FAR for each threshold, this product incorrectly detects more than 50% of precipitation. ETS and HSS both indicate that PERSIANN-CDR has some skill for detecting precipitation between P2 and P8. Based on HK, PERSIANN-CDR can generally discriminate between rainfall events at a given threshold. FBI scores show an overestimation and underestimation of precipitation totals for thresholds below and above P7, respectively.
- Intra-annual cycles of these validation metrics: Continuous and categorical metrics calculated using daily and monthly data reveal the presence of intra-annual cycles.
Author Contributions
Funding
Acknowledgments
Conflicts of Interest
References
- GCOS. Implementation plan for the Global Observing System for Climate in Support of the UNFCCC; WMO Tech. Doc. WMO/TD-1523; World Meteorological Organization: Geneva, Switzerland, 2010; p. 186. [Google Scholar]
- Kidd, C.; Becker, A.; Huffman, G.J.; Muller, C.L.; Joe, P.; Skofronick-Jackson, G.; Kirschbaum, D.B. So How much of the Earth’s surface is covered by rain gauges? Bull. Am. Meteorol. Soc. 2017, 98, 69–78. [Google Scholar] [CrossRef]
- Janowiak, J.E.; Xie, P.; Joyce, R.J.; Chen, M.; Yarosh, Y. Validation of satellite-derived rainfall estimates and numerical model forecasts of precipitation over the United States. In Proceedings of the 29th Annual Climate Diagnostics and Prediction Workshop, Madison, WI, USA, 21–26 October 2004. [Google Scholar]
- Grimes, D.I.F.; Coppola, E.; Verdecchia, M.; Visconti, G. A neural network approach to real-time rainfall estimation for Africa using satellite data. J. Hydrometeorol. 2003, 4, 1119–1133. [Google Scholar] [CrossRef]
- Thornes, J.; Bloss, W.; Bouzarovski, S.; Cai, X.; Chapman, L.; Clark, J.; Dessai, S.; Du, S.; van der Horst, D.; Kendall, M.; et al. Communicating the value of atmospheric services. Meteorol. Appl. 2010, 17, 243–350. [Google Scholar] [CrossRef]
- Sorooshian, S.; AghaKouchak, A.; Arkin, P.; Eylander, J.; Foufoula-Georgiou, E.; Harmon, R.; Hendrickx, J.M.H.; Imam, B.; Kuligowski, R.; Skahill, B.; et al. Advanced concepts on remote sensing of precipitation at multiple scales. Bull. Am. Meteorol. Soc. 2011, 92, 1353–1357. [Google Scholar] [CrossRef]
- Wanders, N.; Pan, M.; Wood, E.F. Correction of real-time satellite precipitation with multi-sensor satellite observations of land surface variables. Remote Sens. Environ. 2015, 160, 206–221. [Google Scholar] [CrossRef]
- Kidd, C.; Kniveton, D.R.; Todd, M.C.; Bellerby, T.J. Satellite rainfall estimation using combined passive microwave and infrared algorithms. J. Hydrometeorol. 2003, 4, 1088–1104. [Google Scholar] [CrossRef]
- Field, C.B.; Barros, V.R.; Dokken, D.J.; Mach, K.J.; Mastrandrea, M.D.; Bilir, T.E.; Chatterjee, M.; Ebi, K.L.; Estrada, Y.O.; Genova, R.C.; et al. (Eds.) IPPC. Summary for policymakers. In Climate Change 2014: Impacts, Adaptation, and Vulnerability. Part a: Global and Sectoral Aspects. Contribution of Working Group II to the Fifth Assessment Report of the Intergovernmental Panel on Climate Change; Cambridge University Press: Cambridge, UK, 2014; pp. 1–32. [Google Scholar]
- Trenberth, K.E.; Dai, A.; van der Schrier, G.; Jones, P.D.; Barichivich, J.; Briffa, K.R.; Sheffield, J. Global warming and changes in drought. Nat. Clim. Chang. 2014, 4, 17–22. [Google Scholar] [CrossRef]
- Wei, J.; Jin, Q.; Yang, Z.-L.; Dirmeyer, P.A. Role of ocean evaporation in California droughts and floods. Geophys. Res. Lett. 2016, 43, 6554–6562. [Google Scholar] [CrossRef]
- Berghuijs, W.R.; Aalbers, E.E.; Larsen, J.R.; Trancoso, R.; Woods, R.A. Recent changes in extreme floods across multiple continents. Environ. Res. Lett. 2017, 12. [Google Scholar] [CrossRef]
- Sun, S.; Chen, H.; Ju, W.; Wang, G.; Sun, G.; Huang, J.; Ma, H.; Gao, C.; Hua, W.; Yan, G. On the coupling between precipitation and potential evapotranspiration: Contributions to decadal drought anomalies in the Southwest China. Clim. Dyn. 2017, 48, 3779–3797. [Google Scholar] [CrossRef]
- Sun, S.; Li, Q.; Li, J.; Wang, G.; Zhou, S.; Chai, R.; Hua, W.; Deng, P.; Wang, J.; Lou, W. Revisiting the evolution of the 2009–2011 meteorological drought over Southwest China. J. Hydrol. 2019, 568, 385–402. [Google Scholar] [CrossRef]
- Hong, Y.; Adler, R.F.; Hossain, F.; Curtis, S.; Huffman, G.J. A first approach to global runoff simulation using satellite rainfall estimation. Water Resour. Res. 2007, 43. [Google Scholar] [CrossRef]
- Hong, Y.; Gochis, D.; Cheng, J.; Hsu, K.; Sorooshian, S. Evaluation of PERSIANN-CCS rainfall measurement using the NAME event rain gauge network. J. Hydrometeorol. 2007, 8, 469–482. [Google Scholar] [CrossRef]
- Su, F.G.; Hong, Y.; Lettenmaier, D.P. Evaluation of TRMM multisatellite precipitation analysis (TMPA) and its utility in hydrologic prediction in the La Plata Basin. J. Hydrometeorol. 2008, 9, 622–640. [Google Scholar] [CrossRef]
- Pan, M.; Li, H.; Wood, E.F. Assessing the skill of satellite-based precipitation estimates in hydrologic applications. Water Resour. Res. 2010, 46. [Google Scholar] [CrossRef]
- Nguyen, P.; Ombadi, M.; Sorooshian, S.; Hsu, K.; AghaKouchak, A.; Braithwaite, D.; Ashouri, H.; Thorstensen, A.R. The PERSIANN family of global satellite precipitation data: A review and evaluation of products. Hydrol. Earth Syst. Sci. 2018, 22, 5801–5816. [Google Scholar] [CrossRef]
- Xie, P.; Janowiak, J.E.; Arkin, P.A.; Adler, R.; Gruber, A.; Ferraro, R.; Huffman, G.J.; Curtis, S. GPCP pentad precipitation analyses: An experimental dataset based on gauge observations and satellite estimates. J. Clim. 2003, 16, 2197–2214. [Google Scholar] [CrossRef]
- Wang, P.K.; Zhang, D.E. An introduction to some historical governmental weather records of China. Bull. Am. Meteorol. Soc. 1988, 69, 753–758. [Google Scholar] [CrossRef]
- Wentz, F.J.; Ricciardulli, L.; Hilburn, K.; Mears, C. How much more rain will global warming bring? Science 2007, 317, 233–235. [Google Scholar] [CrossRef]
- Habib, E.; Krajewski, W.F.; Ciach, G.J. Estimation of rainfall interstation correlation. J. Hydrometeorol. 2001, 2, 621–629. [Google Scholar] [CrossRef]
- Habib, E.; Krajewski, W.F.; Kruger, A. Sampling errors of tipping-bucket rain gauge measurements. J. Hydrol. Eng. 2001, 6, 159–166. [Google Scholar] [CrossRef]
- Solomon, S.; Qin, D.; Manning, M.; Chen, Z.; Marquis, M.; Averyt, K.B.; Tigora, M.; Miller, H.L. (Eds.) Climate Change 2007: The Physical Science Basis; Cambridge University Press: Cambridge, UK, 2007; p. 996. [Google Scholar]
- Tustison, B.; Harris, D.; Foufoula-Georgiou, E. Scale issues in verification of precipitation forecasts. J. Geophys. Res. Atmos. 2001, 106, 11775–11784. [Google Scholar] [CrossRef]
- Maddox, R.A.; Zhang, J.; Gourley, J.J.; Howard, K.W. Weather radar coverage over the contiguous United States. Weather Forecast. 2002, 17, 927–934. [Google Scholar] [CrossRef]
- Joyce, R.J.; Janowiak, J.E.; Arkin, P.A.; Xie, P. CMORPH: A method that produces global precipitation estimates from passive microwave and infrared data at high spatial and temporal resolution. J. Hydrometeorol. 2004, 5, 487–503. [Google Scholar] [CrossRef]
- Ashouri, H.; Hsu, K.; Sorooshian, S.; Braithwaite, D.K.; Knapp, K.R.; Cecil, L.D.; Nelson, B.R.; Prat, O.P. PERSIANNCDR: Daily precipitation climate data record from multi-satellite observations for hydrological and climate studies. Bull. Am. Meteorol. Soc. 2015, 96, 69–83. [Google Scholar] [CrossRef]
- Michaelides, S.; Levizzani, V.; Anagnostou, E.; Bauer, P.; Kasparis, T.; Lane, J.E. Precipitation: Measurement, Remote Sensing, Climatology and Modeling. Atmos. Res. 2009, 94, 512–533. [Google Scholar] [CrossRef]
- Xu, S.-G.; Niu, Z.; Shen, Y. Understanding the dependence of the uncertainty in a satellite precipitation data set on the underlying surface and a correction method based on geographically weighted regression. Int. J. Remote Sens. 2014, 35, 6508–6521. [Google Scholar] [CrossRef]
- Prigent, C. Precipitation retrieval from space: An overview. Comptes Rendus Geosci. 2010, 342, 380–389. [Google Scholar] [CrossRef]
- Anagnostou, E.N. Overview of overland satellite rainfall estimation for hydro-meteorological applications. Surv. Geophys. 2004, 25, 511–537. [Google Scholar] [CrossRef]
- Derin, Y.; Yilmaz, K.K. Evaluation of multiple satellite-based precipitation products over complex topography. J. Hydrometeorol. 2014, 15, 1498–1516. [Google Scholar] [CrossRef]
- Maggioni, V.; Sapiano, M.R.P.; Adler, R.F. Estimating uncertainties in high-resolution satellite precipitation products: Systematic or random error? J. Hydrometeorol. 2016, 17, 1119–1129. [Google Scholar] [CrossRef]
- Ebert, E.E.; Janowiak, J.E.; Kidd, C. Comparison of near-real-time precipitation estimates from satellite observations and numerical models. Bull. Am. Meteorol. Soc. 2007, 88, 47–64. [Google Scholar] [CrossRef]
- Huffman, G.J.; Adler, R.F.; Bolvin, D.T.; Gu, G.; Nelkin, E.J.; Bowman, K.P.; Yong, Y.; Stocker, E.F.; Wolff, D.B. The TRMM Multi-satellite Precipitation Analysis (TMPA): Quasi-global, multi-year, combined-sensor precipitation at fine scales. J. Hydrometeorol. 2007, 8, 38–55. [Google Scholar] [CrossRef]
- Xie, P.P.; Xiong., A.Y. A Conceptual model for constructing high-resolution gauge-satellite merged precipitation analyses. J. Geophys. Res. Atmos. 2011, 116. [Google Scholar] [CrossRef]
- Hsu, K.; Gao, X.; Soroosh, S.; Gupta, H.V. Precipitation estimation from remotely sensed information using artificial neural networks. J. Hydrometeorol. 1997, 19, 69–85. [Google Scholar] [CrossRef]
- Huffman, G.J. README for Accessing Experimental Real-Time TRMM Multi-Satellite Precipitation Analysis (TMPA-RT) Data Sets. In NASA Tech. Doc.; 2015; 12. Available online: ftp://meso-a.gsfc.nasa.gov/pub/trmmdocs/rt/3B4XRT_README.pdf (accessed on 10 June 2019).
- Funk, C.C.; Peterson, P.J.; Landsfeld, M.F.; Pedreros, D.H.; Verdin, J.P.; Sukla, S.; Husak, G.J.; Rowland, J.D.; Harrison, L.; Hoell, A.; et al. The climate hazards infrared precipitation with stations—A new enviromental record for monitoring extremes. Sci. Data 2015, 2, 1–21. [Google Scholar] [CrossRef] [PubMed]
- Kidd, C.; Levizzani, V. Status of satellite precipitation retrievals. Hydrol. Earth Syst. Sci. 2011, 15, 1109–1116. [Google Scholar] [CrossRef]
- Laviola, S.; Levizzani, V.; Cattani, E.; Kidd, C. The 183-WSL fast rain rate retrieval algorithm. Path II: Validation using ground radar measurements. Atmos. Res. 2013, 134, 77–86. [Google Scholar] [CrossRef]
- Beck, H.E.; Vergopolan, N.; Pan, M.; Levizzani, V.; van Dijk, A.I.J.M.; Weedon, G.P.; Brocca, L.; Pappenberger, F.; Huffman, G.J.; Wood, E.F. Global-scale evaluation of 22 precipitation datasets using gauge observations and hydrological modeling. Hydrol. Earth Syst. Sci. 2017, 21, 6201–6217. [Google Scholar] [CrossRef]
- Lo-Conti, F.; Hsu, K.L.; Noto, V.L.; Sorooshian, S. Evaluation and comparison of Satellite precipitation estimations with reference to a local area in the Mediterranean Sea. Atmos. Res. 2014, 138, 189–204. [Google Scholar] [CrossRef]
- Chen, F.; Li, X. Evaluation of IMERG and TRMM 3B43 monthly precipitation products over Mainland China. Remote Sens. 2016, 8, 472. [Google Scholar] [CrossRef]
- Hussain, S.; Song, X.; Ren, G.; Hussain, I.; Han, D.; Zaman, M.H. Evaluation of gridded precipitation data in the Hindu Kush-Karakoram-Himalaya mountainous area. Hydrol. Sci. J. 2017, 62, 2393–2405. [Google Scholar] [CrossRef]
- Mayor, Y.G.; Tereshchenko, I.; Fonseca-Hernández, M.; Pantoja, D.A.; Montes, J.M. Evaluation of Error in IMERG Precipitation Estimates under Different Topographic Conditions and Temporal Scales over Mexico. Remote Sens. 2017, 9, 503. [Google Scholar] [CrossRef]
- Omranian, E.; Sharif, H.O. Evaluation of the Global Precipitation Measurement (GPM) satellite rainfall products over the Lower Colorado River Basin, Texas. J. Am. Water Resour. 2018, 1–17. [Google Scholar] [CrossRef]
- Palomino-Ángel, S.; Anaya-Acevedo, J.A.; Botero, B.A. Evaluation of 3B42V7 and IMERG daily-precipitation products for a very high-precipitation region in northwestern South America. Atmos. Res. 2019, 217, 37–48. [Google Scholar] [CrossRef]
- Sharifi, E.; Steinacker, R.; Saghafian, B. Multi time-scale evaluation of high-resolution satellite-based precipitation products over northeast of Austria. Atmos. Res. 2018, 206, 46–63. [Google Scholar] [CrossRef]
- Zeng, Q.; Wang, Y.; Chen, L.; Wang, Z.; Zhu, H.; Li, B. Inter-comparison and evaluation of remote sensing precipitation products over China from 2005 to 2013. Remote Sens. 2018, 10, 168. [Google Scholar] [CrossRef]
- Bai, P.; Liu, X. Evaluation of five satellite-based precipitation products in two gauge-scarce basins on the Tibetan Plateau. Remote Sens. 2018, 10, 1316. [Google Scholar] [CrossRef]
- Beck, H.E.; Pan, M.; Roy, T.; Weedon, G.P.; Pappenberger, F.; van Dijk, A.I.J.M.; Huffman, G.J.; Adler, R.F.; Wood, E.F. Daily evaluation of 26 precipitation datasets using Stage-IV gauge-radar data for the CONUS. Hydrol. Earth Syst. Sci. 2019, 23, 207–224. [Google Scholar] [CrossRef]
- Sunilkumar, K.; Rao, T.N.; Saikranthi, K.; Rao, M.P. Comprehensive evaluation of multisatellite precipitation estimates over India using gridded rainfall data. J. Geophys. Res. Atmos. 2015, 120, 8987–9005. [Google Scholar] [CrossRef]
- Gao, J.; Liu, Y.; Zhang, Y. Evolution of temporal-spatial pattern of grain production and its driving mechanism in Huaihe River. Bull. Soil Water Conserv. 2016, 36, 179–185. [Google Scholar]
- Zhan, T.; Li, Z.; Mei, M.; Liu, Q. Role of irrigation in crop yield in Huai River Basin. Zhi Huai 2015, 12, 66–68. [Google Scholar]
- Hu, Y.; You, F.; Li, X. The evaluation of the coordinating degree between agricultural production capacity and resource environment in Huaihe Basin. Res. Agric. Mod. 2016, 37, 437–443. [Google Scholar]
- Liu, J.; Xu, Z.; Bai, J.; Peng, D.; Ren, M. Assessment and correction of the PERSIANN-CDR product in the Yarlung Zangbo River Basin, China. Remote Sens. 2018, 10, 2031. [Google Scholar] [CrossRef]
- Liu, X.; Yang, T.; Hsu, K.; Liu, C.; Sorooshian, S. Evaluating the streamflow simulation capability of PERSIANN-CDR daily rainfall products in two river basins on the Tibetan Plateau. Hydrol. Earth Syst. Sci. 2017, 21, 169–181. [Google Scholar] [CrossRef]
- Miao, C.; Ashouri, H.; Hsu, K.-L.; Sorooshian, S.; Duan, Q. Evaluation of the PERSIANN-CDR daily rainfall estimates in capturing the behavior of extreme precipitation events over China. J. Hydrometeorol. 2015, 16, 1387–1396. [Google Scholar] [CrossRef]
- Guo, H.; Bao, A.; Liu, T.; Chen, S.; Ndayisaba, F. Evaluation of PERSIANN-CDR for Meteorological Drought Monitoring over China. Remote Sens. 2016, 8, 379. [Google Scholar] [CrossRef]
- Ghajarnia, N.; Arasteh, P.D.; Liaghat, M.; Araghinejad, S. Error analysis on PERSIANN precipitation estimations: Case study of Urmia Lake Basin, Iran. J. Hydrol. Eng. 2018, 23. [Google Scholar] [CrossRef]
- Hussain, Y.; Satgé, F.; Hussain, M.B.; Martinez-Carvajal, H.; Bonnet, M.-P.; Cárdenas-Soto, M.; Roig, H.L.; Akhter, G. Performance of CMORPH, TMPA, and PERSIANN rainfall datasets over plain, mountainous, and glacial regions of Pakistan. Theor. Appl. Climatol. 2018, 131, 1119–1132. [Google Scholar] [CrossRef]
- Ashouri, H.; Nguyen, P.; Thorstensen, A.; Hsu, K.-L.; Sorooshian, S.; Braithwaite, D. Assessing the efficacy of high-resolution satellite-based PERSIANN-CDR precipitation product in simulating streamflow. J. Hydrometeorol. 2016, 17, 2061–2076. [Google Scholar] [CrossRef]
- Zhang, W.; Pan, S.; Cao, L.; Cai, X.; Zhang, K.; Xu, Y.; Xu, W. Changes in extreme climate events in eastern China during 1960–2013: A case study of the Huaihe River Basin. Quat. Int. 2015, 380, 22–34. [Google Scholar] [CrossRef]
- Wijngaard, J.B.; Tank, A.M.G.K.; Konnen, G.P. Homogeneity of 20th century European daily temperature and precipitation series. Int. J. Climatol. 2003, 23, 679–692. [Google Scholar] [CrossRef]
- Katiraie-Boroujerdy, P.S.; Nasrollahi, N.; Hsu, K.-L.; Sorooshian, S. Evaluation of satellite-based precipitation estimation over Iran. J. Arid Environ. 2013, 97, 205–219. [Google Scholar] [CrossRef]
- Gupta, H.V.; Kling, H.; Yilmaz, K.K.; Martinez, G.F. Decomposition of the mean squared error and NSE performance criteria: Implications for improving hydrological modelling. J. Hydrol. 2012, 377, 80–91. [Google Scholar] [CrossRef]
- Zambrano-Bigiarini, M.; Nauditt, A.; Birkel, C.; Verbist, K.; Ribbe, L. Temporal and spatial evaluation of satellite-based rainfall estimates across the complex topographical and climatic gradients of Chile. Hydrol. Earth Syst. Sci. 2017, 21, 1295–1320. [Google Scholar] [CrossRef]
- Habib, E.; Henschke, A.; Adler, R. Evaluation of TMPA satellite-based research and real-time rainfall estimates during six tropical related heavy rainfall events over Louisiana, USA. Atmos. Res. 2009, 94, 373–388. [Google Scholar] [CrossRef]
- Habib, E.; Larson, B.F.; Graschel, J. Validation of NEXRAD multisensor precipitation estimates using an experimental dense rain gauge network in south Louisiana. J. Hydrol. 2009, 373, 463–478. [Google Scholar] [CrossRef]
- Richards, F.; Arkin, P. On the relationship between satellite-observed cloud cover and precipitation. Mon. Weather Rev. 1981, 109, 1081–1093. [Google Scholar] [CrossRef]
- Ebert, E.E.; Manton, M.J.; Arkin, P.A.; Allam, R.J.; Holpin, C.E.; Gruber, A. Results from the GPCP Algorithm Intercomparison Programme. Bull. Am. Meteorol. Soc. 1996, 77, 2875–2887. [Google Scholar] [CrossRef]
- Arkin, P.A.; Xie, P. The Global Precipitation Climatology Project: First Algorithm Intercomparison Project. Bull. Am. Meteorol. Soc. 1994, 75, 401–419. [Google Scholar] [CrossRef]
- Sapiano, M.R.P.; Arkin, P.A. An intercomparison and validation of high-resolution satellite precipitation estimates with 3-hourly gauge data. J. Hydrometeorol. 2009, 10, 149–166. [Google Scholar] [CrossRef]
- Scofield, R.A.; Kuligowski, R.J. Status and outlook of operational satellite precipitation algorithms for extreme-precipitation events. Weather Forecast. 2003, 18, 1037–1051. [Google Scholar] [CrossRef]
- Behrangi, A.; Hsu, K.; Imam, B.; Sorooshian, S. Daytime Precipitation estimation using bispectral cloud classification system. J. Appl. Meteorol. Climatol. 2010, 49, 1015–1031. [Google Scholar] [CrossRef]
- Nasrollahi, N.; Hsu, K.; Sorooshian, S. An artificial neural network model to reduce false alarms in satellite precipitation products using MODIS and CloudSat observations. J. Hydrometeorol. 2013, 14, 1872–1883. [Google Scholar] [CrossRef]
- Todd, M.C.; Kidd, C.; Kniveton, D.; Bellerby, T.J.A. Combined satellite infrared and passive microwave technique for estimation of small-scale rainfall. J. Atmos. Ocean. Technol. 2001, 18, 742–755. [Google Scholar] [CrossRef]
- Xu, W.; Adler, R.F.; Wang, N.-Y. Combining satellite infrared and lightning information to estimate warm-season convective and stratiform rainfall. J. Appl. Meteorol. Climatol. 2014, 53, 180–199. [Google Scholar] [CrossRef]
- Tao, Y.; Gao, X.; Hsu, K.; Sorooshian, S.; Ihler, A. A Deep Neural Network Modeling Framework to Reduce Bias in Satellite Precipitation Products. J. Hydrometeorol. 2016, 17, 931–945. [Google Scholar] [CrossRef]
- Kuligowski, R.J.; Li, Y.; Hao, Y.; Zhang, Y. Improvements to the GOES-R Rainfall Rate Algorithm. J. Hydrometeorol. 2016, 17, 1693–1704. [Google Scholar] [CrossRef]
- Kuligowski, R.J.; Li, Y.; Zhang, Y. Impact of TRMM data on a low-latency, high-resolution precipitation algorithm for flash-flood forecasting. J. Appl. Meteorol. Climatol. 2013, 52, 1379–1393. [Google Scholar] [CrossRef]
- Lin, Y.; Mitchell, K.E. The NCEP stage II/IV hourly precipitation analyses: Development and applications. Preprints. In Proceedings of the 19th Conference on Hydrology, San Diego, CA, USA, 9–13 January 2005; Available online: https://ams.confex.com/ams/pdfpapers/83847.pdf (accessed on 3 April 2019).
- Petković, V.; Kummerow, C.D.; Randel, D.L.; Pierce, J.R.; Kodros, J.K. Improving the quality of heavy precipitation estimates from satellite passive microwave rainfall retrievals. J. Hydrometeorol. 2018, 19, 69–85. [Google Scholar] [CrossRef]
- Vicente, G.A.; Davenport, J.C.; Scofield, R.A. The role of orographic and parallax corrections on real time high resolution satellite rainfall rate distribution. Int. J. Remote Sens. 2002, 23, 221–230. [Google Scholar] [CrossRef]
- Hong, Y.; Hsu, K.; Sorooshian, S.; Gao, X. Precipitation estimation from remotely sensed imagery using an artificial neural network cloud classification system. J. Appl. Meteorol. Climatol. 2004, 43, 1834–1852. [Google Scholar] [CrossRef]
- Gebremichael, M.; Krajewski, W.F. Effect of temporal sampling on inferred rainfall spatial statistics. J. Appl. Meteorol. 2005, 44, 1626–1633. [Google Scholar] [CrossRef]
- Villarini, G.; Krajewski, W.F. Evaluation of the research version TMPA three-hourly 0.25° × 0.25° rainfall estimates over Oklahoma. Geophys. Res. Lett. 2007, 34. [Google Scholar] [CrossRef]
- Morbidelli, R.; Saltalippi, C.; Flammini, A.; Cifrodelli, M.; Picciafuoco, T.; Corradini, C.; Casa-Castillo, M.C.; Fowler, H.J.; Wilkinson, S.M. Effect of temporal aggregation on the estimate of annual maximum rainfall depths for the design of hydraulic infrastructure systems. J. Hydrol. 2017, 554, 710–720. [Google Scholar] [CrossRef]
- Morbidelli, R.; Saltalippi, C.; Flammini, A.; Corradini, C.; Wilkinson, S.M.; Fowler, H.J. Influence of temporal data aggregation on trend estimation for intense rainfall. Adv. Water Resour. 2018, 122, 304–316. [Google Scholar] [CrossRef]
- Fulton, R.A.; Breidenbach, J.P.; Seo, D.J.; Miller, D.A.; O’Bannon, T. The WSR-88D rainfall algorithm. Weather Forecast. 1998, 13, 377–395. [Google Scholar] [CrossRef]
- Nelson, B.R.; Prat, O.P.; Seo, D.-J.; Habib, E. Assessment and implications of NCEP Stage IV quantitative precipitation estimates for product intercomparisons. Weather Forecast. 2016, 31, 371–393. [Google Scholar] [CrossRef]
- Knapp, K.R. Calibration assessment of ISCCP geostationary infrared observations using HIRS. J. Atmos. Ocean. Technol. 2008, 25, 183–195. [Google Scholar] [CrossRef]
- Knapp, K.R. Scientific data stewardship of International Satellite Cloud Climatology Project B1 global geostationary observations. J. Appl. Remote Sens. 2008, 2. [Google Scholar] [CrossRef]
- Knapp, K.R. Inter-satellite bias of the high resolution infrared radiation sounder water vapor channel determined using ISCCP B1 data. J. Appl. Remote Sens. 2012, 6. [Google Scholar] [CrossRef]
- Knapp, K.R.; Ansari, S.; Bain, C.L.; Bourassa, M.A.; Dickinson, M.J.; Funk, C.; Holms, C.N.; Holmes, C.D.; Huffman, G.J.; Kossin, J.P.; et al. Globally gridded satellite observations for climate studies. Bull. Am. Meteorol. Soc. 2011, 92, 893–907. [Google Scholar] [CrossRef]
- Joyce, R.; Janowiak, J.; Huffman, G. Latitudinally and seasonally dependent zenith-angle corrections for geostationary satellite IR brightness temperatures. J. Appl. Meteorol. 2001, 40, 689–703. [Google Scholar] [CrossRef]
- Yin, X.G.; Gruber, A.; Arkin, P. Comparison of the GPCP and CMAP merged gauge-satellite monthly precipitation products for the period 1979–2001. J. Hydrometeorol. 2004, 5, 1207–1222. [Google Scholar] [CrossRef]
- Juarez, R.I.N.; Li, W.H.; Fu, R.; Fernandes, K.; Cardoso, A.D. Comparison of Precipitation Datasets over the Tropical South American and African Continents. J. Hydrometeorol. 2009, 10, 289–299. [Google Scholar] [CrossRef]
- Ma, L.; Zhang, T.; Frauenfeld, O.W.; Ye, B.; Yang, D.; Qin, D. Evaluation of precipitation from the ERA-40, NCEP-1, and NCEP-2 Reanalyses and CMAP-1, CMAP-2, and GPCP-2 with ground-based measurements in China. J. Geophys. Res. Atmos. 2009, 114. [Google Scholar] [CrossRef]
- Huang, D.-Q.; Zhu, J.; Zhang, Y.-C.; Huang, Y.; Kuang, X.-Y. Assessment of summer monsoon precipitation derived from five reanalysis datasets over East Asia. Q. J. R. Meteorol. Soc. 2016, 142, 108–119. [Google Scholar] [CrossRef]
- Wang, G.; Zhang, P.; Liang, L.; Zhang, S. Evaluation of precipitation from CMORPH, GPCP-2, TRMM 3B43, GPCC, and ITPCAS with ground-based measurements in the Qinling-Daba Mountains, China. PLoS ONE 2017, 10, e0185147. [Google Scholar] [CrossRef]
- Simmons, A.J.; Willett, K.M.; Jones, P.D.; Thorne, P.W.; Dee, D.P. Low-frequency variations in surface atmospheric humidity, temperature, and precipitation: Inferences from reanalyses and monthly gridded observational data sets. J. Geophys. Res. Atmos. 2010, 115. [Google Scholar] [CrossRef]
- Blamey, R.C.; Reason, C.J.C. The role of mesoscale convective complexes in southern Africa summer rainfall. J. Clim. 2012, 26, 1654–1668. [Google Scholar] [CrossRef]
- Habib, E.; Krajewski, W.F.; Nespor, V.; Kruger, A. Numerical simulation studies of rain gauge data correction due to wind effect. J. Geophys. Res. Atmos. 1999, 104, 723–734. [Google Scholar] [CrossRef]
- Adam, J.C.; Lettenmaier, D.P. Adjustment of global gridded precipitation for systematic bias. J. Geophys. Res. Atmos. 2003, 108. [Google Scholar] [CrossRef]
- Ciach, G.J. Local random errors in tipping-bucket rain gauge measurements. J. Atmos. Ocean. Technol. 2003, 20, 752–759. [Google Scholar] [CrossRef]
- Ma, Y.; Zhang, Y.; Yang, D.; Farhan, S.B. Precipitation bias variability versus various gauges under different climatic conditions over the Third Pole Environment (TPE) region. Intent. J. Climatol. 2015, 35, 1201–1211. [Google Scholar] [CrossRef]
- Tang, G.; Behrangi, A.; Long, D.; Li, C.; Hong, Y. Accounting for spatiotemporal errors of gauges: A critical step to evaluate gridded precipitation products. J. Hydrol. 2018, 559, 294–306. [Google Scholar] [CrossRef]
- Steiner, M.; Smith, J.A.; Burges, S.J.; Alonso, C.V.; Darden, R.W. Effect of bias adjustment and rain gauge data quality control on radar rainfall estimation. Water Resour. Res. 1999, 35, 2487–2503. [Google Scholar] [CrossRef]
- Wood, S.J.; Jones, D.A.; Moore, R.J. Accuracy of rainfall measurement for scales of hydrological interest. Hydrol. Earth Syst. Sci. 2000, 4, 531–543. [Google Scholar] [CrossRef]
- Villarini, G.; Mandapaka, P.V.; Krajewski, W.F.; Moore, R.J. Rainfall and sampling uncertainties: A rain gauge perspective. J. Geophys. Res. Atmos. 2008, 113. [Google Scholar] [CrossRef]
- Pollock, M.D.; O’Donnell, G.; Quinn, P.; Dutton, M.; Black, A.; Wilkinson, M.E.; Colli, M.; Stagnaro, M.; Lanza, L.G.; Lewis, E.; et al. Quantifying and mitigating wind-Induced undercatch in rainfall measurements. Water Resour. Res. 2018, 54, 3863–3875. [Google Scholar] [CrossRef]
- Shedekar, V.S.; King, K.W.; Fausey, N.R.; Soboyejo, A.B.O.; Harmel, R.D.; Brown, L.C. Assessment of measurement errors and dynamic calibration methods for three different tipping bucket rain gauges. Atmos. Res. 2016, 178, 445–458. [Google Scholar] [CrossRef]
- Rodda, J.C.; Dixon, H. Rainfall measurement revisited. Weather 2012, 67, 131–136. [Google Scholar] [CrossRef]
- Gochis, D.J.; Watts, C.J.; Garatuza-Payan, J.; Cesar-Rodriguez, J. Spatial and temporal patterns of precipitation intensity as observed by the NAME event rain gauge network from 2002 to 2004. J. Clim. 2007, 20, 1734–1750. [Google Scholar] [CrossRef]
- Yang, D.; Ohata, T. A bias-corrected Siberian regional precipitation climatology. J. Hydrometeorol. 2001, 2, 122–139. [Google Scholar] [CrossRef]
- Duchon, C.E.; Essenberg, G.R. Comparative rainfall observations from pit and aboveground rain gauges with and without wind shields. Water Resour. Res. 2001, 37, 3253–3263. [Google Scholar] [CrossRef]
- Nešpor, V.; Sevruk, B. Estimation of wind-induced error of rainfall gauge measurements using a numerical simulation. J. Atmos. Ocean. Technol. 1999, 16, 450–464. [Google Scholar] [CrossRef]
- Sieck, L.C.; Burges, S.J.; Steiner, M. Challenges in obtaining reliable measurements of point rainfall. Water Resour. Res. 2007, 43. [Google Scholar] [CrossRef]
- Chang, M.; Harrison, L. Field assessments on the accuracy of spherical gauges in rainfall measurements. Hydrol. Process. 2005, 19, 403–412. [Google Scholar] [CrossRef]
- Groisman, P.Y.; Koknaeva, V.V.; Belokrylova, T.A.; Karl, T.R. Overcoming biases of precipitation measurement: A history of the USSR experience. Bull. Am. Meteorol. Soc. 1991, 72, 1725–1732. [Google Scholar] [CrossRef]
- Alexandersson, H. A homogeneity test applied to precipitation data. J. Clim. 1986, 6, 661–675. [Google Scholar] [CrossRef]
- Li, Q.; Peng, J.; Shen, Y. Development of China homogenized monthly precipitation dataset during 1900–2009. J. Geogr. Sci. 2012, 22, 579–593. [Google Scholar] [CrossRef]










| Type of Validation Metrics | Index and Formula | Description |
|---|---|---|
| Continuous metrics | Total bias (TB): (1a) Percent TB (pTB): (1b) | This metric measures the average tendency of PERSIANN-CDR precipitation to be larger or smaller than the observation (OBS), and it has an optimal value of 0. Positive and negative indicate overestimation and underestimation, respectively. |
| Total Mean-Square-Error (TMSE): (2a) Percent TMSE (pTMSE): (2b) | For conveniently decomposing error, TMSE is used here. This indicator, which fluctuates between 0 (an optimal value) and +∞, describes the accuracy of precipitation estimates with the same efficiency as Root-Mean-Square-Error [69]. | |
| Correlation coefficient (R): (3) | R measures the strength of the linear relationship between PERSIANN-CDR and OBS precipitation, with a range between −1 and 1 (a perfect value). | |
| Kling–Gupta Efficiency (KGE; [69]): (4) | KGE is a relatively new indicator that is used to measure the overall performance of PERSIANN-CDR. KGE can comprehensively reflect the product’s capability of reproducing temporal dynamics (measured by R) and the volume and distribution of precipitation (measured by α and β, respectively). This index ranges between −∞ and 1, of which KGE = 1 implies a perfect overall performance. | |
| Categorical metrics | Probability of Detection (POD): (5) | POD gives the fraction of precipitation occurrences that are correctly detected by the PERSIANN-CDR product. It ranges from 0 to an optimal value of 1. |
| False alarm ratio (FAR): (6) | FAR gives the fraction of events for which PERSIANN-CDR detects precipitation that is not observed. Its ranges are between 0 (a perfect value) and 1. | |
| Equitable Threat Score (ETS): (7) | The ETS metric indicates the fraction of observed and/or estimated events that are correctly predicted, adjusted by the frequency of hits that would be expected to occur simply by random chance. ETS is bounded by −1/3 and 1 (a perfect score). A value of 0 represents no skill, but negative values indicate that the chance estimation of an event is better than that of the selected product [70]. | |
| Heidke Skill Score (HSS): (8) | HSS, ranging from −∞ to 1 (an optimal score), shows the accuracy of estimates while accounting for matches, due to random chance. A negative value implies that random chance is better than the selected product’s estimates, and a value of 0 means that the product has no skill. | |
| Hanssen–Kuipers Discriminant (HK): (9) | HK measures how well the satellite estimates discriminate between precipitation and no-precipitation events. This metric has a range between −1 and 1, of which a perfect performance and no skill correspond to 1 and 0, respectively. | |
| Frequency Bias Index (FBI): (10) | FBI reveals systematic differences between precipitation event frequency in OBS and PERSIANN-CDR. It can indicate whether there is a tendency to underestimate (i.e., FBI < 1) or overestimate (i.e., FBI > 1) precipitation events and ranges from 0 to infinity, with a perfect score of 1. |
| OBS ≥ Threshold | OBS < Threshold | |
|---|---|---|
| PERSIANN-CDR ≥ threshold | A | C |
| PERSIANN-CDR < threshold | D | E |
| Temporal Scale | Precipitation | Pall | P>0 | P≥1 |
|---|---|---|---|---|
| Daily (mm/day) | OBS | 2.21 (10958) | 9.17 (578) | 12.76 (502) |
| PERSIANN-CDR | 2.45 | 6.55 | 8.00 | |
| Monthly (mm/month) | OBS | 67.24 | 67.24 | 66.45 |
| PERSIANN-CDR | 74.66 | 48.20 | 41.83 | |
| Annual (mm/year) | OBS | 806.92 | 806.92 | 797.42 |
| PERSIANN-CDR | 895.90 | 578.36 | 501.90 |
| Metrics (Unit) | HRB Mean | Minimum (First Quartile) to Maximum (Third Quartile) |
|---|---|---|
| Total bias (TB; mm/year) | 89.87 | −40.68 (56.88) to 218.18 (122.73) |
| Percent TB (%) | 11 | −4 (8) to 26 (15) |
| Total Mean-Square-Error (TMSE; (mm/year)2) | 30392.44 | 8465.76 (20443.71) to 99465.45 (36944.70) |
| Systematic MSE (MSEs; (mm/year)2) | 19896.57 | 3232.15 (11306.60) to 85706.00 (25030.18) |
| Random MSE (MSEr; (mm/year)2) | 10459.86 | 4303.34 (7972.03) to 20790.11 (12918.51) |
| Percent MSEs (pMSEs; %) | 61 | 25 (51) to 90 (71) |
| Percent MSEr (pMSEr; %) | 39 | 10 (8) to 75 (15) |
| R | 0.75 | 0.52 (0.29) to 0.91 (0.49) |
| KGE | 0.63 | 0.46 (0.59) to 0.68 (0.83) |
© 2019 by the authors. Licensee MDPI, Basel, Switzerland. This article is an open access article distributed under the terms and conditions of the Creative Commons Attribution (CC BY) license (http://creativecommons.org/licenses/by/4.0/).
Share and Cite
Sun, S.; Zhou, S.; Shen, H.; Chai, R.; Chen, H.; Liu, Y.; Shi, W.; Wang, J.; Wang, G.; Zhou, Y. Dissecting Performances of PERSIANN-CDR Precipitation Product over Huai River Basin, China. Remote Sens. 2019, 11, 1805. https://doi.org/10.3390/rs11151805
Sun S, Zhou S, Shen H, Chai R, Chen H, Liu Y, Shi W, Wang J, Wang G, Zhou Y. Dissecting Performances of PERSIANN-CDR Precipitation Product over Huai River Basin, China. Remote Sensing. 2019; 11(15):1805. https://doi.org/10.3390/rs11151805
Chicago/Turabian StyleSun, Shanlei, Shujia Zhou, Huayu Shen, Rongfan Chai, Haishan Chen, Yibo Liu, Wanrong Shi, Jia Wang, Guojie Wang, and Yang Zhou. 2019. "Dissecting Performances of PERSIANN-CDR Precipitation Product over Huai River Basin, China" Remote Sensing 11, no. 15: 1805. https://doi.org/10.3390/rs11151805
APA StyleSun, S., Zhou, S., Shen, H., Chai, R., Chen, H., Liu, Y., Shi, W., Wang, J., Wang, G., & Zhou, Y. (2019). Dissecting Performances of PERSIANN-CDR Precipitation Product over Huai River Basin, China. Remote Sensing, 11(15), 1805. https://doi.org/10.3390/rs11151805

