Evaluation of Chlorophyll-a and POC MODIS Aqua Products in the Southern Ocean
Abstract
1. Introduction
2. Material and Methods
2.1. In Situ Dataset
Sample Collection and Storage
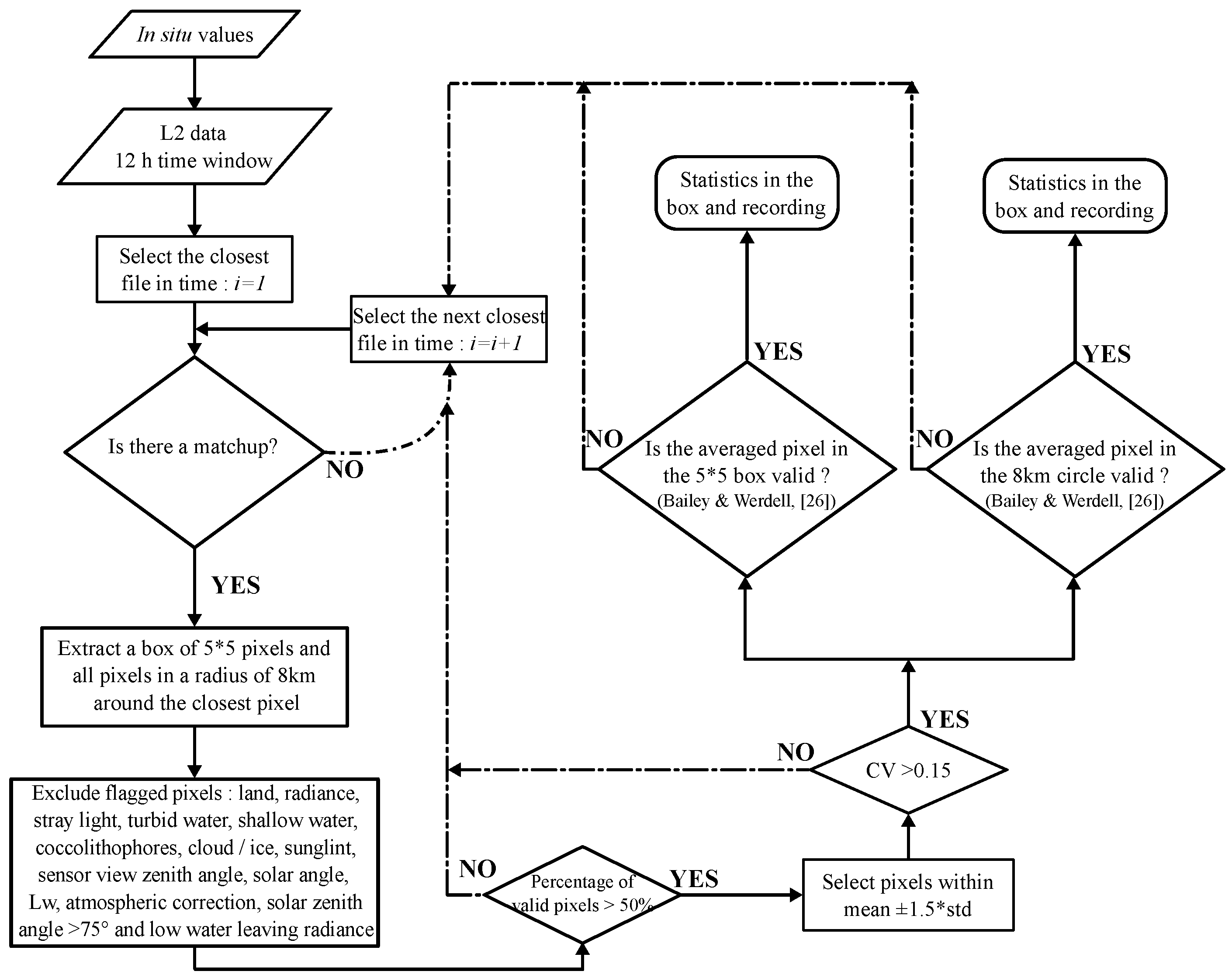
2.2. Satellite Data
2.3. Statistical Metrics
3. Results
4. Discussion
4.1. Satellite Versus In Situ Chlorophyll-a Comparison
4.2. Comparison of HPLC and the Fluorometric Chlorophyll-a Methods
4.3. C vs. C
4.4. Satellite Versus In Situ POC Comparison
5. Conclusions
Author Contributions
Funding
Acknowledgments
Conflicts of Interest
Abbreviations
| APFZ | Antarctic Polar Front Zone |
| C | Chlorophyll-c concentration |
| C | Chlorophyll-a concentration measured by Fluorometry |
| C | Chlorophyll-a concentration measured by High Performance Liquid Chromatography |
| C | Chlorophyll-a concentration retrieved by satellite |
| CDOM | Colored Dissolved Organic Matter |
| CTD | Conductivity-Temperature-Depth |
| CV | Coefficient of Variation |
| DOC | Dissolved Organic Carbon |
| EOS | Earth Observing System |
| FSW | filtered seawater |
| HPLC | High Performance Liquid Chromatography |
| IOP | Inherent Optical Properties |
| JGOFS | Joint Global Ocean Flux Studies |
| MLD | Mixed Layer Depth |
| MODIS | MODerate resolution Imaging Spectroradiometer |
| MRAD | Mean Relative Absolute Difference |
| MRD | Mean Relative Difference |
| NASA | National Aeronautics and Space Administration |
| POC | Particulate Organic Carbon |
| POC | in situ concentration in Particulate Organic Carbon |
| POC | Particulate Organic Carbon concentration retrieved by satellite |
| RFU | Raw Fluorescence Units |
| RMSD | Root Mean Square Difference |
| SeaWIFS | Sea-viewing Wide Field-of-view Sensor |
| SO | Southern Ocean |
| SOCCOM | Southern Ocean Carbon and Climate Observations and Modeling |
| VIIRS | Visible Infrared Imager Radiometer Suite |
Appendix A
Appendix Algorithms Description
References
- Raven, J.A.; Falkowski, P.G. Oceanic sinks for atmospheric CO2. Plant Cell Environ. 1999, 22, 741–755. [Google Scholar] [CrossRef]
- Sabine, C.L.; Feely, R.A.; Gruber, N.; Key, R.M.; Lee, K.; Bullister, J.L.; Wanninkhof, R.; Wong, C.S.L.; Wallace, D.W.R.; Tilbrook, B.; et al. The oceanic sink for anthropogenic CO2. Science 2004, 305, 367–371. [Google Scholar] [CrossRef] [PubMed]
- Khatiwala, S.; Primeau, F.; Hall, T. Reconstruction of the history of anthropogenic CO2 concentrations in the ocean. Nature 2009, 346–349, 554–577. [Google Scholar] [CrossRef] [PubMed]
- Takahashi, T.; Sutherland, S.C.; Wanninkhof, R.; Sweeney, C.; Feely, R.A.; Chipman, D.W.; Hales, B.; Friederich, G.; Chavez, F.; Sabine, C. Climatological mean and decadal change in surface ocean pCO2, and net sea–air CO2 flux over the global oceans. Deep Sea Res. Part 2 Top. Stud. Oceanogr. 2009, 56, 554–577. [Google Scholar] [CrossRef]
- Frölicher, T.L.; Sarmiento, J.L.; Paynter, D.J.; Dunne, J.P.; Krasting, J.P.; Winton, M. Dominance of the Southern Ocean in Anthropogenic Carbon and Heat Uptake in CMIP5 Models. J. Clim. 2015, 28, 862–886. [Google Scholar] [CrossRef]
- Sigman, D.M.; Boyle, E.A. Glacial/interglacial variations in atmospheric carbon dioxide. Nature 2000, 859–869, 554–577. [Google Scholar] [CrossRef]
- Pereira, E.S.; Garcia, C.A. Evaluation of satellite-derived MODIS chlorophyll algorithms in the northern Antarctic Peninsula. Deep Sea Res. Part 2 Top. Stud. Oceanogr. 2018, 149, 124–137. [Google Scholar] [CrossRef]
- Muller-Karger, F.; Varela, R.; Thunell, R.; Astor, Y.; Zhang, H.; Luerssen, R.; Hu, C. Processes of coastal upwelling and carbon flux in the Cariaco Basin. Deep Sea Res. Part 2 Top. Stud. Oceanogr. 2004, 51, 927–943. [Google Scholar] [CrossRef]
- Hu, C.; Muller-Karger, F.E.; Taylor, C.J.; Carder, K.L.; Kelble, C.; Johns, E.; Heil, C.A. Red tide detection and tracing using MODIS fluorescence data: A regional example in SW Florida coastal waters. Remote Sens. Environ. 2005, 97, 311–321. [Google Scholar] [CrossRef]
- Mitchell, B.G.; Holm-Hansen, O. Bio-optical properties of Antarctic Peninsula waters: Differentiation from temperate ocean models. Deep Sea Res. A 1991, 38, 1009–1028. [Google Scholar] [CrossRef]
- Sullivan, C.W.; Arrigo, K.R.; McClain, C.R.; Comiso, J.C.; Firestone, J. Distributions of phytoplankton blooms in the Southern Ocean. Science 1993, 262, 1832–1837. [Google Scholar] [CrossRef] [PubMed]
- Arrigo, K.R.; Worthen, D.; Schnell, A.; Lizotte, M.P. Primary production in Southern Ocean waters. J. Geophys. Res. 2008, 103, 15587–15600. [Google Scholar] [CrossRef]
- Moore, J.K.; Abbott, M.R.; Richman, J.G.; Smith, W.O.; Cowles, T.J.; Coale, K.H.; Gardner, W.D.; Barber, R.T. SeaWiFS satellite ocean color data from the Southern Ocean. Geophys. Res. Lett. 1999, 26, 1465–1468. [Google Scholar] [CrossRef]
- Dierssen, H.M.; Smith, R.C. Bio-optical properties and remote sensing ocean color algorithms for Antarctic Peninsula waters. J. Geophys. Res. Oceans 2000, 105, 26301–26312. [Google Scholar] [CrossRef]
- Reynolds, R.A.; Stramski, D.; Mitchell, B.G. A chlorophyll-dependent semianalytical reflectance model derived from field measurements of absorption and backscattering coefficients within the Southern Ocean. J. Geophys. Res. Oceans 2001, 106, 7125–7138. [Google Scholar] [CrossRef]
- Clementson, L.A.; Parslow, J.S.; Turnbull, A.R.; McKenzie, D.C.; Rathbone, C.E. Optical properties of waters in the Australasian sector of the Southern Ocean. J. Geophys. Res. Oceans 2001, 106, 31611–31625. [Google Scholar] [CrossRef]
- Barbini, R.; Colao, F.; Fantoni, R.; Fiorani, L.; Palucci, A.; Artamonov, E.S.; Galli, M. Remotely sensed primary production in the western Ross Sea: Results of in situ tuned models. Remote Sens. Environ. 2003, 15, 77–84. [Google Scholar] [CrossRef]
- Holm-Hansen, O.; Kahru, M.; Hewes, C.D.; Kawaguchi, S.; Kameda, T.; Sushin, V.A.; Krasovski, I.; Priddle, J.; Korb, R.; Hewitt, R.P.; et al. Temporal and spatial distribution of chlorophyll-a in surface waters of the Scotia Sea as determined by both shipboard measurements and satellite data. Deep Sea Res. Part 2 Top. Stud. Oceanogr. 2004, 51, 1323–1331. [Google Scholar] [CrossRef]
- Garcia, C.A.E.; Garcia, V.M.T.; McClain, C.R. Evaluation of SeaWiFS chlorophyll algorithms in the Southwestern Atlantic and Southern Oceans. Remote Sens. Environ. 2005, 95, 125–137. [Google Scholar] [CrossRef]
- Gregg, W.W.; Casey, N.W. Global and regional evaluation of the SeaWiFS chlorophyll data set. Remote Sens. Environ. 2004, 93, 463–479. [Google Scholar] [CrossRef]
- Korb, R.E.; Whitehouse, M.J.; Ward, P. SeaWiFS in the southern ocean: Spatial and temporal variability in phytoplankton biomass around South Georgia. Deep Sea Res. Part 2 Top. Stud. Oceanogr. 2004, 51, 99–116. [Google Scholar] [CrossRef]
- Mitchell, B.G.; Kahru, M. Bio-optical algorithms for ADEOS-2 GLI. J. Remote Sens. Soc. Jpn. 2009, 29, 80–85. [Google Scholar] [CrossRef]
- Kahru, M.; Mitchell, B.G. Blending of ocean colour algorithms applied to the Southern Ocean. Remote Sens. Lett. 2010, 1, 119–124. [Google Scholar] [CrossRef]
- Szeto, M.; Werdell, P.J.; Moore, T.S.; Campbell, J.W. Are the world’s oceans optically different? J. Geophys. Res. Oceans 2011, 116, 1–14. [Google Scholar] [CrossRef]
- Guinet, C.; Xing, X.; Walker, E.; Monestiez, P.; Marchand, S.; Picard, B.; Jaud, T.; Authier, M.; Cotté, C.; Dragon, A.; et al. Calibration procedures and first data set of Southern Ocean chlorophyll a profiles collected by elephant seals equipped with a newly developed CTD-fluorescence tags. Earth Syst. Sci. Data 2013, 5, 15–29. [Google Scholar] [CrossRef]
- Johnson, R.; Strutton, P.G.; Wright, S.W.; McMinn, A.; Meiners, K.M. Three improved satellite chlorophyll algorithms for the Southern Ocean. J. Geophys. Res. Oceans 2013, 118, 3694–3703. [Google Scholar] [CrossRef]
- Dierssen, H.M. Perspectives on empirical approaches for ocean color remote sensing of chlorophyll in a changing climate. Proc. Natl. Acad. Sci. USA 2010, 107, 17073–17078. [Google Scholar] [CrossRef]
- Bailey, S.W.; Werdell, P.J. A multi-sensor approach for the on-orbit validation of ocean color satellite data products. Remote Sens. Environ. 2006, 102, 12–23. [Google Scholar] [CrossRef]
- Haëntjens, N.; Boss, E.; Talley, L.D. Revisiting Ocean Color algorithms for chlorophyll a and particulate organic carbon in the Southern Ocean using biogeochemical floats. J. Geophys. Res. Oceans 2017, 122, 6583–6593. [Google Scholar] [CrossRef]
- Marrari, M.; Hu, C.; Daly, K. Validation of SeaWiFS chlorophyll a concentrations in the Southern Ocean: A revisit. Remote Sens. Environ. 2006, 105, 367–375. [Google Scholar] [CrossRef]
- Gibbs, C.F. Chlorophyll b interference in the fluorometric determination of chlorophyll a and ’phaeo-pigments’. Mar. Freshw. Res. 1979, 30, 597–606. [Google Scholar] [CrossRef]
- Welschmeyer, N.A. Fluorometric analysis of chlorophyll a in the presence of chlorophyll b and pheopigments. Limnol. Oceanog. 1994, 39, 1985–1992. [Google Scholar] [CrossRef]
- Ras, J.; Claustre, H.; Uitz, J. Spatial variability of phytoplankton pigment distributions in the Subtropical South Pacific Ocean: Comparison between in situ and predicted data. Biogeosciences 2008, 5, 353–369. [Google Scholar] [CrossRef]
- Knap, A.H.; Michaels, A.; Close, A.R.; Ducklow, H.; Dickson, A.G. Protocols for the Joint Global Ocean Flux Study (JGOFS) Core Measurements; Reprint of Intergovernmental Oceanographic Commission Manuals and Guides, No. 29; UNESCO: Paris, France, 1994; p. 170. [Google Scholar]
- Ocean Color Feature. Available online: http://oceancolor.gsfc.nasa.gov (accessed on 4 July 2019).
- NASA Goddard Space Flight Center, Ocean Ecology Laboratory, Ocean Biology Processing Group. Moderate-resolution Imaging Spectroradiometer (MODIS) Aqua Ocean Color Data; 2018 Reprocessing; NASA OB.DAAC: Greenbelt, MD, USA, 2018. [CrossRef]
- Level 2 Ocean Color Flags. Available online: https://oceancolor.gsfc.nasa.gov/atbd/ocl2flags/ (accessed on 4 July 2019).
- Zheng, G.; DiGiacomo, P.M. Uncertainties and applications of satellite-derived coastal water quality products. Prog. Oceanogr. 2017, 159, 45–72. [Google Scholar] [CrossRef]
- Campbell, J.W. The lognormal distribution as a model for bio-optical variability in the sea. J. Geophys. Res. Oceans 1995, 100, 13237–13254. [Google Scholar] [CrossRef]
- Campbell, J.W.; O’Reilly, J.E. Metrics for Quantifying the Uncertainty in a Chlorophyll Algorithm: Explicit equations and examples using the OC4. v4 algorithm and NOMAD data. In Proceedings of the Ocean Color Bio-Optical Algorithm Mini (OCBAM) Workshop, New England Center, Southborough, MA, USA, 27–29 September 2005; pp. 1–15. [Google Scholar]
- Seegers, B.N.; Stumpf, R.P.; Schaeffer, B.A.; Loftin, K.A.; Werdell, P.J. Performance metrics for the assessment of satellite data products: An ocean color case study. Opt. Express 2018, 26, 7404–7422. [Google Scholar] [CrossRef] [PubMed]
- Ricker, W.E. Linear regressions in fishery research. J. Fish. Res. Board Can. 1973, 30, 409–434. [Google Scholar] [CrossRef]
- Stramski, D.; Reynolds, R.A.; Kahru, M.; Mitchell, B.G. Estimation of particulate organic carbon in the ocean from satellite remote sensing. Sciences 1999, 285, 239–242. [Google Scholar] [CrossRef]
- Hu, C.; Lee, Z.; Franz, B. Chlorophyll a algorithms for oligotrophic oceans: A novel approach based on three-band reflectance difference. J. Geophys. Res. Oceans 2012, 117. [Google Scholar] [CrossRef]
- Evers-King, H.; Martinez-Vicente, V.; Brewin, R.J.W.; Dall’Olmo, G.; Hickman, A.E.; Jackson, T.; Kostadinov, T.S.; Krasemann, H.; Loisel, H.; Röttgers, R.; et al. Validation and intercomparison of ocean color algorithms for estimating particulate organic carbon in the oceans. Front. Mar. Sci. 2017, 4, 1–19. [Google Scholar] [CrossRef]
- Cullen, J.J. The deep chlorophyll maximum: Comparing vertical profiles of chlorophyll a. Can. J. Fish. Aquat. Sci. 1982, 39, 791–803. [Google Scholar] [CrossRef]
- Proctor, C.W.; Roesler, C.S. New insights on obtaining phytoplankton concentration and composition from in situ multispectral Chlorophyll fluorescence. Limnol. Oceanogr. Methods 2010, 8, 695–708. [Google Scholar] [CrossRef]
- Roesler, C.; Uitz, J.; Claustre, H.; Boss, E.; Xing, X.; Organelli, E.; Briggs, N.; Bricaud, A.; Schmechtig, C.; Poteau, A.; et al. Recommendations for obtaining unbiased chlorophyll estimates from in situ chlorophyll fluorometers: A global analysis of WET Labs ECO sensors. Limnol. Oceanogr. Methods 2017, 15, 572–585. [Google Scholar] [CrossRef]
- Kumari, B. Comparison of high performance liquid chromatography and fluorometric ocean colour pigments. J. Indian Soc. Remote 2005, 33, 541–546. [Google Scholar] [CrossRef]
- Kahru, M.; Mitchell, B.G. Chlorophyll a fluorescence in marine centric diatoms: Responses of chloroplasts to light and nutrient stress. Mar. Biol. 1973, 23, 39–46. [Google Scholar] [CrossRef]
- Morel, A.; Bricaud, A. Theoretical results concerning light absorption in a discrete medium, and application to specific absorption of phytoplankton. Deep Sea Res. A 1981, 28, 1375–1393. [Google Scholar] [CrossRef]
- Bricaud, A.; Morel, A.; Prieur, L. Optical efficiency factors of some phytoplankters. Limnol. Oceanogr. 1983, 28, 816–832. [Google Scholar] [CrossRef]
- Boss, E.; Swift, D.; Taylor, L.; Brickley, P.; Zaneveld, R.; Riser, S.; Perry, M.J.; Strutton, P.G. Observations of pigment and particle distributions in the western North Atlantic from an autonomous float and ocean color satellite. Limnol. Oceanogr. 2008, 53, 2112–2122. [Google Scholar] [CrossRef]
- Lorenzen, C.J. Chlorophyll b in the eastern North Pacific Ocean. Deep Sea Res. A 1981, 28, 1049–1056. [Google Scholar] [CrossRef]
- Trees, C.C.; Kennicutt, M.C., II; Brooks, J.M. Errors associated with the standard fluorimetric determination of chlorophylls and phaeopigments. Mar. Chem. 1985, 17, 1–12. [Google Scholar] [CrossRef]
- Bianchi, T.S.; Lambert, C.; Biggs, D.C. Distribution of chlorophyll a and phaeopigments in the northwestern Gulf of Mexico: A comparison between fluorometric and high-performance liquid chromatography measurements. Bull. Mar. Sci. 1995, 56, 25–32. [Google Scholar]
- Dos Santos, A.C.A.; Calijuri, M.D.C.; Moraes, E.M.; Adorno, M.A.T.; Falco, P.B.; Carvalho, D.P.; Deberdt, G.L.B.; Benassi, S.F. Comparison of three methods for Chlorophyll determination: Spectrophotometry and Fluorimetry in samples containing pigment mixtures and spectrophotometry in samples with separate pigments through High Performance Liquid Chromatography. Acta Limnol. Bras. 2003, 15, 7–18. [Google Scholar]
- Holm-Hansen, O.; Lorenzen, C.J.; Holmes, R.W.; Strickland, J.D. Fluorometric determination of chlorophyll. ICES J. Mar. Sci. 1965, 30, 3–15. [Google Scholar] [CrossRef]
- Jeffrey, S.W. A report of green algal pigments in the central North Pacific Ocean. Mar. Biol. 1976, 37, 33–37. [Google Scholar] [CrossRef]
- Bidigare, R.R.; Frank, T.J.; Zastrow, C.; Brooks, J.M. The distribution of algal chlorophylls and their degradation products in the Southern Ocean. Deep Sea Res. A 1986, 33, 923–937. [Google Scholar] [CrossRef]
- Parsons, T.R.; Takahashi, M.; Hargrave, B. Biological Oceanographic Processes, 3rd ed.; Oxford Pergamon Press: Oxford, UK, 1984; pp. 40–50. ISBN 0-08-030766-3. [Google Scholar]
- Arrigo, K.R.; Mills, M.M.; Kropuenske, L.R.; van Dijken, G.L.; Alderkamp, A.C.; Robinson, D.H. Photophysiology in two major Southern Ocean phytoplankton taxa: Photosynthesis and growth of Phaeocystis antarctica and Fragilariopsis cylindrus under different irradiance levels. Integr. Comp. Biol. 2010, 50, 950–966. [Google Scholar] [CrossRef] [PubMed]
- Mendes, C.R.B.; de Souza, M.S.; Garcia, V.M.T.; Leal, M.C.; Brotas, V.; Garcia, C.A.E. Dynamics of phytoplankton communities during late summer around the tip of the Antarctic Peninsula. Deep Sea Res. Part 1 Oceanogr. Res. Pap. 2012, 65, 1–14. [Google Scholar] [CrossRef]
- Papagiannakis, E.; van Stokkum, I.H.M.; Fey, H.; Buchel, C.; van Grondelle, R. Spectroscopic characterization of the excitation energy transfer in the fucoxanthin–chlorophyll protein of diatoms. Photosynth. Res. 2005, 86, 241–250. [Google Scholar] [CrossRef] [PubMed]
- Vaulot, D.; Birrien, J.L.; Marie, D.; Casotti, R.; Veldhuis, M.J.W.; Kraay, G.W.; Chrétiennot-Dinet, M.J. Morphology, ploidy, pigment composition, and genome size of cultured strains of Phaeocystis (Prymnesiophycea). J. Phycol. 1994, 30, 1022–1035. [Google Scholar] [CrossRef]
- Crosta, X.; Romero, O.; Armand, L.K.; Pichon, J.J. The biogeography of major diatom taxa in Southern Ocean sediments: 2. Open ocean related species. Palaeogeogr. Palaeoclimatol. Palaeoecol. 2005, 223, 66–92. [Google Scholar] [CrossRef]
- Boyd, P.W. Environmental factors controlling phytoplankton processes in the Southern Ocean. J. Phycol. 2002, 38, 844–861. [Google Scholar] [CrossRef]
- Coale, K.H.; Johnson, K.S.; Chavez, F.P.; Buesseler, K.O.; Barber, R.T.; Brzezinski, M.A.; Cochlan, W.P.M.; Millero, F.J.; Falkowski, P.G.; Bauer, J.E.; et al. Southern Ocean iron enrichment experiment: Carbon cycling in high-and low-Si waters. Science 2004, 304, 408–414. [Google Scholar] [CrossRef] [PubMed]
- Swart, S.; Speich, S. An altimetry-based gravest empirical mode south of Africa: 2. Dynamic nature of the Antarctic Circumpolar Current fronts. J. Geophys. Res. Oceans 2010, 115. [Google Scholar] [CrossRef]
- Trull, T.W.; Bray, S.G.; Manganini, S.J.; Honjo, S.; François, R. Moored sediment trap measurements of carbon export in the Subantarctic and Polar Frontal zones of the Southern Ocean, south of Australia. J. Geophys. Res. Oceans 2001, 106, 31489–31509. [Google Scholar] [CrossRef]
- Lindenschmidt, K.E.; Chorus, I. The effect of water column mixing on phytoplankton succession, diversity and similarity. J. Plankton Res. 1998, 20, 1927–1951. [Google Scholar] [CrossRef]
- Stramski, D.; Reynolds, R.A.; Babin, M.; Kaczmarek, S.; Lewis, M.R.; Röttgers, R.; Sciandra, A.; Stramska, M.; Twardowski, M.S.; Franz, B.A.; et al. Relationships between the surface concentration of particulate organic carbon and optical properties in the eastern South Pacific and eastern Atlantic Oceans. Biogeosciences 2008, 5, 171–201. [Google Scholar] [CrossRef]
- Cetinić, I.; Perry, M.J.; Briggs, N.T.; Kallin, E.; D’Asaro, E.A.; Lee, C.M. Particulate organic carbon and inherent optical properties during 2008 North Atlantic Bloom Experiment. J. Geophys. Res. Oceans 2012, 117, 13237–13254. [Google Scholar] [CrossRef]
- Gardner, W.D.; Richardson, M.J.; Carlson, C.A.; Hansell, D.; Mishonov, A.V. Determining true particulate organic carbon: Bottles, pumps and methodologies. Deep Sea Res. Part 2 Top. Stud. Oceanogr. 2003, 50, 655–674. [Google Scholar] [CrossRef]





| Name | Date | |||
|---|---|---|---|---|
| SANAE 48 | December 2008–March 2009 | 0 | 110 | 198 |
| SANAE 49 | December 2009–February 2010 | 0 | 8 | 254 |
| Winter 12 | July 2012–August 2012 | 73 | 88 | 90 |
| Expedition | January 2013–February 2013 | 0 | 117 | 117 |
| SOSCEx 1 | February 2013–March 2013 | 97 | 95 | 129 |
| SANAE 53 | November 2013–February 2014 | 152 | 147 | 152 |
| Winter 15 | July 2015–August 2015 | 76 | 80 | 83 |
| SANAE 55 | December 2015–February 2015 | 147 | 172 | 175 |
| Winter 16 | July 2016–July 2016 | 63 | 0 | 0 |
| SANAE 56 | December 2016–February 2017 | 100 | 0 | 0 |
| ACE | December 2016–March 2017 | 320 | 193 | 329 |
| All | December 2008–March 2017 | 1028 | 1010 | 1527 |
| Box | Parameter | C vs. C | C vs. C | POC vs. POC | |||||||||
|---|---|---|---|---|---|---|---|---|---|---|---|---|---|
| Box 1 | Time windows (hrs) | 3 | 6 | 9 | 12 | 3 | 6 | 9 | 12 | 3 | 6 | 9 | 12 |
| N | 27 | 41 | 59 | 73 | 20 | 29 | 39 | 46 | 16 | 25 | 38 | 46 | |
| Ratio | 0.53 | 0.47 | 0.49 | 0.49 | 0.78 | 0.86 | 0.91 | 0.89 | 0.65 | 0.69 | 0.74 | 0.74 | |
| MRD (%) | −33 | −37 | −38 | −35 | −8.5 | −3.5 | −2.2 | −5.8 | −32 | −24 | −23 | −22 | |
| MedRD (%) | −46.5 | −52.5 | −51.1 | −50.6 | −21.8 | −14.4 | −9.1 | −10.9 | −35 | −31 | −26 | −26 | |
| MARD (%) | 58 | 57 | 53 | 54 | 43.5 | 40.8 | 37 | 36.2 | 32 | 32 | 32 | 32 | |
| MedRAD (%) | 52.5 | 53.1 | 52.5 | 52.5 | 33.9 | 34.1 | 33.7 | 31.2 | 35 | 35 | 31 | 32 | |
| Bias_log | 0.52 | 0.52 | 0.52 | 0.53 | 0.78 | 0.84 | 0.87 | 0.84 | 0.67 | 0.72 | 0.73 | 0.74 | |
| MAD_log | 2.16 | 2.17 | 2.1 | 2.1 | 1.63 | 1.56 | 1.49 | 1.5 | 1.51 | 1.48 | 1.47 | 1.46 | |
| Median [in situ] | 0.47 | 0.45 | 0.47 | 0.45 | 0.36 | 0.31 | 0.29 | 0.33 | 118 | 108 | 81 | 89 | |
| Mean absolute | 1.8 ± | 2.9 ± | 4.3 ± | 5.6 ± | 1.9 ± | 2.8 ± | 3.9 ± | 4.9 ± | 1.8 ± | 2.9 ± | 4.6 ± | 5.6 ± | |
| time difference | 0.9 | 1.8 | 2.6 | 3.5 | 0.9 | 1.7 | 2.5 | 3.4 | 1.1 | 1.8 | 2.8 | 3.5 | |
| Box 2 | Time windows (hrs) | 3 | 6 | 9 | 12 | 3 | 6 | 9 | 12 | 3 | 6 | 9 | 12 |
| N | 36 | 54 | 74 | 91 | 27 | 40 | 52 | 63 | 25 | 38 | 55 | 66 | |
| Ratio | 0.48 | 0.47 | 0.48 | 0.48 | 0.83 | 0.82 | 0.87 | 0.85 | 0.68 | 0.72 | 0.73 | 0.74 | |
| MRD (%) | −38 | −42 | −42 | −39 | −9.8 | −10.6 | −8.4 | −10 | −31 | −23 | −22 | −19 | |
| MedRD (%) | −52.2 | −52.6 | −52 | −52 | −17.5 | −18.1 | −13.2 | −14.5 | −32 | −28 | −27 | −26 | |
| MARD (%) | 57 | 57 | 54 | 54 | 35.4 | 37.5 | 35.1 | 34.3 | 31 | 33 | 32 | 31 | |
| MedRAD (%) | 52.6 | 55.7 | 52.6 | 52.5 | 26.4 | 30.5 | 30 | 29.6 | 32 | 32 | 29 | 30 | |
| Bias_log | 0.49 | 0.47 | 0.48 | 0.5 | 0.8 | 0.79 | 0.82 | 0.81 | 0.68 | 0.73 | 0.74 | 0.76 | |
| MAD_log | 2.27 | 2.32 | 2.22 | 2.18 | 1.49 | 1.54 | 1.49 | 1.48 | 1.47 | 1.47 | 1.45 | 1.43 | |
| Median [in situ] | 0.44 | 0.44 | 0.46 | 0.44 | 0.31 | 0.34 | 0.32 | 0.33 | 115 | 109 | 90 | 89 | |
| Mean absolute | 1.6 ± | 2.7 ± | 3.9 ± | 5.2 ± | 1.7 ± | 2.6 ± | 3.6 ± | 4.9 ± | 1.6 ± | 2.6 ± | 4.2 ± | 5.3 ± | |
| time difference | 1 | 1.8 | 2.6 | 3.6 | 1 | 1.7 | 2.5 | 3.5 | 1.1 | 1.8 | 2.8 | 3.6 | |
| Parameter | Fluo | HPLC | POC | |||||||
|---|---|---|---|---|---|---|---|---|---|---|
| Range | 0.2< | ≥0.2 | All | 0.2< | ≥0.2 | All | [0,67[ | [67,124[ | ≥124 | All |
| N | 5 | 68 | 73 | 13 | 33 | 46 | 10 | 24 | 12 | 46 |
| Ratio | 1.04 | 0.48 | 0.49 | 1.34 | 0.8 | 0.9 | 0.93 | 0.67 | 0.65 | 0.74 |
| MRD (%) | 68.2 | −42.6 | −35 | 39.1 | −23.4 | −5.6 | 13 | −30 | −33 | −22 |
| MedRD (%) | 4.1 | −52.5 | −50.6 | 33.6 | −10.9 | −6.6 | −33.4 | −35.4 | −26 | |
| MARD (%) | 87.6 | 51 | 53.5 | 42.6 | 33.7 | 36.2 | 33 | 31 | 33 | 32 |
| MedRAD (%) | 36.7 | 52.6 | 52.5 | 33.6 | 28.7 | 31.2 | 25.3 | 33.4 | 35.4 | 31.9 |
| Bias_log | 1.34 | 0.49 | 0.53 | 1.32 | 0.7 | 0.84 | 1.06 | 0.68 | 0.65 | 0.74 |
| MAD_log | 1.69 | 2.13 | 2.1 | 1.37 | 1.55 | 1.5 | 2.14 | 1.35 | 1.47 | 1.54 |
| Median [in situ] | 0.15 | 0.47 | 0.45 | 0.11 | 0.44 | 0.33 | 51 | 85 | 159 | 89 |
| Expedition | N | a ± a | b ± b | R | RMSD | MRD | |
|---|---|---|---|---|---|---|---|
| SANAE 48 | 107 | 1.1 ± 0.06 | 0.09 ± 0.05 | 0.8 | 0.35 | 1.1 | 26 |
| SANAE 49 | 8 | 2.02 ± 0 | −0.12 ± 0 | 0.9 | 0.69 | 1.8 | 74 |
| Winter 12 | 88 | 0.85 ± 0.16 | 0.12 ± 0.04 | 0.2 | 0.16 | 1.3 | 39 |
| Expedition | 117 | 1.39 ± 0.07 | 0.02 ± 0.04 | 0.8 | 0.38 | 1.4 | 47 |
| SOSCEx 1 | 75 | 1.07 ± 0.1 | 0.02 ± 0.03 | 0.6 | 0.12 | 1.2 | 8 |
| SANAE 53 | 142 | 0.7 ± 0.08 | 0.16 ± 0.05 | 0.3 | 0.36 | 1.2 | 8 |
| Winter 15 | 80 | 1.48 ± 0.13 | 0 ± 0.04 | 0.6 | 0.16 | 1.4 | 47 |
| SANAE 55 | 172 | 1.99 ± 0.05 | −0.04 ± 0.04 | 0.9 | 0.77 | 1.9 | 91 |
| ACE | 192 | 2.21 ± 0.08 | 0.23 ± 0.05 | 0.8 | 1.15 | 2.8 | 283 |
| All | 981 | 1.66 ± 0.04 | 0 | 0.7 | 0.65 | 1.5 | 90 |
| Latitude Range | N | a ±a | b ±b | R | RMSD | MRD | C(mg m) | |||
|---|---|---|---|---|---|---|---|---|---|---|
| [−80,−70 | 28 | 2.4 ± 0.32 | 0.06 ± 0.38 | 0.68 | 2.03 | 2.13 | 146 | 0.41 | 0.47 | 0.87 |
| [−70,−60 | 196 | 1.47 ± 0.08 | 0.12 ± 0.06 | 0.64 | 0.7 | 1.69 | 144 | 0.31 | 0.44 | 0.37 |
| [−60,−50 | 320 | 1.52 ± 0.06 | 0.07 ± 0.04 | 0.66 | 0.7 | 1.62 | 104 | 0.29 | 0.42 | 0.32 |
| [−50,−40 | 317 | 1.6 ± 0.06 | −0.04 ± 0.03 | 0.67 | 0.34 | 1.38 | 54 | 0.25 | 0.11 | 0.3 |
| [−40,−30 | 120 | 1.15 ± 0.08 | 0.08 ± 0.03 | 0.6 | 0.2 | 1.38 | 45 | 0.17 | 0.07 | 0.27 |
© 2019 by the authors. Licensee MDPI, Basel, Switzerland. This article is an open access article distributed under the terms and conditions of the Creative Commons Attribution (CC BY) license (http://creativecommons.org/licenses/by/4.0/).
Share and Cite
Moutier, W.; Thomalla, S.J.; Bernard, S.; Wind, G.; Ryan-Keogh, T.J.; Smith, M.E. Evaluation of Chlorophyll-a and POC MODIS Aqua Products in the Southern Ocean. Remote Sens. 2019, 11, 1793. https://doi.org/10.3390/rs11151793
Moutier W, Thomalla SJ, Bernard S, Wind G, Ryan-Keogh TJ, Smith ME. Evaluation of Chlorophyll-a and POC MODIS Aqua Products in the Southern Ocean. Remote Sensing. 2019; 11(15):1793. https://doi.org/10.3390/rs11151793
Chicago/Turabian StyleMoutier, William, Sandy J Thomalla, Stewart Bernard, Galina Wind, Thomas J Ryan-Keogh, and Marié E Smith. 2019. "Evaluation of Chlorophyll-a and POC MODIS Aqua Products in the Southern Ocean" Remote Sensing 11, no. 15: 1793. https://doi.org/10.3390/rs11151793
APA StyleMoutier, W., Thomalla, S. J., Bernard, S., Wind, G., Ryan-Keogh, T. J., & Smith, M. E. (2019). Evaluation of Chlorophyll-a and POC MODIS Aqua Products in the Southern Ocean. Remote Sensing, 11(15), 1793. https://doi.org/10.3390/rs11151793

