Effects of Half-Precast Concrete Slab System on Construction Productivity
Abstract
:1. Introduction
2. State of the Art
3. Case Study of Half-Precast Slab System Construction Work
3.1. Case Introduction
3.2. Installation Process of Each Slab System
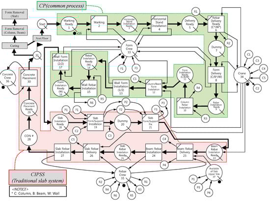
4. Simulation Modeling and Implementation
4.1. Simulation Modeling
4.2. Simulation Model Implementation and Validation
5. Findings and Discussion
6. Conclusions
Acknowledgments
Author Contributions
Conflicts of Interest
References
- Lee, J.; Yoon, J.; Kang, H. Combined half precast concrete slab and post-tensioned slab topping system for basement parking structures. J. Struct. Integr. Maint. 2016, 1, 1–9. [Google Scholar] [CrossRef]
- Cho, C.; Kappos, A.; Moon, H.; Lim, H. Experiments and failure analysis of SHCC and reinforced concrete composite slabs. Eng. Fail. Anal. 2015, 56, 320–331. [Google Scholar] [CrossRef]
- Mansour, F.; Bakar, S.; Ibrahim, I.; Marsono, A.; Marabi, B. Flexural performance of a precast concrete slab with steel fiber concrete topping. Constr. Build. Mater. 2015, 75, 112–120. [Google Scholar] [CrossRef]
- Said, S.; Razak, H.; Othman, I. Flexural behavior of engineered cementitious composite slabs with polyvinyl alcohol fibers. Constr. Build. Mater. 2015, 75, 176–188. [Google Scholar] [CrossRef]
- Chen, J.; Yang, L.; Tai, H. Process reengineering and improvement for building precast production. Autom. Constr. 2016, 68, 249–258. [Google Scholar] [CrossRef]
- Ko, C.; Wang, S. GA-Based decision support systems for precast production planning. Autom. Constr. 2010, 19, 907–916. [Google Scholar] [CrossRef]
- Li, S.; Tserng, H.; Yin, S.; Hsu, C. A production modeling with genetic algorithms for a stationary precast supply chain. Expert Syst. Appl. 2010, 37, 8406–8416. [Google Scholar] [CrossRef]
- Yin, S.; Terng, H.; Wang, J.; Tsai, S. Developing a precast production management system using RFID technology. Autom. Constr. 2009, 18, 677–691. [Google Scholar] [CrossRef]
- Ahmed, A.; Avetisyan, H. Reducing time and cost of construction projects by improving the properties of precast normal weight wall panels. Procedia Eng. 2016, 145, 1066–1073. [Google Scholar] [CrossRef]
- Dong, Y.; Jaillon, L.; Chu, P.; Poon, C. Comparing carbon emissions of precast and cast-in-site construction method—A case study of high-rise private building. Constr. Build. Mater. 2015, 99, 39–53. [Google Scholar] [CrossRef]
- Shen, L.; Tam, V.; Li, C. Benefit analysis on replacing in situ concreting with precast slabs for temporary construction works in pursuing sustainable construction practice. Resour. Conserv. Recycl. 2009, 53, 145–148. [Google Scholar] [CrossRef]
- Li, H.; Lu, M.; Chan, G.; Skitmore, M. Proactive training system for safe and efficient precast installation. Autom. Constr. 2015, 49, 163–174. [Google Scholar] [CrossRef]
- Nath, T.; Attarzadeh, M.; Tiong, R.; Chidambaram, C.; Yu, Z. Productivity improvement of precast shop drawings generation through BIM-Based process re-engineering. Autom. Constr. 2015, 54, 54–68. [Google Scholar] [CrossRef]
- Pan, N.; Chiu, T.; Chen, K. Full-span precast launching method analysis with dynamic simulation—Case studies of Taiwan high-speed rail project. Autom. Constr. 2008, 17, 592–607. [Google Scholar] [CrossRef]
- Halpin, D.W.; Riggs, L.S. Planning and Analysis of Construction Operations; Wiley: New York, NY, USA, 1992. [Google Scholar]
- Han, S.; Lee, S.; Hong, T.; Chang, H. Simulation analysis of productivity variation by GPS implementation in earthmoving operations. Can. J. Civ. Eng. 2006, 33, 1105–1114. [Google Scholar] [CrossRef]
- Hong, T.; Hastak, M. Simulation study on construction process of FRP bridge deck panels. Autom. Constr. 2007, 16, 620–631. [Google Scholar] [CrossRef]
- AbouRizk, S.M.; Halpin, D.W.; Wilson, J.R. Fitting beta distributions based on sample data. J. Constr. Eng. Manag. 1994, 120, 288–305. [Google Scholar] [CrossRef]
- Hong, T.; Cho, K.; Hyun, C.; Han, S. Simulation based Schedule estimation model for ACS-Based core wall construction of high-rise building. J. Constr. Eng. Manag. 2011, 137, 393–402. [Google Scholar] [CrossRef]
- Cho, K.; Hong, T.; Hyun, C. Space zoning concept-based scheduling model for repetitive construction process. J. Civ. Eng. Manag. 2013, 19, 409–421. [Google Scholar] [CrossRef]
- Korea Price Information. Available online: http://www.kpi.or.kr/ (accessed on 2 March 2017).
- Hair, J.; Black, W.; Babin, B.; Anderson, R.; Tatham, R. Multivariate Data Analysis, 6th ed.; Pearson Education: Upper Saddle River, NJ, USA, 2006. [Google Scholar]







| Items | Major Features | |
|---|---|---|
| Project name | K Building construction project | |
| Location | Gwangju Metropolitan City, South Korea | |
| Type of building | Office building | |
| Type of structure | Reinforced Concrete (RC) system | |
| Construction area | 2138.56 m2 | |
| Gross floor area | 6610.98 m2 | |
| Floor plan | Number of Floors | 6 floors (five floors and one underground floor) |
| HPCSS installed | 5th floor | |
| CIPSS installed | 2nd to 4th floors | |
| Floor area installed by HPCSS | 564.2 m2 | |
| Remark | Node | Work Tasks | Resource | Duration (hours) | |||
|---|---|---|---|---|---|---|---|
| Crew | Equipment | Minimum | Most Likely | Maximum | |||
| CP | 2 | Marking | Form | - | 7 | 8 | 9 |
| 4 | Horizontal stand install | Form | - | 7 | 8 | 9 | |
| 6 | Rebar delivery (C/W) | Rebar | Crane | 0.75 | 1 | 1.25 | |
| 8 | Form delivery (C/W/B) | Form | Crane | 2.5 | 3 | 3.5 | |
| 10 | Column rebar installation | Rebar | - | 15 | 16 | 17 | |
| 12 | Column/beam form installation | Form | Crane | 26 | 28 | 30 | |
| 13 | Wall form installation (1/2) | Form | - | 3 | 4 | 5 | |
| 15 | Wall rebar installation | Rebar | - | 7 | 8 | 9 | |
| 17 | Wall form installation (2/2) | Form | - | 3 | 4 | 5 | |
| CIPSS | 19 | Slab form/support delivery | Form | Crane | 3 | 4 | 5 |
| 21 | Slab form installation | Form | - | 52 | 56 | 60 | |
| 23 | Beam rebar delivery | Rebar | Crane | 2.5 | 3 | 3.5 | |
| 24 | Beam rebar installation | Rebar | - | 22 | 24 | 26 | |
| 26 | Slab rebar delivery | Rebar | Crane | 2.5 | 3 | 3.5 | |
| 27 | Slab rebar installation | Rebar | - | 22 | 24 | 26 | |
| 30 | Concrete placement | Concrete | Pump Car | - | 8 | - | |
| HPCSS | 19 | Half-PC slab lifting | Form | Crane | 15 | 16 | 17 |
| 20 | Half-PC slab installation | Form | - | 7 | 8 | 9 | |
| 22 | Beam/Slab rebar delivery | Rebar | Crane | 2.5 | 3 | 3.5 | |
| 23 | Beam rebar installation | Rebar | - | 22 | 24 | 26 | |
| 24 | Slab rebar installation | Rebar | - | 7 | 8 | 9 | |
| 27 | Concrete placement | Concrete | Pump Car | - | 8 | - | |
| Remark | Node | Durations From Simulation | Duration from Case Study | Percentage Difference (%) (=┃aa − bb┃/ bb × 100) | ||
|---|---|---|---|---|---|---|
| Measured (a) | Rate of (a) on Sum (aa) | Measured (b) | Rate of (b) on Sum (bb) | |||
| CP | 2 | 7.9 | 0.1019 | 8.0 | 0.1000 | 1.935 |
| 4 | 7.8 | 0.1006 | 8.0 | 0.1000 | 0.645 | |
| 6 | 1.2 | 0.0155 | 1.0 | 0.0125 | 23.871 | |
| 8 | 2.8 | 0.0361 | 3.0 | 0.0375 | 3.656 | |
| 10 | 14.9 | 0.1923 | 16.0 | 0.2000 | 3.871 | |
| 12 | 27.9 | 0.3600 | 28.0 | 0.3500 | 2.857 | |
| 13–17 | 15 | 0.1935 | 16.0 | 0.2000 | 3.226 | |
| sum | 77.5 | 1.0000 | 80.0 | 1.0000 | ||
| Average | 5.723 | |||||
| CIPSS | 19 | 3.9 | 0.0324 | 4.0 | 0.0328 | 1.286 |
| 21 | 55.4 | 0.4598 | 56.0 | 0.4590 | 0.160 | |
| 23 | 2.5 | 0.0207 | 3.0 | 0.0246 | 15.629 | |
| 24 | 24.1 | 0.2000 | 24.0 | 0.1967 | 1.667 | |
| 26 | 3 | 0.0249 | 3.0 | 0.0246 | 1.245 | |
| 27 | 23.6 | 0.1959 | 24.0 | 0.1967 | 0.443 | |
| 30 | 8 | 0.0664 | 8.0 | 0.0656 | 1.245 | |
| Sum | 120.5 | 1.0000 | 122.0 | 1.0000 | ||
| Average | 3.096 | |||||
| HPCSS | 19–20 | 18.6 | 0.3131 | 24.0 | 0.3582 | 12.584 |
| 22 | 3 | 0.0505 | 3.0 | 0.0448 | 12.795 | |
| 23 | 23.7 | 0.3990 | 24.0 | 0.3582 | 11.385 | |
| 24 | 6.1 | 0.1027 | 8.0 | 0.1194 | 13.994 | |
| 27 | 8 | 0.1347 | 8.0 | 0.1194 | 12.795 | |
| Sum | 59.4 | 1.0000 | 67.0 | 1.0000 | ||
| Average | 12.710 | |||||
| Division | Node | Resource | Average Units Idle | Times not Empty | Average Wait Time | % Idle |
|---|---|---|---|---|---|---|
| CIPSS | 33 | Form Crew | 0 | 0 | 0 | 0.03 |
| 34 | Crane | 0.8 | 124 | 1.3 | 70.97 | |
| 35 | Rebar Crew | 0.5 | 88.7 | 1.1 | 50.79 | |
| 36 | Conc. Crew | 1 | 166.6 | 83.3 | 95.42 | |
| HPCSS | 30 | Form Crew | 0 | 0.2 | 0 | 0.22 |
| 31 | Crane | 0.5 | 43.1 | 0.5 | 41.71 | |
| 32 | Rebar Crew | 0.4 | 36.1 | 0.6 | 34.98 | |
| 33 | Conc. Crew | 0.9 | 95.3 | 47.6 | 92.26 |
| Scenario | Resource Information | Construction Productivity (Cycle/Simulation Time) (a) | Install Time (h/cycle) (b) | Cost Productivity (US$/Simulation Time) (c) | ||||||
|---|---|---|---|---|---|---|---|---|---|---|
| Form Crew | Crane | Rebar Crew | Conc. Crew | HPCSS | CIPSS | HPCSS | CIPSS | HPCSS | CIPSS | |
| 1 | 1 | 1 | 1 | 1 | 0.0097 | 0.0057 | 103.09 | 175.44 | 3.2303 | 2.8323 |
| 2 | 1 | 1 | 1 | 2 | 0.0096 | 0.0057 | 104.17 | 175.44 | 3.4046 | 3.0213 |
| 3 | 1 | 1 | 2 | 1 | 0.0108 | 0.0066 | 92.59 | 151.52 | 5.3180 | 4.8846 |
| 4 | 1 | 1 | 2 | 2 | 0.0112 | 0.0068 | 89.29 | 147.06 | 5.7779 | 5.2969 |
| 5 | 1 | 1 | 3 | 1 | 0.0107 | 0.0069 | 93.46 | 144.93 | 6.9914 | 6.8161 |
| 6 | 1 | 1 | 3 | 2 | 0.0107 | 0.0070 | 93.46 | 142.86 | 7.2896 | 7.1034 |
| 7 | 1 | 2 | 1 | 1 | 0.0100 | 0.0056 | 100.00 | 178.57 | 4.6733 | 3.9409 |
| ⁞ | ⁞ | ⁞ | ⁞ | ⁞ | ⁞ | ⁞ | ⁞ | ⁞ | ⁞ | ⁞ |
| 13 | 2 | 1 | 1 | 1 | 0.0102 | 0.0062 | 98.04 | 161.29 | 3.4625 | 3.1654 |
| 14 | 2 | 1 | 1 | 2 | 0.0102 | 0.0062 | 98.04 | 161.29 | 3.7154 | 3.3955 |
| 15 | 2 | 1 | 2 | 1 | 0.0125 | 0.0075 | 80.00 | 133.33 | 6.2629 | 5.6630 |
| 16 | 2 | 1 | 2 | 2 | 0.0123 | 0.0074 | 81.30 | 135.14 | 6.4674 | 5.8446 |
| 17 | 2 | 1 | 3 | 1 | 0.0131 | 0.0079 | 76.34 | 126.58 | 8.6763 | 7.8726 |
| 18 | 2 | 1 | 3 | 2 | 0.0131 | 0.0079 | 76.34 | 126.58 | 9.0204 | 8.1598 |
| 19 | 2 | 2 | 1 | 1 | 0.0130 | 0.0067 | 76.92 | 149.25 | 6.2096 | 4.8077 |
| 20 | 2 | 2 | 1 | 2 | 0.0130 | 0.0067 | 76.92 | 149.25 | 6.5034 | 5.0314 |
| 21 | 2 | 2 | 2 | 1 | 0.0181 | 0.0082 | 55.25 | 121.95 | 5.7748 | 7.8539 |
| 22 | 2 | 2 | 2 | 2 | 0.0184 | 0.0083 | 54.35 | 120.48 | 6.1043 | 8.2234 |
| 23 | 2 | 2 | 3 | 1 | 0.0198 | 0.0087 | 50.51 | 114.94 | 7.9178 | 6.9925 |
| 24 | 2 | 2 | 3 | 2 | 0.0197 | 0.0087 | 50.76 | 114.94 | 8.1189 | 7.1771 |
| 25 | 3 | 1 | 1 | 1 | 0.0105 | 0.0063 | 95.24 | 158.73 | 3.6477 | 3.2936 |
| 26 | 3 | 1 | 1 | 2 | 0.0104 | 0.0063 | 96.15 | 158.73 | 3.8688 | 3.4920 |
| 27 | 3 | 1 | 2 | 1 | 0.0127 | 0.0075 | 78.74 | 133.33 | 6.4744 | 5.7538 |
| 28 | 3 | 1 | 2 | 2 | 0.0128 | 0.0076 | 78.13 | 131.58 | 6.8355 | 6.0794 |
| ⁞ | ⁞ | ⁞ | ⁞ | ⁞ | ⁞ | ⁞ | ⁞ | ⁞ | ⁞ | ⁞ |
| 34 | 3 | 2 | 2 | 2 | 0.0199 | 0.0087 | 50.25 | 114.94 | 6.6799 | 5.8298 |
| 35 | 3 | 2 | 3 | 1 | 0.0223 | 0.0094 | 44.84 | 106.38 | 9.0139 | 7.5675 |
| 36 | 3 | 2 | 3 | 2 | 0.0217 | 0.0093 | 46.08 | 107.53 | 9.0530 | 7.7583 |
| Subject effects | Dependent Variable | df | Mean Square | F | Sig. |
|---|---|---|---|---|---|
| Construction productivity (HPCSS) | Form crew | 26 | 0.878 | 6.775 | 0.003 |
| Crane | 26 | 0.295 | 1.990 | 0.141 | |
| Rebar crew | 26 | 0.878 | 6.775 | 0.003 | |
| Conc. crew | 26 | 0.218 | 0.588 | 0.860 | |
| Construction productivity (CIPSS) | Form crew | 21 | 0.833 | 1.795 | 0.132 |
| Crane | 21 | 0.341 | 2.606 | 0.035 | |
| Rebar crew | 21 | 0.857 | 2.000 | 0.093 | |
| Conc. crew | 21 | 0.206 | 0.619 | 0.844 |
© 2017 by the authors. Licensee MDPI, Basel, Switzerland. This article is an open access article distributed under the terms and conditions of the Creative Commons Attribution (CC BY) license (http://creativecommons.org/licenses/by/4.0/).
Share and Cite
Cho, K.; Shin, Y.-s.; Kim, T. Effects of Half-Precast Concrete Slab System on Construction Productivity. Sustainability 2017, 9, 1268. https://doi.org/10.3390/su9071268
Cho K, Shin Y-s, Kim T. Effects of Half-Precast Concrete Slab System on Construction Productivity. Sustainability. 2017; 9(7):1268. https://doi.org/10.3390/su9071268
Chicago/Turabian StyleCho, Kyuman, Young-su Shin, and Taehoon Kim. 2017. "Effects of Half-Precast Concrete Slab System on Construction Productivity" Sustainability 9, no. 7: 1268. https://doi.org/10.3390/su9071268
APA StyleCho, K., Shin, Y.-s., & Kim, T. (2017). Effects of Half-Precast Concrete Slab System on Construction Productivity. Sustainability, 9(7), 1268. https://doi.org/10.3390/su9071268
