Next Article in Journal
Increasing Production and Eliminating Waste through Lean Tools and Techniques for Halal Food Companies
Previous Article in Journal
Developing a Cell-Based Spatial Optimization Model for Land-Use Patterns Planning
 
 
Font Type:
Arial Georgia Verdana
Font Size:
Aa Aa Aa
Line Spacing:
Column Width:
Background:
Article

Commercialization Development of Crop Straw Gasification Technologies in China

1
School of Public Administration, Renmin University of China, No.59 Zhong Guancun Street, Haidian District, Beijing 100872, China
2
Institute of Agricultural Information, Chinese Academy of Agricultural Sciences, Beijing 100081, China
3
Institute of Land Resources, College of Resources Science and Technology, Beijing Normal University, Beijing 100875, China
*
Author to whom correspondence should be addressed.
Sustainability 2014, 6(12), 9159-9178; https://doi.org/10.3390/su6129159
Submission received: 28 September 2014 / Accepted: 3 December 2014 / Published: 10 December 2014
(This article belongs to the Section Energy Sustainability)

Abstract

:
Crop straw gasification technologies are the most promising biomass gasification technologies and have great potential to be further developed in China. However, the commercialization development of gasification technology in China is slow. In this paper, the technical reliability and practicability of crop straw gasification technologies, the economic feasibility of gas supply stations, the economic feasibility of crop straw gasification equipment manufacture enterprises and the social acceptability of crop straw gasification technologies are analyzed. The results show that presently both the atmospheric oxidation gasification technology and the carbonization pyrolysis gasification technology in China are mature and practical, and can provide fuel gas for households. However, there are still a series of problems associated with these technologies that need to be solved for the commercialization development, such as the high tar and CO content of the fuel gas. The economic feasibility of the gas supply stations is different in China. Parts of gas supply stations are unprofitable due to high initial investment, the low fuel gas price and the small numbers of consumers. In addition, the commercialization development of crop straw gasification equipment manufacture enterprises is hindered for the low market demand for gasification equipment which is related to the fund support from the government. The acceptance of the crop straw gasification technologies from both the government and the farmers in China may be a driving force of further commercialization development of the gasification technologies. Then, the crop straw gasification technologies in China have reached at the stage of pre-commercialization. At this stage, the gasification technologies are basically mature and have met many requirements of commercialization, however, some incentives are needed to encourage their further development.

1. Introduction

As one of the major countries to produce grains, oil plants and cotton, China has abundant crop straw resources. Crop straw includes five sources, including grains, oil-bearing crops, cotton, hemp and sugar crops. The total production of the crop straw was about 7 × 1011 kg in 2010 in China, and the straw productions of rice, wheat and corn were 2.11 × 1011 kg, 1.54 × 1011 kg and 2.73 × 1011 kg, respectively [1]. The distribution of crop straw is proportional to the distribution area of the primary crop. Agricultural districts in China, such as Liaonin, Jilin, Helongjiang, Shandong, Henan, Sichuan, Hebei, Anhui and Jiangsu Provinces, are the main areas where crop straw resources are produced [1,2].
The main approaches to crop straw utilization in China are rural energy resources, industrial raw materials, fertilizer and forage, accounting for 17.8%, 2.6%, 15.6% and 31.9% in 2010, respectively [1]. Direct combustion of crop straw is the main and traditional way of the utilization as rural energy for farmers. With the rural economic development and the increase of farmers’ income, more and more farmers want to use convenient commercial energy in China. Thus, the quantity of crop straw used as rural energy in China was decreased from 3.43 × 1011 kg in 1991 to 2.10 × 1011 kg in 2008 [3,4], at a decreasing rate of 38.78%. Especially in affluent rural areas and in commercial energy production areas, commercial energy such as coal gas and liquefied petrol gas is the main source of energy for cooking. Using crop straw as a kind of industrial raw material for papermaking, the product is only used for packing because of its poor quality. Cutting the crop straw into pieces and returning them to the fields as fertilizers is one of the ways to utilize crop straw, however, it will take five to ten years to decompose [5], which will lead to the decrease of nutrients. Meanwhile, as forage, the crop straw is only for ruminant livestock because the single-stomach livestock, such as pigs, cannot digest the fiber of crop straw. All these limitations restrict the utilization of crop straw and lots of straw has been discarded, even burned in the fields. The discarded crop straw can increase parasites, pollute the environment and raise risk of wild fire. Burning crop straw does not only pollute the environment but it also has other negative effects, such as smoke interfering with air traffic, smoke causing traffic accidents on speedways and dangerous wildfire. Therefore, more and more attentions are focused on the utilization of crop straw with high efficiency and rationality in China [6,7].
Gasification is a technology commonly used nowadays for extracting energy from biomass. Many countries have developed this technology of generating clear renewable energy [8,9,10,11,12]. The technology of crop straw gasification, which refers to the chemical reaction process in which substances such as C, H, O, etc. are converted into effective components such as CO, H2, CH4, etc. under the action of gas media, is more promising than the above mentioned uses. After removing the tar and impurity content, the fuel gas can be distributed for rural households as cooking gas through pipeline network. Crop straw gasification does not only reduce air pollution but also improve the living quality of local households. In addition, the technology of crop straw gasification provides an effective way to offset the use of fossil fuels and mitigate air pollution, while making use of available presently unused straw resources in China. Over the past decade, there has been great progress in the development of gasification technology in China [13,14]. However, the commercialization development of gasification technology is slow. The commercialization of a technology is often seen as the final link in a development chain that starts in the laboratory and moves from a scientific research achievement to a product that is competitive in the marketplace generating increased productivity and improving the material and social circumstances of society. Since technology commercialization means that technology will be sold or transferred in market as a product, the general attributes that such a product have to be able to compete include technology characterization which embraces the functional characteristics of the technology, economic feasibility, social acceptability and performance and warranties [15,16]. Therefore, we analyzed the commercialization development of crop straw gasification technologies in China from four perspectives including the technical reliability and practicability of crop straw gasification technologies, the economic feasibility of gas supply stations, the economic feasibility of crop straw gasification equipment manufacture enterprises and social acceptability of crop straw gasification technologies.

2. Review of Government-Sponsored Crop Residue Gasification in China

In the late 1990s, the Chinese government initiated a program to promote village-scale crop residue gasification that built on the previous several years of experience in rural China. Han et al. [17] provided a review of the program, focused on selected projects in Shandong Province, after it had operated for about a decade. The program focused on gasifying crop residues to produce gas for cooking in villages of several hundred households. The program was supported by the European Union. In 2002, the Asian Development Bank (ADB) added support to the program by including crop residue gasification as one component of a loan program designed to finance agricultural waste utilization in several provinces in China, as described by Landell Mills Limited [18].
The gasification systems promoted in the government’s program typically included the following components or processes:
(1)
Means of feeding crop residues into the gasifier
(2)
Gasifier including blower
(3)
Gas purification system
(4)
Gas storage tank
(5)
Pipeline to households throughout the village
(6)
Gas-fueled stove and gas meter in each participating household
Based on detailed results of seven gasification projects, Han et al. [17] concluded that the projects “have not achieved a satisfying performance after 10 years’ experience”. Landell Mills [18] found that it was impractical for ADB to loan money for gasification projects because the intended project owners, and hence the intended borrowers were village governments, which lack the legal status ADB requires of borrowers. Gasification projects developed in several provinces, without ADB financing, were reviewed and generally were found to be failures for technical and economic reasons.
Both Han et al. [17] and Landell Mills [18] found that the accumulation of tar in the gasification systems was a substantial problem despite efforts to purify the gas prior to storage, distribution, and use. The operation of gasifiers so as to consistently produce clean and good quality gas requires a degree of skill and diligence that project owners found difficult to either find or to pay for. Both Han et al. and Landell Mills also found that gasification projects were often not economically viable without substantial subsidies to supplement revenue from gas sales. The economic performance of gasification systems varies substantially because of project-to-project differences in costs, prices, and operating practices. For example, Landell Mills assumes that crop residues are given to the project at no charge while Han et al. shows that for one of the more successful projects (in the village of Xiaoliujia, Shandong Province), corn stalks were sold to the project at a price of 200 RMB (US$30) per ton. In Xiaoliujia, the purchase of cornstalks amounted to 62 percent of annual operation and maintenance costs (annualized installation cost not included). Expenditures on cornstalks were exactly equal to the income from the sale of gas; suggesting that prices might not have been based on typical market factors, but rather on a deal to swap delivered feedstock for gas.
In Table 1, economic parameters for four gasification projects are compared. Han et al. [17] estimate for the project in Xiaoliujia applies to the use of corn stalks. Two projects reported by Landell Mills [18] in Jincheng City, Shanxi Province used corn cobs as fuel. In Xiaoliujia, gas is valued at 0.2 RMB (US$0.03) per cubic meter, which at a heating value of 5000 kJ m−3 is equivalent to 40 RMB GJ−1 (about US$6 GJ−1). The fuel for the Yanchen project is not specified. The households delivered crop residue and received gas at no charge, but they received additional income by selling the coal they would have otherwise used for cooking.
Table 1. Economic analysis of village-scale crop residue gasification systems.
Table 1. Economic analysis of village-scale crop residue gasification systems.
ProjectXiaoliujiaGuoheXiguoYanchen
Number of end-users110 380
Gas output (m3/year)300,000585,000360,000684,000
Installation Cost (RMB)400,000720,0001,070,0001,070,000
Operation and Maintenance (RMB/year)96,27543,00037,00021,467
Feedstock60,000000
Labor and Administration19,20013,00016,000
Electricity15,07511,0007000
Repairs and Services200019,00014,000
Revenue (RMB/year)60,000117,00072,000205,200
The Xiaoliujia project did not yield revenue sufficient to cover ongoing operation and maintenance. It used 300 tons of corn stalks per year, priced at 200 RMB ton−1 (US$30 ton−1) to produce 300,000 m3 of gas. The apparent conversion rate of 1 m3 gas per kilogram of corn stalk implies a gasifier efficiency much lower than is possible with good operation. If the gas had a heating value of 5500 kJ m−3 and the gasifier efficiency were 65% (well operated biomass gasifiers often have efficiencies exceeding 80%, so this assumed efficiency is lower than typical), the heating value of the corn stalks would have been only 8500 kJ kg−1, which is only about half the typical value for biomass. Wet feedstock and non-optimal gasifier operation are problems noted by Han et al. that could explain the low conversion rate.
At Guohe and Xiguo, Landell Mills reports that fuel was traded for gas. However, the economic analysis is based on a gas price of 0.2 RMB m−3 (US$0.03 m−3) and no cost for feedstock. While, the price of pipeline natural gas, marsh gas and pipeline gas in China is 2.5 RMB m−3 (US$0.38 m−3), 1.5 RMB m−3 (US$0.23 m−3) and 1.2 RMB m−3 (US$0.18 m−3) respectively. For these conditions, the simple payback periods for Guohe and Xiguo are about 10 years and 30 years, respectively. If feedstock had been purchased, rather than delivered at no cost to the project, economic results would be worse.
Landell Mills reports an apparently successful example of a gasifier project in Yanchen Village, Jincheng City, Shanxi Province. The village owns a coal mine and the villagers directly receive the benefit of any additional revenue from the sale of coal. Prior to the gasification project, each household used about 3 tons of coal per year for heating and cooking. When a gasifier was installed to provide cooking fuel, the average coal consumption decreased to 1.5 tons per household per year; yielding an increased sale of 570 tons of coal for 380 households, which, at 360 RMB ton−1 (US$54 ton−1), brought in an additional 205,200 RMB (US$30,780) of revenue per year. From the data provided, it appears the payback period is about 6 years (i.e., net operating revenue of about 184,000 RMB year−1 (US$27,600 year−1) paying back the installed cost of 1,070,000 RMB (US$160,500), but the biomass feedstock may have been provided to the project at no cost.
The villagers in Yanchen apparently liked the increased revenue to the coal enterprise, of which they were owners, and were motivated to keep the gasifier project operating. It is noteworthy, however, that their use of coal for cooking was not very efficient and that they might have benefited from simply gasifying the coal. The household use of coal for cooking was about 1.5 tons per year, which at a heating value of 25,000 kJ kg −1, amounts to 37.5 GJ year−1. They replaced the coal with about 1800 m3 of gas per year. At an assumed heating value of 5500 kJ m−3, this amounts to 9.9 GJ year−1 for cooking. The extra revenue the village received by displacing coal with gas was as great as reported, in part, because the efficiency of coal use in cooking was low.
Han et al. [17] noted that an important objective of the Chinese government’s biomass gasification support program was to decrease the air pollution resulting from the burning of crop residues in agricultural fields. Several project sites were selected specifically because they were close to highways where smoke from burning crop residues presented a safety hazard.
The reduction of environmental costs other than local air pollution can also be significant objectives. Open burning of crop residues causes emissions of greenhouse gases, which can be controlled or avoided through gasification. Carbon dioxide emissions are reduced when the gas is used to displace fossil fuels.
Without income from environmental benefits or in the absence of substantial subsidies (and often even with subsidies) village level biomass gasification generally has not proven to be an economically attractive enterprise in China. Failed projects appear to have greatly outnumbered successful ones.

3. Technical Reliability and Practicability of Crop Straw Gasification Technologies in China

Crop straw gasification technologies can be divided into two different technological methods in China. One is atmospheric oxidation gasification, a chemical process in which the crop straw is converted into low heat value fuel gas for rural households as cooking gas. The other is carbonization pyrolysis gasification, a carbonization process in which the crop straw is converted into medium heat value fuel gas, charcoal and straw tar. Depending on which method is used, the components and capability of the central gas supply system are different. At present, both of these two technological methods are used in China. The first method was developed by the Biology Energy Center of Shandong University and the second method was developed by the Dalian Municipal Design and Research Institute of Environmental Science. In the following section, we discussed these two research facility examples to further illustrate these technologies.

3.1. Atmospheric Oxidation Gasification Technology

3.1.1. Reliability and Durability of the Gas Supply System

The whole system developed by the Biology Energy Center of Shandong University consists of three parts, including straw gasification machine, fuel gas distributing system and indoor appliances for households. The piece of main equipment is a JQ-type wet purification straw gasification machine that consists of a feeder machine, a gasifier, a fuel gas purifier and a fan. The fuel gas distributing system is composed of a gas container and a pipeline network. A fuel gas flowmeter, fuel gas purifier, valve and low heat value gas stove are contained in the farmers’ house. The whole system is compact in structure, simple and practical. Besides fan, there is no other high speed rotating appliances in the system and therefore it is safe and reliable. Figure 1 shows the sketch for gasification equipment developed by the Biology Energy Center of Shandong University. Gasifiers are main equipment for the gas supply system, in which raw material has incomplete combustion reaction with gasifying agent. The process can be divided into pyrolysis reaction, oxidation reaction and reduction reaction. The oxidation reaction occurs in the oxidation layer and releases a lot of heat energy, which is the heat source during the whole gasification reaction process. The reduction reaction stage is the main formation stage of CO and H2, in which C and vapor are the main reactants and the key factors affecting biomass gas quality. The temperature of thermal decomposition layer in the gasifiers keeps at 400–600 °C through heat energy from oxidizing reaction. The straw material with macromolecular chain ruptures, in which tar generates at this stage. During the reaction process in the gasifiers, the oxygen supply can regulate reaction temperature, and then control reaction process and its products. As the main participant in the reduction reaction and tar pyrolysis and reforming reaction, vapor is important for increasing fuel gas quality and decreasing tar content.
In general the major capital investment is expected to last for the anticipated duration of the project. For crop straw gasification technology, the lifecycle should be more than 15 years. On the basis of experiment and development, a series of demonstrative projects using atmospheric oxidation gasification technology have been developed in Shandong Province, Shanxi Province, Jiangsu Province, Liaoning Province, Zhejiang Province, Heilongjiang Province, Jilin Province, Hebei Province and Beijing City since 1997. For example, in Houcuijie village and Linshu County of Shandong Province, the gas supply station has been working well since 1998 and now 200 households use the fuel gas for cooking [14]. Although 35% of the projects were suspended according to the government investigations, the reasons were for the shortage of follow-up funds, poor management or low economic benefits, not for the quality of equipment. Thus, the experience to date has demonstrated that the majorities of the installed equipment have reliable properties, and have relatively long lifecycle.
Figure 1. The sketch for gasification equipment developed by Shandong University.
Figure 1. The sketch for gasification equipment developed by Shandong University.
Sustainability 06 09159 g001
1. Feeder; 2. Gasifier; 3. Purifier; 4. Electric control gear; 5. Fan.

3.1.2. Technical Practicability and Reliability

For an energy technology, the primary prerequisites have to be in energy efficiency, quantity and quality of the output, environmental performance and the safety. Table 2 shows the technical parameter of JQ type gasification machine.
Table 2. Technical parameter of JQ type gasification machine.
Table 2. Technical parameter of JQ type gasification machine.
Technical parameterUnitIndexes
Gas volumem3 s−13.33–15
Heat value of fuel gaskJ m−33967–5792
Efficiency of gasification%78
Oxygen content%3.5–4
Tar contentmg m−322–48
CO content%14–20
The gasification efficiency of the JQ type wet purification straw gasification machine is 78% [19] and 2–2.3 m3 fuel gas per kilogram of straw. The gas volume of the JQ type wet purification straw gasification machine is 3.3–15 m3 s−1 [19], which generates 200–900 m3 of fuel gas per hour. In addition, the Biology Energy Center of Shandong University has also developed different equipment, which can be used in northern China and southern China to accommodate different materials in different regions.
The heat value of the fuel gas generated by JQ type wet purification straw gasification machine is 3967–5792 kJ m−3 [19]. The heat value of fuel gas is lower than that of liquefied petrol gas and natural gas. The standard heat value of coal gasification gas and oil gasification gas is 10,000 kJ m−3, which is about two times higher than that of fuel gas. However, the successful development of a low heat value gas burning stoves can solve the problems caused by the low heat value fuel gas, such as combustion efficiency and stability of flame [20].

3.1.3. Technical Obstacles

High tar and impurity content of the fuel gas is the most immediate problem to be solved for the commercialization regarding the atmospheric oxidation gasification technology presently. The tar and impurity content of the fuel gas of the JQ-type wet purification straw gasification machine is 22–48 mg m−3 [19], which far exceeds the standard (less than 10 mg m−3) [21] for China’s manufactured gas. High tar content brings a series of problems such as damage of valves, jamming of pipe, burning of fans and damage to the machine [22]. It is difficult to eliminate or use tar for two reasons. Firstly, the small scale of the gas supply restrict the application of the electrical tar precipitatort for the economically feasible reason. Secondly, the content of tar collected from the fuel gas is so limited that it has no value for further use.
High CO contents of the fuel gas also impact the commercialization of the atmospheric oxidation gasification technology. The CO contents of the fuel gas is 14%–20%, which is near to the threshold value of standard CO contents (less than 20%) [21] set by the Chinese government for the coal gasification gas and oil gasification gas. Because of the high content of CO, the fuel gas easily causes erosion of the metal pipe which can be dangerous. Moreover, the risk of carbon monoxide is increased when the fuel gas leaked from the pipe.

3.2. Carbonization Pyrolysis Gasification Technology

3.2.1. Reliability and Durability of the Gas Supply System

Similar to the atmospheric oxidation gasification technology, the whole system developed by the Dalian Municipal Design and Research Institute of Environmental Science consists of three parts which are straw gasification machine, fuel gas distributing system and indoor appliances for households. The main part of equipment is the straw gasification machine, which consists of a material packer, a pyrolyzer, an alkali washing machine, a tar purifier, and a fan. The material packer packs the loose straws into compact bricks to enhance heat conduction. The pyrolyzer can convert the straw into fuel gas. The alkali washing machine can reduce the acetum content of fuel gas and protect the pipes and the gas container. The tar purifier can reduce the tar content of the fuel gas. The fuel gas distributing system is composed of a gas container and a pipeline network. The fuel gas flowmeter, valves and gas stove are contained in the farmers’ house. The whole gas supply system can guarantee the stable operation of crop straw gasification projects.
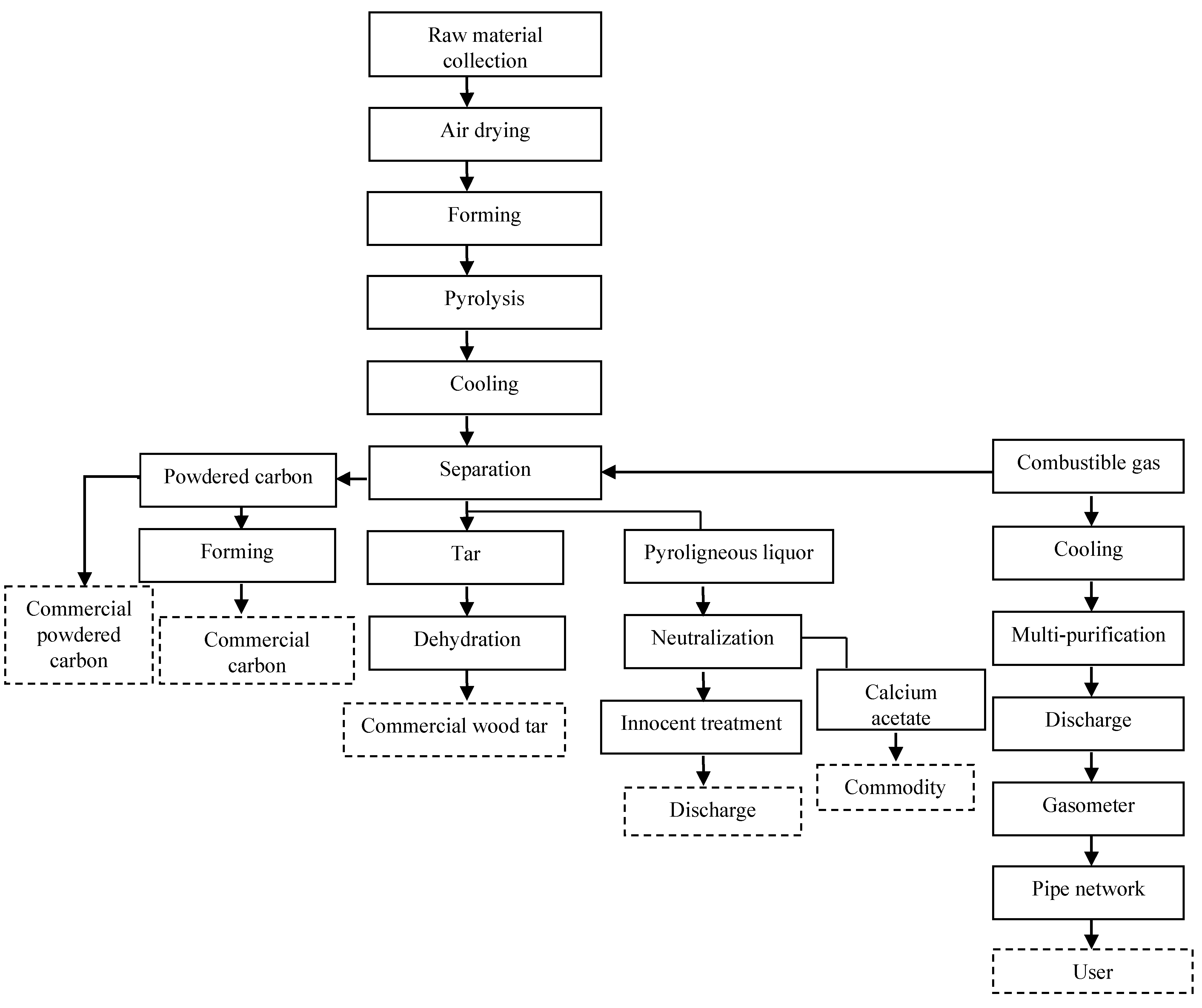
The process flow for straw pyrolysis gasification technology is as follows developed by the Dalian Municipal Design and Research Institute of Environmental Science in Liaoning Province, China (Figure 2).
The process flow includes the following five parts [23].
(1)
Material preparing process: The approaches are various according to different raw materials. Straws and weeds are briquetted with densities of above 0.5 t m−3, and the material sizes match the gas retorts. Rice husk and bran are entered into pyrolysis furnace of fluidized bed without being briquetted.
(2)
Pyrolysis process: Two types of pyrolysis furnaces are installed, including FW-type batch furnace and LZ-type fluidized bed furnace. The specification is determined according to different gas-use household numbers. The smallest furnace can provide gas for several households, whereas the largest one can provide for thousands of households.
(3)
Purification process: It is necessary that the tar content in the gas is not more than 20mg m−3, and there is no organic-acid steam in the gas.
(4)
Gas transmission and distribution process: Gas must be provided for users continuously and stably, and the air pressure must be constant.
(5)
By-product recovery process: This process mainly includes cooling of powdered carbon, packaging, forming of powdered carbon, drying, separation of tar, dehydration and packaging.
Figure 2. The process flow for crop straw pyrolysis gasification technology.
Figure 2. The process flow for crop straw pyrolysis gasification technology.
Sustainability 06 09159 g002
Since 1995, many crop straw gasification projects using carbonization pyrolysis gasification technology have been developed in Guizhou Province, Liaoning Province and Beijing [24,25], and most projects are presently working well. For example, in Lvshun District of Dalian City of Liaoning Province, the gas supply station has been working well since 1995 and now 300 households use the fuel gas. Judging from the stability of production in these projects, we can conclude that the carbonization pyrolysis gasification technology is a relatively reliable method.

3.2.2. Technical Practicability and Reliability

Different from the atmospheric oxidation gasification technology, the products of this system are fuel gas, straw char, straw tar and straw acetum. Using this technology, any 1000 kg of vegetable material can produce 300 m3 of fuel gases, 300 kg of straw chars, 50–100 kg of straw tars and 250 kg of straw acetum [24]. The technical parameters of straw pyrolysis gasification technology [26] are shown in Table 3.
Table 3. Technical parameter of LZ type pyrolysis gasification machine.
Table 3. Technical parameter of LZ type pyrolysis gasification machine.
Technical parameterUnitIndexes
Products output(/1000 kg straw)
Parts: Fuel gasm3300
Straw charskg300
Straw tarskg50–100
Straw acetumkg250
Heat value of fuel gaskJ m−315,000–17,000
Efficiency of gasification%28
The heat value of the fuel gas generated by the carbonization pyrolysis gasification technology is 15,000 kJ m−3 to 17,000 kJ m−3 [24], higher than the standard heat value (10,000 kJ m−3) of coal gasification gas and oil gasification gas, solving low heat value problem of fuel gas under atmospheric oxidation gasification technology. Fuel gas can be used, not only for domestic cooking system but also for power generation system. Moreover, fuel gas is suitable for domestic and small industrial applications particularly in rural area, such as rice mill, timber mill and food processing [13]. The indexes of fuel gas from pyrolysis gasification technology are shown in Table 4.
Table 4. The indexes of fuel gas applied pyrolysis gasification technology.
Table 4. The indexes of fuel gas applied pyrolysis gasification technology.
ItemsNational standardNumber of items
Heat value (kJ m−3)˃14,70015,000–17,000
ImpurityTar (mg m−3)˂105–10
H2S (mg m−3)˂200
NH4 (mg m−3)˂500
O2 content (%)˂10.8
CO content (%)˂2015–17
The ratio between tar content and the materials under carbonization pyrolysis gasification technology is 5%–10%, while the ratio is 1%–2% under atmospheric oxidation gasification technology. In addition, the tar content of the unpurified gas under the carbonization pyrolysis gasification technology is 150–350 g m−3, while the tar content is 5–10 g m−3 under atmospheric oxidation gasification. The tar content is so high that it can be collected as a product. Straw tar is a kind of heat-resisting material and waterproof, so it is suitable for the painting industry and shipbuilding industry.
In both atmospheric oxidation gasification and carbonization pyrolysis gasification technology, organic acid is produced. However, the amount of the acid produced by the carbonization pyrolysis gasification technology is more than the amount produced by the atmospheric oxidation gasification technology. Thus, the straw acetum can also be collected as a product. The Dalian Municipal Design and Research Institute of Environmental Science experimented using straw acetum as fertilizer and an additive of feed.
Straw char is the other main product of carbonization pyrolysis gasification technology. Its heat value is more than 29,000 kJ kg−1 and the impurity content is lower than that of coal tar. Straw char has the same chemical property with wood charcoal, so it can be utilized as the substitution of wood charcoal. The straw char is composed of C, H, O and a few of ash. Compared with coal coke, the straw char has soft texture, low ash content, good combustion reaction capability, and has no cancerogenic substances with high boiling-point cyclic structure. Thus, it is widely used in food barbecue at present. The application of straw char will extend to agriculture and industry with increasing production. The straw char has large specific surface area and good adsorptive property, with multiple nutrition elements for the crop growth such as N, P and K. It can be developed as organic compound fertilizer to effectively increase soil fertility and slowly-release fertilizers. Long-term application can improve soil physical and chemical properties such as structure and pH value, increase soil water content and air permeability, improve and restore the soils with heavy metal pollution and the degraded soils [27,28]. In addition, straw char can be utilized as release agent in foundry industry, as smelting reducing agent for non-ferrous metals, and as steel anti-oxidants. Rice husk char is good fuel for smelting silicon steel. However, straw char is mainly used in food barbecue at present in China due to low production.
In summary, carbonization pyrolysis gasification technology can convert the straw into four kinds of products (fuel gas, tar, straw acetum and straw char) without pollution. Moreover, the heat value of fuel gas is high, so it can be used safely and reliably.

3.2.3. Technical Obstacles

Similar to the atmospheric oxidation gasification technology, high CO contents of the fuel gas (at 15%–17%) is the obstacle that need to be solved or further improved for the commercialization development of carbonization pyrolysis gasification technology.

4. Economic Feasibility of the Gas Supply Stations

4.1. Economic Feasibility

The economic feasibility of the gas supply station is the key factor of commercialization development of crop straw gasification technologies in China. At present in China, almost all gas supply stations are managed by village’s committees and the fuel gas is free for every household. According to our survey, the economic feasibility of the gas supply station is different due to the different technology and different products. Different cases were chosen to discuss the economic feasibility of the gas supply stations.

4.1.1. The Loss Case

Take the Xiwang gasification project in Xinxiang City of Henan Province as an example of the loss case. This gas supply station was built in 1999.The gas supply system using atmospheric oxidation gasification technology was used in this gasification station. The facilities purchased by the gas supply station consist of one material processor, one gasification machine, one 400 m3 gas container, 1000 m pipe and 300 gas stoves and 300 flowmeters. According to our field survey, the fixed cost is 680,000 RMB (US$102,000), consisting of the facilities cost and the station construction cost. Assuming a 10-year life expectancy for the system, the annual fix cost is 68,000 RMB (US$10,200). The annual variable cost is 53,700 RMB (US$8055), consisting of the workers’ salary, electricity cost, materials cost, fuel cost, tax, management cost and traffic cost. Table 5 shows the annual cost of Xiwang gasification project.
Table 5. Annual cost of Xiwang gasification project.
Table 5. Annual cost of Xiwang gasification project.
Items Cost (10,000 RMB)Percentage of total cost (%)Remark
Fixed cost6.8055.88
Variable cost5.3744.12
Parts: Material cost1.5312.57Cost 510,000 kg year−1, 0.03 RMB kg−1
Worker cost1.4011.502 workers, 7000 RMB year−1 for each
Fuel cost0.504.11Cost 25,000 kg, 0.2 RMB kg−1
Electricity cost0.544.44Cost 9000 kWh, 0.6 RMB kWh−1
Tax0.403.29
Management cost0.604.93
Traffic cost0.403.29
Total 100
The annual gas output of this gas supply station is 500,000 m3 which is presently free for each household. According to the cost benefit methodology, the gas cost per unit under the technology of atmospheric oxidation is 0.211 RMB m−3 (US$0.03 m−3), in which the fixed cost is 0.131 RMB m−3 (US$0.02 m−3) and the variable cost is 0.080 RMB m−3 (US$0.01 m−3) [28]. If a reasonable price is set at 0.20 RMB m−3 (US$0.03 m−3), the total income of the station is 100,000 RMB (US$15,000) per year.
After deducting the annual variable capital, the total income is 46,300 RMB (US$6945) per year (100,000 − 53,700 = 46,300 RMB). However, after considering the depreciation of the facilities, the total income is less than the total cost (100,000 − 53,700 − 68,000 = −21,700 RMB). Thus, the gas supply station is unprofitable.
This case study showed that the influencing factors of economic feasibility for the gas supply station consisted of initial investment, the annual operation cost, the price of the products and the project management. For the Xiwang project, the fuel gas was the only product. Moreover, due to the high initial system investment and the free fuel gas price, the unprofitable results were inevitable even if a reasonable price was set.

4.1.2. The Profitable Case

Take the Longtang gasification project as a profitable case. Longtang gas supply station locates in Dalian City of Liaoning Province and was built in 1995. The gas supply system using pyrolysis gasification technology was developed in this gasification station. This system consists of three parts which are straw gasification machine, fuel gas distributing system and indoor appliances for households. The main part of equipment is the straw gasification machine, which consists of a material packer, a pyrolyzer, an alkali washing machine, a tar purifier, and a fan. The fuel gas distributing system is composed of a gas container and a pipeline network. The indoor appliances include the fuel gas flowmeter, valves and gas stove. The diagram for the centralized gas supply system is shown in Figure 3.
Figure 3. The gas supply system of Longtang gasification project.
Figure 3. The gas supply system of Longtang gasification project.
Sustainability 06 09159 g003
1. Feeder; 2. Pyrolyzer; 3. Purifier; 4. Fan; 5. Filter; 6. Water seal; 7. Gasometer; 8. Gas transmission pipe network.
This gas supply station provides fuel gas for 200 households and two restaurants. According to our field survey, the total investments are 494,000 RMB (US$74,100), consisting of the purchase of a gasification machine and maintenance cost (274,000 RMB (US$41,100)), purchase and maintenance of the gas distributing system cost (66,000 RMB (US$9900)), purchase of indoor appliances and maintenance cost (50,000 RMB (US$7500)), the station construction cost (30,000 RMB (US$4500)) and other cost (74,000 RMB (US$11,100)). Assuming a 10-year life expectancy for the system, then the annual fix cost is 49,400 RMB (US$7410). Table 6 shows the investment of the gas supply station.
Table 6. Fixed cost of Longtang gasification project.
Table 6. Fixed cost of Longtang gasification project.
ItemsCost (10,000 RMB)Percentage of total cost (%)
Gasification equipment cost 27.4055.47
Gas distributing system cost6.6013.36
Indoor appliances cost5.0010.12
Station construction cost 3.006.07
Others7.4014.98
Total cost49.40100
The annual cost consists of material cost, worker cost, fuel cost, electricity cost, alkali cost, service cost, variable investment interest, tax, management cost, traffic cost, sell cost and other cost. Table 7 shows the annual cost in detail.
Table 7. Annual cost of Longtang gasification project.
Table 7. Annual cost of Longtang gasification project.
Items Cost (10,000 RMB)Percentage of total cost (%)Remark
Fixed cost5.0023.70
Variable cost16.0476.30
Parts: Material cost2.9013.80Cost 720,000 kg year−1, 0.04 RMB kg−1
Worker cost3.2015.204 workers, 8000 RMB year−1 for each
Fuel cost0.602.90Cost 30,000 kg, 0.2 RMB kg−1
Electricity cost0.844.00Cost 14,000 kWh, 0.6RMB kWh−1
Alkali cost0.201.00Cost 1000 kg, 2 RMB kg−1
Variable investment interest0.301.50
Tax1.004.70
Management cost3.0014.30
Traffic cost1.004.70
Sell cost1.004.70
Others 2.009.50
Total21.04100
Products of this gas supply station include fuel gas, straw char and straw tar. The annual output of fuel gas is 210,000 m3, of which 150,000 m3 gases are sold and the rest are used by the gas supply station. The annual output of straw char is 2.1 × 105 kg, of which 1.6 × 105 kg straw chars are sold and the rest are used by the station. The annual straw tar is 4×104 kg, which are all sold. The average price of straw char and straw tar is 1.2 RMB kg−1 (US$0.18 kg−1) and 1.5 RMB kg−1 (US$0.23 kg−1) respectively, so the total annual incomes for selling straw char and straw tar are 192,000 RMB (US$28,800) and 60,000 RMB (US$9000) per year.
According to cost benefit methodology, if the straw char and straw tar cannot be sold, the gas cost is 1.4 RMB m−3 (US$0.21 m−3) (210,400/150,000 = 1.4 RMB m−3). If the straw char and straw tar are sold, the gas cost is zero, which means that the station gains a profit and can distribute the gas for free. The fuel gas price is set at 0.6 RMB m−3 (US$0.09 m−3) because its heat value is high and the residents can accept this price. The total income from selling fuel gas is 90,000 RMB (US$13,500). Thus, the total income of the station is 86,600 RMB (US$12,990) ((192,000 + 60,000 + 90,000) − 210,400 = 86,600 RMB). Therefore, the gas supply station is profitable.
For the Longtang county gas supply station, the products, beside the fuel gas, include straw char and straw tar, which can be sold on the market. Therefore, even the fuel gas was free for the households, the gas supply station was profitable.

4.2. Economic Obstacles

At present, parts of gas supply stations are unprofitable in China. However, with the development of the gas supply system, the gas supply station must be managed commercially [29]. The main economic obstacles are as follows.
The price of the fuel gas is too low, even free. At present, village committees manage the gas supply station and the fuel gas is free for each household. Moreover, our national or local government has not yet set a reasonable price for the fuel gas. According to the cost benefit methodology, the gas cost per unit under the technology of atmospheric oxidation is 0.211 RMB m−3 (US$0.03 m−3) [29]. However, in most rural areas the gas price is lower than 0.2 RMB m−3 (US$0.03 m−3), and in some developed rural areas the gas is free. Due to the low price, parts of gas supply stations are unprofitable.
The initial investment of the gas supply station is high. The initial investment of the gas supply station is a main factor affecting the economic feasibility of the gas supply station. The initial investment related to the supply scale and the differing geographical distribution of households consists of purchase of facilities costs and station construction costs. According to our field survey, the investment for constructing a gas station for 200 households is approximately 500,000 RMB (US$75,000), which can be afforded only in developed rural areas. For a village with 200 to 400 households, it is more difficult to invest so much money at one time to build a gas supply system.
The fuel gas is single-purposed and its consumers are few. A large application scale can decrease the production and fixing cost of the gas supply station, and then decrease the total cost. According to our survey, the system designed for supplying 200 households can in fact supply 325 households, at best, and the gas cost per unit decreases from 0.211 (US$0.03 m−3) to 0.145 RMB m−3 (US$0.02 m−3) if the number of gas consumers is enlarged. Now, the application scale is small because the collected scale of the crop straw and the consumer scale. In addition, at present the fuel gas is mainly used as cooking and is rarely used for heating, generating electricity or other purposes. Thus, the gas output is more than the gas demand, which leads to the problem of inadequate use of system capacity.

5. Economic Feasibility of the Crop Straw Gasification Equipment Manufacture Enterprises

5.1. Economic Feasibility

Presently, because the market demand for gasification equipment is low, there are few enterprises that specialize in manufacturing the crop straw gasification equipment. Some gasification machines are produced by engine enterprises that mainly produce other machines. Chosen from the enterprises that we surveyed, the enterprise founded by Biology Energy Center of Shandong University produces the crop straw gasification equipment as their single production. The main part of equipment is the straw gasification machine, which consists of a material packer, a pyrolyzer, an alkali washing machine, a tar purifier, and a fan. The material packer packs the loose straws into compact bricks to enhance heat conduction. The pyrolyzer can convert the straw into fuel gas. The alkali washing machine can reduce the acetum content of fuel gas and protect the pipes and the gas container. The tar purifier can reduce the tar content of the fuel gas. We will use this enterprise as an example to analyze its economic feasibility.
Table 8. Annual operation cost of Biology Energy Center of Shandong University.
Table 8. Annual operation cost of Biology Energy Center of Shandong University.
ItemsCost (10,000 RMB)Percentage of total cost (%)
Materials cost18557.30
Salary and welfare cost5216.20
Selling cost4213.00
Management cost3510.80
House rented cost123.70
Total326100
According to our field survey, Biology Energy Center of Shandong University whose space is 4000 m3 has 32 staff and workers. It produces 35 crop straw gasification machines per year. The initial investment of 220,000 RMB (US$33,000) was used for rent (house in Shandong University are rented as workshop space) and purchase of manufacturing equipment. In addition, 500,000 RMB (US$75,000) is needed as circulating capital. Its annual operation cost is 3,260,000 RMB (US$489,000). Table 8 shows the components of the cost.
According to the initial investment and the annual operation cost, the cost per unit can be obtained by the formula below.
C = C i × C R F + C o N
where Ci is the initial investment; Co is the annual operation cost; CRF is capital return factor (here the discount rate is 10%) and N is the productions per year. Table 9 shows the cost per unit and components.
Table 9. Cost per unit and components of Biology Energy Center of Shandong University.
Table 9. Cost per unit and components of Biology Energy Center of Shandong University.
Items Cost (RMB)Percentage of total cost (%)
Fixed cost 20572.16
Variable cost 93,14497.84
Parts: Materials cost52,78455.52
Salary and welfare cost14,87715.61
Sell cost12,03012.60
others13,45314.11
Total 95,201100
The price per straw gasification machine is 118,000 RMB (US$17,700), so the total income of the enterprise is 4,130,000 RMB (US$619,500). According to the cost and benefit methodology, we can analyze the financial result of the project. Here the discount rate is 10% and the life span of the project is ten years. The net present value, benefit-cost ratio and investment profit ratio are 4,909,900 RMB (US$736,485), 1.24% and 20.05%, respectively, which shows that the enterprise is profitable.

5.2. Economic Obstacles

As analyzed above, the main factor impacting the economic feasibility of crop straw gasification equipment manufacture enterprises is the market demand for gasification equipments. However, in order to promote the development and application of crop straw gasification technology, the government has taken a series of measures to support the gasification market in China. If these support measures cannot be maintained, the gasification market will shrink which will affect the crop straw gasification equipment manufacture enterprises. According our surveys in Shandong Province and Henan Province, lack of demands for the gasification equipment forced some enterprises suspend production. Therefore, the non-market support from the government has an impact on the commercialization development of crop straw gasification equipment manufacture enterprises.

6. Social Acceptability of Crop Straw Gasification Technologies

6.1. Farmers’ Demand for High Quality Energy

In recent years, with the development of rural economy and farmers’ income, there is an increasing demand for using high quality commercial energy such as solar energy, liquefied petrol gas and natural gas. Nevertheless, in most rural areas in China nowadays, nearly 70% of cooking energy still relies on traditional biological energy such as directly burning crop straw, firewood and coal. Besides causing pollution, this style of cooking by directly burning crop straw is not energy efficient enough to meet the needs of the farmers. However, the fuel gas of crop straw, a clean and convenient means of energy, can be distributed through pipes into farmers’ houses, where farmers can use the gas directly only through opening the valve and turning on the gas stove..

6.2. Demand for Protecting Environment and Using Crop Straw Resources

The popularization and application of straw gasification technology has many benefits. It will reduce the pollution caused by the incineration of straw. It will provide an efficient solution to problems caused by large quantities of crop straw (random loose piles taking up space and risk of fire caused by piles of straw). It also promotes the improvement of the cooking energy structure in rural areas, and the improvement of village and family sanitary conditions. Suppose 1 m3 of fuel gas corresponds to 0.25 kg of coal equivalent and one household consume 2190 m3 fuel gas per year, 547.5 kg of coal equivalence could be substituted for the use of fuel gas. In addition, it is estimated that the straw usage of 1 × 107 kg can mitigate the 1 × 107 kg of CO2, 1.4 × 105 kg of SO2 and 1 × 105 kg of soot generated by burning coal, if one ton of straw could replace 700 kg of coals.

6.3. Need for Alleviating the Supply Pressure of Commercial Energy

In rural areas the total energy consumption was 307.19 Mtce in 1979, but in 2008, the energy consumption in rural areas reached 998.51 Mtce, which is 3 times higher than in 1980. There are two reasons that led to this commercial energy increase. First, with the development of agriculture, the energy consumption in rural production increased greatly. In 2008, the energy consumption used by production was 391 Mtce, being 7.5 times higher than that in 1980 [30]. Second, the rapid energy consumption increase is due to the development of industries in villages and towns.
Crop straw fuel gas can alleviate the conflict between supply and demand for commercial energy. According to our survey, the fuel gas produced by the gas supply station for 200 households can replace 1.92 × 105 kg coal or 3.6 × 104 kg liquefied gas. Then, if 10 percent of villages use the gasification technology in China, the fuel gas produced from crop straw can replace 14.3 × 105 kg of coal and 2.7 × 109 kg of liquefied gas.

6.4. Accelerating the Commercialization Development by Government Support

Crop straw gasification technology has evident exterior benefits. For example, it can alleviate the supply pressure of commercial energy, reduce pollution and promote village and family sanitary conditions. The government’s increasing investment in rural energy and the development of the straw gasification system testifies to the fact that the Chinese government has taken a series of measures to develop the crop straw gasification system. In fact, the government’s investment in rural energy has increased each year. Meanwhile, the numbers of gas supply stations and the households supplied fuel gas increased year by year.

7. Conclusions

The commercialization development of crop straw gasification technologies in China was analyzed. Presently both the atmospheric oxidation gasification technology and the carbonization pyrolysis gasification technology in China are mature and practical, and can provide fuel gas for households. However, there are still problems associated with these technologies that need to be solved for the commercialization development, such as high tar and CO content of the fuel gas. The economic feasibility of the gas supply stations is different in China. Parts of gas supply stations are unprofitable due to the high initial investment, the low fuel gas price and few consumers. In addition, the commercialization development of crop straw gasification equipment manufacture enterprises is hindered for the low market demand for gasification equipment which is related to the fund support from the government. The acceptance of the crop straw gasification technologies from both the government and the farmers in China may be a driving force of further commercialization development of the gasification technologies. The results show that the crop straw gasification technologies in China can be viewed as in a stage of pre-commercialization which means the technologies have met many conditions of commercialization, and are basically mature, but require some incentives to encourage theirs further development.
In order to greatly develop gasification technology in China, it is necessary to rely on increasing the economic benefit of crop straw gasification which is closely related to the reliability and durability of the gasification technology. In order to commercialize straw gasification technology further, the initial cost of the gas supply station must be cut down and the reliability of the gasification technology must be improved. The key to tackling this technological problem lies in developing a Research and Development fund. Regarding this fund, the government should support the gasification facilities production corporations who are able to research and produce gasification facilities. The government, through this fund, should also support research and development of new uses of fuel gas. In addition, the bulk of the government subsidy should be transferred from subsidizing purchase of facilities to funding research and production for gasification technological improvement. Lack of financial support in this area has been the main factor inhibiting commercialization of gasification. It is not only necessary for the government to fund research, but also to select the areas to be researched and developed. More specifically, in the area of biology energy commercialization (including science research, facilities purchasing, price subsidy), the government should primarily consider products which are tradable and easily transported land distances, such as straw char, straw tar and electricity. Moreover, in order to guarantee that corporations producing gasification machines compete fairly in market, it is necessary to adopt this united standardized policy. Therefore, the government should create a supervision-checking center of straw gasification machines in the Ministry of Agriculture. The center will be in charge of checking straw gasification machines and supervising the corporations that won the bid. As to the aspect of policy selection, the product license system may be adopted. Gasification stations are permitted to select machines among the corporations that have gained a straw gasification machines product license.

Acknowledgments

This work was supported by the Fundamental Research Funds for the Central Universities, the Research Funds of Renmin University of China (14XNI001) and the project of “985” in China.

Author Contributions

Zhengfeng Zhang designed the study, interpreted the data, wrote the manuscript and revised it until its final version. Wei Zhao participated in designing the study and revised the manuscript. Wenwu Zhao provided good advices throughout the paper and revised the manuscript.

Conflicts of Interest

The authors declare no conflict of interest.

References

  1. National Development and Reform Commission; Ministry of Agriculture; Ministry of Finance of the People’s Republic of China. Crop Straw Utilization Program during the National Twelfth Five-Year Plan Period. Available online: http://www.mof.gov.cn/zhengwuxinxi/zhengcefabu/201112/t20111221_617842.htm (accessed on 13 November 2014). (In Chinese)
  2. Zhong, H.; Yue, Y. Characteristics of crop straw resources in China and its utilization. Resourc. Sci. 2003, 25, 62–67. [Google Scholar]
  3. Ministry of Agriculture of the People’s Republic of China. China Agriculture Statistical Report 1992; China Agriculture Press: Beijing, China, 1992.
  4. Ministry of Agriculture of the People’s Republic of China. China Agriculture Statistical Report 2009; China Agriculture Press: Beijing, China, 2009.
  5. Bi, Y.; Wang, D.; Gao, C.; Wang, Y. Straw Resources Evaluation and Utilization in China; China Agricultural Science and Technology Press: Beijing, China, 2008. [Google Scholar]
  6. Dai, L.; Li, J. Energy Conversion Technologies in China: Development and Evaluation; China Environmental Science Press: Beijing, China, 1998. [Google Scholar]
  7. Zeng, X.; Ma, Y.; Ma, L. Utilization of straw in biomass in China. Renew. Sustain. Energy Rev. 2007, 11, 976–987. [Google Scholar] [CrossRef]
  8. Li, D.; Sun, L. Technical assessment on rural cooking gas supply system for straw gasification technology. Transac. Chin. Soc. Agric. Eng. 1999, 15, 164–168. [Google Scholar]
  9. Devi, P.; Ptasinski, K.J.; Janssen, F.J.J.G. A review of the primary measures for tar elimination in biomass gasification processes. Biomass Bioenergy 2003, 24, 125–140. [Google Scholar] [CrossRef]
  10. Puy, N.; Rieradevall, J.; Bartrolí, J. Environmental assessment of post-consumer wood and forest residues gasification: The case study of Barcelona metropolitan area. Biomass Bioenergy 2010, 34, 1457–1465. [Google Scholar] [CrossRef]
  11. Borjesson, M.; Ahlgren, E.O. Biomass gasification in cost-optimized district heating systems—A regional modeling analysis. Energy Policy 2010, 38, 168–180. [Google Scholar] [CrossRef]
  12. Laurikka, H. Option value of gasification technology within an emissions trading scheme. Energy Policy 2006, 34, 3916–3928. [Google Scholar] [CrossRef]
  13. Leung, D.Y.C.; Yin, X.L.; Wu, C.Z. A review on the development and commercialization of biomass gasification technologies in China. Renew. Sustain. Energy Rev. 2004, 8, 565–580. [Google Scholar] [CrossRef]
  14. Dong, Y.; Deng, B.; Jing, Y.; Qiang, N.; Shen, S. A review of the research and development of biomass gasification technology in China. J. Shandong Univ. 2007, 37, 1–7. [Google Scholar]
  15. Zhang, Z.; Deng, K. Design for Market-Oriented Development Strategy of Bioenergy Technologies in China; China Environmental Science Press: Beijing, China, 1998. [Google Scholar]
  16. Wang, G.; Duan, M. Assessment for industrialization of straw gasification technology for rural cooking gas supply. Transac. CSAE 1999, 15, 23–28. [Google Scholar]
  17. Han, J.; Mol, A.P.J.; Lu, Y.; Zhang, L. Small-scale bioenergy projects in rural China: Lessons to be learnt. Energy Policy 2008, 36, 2154–2162. [Google Scholar] [CrossRef]
  18. Efficient Utilization of Agricultural Wastes Project. Available online: http://adb.org/projects/details?proj_id=33443-013&page=overview (accessed on 13 November 2014).
  19. Dong, Y.; Sun, Y. Development of stalks gasification unit with wet purege. Transac. Chin. Soc. Agric. Machinery 2000, 31, 48–49. [Google Scholar]
  20. Chen, B.; Zhang, Z.; Chen, A. Case analysis of crop straw gasification use technology and commercialization operation. Transac. Chin. Soc. Agric. Eng. 2005, 21, 124–128. [Google Scholar]
  21. General Administration of Quality Supervision; Inspection and Quarantine of the People’s Republic of China. Manufactured Gas (GB/T 13612-2006); China Standards Press: Beijing, China, 2006. [Google Scholar]
  22. Zhou, H. The report of demonstration item of Laizhou Straw gasification and centralize gas feed. Renew. Energy 2005, 23, 8–9. [Google Scholar]
  23. Nan, F. Biomass pyrolysis and gasification technology and its application prospect. Rural Energy 1998, 1, 21–23. [Google Scholar]
  24. Du, Y.; Li, Y.; Nan, F. Survey on comprehensive utilization of straw gasification in rural areas and case study. Renew. Energy Resour. 2005, 4, 75–76. [Google Scholar]
  25. Zhao, H.; Wei, X.; Xu, D. The application of biomass pyrogenation gasification technology. Agric. Eng. Technol. 2009, 3, 28–31. [Google Scholar]
  26. Zhong, H.; Xie, J.; Yang, Z.; Zhang, W.; Song, H. Present situation of biomass and gasification technology and its development. J. Yunnan Normal Univ. 2001, 21, 41–45. [Google Scholar]
  27. Xing, G.; Zhang, Q.; Wang, S.; Guo, W. Effect of crop-residue-derived carbon application on potassium leaching amount in soil. J. Anhui Agric. Sci. 2009, 37, 8644–8646. [Google Scholar]
  28. Tong, X.; Li, J.; Jiang, J.; Xu, R. Effect of biochars derived from crop straws on Cu (II) adsorption by red soils. J. Ecol. Rural Environ. 2011, 27, 37–41. [Google Scholar]
  29. Gu, S.; Zhou, L. Assessment of economic benefits from straw gasification system for centralized village cooking gas supply developed by ERI of SDAS. Transac. CSAG 1999, 15, 172–176. [Google Scholar]
  30. Zhang, L.; Hu, Q.; Wang, C. Rural energy in China: Pattern and policy. Trans. CSAG 2011, 27, 1–9. [Google Scholar]

Share and Cite

MDPI and ACS Style

Zhang, Z.; Zhao, W.; Zhao, W. Commercialization Development of Crop Straw Gasification Technologies in China. Sustainability 2014, 6, 9159-9178. https://doi.org/10.3390/su6129159

AMA Style

Zhang Z, Zhao W, Zhao W. Commercialization Development of Crop Straw Gasification Technologies in China. Sustainability. 2014; 6(12):9159-9178. https://doi.org/10.3390/su6129159

Chicago/Turabian Style

Zhang, Zhengfeng, Wei Zhao, and Wenwu Zhao. 2014. "Commercialization Development of Crop Straw Gasification Technologies in China" Sustainability 6, no. 12: 9159-9178. https://doi.org/10.3390/su6129159

APA Style

Zhang, Z., Zhao, W., & Zhao, W. (2014). Commercialization Development of Crop Straw Gasification Technologies in China. Sustainability, 6(12), 9159-9178. https://doi.org/10.3390/su6129159

Article Metrics

Back to TopTop