Next Article in Journal
Long-Term Spatiotemporal Assessment of Land-Use Change, Drought Stress, and Vegetation Resilience in Alabama’s Black Belt: Implications for Sustainable Agricultural Resource Management
Previous Article in Journal
The Impact of Environmental Assessment on Corporate Financialization
 
 
Font Type:
Arial Georgia Verdana
Font Size:
Aa Aa Aa
Line Spacing:
Column Width:
Background:
Article

Beyond CO2: Integrating Water, Social Indicators, and Uncertainty into Sustainability Knowledge Graphs

Institute for Information Management in Engineering, Karlsruhe Institute of Technology, 76133 Karlsruhe, Germany
*
Author to whom correspondence should be addressed.
Sustainability 2026, 18(8), 3700; https://doi.org/10.3390/su18083700
Submission received: 12 February 2026 / Revised: 30 March 2026 / Accepted: 1 April 2026 / Published: 9 April 2026

Abstract

Knowledge Graphs (KGs) offer a robust solution for integrating heterogeneous sustainability data and enhancing decision-making transparency. However, current KG-based sustainability assessments predominantly focus on carbon-related indicators and rarely address uncertainty and data completeness. This limitation restricts their ability to support holistic and robust sustainability evaluations. This paper presents an extended sustainability knowledge graph framework that integrates environmental, water-related, and social indicators while explicitly modeling uncertainty and completeness at the indicator level. Building upon an existing KG architecture, the proposed methodology incorporates water footprint assessment in accordance with ISO 14046 principles and social sustainability indicators derived from Social Life Cycle Assessment frameworks. Uncertainty is modeled using indicator-specific distributions and propagated through Monte Carlo simulation, enabling uncertainty-aware sustainability ranking. The methodology is demonstrated through a case study in polymer-based Additive Manufacturing. The results show that water and social indicators can significantly influence sustainability rankings and that uncertainty may reduce the robustness of conclusions derived from deterministic assessments. By enabling integrated, uncertainty-aware sustainability analysis, the proposed framework supports more informed decision-making in sustainable manufacturing.

1. Introduction

Sustainability assessment is now a cornerstone of industrial decision-making, especially for emerging technologies like Additive Manufacturing (AM) [1]. Life Cycle Assessment (LCA) is the standard for quantifying environmental impacts [2]. However, many data-driven manufacturing assessments focus almost exclusively on greenhouse gas emissions and energy consumption [3].
This limited scope risks overlooking critical dimensions such as water scarcity, occupational health, and social conditions. These areas are increasingly prioritized by international frameworks, including the UN Sustainable Development Goals (SDGs) and the UNEP/SETAC Social LCA guidelines [4]. Relying solely on carbon and energy metrics provides an incomplete picture of ecological and human pressures. Integrated indicator frameworks show that no single metric can capture the multifaceted impacts on planetary systems and societal wellbeing [5].
Specifically, water scarcity is a vital concern due to its link to human health, economic activity, and social equity. This is intensified by climate change and the uneven distribution of freshwater [6]. Recent reviews indicate that social dimensions of water use—such as livelihoods and community wellbeing—are under-represented in existing LCA studies. This highlights a clear research gap for integrated approaches that capture social sustainability [7].
Knowledge Graphs (KGs) have recently emerged as a promising solution for fragmented sustainability data [3]. By enabling semantic integration and traceable linking of diverse sources, KG-based approaches offer more transparency than traditional data silos [3,8]. While studies show KGs can effectively structure LCA data for manufacturing [3,9,10,11], most frameworks remain restricted to carbon-related metrics [8]. Water impacts and social indicators are often excluded from the graph structure and handled separately, limiting the integrative potential of these assessments.
Furthermore, uncertainty and data incompleteness are rarely addressed in sustainability models [12]. Indicators often stem from sources with varying reliability and regional specificity. Although techniques like pedigree matrices and Monte Carlo simulations are established in conventional LCA [13], their integration into KG-based models is rare. Consequently, many approaches provide point estimates that ignore data gaps, potentially leading to misleading decision support.
This study addresses these limitations by extending a sustainability KG framework [3] toward a comprehensive, uncertainty-aware approach. Our methodology integrates environmental, water-related, and social indicators within a unified KG architecture. It explicitly models uncertainty and completeness at the indicator level. We demonstrate the approach through an Additive Manufacturing case study focusing on selective laser sintering (SLS).
The main contributions of this paper are:
  • Multidimensional Sustainability Schema: We extend prior KG models by integrating ontologies for water scarcity and social indicators (e.g., occupational health), moving beyond the typical CO2 focus.
  • Uncertainty and Integrity Modeling: We introduce a formal approach to represent data reliability and completeness. This distinguishes “missing data” from “zero impact,” marking a novel advancement over deterministic sustainability KGs.
  • Decision-Oriented Querying in AM: We demonstrate how the integrated KG enables SPARQL queries that correlate AM process parameters with cross-domain indicators, providing a holistic basis for manufacturing trade-offs.
  • Empirical Validation: A case study on Selective Laser Sintering (SLS) quantifies how uncertainty propagates from raw materials to the final sustainability score.
To quantify the incremental value, we compare the framework against the CO2-only baseline in [3]. By integrating water and social dimensions, the current methodology identifies hotspots—such as regional water stress in post-processing—that go undetected in traditional pipelines. This expansion allows for a granular identification of trade-offs typically lost in aggregated models.

2. Background and Related Work

This section reviews the current state of research on KG-based sustainability assessment. We first examine the general application of KGs in sustainability assessment, followed by an analysis of the current dominance of CO2-centric indicators. We then address the limited integration of water and social sustainability dimensions. Finally, we discuss the insufficient treatment of uncertainty and data completeness in existing KG-based approaches, identifying the research gaps that motivate this study.

2.1. Knowledge Graphs for Sustainability Assessment

KGs are increasingly proposed to manage the fragmentation and heterogeneity of sustainability data across product life cycles. By providing a semantic layer for disparate sources, KGs enable the structured representation of entities and relationships. This improves interoperability, traceability, and queryability [14,15,16]. Within sustainability contexts, KGs create a unified model by linking LCI data, manufacturing parameters, material properties, and environmental indicators [3,17].
Several studies show that KG-based approaches improve transparency and support early-stage design decisions through complex, multi-level queries [18,19]. Semantic models specifically facilitate the reuse of LCA data and the alignment of heterogeneous databases. They also integrate domain-specific ontologies like QUDT for units or PROV-O for provenance [20,21]. Consequently, KGs are now viewed as a key technology for digital sustainability frameworks and data-driven decision support [15,16].
However, despite these advantages, most existing KG-based models remain limited in scope. In practice, most implementations focus on a narrow subset of metrics, predominantly greenhouse gas emissions and energy consumption [3]. This narrow focus significantly constrains the ability of KGs to support truly holistic sustainability assessments.

2.2. Dominance of Carbon Footprint in KG-Based Approaches

The dominance of CO2-centric indicators in sustainability assessment is well documented in the LCA literature and is equally reflected in KG-based implementations. Historically, LCA methods have prioritized climate change impacts [22,23]. This is due to their global relevance, mature characterization models, and the high availability of relevant data. Consequently, CO2 emissions and energy use are often treated as proxies for overall environmental sustainability. This trend of the dominance of carbon footprint is reinforced by the current development of digital product passports and industrial data spaces, which primarily prioritize carbon accounting to meet immediate regulatory requirements [24,25]. Furthermore, many semantic frameworks for manufacturing intelligence are designed specifically for energy-related carbon monitoring, leaving a significant gap in the representation of non-carbon environmental midpoints [26].
This paradigm has been largely transferred to KG-based sustainability models. Existing studies typically encode carbon footprint data, energy intensities, and emission factors as core indicators within the graph, while other impact categories are either simplified or excluded altogether [3,19]. For example, in KG-based decision-support systems for manufacturing, environmental performance is frequently evaluated based on a limited number of impact categories, with climate change impacts receiving disproportionate attention [3,18].
While such approaches provide useful insights for carbon mitigation strategies, several authors have highlighted that a CO2-centric perspective can lead to systematically biased sustainability evaluations [23,27]. This “carbon tunnel vision” in digital twins and KGs ignores critical trade-offs with other resources [28]. In particular, processes that exhibit low carbon intensity may still exert substantial pressure on other environmental or social dimensions, such as water resources or occupational health. As a result, sustainability hotspots may remain undetected when assessments are restricted to greenhouse gas emissions alone [27,29].

2.3. Water Footprint and Water Scarcity in KG-Based Approaches

Water use is a critical sustainability dimension, yet it remains underrepresented in many life cycle assessments. The ISO 14046 standard formalized water footprinting by shifting the focus from volumetric consumption to potential environmental impacts [30]. Consequently, factors like water scarcity, regional availability, and temporal variability are essential for evaluating sustainability [29,31].
Despite these advances, integrating water-related indicators into KG-based models remains limited. Existing implementations rarely distinguish between water types (e.g., blue, green, gray) or account for regional water stress [15,27]. When included, water data is often a static attribute lacking both contextualization and uncertainty information.
Standard water footprinting often focuses on volumetric consumption without accounting for regional environmental impacts. While specialized ontologies for water quality and management have been developed to define the semantic structure of water data [32,33], these models are rarely instantiated into full-scale KGs that integrate global impact assessment factors like the Water Stress Index (WSI) with real-time manufacturing data.
Furthermore, the Water Domain Ontology (W-OnTO) [34] provides a foundational model for water resource data, yet its application has primarily remained within the domain of water management systems. Similarly, the Smart Water Networks (SWAN) ontology [35] addresses water networks but lacks the integration of characterization factors required for LCA-based sustainability assessment.
This gap is especially problematic for Additive Manufacturing, where water use is often concentrated in specific stages like post-processing or cleaning [18,36]. In these cases, regional scarcity can significantly shift the environmental profile. Assessments that fail to integrate water footprint and scarcity indicators into the KG structure risk underestimating environmental impacts and misinforming decision-makers.

2.4. Social Sustainability and S-LCA in KG-Based Approaches

In addition to environmental impacts, social sustainability has gained increasing attention through frameworks such as Social Life Cycle Assessment (S-LCA), which provides structured guidance for evaluating social impacts across stakeholder groups [4]. S-LCA emphasizes dimensions such as occupational health and safety, fair wages, training, and community wellbeing, which are particularly relevant in labor-intensive or emerging manufacturing technologies.
However, social sustainability remains one of the least mature dimensions in both conventional LCA and KG-based sustainability models [14,37]. Social indicators are often characterized by qualitative data, limited availability, and context-dependent interpretations, which complicates their integration into formalized assessment frameworks [37]. As a result, existing KG-based approaches frequently treat social indicators as external annotations or omit them entirely [15,19].
In the context of Additive Manufacturing, recent studies have highlighted specific social risks related to operator exposure, training requirements, and changing skill profiles [38]. Nevertheless, these aspects are rarely integrated into semantic sustainability models in a systematic and queryable manner.
The evaluation of social sustainability in manufacturing is often hindered by the qualitative nature of social indicators. Recent research emphasizes that the digitalization of manufacturing systems offers new opportunities to quantify social impacts through real-time data integration [38,39]. A Social Life Cycle Impact Assessment (SLCIA) ontology [40] offers a structured vocabulary for these social impact categories. But, these ontologies are often developed in isolation from environmental and technical manufacturing data, and current semantic models rarely capture the link between operational process data and social risk scales.

2.5. Uncertainty and Completeness in KG-Based Approaches

Uncertainty is an inherent characteristic of sustainability assessment due to heterogeneous data sources, regional variability, temporal dynamics, and methodological assumptions [13,41]. Conventional LCA addresses uncertainty through techniques such as pedigree matrices and Monte Carlo simulation, enabling probabilistic interpretation of results and sensitivity analysis [42].
In contrast to conventional environmental modeling, uncertainty is rarely explicitly modeled in KG-based sustainability assessments. Most existing approaches are based on the values of deterministic indicators and provide limited information on data quality, confidence, or completeness [20]. In the field of semantic modeling, managing this uncertainty is an evolving challenge. Recent surveys highlight that moving from deterministic to probabilistic representations is key to industrial reliability [20]. Beyond probabilistic methods, some frameworks utilize Fuzzy Logic to address the inherent vagueness of sustainability data [43]. However, these approaches are often limited to high-level sustainability indicators and are not yet integrated into formal KG architectures. While foundational research in semantic technologies has proposed fuzzy ontology models [44], these remain largely theoretical and often struggle with the computational complexity required for the large-scale, high-resolution datasets found in manufacturing. Similarly, while some studies have proposed probabilistic extensions to semantic models, such as the “Probabilistic Web Ontology Language” (PR-OWL) [45], these approaches often remain conceptual and lack practical application in industrial sustainability contexts.
Completeness represents a closely related challenge. Sustainability KGs often suffer from missing indicators, incomplete life cycle coverage, or insufficient metadata, which can undermine the reliability of assessment results [20]. A fundamental obstacle in identifying these gaps is the “Open World Assumption” (OWA) inherent to standard semantic web technologies, where missing information is treated as “unknown” rather than “non-existent”. While technical frameworks like Shapes Constraint Language (SHACL) have been proposed to enforce data integrity and identify missing attributes in general KGs [46,47], these tools remain on a purely structural level. They can flag a missing value, but they do not provide a methodology to handle this incompleteness within the logic of a sustainability assessment.

2.6. Research Gap and Novelty

In summary, existing research demonstrates the potential of KGs to support sustainability assessment but also reveals significant limitations. Current KG-based approaches are predominantly CO2-centric, provide limited integration of water and social sustainability indicators, and largely neglect uncertainty and completeness. This combination of limitations restricts the ability of KGs to support robust, more holistic, and transparent sustainability decision-making.
While previous studies such as [3,15,16] established the foundation for KG-based LCA, they primarily function as semantic databases for greenhouse gas emissions. Furthermore, while specialized ontologies for water management or social impact categories exist [32,33,48], they remain isolated from operational process data and the probabilistic logic required for industrial decision support. Current models also fail to bridge the gap between technical data validation (e.g., via SHACL) and the methodological requirement to handle such incompleteness within the logic of a sustainability assessment. By ignoring these gaps, existing frameworks often risk a “zero-impact bias”, where missing data is misinterpreted as an absence of impact. Moreover, while various methods for handling uncertainty have been proposed [20,43], they are not yet integrated into formal KG architectures and frequently lack practical application in industrial sustainability contexts [45].
This study addresses these gaps by extending an existing KG-based sustainability framework. We integrate water footprint and social indicators while explicitly modeling uncertainty and data completeness. The novelty of the present study lies in the architectural and methodological integration of three previously isolated dimensions:
  • Indicator Breadth and Contextualization: Unlike prior work that relies on purely structural ontologies [35], we bridge semantic models with the environmental impact logic of ISO 14046. By incorporating regional water scarcity factors (WSI) directly into the KG architecture, this study allows for a more localized and dynamic assessment of environmental stress compared to static LCA databases. Furthermore, our framework advances the link between process data and social impacts by embedding social risk scores directly into process-specific triples [48]. This transforms semi-quantitative social metrics, such as occupational health and safety rubrics, into a structured format suitable for automated, multidimensional decision support.
  • Integrity-Awareness and Bias Mitigation: Our approach moves beyond mere technical validation by translating structural data gaps into decision-relevant information. While theoretical semantic uncertainty models exist [21], we apply these to the practical requirements of LCA [42,49]. By integrating explicit completeness flags directly into the KG architecture, the framework can redistribute weights during aggregation. This ensures that incompleteness is treated as a source of risk rather than an absence of impact, effectively mitigating the “zero-impact bias” inherent in models that ignore missing data.
  • Application Logic for Operational Flexibility: Beyond design efficiency, the integration of uncertainty is particularly relevant for enhancing operational flexibility. While recent work has demonstrated demand-side flexibility in residential systems [50], a similar challenge exists for industrial Additive Manufacturing (AM). Our uncertainty-aware KG provides the necessary data foundation to align AM production schedules with such flexibility requirements. By providing a transparent and probabilistic representation of impacts, the methodology enables manufacturers to move from static, deterministic assessments toward data-driven decision support that accounts for both operational variability and informational robustness.
By demonstrating the approach in an Additive Manufacturing case study, the paper contributes a methodological advancement toward more comprehensive and uncertainty-aware sustainability KGs.

3. Methodology

This section presents an extension of the knowledge-graph-based sustainability assessment methodology introduced in [3]. While retaining the core principles—semantic representation of manufacturing systems and query-based retrieval—this work introduces three specific extensions: (i) the integration of water-related and social sustainability indicators, (ii) explicit uncertainty modeling at the indicator level, and (iii) the systematic treatment of data completeness and provenance.
Following a design science–oriented approach, we develop and validate a hybrid framework that combines semantic modeling with established sustainability standards. The goal is to enable structured, uncertainty-aware, and decision-oriented analysis.
The framework is process-agnostic by design. The Selective Laser Sintering (SLS) case study in Section 4 serves as a demonstrative instantiation rather than a requirement for the framework itself. Consequently, the methodology is transferable to other AM processes with minimal schema adaptation.

3.1. Overview of the Knowledge-Graph-Based Sustainability Assessment Workflow

The proposed framework uses a modular, data-driven design to integrate heterogeneous sustainability data into a unified semantic representation. This structured, step-wise workflow ensures reproducible assessments across different manufacturing contexts through five sequential steps:
  • Definition of system boundaries and sustainability indicators
  • Data collection, normalization, and provenance encoding
  • Semantic modeling and KG construction
  • Modeling of data completeness and uncertainty
  • Query-based sustainability analysis and uncertainty propagation
The overall workflow is illustrated in Figure 1.
Each step produces intermediate artifacts—such as indicator definitions or uncertainty distributions—integrated directly into the KG. This modularity allows for the adaptation of individual steps without compromising overall consistency.
Building upon the baseline in [3], which focused on energy and greenhouse gas emissions, this approach expands the assessment scope in two key areas. First, the indicator definition stage now includes water-related metrics (e.g., freshwater consumption and regional stress) and social indicators derived from S-LCA guidelines. This expansion introduces additional classes and relationships into the semantic model (Stages 1 and 3).
Second, the treatment of uncertainty is fundamentally revised. While the baseline framework assumed deterministic values, the present methodology treats uncertainty and data completeness as first-class elements of the KG. Uncertainty is represented through distribution-based models at the indicator level. Additionally, completeness information is encoded to highlight missing or partial data, allowing users to assess the robustness and quality of the sustainability results.
Note that this work does not aim to redesign the fundamental mechanisms of KG construction or query logic established in [3]. Instead, those components serve as a stable foundation. Our contribution lies in enriching the indicator space and embedding considerations of completeness and uncertainty. These extensions enhance multiple workflow stages while leaving the underlying data integration and graph mechanisms unchanged.
By integrating these elements directly into the KG architecture, the framework supports transparent, uncertainty-aware assessments throughout the entire evaluation workflow, moving beyond simple post-processing analysis.

3.2. Step 1: Definition of System Boundaries and Sustainability Indicators

System boundaries follow a life cycle perspective, covering the manufacturing and post-processing stages most relevant to Additive Manufacturing (AM). The functional unit is defined as one manufactured part to ensure consistent comparisons across all indicators.
Environmental indicators include conventional LCA metrics like cumulative energy demand and CO2-emissions [13], serving as a baseline for extended sustainability dimensions. Water-related indicators, based on ISO 14046, distinguish between volumetric use and context-sensitive impacts. By incorporating regional scarcity factors, the model differentiates between identical consumption volumes in regions with varying water stress [29,30,51].
Social indicators, derived from S-LCA frameworks, focus on occupational health, safety, and worker exposure [4]. To handle the qualitative nature of social data, the KG supports ordinal scales and risk categories alongside quantitative metrics, preserving contextual interpretation within a structured format.

3.3. Step 2: Data Collection, Normalization, and Provenance Encoding

Data acquisition follows a hybrid strategy combining empirical primary data and literature-based secondary data sources in order to ensure comprehensive coverage of environmental, water-related, and social sustainability indicators. This dual approach addresses known data gaps in conventional life cycle inventories, particularly for social and water-related dimensions.
Primary data were collected through observational studies and semi-structured interviews conducted in Selective Laser Sintering (SLS) laboratory environments. These data focus on operator-intensive process steps and include information on ergonomic strain, personal protective equipment (PPE) usage, training requirements, and process water consumption during cooling and post-processing stages. Primary data collection was used to capture context-specific operational characteristics that are typically underrepresented in generic LCA databases.
Secondary data sources include standardized sustainability datasets and guidelines, such as ISO 14046 for water footprint assessment, UNEP/SETAC Social Life Cycle Assessment (S-LCA) indicators, and life cycle inventory databases, including Ecoinvent and GaBi. These sources provide quantitative baseline values and contextual reference ranges for environmental and social indicators.
All collected data are normalized to a common functional unit (per manufactured part) to ensure comparability across manufacturing scenarios. Prior to integration into the KG, raw data are preprocessed to harmonize units, temporal references, and geographical scope. Where multiple data sources provide values for the same indicator, all values are retained and associated with explicit provenance metadata.
Provenance information is encoded directly within the KG and includes data source references, geographical applicability, temporal validity, and methodological assumptions. This explicit provenance encoding ensures traceability and supports subsequent uncertainty modeling and data triangulation.

3.4. Step 3: Semantic Modeling and Knowledge Graph Construction

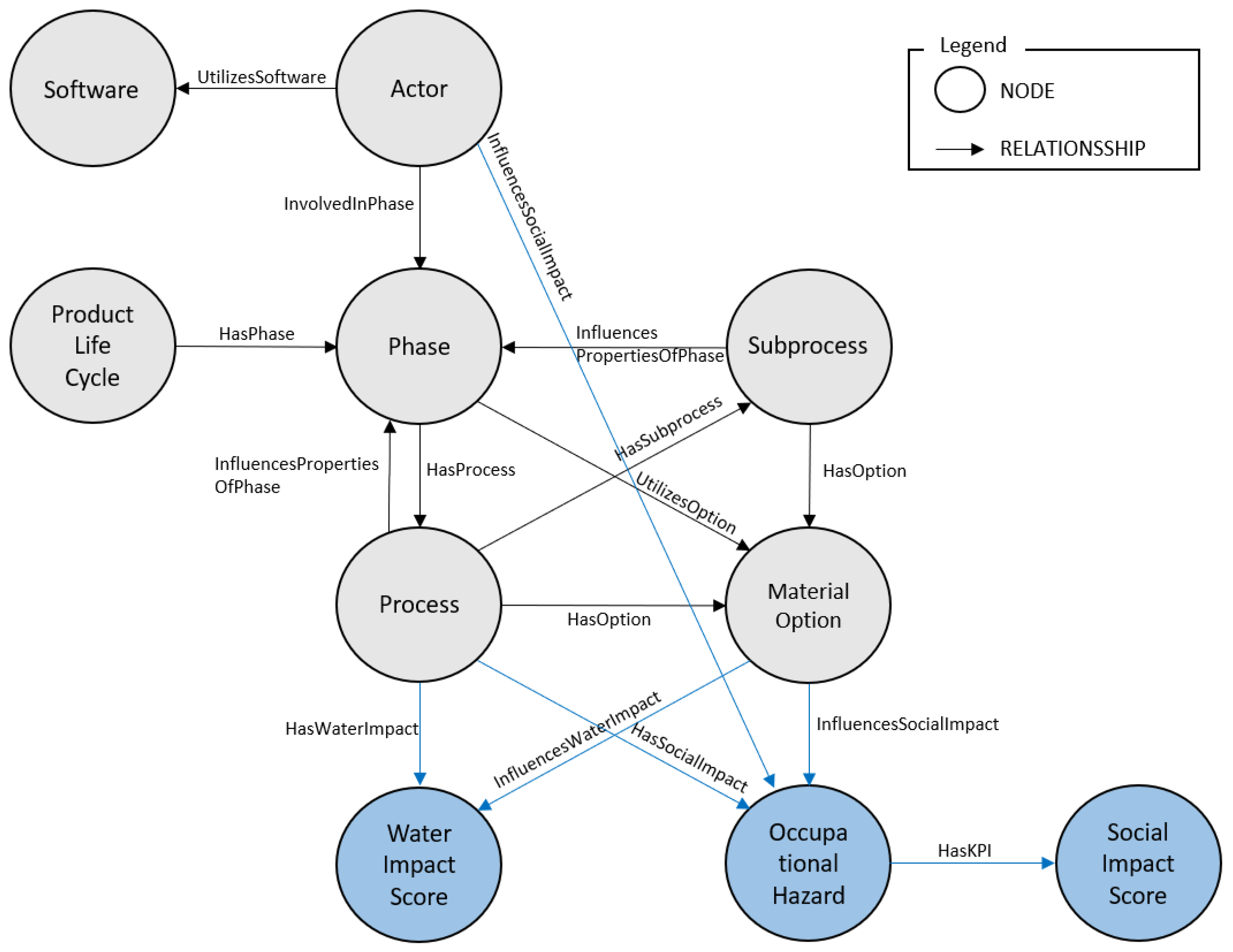
The sustainability KG uses a labeled property graph paradigm for flexible data representation and efficient querying. The core ontology extends the classes from [3] to accommodate new dimensions and uncertainty attributes.
Figure 2 provides a conceptual overview of the semantic structure of the sustainability KG, illustrating how the baseline entities are extended by water and social impact indicators while preserving the original integration logic.
Specifically, new indicator entities are introduced to represent water-related and social sustainability dimensions that were not explicitly modeled in the baseline framework. Water-related indicators are represented as dedicated Water Impact Score nodes and are parametrized with context-sensitive attributes such as water intensity, regional scarcity indices, reuse rates, and adjusted impact scores in accordance with ISO 14046 principles. These nodes are semantically linked to relevant process and material entities to capture both direct and indirect water dependencies within additive manufacturing systems.
Social sustainability is integrated through dedicated indicators and risk entities, including Social Impact Score and Occupational Hazard nodes. Social indicators are modeled using semi-quantitative scoring approaches derived from UNEP/SETAC S-LCA guidelines and are stored as explicit properties of indicator nodes, together with methodological references, temporal validity, and weighting factors. This structure enables traceable linking from materials and processes to specific social risk factors and aggregated social impact scores.
In addition to extending the indicator domain, the KG is augmented with indicator-level metadata required for completeness and uncertainty modeling. For each sustainability indicator, the nodes are enriched with statistical attributes (e.g., mean values and standard deviations) and are linked to pedigree values capturing data quality dimensions such as reliability, completeness, temporal, geographical, and technological representativeness. These additions do not alter the original graph topology but complement existing entities with additional attributes that support uncertainty propagation and completeness assessment in subsequent methodological steps.
The central entity types include Process, Material, and ManufacturingScenario, which represent the physical system under assessment. Sustainability indicators are modeled as dedicated entities and categorized into EnvironmentalIndicator, WaterIndicator, and SocialIndicator. Each indicator entity is linked to the corresponding process or material node through explicit semantic relations such as hasImpact and InfluencesImpact.
To ensure traceability and reproducibility, provenance information is encoded using metadata attributes that capture data source, geographical scope, temporal validity, and methodological assumptions. Units and measurement consistency are enforced through standardized vocabularies, enabling consistent aggregation and comparison across indicators. The semantic modeling principles, graph structure, and query mechanisms remain consistent with the baseline framework presented in [3]. Extensions introduced in this work are limited to the inclusion of additional indicator classes and metadata attributes required for water-related, social, completeness, and uncertainty modeling.

3.5. Step 4: Modeling of Data Completeness and Uncertainty

Data completeness is addressed by explicitly modeling the availability of required sustainability indicators for each process and manufacturing scenario. Indicator requirements are derived from established LCA and S-LCA guidelines, which define a minimum set of indicators for environmental, water-related, and social dimensions. This process is formalized using SHACL-inspired validation rules that categorize indicators into four states: available, partial (e.g., secondary data only), missing, and out-of-scope.
Completeness information is encoded directly within the KG using dedicated properties. This explicit representation prevents the misinterpretation of missing data as zero impact and allows users to assess the informational robustness of sustainability results. To handle missingness in aggregation, we apply an Analytical Hierarchy Process (AHP) to derive global weights for each KPI. If an indicator is missing, its weight is redistributed proportionally among the remaining indicators within the same category to avoid zero-impact bias while maintaining methodological consistency. By treating completeness as a first-class modeling dimension, the framework supports transparent sustainability assessments under conditions of incomplete data.
In addition to completeness, uncertainty is explicitly modeled and propagated throughout the sustainability assessment. Each sustainability indicator is associated with an uncertainty representation derived from data quality information, including source reliability, temporal validity, and geographical specificity. Provenance metadata is stored for each data point, enabling traceability and supporting uncertainty-aware interpretation of results.
Uncertainty modeling follows pedigree-matrix-based approaches adapted from ISO 14044 [13], with uncertainty distributions represented as structured metadata within the KG. Propagation is performed via Monte Carlo simulation ( n = 10 , 000 iterations) using log-normal distributions parametrized by mean ( μ ) and standard deviation ( σ ) derived from these pedigree scores. Indicator-specific uncertainty distributions stored in the KG are sampled repeatedly, and aggregated sustainability impacts are calculated for each manufacturing scenario across environmental, water-related, and social dimensions. We report the 95% confidence intervals (p05, p95) and the standard deviation to quantify result robustness. Statistical significance is assessed by the non-overlap of these intervals between manufacturing scenarios.
The resulting probabilistic impact distributions are subsequently linked back into the KG. By reintegrating these results into the semantic model, the framework enables queries that retrieve not only expected indicator values but also confidence intervals, variance measures, and probability distributions. This enables a transparent comparison of alternative manufacturing scenarios under uncertainty, supporting the evaluation of decision and data robustness rather than relying solely on deterministic point estimates. This integrated treatment extends conventional post-processing approaches by enabling uncertainty-aware assessment directly at the semantic modeling level.

3.6. Step 5: Query-Based Sustainability Analysis and Uncertainty Propagation

The final methodological step focuses on the analytical use of the KG for sustainability assessment and decision support. Sustainability analysis is performed through structured, query-based retrieval of indicator values and aggregated impact scores across environmental, water-related, and social dimensions.
Queries are formulated to support both single-indicator inspection and multi-criteria analysis across manufacturing scenarios. Typical query patterns include the comparison of alternative process configurations, identification of sustainability trade-offs between indicator categories, and ranking of scenarios based on composite sustainability scores. Indicator weights derived from multi-criteria decision methods can be incorporated directly into query logic, enabling weighted aggregation and prioritization.
Uncertainty-aware analysis is supported by integrating probabilistic information into query results. For each sustainability indicator, expected values, confidence intervals, and distribution characteristics obtained from the Monte Carlo simulation are stored as node properties within the KG. Queries can therefore retrieve not only deterministic point estimates but also uncertainty ranges and probability-based comparisons.
This approach enables the evaluation of decision robustness under uncertainty. Rather than selecting scenarios based solely on mean indicator values, the framework allows users to assess the likelihood that one manufacturing scenario outperforms another across sustainability dimensions. By embedding uncertainty propagation results directly into the semantic model, the framework supports transparent, uncertainty-aware sustainability decision-making.

3.7. Methodological Validation Strategy

The validation of the proposed methodology is performed through its application to a real-world manufacturing case study, presented in Section 4. Validation focuses on three aspects: (i) structural validity of the KG schema, (ii) analytical expressiveness of query-based sustainability assessment under uncertainty, and (iii) robustness of sustainability rankings under incomplete data conditions.
Quantitative validation results and their interpretation are deliberately deferred to the case study section to maintain a clear separation between methodological design and empirical evaluation.

4. Case Study: Additive Manufacturing

The proposed knowledge-graph-based sustainability assessment methodology is demonstrated through a case study in Additive Manufacturing (AM). AM is selected due to its increasing industrial relevance and its frequently claimed sustainability advantages, such as reduced material waste and high design flexibility. At the same time, prior research has shown that the actual sustainability performance of AM strongly depends on process parameters, material choices, energy supply, and post-processing requirements, making it a suitable application domain for integrated and uncertainty-aware sustainability assessment.
The case study serves as a demonstrative instantiation of the methodology described in Section 4, without restricting the general applicability of the framework to other additive or conventional manufacturing processes.
Regarding implementation, the sustainability KG is implemented using Neo4j (version 5.26.0). Data preprocessing, uncertainty modeling, and Monte Carlo simulation are performed using Python (version 3.14.0)-based scripts, while sustainability analyses are executed through Cypher queries within Neo4j.

4.1. Step 1: Case Study System Boundaries, Sustainability Indicators and Manufacturing Scenarios

In accordance with Step 1 of the proposed methodology, system boundaries and sustainability assessment scenarios are defined following a life cycle perspective. The case study focuses on polymer-based Additive Manufacturing using Selective Laser Sintering (SLS) using Polyamide 12 (PA12).
A cradle-to-gate system boundary is adopted, encompassing material production, the additive manufacturing process, and relevant post-processing steps. The sampling strategy focuses on steady-state manufacturing conditions to ensure internal validity for these specific stages. Use-phase and end-of-life stages are excluded, as the objective of the case study is to assess manufacturing-related sustainability trade-offs under uncertainty rather than full product life cycles. This approach captures the primary environmental drivers of the printing process. However, the limited sampling may not fully reflect long-term temporal variability or seasonal shifts in grid carbon intensity. Furthermore, emissions are primarily attributed to material synthesis and energy-intensive printing, while downstream factors such as transportation or environmental deposition remain a subject for future inventory expansions.
The functional unit is defined as the production of one polymer component with fixed geometry and mass, ensuring a consistent baseline for all environmental, water-related, and social indicators. Instead of comparing hypothetical scenarios, this study focuses on the uncertainty-aware evaluation of this specific manufacturing configuration to demonstrate the framework’s analytical depth.

4.2. Step 2: Data Collection, Normalization, and Provenance in the Case Study

Following Step 2 of the methodology, sustainability data are collected using a hybrid approach combining primary and secondary data sources.
Environmental indicators, including cumulative energy demand and greenhouse gas emissions, are derived from established life cycle assessment databases and manufacturer specifications. Water-related indicators are based on literature-derived water use factors and regional water scarcity indices, following ISO 14046 principles [29,30].
To reflect regional water scarcity, we calculate the Water Stress Index (WSI) following Hoekstra (2016) [29]:
W S I = Withdrawal Renewable Supply × 100 %
This factor is used to calculate an Adjusted Water Score (AWS):
A W S = Effective Water Use × W S I
where Effective Water Use accounts for reuse rates ( T W U · ( 1 Reuse Rate ) ).
These indicators allow for the differentiation between identical water consumption volumes occurring in regions with varying water stress levels.
Social sustainability indicators are derived from Social Life Cycle Assessment (S-LCA) databases and guidelines and focus on occupational health and safety aspects, worker exposure risks, and training requirements [4]. Given the qualitative and semi-quantitative nature of social indicators, ordinal scales and risk categories are used where appropriate. The social impact is quantified using a scoring rubric ranging from 0 (no risk/best practice) to 100 (maximum risk). This semi-quantitative approach follows a standardized normalization where qualitative assessments of occupational hazards and fine particle emissions are mapped to this scale based on literature-derived risk categories. The total Social Impact Score ( S t o t a l = w i · s i ) is calculated using weights ( w i ) derived from an Analytical Hierarchy Process (AHP), prioritizing Occupational Health and Safety ( w = 0.45 ) and Fine Particle Exposure ( w = 0.35 ). Evidence sources include S-LCA databases and industry-specific safety guidelines. A sensitivity analysis on these weights shows that even a 20% variation in the prioritization of occupational hazards does not alter the risk category, confirming the robustness of the identified hotspots.
All data are normalized to the defined functional unit (one manufactured part). Where multiple data sources provide values for the same indicator, all values are retained and explicitly linked to their respective data sources and assumptions.

4.3. Step 3: Knowledge Graph Construction for the Case Study

In alignment with Step 3 of the methodology, the collected sustainability data are instantiated within the sustainability KG.
Manufacturing processes, materials, and manufacturing scenarios are represented as interconnected entities. Sustainability indicators are modeled as dedicated entities and categorized into environmental, water-related, and social indicator classes. Indicators are linked to the corresponding process and scenario entities using explicitly defined semantic relationships.
The population of the KG follows a semi-automated pipeline that combines automated data ingestion from structured sources with manual validation steps to ensure semantic correctness and consistency. Units, geographical scope, temporal validity, and methodological assumptions are encoded using standardized vocabularies to enable consistent aggregation and querying.
This structured instantiation enables the representation of heterogeneous sustainability information within a unified semantic framework and forms the basis for subsequent uncertainty modeling and analysis.

4.4. Step 4: Modeling of Data Completeness and Uncertainty in the Case Study

Consistent with Step 4 of the proposed methodology, data completeness and uncertainty are explicitly modeled for all sustainability indicators included in the case study. The availability of required indicators is assessed based on established LCA and S-LCA guidelines, with the KG recording whether data are available, partially available, or missing.
Uncertainty is represented at the indicator level using distribution-based representations derived from provenance metadata and data quality information. Following ISO 14044, each KPI is assigned a pedigree profile to determine its geometric standard deviation ( σ g ). We model each indicator using a log-normal distribution, as is standard for LCA data, to prevent negative values. The parameters are calculated as σ g = exp ( ln ( S D i ) 2 ) , where S D i represents the quality scores for reliability, completeness, and geographical, temporal, and technological correlation.
Uncertainty propagation is performed using a Monte Carlo simulation. The simulation was executed with n = 10 , 000 iterations to ensure convergence (mean stability < 1 % ). For this study, indicators were assumed to be non-correlated to maintain a conservative estimate of total variance. The resulting probabilistic impact distributions are subsequently linked back into the KG as semantic properties, allowing deterministic values and uncertainty information to coexist within the same structure.

4.5. Step 5: Query-Based Sustainability Analysis and Uncertainty Propagation in the Case Study

In accordance with Step 5 of the methodology, the populated KG is used as the analytical backbone for sustainability assessment and decision support.
Query-based analysis is performed using the Cypher query language to retrieve and aggregate sustainability indicators across environmental, water-related, and social dimensions. Queries support the comparison of alternative manufacturing scenarios, identification of sustainability trade-offs, and the evaluation of composite sustainability profiles.
Uncertainty-aware analysis is enabled by storing expected values, confidence intervals, and distribution characteristics directly within the KG. Queries can therefore retrieve not only mean indicator values but also uncertainty ranges and probability-based comparisons.
This setup enables the evaluation of decision robustness under uncertainty and supports transparent, uncertainty-aware sustainability assessment within the case study.

5. Results

This section presents the results of the integrated sustainability assessment for the defined Additive Manufacturing scenarios. The results are structured to highlight (i) the structural properties and queryability of the populated sustainability KG, (ii) the calculated environmental, water-related, and social sustainability impacts, and (iii) the effects of uncertainty on scenario ranking and decision robustness.

5.1. Knowledge Graph Coverage and Queryability

The resulting sustainability KG contains entities representing the SLS process, materials, and multidimensional indicators across environmental, water-related, and social dimensions. By utilizing a semantic structure, the framework enables complex queries that simultaneously retrieve indicator values, associated uncertainty distributions, and provenance metadata. As illustrated by the query patterns in Table 1, this allows for a comprehensive assessment of the sustainability profile of the SLS process. Specifically, the framework supports: (i) the retrieval of expected indicator values alongside their confidence intervals, (ii) the systematic identification of data gaps to assess completeness, and (iii) the extraction of provenance information to evaluate data reliability and temporal validity.
These query capabilities allow users to not only compare sustainability performance but also to explicitly assess data completeness and uncertainty. Compared to the baseline framework presented in [3], the extended KG provides substantially improved coverage of sustainability dimensions and enables uncertainty-aware sustainability analysis rather than purely deterministic evaluations.
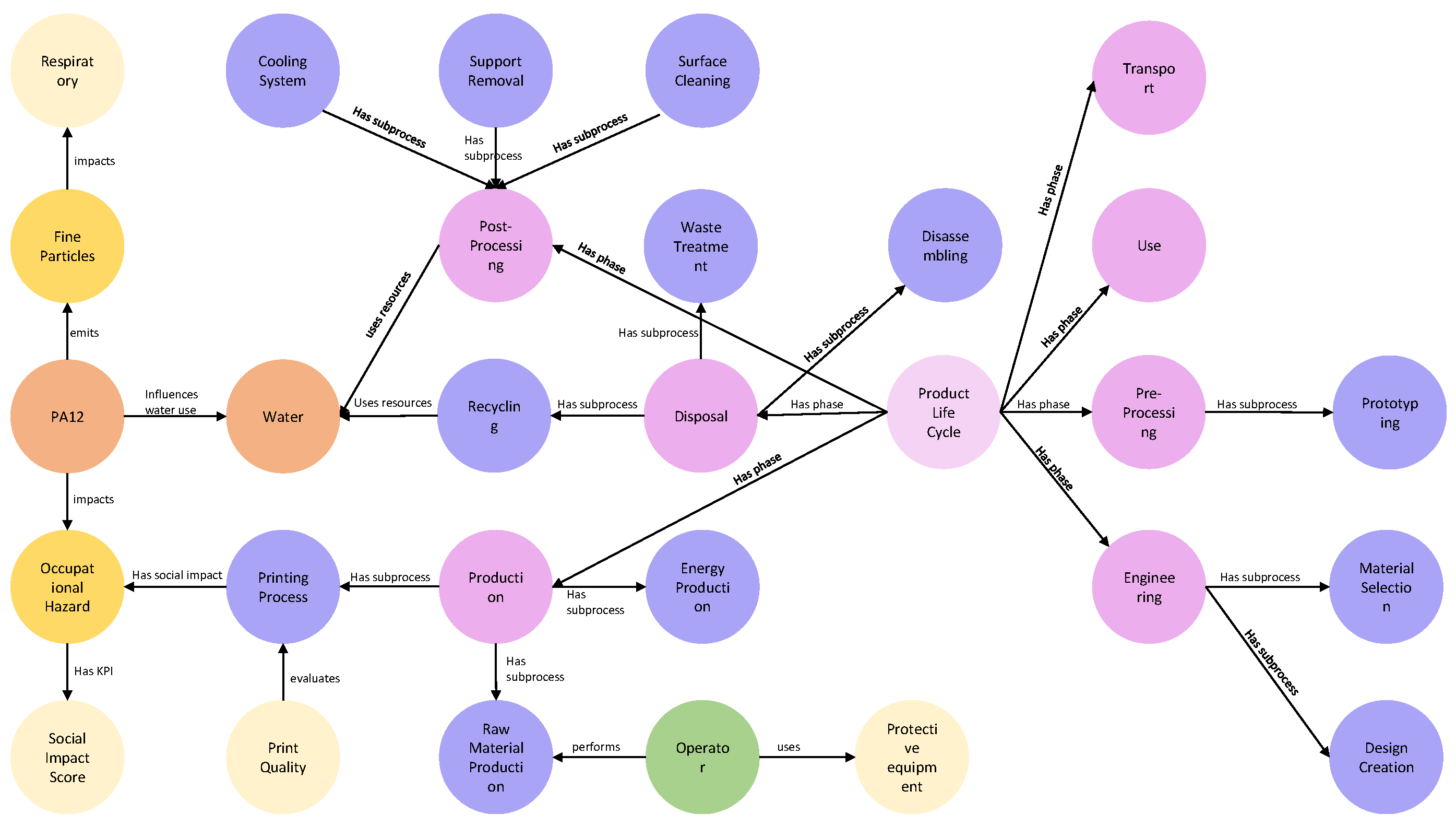
The resulting sustainability KG (see Figure 3) contains entities representing manufacturing processes, materials, scenarios, and sustainability indicators across environmental, water-related, and social dimensions. The visualization illustrates the semantic interlinking of the sustainability model: Pink nodes represent the Product Life Cycle (PLC) and its respective phases (e.g., production phase), while purple nodes denote the processes and sub-processes (e.g., the printing process). Additional nodes for specific water-related and social indicators are integrated into this structure to provide a multidimensional sustainability profile (nodes in yellow and orange). The relationships (edges) define the impact flow and data provenance, linking process-specific data with their respective sustainability impacts and uncertainty metadata.
Regarding computational performance, the KG for the case study comprises approximately 150 nodes and 400 relationships. Query execution times for completeness validation and multidimensional indicator retrieval averaged less than 50 ms on a standard workstation (8-core CPU, 16 GB RAM). The uncertainty propagation, performed via a Python-Neo4j driver, scales linearly ( O ( n ) ) with the number of indicators. For the current dataset, the full Monte Carlo cycle and reintegration of probabilistic metadata were completed in under 12 s, suggesting that the workflow is scalable for larger manufacturing systems with several hundred process steps.

5.2. Environmental, Water, and Social Impact Results

The assessment reveals a multifaceted sustainability profile for the Selective Laser Sintering (SLS) process. By integrating diverse indicator sets, the framework highlights how specific process parameters and regional contexts shape the overall footprint of PA12-based manufacturing.
The environmental analysis identifies the printing and material production phases as the primary hotspots. For Polyamide 12 (PA12), the production of 1 kg of polymer granulate requires approximately 220 L of water and significant energy input. Based on the case study’s functional unit (0.1 kg part), the baseline water consumption for material production is 22 L/part. The inventory analysis confirms that while upstream activities remain dominated by generic GHG emission values, the actual printing phase allows for the extraction of specific technical KPIs like Print Quality, which serves as a critical proxy for product performance and material efficiency.
The integration of water metrics reveals a total estimated use of 23.5 L per PA12 part, comprising 22 L for material production and 1.5 L for post-processing (cleaning and surface finishing). A key finding is the impact of circular practices: with an assumed industrial water reuse rate of 30%, the effective water use is significantly reduced. However, the sustainability profile is highly sensitive to regional context. Applying a Water Stress Index (WSI)—which, for the German context, was calculated at 40%—the framework adjusts the water score to reflect local scarcity. The KG successfully contextualizes these volumes by linking process nodes to a water risk zone (1.0 to 5.0), demonstrating that the same 23.5 L consumption carries a much higher sustainability risk in high-stress regions compared to the German baseline.
Social impact results differentiate the SLS process through a semi-quantitative risk matrix. The total Social Impact Score for the PA12 process chain was calculated at 50.6, indicating a significant risk level.
The assessment identifies two primary hotspots:
  • Occupational Hazards: Scoring the highest at 25.0, driven by potential machinery risks.
  • Fine Particle Emissions: Scoring 20.0, reflecting the risks of operator exposure to polyamide powders during handling and sieving.
To enhance data clarity and support the interpretation of the Monte Carlo results, Table 2 summarizes the key statistical parameters for the Adjusted Water Score and Social Impact Score. The reported values (Mean ± SD) and the 95% confidence intervals (p05, p95) provide a measure of result robustness.
The analysis shows that while the requirement for PPE and specialized training is a necessity, the availability of high-quality protective equipment acts as a mitigating factor (reducing the risk by −6.4 points). By formalizing these risks as semantic nodes (e.g., Occupational Hazard, PPE, Training), the framework ensures that operator-related risks are captured as primary sustainability data rather than secondary observations.
Ultimately, the SLS case study demonstrates that sustainability is not a static value. The integration of these indicators confirms that while PA12 production is resource-intensive, the sustainability profile can be improved through high reuse rates and rigorous social safety protocols. The KG provides the necessary structure to balance these quantitative water volumes against semi-quantitative social risks, enabling a holistic and transparent process evaluation.

5.3. Effects of Uncertainty on Scenario Ranking

The reliability of the sustainability assessment is intrinsically linked to the quality and completeness of the underlying data. By implementing automated validation and uncertainty propagation, the framework provides a transparent measure of how much confidence can be placed in the SLS sustainability profile.
To ensure structural integrity, the expanded KG uses a context-aware validation logic. Given the absence of native SHACL in Neo4j, a Cypher-based constraint system was implemented. For the Production Phase, the graph requires a mandatory link to at least one KPI, one Water node, and one Social Factor node. The validation query successfully identifies incomplete process nodes. This ensures that the “hidden” dimensions—water and social impacts—are not omitted, maintaining a comprehensive life cycle representation.
Uncertainty analysis reveals that for the SLS process, deterministic point estimates alone are insufficient for robust decision-making. To address this, each KPI (e.g., water use) was assigned a pedigree profile based on ISO 14044. For the PA12 water usage, a baseline standard deviation of 20 L was refined using five quality indicators: reliability, completeness, temporal correlation, geographical relevance, and technological applicability.
By mapping scores from official sources like the Umweltbundesamt (UBA) and the EPA, a refined standard deviation of 24.2 L was calculated. The subsequent Monte Carlo simulation (10,000 iterations) propagates these uncertainties, resulting in an adjusted Water Score that accounts for industrial realities like the 30% water reuse rate.
For water-related and social indicators, the resulting impact distributions exhibit high variability, reflecting regional data gaps and the semi-quantitative nature of social metrics (e.g., the total social score of 50.6). The simulation demonstrates that the “true” impact of the SLS process should be viewed as a probability range rather than a fixed value.
This allows users to identify which parameters—such as fine particle emissions or regional water scarcity—require more precise primary data collection to reduce the variance of the overall sustainability profile. By explicitly representing these confidence intervals within the KG, the framework enables more informed and transparent decision-making under uncertainty, moving beyond unstable point estimates.

6. Discussion

This section discusses the results of the proposed methodology in relation to existing research on knowledge-graph-based sustainability assessment, with a focus on environmental, water, and social indicators as well as the treatment of uncertainty and data completeness.
The results of this study confirm and extend findings from previous research on knowledge-graph-based sustainability assessment. Existing approaches have demonstrated the feasibility of representing environmental indicators such as energy consumption and greenhouse gas emissions within semantic models [3], confirming that KGs can indeed support the representation of environmental aspects. However, most current implementations remain largely CO2-centric and provide limited support for multidimensional sustainability assessment [23,27].
By integrating water-related and social sustainability indicators into the KG, the present study addresses this key limitation of existing KG-based approaches. The results demonstrate that water and social indicators can substantially alter the perceived sustainability performance of process configurations. In particular, configurations that appear favorable from a carbon perspective may exhibit increased water-related impacts or social risks, confirming concerns raised in earlier LCA studies regarding the limitations of single-indicator assessments [23,27].
Compared to the baseline framework presented in [3], the extended methodology enables integrated querying and comparison across environmental, water, and social dimensions. While the earlier framework focused primarily on environmental indicators, this study demonstrates that the methodology can be extended beyond CO2 to capture additional sustainability aspects in a structured manner. The inclusion of water and social indicators—here exemplified by post-processing water use and occupational health and safety—illustrates how the approach moves toward more holistic, multidimensional sustainability KGs.
Additionally this discussion gives particular attention to the integration of water and social indicators, the treatment of uncertainty and completeness, and the implications for sustainability decision-making in Additive Manufacturing.

6.1. Integration of Water Indicators and Regional Context

The inclusion of water-related indicators reveals sustainability trade-offs that are not captured by conventional CO2-focused assessments. The case study results show that water-related impacts are strongly influenced by regional water scarcity and post-processing requirements, consistent with findings from water footprint literature [29,30,51]. This highlights the importance of considering regional context in sustainability assessment.
Uncertainty analysis demonstrates that water-related indicators exhibit higher variability compared to energy and carbon metrics, reflecting both data limitations and the inherent complexity of water footprint assessment [31]. The results underscore the importance of explicitly modeling uncertainty when water indicators are included in decision-making.
Methodologically, integrating water indicators into the KG demonstrates that semantic models can support context-sensitive sustainability assessment. By linking water use data to regional scarcity factors and provenance metadata, the proposed framework enables a more nuanced interpretation of water-related impacts than is possible with aggregated or decontextualized indicators.

6.2. Integration of Social Sustainability Indicators

Social sustainability remains one of the most challenging dimensions to operationalize. The results illustrate the potential and limitations of integrating social indicators into knowledge-graph-based frameworks. The results illustrate that social indicators can be meaningfully differentiated across process stages, particularly highlighting the contrast between the highly automated printing phase and the risk-intensive manual post-processing, aligning with recent studies emphasizing social impacts in Additive Manufacturing [38].
High uncertainty associated with social indicators reflects persistent data gaps and contextual variability. While the KG allows structured representation and comparison of social risks, results must be interpreted cautiously. This limitation is not unique to the proposed framework but reflects broader challenges in S-LCA practice [14,37]. Nonetheless, the explicit representation of uncertainty and data provenance enhances transparency compared to purely deterministic or qualitative assessments.

6.3. Uncertainty, Completeness, and Robust Decision-Making

A central contribution of this study is the explicit treatment of uncertainty and completeness within the sustainability KG. Our results demonstrate that uncertainty significantly affects sustainability profiling, particularly when multiple indicators are evaluated simultaneously.
Monte Carlo simulations reveal that overlapping probability distributions often preclude a simple “sustainable vs. unsustainable” verdict. This emphasizes the necessity of probabilistic analysis, as deterministic point estimates may overstate the robustness of sustainability conclusions. While this aligns with prior LCA research [41,42], our approach extends these insights specifically to knowledge-graph-based models.
By embedding uncertainty metadata directly into the graph, the framework enables uncertainty-aware queries for more informed decision-making. Furthermore, the explicit modeling of data completeness prevents missing indicators from being misinterpreted as zero impact. Together, these features enhance both the transparency and the reliability of the entire assessment.

6.4. Implications for Sustainable Manufacturing Practice

The findings of this study offer practical implications for manufacturing. For product designers and process planners, the integrated KG provides early-stage feedback on environmental, water-related, and social impacts, supporting a more nuanced trade-off analysis. For sustainability managers, the framework enables the transparent documentation of assumptions, data gaps, and uncertainties, which facilitates stakeholder communication.
Furthermore, the presented methodology is not restricted to applications with a high Technology Readiness Level (TRL). It can be directly applied to emerging and innovative technologies that currently rely solely on lab-scale results. In early developmental stages, data gaps and parameter variances are inherently large. However, our framework is specifically designed to handle such variability through the explicit modeling of uncertainty and the use of Monte Carlo simulations. Consequently, the KG can process lab-scale data to generate robust probability distributions rather than potentially misleading deterministic point estimates. Managing the social impact at a lab-scale level, however, presents a distinct challenge, as full-scale industrial supply chains and labor structures do not yet exist. To address this, the methodology can integrate prospective or ex ante Social Life Cycle Assessment (S-LCA) approaches. Within the KG, social indicators for low-TRL applications can be modeled using proxy data—for instance, by evaluating occupational health and safety risks associated with handling novel materials in the lab or by anticipating the regional labor conditions of future raw material extraction. The correspondingly high uncertainty of these early-stage social estimations is captured transparently as metadata within the graph model, ensuring that the limits of the lab-scale assessment are explicitly communicated to decision-makers.
The practical implications of our uncertainty-aware framework extend beyond static sustainability reporting toward dynamic decision support. As highlighted by recent research on energy flexibility [50], the ability to adapt production schedules to fluctuating energy markets or diverse control strategies is becoming a key requirement for modern manufacturing. Our KG provides the semantic foundation to align Additive Manufacturing (AM) production schedules with such operational flexibility requirements. By providing a transparent and probabilistic representation of environmental impacts, the methodology enables manufacturers to move beyond static assessments toward data-driven decision support that accounts for both operational variability and informational robustness.
In the context of Additive Manufacturing (AM), our results suggest that sustainability cannot be judged solely by carbon emissions. Water use and social impacts can represent critical hotspots, especially in regionally constrained or labor-intensive scenarios. The observed correlations between process parameters and environmental impacts reflect underlying thermal and physical mechanisms in SLS, such as material oxidation and energy-to-melt ratios. However, we acknowledge that these correlations do not necessarily imply direct causality, as compounding variables like machine-specific cooling cycles or powder aging may also influence results. Consequently, the identified trends are statistical associations that warrant further mechanistic investigation in diverse manufacturing environments. Overall, the proposed framework supports comprehensive evaluations that align with emerging regulatory and reporting requirements.

7. Conclusions and Outlook

This paper presents an extended knowledge-graph-based methodology for integrated sustainability assessment, incorporating environmental, water-related, and social indicators alongside uncertainty and data completeness. By building upon an existing sustainability KG, this approach addresses the limitations of current models—specifically their reliance on CO2-centric indicators and deterministic assessments.
The Additive Manufacturing case study demonstrates that including water and social metrics reveals trade-offs hidden in conventional evaluations. Furthermore, explicit uncertainty modeling shows that conclusions based on point estimates can be unstable, emphasizing the need for uncertainty-aware decision-support tools.
Despite these advancements, several limitations remain. Data availability and quality, particularly for water scarcity and social indicators, continue to constrain the precision of the results. While this study demonstrates uncertainty propagation for a single process chain, it does not yet perform a full comparative assessment of alternative manufacturing routes.
To address these gaps, future work should leverage this framework for uncertainty-aware scenario rankings between different AM technologies (e.g., SLS vs. Multi Jet MJF). By comparing probabilistic distributions, the framework could report the ’probability-of-superiority’—the likelihood of one configuration outperforming another. This would significantly enhance the robustness of decision support for complex manufacturing trade-offs.
Beyond process-level comparisons, the proposed framework provides a foundation for data-driven sustainability management. Integrating environmental and social indicators into a unified semantic model allows for extensions into waste mitigation or powder recycling strategies. Such a structured representation of process-specific data is a prerequisite for developing targeted emission mitigation measures and supporting the transition toward transparent manufacturing standards.
Overall, this study contributes a methodological advancement toward holistic, transparent, and robust sustainability KGs, supporting their application in sustainable manufacturing decision-making.

Author Contributions

Conceptualization, S.H.; software, T.D.; writing—original draft preparation, S.H. and T.D.; writing—review and editing, S.H., L.G. and T.D.; visualization, S.H. and T.D.; supervision, J.O.; All authors have read and agreed to the published version of the manuscript.

Funding

This research received no external funding.

Institutional Review Board Statement

Not applicable.

Informed Consent Statement

Not applicable.

Data Availability Statement

The original contributions presented in this study are included in the article. Further inquiries can be directed to the corresponding author.

Conflicts of Interest

The authors declare no competing or financial interests.

References

  1. Su, J.; Ng, W.L.; An, J.; Yeong, W.Y.; Chua, C.K.; Sing, S.L. Achieving sustainability by additive manufacturing: A state-of-the-art review and perspectives. Virtual Phys. Prototyp. 2024, 19, e2438899. [Google Scholar] [CrossRef]
  2. Rebitzer, G.; Ekvall, T.; Frischknecht, R.; Hunkeler, D.; Norris, G.; Rydberg, T.; Schmidt, W.P.; Suh, S.; Weidema, B.P.; Pennington, D.W. Life cycle assessment Part 1: Framework, goal and scope definition, inventory analysis, and applications. Environ. Int. 2004, 30, 701–720. [Google Scholar] [CrossRef]
  3. Greif, L.; Hauck, S.; Kimmig, A.; Ovtcharova, J. A Knowledge Graph Framework to Support Life Cycle Assessment for Sustainable Decision-Making. Appl. Sci. 2025, 15, 175. [Google Scholar] [CrossRef]
  4. UNEP Life Cycle Initiative. Guidelines for Social Life Cycle Assessment of Products and Organizations 2020; United Nations Environment Programme: Nairobi, Kenya, 2020. [Google Scholar]
  5. Galli, A.; Wiedmann, T.; Ercin, E.; Knoblauch, D.; Ewing, B.; Giljum, S. Integrating ecological, carbon and water footprint into a “Footprint Family” of indicators: Definition and role in tracking human pressure on the planet. Ecol. Indic. 2012, 16, 100–112. [Google Scholar] [CrossRef]
  6. Schewe, J.; Heinke, J.; Gerten, D.; Kabat, P. Multimodel assessment of water scarcity under climate change. Nat. Clim. Change 2013, 11, 3245–3250. [Google Scholar] [CrossRef]
  7. Pilane, P.M.; Jordaan, H.; Bahta, Y.T. A systematic review of social sustainability indicators for water use along the agricultural value chain. Hydrology 2024, 11, 72. [Google Scholar] [CrossRef]
  8. Hauck, S.; Greif, L. Sustainable Product Development and Production with AI and Knowledge Graphs. Z. Für Wirtsch. Fabr. 2025, 120, 107–111. [Google Scholar] [CrossRef]
  9. Zhang, Y.; Luo, X.; Buis, J.J.; Sutherland, J. LCA-oriented semantic representation for the product life cycle. J. Clean. Prod. 2015, 86, 146–162. [Google Scholar] [CrossRef]
  10. Wang, Y.; Tao, J.; Liu, W.; Peng, T. A Knowledge-enriched Framework for Life Cycle Assessment in Manufacturing. Procedia CIRP 2022, 105, 55–60. [Google Scholar] [CrossRef]
  11. Shaw, J.; Hoare, C.; de Riet, M.; Pereira, F.d.; O’Donnell, J. An end-to-end Asset Life Cycle Knowledge Graph. In Proceedings of the 2024 W78 Conference, CIB W78, Marrakech, Morocco, 1–3 October 2024; pp. 81–90. [Google Scholar]
  12. Wang, H. Integrating machine learning into life cycle assessment: Review and future outlook. PLoS Clim. 2025, 4, e0000732. [Google Scholar] [CrossRef]
  13. ISO 14044:2020; Environmental Management—Life Cycle Assessment—Requirements and Guidelines. International Organization for Standardization: Geneva, Switzerland, 2020.
  14. Hogan, A.; Blomqvist, E.; Cochez, M.; d’Amato, C.; Melo, G.D.; Gutierrez, C.; Kirrane, S.; Gayo, J.E.L.; Navigli, R.; Neumaier, S.; et al. Knowledge Graphs. ACM Comput. Surv. 2021, 54, 71. [Google Scholar] [CrossRef]
  15. Le Bourhis, F.; Kerbat, O.; Dembinski, L.; Hascoet, J.; Mognol, P. Predictive Model for Environmental Assessment in Additive Manufacturing Process. Procedia CIRP 2014, 15, 26–31. [Google Scholar] [CrossRef]
  16. Sequeda, J.; Lassila, O. Provenance and Uncertainty in Semantic Knowledge Graphs. In Proceedings of the ISWC Workshop on Trust and Provenance, Auckland, New Zealand, 26–30 October 2019. [Google Scholar]
  17. Angles, R.; Gutierrez, C. Survey of Graph Database Models. ACM Comput. Surv. 2017, 50, 1. [Google Scholar] [CrossRef]
  18. Gutierrez-Osorio, A.H.; Ruiz-Huerta, L.; Caballero-Ruiz, A.; Siller, H.R.; Borja, V. Energy consumption analysis for additive manufacturing processes. Int. J. Adv. Manuf. Technol. 2019, 105, 1735–1743. [Google Scholar] [CrossRef]
  19. Diamantini, C.; Polese, G.; Storti, E.; Potena, D. Shared metrics of sustainability: A knowledge graph approach. In Proceedings of the 30th Italian Symposium on Advanced Database Systems (SEBD 2022), Tirrenia, Italy, 19–22 June 2022; CEUR Workshop Proceedings: Sydney, Australia, 2022; Volume 3194. [Google Scholar]
  20. Jarnac, L.; Chabot, Y.; Couceiro, M. Uncertainty Management in the Construction of Knowledge Graphs: A Survey. arXiv 2024, arXiv:2405.16929. [Google Scholar]
  21. Issa, S.; Adekunle, O.; Hamdi, F.; Si-said Cherfi, S.; Dumontier, M.; Zaveri, A. Linked Data Completeness: A Systematic Literature Review; Semantic Web; IOS Press: Amsterdam, The Netherlands, 2021. [Google Scholar]
  22. Finnveden, G.; Hauschild, M.Z.; Ekvall, T.; Guinée, J.; Heijungs, R.; Hellweg, S.; Koehler, A.; Pennington, D.; Suh, S. Recent developments in Life Cycle Assessment. J. Environ. Manag. 2009, 91, 1–21. [Google Scholar] [CrossRef]
  23. Pfister, S.; Koehler, A.; Hellweg, S. Assessing the environmental impacts of freshwater consumption in LCA. Environ. Sci. Technol. 2009, 43, 4098–4104. [Google Scholar] [CrossRef]
  24. Glachs, D.; Wohnig, J.; Strohmeier, F. Semantic Data Integration for Digital Product Passports. Procedia Comput. Sci. 2026, 277, 3175–3184. [Google Scholar] [CrossRef]
  25. Xie, W.; Farazi, F.; Atherton, J.; Bai, J.; Mosbach, S.; Akroyd, J.; Kraft, M. Dynamic knowledge graph approach for modelling the decarbonisation of power systems. Energy AI 2024, 17, 100359. [Google Scholar] [CrossRef]
  26. Xiao, Y.; Zheng, S.; Shi, J.; Du, X.; Hong, J. Knowledge graph-based manufacturing process planning: A state-of-the-art review. J. Manuf. Syst. 2023, 70, 417–435. [Google Scholar] [CrossRef]
  27. Vanham, D.; Mekonnen, M.M. The scarcity-weighted water footprint provides unreliable water sustainability scoring. Sci. Total Environ. 2021, 756, 143992. [Google Scholar] [CrossRef] [PubMed]
  28. Marvuglia, A.; Wooley, A.; Romano, A.L. Digital Twins in sustainability initiatives: A review from life cycle assessment perspective. IEEE Accesss 2022, 14, 7062–7078. [Google Scholar] [CrossRef]
  29. Hoekstra, A.Y. A critique on the water-scarcity weighted water footprint in LCA. Ecol. Indic. 2016, 66, 564–573. [Google Scholar] [CrossRef]
  30. ISO 14046:2014; Environmental Management—Water Footprint—Principles, Requirements and Guidelines. International Organization for Standardization: Geneva, Switzerland, 2014.
  31. Kounina, A.; Margni, M.; Bayart, J.; Boulay, A.; Berger, M.; Bulle, C.; Frischknecht, R.; Koehler, A.; Milà, L.C.; Motoshita, M.; et al. Review of methods addressing freshwater use in life cycle inventory and impact assessment. Int. J. Life Cycle Assess. 2013, 18, 707–721. [Google Scholar] [CrossRef]
  32. Baydaroğlu, Ö.; Yeşilköy, S.; Demir, I. A Comprehensive Review of Ontologies in the Hydrology Towards Guiding Next Generation Artificial Intelligence Applications. J. Environ. Inform. 2023, 42, 90–107. [Google Scholar] [CrossRef]
  33. Ahmedi, L.; Jajaga, E.; Ahmedi, F. An ontology framework for water quality management. In Proceedings of the 6th International Workshop on Semantic Sensor Networks (SSN@ISWC 2013); Corcho, O., Henson, C., Barnaghi, P., Eds.; CEUR Workshop Proceedings: Sydney, Australia, 2013; Volume 1063, pp. 35–50. [Google Scholar]
  34. Zabin, A.; Zou, Y.; Amor, R.; González, V.A. WAM-ONTO: A semantic framework for water infrastructure asset management. Adv. Eng. Inform. 2026, 70, 104109. [Google Scholar] [CrossRef]
  35. Tiwari, S.; García-Castro, R. A systematic review of ontologies for the water domain. In Tools, Languages, Methodologies for Representing Semantics on the Web of Things; Mehta, S., Tiwari, S., Siarry, P., Jabbar, M.A., Eds.; Wiley: Hoboken, NJ, USA, 2022; Chapter 2. [Google Scholar] [CrossRef]
  36. Kokare, S.; Oliveira, J.P.; Godina, R. Life cycle assessment of additive manufacturing processes: A review. J. Manuf. Syst. 2023, 68, 536–559. [Google Scholar] [CrossRef]
  37. Jørgensen, A.; Finkbeiner, M.; Bocq, A.L.; Nazakina, L.; Hauschild, M.Z. Methodologies for social life cycle assessment. Int. J. Life Cycle Assess. 2008, 13, 96–103. [Google Scholar] [CrossRef]
  38. Naghshineh, B.; Ribeiro, A.; Jacinto, C.; Carvalho, H. Social impacts of additive manufacturing: A stakeholder-driven framework. Addit. Manuf. 2022, 54, 102743. [Google Scholar] [CrossRef]
  39. Tatiana, S.; Natalia, V.; Nadezhda, G. Towards sustainability through Industry 4.0 and Society 5.0. Int. Rev. 2020, 48–54. [Google Scholar] [CrossRef]
  40. Shand, Z.; Wang, M.; Su, D.; Liu, Q.; Zhu, S. Ontology based social life cycle assessment for product development. Adv. Mech. Eng. 2018, 10, 1–17. [Google Scholar] [CrossRef]
  41. Huijbregts, M.A. Uncertainty and variability in environmental life-cycle assessment. Int. J. Life Cycle Assess. 2001, 6, 127–132. [Google Scholar] [CrossRef]
  42. Weidema, B.P.; Bauer, C.; Hischier, R.; Mutel, C.; Nemecek, T.; Reinhard, J.; Vadenbo, C.O.; Wernet, G. Data Quality Guidelines for the Ecoinvent Database Version 3; Technical Report; Ecoinvent Centre: Zürich, Switzerland, 2013. [Google Scholar]
  43. Piluso, C.; Huang, J.; Liu, Z.; Huang, Y. Sustainability assessment of industrial systems under uncertainty: A fuzzy logic based approach to short-term to midterm predictions. Ind. Eng. Chem. Res. 2010, 49, 8633–8643. [Google Scholar] [CrossRef]
  44. Bobillo, F.; Straccia, U. The fuzzy ontology reasoner fuzzyDL. Knowl.-Based Syst. 2016, 95, 12–34. [Google Scholar] [CrossRef]
  45. Carvalho, R.; Laskey, K.; Costa, P. PR-OWL 2.0—Bridging the gap to OWL semantics. In International Workshop on Uncertainty Reasoning for the Semantic Web; Springer: Berlin/Heidelberg, Germany, 2008. [Google Scholar]
  46. Knublauch, H.; Kontokostas, D. Shapes Constraint Language (SHACL). Available online: https://www.w3.org/TR/shacl/ (accessed on 11 February 2026).
  47. Ferranti, N.; Souza, J.F.; Ahmetaj, S.; Polleres, A. Formalizing and validating Wikidata’s property constraints using SHACL and SPARQL. Semant. Web 2024, 15, 2333–2380. [Google Scholar] [CrossRef]
  48. Vijaya, A.; Qadri, F.D.; Angreani, L.S.; Wicaksono, H. ESGOnt: An ontology-based framework for enhancing environmental, social, and governance (ESG) assessments and aligning with Sustainable Development Goals (SDG). Resour. Environ. Sustain. 2025, 22, 100262. [Google Scholar] [CrossRef]
  49. Curran, M.A. Life Cycle Assessment Handbook; Wiley: Hoboken, NJ, USA, 2012. [Google Scholar]
  50. Li, W.; Sui, W.; Cheng, L.; Ji, Y.; Guo, Y.; Zhu, J. Quantifying seasonal demand-side flexibility in residential air conditioning under diverse control strategies. Energy Build. 2026, 352, 116764. [Google Scholar] [CrossRef]
  51. Hoekstra, A.Y. Water footprint assessment: Evolvement of a new research field. Water Resour. Manag. 2017, 31, 3061–3081. [Google Scholar] [CrossRef]
Figure 1. Overview of the proposed knowledge-graph-based sustainability assessment methodology. The framework follows a modular workflow comprising indicator definition, data collection, semantic construction, explicit uncertainty modeling, and query-based analysis. Components marked with an asterisk (*) represent methodological extensions beyond the approach described in [3].
Figure 1. Overview of the proposed knowledge-graph-based sustainability assessment methodology. The framework follows a modular workflow comprising indicator definition, data collection, semantic construction, explicit uncertainty modeling, and query-based analysis. Components marked with an asterisk (*) represent methodological extensions beyond the approach described in [3].
Sustainability 18 03700 g001
Figure 2. Conceptual structure of the sustainability KG illustrating the core entities and relationships adopted from the baseline framework [3], extended by dedicated water-related and social sustainability indicator nodes (highlighted in blue).
Figure 2. Conceptual structure of the sustainability KG illustrating the core entities and relationships adopted from the baseline framework [3], extended by dedicated water-related and social sustainability indicator nodes (highlighted in blue).
Sustainability 18 03700 g002
Figure 3. Excerpt of the populated sustainability KG in Neo4j.
Figure 3. Excerpt of the populated sustainability KG in Neo4j.
Sustainability 18 03700 g003
Table 1. Representative query patterns supported by the sustainability KG.
Table 1. Representative query patterns supported by the sustainability KG.
Query TypeDescription
Process profilingRetrieval of environmental, water-related, and social indicator values, including uncertainty ranges and probability distributions for the SLS process.
Completeness checkIdentification of missing or partially available sustainability indicators within the defined system boundaries.
Provenance analysisExtraction of metadata regarding data sources, temporal validity, and geographical scope to verify the reliability of the process data.
Table 2. Summary of statistical parameters from the Monte Carlo simulation for the case study.
Table 2. Summary of statistical parameters from the Monte Carlo simulation for the case study.
IndicatorUnitMean ± SDp05p95
Adjusted Water Score (AWS)L 23.50 ± 24.20 4.10 72.30
Social Impact Scorepoints 50.60 ± 5.20 42.10 59.40
Disclaimer/Publisher’s Note: The statements, opinions and data contained in all publications are solely those of the individual author(s) and contributor(s) and not of MDPI and/or the editor(s). MDPI and/or the editor(s) disclaim responsibility for any injury to people or property resulting from any ideas, methods, instructions or products referred to in the content.

Share and Cite

MDPI and ACS Style

Hauck, S.; Greif, L.; Doumit, T.; Ovtcharova, J. Beyond CO2: Integrating Water, Social Indicators, and Uncertainty into Sustainability Knowledge Graphs. Sustainability 2026, 18, 3700. https://doi.org/10.3390/su18083700

AMA Style

Hauck S, Greif L, Doumit T, Ovtcharova J. Beyond CO2: Integrating Water, Social Indicators, and Uncertainty into Sustainability Knowledge Graphs. Sustainability. 2026; 18(8):3700. https://doi.org/10.3390/su18083700

Chicago/Turabian Style

Hauck, Svenja, Lucas Greif, Theresa Doumit, and Jivka Ovtcharova. 2026. "Beyond CO2: Integrating Water, Social Indicators, and Uncertainty into Sustainability Knowledge Graphs" Sustainability 18, no. 8: 3700. https://doi.org/10.3390/su18083700

APA Style

Hauck, S., Greif, L., Doumit, T., & Ovtcharova, J. (2026). Beyond CO2: Integrating Water, Social Indicators, and Uncertainty into Sustainability Knowledge Graphs. Sustainability, 18(8), 3700. https://doi.org/10.3390/su18083700

Note that from the first issue of 2016, this journal uses article numbers instead of page numbers. See further details here.

Article Metrics

Back to TopTop