The Impact of Digital–Green Synergy on Firm Innovation Resilience: Evidence from China
Abstract
1. Introduction
2. Literature Review
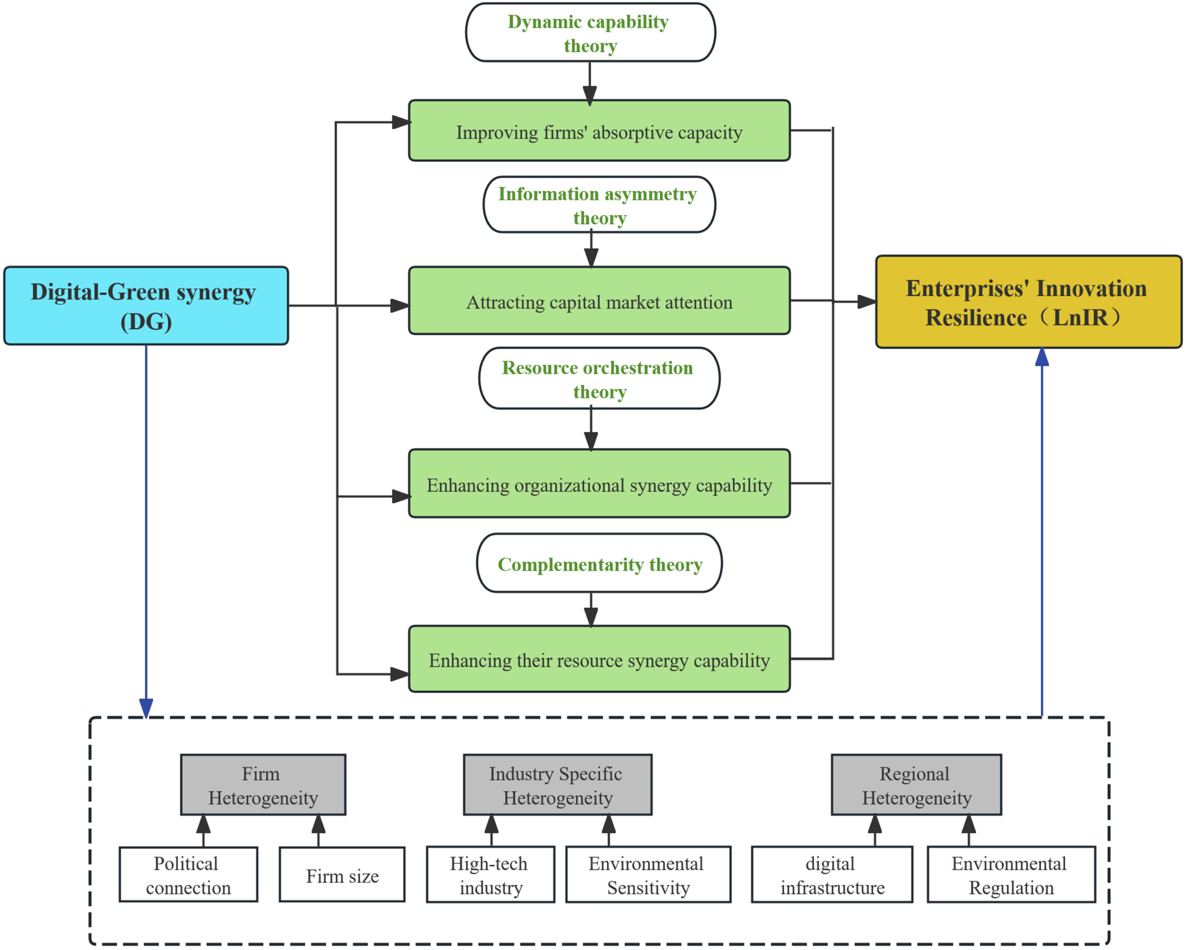
3. Theoretical Analysis and Research Hypotheses
3.1. Digital–Green Synergy and Corporate Innovation Resilience
3.2. Mechanism for Digital–Green Synergy in Enhancing Corporate Innovation Resilience
4. Research Design
4.1. Sample Selection and Data Sources
4.2. Variable Description
4.2.1. Dependent Variable
4.2.2. Explanatory Variable
- (1)
- Construction of the Digital Transformation Indicator System
- (2)
- Construction of the Green Transformation Indicator System
- (1)
- Calculate the information entropy of the indicator:
- (2)
- Calculate the effect value of the J-th indicator:
- (3)
- Calculate indicator weights:
4.2.3. Control Variables
4.2.4. Mechanism Variables
4.3. Model Setting
5. Empirical Analysis
5.1. Evolution Analysis of Digital–Green Synergy
5.2. Descriptive Statistics
5.3. Benchmark Regression Results Analysis
5.4. Endogeneity Tests
5.4.1. Control for Fixed Effects
5.4.2. Dynamic Panel Model
5.4.3. Instrumental Variables Method
5.4.4. Propensity Score Matching
5.5. Robustness Test
5.5.1. Replacement of Core Variables
5.5.2. Exclusion of Exogenous Shocks
5.6. Mechanism Testing
5.6.1. Mechanism Test of Absorptive Capacity
5.6.2. Mechanisms of Capital Market Attention
5.6.3. Mechanism Test of Organizational Synergy Effect
5.6.4. Mechanism of Resource Synergy
5.7. Heterogeneity Analysis
5.7.1. Firm Heterogeneity
5.7.2. Industry Specific Heterogeneity
5.7.3. Regional Heterogeneity
6. Conclusions and Policy Implications
6.1. Conclusions
6.2. Policy Implications
6.2.1. National-Level Policy Support for Digital-Green Synergy
6.2.2. Enterprise-Level Full-Process Integration of Digital-Green Synergy
6.2.3. Differentiated and Targeted Support Strategies for Digital-Green Synergy
Author Contributions
Funding
Institutional Review Board Statement
Informed Consent Statement
Data Availability Statement
Conflicts of Interest
References
- Heiko, G.; Elgar, F.; Lamprecht, C.; Claudio, L.; Felix, W. Growth Paths for Overcoming the Digitalization Paradox. Bus. Horiz. 2020, 63, 313–323. [Google Scholar] [CrossRef]
- Liu, S.C.; Yan, J.C.; Zhang, S.X. Can Corporate Digital Transformation Promote Input-Output Efficiency? J. Manag. World 2021, 37, 170–190. [Google Scholar] [CrossRef]
- Qi, Y.D.; Xiao, X. Transformation of Enterprise Management in the Era of Digital Economy. J. Manag. World 2020, 36, 135–152+250. [Google Scholar] [CrossRef]
- Bharadwaj, A.; El Sawy, O.A.; Paul, A.P.; Venkatraman, N. Digital Business Strategy: Toward a Next Generation of Insights. MIS Q. 2013, 37, 471–482. [Google Scholar] [CrossRef]
- Liu, Y.; Dong, J.Y.; Jiao, H. Paradoxical Tensions, Executives’ Cognitive Frames, and Digital Transformation of Manufacturing Enterprises. J. Manag. World 2025, 41, 161–181. [Google Scholar] [CrossRef]
- Jiang, F.X.; Wang, Z.J.; Bai, J.H. The Dual Effect of Environmental Regulations’ Impact on Innovation–An Empirical Study Based on Dynamic Panel Data of Jiangsu. China Ind. Econ. 2013, 30, 44–55. [Google Scholar] [CrossRef]
- Xie, X.M.; Han, Y.H. How can Local Manufacturing Enterprises Achieve Luxuriant Transformation in Green Innovation? A Multi-Case Study Based on Attention-based View. J. Manag. World 2022, 38, 76–106. [Google Scholar] [CrossRef]
- Oeij, P.R.A.; Dhondt, S.; Gaspersz, J. Mindful infrastructure as an enabler of innovation resilience behaviour in innovation teams. Team Perform. Manag. 2016, 22, 334–353. [Google Scholar] [CrossRef]
- Martin, R.; Gardiner, B. The resilience of cities to economic shocks: A tale of four recessions (and the challenge of Brexit). Pap. Reg. Sci. 2019, 98, 1801–1833. [Google Scholar] [CrossRef]
- Fey, S.; Kock, A. Meeting challenges with resilience–How innovation projects deal with adversity. Int. J. Proj. Manag. 2022, 40, 941–950. [Google Scholar] [CrossRef]
- Huang, X.H.; Wen, Y.L. Patient Capital and Corporate Innovation Resilience. Secur. Mark. Her. 2025, 9, 18–32. Available online: https://zqscdb.szse.cn/article/id/c47477ac-d215-46e6-b9db-dd4e6f499a37 (accessed on 31 March 2026).
- Zhao, H.P.; Chen, L.; Xue, X.M. Research on the driving paths of enterprise innovation resilience from a perspective of dynamic configuration. Sci. Res. Manag. 2026, 47, 137–144. [Google Scholar] [CrossRef]
- Wang, L.; Zhou, Y.N.; Xuan, M.J. Digital Transformation and Innovation Resilience in SRDI Enterprises: An Empirical Analysis of the Inverted N-Shaped Relationship. Sci. Technol. Prog. Policy 2024, 41, 12–22. [Google Scholar] [CrossRef]
- Chen, Y.L.; Lan, H.Q.; Ma, Y. Financial Innovation, Financial Structure and Corporate Innovation. Econ. Res. J. 2025, 60, 38–53. Available online: https://erj.ajcass.com/#/issue?id=118822&year=2025&issue=3 (accessed on 31 March 2026).
- Xiao, R.Q.; Wu, H.Y.; Qian, L. Impact of pilot policies for innovative cities on the innovation resilience of enterprises and its mechanism for action. J. Xi’an Univ. Technol. 2025, 41, 390–400. [Google Scholar] [CrossRef]
- Lu, Z.W.; Xu, K. Research on Dual Effects of Digital Transformation on Enterprise Innovation Resilience. Chin. J. Manag. 2024, 21, 1046–1055. [Google Scholar] [CrossRef]
- Lv, Y.; Chen, Y.C.; Zhang, H.T.; Zhu, Z.J. E-commerce Platforms and Manufacturing Firm Innovation: On the Innovation-driven Path of Deep Integration of the Digital Economy and the Real Economy. Econ. Res. J. 2023, 58, 174–190. Available online: https://erj.ajcass.com/#/issue?id=109003&year=2023&issue=8 (accessed on 31 March 2026).
- Yu, F.F.; Cao, J.Y.; Du, H.Y. Digitalization Paradox: Double-Edged Sword Effect of Enterprise Digitalization on Innovation Performance. R&D Manag. 2022, 34, 1–12. [Google Scholar] [CrossRef]
- Gomber, P.; Kauffman, R.J.; Parker, C.; Weber, B.W. On the Fintech Revolution: Interpreting the Forces of Innovation, Disruption, and Transformation in Financial Services. J. Manag. Inf. Syst. 2018, 35, 220–265. [Google Scholar] [CrossRef]
- Vial, G. Understanding Digital Transformation: A Review and a Research Agenda. J. Strateg. Inf. Syst. 2019, 28, 118–144. [Google Scholar] [CrossRef]
- Li, G.; Guo, B.; He, T.; Xu, H. Artificial Intelligence and Corporate Green Development: The Role of Innovation Efficiency. Appl. Econ. Lett. 2025, 19, 2479078. [Google Scholar] [CrossRef]
- Tian, H.F.; Liu, H.J. “Dual Synergy” of the Digital Transformation and Green Innovation by Enterprises in China. Ind. Econ. Res. 2023, 127, 29–41+72. [Google Scholar] [CrossRef]
- Liang, D.; Liu, S.; Zhang, S. “Wealth Creation and Sharing” Effect of Synergistic Transformation towards Digitalization and Greening–Evidence from Chinese A-Share Listed Companies. J. Shanxi Univ. Financ. Econ. 2025, 47, 65–80. [Google Scholar] [CrossRef]
- Liu, Y.; Dong, J.Y.; Mei, L.; Rui, S. Digital Innovation and Performance of Manufacturing Firms: An Affordance Perspective. Technovation 2023, 119, 102458. [Google Scholar] [CrossRef]
- Wu, F.; Hu, H.Z.; Lin, H.Y.; Ren, X.Y. Enterprise Digital Transformation and Capital Market Performance: Empirical Evidence from Stock Liquidity. J. Manag. World 2021, 37, 130–144+10. [Google Scholar] [CrossRef]
- Liu, Z.; Yao, Y.X.; Zhang, G.S.; Kuang, H.Z. Firm’s Digitalization, Specific Knowledge and Organizational Empowerment. China Ind. Econ. 2020, 390, 156–174. [Google Scholar] [CrossRef]
- Li, J.C.; Lian, G.H.; Xu, A.T. Study on the Path of Enterprise Green Transformation Under the Carbon Peaking and Carbon Neutrality Goals: An Empirical Study on Digitalization Driving Greenization. J. Quant. Technol. Econ. 2023, 40, 27–49. [Google Scholar] [CrossRef]
- Cohen, W.M.; Levinthal, D.A. Absorptive Capacity: A New Perspective on Learning and Innovation. Adm. Sci. Q. 1990, 35, 128–152. Available online: https://www.jstor.org/stable/2393553 (accessed on 31 March 2026). [CrossRef]
- Zahra, S.A.; George, G. Absorptive Capacity: A Review, Reconceptualization, and Extension. Acad. Manag. Rev. 2002, 27, 185–203. Available online: http://www.jstor.org/stable/4134351 (accessed on 31 March 2026). [CrossRef]
- Sheng, M.L.; Chien, I. Rethinking Organizational Learning Orientation on Radical and Incremental Innovation in High-Tech Firms. J. Bus. Res. 2016, 69, 2302–2308. [Google Scholar] [CrossRef]
- Xiao, J.; Zeng, P.; Ren, G. Digital Transformation, Absorptive Capacity and Dual Performance of Manufacturing Enterprises–Moderating Effect of Regional Digital Level. R&D Manag. 2023, 35, 129–143. [Google Scholar] [CrossRef]
- Wu, J.K.; Wei, X.M.; Ren, X.Z. Green Transformation of Enterprises and Labor Income Share: Promotion or Extrusion. Ind. Econ. Res. 2023, 127, 100–113+127. [Google Scholar] [CrossRef]
- Zhou, K.; Wang, R.X.; Tao, Y.Q.; Zheng, Y.T. Firm Green Transformation and Stock Price Crash Risk. J. Manag. Sci. 2022, 35, 56–69. Available online: http://glkx.hit.edu.cn/info/1154/2261.htm (accessed on 31 March 2026).
- Hoenig, D.; Henkel, J. Quality Signals? The Role of Patents, Alliances, and Team Experience in Venture Capital Financing. Res. Policy 2015, 44, 1049–1064. [Google Scholar] [CrossRef]
- Chen, X.S.; Liu, H.D. Does Investor Attention Affect Corporate ESG Performance? Evidence from Internet Search. J. Zhongnan Univ. Econ. Law 2023, 257, 15–27. [Google Scholar] [CrossRef]
- Sirmon, D.G.; Hitt, M.A.; Arregle, J.L.; Campbell, J.T. The Dynamic Interplay of Capability Strengths and Weaknesses: Investigating the Bases of Temporary Competitive Advantage. Strateg. Manag. J. 2010, 31, 1386–1409. [Google Scholar] [CrossRef]
- Li, Y.; Yao, X.Y. Research on the Impact of Digital Green Collaborative Development on Enterprise ESG Performance: Based on the Dynamic Capability Perspective. Sci. Decis. Mak. 2025, 335, 31–44. Available online: https://www.qkkxjc.cn/article/id/kxjc_202506003 (accessed on 31 March 2026).
- Xiao, T.S.; Sun, R.Q.; Yuan, C.; Sun, J. Digital Transformation, Human Capital Structure Adjustment and Labor Income Share. J. Manag. World 2022, 38, 220–237. [Google Scholar] [CrossRef]
- Wang, S.H.; Guo, Y.D. Research on the Impact of Coupling Coordination of Digitalization and Greening on High-Quality Innovation of SRDI Enterprises. Sci. Res. Manag. 2025, 46, 1–17. Available online: https://link.cnki.net/urlid/11.1567.g3.20250708.1407.002 (accessed on 31 March 2026).
- Wang, H.; Li, X.C.; Chen, X. Digital Government Construction and Corporate Financing Constraints. Econ. Res. J. 2025, 60, 139–156. Available online: https://erj.ajcass.com/#/issue?id=120491&year=2025&issue=4 (accessed on 31 March 2026).
- Ding, H.Y.; Cheng, Q.W. Digital Innovation, Entrepreneurship and Green Development of Manufacturing Enterprises. Sci. Res. Manag. 2024, 45, 84–97. [Google Scholar] [CrossRef]
- Li, H.Y.; Liu, Q.Y.; Luo, Z.H.; Zheng, H.R. Measurement and Spatiotemporal Evolution Analysis of the Coordinated Transformation and Development Level of Enterprise Digitalization and Greening. J. Stat. Inf. 2025, 40, 14–28. [Google Scholar] [CrossRef]
- ISO 14001:2015; Environmental Management Systems—Requirements with Guidance for Use. International Organization for Standardization: Geneva, Switzerland, 2015.
- Liu, B.; Liu, Z. Stakeholder Pressure, Corporate Risk-Taking Willingness and Innovation Resilience. Econ. Manag. 2025, 39, 59–66. Available online: https://jjygl.hueb.edu.cn/#/digest?ArticleID=17 (accessed on 31 March 2026).
- Wang, L.; Lv, S.H. Corporate Venture Capital, Technology Fit, and Innovation Resilience of Invested Enterprises. Collect. Essays Financ. Econ. 2024, 40, 48–58. [Google Scholar] [CrossRef]
- Jiang, T. Mediating Effects and Moderating Effects in Causal Inference. China Ind. Econ. 2022, 5, 100–120. [Google Scholar] [CrossRef]
- Li, W.L.; Pan, W.D.; Yuan, K.B. Enterprise Digital Transformation and the Development of China’s Real Economy. J. Quant. Technol. Econ. 2022, 39, 5–25. [Google Scholar] [CrossRef]
- Hu, D.M.; Zhong, C.B.; Huang, Y.Z. Does Political Connection Really Benefit Companies’ OFDI--Explanation Based on Social Capital and Human Capital Theory. J. Int. Trade 2020, 6, 56–74. [Google Scholar] [CrossRef]
- Zhou, D.; Qiu, Y.; Wang, M.Z. Does environmental regulation promote enterprise profitability? Evidence from the implementation of China’s newly revised Environmental Protection Law. Econ. Model. 2021, 102, 105585. [Google Scholar] [CrossRef]
- Tao, Y.Q.; Hou, W.Y.; Liu, Z.D.; Yang, Z. How can Public Environmental Concerns Enhance Corporate ESG Performance? Based on a Dual Perspective of External Pressure and Internal Concerns. J. Sci. Sci. Manag. S. Trans. 2024, 45, 88–109. Available online: https://www.ssstm.org/CN/Y2024/V45/I07/88 (accessed on 31 March 2026).




| Core Research Theme | Representative Literature | Main Research Methods | Core Findings & Research Gaps |
|---|---|---|---|
| Study on the Connotation, Measurement and Influencing Factors of Corporate Innovation Resilience | Oeij et al. (2016) [8]; Martin, R. (2019) [9]; Fey, S. (2020) [10]; Zhao, H.P. (2024) [12]; Huang X. (2025) [11] Chen, Y.L(2025) [14] | Theoretical definition & qualitative analysis, index system construction, panel regression, survival analysis, fsQCA, spatial econometrics | Core findings: Clarified the connotation of innovation resilience as a dynamic comprehensive capability and its multi-dimensional measurement paradigm. Verified the positive impact of the external environment and internal endowments on innovation resilience. Research gaps: Lack of analysis on the impact mechanism of digital–green synergy on innovation resilience. Insufficient exploration of heterogeneous effects across different contexts. |
| Research on Digital Transformation, Green Transformation and Their Synergy | Gomber, P. (2018) [19]; Vial, G. (2019) [20]; Tian H.F. (2023) [22]; Liang D. (2025) [23]; Li, G. (2025) [21] | Theoretical definition, text analysis, coupling coordination degree model, panel regression, mediation effect test | Core findings: Defined the connotation of mutual promotion and coupling of digital–green synergy. Confirmed its positive driving effect on corporate innovation and operational performance. Research gaps: Inadequate discussion on the transmission path of digital–green synergy affecting innovation resilience. Insufficient empirical evidence from emerging market contexts. |
| Dimension Layer | Indicator Layer | Indicator Description | Indicator Attribute |
|---|---|---|---|
| Greenization System | Green Philosophy (X1) | The company discloses the company’s environmental protection philosophy, environmental policies, environmental management structure, circular economy development model, and green development: 1; otherwise: 0. | + |
| Green Target (X2) | The company discloses the completion status of the company’s past environmental protection targets and future environmental protection targets: 1; otherwise: 0. | + | |
| Green Management System (X3) | If a company simultaneously implements the “Three Simultaneities” system, establishes an environmental management system, and sets up an environmental emergency response mechanism, it is assigned a value of 3. If any two of these are implemented, the value is 2. If one of these is implemented, the value is 1. Otherwise, the value is 0. | + | |
| Sustainability Information Disclosure (X4) | If relevant information is disclosed in the annual report, social responsibility report, and environmental report, the value is 3. If any two of these reports disclose the information, the value is 2. If only one report discloses the information, the value is 1. Otherwise, the value is 0. | + | |
| Social Value | Basic EPS (X5) | (Net Profit for the Period − Preferred Stock Dividends)/Annual Weighted Average Total Share Capital | + |
| Total Tax Paid (X6) | Total taxes and fees actually paid by the enterprise/Operating revenue | + | |
| Number of Employees (X7) | Total number of employees at the end of the year | + | |
| Total Employee Compensation (X8) | Cash paid to and on behalf of employees | + | |
| Green Benefits | Waste Gas Emission Reduction and Treatment (X9) | 0 = No description; 1 = Qualitative description; 2 = Quantitative description (monetary/numerical description) | + |
| Wastewater Emission Reduction and Treatment (X10) | 0 = No description; 1 = Qualitative description; 2 = Quantitative description (monetary/numerical description) | + | |
| Dust and Soot Treatment (X11) | 0 = No description; 1 = Qualitative description; 2 = Quantitative description (monetary/numerical description) | + | |
| Environmental Rewards (X12) | The company discloses the formulation of environmental management systems, responsibilities, regulations and other management systems: 1; otherwise: 0. | + | |
| Environmental Compliance (X13) | 0 if environmental violations, emergencies, and petition cases all occur; 1 if two of the three occur; 2 if only one occurs; 3 if none occur. | + | |
| ISO Certification (X14) | The company has passed ISO 14001 [43] certification: 1, otherwise: 0. | + |
| Year | Digitalization | Greenization | Coupling Degree | Coupling Coordination Degree | Coordination Type |
|---|---|---|---|---|---|
| 2011 | 0.318 | 0.119 | 0.663 | 0.375 | Mild imbalance |
| 2012 | 0.323 | 0.142 | 0.713 | 0.401 | approaching imbalance |
| 2013 | 0.341 | 0.146 | 0.722 | 0.413 | approaching imbalance |
| 2014 | 0.336 | 0.142 | 0.714 | 0.406 | approaching imbalance |
| 2015 | 0.367 | 0.145 | 0.710 | 0.420 | approaching imbalance |
| 2016 | 0.354 | 0.153 | 0.735 | 0.424 | approaching imbalance |
| 2017 | 0.364 | 0.163 | 0.760 | 0.440 | approaching imbalance |
| 2018 | 0.373 | 0.189 | 0.790 | 0.464 | approaching imbalance |
| 2019 | 0.379 | 0.202 | 0.801 | 0.476 | approaching imbalance |
| 2020 | 0.389 | 0.181 | 0.790 | 0.468 | approaching imbalance |
| 2021 | 0.383 | 0.238 | 0.848 | 0.507 | Barely coordinated |
| 2022 | 0.381 | 0.260 | 0.866 | 0.520 | Barely coordinated |
| 2023 | 0.386 | 0.312 | 0.889 | 0.549 | Barely coordinated |
| 2024 | 0.427 | 0.475 | 0.926 | 0.635 | Primary coordination |
| Variable Type | Variable Symbol | Variable Declaration | Average | Standard Deviation | Minimum | Maximum | VIF |
|---|---|---|---|---|---|---|---|
| Explained Variable | LnIR | Innovation Resilience | 4.611 | 0.111 | 4.078 | 5.182 | -- |
| explanatory variable | DG | Digital–Green Synergy | 0.475 | 0.139 | 0.246 | 0.77 | 1.09 |
| Control Variables | Age | Firm Age | 2.201 | 0.779 | 0.693 | 3.401 | 1.35 |
| Fix | Fixed Asset Ratio | 0.207 | 0.155 | 0.002 | 0.68 | 1.14 | |
| Liq | Liquidity Ratio | 2.47 | 2.502 | 0.33 | 17.766 | 1.86 | |
| Lev | Leverage Ratio | 0.423 | 0.202 | 0.051 | 0.899 | 1.95 | |
| SG | Growth | 0.331 | 0.87 | 0.701 | 5.942 | 1.06 | |
| ROE | Return on Equity | 0.044 | 0.154 | 0.908 | 0.311 | 1.12 | |
| IBDR | Independent Director Ratio | 0.377 | 0.054 | 0.333 | 0.571 | 1.02 | |
| Top1 | Ownership Concentration | 0.336 | 0.148 | 0.084 | 0.742 | 2.29 | |
| Dual | Duality | 0.287 | 0.453 | 0 | 1 | 1.09 | |
| EB | Equity Balancing | 0.955 | 0.781 | 0.054 | 3.885 | 2.27 |
| Variable | (1) | (2) | (3) |
|---|---|---|---|
| LnIR | LnIR | LnIR | |
| DG | 0.035 *** | 0.031 *** | 0.029 *** |
| (6.59) | (5.92) | (5.57) | |
| Age | 0.000 | 0.001 | |
| (0.10) | (1.40) | ||
| Fix | 0.001 | 0.001 | |
| (0.26) | (0.17) | ||
| Liq | 0.000 ** | 0.000 ** | |
| (2.26) | (2.12) | ||
| Lev | 0.013 *** | 0.013 *** | |
| (3.88) | (3.77) | ||
| SG | 0.001 | 0.001 | |
| (1.06) | (1.06) | ||
| ROE | 0.011 *** | 0.009 *** | |
| (3.41) | (2.80) | ||
| IBDR | 0.016 | ||
| (1.32) | |||
| Top1 | 0.023 *** | ||
| (3.89) | |||
| Dual | −0.001 | ||
| (−0.45) | |||
| EB | 0.003 *** | ||
| (3.20) | |||
| _cons | 4.594 *** | 4.589 *** | 4.571 *** |
| (2013.72) | (1408.83) | (638.91) | |
| Ind FE | Yes | Yes | Yes |
| Year FE | Yes | Yes | Yes |
| N | 37,604 | 37,604 | 37,604 |
| R2 | 0.004 | 0.005 | 0.005 |
| Variable | (1) | (2) | (3) | (4) |
|---|---|---|---|---|
| LnIR | LnIR | LnIR | LnIR | |
| DG | 0.027 *** | 0.026 *** | 0.027 *** | 0.026 *** |
| (5.30) | (5.05) | (5.16) | (4.92) | |
| Controls | Yes | Yes | Yes | Yes |
| Ind FE | Yes | Yes | Yes | Yes |
| Prov FE | Yes | Yes | Yes | Yes |
| Year FE | Yes | Yes | Yes | Yes |
| Ind Year FE | No | Yes | No | Yes |
| Prov Year FE | No | No | Yes | Yes |
| N | 37,604 | 37,537 | 37,590 | 37,523 |
| R2 | 0.005 | 0.001 | 0.005 | 0 |
| Variable | (1) | (2) | (3) |
|---|---|---|---|
| SYS-GMM | IV-2SLS | ||
| LnIR | LnIR | LnIR | |
| L.LnIR | −0.446 ** | ||
| (−2.24) | |||
| DG | 0.138 ** | 0.135 ** | 0.089 *** |
| (2.06) | (2.01) | (2.84) | |
| Controls | Yes | Yes | Yes |
| AR(1) | 0.037 | ||
| AR(2) | 0.101 | ||
| Hansen J | 0.247 | ||
| Underidentification test | 190.539 *** | 557.262 *** | |
| Weak identification test | 197.692 | 835.481 | |
| Firm FE | Yes | ||
| Ind FE | No | Yes | Yes |
| Year FE | Yes | Yes | Yes |
| N | 32,130 | 37,590 | 37,604 |
| R2 | −0.013 | −0.004 | |
| Variable | (1) | (2) |
|---|---|---|
| 1:1 Nearest-Neighbor Matching with Replacement | 1:1 Nearest-Neighbor Matching Without Replacement | |
| DG | 0.021 *** | 0.022 *** |
| (2.87) | (3.73) | |
| Controls | Yes | Yes |
| Ind FE | Yes | Yes |
| Year FE | Yes | Yes |
| N | 19,663 | 26,990 |
| R2 | 0.002 | 0.002 |
| Variable | (1) | (2) | (3) | (4) | (5) | (6) |
|---|---|---|---|---|---|---|
| IRm | IRA | LnIR | LnIR | IRm | IRA | |
| DG | 4.720 *** | 0.044 *** | ||||
| (6.60) | (6.62) | |||||
| DG1 | 0.072 *** | |||||
| (4.99) | ||||||
| Digt | −0.004 | 1.294 | −0.010 | |||
| (−0.48) | (1.09) | (−0.89) | ||||
| GD | −0.018 | 0.813 | −0.021 | |||
| (−1.33) | (0.60) | (−1.46) | ||||
| Digt × GD | 0.110 *** | 7.886 ** | 0.155 *** | |||
| (2.90) | (2.32) | (3.69) | ||||
| Controls | Yes | Yes | Yes | Yes | Yes | |
| Ind FE | Yes | Yes | Yes | Yes | Yes | |
| Year FE | Yes | Yes | Yes | Yes | Yes | |
| N | 37,604 | 37,034 | 37,604 | 37,604 | 37,034 | |
| R2 | 0.044 | 0.010 | 0.006 | 0.045 | 0.011 |
| Variable | (1) | (2) | (3) | (4) | (5) |
|---|---|---|---|---|---|
| LnIR | LnIR | LnIR | LnIR | LnIR | |
| DG | 0.024 *** | 0.026 *** | 0.024 *** | 0.029 *** | 0.023 *** |
| (4.45) | (3.83) | (4.34) | (3.73) | (4.38) | |
| Controls | Yes | Yes | Yes | Yes | Yes |
| Ind FE | Yes | Yes | Yes | Yes | Yes |
| Year FE | Yes | Yes | Yes | Yes | Yes |
| N | 26,664 | 24,644 | 30,045 | 37,604 | 33,298 |
| R2 | 0.005 | 0.003 | 0.002 | 0.005 | 0.01 |
| Variable | (1) | (2) | (3) | (4) | (1) | (2) | (3) | (4) |
|---|---|---|---|---|---|---|---|---|
| Absorptive Capacity | Capital Market Attention | |||||||
| LnIR | HCS | LnIR | WXZC | LnIR | IH | LnIR | Median | |
| DG | 0.024 *** | 0.024 *** | 0.023 *** | 0.005 ** | 0.023 *** | 0.213 *** | 0.023 *** | 1.300 *** |
| (4.42) | (2.87) | (4.56) | (2.54) | (4.38) | (11.86) | (4.14) | (13.44) | |
| Controls | Yes | Yes | Yes | Yes | Yes | Yes | Yes | Yes |
| Ind FE | Yes | Yes | Yes | Yes | Yes | Yes | Yes | Yes |
| Year FE | Yes | Yes | Yes | Yes | Yes | Yes | Yes | Yes |
| N | 31,867 | 31,867 | 33,739 | 33,739 | 33,739 | 33,739 | 32,563 | 32,563 |
| R2 | 0.005 | 0.415 | 0.005 | 0.254 | 0.005 | 0.491 | 0.005 | 0.320 |
| Variable | (1) | (2) | (3) | (4) | (5) | (6) | (7) |
|---|---|---|---|---|---|---|---|
| Organizational Synergy | Resource Synergy | ||||||
| ATO | LnIR | OC | LnIR | Ineff | LnIR | Employ | |
| DG | 0.126 *** | 0.023 *** | −0.067 *** | 0.039 *** | −0.049 *** | 0.023 *** | −0.110 *** |
| (3.31) | (4.36) | (−6.53) | (4.03) | (−3.78) | (4.56) | (−5.42) | |
| Controls | Yes | Yes | Yes | Yes | Yes | Yes | Yes |
| Ind FE | Yes | Yes | Yes | Yes | Yes | Yes | Yes |
| Year FE | Yes | Yes | Yes | Yes | Yes | Yes | Yes |
| N | 33,739 | 33,342 | 33,342 | 12,164 | 12,164 | 33,732 | 33,732 |
| R2 | 0.354 | 0.005 | 0.375 | 0.004 | 0.031 | 0.005 | 0.123 |
| Variable | (1) | (2) | (3) | (4) |
|---|---|---|---|---|
| Non-Politically Connected | Politically Connected | Large-Scale | Small-to-Medium-Sized | |
| DG | 0.019 *** | 0.036 *** | 0.028 *** | 0.004 |
| Controls | Yes | Yes | Yes | Yes |
| p-value | 0.000 | 0.000 | ||
| Ind FE | Yes | Yes | Yes | Yes |
| Year FE | Yes | Yes | Yes | Yes |
| N | 20,384 | 10,372 | 16,599 | 17,138 |
| R2 | 0.005 | 0.003 | 0.008 | −0.001 |
| Variable | (1) | (2) | (3) | (4) |
|---|---|---|---|---|
| High-Tech Industry | Traditional Industry | Heavy Pollution | Non-Heavy Pollution | |
| DG | 0.025 *** | 0.019 *** | 0.008 | 0.028 *** |
| Controls | Yes | Yes | Yes | Yes |
| p-value | 0.017 | 0.000 | ||
| Ind FE | Yes | Yes | Yes | Yes |
| Year FE | Yes | Yes | Yes | Yes |
| N | 20,264 | 13,475 | 10,249 | 22,334 |
| R2 | 0.004 | 0.011 | 0.004 | 0.006 |
| Variable | (1) | (2) | (3) | (4) |
|---|---|---|---|---|
| High Digital Infrastructure | Low Digital Infrastructure | High-Concern | Low-Concern | |
| DG | 0.032 *** | 0.016 ** | 0.033 *** | 0.023 *** |
| Controls | Yes | Yes | Yes | Yes |
| p-value | 0.030 | 0.020 | ||
| Ind FE | Yes | Yes | Yes | Yes |
| Year FE | Yes | Yes | Yes | Yes |
| N | 26,132 | 11,472 | 19,291 | 18,309 |
| R2 | 0.006 | 0.000 | 0.007 | 0.001 |
Disclaimer/Publisher’s Note: The statements, opinions and data contained in all publications are solely those of the individual author(s) and contributor(s) and not of MDPI and/or the editor(s). MDPI and/or the editor(s) disclaim responsibility for any injury to people or property resulting from any ideas, methods, instructions or products referred to in the content. |
© 2026 by the authors. Licensee MDPI, Basel, Switzerland. This article is an open access article distributed under the terms and conditions of the Creative Commons Attribution (CC BY) license.
Share and Cite
Zhu, L.; Zhang, Z. The Impact of Digital–Green Synergy on Firm Innovation Resilience: Evidence from China. Sustainability 2026, 18, 3661. https://doi.org/10.3390/su18083661
Zhu L, Zhang Z. The Impact of Digital–Green Synergy on Firm Innovation Resilience: Evidence from China. Sustainability. 2026; 18(8):3661. https://doi.org/10.3390/su18083661
Chicago/Turabian StyleZhu, Linzi, and Zaijie Zhang. 2026. "The Impact of Digital–Green Synergy on Firm Innovation Resilience: Evidence from China" Sustainability 18, no. 8: 3661. https://doi.org/10.3390/su18083661
APA StyleZhu, L., & Zhang, Z. (2026). The Impact of Digital–Green Synergy on Firm Innovation Resilience: Evidence from China. Sustainability, 18(8), 3661. https://doi.org/10.3390/su18083661

