Wide-Band Harmonic Interaction and Characteristic Analysis of Flexible Cooperative Traction Power Supply System †
Abstract
1. Introduction
2. Topological Structure and Theoretical Analysis of Harmonic Characteristics of FCTPSS
2.1. Topology of FCTPSS
2.2. Theoretical Modle of Harmonic Transmission in FCTPSS
3. Simulation Model of FCTPSS
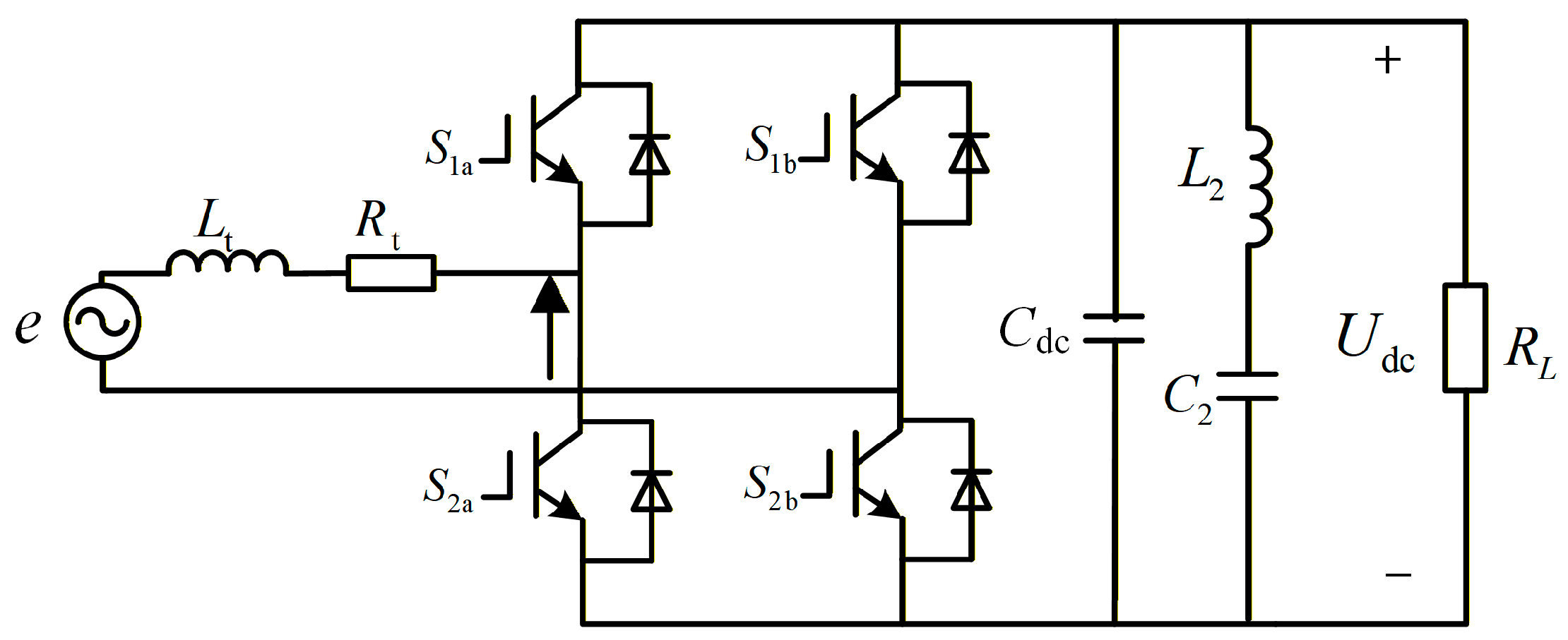
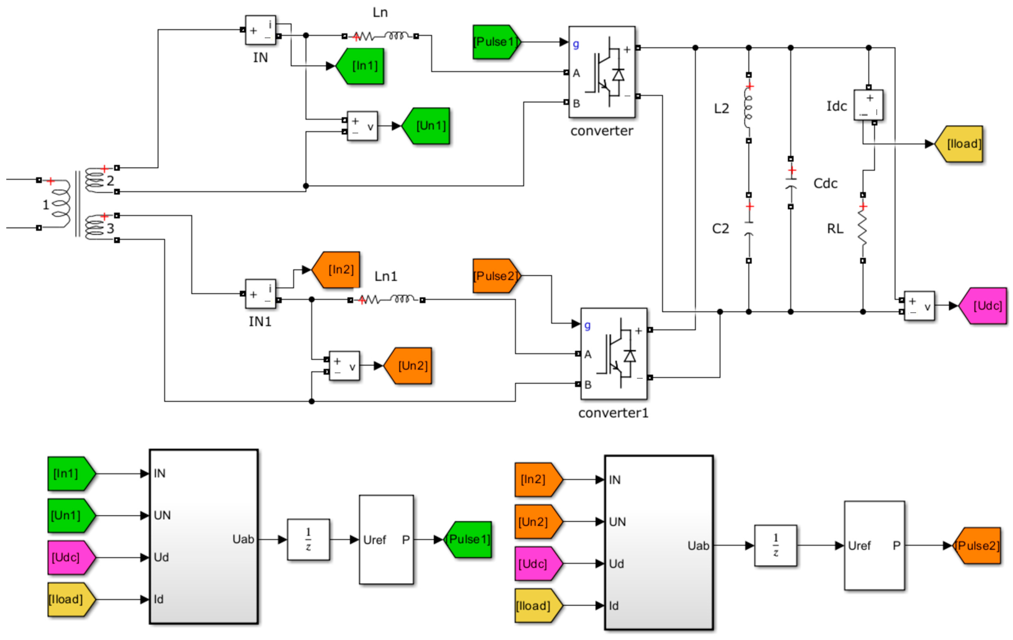
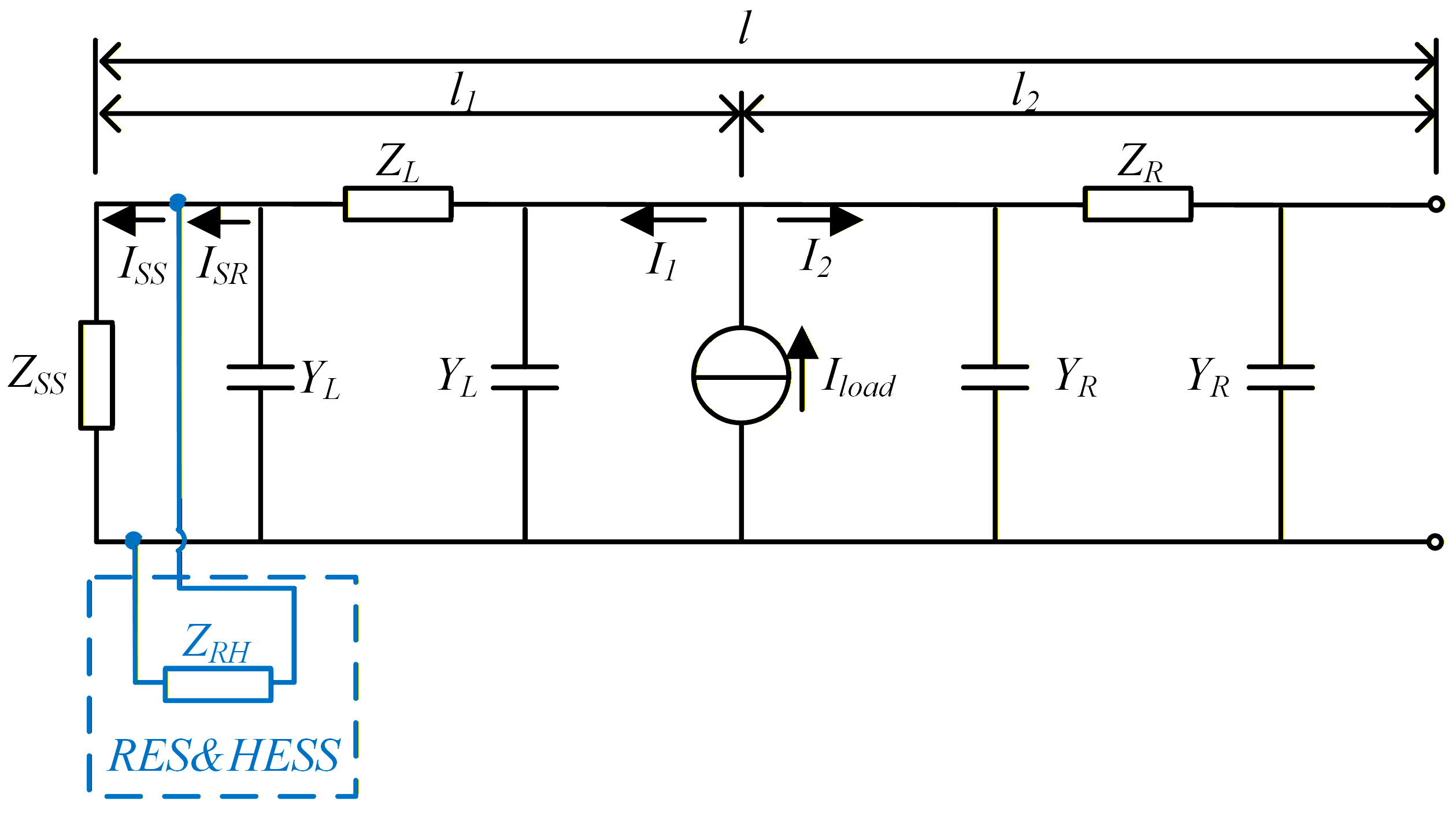
3.1. Simulation Model of Traction Network
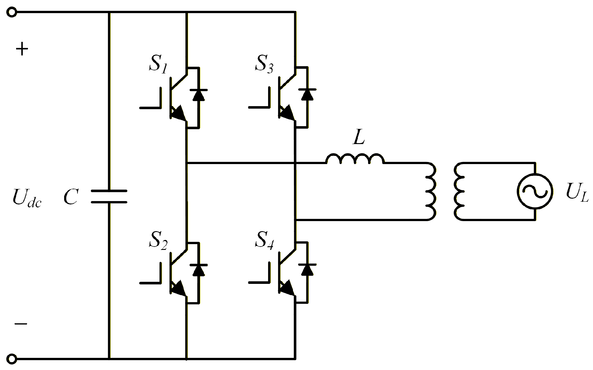
3.2. Simulation Model of RES and HESS
3.3. Simulation Model of Locomotive Load
4. Simulation Results and Analysis
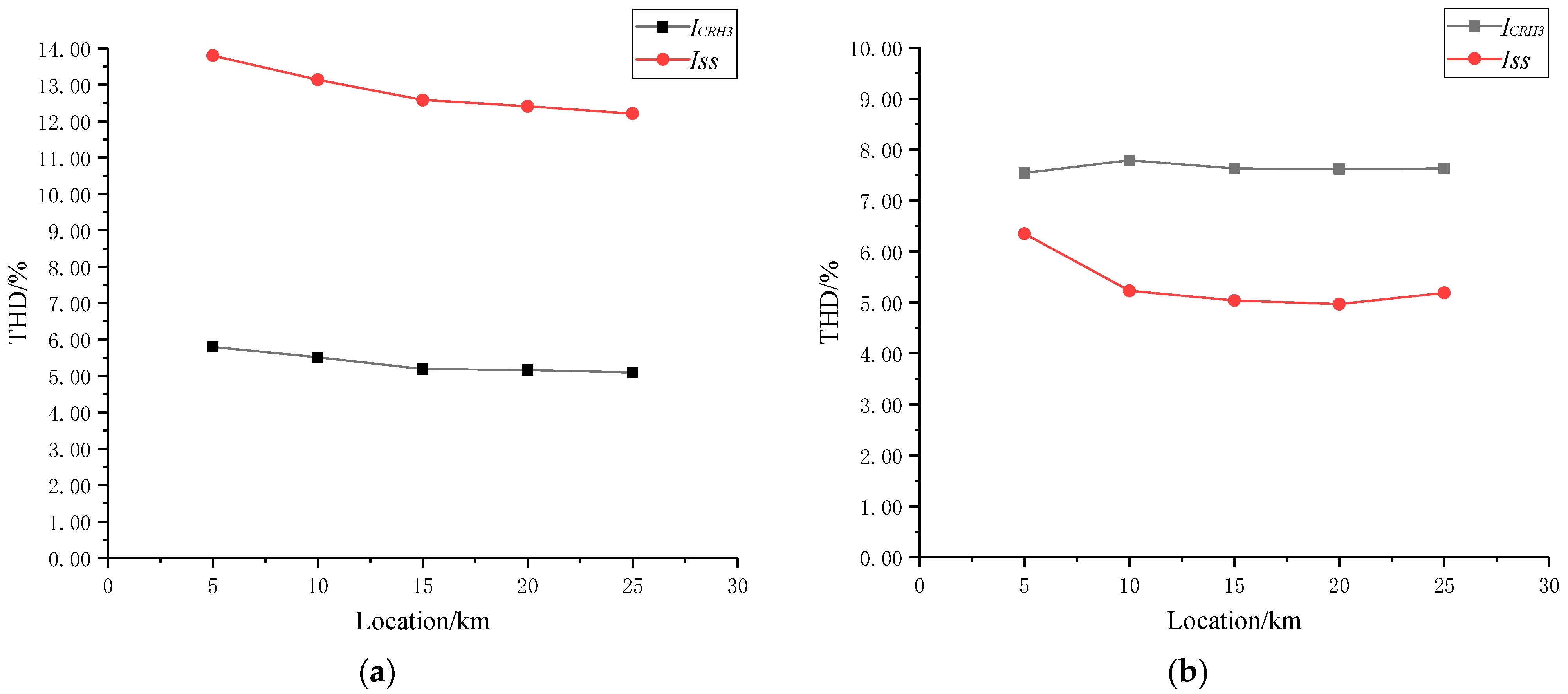
4.1. Results and Analysis of Harmonic Current Transmission Characteristics
4.1.1. Results and Analysis of Harmonic Transmission Characteristics of TPSS
4.1.2. Results and Analysis of Harmonic Transmission Characteristics of FCTPSS
4.2. Power Quality Simulation Results
5. Conclusions and Discussion
5.1. Conclusions
5.2. Discussion
Author Contributions
Funding
Institutional Review Board Statement
Informed Consent Statement
Data Availability Statement
Acknowledgments
Conflicts of Interest
Appendix A
- (1)
- Inductance matrix of traction network, H.
- (2)
- Resistance matrix of traction network, Ω.
- (3)
- The capacitance of the traction network, F.
- (4)
- The simulation model of traction network in Matlab2021b/Simulink.


- (5)
- Parameters of simulation models for external power grid and traction substations
| Parameters | Value | |
|---|---|---|
| External power grid | Rated voltage | 110 kV |
| Short-circuit capacity | 750 MVA | |
| X/R ratio | 7 | |
| Traction transformer | Transformation ratio | 110 kV/27.5 kV |
| Rated power | 31.5 MVA | |
| Impedance voltage | 10.5% |
Appendix B


References
- Bhim, S.; Munesh, K.S. Solar PV, PMSG—Wind Energy Conversion System and Battery Based Standalone DC Micro-Grid System. In 2022 5th International Conference on Power Electronics and their Applications (ICPEA); IEEE: New York, NY, USA, 2022; pp. 1–6. [Google Scholar]
- Roccotelli, M.; Mangini, A.M.; Fanti, M.P. Smart District Energy Management with Cooperative Microgrids. IEEE Access 2022, 10, 36311–36326. [Google Scholar] [CrossRef]
- Mustapha, A.; Mohammed, A.B.; Mourad, B.; Zakaria, K. Optimization of Photovoltaic System Modelling: A Comparative Study and Experimental Validation Using Bond Graph Methodology and a Genetic Algorithm. Appl. Math. Model. Comput. Simul. 2024, 61, 723–730. [Google Scholar]
- Wu, D.; Tang, F.; Dragicevic, T.; Vasquez, J.C.; Guerrero, J.M. A Control Architecture to Coordinate Renewable Energy Sources and Energy Storage Systems in Islanded Microgrids. IEEE Trans. Smart Grid 2015, 6, 1156–1166. [Google Scholar] [CrossRef]
- Huang, W.; Zhang, N.; Yang, J.; Wang, Y.; Kang, C. Optimal Configuration Planning of Multi-Energy Systems Considering Distributed Renewable Energy. IEEE Trans. Smart Grid 2019, 10, 1452–1464. [Google Scholar] [CrossRef]
- Hayashiya, H.; Suzuki, T.; Kawahara, K.; Yamanoi, T. Comparative study of investment and efficiency to reduce energy consumption in traction power supply: A present situation of regenerative energy utilization by energy storage system. In 2014 16th International Power Electronics and Motion Control Conference and Exposition; IEEE: New York, NY, USA, 2014; pp. 685–690. [Google Scholar]
- Suzuki, T.; Hayashiya, H.; Yamanoi, T.; Kawahara, K. Introduction and Practical Use of Energy Storage System with Lithium-ion Battery for DC Traction Power Supply System. IEEJ J. Ind. Appl. 2016, 5, 20–25. [Google Scholar] [CrossRef]
- Hitoshi, H.; Daisuke, H.; Masateru, T.; Koichi, W.; Masami, H.; Takashi, S. Lithium-ion battery installation in traction power supply system for regenerative energy utilization: Initial report of effect evaluation after half a year operation. In 2014 16th International Power Electronics and Motion Control Conference and Exposition; IEEE: New York, NY, USA, 2014; pp. 119–124. [Google Scholar]
- Hitoshi, H.; Shinya, K.; Kazushi, M.; Masami, H.; Masateru, T.; Tetsuya, K. Possibility of energy saving by introducing energy conversion and energy storage technologies in traction power supply system. In 2013 15th European Conference on Power Electronics and Applications (EPE); IEEE: New York, NY, USA, 2013; pp. 1–8. [Google Scholar]
- Hitoshi, H. Recent Trend of Regenerative Energy Utilization in Traction Power Supply System in Japan. Urban Rail Transit 2017, 3, 183–191. [Google Scholar] [CrossRef]
- Fei, S.; Wu, M. Photovoltaic DC Microgrid with Hybrid Energy Storage System Connected to Electrified Railway Traction Power Supply System. In Proceedings of the 5th International Conference on Electrical Engineering and Information Technologies for Rail Transportation (EITRT) 2021; Springer: Singapore, 2021; Volume 864. [Google Scholar]
- Wu, M.L.; Wang, W.Y.; Deng, W.L.; Chen, H.B.; Dai, C.H.; Chen, W.R. Back-to-back PV generation system for electrified railway and its control strategy. In 2017 IEEE Transportation Electrification Conference and Expo, Asia-Pacific (ITEC Asia-Pacific); IEEE: New York, NY, USA, 2017; pp. 1–6. [Google Scholar]
- Deng, W.L.; Dai, C.H.; Chen, W.R.; Gao, S.B. Experimental Investigation and Adaptability Analysis of Hybrid Traction Power Supply System Integrated with Photovoltaic Sources in AC-Fed Railways. IEEE Trans. Transp. Electrif 2021, 7, 1750–1764. [Google Scholar] [CrossRef]
- Tian, Z.B.; Nakaret, K.; Stuart, H. Integration of Energy Storage and Renewable Energy Sources into AC Railway System to Reduce Carbon Emission and Energy Cost. In 2020 IEEE Vehicle Power and Propulsion Conference (VPPC); IEEE: New York, NY, USA, 2020; pp. 1–6. [Google Scholar]
- José, A.A.; Antonio, J.S.R.; Sebastián, D.L.T. Optimal Operation of Electric Railways with Renewable Energy and Electric Storage Systems. IEEE Trans. Smart Grid 2018, 9, 993–1001. [Google Scholar]
- Ying, Y.C.; Liu, Q.J.; Wu, M.L.; Zhai, Y.T. The Flexible Smart Traction Power Supply System and Its Hierarchical Energy Management Strategy. IEEE Access 2021, 9, 64127–64141. [Google Scholar] [CrossRef]
- Hu, H.T.; Shao, Y.; Tang, L.; Ma, J.; He, Z.Y.; Gao, S.B. Overview of Harmonic and Resonance in Railway Electrification Systems. IEEE Trans. Ind. Appl. 2018, 54, 5227–5245. [Google Scholar] [CrossRef]
- Zhang, Y.; Wei, Y.G.; Cao, G.T. Wide-band harmonic interaction and characteristic analysis of fctpss. In Proceedings of the 6th International Conference on Electrical Engineering and Information Technologies for Rail Transportation (EITRT) 2023; EITRT 2023; Springer: Singapore, 2024; Volume 1135, pp. 1–10. [Google Scholar]
- Liao, P.Y.; Li, Y.P.; Ruan, C.; Zhao, Z.H.; Chang, Y. Research on the influence and measurement of harmonic in power supply system for super capacitor tram. In 2018 Annual IEEE International Systems Conference (SysCon); IEEE: New York, NY, USA, 2018; pp. 1–5. [Google Scholar]
- Xie, S.F.; Zhang, Y.M.; Wang, H. A Novel Co-Phase Power Supply System for Electrified Railway Based on V Type Connection Traction Transformer. Energies 2021, 14, 1214. [Google Scholar] [CrossRef]
- He, X.Q.; Shu, Z.L.; Peng, X.; Zhou, Q.; Zhou, Y.Y.; Zhou, Q.J.; Gao, S.B. Advanced Cophase Traction Power Supply System Based on Three-Phase to Single-Phase Converter. IEEE Trans. Power Electron. 2014, 29, 5323–5333. [Google Scholar] [CrossRef]
- Li, M.R.; Li, X.Q.; Lin, Y.Z.; Wei, Y.D.; Lu, C.; Shen, Z.X. Four-Port Modular Multilevel AC/AC Converter in Continuous Co-phase Traction Power Supply Application. In 2020 IEEE Energy Conversion Congress and Exposition (ECCE); IEEE: New York, NY, USA, 2020; pp. 1477–1481. [Google Scholar]
- Liu, Y.L.; Chen, M.W.; Cheng, Z.; Chen, Y.Y.; Li, Q.Z. Robust Energy Management of High-Speed Railway Co-Phase Traction Substation with Uncertain PV Generation and Traction Load. IEEE Trans. Intell. Transp. Syst. 2022, 23, 5079–5091. [Google Scholar] [CrossRef]
- He, Z.Y.; Hu, H.T.; Zhang, Y.F.; Gao, S.B. Harmonic Resonance Assessment to Traction Power-Supply System Considering Train Model in China High-Speed Railway. IEEE Trans. Power Deliv. 2014, 29, 1735–1743. [Google Scholar] [CrossRef]
- Chang, G.W.; Lin, H.W.; Chen, S.K. Modeling characteristics of harmonic currents generated by high-speed railway traction drive converters. IEEE Trans. Power Deliv. 2004, 19, 766–773. [Google Scholar] [CrossRef]
- Papathanassiou, S.A.; Papadopoulos, M.P. Harmonic analysis in a power system with wind generation. IEEE Trans. Power Deliv. 2006, 21, 2006–2016. [Google Scholar] [CrossRef]
- Rangarajan, S.S.; Collins, E.R.; Fox, J.C. Harmonic resonance repercussions of PV and associated distributed generators on distribution systems. In 2017 North American Power Symposium (NAPS); IEEE: New York, NY, USA, 2017; pp. 1–6. [Google Scholar]
- Liu, Q.J.; Zhang, W.Q.; Cao, G.T.; Liu, J.W.; Ye, J.J.; Wu, M.L.; Yang, S.B. Influence of the Catenary Distributed Parameters on the Resonance Frequencies of Electric Railways Based on Quantitative Calculation and Field Tests. Energies 2022, 15, 3752. [Google Scholar] [CrossRef]
- IEEE Std 519-2022; IEEE Standard for Harmonic Control in Electric Power Systems—Redline. Revision of IEEE Std 519-2014. IEEE: New York, NY, USA, 2022; pp. 1–52.



















| Parameters | Value |
|---|---|
| Carrier frequency | 2000 Hz |
| DC-side capacitor | 20,000 μF |
| AC side filter inductor | 0.1 mH |
| Proportional coefficient of PI | 10 |
| Integral coefficient of PI | 250 |
| Parameters | Value |
|---|---|
| Carrier frequency | 350 Hz |
| DC capacitor | 1000 μF |
| Secondary filtering inductor | 1.9 mH |
| Secondary filtering capacitor | 1330 μF |
| Proportional coefficient of voltage loop | 0.5 |
| Integral coefficient of voltage loop | 7 |
| Proportional coefficient of current loop | 5 |
| Integral coefficient of current loop | 0 |
Disclaimer/Publisher’s Note: The statements, opinions and data contained in all publications are solely those of the individual author(s) and contributor(s) and not of MDPI and/or the editor(s). MDPI and/or the editor(s) disclaim responsibility for any injury to people or property resulting from any ideas, methods, instructions or products referred to in the content. |
© 2026 by the authors. Licensee MDPI, Basel, Switzerland. This article is an open access article distributed under the terms and conditions of the Creative Commons Attribution (CC BY) license.
Share and Cite
Peng, Y.; Wu, M.; Cao, G.; Liu, Q.; He, T.; Peng, P.; Kang, D. Wide-Band Harmonic Interaction and Characteristic Analysis of Flexible Cooperative Traction Power Supply System. Sustainability 2026, 18, 3607. https://doi.org/10.3390/su18073607
Peng Y, Wu M, Cao G, Liu Q, He T, Peng P, Kang D. Wide-Band Harmonic Interaction and Characteristic Analysis of Flexible Cooperative Traction Power Supply System. Sustainability. 2026; 18(7):3607. https://doi.org/10.3390/su18073607
Chicago/Turabian StylePeng, Ye, Mingli Wu, Guotao Cao, Qiujiang Liu, Tingting He, Peng Peng, and Dejian Kang. 2026. "Wide-Band Harmonic Interaction and Characteristic Analysis of Flexible Cooperative Traction Power Supply System" Sustainability 18, no. 7: 3607. https://doi.org/10.3390/su18073607
APA StylePeng, Y., Wu, M., Cao, G., Liu, Q., He, T., Peng, P., & Kang, D. (2026). Wide-Band Harmonic Interaction and Characteristic Analysis of Flexible Cooperative Traction Power Supply System. Sustainability, 18(7), 3607. https://doi.org/10.3390/su18073607

