Sense of Place (SoP) and Soundscapes in an Urban Park in Shiraz: Could the S in SoP Stand for Sound Too?
Abstract
1. Introduction
1.1. Conceptual Framework
1.2. Context
2. Materials and Methods
2.1. Phase 1, On-Site Survey
- Participants
- Procedure
- Select the places where you have a strong Sense of Place on the map.
- Write down your reasons for selecting them (describe all the visual and non-visual characteristics).

- Analysis
- Results
2.2. Phase 2, Laboratory Experiment
- Participants
- Procedure
- Analysis
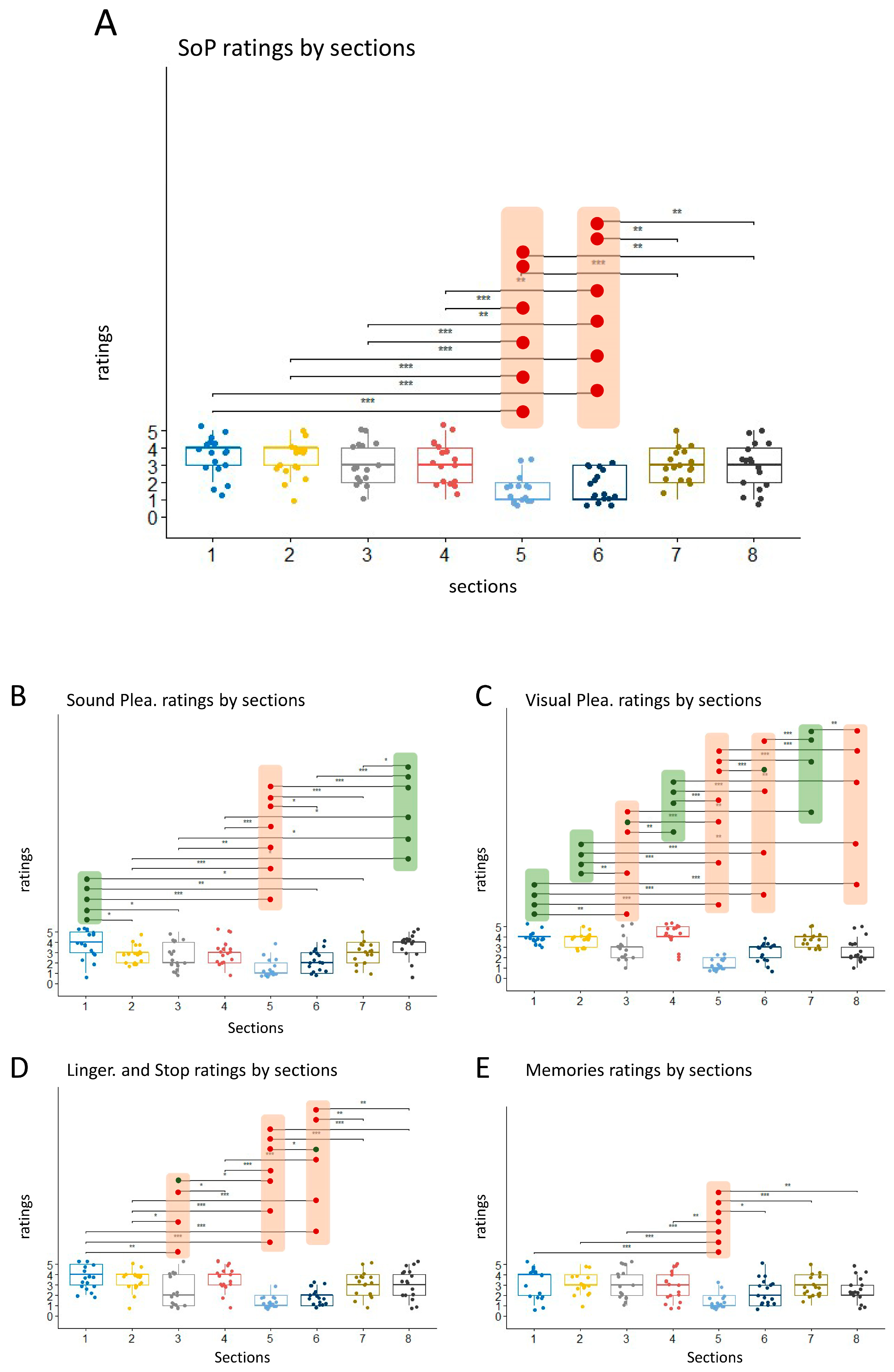
- Results
3. Discussion
3.1. Comparison of Results from the First and Second Phases
3.2. Two Types of SoP
3.3. SoP, Amalgamation Between Past and Present
4. Conclusions
Author Contributions
Funding
Institutional Review Board Statement
Informed Consent Statement
Data Availability Statement
Acknowledgments
Conflicts of Interest
References
- Davenport, M.A.; Anderson, D.H. Getting From Sense of Place to Place-Based Management: An Interpretive Investigation of Place Meanings and Perceptions of Landscape Change. Soc. Nat. Resour. 2005, 18, 625–641. [Google Scholar] [CrossRef]
- Hu, M.; Chen, R. A Framework for Understanding Sense of Place in an Urban Design Context. Urban Sci. 2018, 2, 34. [Google Scholar] [CrossRef]
- Relph, E. Place and Placelessness, 3. Reprint; Research in Planning and Design; Pion Limited: London, UK, 1986. [Google Scholar]
- Smaldone, D.; Harris, C.; Sanyal, N. An Exploration of Place as a Process: The Case of Jackson Hole, WY. J. Environ. Psychol. 2005, 25, 397–414. [Google Scholar] [CrossRef]
- Tuan, Y. Space and Place: The Perspective of Experience; University of Minnesota Press: Minneapolis, MN, USA, 1977. [Google Scholar]
- Wartmann, F.M.; Purves, R.S. Investigating Sense of Place as a Cultural Ecosystem Service in Different Landscapes through the Lens of Language. Landsc. Urban Plan. 2018, 175, 169–183. [Google Scholar] [CrossRef]
- Jorgensen, B.S.; Stedman, R.C. Sense of Place as an Attitude: Lakeshore Owners Attitudes Toward Their Properties. J. Environ. Psychol. 2001, 21, 233–248. [Google Scholar] [CrossRef]
- Žlender, V.; Gemin, S. Testing Urban Dwellers’ Sense of Place towards Leisure and Recreational Peri-Urban Green Open Spaces in Two European Cities. Cities 2020, 98, 102579. [Google Scholar] [CrossRef]
- Canter, D.V. The Psychology of Place; Architectural Press: London, UK, 1977. [Google Scholar]
- Scannell, L.; Gifford, R. Defining Place Attachment: A Tripartite Organizing Framework. J. Environ. Psychol. 2010, 30, 1–10. [Google Scholar] [CrossRef]
- Hay, R. Sense of Place in Developmental Context. J. Environ. Psychol. 1998, 18, 5–29. [Google Scholar] [CrossRef]
- Cheng, T.-M.; Wu, H.C. How Do Environmental Knowledge, Environmental Sensitivity, and Place Attachment Affect Environmentally Responsible Behavior? An Integrated Approach for Sustainable Island Tourism. J. Sustain. Tour. 2015, 23, 557–576. [Google Scholar] [CrossRef]
- Halpenny, E.A. Pro-Environmental Behaviours and Park Visitors: The Effect of Place Attachment. J. Environ. Psychol. 2010, 30, 409–421. [Google Scholar] [CrossRef]
- Sakurai, R.; Ota, T.; Uehara, T. Sense of Place and Attitudes towards Future Generations for Conservation of Coastal Areas in the Satoumi of Japan. Biol. Conserv. 2017, 209, 332–340. [Google Scholar] [CrossRef]
- Gifford, R.; Nilsson, A. Personal and Social Factors That Influence Pro-Environmental Concern and Behaviour: A Review: Personal and Social Factors That Influence Pro-Environmental Behaviour. Int. J. Psychol. 2014, 49, 141–157. [Google Scholar] [CrossRef]
- Groshong, L.; Stanis, S.W.; Morgan, M.; Li, C.J. Place Attachment, Climate Friendly Behavior, and Support for Climate Friendly Management Action among State Park Visitors. Environ. Manag. 2020, 65, 98–110. [Google Scholar] [CrossRef] [PubMed]
- Stedman, R.C. Toward a Social Psychology of Place: Predicting Behavior from Place-Based Cognitions, Attitude, and Identity. Environ. Behav. 2002, 34, 561–581. [Google Scholar] [CrossRef]
- Escolà-Gascón, Á.; Dagnall, N.; Denovan, A.; Maria Alsina-Pagès, R.; Freixes, M. Evidence of Environmental Urban Design Parameters That Increase and Reduce Sense of Place in Barcelona (Spain). Landsc. Urban Plan. 2023, 235, 104740. [Google Scholar] [CrossRef]
- Chen, Z.; Jin, M.; Zuo, Y.; Ding, P.; Shi, X. The Effect of Soundscape on Sense of Place for Residential Historical and Cultural Areas: A Case Study of Taiyuan, China. Buildings 2024, 14, 1394. [Google Scholar] [CrossRef]
- Yang, L.; Liu, J.; Albert, C.; Guo, X. Exploring the Effects of Soundscape Perception on Place Attachment: A Comparative Study of Residents and Tourists. Appl. Acoust. 2024, 222, 110048. [Google Scholar] [CrossRef]
- Zhao, W.; Rui, Q.; Zhu, X.; Xu, H. Effect of Soundscape on Place Attachment for Historical Blocks: A Case Study of Harbin, China. Buildings 2023, 13, 607. [Google Scholar] [CrossRef]
- Raymond, C.M.; Kyttä, M.; Stedman, R. Sense of Place, Fast and Slow: The Potential Contributions of Affordance Theory to Sense of Place. Front. Psychol. 2017, 8, 1674. [Google Scholar] [CrossRef]
- Herranz-Pascual, K.; Aspuru, I.; Garcia, I. Proposed Conceptual Model of Environmental Experience as Framework to Study the Soundscape. In Inter-Noise and Noise-Con Congress and Conference Proceedings; Institute of Noise Control Engineering: Lisbon, Portugal, 2010. [Google Scholar]
- Brown, A.L.; Muhar, A. An Approach to the Acoustic Design of Outdoor Space. J. Environ. Plan. Manag. 2004, 47, 827–842. [Google Scholar] [CrossRef]
- ISO 12913-1:2014; Acoustics–Soundscape Part 1: Definition and conceptual framework. ISO: Geneva, Switzerland, 2014. Available online: https://www.iso.org/standard/52161.html (accessed on 2 May 2025).
- Aletta, F.; Lepore, F.; Kostara-Konstantinou, E.; Kang, J.; Astolfi, A. An Experimental Study on the Influence of Soundscapes on People’s Behaviour in an Open Public Space. Appl. Sci. 2016, 6, 276. [Google Scholar] [CrossRef]
- Davies, W.J.; Adams, M.D.; Bruce, N.S.; Cain, R.; Carlyle, A.; Cusack, P.; Hall, D.A.; Hume, K.I.; Irwin, A.; Jennings, P.; et al. Perception of Soundscapes: An Interdisciplinary Approach. Appl. Acoust. 2013, 74, 224–231. [Google Scholar] [CrossRef]
- Steele, D.; Bild, E.; Tarlao, C.; Guastavino, C. Soundtracking the Public Space: Outcomes of the Musikiosk Soundscape Intervention. Int. J. Environ. Res. Public. Health 2019, 16, 1865. [Google Scholar] [CrossRef] [PubMed]
- Szeremeta, B.; Zannin, P.H.T. Analysis and Evaluation of Soundscapes in Public Parks through Interviews and Measurement of Noise. Sci. Total Environ. 2009, 407, 6143–6149. [Google Scholar] [CrossRef]
- Zhang, X.; Ba, M.; Kang, J.; Meng, Q. Effect of Soundscape Dimensions on Acoustic Comfort in Urban Open Public Spaces. Appl. Acoust. 2018, 133, 73–81. [Google Scholar] [CrossRef]
- Guastavino, C. Categorization of Environmental Sounds. Can. J. Exp. Psychol. 2007, 60, 54–63. [Google Scholar] [CrossRef] [PubMed]
- Maculewicz, J.; Erkut, C.; Serafin, S. How Can Soundscapes Affect the Preferred Walking Pace? Appl. Acoust. 2016, 114, 230–239. [Google Scholar] [CrossRef]
- Bild, E.; Coler, M.; Pfeffer, K.; Bertolini, L. Considering Sound in Planning and Designing Public Spaces: A Review of Theory and Applications and a Proposed Framework for Integrating Research and Practice. J. Plan. Lit. 2016, 31, 419–434. [Google Scholar] [CrossRef]
- Axelsson, Ö.; Nilsson, M.E.; Hellström, B.; Lundén, P. A Field Experiment on the Impact of Sounds from a Jet-and-Basin Fountain on Soundscape Quality in an Urban Park. Landsc. Urban Plan. 2014, 123, 49–60. [Google Scholar] [CrossRef]
- Jo, H.I.; Jeon, J.Y. The Influence of Human Behavioral Characteristics on Soundscape Perception in Urban Parks: Subjective and Observational Approaches. Landsc. Urban Plan. 2020, 203, 103890. [Google Scholar] [CrossRef]
- Steele, D.; Fraisse, V.; Bild, E.; Guastavino, C. Bringing Music to the Park: The Effect of Musikiosk on the Quality of Public Experience. Appl. Acoust. 2021, 177, 107910. [Google Scholar] [CrossRef]
- Westerkamp, H. Bauhaus and Soundscape Studies—Exploring Connections and Differences. Bauhaus and Soundscape Studies—Exploring Connections and Differences. Available online: http://www.hildegardwesterkamp.ca/writings/writings-by/index.php (accessed on 15 December 2025).
- De Coensel, B.; Botteldooren, D. The Quiet Rural Soundscape and How to Characterize It. Acta Acust. United Acust. 2006, 92, 887–897. [Google Scholar]
- Zube, E.H.; Sell, J.L.; Taylor, J.G. Landscape Perception: Research, Application and Theory. Landsc. Plan. 1982, 9, 1–33. [Google Scholar] [CrossRef]
- Tian, E.; Wise, N. Dancing in Public Squares—Toward a Socially Synchronous Sense of Place. Leis. Sci. 2022, 47, 283–303. [Google Scholar] [CrossRef]
- Li, J.; Stoffelen, A.; Meijles, E.; Vanclay, F. Local People’s Sense of Place in Heavily Touristified Protected Areas: Contested Place Meanings around the Wulingyuan World Heritage Site, China. Landsc. Urban Plan. 2023, 237, 104792. [Google Scholar] [CrossRef]
- Semken, S.; Freeman, C.B. Sense of Place in the Practice and Assessment of Place-Based Science Teaching. Sci. Educ. 2008, 92, 1042–1057. [Google Scholar] [CrossRef]
- Stedman, R.C. Is It Really Just a Social Construction? The Contribution of the Physical Environment to Sense of Place. Soc. Nat. Resour. 2003, 16, 671–685. [Google Scholar] [CrossRef]
- Jaalama, K.; Fagerholm, N.; Julin, A.; Virtanen, J.-P.; Maksimainen, M.; Hyyppä, H. Sense of Presence and Sense of Place in Perceiving a 3D Geovisualization for Communication in Urban Planning—Differences Introduced by Prior Familiarity with the Place. Landsc. Urban Plan. 2021, 207, 103996. [Google Scholar] [CrossRef]
- Song, Y.; Wang, R.; Fernandez, J.; Li, D. Investigating Sense of Place of the Las Vegas Strip Using Online Reviews and Machine Learning Approaches. Landsc. Urban Plan. 2021, 205, 103956. [Google Scholar] [CrossRef]
- Larson, S.; De Freitas, D.M.; Hicks, C.C. Sense of Place as a Determinant of People’s Attitudes towards the Environment: Implications for Natural Resources Management and Planning in the Great Barrier Reef, Australia. J. Environ. Manag. 2013, 117, 226–234. [Google Scholar] [CrossRef] [PubMed]
- Bild, E.; Pfeffer, K.; Coler, M.; Rubin, O.; Bertolini, L. Public Space Users’ Soundscape Evaluations in Relation to Their Activities. An Amsterdam-Based Study. Front. Psychol. 2018, 9, 1593. [Google Scholar] [CrossRef]
- Sun, K.; De Coensel, B.; Filipan, K.; Aletta, F.; Van Renterghem, T.; De Pessemier, T.; Joseph, W.; Botteldooren, D. Classification of Soundscapes of Urban Public Open Spaces. Landsc. Urban Plan. 2019, 189, 139–155. [Google Scholar] [CrossRef]
- Cao, J.; Kang, J. A Perceptual Structure of Soundscapes in Urban Public Spaces Using Semantic Coding Based on the Grounded Theory. Int. J. Environ. Res. Public Health 2023, 20, 2932. [Google Scholar] [CrossRef]
- Tarlao, C.; Steele, D.; Guastavino, C. Assessing the Ecological Validity of Soundscape Reproduction in Different Laboratory Settings. PLoS ONE 2022, 17, e0270401. [Google Scholar] [CrossRef]
- Brambilla, G.; Gallo, V.; Asdrubali, F.; D’Alessandro, F. The Perceived Quality of Soundscape in Three Urban Parks in Rome. J. Acoust. Soc. Am. 2013, 134, 832–839. [Google Scholar] [CrossRef]
- Shirazi, F.-o.-D. Asar-e Ajam (The Land of Persia); Amirkabir: Tehran, Iran, 1894. [Google Scholar]
- Shirazi, Z. Shiraz Nameh (the Epistle of Shiraz); Iran Culture Foundation Publications: Tehran, Iran, 1971. [Google Scholar]
- Afsar, K. History of the Old Fabric of Shiraz (Tarikh-i Bafte-i Qadimi-i Shiraz); Society for the National Heritage of Iran Publications Series: Tehran, Iran, 1987. [Google Scholar]
- Aryanpoor, A. A Research on the Recognizing Iranian Gardens and the Historical Gardens of Shiraz; Yasaavoli: Tehran, Iran, 1987. [Google Scholar]
- Aletta, F.; Kang, J. Towards an Urban Vibrancy Model: A Soundscape Approach. Int. J. Environ. Res. Public Health 2018, 15, 1712. [Google Scholar] [CrossRef]
- Liu, F.; Kang, J. A Grounded Theory Approach to the Subjective Understanding of Urban Soundscape in Sheffield. Cities 2016, 50, 28–39. [Google Scholar] [CrossRef]
- Morse, J.M. Designing Funded Qualitative Research. In Handbook of Qualitative Research; Sage Publications, Inc.: Thousand Oaks, CA, USA, 1994; pp. 220–235. [Google Scholar]
- Lynch, K. The Image of the City; Massachusetts Institute of Technology: Cambridge, MA, USA, 1960. [Google Scholar]
- Inoue, T.; Manabe, R.; Murayama, A.; Koizumi, H. Landscape Value in Urban Neighborhoods: A Pilot Analysis Using Street-Level Images. Landsc. Urban Plan. 2022, 221, 104357. [Google Scholar] [CrossRef]
- Bakdash, J.Z.; Marusich, L.R. Repeated Measures Correlation. Front. Psychol. 2017, 8, 456. [Google Scholar] [CrossRef] [PubMed]
- Korpilo, S.; Nyberg, E.; Vierikko, K.; Nieminen, H.; Arciniegas, G.; Raymond, C.M. Developing a Multi-Sensory Public Participation GIS (MSPPGIS) Method for Integrating Landscape Values and Soundscapes of Urban Green Infrastructure. Landsc. Urban Plan. 2023, 230, 104617. [Google Scholar] [CrossRef]
- Tarlao, C.; Steele, D.; Blanc, G.; Guastavino, C. Interactive Soundscape Simulation as a Co-Design Tool for Urban Professionals. Landsc. Urban Plan. 2023, 231, 104642. [Google Scholar] [CrossRef]
- Yanaky, R.; Tyler, D.; Guastavino, C. City Ditty: An Immersive Soundscape Sketchpad for Professionals of the Built Environment. Appl. Sci. 2023, 13, 1611. [Google Scholar] [CrossRef]
- Filipan, K.; Boes, M.; De Coensel, B.; Lavandier, C.; Delaitre, P.; Domitrović, H.; Botteldooren, D. The Personal Viewpoint on the Meaning of Tranquility Affects the Appraisal of the Urban Park Soundscape. Appl. Sci. 2017, 7, 91. [Google Scholar] [CrossRef]
- Fraisse, V.; Tarlao, C.; Guastavino, C. Shaping City Soundscapes: In Situ Comparison of Four Sound Installations in an Urban Public Space. Landsc. Urban Plan. 2024, 251, 105173. [Google Scholar] [CrossRef]
- Axelsson, Ö.; Nilsson, M.E.; Berglund, B. A Principal Components Model of Soundscape Perception. J. Acoust. Soc. Am. 2010, 128, 2836–2846. [Google Scholar] [CrossRef] [PubMed]







| Sense of Place Category | Descriptions | Sample Quotation from Participants (All Quotations Were Translated from Farsi by the Researchers.) |
|---|---|---|
| Lingering and Presence | Referring to human activities, diverse groups of people, events, and spaces that are pleasant to linger in | “Many people linger in this space… There are a lot of sitting spaces that encouraged me to stop several times.” P1, Sec1 |
| Memories | Evoking past experiences with family and friends | “These places remind me of my childhood. Sometimes you can hear children’s songs.” P2, Sec3 |
| Sensory Experience | Referring to the senses of vision, hearing, olfaction, and touch | “This is the best place in the park, and I love it. The sound of water, a cool breeze in the summer, …” P3, Sec1 |
| Nature | Referring to green spaces, water, and animals | “I can hear bird songs in this space.” P4, Sec2 |
| Legibility | Referring to addressable spaces, landmarks | “I like this pathway because of the three trees in the middle that provide an extended view and make it different from other pathways.” P5, Sec4 |
| Tranquility | Referring to calm and peaceful environments | “In this place, the park becomes calm, tranquil. It becomes a park. A place that you come to sit and relax.” P3, Sec 7 |
| Safety | Referring to socio-environmental characteristics such as visibility and nightlife | “This space—because it is far away from the park’s entrance- is an empty and unsafe space.” P6, Sec5 |
| Sound-Related Evaluation | Public Space Engagement | Psychological Outcomes | |
|---|---|---|---|
| Factors contributing to SoP | Sound sources: people’s voices, children, water, birds, music Descriptors: diversity, warmth, layered sounds, memorable, everydayness (liveliness) | Sitting, lingering, playing, eating, reading, exercising | Attractiveness, restorativeness, openness, excitement |
| Factors hindering SoP | Sound sources: construction noise, automobile, ventilation noise Descriptors: monotonous | Less people, passing rapidly, lower safety | Remoteness, dead spaces, sense of being lost |
| SoP and Its Respective Categories | Phrasing of the Questions (Likert Scale) | |
|---|---|---|
| SoP | I feel a strong Sense of Place in this place. | |
| Lingering and Presence | I would like to stop and spend more time in the place. | |
| Memories | This place reminds me of the memorable events in my life. | |
| Sensory Experience | Visual Pleasantness | The visual features of this place are pleasant for me. |
| Sound Pleasantness | The sounds of this place are pleasant for me. | |
Disclaimer/Publisher’s Note: The statements, opinions and data contained in all publications are solely those of the individual author(s) and contributor(s) and not of MDPI and/or the editor(s). MDPI and/or the editor(s) disclaim responsibility for any injury to people or property resulting from any ideas, methods, instructions or products referred to in the content. |
© 2026 by the authors. Licensee MDPI, Basel, Switzerland. This article is an open access article distributed under the terms and conditions of the Creative Commons Attribution (CC BY) license.
Share and Cite
Imani, N.; Lotfi, S.; Guastavino, C. Sense of Place (SoP) and Soundscapes in an Urban Park in Shiraz: Could the S in SoP Stand for Sound Too? Sustainability 2026, 18, 2353. https://doi.org/10.3390/su18052353
Imani N, Lotfi S, Guastavino C. Sense of Place (SoP) and Soundscapes in an Urban Park in Shiraz: Could the S in SoP Stand for Sound Too? Sustainability. 2026; 18(5):2353. https://doi.org/10.3390/su18052353
Chicago/Turabian StyleImani, Negar, Sahand Lotfi, and Catherine Guastavino. 2026. "Sense of Place (SoP) and Soundscapes in an Urban Park in Shiraz: Could the S in SoP Stand for Sound Too?" Sustainability 18, no. 5: 2353. https://doi.org/10.3390/su18052353
APA StyleImani, N., Lotfi, S., & Guastavino, C. (2026). Sense of Place (SoP) and Soundscapes in an Urban Park in Shiraz: Could the S in SoP Stand for Sound Too? Sustainability, 18(5), 2353. https://doi.org/10.3390/su18052353

