Mediating Effect of Civic Engagement in CSR Effects on Mining Community Infrastructure: Evidence from Ghana
Abstract
1. Introduction
- To examine the effect of CSR inclusion and diversity on infrastructure sufficiency among host mining communities;
- To examine the effect of CSR expenditure on infrastructure sufficiency among host mining communities;
- To assess the effect of CSR civic engagement on infrastructure sufficiency among host mining communities;
- To examine the mediating effect of CSR civic engagement on the relationship between CSR inclusion and diversity on infrastructure sufficiency among host mining communities;
- To examine the mediating effect of CSR civic engagement on the relationship between CSR expenditure on infrastructure sufficiency among host mining communities.
2. Theory and Hypotheses Development
2.1. Theoretical Framing
2.2. Diversity and Inclusion
2.3. CSR Expenditure
2.4. CSR Civic Engagement
2.5. Infrastructure Sufficiency
2.6. Hypothesis Development
2.7. Conceptual Framework
3. Materials and Methods
4. Results
4.1. Indicator Reliability
4.2. Internal Consistency Reliability and Convergent Validity
4.3. Discriminant Validity Using HTMT
4.4. R-Square
4.5. F-Square (Effect Size)
4.6. Collinearity
4.7. Hypotheses Testing Results
5. Discussion
6. Conclusions
Author Contributions
Funding
Institutional Review Board Statement
Informed Consent Statement
Data Availability Statement
Acknowledgments
Conflicts of Interest
Appendix A
| SECTION A: DEMOGRAPHICS | ||||||||||
| 1. | Gender | (1) Male | (2) Female | |||||||
| 2. | Age (years) | (1) 25 and below | (2) 25–35 | (3) 35–45 | (4) 45–55 | (5) 55+ | ||||
| 3. | Highest education | (1) No formal education | (2) Primary | (3) Secondary | (4) Technical/Vocational | (5) Tertiary | ||||
| 4. | Marital status | (1) Married | (2) Divorced/separated | (3) Widow | (4) Single | |||||
| Please indicate your level of agreement with the following statements with a tick mark (✔) | ||||||||||
| Section B: CSR Diversity and Inclusion | Strongly Disagree 1 | Disagree 2 | Neutral 3 | Agree 4 | Strongly Agree 5 | |||||
| 5. The mining company promotes diversity and inclusion within its workforce. | (1) | (2) | (3) | (4) | (5) | |||||
| 6. The CSR initiatives by the mining company actively address the unique needs of diverse groups within the community. | (1) | (2) | (3) | (4) | (5) | |||||
| 7. The community members feel that there are equal opportunities for employment and participation in CSR programs. | (1) | (2) | (3) | (4) | (5) | |||||
| 8. The mining company fosters a culture that values and celebrates diversity within the workforce in their CSR activities. | (1) | (2) | (3) | (4) | (5) | |||||
| 9. Diverse perspectives are considered in the planning and execution of CSR projects by the mining company. | (1) | (2) | (3) | (4) | (5) | |||||
| 10. The employees and community members perceive a fair and inclusive work environment. | (1) | (2) | (3) | (4) | (5) | |||||
| 11. The mining company supports initiatives that promote diversity and inclusion in the local community. | (1) | (2) | (3) | (4) | (5) | |||||
| SECTION C: CSR Expenditure | Strongly Disagree 1 | Disagree 2 | Neutral 3 | Agree 4 | Strongly Agree 5 | |||||
| 12. The mining company allocates a portion of its budget to CSR activities. | (1) | (2) | (3) | (4) | (5) | |||||
| 13. The community members are aware of the financial commitment the mining company makes toward CSR activities. | (1) | (2) | (3) | (4) | (5) | |||||
| 13. There is transparency in the accounting and reporting of CSR expenditure by the mining company. | (1) | (2) | (3) | (4) | (5) | |||||
| 14. The community members believe that the allocated funds for CSR initiatives are effectively utilized. | (1) | (2) | (3) | (4) | (5) | |||||
| 15. The mining company’s financial support for CSR projects is consistent over time. | (1) | (2) | (3) | (4) | (5) | |||||
| 16. The community perceives that CSR expenditure by the mining company has a tangible and positive impact on the community members. | (1) | (2) | (3) | (4) | (5) | |||||
| SECTION D: CSR Civic Engagement | Strongly Disagree 1 | Disagree 2 | Neutral 3 | Agree 4 | Strongly Agree 5 | |||||
| 17. The mining company encourages civic participation and involvement in community affairs through its CSR initiatives. | (1) | (2) | (3) | (4) | (5) | |||||
| 18. The members generally feel motivated to participate in community initiatives due to the mining company’s CSR efforts. | (1) | (2) | (3) | (4) | (5) | |||||
| 19. There is an increase in community-led projects and activities supported by the mining company in their CSR initiatives. | (1) | (2) | (3) | (4) | (5) | |||||
| 20. The mining company enhances its sense of civic responsibility in the community through its CSR initiatives. | (1) | (2) | (3) | (4) | (5) | |||||
| 21. The mining company actively collaborates with local community organisations to promote civic engagement. | (1) | (2) | (3) | (4) | (5) | |||||
| 22. The residents generally believe that they have a voice in shaping the future of their community through the mining company’s CSR programs. | (1) | (2) | (3) | (4) | (5) | |||||
| SECTION E: Infrastructural self-sufficiency | Strongly Disagree 1 | Disagree 2 | Neutral 3 | Agree 4 | Strongly Agree 5 | |||||
| 23. The CSR activities of the mining company have contributed to the infrastructural development in the community. | (1) | (2) | (3) | (4) | (5) | |||||
| 24. The residents perceive improvements in local infrastructure and amenities due to CSR initiatives by the mining company. | (1) | (2) | 3) | (4) | (5) | |||||
| 25. The mining company supports projects that enhance community access to basic amenities (e.g., water, and electricity). | (1) | (2) | (3) | (4) | (5) | |||||
| 26. There has been an improvement in transportation infrastructure within the community as a result of the mining company’s CSR efforts. | (1) | (2) | (3) | (4) | (5) | |||||
| 27. The community members believe that the CSR projects initiated by the mining company have positively impacted on the overall infrastructural self-sufficiency. | (1) | (2) | (3) | (4) | (5) | |||||
| 28. The mining company collaborates with local authorities to address infrastructural needs in the community. | (1) | (2) | (3) | (4) | (5) | |||||
| 29. The community members feel confident in the resilience and sustainability of local infrastructure projects undertaken by the mining company. | (1) | (2) | (3) | (4) | (5) | |||||
References
- Attah, A.; Amoah, P. The extractive industry and expectations of resource benefits: Does CSR promote community well-being? Corp. Gov. Int. J. Bus. Soc. 2023, 23, 1437–1453. [Google Scholar] [CrossRef]
- Nyamadi, V.M. The Role of Corporate Social Responsibility in Sustainable Development in Ghana: A Critical Perspective on Anglogold Ashanti Ghana. Doctoral Dissertation, University of South Africa, Pretoria, South Africa, 2020. [Google Scholar]
- Nartey, S.; Manu, F.A. Host communities’ infrastructural development expectations of multinational mining companies in Ghana’s mining industry. Afr. J. Manag. 2023, 9, 259–282. [Google Scholar] [CrossRef]
- Gould, R.; Harris, S.P.; Mullin, C.; Jones, R. Disability, diversity, and corporate social responsibility: Learning from recognized leaders in inclusion. J. Vocat. Rehabil. 2020, 52, 29–42. [Google Scholar] [CrossRef]
- Bhattacharyya, A.; Rahman, M.L. Mandatory CSR expenditure and stock return. Meditari Account. Res. 2020, 28, 951–975. [Google Scholar] [CrossRef]
- Laskin, A.V.; Kresic, K. Inclusion as a component of CSR and a brand connection strategy. In Public Relations for Social Responsibility: Affirming DEI Commitment with Action; Emerald Publishing Limited: Leeds, UK, 2021; pp. 149–163. [Google Scholar] [CrossRef]
- Mullin, C.; Gould, R.; Harris, S.P.; Jones, R. Updated trends in disability, diversity, and corporate social responsibility. J. Vocat. Rehabil. 2024, 61, 157–174. [Google Scholar] [CrossRef] [PubMed]
- Garg, A.; Gupta, P.K. Mandatory CSR expenditure and firm performance: Evidence from India. S. Asian J. Bus. Stud. 2020, 9, 235–249. [Google Scholar] [CrossRef]
- Umar, U.H.; Jibril, A.I.; Musa, S. Board attributes and CSR expenditure before and during COVID-19. J. Financ. Report. Account. 2023, 21, 800–819. [Google Scholar] [CrossRef]
- Kumar, S.; Singh, G. Does mandatory CSR expenditure regulation matter to promoters? Empirical evidence from India. Meditari Account. Res. 2023, 31, 1325–1351. [Google Scholar] [CrossRef]
- Ofori, R.; Takyi, S.A.; Amponsah, O.; Gagakuma, D. Mining-induced displacement and resettlement in Ghana: An assessment of the prospects and challenges in selected mining communities. Soc. Netw. Anal. Min. 2023, 13, 61. [Google Scholar] [CrossRef]
- Ayitey, J.Z.; Okyere, M.; Gyamfi-Yeboah, F. Assessing the living conditions of mining-induced resettled persons: The case of Ahafo South resettlement communities, Ghana. J. Sustain. Min. 2025, 24, 408–423. [Google Scholar] [CrossRef]
- Ahmad, I.; Islam, M.R. Empowerment and participation: Key strategies for inclusive development. In Building Strong Communities: Ethical Approaches to Inclusive Development; Emerald Publishing Limited: Leeds, UK, 2024; pp. 47–68. [Google Scholar] [CrossRef]
- Santoso, T.I.; Octavenda, C.P.; Alamsyah, M.N. Corporate Social Responsibility and Community Empowerment in the Mining Sector: Post-Mining Closure and Sustainable Development in Gunung Pongkor, Indonesia. Int. J. Islam. Bus. Manag. Rev. 2025, 5, 125–136. [Google Scholar] [CrossRef]
- Ahmad, R.; Nawaz, M.R.; Ishaq, M.I.; Khan, M.M.; Ashraf, H.A. Social exchange theory: Systematic review and future directions. Front. Psychol. 2023, 13, 1015921. [Google Scholar] [CrossRef] [PubMed]
- Wallenburg, C.M.; Handfield, R. Social exchange theory. In Handbook of Theories for Purchasing, Supply Chain and Management Research; Edward Elgar Publishing: Cheltenham, UK, 2022; pp. 267–282. [Google Scholar] [CrossRef]
- Yamao, S. Social exchange theory. In A Guide to Key Theories for Human Resource Management Research; Edward Elgar Publishing: Cheltenham, UK, 2024; pp. 274–279. [Google Scholar] [CrossRef]
- Meira, J.V.D.S.; Hancer, M. Using the social exchange theory to explore the employee-organization relationship in the hospitality industry. Int. J. Contemp. Hosp. Manag. 2021, 33, 670–692. [Google Scholar] [CrossRef]
- Stafford, L.; Kuiper, K. Social exchange theories: Calculating the rewards and costs of personal relationships. In Engaging Theories in Interpersonal Communication; Routledge: London, UK, 2021; pp. 379–390. [Google Scholar]
- Nasrolahi Vosta, L.; Jalilvand, M.R. Electronic trust-building for hotel websites: A social exchange theory perspective. J. Islam. Mark. 2023, 14, 2689–2714. [Google Scholar] [CrossRef]
- Jahan, N.; Kim, S.W. Understanding online community participation behavior and perceived benefits: A social exchange theory perspective. PSU Res. Rev. 2021, 5, 85–100. [Google Scholar] [CrossRef]
- Joo, D.; Woosnam, K.M.; Strzelecka, M.; Boley, B.B. Knowledge, empowerment, and action: Testing the empowerment theory in a tourism context. J. Sustain. Tour. 2020, 28, 69–85. [Google Scholar] [CrossRef]
- Shin, H.; Perdue, R.R.; Pandelaere, M. Managing customer reviews for value co-creation: An empowerment theory perspective. J. Travel Res. 2020, 59, 792–810. [Google Scholar] [CrossRef]
- Sharma, M.; Sharma, S.K. Theoretical framework for digital payments in rural India: Integrating UTAUT and empowerment theory. In International Working Conference on Transfer and Diffusion of IT; Springer: Berlin/Heidelberg, Germany, 2019; pp. 212–223. [Google Scholar] [CrossRef]
- Christens, B.D. Community Power and Empowerment; Oxford University Press: Oxford, UK, 2019. [Google Scholar]
- Shankar, A.; Sundar, S.; Smith, G. Agency-based empowerment interventions: Efforts to enhance decision-making and action in health and development. J. Behav. Health Serv. Res. 2019, 46, 164–176. [Google Scholar] [CrossRef]
- Pillen, H.; McNaughton, D.; Ward, P.R. Critical consciousness development: A systematic review of empirical studies. Health Promot. Int. 2020, 35, 1519–1530. [Google Scholar] [CrossRef]
- Bryant, J.; Bolt, R.; Botfield, J.R.; Martin, K.; Doyle, M.; Murphy, D.; Graham, S.; Newman, C.E.; Bell, S.; Aggleton, P.; et al. Beyond deficit: ‘Strengths-based approaches’ in Indigenous health research. Sociol. Health Illn. 2021, 43, 1405–1421. [Google Scholar] [CrossRef]
- Ros-Sanchez, T.; Lidon-Cerezuela, M.B.; Lopez-Benavente, Y.; Abad-Corpa, E. Promoting empowerment and self-care in older women through participatory action research: Analysis of the process of change. J. Adv. Nurs. 2023, 79, 2224–2235. [Google Scholar] [CrossRef] [PubMed]
- Maier, C.D.; Ravazzani, S. Bridging diversity management and CSR in online external communication. Corp. Commun. Int. J. 2019, 24, 269–286. [Google Scholar] [CrossRef]
- Fitzsimmons, S.; Özbilgin, M.F.; Thomas, D.C.; Nkomo, S. Equality, diversity, and inclusion in international business: A review and research agenda. J. Int. Bus. Stud. 2023, 54, 1402–1422. [Google Scholar] [CrossRef]
- Van Bommel, H.M.; Hubers, F.; Maas, K.E.H. Prominent themes and blind spots in diversity and inclusion literature: A bibliometric analysis. J. Bus. Ethics 2024, 192, 487–499. [Google Scholar] [CrossRef]
- Scelles, N.; Inoue, Y.; Perkin, S.J.; Valenti, M. Social impact assessment of corporate social responsibility initiatives: Evaluating the social return on investment of an inclusion offer. J. Bus. Ethics 2025, 197, 613–629. [Google Scholar] [CrossRef]
- Suciu, M.C.; Noja, G.G.; Cristea, M. Diversity, social inclusion and human capital development as fundamentals of financial performance and risk mitigation. Amfiteatru Econ. 2020, 22, 742–757. [Google Scholar] [CrossRef]
- Bhattacharyya, A.; Rahman, M.L. Mandatory CSR expenditure and firm performance. J. Contemp. Account. Econ. 2019, 15, 100163. [Google Scholar] [CrossRef]
- Widiastuty, E.; Soewarno, N. CSR expenditure and company performance: Charity or signal? Evidence from Indonesia. Qual. Innov. Prosper. 2019, 23, 22–37. [Google Scholar] [CrossRef]
- Bose, S.; Saha, A.; Abeysekera, I. The value relevance of corporate social responsibility expenditure: Evidence from regulatory decisions. Abacus 2020, 56, 455–494. [Google Scholar] [CrossRef]
- George, A.K.; Kayal, P.; Maiti, M. Nexus of corporate social responsibility expenditure (CSR) and financial performance: Indian banks. Q. Rev. Econ. Finance 2023, 90, 190–200. [Google Scholar] [CrossRef]
- Bhagawan, P.; Mukhopadhyay, J.P. Does mandatory expenditure on CSR affect firm value? Empirical evidence from Indian firms. J. Account. Lit. 2025, 47, 525–546. [Google Scholar] [CrossRef]
- Coelho, M.; Menezes, I. University social responsibility, service learning, and students’ personal, professional, and civic education. Front. Psychol. 2021, 12, 617300. [Google Scholar] [CrossRef] [PubMed]
- Alfirević, N.; Arslanagić-Kalajdžić, M.; Lep, Ž. The role of higher education and civic involvement in converting young adults’ social responsibility to prosocial behavior. Sci. Rep. 2023, 13, 2559. [Google Scholar] [CrossRef] [PubMed]
- Hanif, M.; Zaakiyyah, H.K.A. The Role of civic education in enhancing community welfare through social participation. Technopreneurship Educ. Dev. Rev. 2024, 1, 125–132. [Google Scholar]
- Skarmeas, D.; Leonidou, C.N.; Saridakis, C.; Musarra, G. Pathways to civic engagement with big social issues: An integrated approach. J. Bus. Ethics 2020, 164, 261–285. [Google Scholar] [CrossRef]
- Aleixo, B.; Pena, J.L.; Heller, L.; Rezende, S. Infrastructure is a necessary but insufficient condition to eliminate inequalities in access to water: Research of a rural community intervention in Northeast Brazil. Sci. Total Environ. 2019, 652, 1445–1455. [Google Scholar] [CrossRef]
- Ponce, L.L. From Self-Sufficiency and International Collaboration to Participatory Regenerative Infrastructures. In The City Is an Ecosystem: Sustainable Education, Policy, and Practice; Taylor & Francis: Abingdon, UK, 2022. [Google Scholar]
- Guidotti, R.; Gardoni, P.; Rosenheim, N. Integration of physical infrastructure and social systems in communities’ reliability and resilience analysis. Reliab. Eng. Syst. Saf. 2019, 185, 476–492. [Google Scholar] [CrossRef]
- Hira, A.; Busumtwi-Sam, J. Improving mining community benefits through better monitoring and evaluation. Resour. Policy 2021, 73, 102138. [Google Scholar] [CrossRef]
- Segerstedt, E.; Abrahamsson, L. Diversity of livelihoods and social sustainability in established mining communities. Extr. Ind. Soc. 2019, 6, 610–619. [Google Scholar] [CrossRef]
- Yu, H.; Zahidi, I.; Fai, C.M.; Liang, D.; Madsen, D.Ø. Elevating community well-being in mining areas: The proposal of the mining area sustainability index (MASI). Environ. Sci. Eur. 2024, 36, 71. [Google Scholar] [CrossRef]
- Umar, M.O.; Oladimeji, O.; Ajayi, J.O.; Akindemowo, A.O.; Eboseremen, B.O.; Obuse, E.; Ayodeji, D.C.; Erigha, E.D. Building Technical Communities in Low-Infrastructure Environments: Strategies, Challenges, and Success Metrics. Int. J. Multidiscip. Futur. Dev. 2021, 2, 51–62. [Google Scholar] [CrossRef]
- Wilson, S.A. Measuring the effectiveness of corporate social responsibility initiatives in diamond mining areas of Sierra Leone. Resour. Policy 2022, 77, 102651. [Google Scholar] [CrossRef]
- Spiller, B.; Htun, T.; Shah, K. Community Engagement and Participatory Inclusion in Mining: Challenges, Barriers, and Opportunities. Working Paper 2025, 25-08. Available online: https://creativecommons.org/licenses/by-nc-nd/4.0/ (accessed on 20 January 2026).
- Serfontein-Jordaan, M.; Dlungwane, S. Achieving sustainable corporate social responsibility outcomes: A multiple case study in the South African mining industry. Communitas 2022, 27, 1–20. [Google Scholar] [CrossRef]
- McKay, C. Effective Evaluation or Ineffective Assent? How SDG Stamping Undermines Effective Evaluation of Environmental CSR Efforts and Board Diversity in the Mining Industry. 2025. Available online: https://library2.smu.ca/handle/01/32244 (accessed on 20 January 2026).
- Matikainen, L.M. Enhancing Sustainability in the Mining Industry Through Stakeholder Engagement. Master’s Dissertation, Tampere University, Tampere, Finland, 2020. [Google Scholar]
- Georgiadou, M.C.; Mulholland, C.; Fitton, S. Social Value and Corporate Social Responsibility (CSR) Through Inclusive Stakeholder Engagement in the UK Architecture, Engineering, and Construction (AEC) Sector. Corp. Soc. Responsib. Environ. Manag. 2025, 32, 8661–8673. [Google Scholar] [CrossRef]
- Shubita, M.; Ahmed, S.; Essel-Paintsil, M. The economic impact of corporate social responsibility on the development of indigenous communities: Evidence from Ghana’s mining sector. Int. J. Organ. Anal. 2023, 31, 196–214. [Google Scholar] [CrossRef]
- Jackson, S.; Poelzer, G.; Poelzer, G.; Noble, B. Mining and sustainability in the circumpolar North: The role of government in advancing corporate social responsibility. Environ. Manag. 2023, 72, 37–52. [Google Scholar] [CrossRef]
- Bascompta, M.; Sanmiquel, L.; Vintró, C.; Yousefian, M. Corporate social responsibility index for mine sites. Sustainability 2022, 14, 13570. [Google Scholar] [CrossRef]
- Mehahad, M.S.; Bounar, A. Phosphate mining, corporate social responsibility and community development in the Gantour Basin, Morocco. Extr. Ind. Soc. 2020, 7, 170–180. [Google Scholar] [CrossRef]
- Irogbo, P.U. Corporate social responsibility programmes and civic engagement among residents in Asaba, Delta State. Int. J. Intellect. Discourse 2024, 7, 145–155. [Google Scholar]
- Ajaps, S.O.; Obiagu, A.N. Increasing civic engagement through civic education: A Critical Consciousness Theory Perspective. J. Cult. Values Educ. 2021, 4, 64–87. [Google Scholar] [CrossRef]
- Fusheini, K.; Tuuli, M.M.; Salia, H. Corporate Social Responsibility (CSR) Effect on Teaching and Learning: Evidence from an Emerging Economy. Int. J. Innov. Teach. Learn. 2023, 9, 1–19. [Google Scholar] [CrossRef]
- Mohan, V.T.; Shivalingappa, B.P. Corporate Social Responsibility and Sustainable Development: An Empirical Analysis of the Influence of CSR Initiatives on Education in Karnataka. Available online: https://www.sdmimd.ac.in/iec2023 (accessed on 20 January 2026).
- Thelma, C.C. Civic education and national development: A comprehensive analysis of Zambia. Asian J. Educ. Soc. Stud. 2024, 50, 170–190. [Google Scholar] [CrossRef]
- NR, M.A.M.; Fauziyah, N.N. Corporate Social Responsibility as a Catalyst for Equitable Education: Evidence from Rural Development Programs in Emerging Economies and Rural Areas. J. Econ. Financ. Stud. 2025, 1, 148–159. [Google Scholar]
- Bansal, S.; Singh, S.; Nangia, P.; Chanaliya, N.; Sala, D. Sustaining the Mining Industry: A Review Research on the Role of Corporate Social Responsibility Initiatives. Available online: https://papers.ssrn.com/sol3/papers.cfm?abstract_id=4947946 (accessed on 20 January 2026).
- Woźniak, J.; Jurczyk, W. Social and environmental activities in the Polish mining region in the context of CSR. Resour. Policy 2020, 65, 101554. [Google Scholar] [CrossRef]
- Avant, D.; Finn, D.; Olsen, T.D. Can CSR strategy mediate conflict over extraction? Evidence from two mines in Peru. World Dev. 2023, 170, 106323. [Google Scholar] [CrossRef]
- Dlamini, W.B.; Dubihlela, J. Corporate social responsibility and stakeholder engagement strategies for mining business success and community development: A conceptual framework for South African mining. J. Contemp. Manag. 2025, 22, 1–31. [Google Scholar] [CrossRef]
- Inusah, F. An Investigation into the Relationships Between Corporate Social Responsibility, Community-Company Trust, Corporate Performance and Social Performance: A Case of Petrochemical Industry and Community in Ghana. Doctoral Dissertation, CQUniversity, Sydney, Australia, 2020. [Google Scholar]
- Zainuddin Rela, I.; Awang, A.H.; Ramli, Z.; Taufik, Y.; Md Sum, S.; Muhammad, M. Effect of corporate social responsibility on community resilience: Empirical evidence in the nickel mining industry in Southeast Sulawesi, Indonesia. Sustainability 2020, 12, 1395. [Google Scholar] [CrossRef]
- Kumar, A.; Gupta, J.; Das, N. Community resilience, corporate social responsibility and local economic development: The case of coal mining in India. Extr. Ind. Soc. 2022, 11, 101120. [Google Scholar] [CrossRef]
- Park, Y.S.; Konge, L.; Artino, A.R., Jr. The positivism paradigm of research. Acad. Med. 2020, 95, 690–694. [Google Scholar] [CrossRef]
- Fischer, H.E.; Boone, W.J.; Neumann, K. Quantitative research designs and approaches. In Handbook of Research on Science Education; Routledge: London, UK, 2023; pp. 28–59. [Google Scholar]
- Nguyen, T.D.; Shih, M.H.; Srivastava, D.; Tirthapura, S.; Xu, B. Stratified random sampling from streaming and stored data. Distrib. Parallel Databases 2021, 39, 665–710. [Google Scholar] [CrossRef]
- Yamane, T. Statistics: An Introductory Analysis, 2nd ed.; Harper and Row: New York, NY, USA, 1967; Available online: https://www.sciepub.com/reference/180098 (accessed on 20 January 2025).
- Kishore, K.; Jaswal, V.; Kulkarni, V.; De, D. Practical guidelines to develop and evaluate a questionnaire. Indian Dermatol. Online J. 2021, 12, 266–275. [Google Scholar] [CrossRef]


| Component | Initial Eigenvalues | Extraction Sums of Squared Loadings | ||||
|---|---|---|---|---|---|---|
| Total | % of Variance | Cumulative % | Total | % of Variance | Cumulative % | |
| 1 | 7.008 | 31.854 | 31.854 | 7.008 | 31.854 | 31.854 |
| 2 | 3.641 | 16.551 | 48.405 | 3.641 | 16.551 | 48.405 |
| 3 | 2.439 | 11.086 | 59.491 | 2.439 | 11.086 | 59.491 |
| 4 | 1.176 | 5.344 | 64.835 | 1.176 | 5.344 | 64.835 |
| 5 | 0.854 | 3.880 | 68.716 | |||
| 6 | 0.799 | 3.633 | 72.348 | |||
| 7 | 0.695 | 3.160 | 75.508 | |||
| 8 | 0.619 | 2.813 | 78.322 | |||
| 9 | 0.584 | 2.656 | 80.978 | |||
| 10 | 0.479 | 2.179 | 83.157 | |||
| 11 | 0.469 | 2.130 | 85.287 | |||
| 12 | 0.428 | 1.948 | 87.234 | |||
| 13 | 0.408 | 1.856 | 89.090 | |||
| 14 | 0.355 | 1.613 | 90.703 | |||
| 15 | 0.348 | 1.581 | 92.284 | |||
| 16 | 0.320 | 1.456 | 93.740 | |||
| 17 | 0.287 | 1.305 | 95.045 | |||
| 18 | 0.264 | 1.201 | 96.246 | |||
| 19 | 0.232 | 1.057 | 97.303 | |||
| 20 | 0.210 | 0.952 | 98.255 | |||
| 21 | 0.194 | 0.883 | 99.138 | |||
| 22 | 0.190 | 0.862 | 100.000 | |||
| Variable | CSR Expenditure | Civic Engagement | Diversity and Inclusion | Infrastructure Sufficiency |
|---|---|---|---|---|
| CivicEn1 | 0.773 | |||
| CivicEn2 | 0.764 | |||
| CivicEn3 | 0.788 | |||
| CivicEn4 | 0.680 | |||
| CivicEn5 | 0.792 | |||
| CivicEn6 | 0.789 | |||
| CivicEn7 | 0.741 | |||
| DivInc1 | 0.788 | |||
| DivInc2 | 0.854 | |||
| DivInc3 | 0.778 | |||
| DivInc4 | 0.819 | |||
| DivInc5 | 0.811 | |||
| DivInc6 | 0.836 | |||
| DivInc7 | 0.822 | |||
| Expen1 | 0.810 | |||
| Expen2 | 0.772 | |||
| Expen3 | 0.734 | |||
| Expen4 | 0.640 | |||
| Expen5 | 0.768 | |||
| Expen6 | 0.766 | |||
| Expen7 | 0.795 | |||
| Infsuff1 | 0.811 | |||
| Infsuff2 | 0.815 | |||
| Infsuff3 | 0.729 | |||
| Infsuff4 | 0.779 | |||
| Infsuff5 | 0.810 | |||
| Infsuff6 | 0.796 | |||
| Infsuff7 | 0.830 |
| Variable | Cronbach’s Alpha | Composite Reliability (rho_a) | Composite Reliability (rho_c) | Average Variance Extracted (AVE) |
|---|---|---|---|---|
| CSR expenditure | 0.880 | 0.907 | 0.903 | 0.573 |
| Civic Engagement | 0.879 | 0.882 | 0.906 | 0.580 |
| Diversity and Inclusion | 0.916 | 0.920 | 0.933 | 0.665 |
| Infrastructure Sufficiency | 0.904 | 0.908 | 0.924 | 0.634 |
| Path | Heterotrait–Monotrait Ratio (HTMT) |
|---|---|
| Civic Engagement ↔ CSR expenditure | 0.317 |
| Diversity and Inclusion ↔ CSR expenditure | 0.200 |
| Diversity and Inclusion ↔ Civic Engagement | 0.473 |
| Infrastructure Sufficiency ↔ CSR expenditure | 0.122 |
| Infrastructure Sufficiency ↔ Civic Engagement | 0.399 |
| Infrastructure Sufficiency ↔ Diversity and Inclusion | 0.374 |
| Variable | R-Square | R-Square Adjusted |
|---|---|---|
| Civic Engagement | 0.236 | 0.232 |
| Infrastructure Sufficiency | 0.175 | 0.169 |
| Variable | VIF |
|---|---|
| CivicEn1 | 2.172 |
| CivicEn2 | 2.076 |
| CivicEn3 | 1.996 |
| CivicEn4 | 1.680 |
| CivicEn5 | 1.982 |
| CivicEn6 | 2.257 |
| CivicEn7 | 1.950 |
| DivInc1 | 2.299 |
| DivInc2 | 2.932 |
| DivInc3 | 2.181 |
| DivInc4 | 2.407 |
| DivInc5 | 2.418 |
| DivInc6 | 2.796 |
| DivInc7 | 2.457 |
| Expen1 | 2.253 |
| Expen2 | 2.140 |
| Expen3 | 2.268 |
| Expen4 | 2.187 |
| Expen5 | 2.264 |
| Expen6 | 1.982 |
| Expen7 | 2.141 |
| Infsuff1 | 2.827 |
| Infsuff2 | 2.964 |
| Infsuff3 | 1.917 |
| Infsuff4 | 1.964 |
| Infsuff5 | 2.258 |
| Infsuff6 | 2.413 |
| Infsuff7 | 2.641 |
| Path | F-Square |
|---|---|
| Civic Engagement → Infrastructure Sufficiency | 0.066 |
| CSR expenditure → Civic Engagement | 0.064 |
| CSR expenditure → Infrastructure Sufficiency | 0.001 |
| Diversity and Inclusion → Civic Engagement | 0.190 |
| Diversity and Inclusion → Infrastructure Sufficiency | 0.056 |
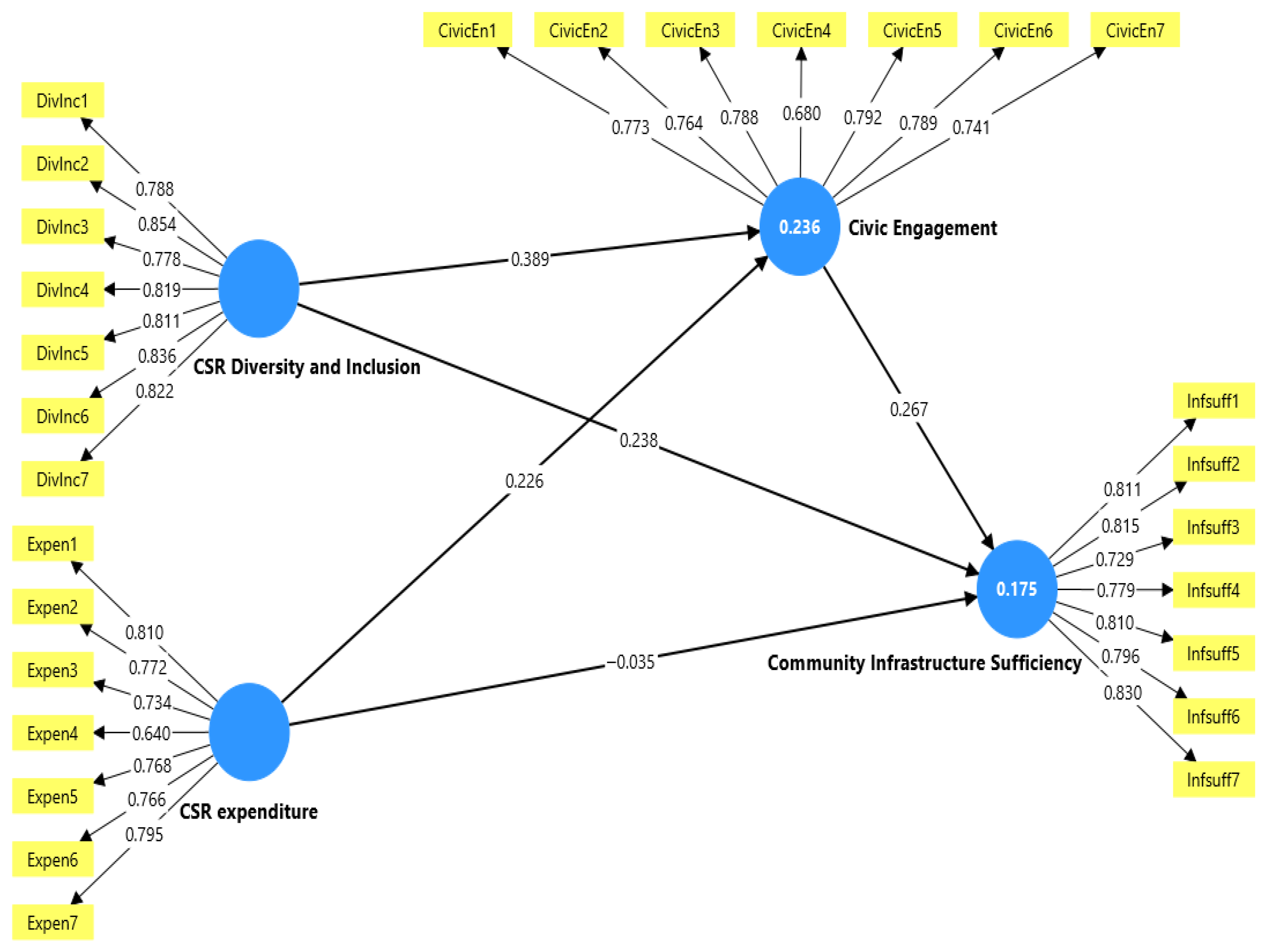
| Direct Effects | β-Value | t-Statistics | p-Values | Decision |
|---|---|---|---|---|
| H1: CSR Diversity and Inclusion → Community Infrastructure Sufficiency | 0.238 | 3.924 | 0.000 | Supported |
| H2: CSR expenditure → Community Infrastructure Sufficiency | −0.035 | 0.514 | 0.607 | Not supported |
| H3: Civic Engagement → Community Infrastructure Sufficiency | 0.267 | 4.412 | 0.000 | Supported |
| Mediating Effects | β-Value | t-Statistics | p-Values | Decision |
| H4: CSR Diversity and Inclusion → Civic Engagement → Community Infrastructure Sufficiency | 0.104 | 3.913 | 0.000 | Supported |
| H5: CSR expenditure → Civic Engagement → Community Infrastructure Sufficiency | 0.060 | 2.945 | 0.003 | Supported |
Disclaimer/Publisher’s Note: The statements, opinions and data contained in all publications are solely those of the individual author(s) and contributor(s) and not of MDPI and/or the editor(s). MDPI and/or the editor(s) disclaim responsibility for any injury to people or property resulting from any ideas, methods, instructions or products referred to in the content. |
© 2026 by the authors. Licensee MDPI, Basel, Switzerland. This article is an open access article distributed under the terms and conditions of the Creative Commons Attribution (CC BY) license.
Share and Cite
Adjei, H.; Dzansi, D.Y.; Atiase, V.Y. Mediating Effect of Civic Engagement in CSR Effects on Mining Community Infrastructure: Evidence from Ghana. Sustainability 2026, 18, 2293. https://doi.org/10.3390/su18052293
Adjei H, Dzansi DY, Atiase VY. Mediating Effect of Civic Engagement in CSR Effects on Mining Community Infrastructure: Evidence from Ghana. Sustainability. 2026; 18(5):2293. https://doi.org/10.3390/su18052293
Chicago/Turabian StyleAdjei, Hayford, Dennis Yao Dzansi, and Victor Yawo Atiase. 2026. "Mediating Effect of Civic Engagement in CSR Effects on Mining Community Infrastructure: Evidence from Ghana" Sustainability 18, no. 5: 2293. https://doi.org/10.3390/su18052293
APA StyleAdjei, H., Dzansi, D. Y., & Atiase, V. Y. (2026). Mediating Effect of Civic Engagement in CSR Effects on Mining Community Infrastructure: Evidence from Ghana. Sustainability, 18(5), 2293. https://doi.org/10.3390/su18052293

