A Study on Key Factors Affecting the Resilience of Emergency Logistics Supply Chains: A Hybrid Fuzzy DEMATEL-ISM-MICMAC Approach
Abstract
1. Introduction
2. Literature Review
2.1. Resilience of Emergency Logistics Supply Chains
2.2. Analysis Methods for Influencing Factors
3. Materials and Methods
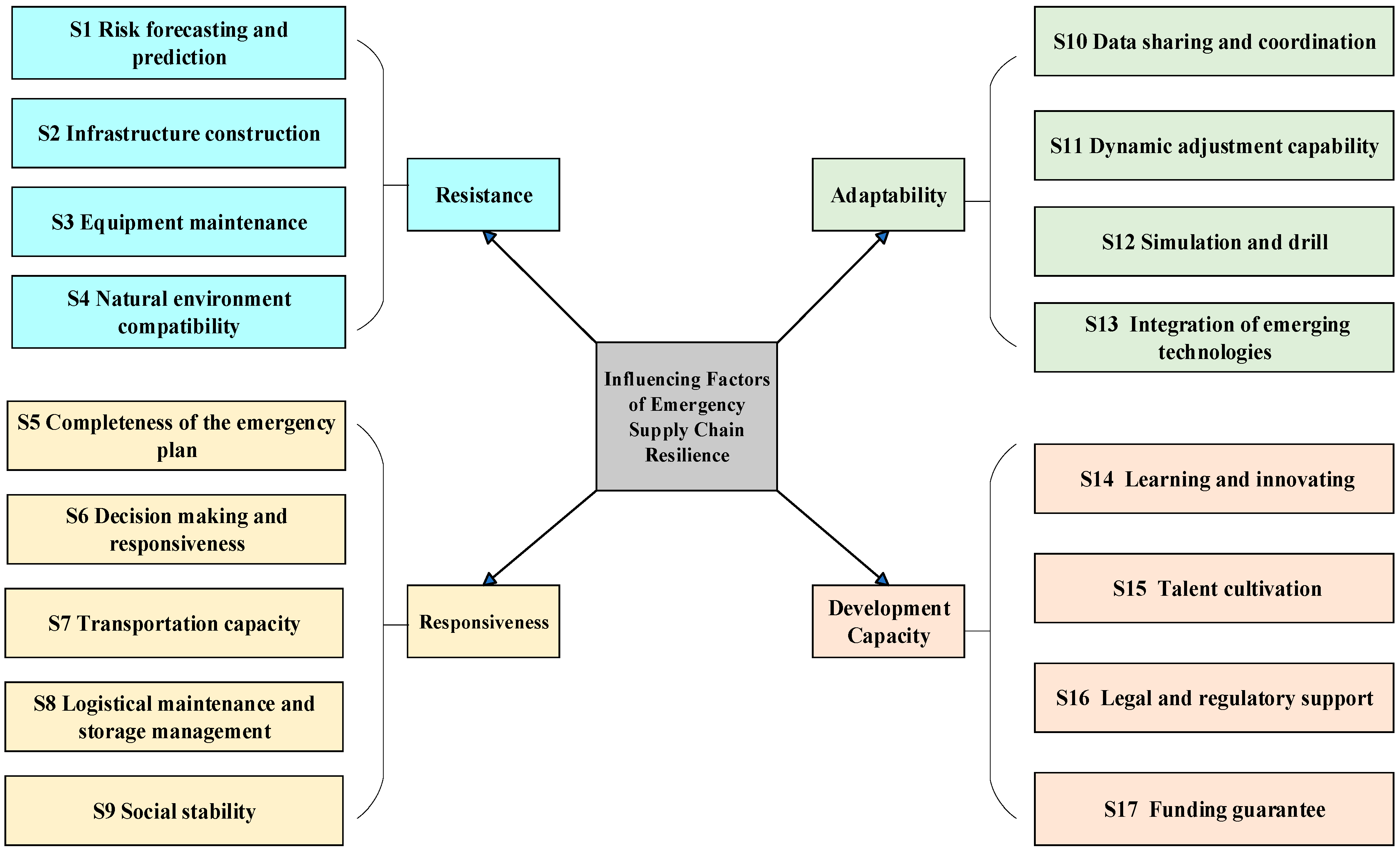
3.1. Resilience Framework for Emergency Logistics Supply Chains
3.2. Identification of Influencing Factors
3.3. Methodology
3.4. Construction of a Fuzzy DEMATEL-ISM-MICMAC Integrated Model
4. Results
4.1. Data Collection
4.2. Analysis of Fuzzy DEMATEL Results
4.2.1. Centrality and Causality Analysis
4.2.2. Influence and Receptivity Analysis
4.3. Analysis of ISM Results
4.4. MICMAC Results Analysis
5. Discussion
6. Conclusions and Implication
6.1. Conclusions
6.2. Management Insights and Implementation Pathways
6.3. Limitations and Future Research
Author Contributions
Funding
Institutional Review Board Statement
Informed Consent Statement
Data Availability Statement
Conflicts of Interest
Abbreviations
| AI | Artificial Intelligence |
| IoT | Internet of Things |
References
- Wang, X.; Fan, Y.; Liang, L.; De Vries, H.; Van Wassenhove, L.N. Augmenting fixed framework agreements in humanitarian logistics with a bonus contract. Prod. Oper. Manag. 2019, 28, 1921–1938. [Google Scholar] [CrossRef]
- Kong, F. Rising to the climate challenge: Better understanding the rural rainstorm flooding disaster risk management using practical insights from China. Nat. Hazards Rev. 2024, 25, 04024002. [Google Scholar] [CrossRef]
- Hossain, M.K.; Thakur, V.; Kazancoglu, Y. Developing a resilient healthcare supply chain to prevent disruption in the wake of emergency health crisis. Int. J. Emerg. Mark. 2023, 18, 1307–1329. [Google Scholar] [CrossRef]
- Pettit, T.J.; Croxton, K.L.; Fiksel, J. The evolution of resilience in supply chain management: A retrospective on ensuring supply chain resilience. J. Bus. Logist. 2019, 40, 56–65. [Google Scholar] [CrossRef]
- Christopher, M.; Peck, H. Building the resilient supply chain. Int. J. Logist. Manag. 2004, 15, 1–13. [Google Scholar] [CrossRef]
- Tomasini, R.M.; Van Wassenhove, L.N. From preparedness to partnerships: Case study research on humanitarian logistics. Int. Trans. Oper. Res. 2009, 16, 549–559. [Google Scholar] [CrossRef]
- Kovács, G.; Spens, K.M. Humanitarian logistics in disaster relief operations. Int. J. Phys. Distrib. Logist. Manag. 2007, 37, 99–114. [Google Scholar] [CrossRef]
- Holguín-Veras, J.; Jaller, M.; Van Wassenhove, L.N.; Pérez, N.; Wachtendorf, T. On the unique features of post-disaster humanitarian logistics. J. Oper. Manag. 2012, 30, 494–506. [Google Scholar] [CrossRef]
- Overstreet, R.E.; Hall, D.; Hanna, J.B.; Kelly Rainer, R., Jr. Research in humanitarian logistics. J. Humanit. Logist. Supply Chain Manag. 2011, 1, 114–131. [Google Scholar] [CrossRef]
- Balcik, B.; Beamon, B.M.; Smilowitz, K. Last mile distribution in humanitarian relief. J. Intell. Transp. Syst. 2008, 12, 51–63. [Google Scholar] [CrossRef]
- Caunhye, A.M.; Nie, X.; Pokharel, S. Optimization models in emergency logistics: A literature review. Socio-Econ. Plan. Sci. 2012, 46, 4–13. [Google Scholar] [CrossRef]
- Zhang, Y.-L.; Chen, L. Emergency materials reserve of government for natural disasters. Nat. Hazards 2016, 81, 41–54. [Google Scholar] [CrossRef]
- Jiang, J.; Li, Q.; Wu, L.; Tu, W. Multi-objective emergency material vehicle dispatching and routing under dynamic constraints in an earthquake disaster environment. ISPRS Int. J. Geo-Inf. 2017, 6, 142. [Google Scholar] [CrossRef]
- Wu, Y.; Dong, M.; Tang, W.; Chen, F.F. Performance analysis of serial supply chain networks considering system disruptions. Prod. Plan. Control. 2010, 21, 774–793. [Google Scholar] [CrossRef]
- Wankmüller, C.; Reiner, G. Coordination, cooperation and collaboration in relief supply chain management. J. Bus. Econ. 2020, 90, 239–276. [Google Scholar] [CrossRef]
- Dubey, R. Unleashing the potential of digital technologies in emergency supply chain: The moderating effect of crisis leadership. Ind. Manag. Data Syst. 2023, 123, 112–132. [Google Scholar] [CrossRef]
- Kashav, V.; Garg, C.P. Fortifying humanitarian supply chains: Evaluating sustainability enablers for strengthened resilience of humanitarian supply chains during calamities and pandemics. J. Humanit. Logist. Supply Chain Manag. 2025, 15, 294–308. [Google Scholar] [CrossRef]
- Holling, C.S. Resilience and Stability of Ecological Systems; Cambridge University Press: Cambridge, UK, 1973. [Google Scholar]
- Wieland, A.; Durach, C.F. Two perspectives on supply chain resilience. J. Bus. Logist. 2021, 42, 315–322. [Google Scholar] [CrossRef]
- Brandon-Jones, E.; Squire, B.; Autry, C.W.; Petersen, K.J. A contingent resource-based perspective of supply chain resilience and robustness. J. Supply Chain Manag. 2014, 50, 55–73. [Google Scholar] [CrossRef]
- Pavlov, A.; Ivanov, D.; Dolgui, A.; Sokolov, B. Hybrid fuzzy-probabilistic approach to supply chain resilience assessment. IEEE Trans. Eng. Manag. 2017, 65, 303–315. [Google Scholar] [CrossRef]
- Blackhurst, J.; Rungtusanatham, M.J.; Scheibe, K.; Ambulkar, S. Supply chain vulnerability assessment: A network based visualization and clustering analysis approach. J. Purch. Supply Manag. 2018, 24, 21–30. [Google Scholar] [CrossRef]
- Kamalahmadi, M.; Shekarian, M.; Mellat Parast, M. The impact of flexibility and redundancy on improving supply chain resilience to disruptions. Int. J. Prod. Res. 2022, 60, 1992–2020. [Google Scholar] [CrossRef]
- Faruquee, M.; Paulraj, A.; Irawan, C.A. A typology of supply chain resilience: Recognising the multi-capability nature of proactive and reactive contexts. Prod. Plan. Control 2024, 35, 1503–1523. [Google Scholar] [CrossRef]
- Chiappetta Jabbour, C.J.; Sobreiro, V.A.; Lopes de Sousa Jabbour, A.B.; de Souza Campos, L.M.; Mariano, E.B.; Renwick, D.W.S. An analysis of the literature on humanitarian logistics and supply chain management: Paving the way for future studies. Ann. Oper. Res. 2019, 283, 289–307. [Google Scholar] [CrossRef]
- Sawyerr, E.; Harrison, C. Developing resilient supply chains: Lessons from high-reliability organisations. Supply Chain Manag. Int. J. 2020, 25, 77–100. [Google Scholar] [CrossRef]
- Ge, X.; Yang, J.; Wang, H.; Shao, W. A fuzzy-TOPSIS approach to enhance emergency logistics supply chain resilience. J. Intell. Fuzzy Syst. 2020, 38, 6991–6999. [Google Scholar] [CrossRef]
- Wang, F.; Xie, Z.; Pei, Z.; Liu, D. Emergency relief chain for natural disaster response based on government-Enterprise coordination. Int. J. Environ. Res. Public Health 2022, 19, 11255. [Google Scholar] [CrossRef]
- Nunes, M.; Abreu, A.; Bagnjuk, J.; Nunes, E.; Saraiva, C. A strategic process to manage collaborative risks in supply chain networks (SCN) to improve resilience and sustainability. Sustainability 2022, 14, 5237. [Google Scholar] [CrossRef]
- Wang, Y.; Chen, H. Blockchain: A potential technology to improve the performance of collaborative emergency management with multi-agent participation. Int. J. Disaster Risk Reduct. 2022, 72, 102867. [Google Scholar] [CrossRef]
- Perry, R.W.; Lindell, M.K. Preparedness for emergency response: Guidelines for the emergency planning process. Disasters 2003, 27, 336–350. [Google Scholar] [CrossRef]
- Ghasemi, F.; Kalatpour, O.; Salehi, V.; Omidi, L. Why are emergency responses ineffective and inefficient? Lessons learnt from past events. J. Loss Prev. Process Ind. 2024, 90, 105335. [Google Scholar] [CrossRef]
- Zaoui, S.; Foguem, C.; Tchuente, D.; Fosso-Wamba, S.; Kamsu-Foguem, B. The viability of supply chains with interpretable learning systems: The case of COVID-19 vaccine deliveries. Glob. J. Flex. Syst. Manag. 2023, 24, 633–657. [Google Scholar] [CrossRef]
- Wang, S.; Li, L.-P.; Cheng, S.; Hu, H.-J.; Zhang, M.-G.; Wen, T. Risk assessment of water inrush in tunnels based on attribute interval recognition theory. J. Cent. S. Univ. 2020, 27, 517–530. [Google Scholar] [CrossRef]
- Srinivasan, K.; Yadav, V.K.; Kumar, A.; Margabandu, B.; Selvaraj, J.; Kumar, A. Prioritizing the mitigation strategies to lean and green barriers using fuzzy BWM-FTOPSIS method in the food supply chain: An empirical case study. Int. J. Lean Six Sigma 2023, 14, 901–946. [Google Scholar] [CrossRef]
- Chen, J.-H.; Su, M.-C.; Chen, C.-Y.; Lin, S.-C. Developing a damage assessment model for bridge surroundings: A study of the disaster caused by Typhoon Morakot in Taiwan. Civ. Eng. Environ. Syst. 2014, 31, 24–35. [Google Scholar] [CrossRef]
- Wang, Q.E.; Lai, W.; Ding, M.; Qiu, Q. Research on Cooperative Behavior of Green Technology Innovation in Construction Enterprises Based on Evolutionary Game. Buildings 2022, 12, 19. [Google Scholar] [CrossRef]
- Metwally, A.B.M.; Ali, H.A.A.; Aly, S.A.S.; Ali, M.A.S. The Interplay between Digital Technologies, Supply Chain Resilience, Robustness and Sustainable Environmental Performance: Does Supply Chain Complexity Matter? Sustainability 2024, 16, 6175. [Google Scholar] [CrossRef]
- Guo, X.; Yang, Z.; Sun, J.; Zhang, Y. Impact pathways of emerging ITs to mitigate supply chain vulnerability: A novel DEMATEL-ISM approach based on grounded theory. Expert Syst. Appl. 2024, 239, 122398. [Google Scholar] [CrossRef]
- Feng, X.; Ni, B.; Du, X. A DEMATEL–ISM combined approach for analyzing influencing factors of resilience in the prefabricated building supply chain. Eng. Constr. Archit. Manag. 2025, 1–25. [Google Scholar] [CrossRef]
- Wang, Y.; Li, M.; Sun, L.; Liu, J.; Wang, Y. Resilience factors and mechanisms in the coal power supply chain: A quantitative analysis using fuzzy DEMATEL, ISM, and ANP methods. PLoS ONE 2025, 20, e0322952. [Google Scholar] [CrossRef] [PubMed]
- Liu, X.; Dou, Z.; Yang, W. Research on influencing factors of cross border E-commerce supply chain resilience based on integrated fuzzy DEMATEL-ISM. IEEE Access 2021, 9, 36140–36153. [Google Scholar] [CrossRef]
- Bashir, H.; Ojiako, U. An integrated ISM-MICMAC approach for modelling and analysing dependencies among engineering parameters in the early design phase. J. Eng. Des. 2020, 31, 461–483. [Google Scholar] [CrossRef]
- Feng, X.; Li, E.; Li, J.; Wei, C. Critical influencing factors of employees’ green behavior: Three-stage hybrid fuzzy DEMATEL–ISM–MICMAC approach. Environ. Dev. Sustain. 2024, 26, 17783–17811. [Google Scholar] [CrossRef]
- Liu, W.; Hu, Y.; Huang, Q. Research on critical factors influencing organizational resilience of major transportation infrastructure projects: A hybrid fuzzy DEMATEL-ISM-MICMAC approach. Buildings 2024, 14, 1598. [Google Scholar] [CrossRef]
- Chowdhury, M.M.H.; Quaddus, M. Supply chain readiness, response and recovery for resilience. Supply Chain. Manag. Int. J. 2016, 21, 709–731. [Google Scholar] [CrossRef]
- Namdar, J.; Torabi, S.A.; Sahebjamnia, N.; Nilkanth Pradhan, N. Business continuity-inspired resilient supply chain network design. Int. J. Prod. Res. 2021, 59, 1331–1367. [Google Scholar] [CrossRef]
- Richey, R.G.; Roath, A.S.; Adams, F.G.; Wieland, A. A responsiveness view of logistics and supply chain management. J. Bus. Logist. 2022, 43, 62–91. [Google Scholar] [CrossRef]
- Lin, M.; Ren, Y.; Feng, C.; Li, X. Analyzing resilience influencing factors in the prefabricated building supply chain based on SEM-SD methodology. Sci. Rep. 2024, 14, 17393. [Google Scholar] [CrossRef] [PubMed]
- Atieh Ali, A.A.; Sharabati, A.-A.A.; Allahham, M.; Nasereddin, A.Y. The relationship between supply chain resilience and digital supply chain and the impact on sustainability: Supply chain dynamism as a moderator. Sustainability 2024, 16, 3082. [Google Scholar] [CrossRef]
- Setyadi, A.; Pawirosumarto, S.; Damaris, A. Toward a resilient and sustainable supply chain: Operational responses to global disruptions in the post-COVID-19 era. Sustainability 2025, 17, 6167. [Google Scholar] [CrossRef]
- Son, B.-G.; Roscoe, S.; Sodhi, M.S. Dynamic capabilities of global and local humanitarian organizations with emergency response and long-term development missions. Int. J. Oper. Prod. Manag. 2025, 45, 1–32. [Google Scholar] [CrossRef]
- Kunz, N.; Gold, S. Sustainable humanitarian supply chain management–exploring new theory. Int. J. Logist. Res. Appl. 2017, 20, 85–104. [Google Scholar] [CrossRef]
- Bag, S.; Gupta, S.; Choi, T.-M.; Kumar, A. Roles of innovation leadership on using big data analytics to establish resilient healthcare supply chains to combat the COVID-19 pandemic: A multimethodological study. IEEE Trans. Eng. Manag. 2021, 71, 13213–13226. [Google Scholar] [CrossRef]
- Chen, J.-K.; Huang, T.-Y. The multi-level hierarchical structure of the enablers for supply chain resilience using cloud model-DEMATEL–ISM method. Sustainability 2022, 14, 12116. [Google Scholar] [CrossRef]
- He, J. Identification and Evaluation of Factors Influencing the Quality of Elderly Services Supply Chain Based on DEMATEL-ISM-TOPSIS Method. Int. J. Inf. Syst. Serv. Sect. (IJISSS) 2022, 14, 1–22. [Google Scholar] [CrossRef]
- Bevilacqua, M.; Ciarapica, F.E.; Marcucci, G.; Mazzuto, G. Fuzzy cognitive maps approach for analysing the domino effect of factors affecting supply chain resilience: A fashion industry case study. Int. J. Prod. Res. 2020, 58, 6370–6398. [Google Scholar] [CrossRef]
- Lu, J.; Wang, J.; Song, Y.; Yuan, C.; He, J.; Chen, Z. Influencing factors analysis of supply chain resilience of prefabricated buildings based on PF-DEMATEL-ISM. Buildings 2022, 12, 1595. [Google Scholar] [CrossRef]
- Wang, G.; Hou, Y.; Shin, C. Exploring Sustainable Development Pathways for Agri-Food Supply Chains Empowered by Cross-Border E-Commerce Platforms: A Hybrid Grounded Theory and DEMATEL-ISM-MICMAC Approach. Foods 2023, 12, 3916. [Google Scholar] [CrossRef]
- Wang, J.; Liu, M.; Chen, Y.; Yu, M. Influencing factors on green supply chain resilience of agricultural products: An improved gray-DEMATEL-ISM approach. Front. Sustain. Food Syst. 2023, 7, 1166395. [Google Scholar] [CrossRef]
- Yuan, M.; Hu, H.; Xue, M.; Li, J. Framework for resilience strategies in agricultural supply chain: Assessment in the era of climate change. Front. Sustain. Food Syst. 2024, 8, 1444910. [Google Scholar] [CrossRef]
- He, J.; Zhu, J. Key drivers of the emergency capabilities of integrated elderly services supply chains. Inf. Resour. Manag. J. (IRMJ) 2022, 35, 1–20. [Google Scholar] [CrossRef]
- Yadav, S.; Luthra, S.; Garg, D. Internet of things (IoT) based coordination system in Agri-food supply chain: Development of an efficient framework using DEMATEL-ISM. Oper. Manag. Res. 2022, 15, 1–27. [Google Scholar] [CrossRef]
- Sathyan, R.; Palanisamy, P.; Suresh, G.; Navin, M. Modelling the drivers of responsiveness of automotive supply chain using an integrated fuzzy DEMATEL-ISM approach. J. Glob. Oper. Strateg. Sourc. 2024, 17, 209–229. [Google Scholar] [CrossRef]
- Sheng, Y.; Luo, L.; Cho, H.; Cho, K. Supply chain sustainability risk management in China‘s iron and steel industry: A hybrid fuzzy DEMATEL-ISM approach. Asia Pac. Bus. Rev. 2025, 1–26. [Google Scholar] [CrossRef]
- Gabus, A.; Fontela, E. World Problems, an Invitation to Further Thought Within the Framework of DEMATEL; Battelle Geneva Research Center: Geneva, Switzerland, 1972; Volume 1, pp. 12–14. [Google Scholar]
- Si, S.-L.; You, X.-Y.; Liu, H.-C.; Zhang, P. DEMATEL technique: A systematic review of the state-of-the-art literature on methodologies and applications. Math. Probl. Eng. 2018, 2018, 3696457. [Google Scholar] [CrossRef]
- Lin, K.-P.; Tseng, M.-L.; Pai, P.-F. Sustainable supply chain management using approximate fuzzy DEMATEL method. Resour. Conserv. Recycl. 2018, 128, 134–142. [Google Scholar] [CrossRef]
- Warfield, J.N. Societal systems planning, policy and complexity. Cybern. Syst. 1978, 8, 113–115. [Google Scholar] [CrossRef]
- Wang, M.-J.J.; Chang, T.-C. Tool steel materials selection under fuzzy environment. Fuzzy Sets Syst. 1995, 72, 263–270. [Google Scholar] [CrossRef]
- Li, R.; Lu, Y. Toward a resilient and smart city: Analysis on enablers for smart city resilience using an integrated DEMATEL–ISM–ANP method. Technol. Forecast. Soc. Change 2025, 215, 124081. [Google Scholar] [CrossRef]
- Namdar, J.; Li, X.; Sawhney, R.; Pradhan, N. Supply chain resilience for single and multiple sourcing in the presence of disruption risks. Int. J. Prod. Res. 2018, 56, 2339–2360. [Google Scholar] [CrossRef]
- Turken, N.; Cannataro, V.; Geda, A.; Dixit, A. Nature inspired supply chain solutions: Definitions, analogies, and future research directions. Int. J. Prod. Res. 2020, 58, 4689–4715. [Google Scholar] [CrossRef]







| Dimension | Influencing Factors | Commentary | Reference |
|---|---|---|---|
| Resistance | S1 Risk forecasting and prediction | Identify, analyze, and predict risks, including potential natural disasters and public health incidents. | [55,61,62] |
| S2 Infrastructure construction | Redundancy and reliability design for transportation networks, communication facilities, warehousing centers, and other infrastructure. | [59,60] | |
| S3 Equipment maintenance | Daily inspection, upgrade, and maintenance of equipment such as warehousing facilities, transportation vehicles, and communication devices. | [55,64] | |
| S4 Natural environment compatibility | Whether the site selection, design, and construction standards for key nodes in the supply chain are compatible with the local natural environment. | [55] | |
| Responsiveness | S5 Completeness of the emergency plan | In the process of formulating and implementing emergency response plans, all possible scenarios and risks were thoroughly considered, and corresponding countermeasures were proposed. | [55,58,61] |
| S6 Decision making and responsiveness | Rapidly conduct disaster assessments, formulate recovery strategies, and issue scientifically sound decisions. | [55,58,60,61] | |
| S7 Transportation capacity | The rapid dispatch capability of transportation vehicles, the integrity of transported goods, and the punctuality of deliveries. | [62] | |
| S8 Logistical maintenance and storage management | The efficiency of logistics support and the management of receiving, storing, sorting, and distributing relief supplies. | [55,58] | |
| S9 Social stability | The soundness of social order, public services, and community governance provides a secure macro environment for the operation of emergency logistics supply chains. | [58,60] | |
| Adaptability | S10 Data sharing and coordination | Real-time data exchange and business collaboration among all supply chain participants to prevent information delays. | [56,57,59,61] |
| S11 Dynamic adjustment capability | The supply chain possesses alternative options and flexibility, enabling the ability to swiftly switch suppliers, alter distribution models, and select substitute materials. | [56,57,58] | |
| S12 Simulation and drill | Through drills, cultivate experience and team cohesion to rapidly adapt and respond to emergencies. | [64] | |
| S13 Integration of emerging technologies | Integrate cutting-edge technologies such as AI, the IoT, blockchain, and big data into emergency logistics supply chains to adapt to complex new environments. | [59,61] | |
| Development Capacity | S14 Learning and innovating | Establish a systematic post-event review mechanism to draw lessons from past practices and drive supply chain adjustments and optimization. | [57,60,61] |
| S15 Talent cultivation | Develop the professionalism and emergency response capabilities of personnel involved in supply chain design, production, transportation, and management. | [59,63] | |
| S16 Legal and regulatory support | Are the laws, regulations, and policies established by the state for emergency situations sound and clear. | [56,65] | |
| S17 Funding guarantee | The adequacy of financial arrangements such as contingency fund reserves, emergency funding mechanisms, and R&D investment. | [58,60] |
| Language Variable | Expert Scoring | Triangular Fuzzy Number |
|---|---|---|
| No impact | 0 | (0, 0, 0.25) |
| Weak impact | 1 | (0, 0.25, 0.50) |
| Moderate impact | 2 | (0.25, 0.50, 0.75) |
| Strong impact | 3 | (0.50, 0.75, 1.00) |
| Extremely strong impact | 4 | (0.75, 1.00, 1.00) |
| Expert | Occupation | Title |
|---|---|---|
| 1 | Doctoral Supervisor | Professor |
| 2 | Emergency Management Agency Personnel | Policy Advisor |
| 3 | Master’s Supervisor | Professor |
| 4 | Logistics Enterprise Practitioner | Supply Chain Product Manager |
| 5 | Corporate Operations Manager | Supply Chain Operations Consultant |
| 6 | Emergency Logistics Supply Chain Practitioner | Legal Counsel |
| 7 | Emergency Field Researcher and Educator | Associate Professor |
| 8 | Emergency Management Research Institute Member | Researcher |
| 9 | Logistics Engineering Researcher and Educator | Director of Research Institute |
| 10 | Emergency Management Practitioner | Technical Engineer |
| Factor | S1 | S2 | S3 | S4 | S5 | S6 | S7 | S8 | S9 | S10 | S11 | S12 | S13 | S14 | S15 | S16 | S17 |
|---|---|---|---|---|---|---|---|---|---|---|---|---|---|---|---|---|---|
| S1 | 0 | 0.2667 | 0.5 | 0.5 | 0.5 | 0.7333 | 0.5 | 0.5 | 0.7125 | 0.5 | 0.7333 | 0.5 | 0.2667 | 0.2667 | 0.0333 | 0.2667 | 0.2667 |
| S2 | 0.7333 | 0 | 0.5 | 0.7333 | 0.5 | 0.5 | 0.5 | 0.7333 | 0.4875 | 0.5 | 0.7333 | 0.5 | 0.5 | 0.2667 | 0.5 | 0.2667 | 0.5 |
| S3 | 0.5 | 0.5 | 0 | 0.2667 | 0.5 | 0.7333 | 0.7333 | 0.5 | 0.7125 | 0.5 | 0.5 | 0.2667 | 0.2667 | 0.0333 | 0.2667 | 0.2667 | 0.2667 |
| S4 | 0.5 | 0.5 | 0.2667 | 0 | 0.5 | 0.7333 | 0.7333 | 0.7333 | 0.4875 | 0.2667 | 0.7333 | 0.2667 | 0.2667 | 0.0333 | 0.0333 | 0.2667 | 0.2667 |
| S5 | 0.7333 | 0.5 | 0.5 | 0.5 | 0 | 0.7333 | 0.7333 | 0.7333 | 0.7125 | 0.5 | 0.7333 | 0.7333 | 0.5 | 0.5 | 0.2667 | 0.2667 | 0.2667 |
| S6 | 0.2667 | 0.0333 | 0.2667 | 0.2667 | 0.0333 | 0 | 0.7333 | 0.2667 | 0.7125 | 0.2667 | 0.7333 | 0.0333 | 0.0333 | 0.0333 | 0.0333 | 0.0333 | 0.0333 |
| S7 | 0.2667 | 0.0333 | 0.2667 | 0.2667 | 0.0333 | 0.7333 | 0 | 0.2667 | 0.4875 | 0.2667 | 0.5 | 0.0333 | 0.0333 | 0.0333 | 0.0333 | 0.0333 | 0.0333 |
| S8 | 0.5 | 0.5 | 0.5 | 0.5 | 0.2667 | 0.7333 | 0.7333 | 0 | 0.7125 | 0.5 | 0.7333 | 0.2667 | 0.2667 | 0.0333 | 0.2667 | 0.2667 | 0.2667 |
| S9 | 0.2667 | 0.0333 | 0.2667 | 0.2667 | 0.0333 | 0.5 | 0.5 | 0.2667 | 0 | 0.2667 | 0.5 | 0.0333 | 0.0333 | 0.0333 | 0.0333 | 0.0333 | 0.0333 |
| S10 | 0.7333 | 0.2667 | 0.5 | 0.2667 | 0.5 | 0.7333 | 0.5 | 0.7333 | 0.7125 | 0 | 0.7333 | 0.5 | 0.2667 | 0.2667 | 0.2667 | 0.2667 | 0.2667 |
| S11 | 0.2667 | 0.0333 | 0.2667 | 0.2667 | 0.0333 | 0.7333 | 0.7333 | 0.2667 | 0.4875 | 0.2667 | 0 | 0.0333 | 0.0333 | 0.0333 | 0.0333 | 0.0333 | 0.0333 |
| S12 | 0.7333 | 0.5 | 0.5 | 0.5 | 0.7333 | 0.7333 | 0.5 | 0.5 | 0.4875 | 0.7333 | 0.7333 | 0 | 0.2667 | 0.5 | 0.5 | 0.2667 | 0.2667 |
| S13 | 0.7333 | 0.7333 | 0.5 | 0.5 | 0.5 | 0.7333 | 0.5 | 0.5 | 0.2625 | 0.7333 | 0.7333 | 0.5 | 0 | 0.5 | 0.5 | 0.5 | 0.5 |
| S14 | 0.7333 | 0.5 | 0.5 | 0.5 | 0.7333 | 0.7333 | 0.5 | 0.5 | 0.4875 | 0.5 | 0.7333 | 0.7333 | 0.5 | 0 | 0.7333 | 0.5 | 0.5 |
| S15 | 0.7333 | 0.5 | 0.7333 | 0.5 | 0.5 | 0.7333 | 0.7333 | 0.7333 | 0.4875 | 0.5 | 0.7333 | 0.7333 | 0.5 | 0.7333 | 0 | 0.5 | 0.5 |
| S16 | 0.5 | 0.5 | 0.5 | 0.5 | 0.9667 | 0.7333 | 0.5 | 0.5 | 1 | 0.7333 | 0.7333 | 0.5 | 0.7333 | 0.7333 | 0.7333 | 0 | 0.9667 |
| S17 | 0.7333 | 0.7333 | 0.7333 | 0.5 | 0.9667 | 0.5 | 0.7333 | 0.7333 | 0.4875 | 0.7333 | 0.7333 | 0.7333 | 0.7333 | 0.7333 | 0.7333 | 0.9667 | 0 |
| Factor | Influence Degree | Affected Degree | Centrality | Causality | Ranking | Attributes |
|---|---|---|---|---|---|---|
| S1 | 1.4018 | 1.8183 | 3.2201 | −0.4165 | 3 | Resulting Factors |
| S2 | 1.777 | 1.204 | 2.9809 | 0.573 | 10 | Causal Factors |
| S3 | 1.3582 | 1.5111 | 2.8693 | −0.1529 | 14 | Resulting Factors |
| S4 | 1.2969 | 1.4259 | 2.7228 | −0.129 | 16 | Resulting Factors |
| S5 | 1.8087 | 1.4103 | 3.2189 | 0.3984 | 4 | Causal Factors |
| S6 | 0.6491 | 2.3551 | 3.0042 | −1.706 | 8 | Resulting Factors |
| S7 | 0.5894 | 2.1352 | 2.7246 | −1.5457 | 15 | Resulting Factors |
| S8 | 1.3798 | 1.7458 | 3.1256 | −0.366 | 5 | Resulting Factors |
| S9 | 0.559 | 2.0444 | 2.6033 | −1.4854 | 17 | Resulting Factors |
| S10 | 1.51 | 1.5934 | 3.1035 | −0.0834 | 6 | Resulting Factors |
| S11 | 0.6204 | 2.3268 | 2.9472 | −1.7065 | 11 | Resulting Factors |
| S12 | 1.7552 | 1.2423 | 2.9975 | 0.5129 | 9 | Causal Factors |
| S13 | 1.9151 | 1.009 | 2.9241 | 0.9061 | 12 | Causal Factors |
| S14 | 2.0097 | 0.898 | 2.9077 | 1.1116 | 13 | Causal Factors |
| S15 | 2.0768 | 0.9406 | 3.0175 | 1.1362 | 7 | Causal Factors |
| S16 | 2.3312 | 0.92 | 3.2512 | 1.4111 | 2 | Causal Factors |
| S17 | 2.5033 | 0.9613 | 3.4646 | 1.542 | 1 | Causal Factors |
| S1 | S2 | S3 | S4 | S5 | S6 | S7 | S8 | S9 | S10 | S11 | S12 | S13 | S14 | S15 | S16 | S17 | |
|---|---|---|---|---|---|---|---|---|---|---|---|---|---|---|---|---|---|
| S1 | 0 | 0 | 0 | 0 | 0 | 0 | 0 | 1 | 0 | 0 | 0 | 0 | 0 | 0 | 0 | 0 | 0 |
| S2 | 0 | 0 | 1 | 1 | 0 | 0 | 0 | 1 | 0 | 0 | 0 | 0 | 0 | 0 | 0 | 0 | 0 |
| S3 | 0 | 0 | 0 | 0 | 0 | 0 | 1 | 0 | 0 | 0 | 0 | 0 | 0 | 0 | 0 | 0 | 0 |
| S4 | 0 | 0 | 0 | 0 | 0 | 0 | 1 | 0 | 0 | 0 | 1 | 0 | 0 | 0 | 0 | 0 | 0 |
| S5 | 0 | 0 | 0 | 0 | 0 | 0 | 0 | 1 | 0 | 1 | 0 | 0 | 0 | 0 | 0 | 0 | 0 |
| S6 | 0 | 0 | 0 | 0 | 0 | 0 | 0 | 0 | 0 | 0 | 0 | 0 | 0 | 0 | 0 | 0 | 0 |
| S7 | 0 | 0 | 0 | 0 | 0 | 0 | 0 | 0 | 0 | 0 | 0 | 0 | 0 | 0 | 0 | 0 | 0 |
| S8 | 0 | 0 | 0 | 0 | 0 | 0 | 0 | 0 | 0 | 0 | 1 | 0 | 0 | 0 | 0 | 0 | 0 |
| S9 | 0 | 0 | 0 | 0 | 0 | 0 | 0 | 0 | 0 | 0 | 0 | 0 | 0 | 0 | 0 | 0 | 0 |
| S10 | 0 | 0 | 0 | 0 | 0 | 1 | 0 | 0 | 1 | 0 | 1 | 0 | 0 | 0 | 0 | 0 | 0 |
| S11 | 0 | 0 | 0 | 0 | 0 | 0 | 0 | 0 | 0 | 0 | 0 | 0 | 0 | 0 | 0 | 0 | 0 |
| S12 | 0 | 0 | 0 | 0 | 0 | 0 | 0 | 1 | 0 | 1 | 0 | 0 | 0 | 0 | 0 | 0 | 0 |
| S13 | 1 | 0 | 0 | 0 | 0 | 0 | 0 | 0 | 0 | 0 | 0 | 1 | 0 | 0 | 0 | 0 | 0 |
| S14 | 1 | 0 | 0 | 0 | 1 | 0 | 0 | 0 | 0 | 0 | 0 | 1 | 0 | 0 | 0 | 0 | 0 |
| S15 | 0 | 0 | 0 | 0 | 1 | 0 | 0 | 0 | 0 | 0 | 0 | 0 | 0 | 1 | 0 | 0 | 0 |
| S16 | 0 | 0 | 0 | 0 | 0 | 0 | 0 | 0 | 0 | 0 | 0 | 0 | 1 | 0 | 1 | 0 | 1 |
| S17 | 0 | 1 | 0 | 0 | 0 | 0 | 0 | 0 | 0 | 0 | 0 | 0 | 1 | 0 | 1 | 0 | 0 |
| S1 | S2 | S3 | S4 | S5 | S6 | S7 | S8 | S9 | S10 | S11 | S12 | S13 | S14 | S15 | S16 | S17 | |
|---|---|---|---|---|---|---|---|---|---|---|---|---|---|---|---|---|---|
| S1 | 1 | 0 | 0 | 0 | 0 | 0 | 0 | 1 | 0 | 0 | 1 | 0 | 0 | 0 | 0 | 0 | 0 |
| S2 | 0 | 1 | 1 | 1 | 0 | 0 | 1 | 1 | 0 | 0 | 1 | 0 | 0 | 0 | 0 | 0 | 0 |
| S3 | 0 | 0 | 1 | 0 | 0 | 0 | 1 | 0 | 0 | 0 | 0 | 0 | 0 | 0 | 0 | 0 | 0 |
| S4 | 0 | 0 | 0 | 1 | 0 | 0 | 1 | 0 | 0 | 0 | 1 | 0 | 0 | 0 | 0 | 0 | 0 |
| S5 | 0 | 0 | 0 | 0 | 1 | 1 | 0 | 1 | 1 | 1 | 1 | 0 | 0 | 0 | 0 | 0 | 0 |
| S6 | 0 | 0 | 0 | 0 | 0 | 1 | 0 | 0 | 0 | 0 | 0 | 0 | 0 | 0 | 0 | 0 | 0 |
| S7 | 0 | 0 | 0 | 0 | 0 | 0 | 1 | 0 | 0 | 0 | 0 | 0 | 0 | 0 | 0 | 0 | 0 |
| S8 | 0 | 0 | 0 | 0 | 0 | 0 | 0 | 1 | 0 | 0 | 1 | 0 | 0 | 0 | 0 | 0 | 0 |
| S9 | 0 | 0 | 0 | 0 | 0 | 0 | 0 | 0 | 1 | 0 | 0 | 0 | 0 | 0 | 0 | 0 | 0 |
| S10 | 0 | 0 | 0 | 0 | 0 | 1 | 0 | 0 | 1 | 1 | 1 | 0 | 0 | 0 | 0 | 0 | 0 |
| S11 | 0 | 0 | 0 | 0 | 0 | 0 | 0 | 0 | 0 | 0 | 1 | 0 | 0 | 0 | 0 | 0 | 0 |
| S12 | 0 | 0 | 0 | 0 | 0 | 1 | 0 | 1 | 1 | 1 | 1 | 1 | 0 | 0 | 0 | 0 | 0 |
| S13 | 1 | 0 | 0 | 0 | 0 | 1 | 0 | 1 | 1 | 1 | 1 | 1 | 1 | 0 | 0 | 0 | 0 |
| S14 | 1 | 0 | 1 | 0 | 1 | 1 | 1 | 1 | 1 | 1 | 1 | 1 | 0 | 1 | 0 | 0 | 0 |
| S15 | 1 | 0 | 1 | 0 | 1 | 1 | 1 | 1 | 1 | 1 | 1 | 1 | 0 | 1 | 1 | 0 | 0 |
| S16 | 1 | 1 | 1 | 1 | 1 | 1 | 1 | 1 | 1 | 1 | 1 | 1 | 1 | 1 | 1 | 1 | 1 |
| S17 | 1 | 1 | 1 | 1 | 1 | 1 | 1 | 1 | 1 | 1 | 1 | 1 | 1 | 1 | 1 | 0 | 1 |
| Factors | Reachable Set | Preceding Causes Collection | Intersection |
|---|---|---|---|
| S1 | 1, 8, 11 | 1, 13, 14, 15, 16, 17 | 1 |
| S2 | 2, 3, 4, 7, 8, 11, 12 | 2, 12, 16, 17 | 2, 12 |
| S3 | 3, 7 | 2, 3, 16, 17 | 3 |
| S4 | 4, 7, 10, 11 | 2, 4, 10, 16, 17 | 4, 10 |
| S5 | 5, 6, 8, 9, 10, 11 | 5, 14, 15, 16, 17 | 5 |
| S6 | 6 | 5, 6, 10, 12, 13, 14, 15, 16, 17 | 6 |
| S7 | 7 | 2, 3, 4, 7, 16, 17 | 7 |
| S8 | 8, 11 | 1, 2, 5, 8, 12, 13, 14, 15, 16, 17 | 8 |
| S9 | 9 | 2, 9, 10, 12, 13, 14, 15, 16, 17 | 9 |
| S10 | 4, 6, 9, 10, 11 | 4, 5, 10, 12, 13, 14, 15, 16, 17 | 4, 10 |
| S11 | 11 | 1, 2, 4, 5, 8, 10, 12, 13, 14, 15, 16, 17 | 11 |
| S12 | 2, 6, 8, 9, 10, 11, 12 | 2, 12, 13, 14, 15, 16, 17 | 2, 12 |
| S13 | 1, 6, 7, 8, 9, 10, 11, 12, 13 | 13, 16, 17 | 13 |
| S14 | 1, 3, 5, 6, 7, 8, 9, 10, 11, 12, 14 | 14, 15, 16, 17 | 14 |
| S15 | 1, 3, 5, 6, 7, 8, 9, 10, 11, 12, 14, 15 | 15, 16, 17 | 15 |
| S16 | 1, 2, 3, 4, 5, 6, 7, 8, 9, 10, 11, 12, 13, 14, 15, 16, 17 | 16, 17 | 16, 17 |
| S17 | 1, 2, 3, 4, 5, 6, 7, 8, 9, 10, 11, 12, 13, 14, 15, 16, 17 | 16, 17 | 16, 17 |
| Factors | Driving Force | Dependency |
|---|---|---|
| S1 | 3 | 6 |
| S2 | 6 | 3 |
| S3 | 2 | 6 |
| S4 | 3 | 4 |
| S5 | 6 | 5 |
| S6 | 1 | 9 |
| S7 | 1 | 8 |
| S8 | 2 | 10 |
| S9 | 1 | 9 |
| S10 | 4 | 8 |
| S11 | 1 | 13 |
| S12 | 6 | 6 |
| S13 | 8 | 3 |
| S14 | 11 | 4 |
| S15 | 12 | 3 |
| S16 | 17 | 1 |
| S17 | 16 | 2 |
Disclaimer/Publisher’s Note: The statements, opinions and data contained in all publications are solely those of the individual author(s) and contributor(s) and not of MDPI and/or the editor(s). MDPI and/or the editor(s) disclaim responsibility for any injury to people or property resulting from any ideas, methods, instructions or products referred to in the content. |
© 2026 by the authors. Licensee MDPI, Basel, Switzerland. This article is an open access article distributed under the terms and conditions of the Creative Commons Attribution (CC BY) license.
Share and Cite
Liu, H.; Dong, Z.; Gao, X.; Jing, R. A Study on Key Factors Affecting the Resilience of Emergency Logistics Supply Chains: A Hybrid Fuzzy DEMATEL-ISM-MICMAC Approach. Sustainability 2026, 18, 2053. https://doi.org/10.3390/su18042053
Liu H, Dong Z, Gao X, Jing R. A Study on Key Factors Affecting the Resilience of Emergency Logistics Supply Chains: A Hybrid Fuzzy DEMATEL-ISM-MICMAC Approach. Sustainability. 2026; 18(4):2053. https://doi.org/10.3390/su18042053
Chicago/Turabian StyleLiu, Hui, Zhaohan Dong, Xiaodi Gao, and Ran Jing. 2026. "A Study on Key Factors Affecting the Resilience of Emergency Logistics Supply Chains: A Hybrid Fuzzy DEMATEL-ISM-MICMAC Approach" Sustainability 18, no. 4: 2053. https://doi.org/10.3390/su18042053
APA StyleLiu, H., Dong, Z., Gao, X., & Jing, R. (2026). A Study on Key Factors Affecting the Resilience of Emergency Logistics Supply Chains: A Hybrid Fuzzy DEMATEL-ISM-MICMAC Approach. Sustainability, 18(4), 2053. https://doi.org/10.3390/su18042053

