Next Article in Journal
Key Factors in the Sustainable Growth of MSMEs in Ibero-America: An Empirical Study Based on Machine Learning
Previous Article in Journal
Assessing the Influence of Renewable Energy Consumption, Agricultural Growth, and Export Diversification on Sustainable Economic Growth and Development: Empirical Insight from G-20
 
 
Font Type:
Arial Georgia Verdana
Font Size:
Aa Aa Aa
Line Spacing:
Column Width:
Background:
Article

Towards Greening the BRICS: Uncovering the Impact of Green Energy, Green Technology and Forest Cover on Environmental Quality

by
Mohamed Djafar Henni
1,*,
Hasan Ayaydın
2,
Gizem Akbulut Yıldız
3,
Abdullah Orhan
2,
Abdulmuttalip Pilatin
4,* and
Salim Bourchid Abdelkader
5
1
Department of Economics, College of Business, Islamic University of Madinah, Madinah 42351, Saudi Arabia
2
Department of Business Administration, Faculty of Economics and Administrative Sciences, Gumuşhane University, 29100 Gumushane, Türkiye
3
Department of Economics, Faculty of Economics and Administrative Sciences, Gumuşhane University, 29100 Gumushane, Türkiye
4
Departmant of Finance and Banking, Recep Tayyip Erdogan University, 53020 Rize, Türkiye
5
Department of Business Administration, College of Business, King Khalid University, Abha 62521, Saudi Arabia
*
Authors to whom correspondence should be addressed.
Sustainability 2026, 18(4), 1937; https://doi.org/10.3390/su18041937
Submission received: 9 January 2026 / Revised: 8 February 2026 / Accepted: 9 February 2026 / Published: 13 February 2026

Abstract

The BRICS economies, facing the threat of climate change, face a policy challenge in transitioning from fossil-fuel-based energy systems and improving environmental quality. This necessitates urgent policy changes in the outdated energy infrastructure of BRICS countries. However, there still remains a policy gap regarding how countries in the BRICS, a group of rapidly developing economies, can grow their economies in line with the Sustainable Development Goals. The aim of our study is to investigate the impact of green energy, green technology, and forest cover on environmental quality in BRICS countries. The BRICS group of countries offers an ideal field of study for both examining the impacts of green energy, green technology, and forest areas on environmental quality in developing economies, as well as for evaluating national and global energy policies. Although numerous studies have empirically examined the relationship between environmental variables and green initiatives, the impact of green initiatives on the load capacity factor has been overlooked. These studies have generally used various econometric methods and have not included machine learning in the process. This study addresses this research gap by focusing on green energy and green technology, which are preferred for their various advantages and make significant contributions to the load capacity factor. To analyze this relationship in BRICS economies between 2000 and 2022, the Augmented Mean Group (AMG) estimator and Machine Learning algorithms were used. According to the results, strong evidence emerges of a positive relationship between green energy, the digital economy, forested area, and the load capacity factor, while a negative relationship exists between green technology, growth, and the load capacity factor. Based on robust empirical findings, renewable energy sources are a key driver of clean energy adoption and can ultimately increase the load capacity factor in BRICS economies. The results also imply that, since developments in green technological innovation in BRICS countries are still in their infancy, investments in green technologies for a sustainable environment need to be qualitatively increased.

1. Introduction

One of the most critical causes of environmental degradation is the unsustainable overuse of fossil fuels [1]. The rapid industrialization, socioeconomic development, and population growth of countries based on fossil fuels have led to a relentless increase in energy consumption [2]. This situation has also spurred global initiatives for the transition to sustainable energy, making it imperative to create policies and invest in this direction to ensure environmental quality. Environmental degradation has become a critical issue for academics and policymakers to address on a global scale. In connection with this, a radical transformation process is underway in energy systems in line with global climate change, energy security, and the Sustainable Development Goals (SDG 7, SDG 13). Green energy and green technology, at the heart of this transformation, aim to reduce dependence on fossil fuels and improve environmental quality. In this context, the load capacity factor, a critical indicator in measuring environmental quality, stands out as an important tool in evaluating the effectiveness of the green energy transition and green technology.
The increasing environmental problems and the urgency of the need to compensate for the irreparable damage of climate change have made green energy sources, which are abundant and environmentally friendly in nature, a fundamental solution tool for ensuring environmental quality. Literature on the impact of forested areas on environmental quality [3,4,5] shows that increased forested areas significantly contribute to improving environmental quality. In these studies, forest areas are likened to “lungs,” emphasizing their vital importance. Literature on the impact of forested area on environmental quality [3,4,5] shows that increased forested area significantly contributes to improved environmental quality. Forests act as carbon sinks by removing CO2 from the atmosphere, which helps reduce greenhouse gas emissions. This view emphasizes the central role of forest ecosystems in improving environmental quality by increasing the load capacity factor. This view also aligns with the findings of [6], which considered BRICS countries. The study shows that forests, which provide habitats for many species, protect biodiversity and ecological balance, and that expanding forest areas will increase environmental benefits and promote the conservation of biodiversity. Despite significant geographical and climatic differences among BRICS countries, a third factor, forest cover, has been included in the study, considering the importance of forest cover as described above. On the path to greening the BRICS countries, the impact of the “forest arena,” which has been overlooked and neglected in previous studies but is essential for sustainability, on environmental quality has been examined.
There are several reasons for conducting this study in BRICS countries. The BRICS group of countries accounts for one-fifth of the world’s energy consumption, produces one-third of global GDP, has a population of over two billion, and is among the world’s fastest-growing economies [7]. The four members of the BRICS group of countries—China, India, Russia, and Brazil—are among the world’s five largest emitters of greenhouse gases and also possess a high ecological footprint. South Africa, another member, is the largest emitter on the African continent [8]. BRICS countries are responsible for a significant portion of global carbon emissions due to both their rapid economic growth and increasing energy needs. At the same time, these countries are playing a decisive role in the global energy transition through large-scale investments in renewable energy capacity and green technology policies. China, in particular, stands out among BRICS economies due to its significant increase in production-based income and living standards. Despite investing heavily in renewable energy development and becoming one of the world’s largest producers and users of renewable energy, China’s use of energy from coal, oil, and other fossil fuels remains much higher [9]. BRICS economies face a policy challenge in transitioning from fossil fuel-based energy systems and improving environmental quality under the threat of climate change. This necessitates urgent policy changes in the outdated energy infrastructure in BRICS countries. However, there is still a policy gap regarding how countries in the BRICS, a category of economies notable for their rapid development, can grow their economies within the context of the Sustainable Development Goals. The BRICS group of countries offers an ideal field of study for both examining the impacts of green energy, green technology, and forest areas on environmental quality in developing economies and for evaluating national and global energy policies.
The BRICS economies, under the threat of climate change, face a policy challenge in transitioning from fossil-fuel-based energy systems and improving environmental quality. This necessitates urgent policy changes in the outdated energy infrastructure of BRICS countries. However, there is still a policy gap regarding how countries in the category of rapidly developing economies, like BRICS, can grow their economies within the framework of Sustainable Development Goals. The aim of our study is to investigate the impact of green energy, green technology, and forest cover on environmental quality in BRICS countries. To the study’s objective, several hypotheses were formulated. First, “In BRICS countries, the use of renewable energy contributes to the reduction in environmental degradation.” The second hypothesis is, “Green technology causes an increase in environmental pollution.” Finally, forest cover contributes to the reduction in environmental degradation. In the study conducted in BRICS countries between 2000 and 2022, the analysis was carried out using a panel regression approach and machine learning (ML) techniques. The research focuses particularly on understanding the impacts of achieving a renewable energy transition, developing green technologies, and forest areas on environmental quality. This study examines BRICS countries at the group level, employing machine learning (ML) methodologies to mitigate endogeneity and heterogeneity issues. Existing studies investigating the impact of green energy, green technology, and forest areas on the load capacity factor are largely limited to traditional econometric methods based on linear assumptions and mostly adopt the OLS approach. However, the complex and nonlinear relationships between energy systems, technological advancements, economic conditions, and environmental regulations necessitate the use of more flexible analytical approaches. In this context, it is important to analyze these relationships not only with classical econometric techniques but also with ML methods that can reveal nonlinear structures. While panel data analysis allows for testing causal relationships by considering inter-country heterogeneity and the time dimension [10], ML techniques increase the depth of the analysis by revealing nonlinear relationships, complex interactions, and possible threshold effects between variables. Furthermore, ML methods offer strong predictive performance by reducing the risk of error and are increasingly used in the field of environmental sustainability [11].
This research contributes to the field of environmental studies in several ways: Firstly, while numerous previous studies [12,13,14,15] have empirically examined the relationship between environmental variables and green initiatives, the impact of green initiatives on the load capacity factor has been overlooked. The role of green energy, green technology, and forest areas as green initiatives on the load capacity factor has not been sufficiently investigated in the current literature. While ecological footprint and carbon emission pollution indicators reflect the demand side of the ecosystem, the load capacity factor takes into account both the supply and demand of the ecosystem [16]. Ref. [17] suggested that an indicator reflecting both the supply and demand aspects of nature would be more effective in analyzing environmental quality. The load capacity factor only reflects the environmental degradation caused by human demand for natural resources and ignores how nature meets environmental requirements, i.e., biological capacity. The load capacity factor (LCF) provides an environmental assessment through supply and demand channels and fully reflects the sustainability criterion [18]. In this study, the load capacity factor (LCF) is preferred due to these advantages, thus allowing for a comprehensive assessment of environmental pressure. In this respect, the study presents the total impact of green energy and green technology on environmental quality in a more holistic framework.
Secondly, while BRICS countries are considered at the group level in this study, machine learning (ML) methodologies are used to reduce endogeneity and heterogeneity problems. Existing studies examining the impact of green energy, green technology, and forest areas on the load capacity factor are largely limited to traditional econometric methods based on linear assumptions and mostly adopt the OLS approach. However, the complex and nonlinear relationships between energy systems, technological advancements, economic conditions, and environmental regulations necessitate the use of more flexible analytical approaches. In this context, it is important to analyze these relationships not only with classical econometric techniques but also with ML methods that can reveal nonlinear structures. This study aims to fill this gap in the literature by examining the impact of green energy, green technology, and forest areas on the load capacity factor in BRICS countries using a combination of panel data analysis and machine learning methods. Panel data analysis allows for testing causal relationships by considering inter-country heterogeneity and the time dimension [10], while ML techniques increase the depth of the analysis by revealing nonlinear relationships, complex interactions, and possible threshold effects between variables. Furthermore, ML methods offer strong prediction performance by reducing the risk of error and are increasingly used in the field of environmental sustainability [11].
In this study, the performance of different ML algorithms in predicting the load capacity factor is compared; countries are classified as “winners” and “losers” using an ensemble decision tree model. This approach guides policymakers in developing targeted environmental policies and disseminating best practices. The combined use of panel data analysis and ML methods strengthens the methodological contribution of the study and allows for a holistic evaluation of energy, technology, economics, and environmental policies. The rest of the study is structured as follows: Section 2 presents a literature review consistent with the policy gap that this research aimed to address. The outline of the empirical model, dataset, and methods are presented in Section 3. Section 4 presents the panel data and machine learning results of the study and discusses the findings. Finally, Section 5 concludes the study by outlining policy implications based on the results, listing the limitations of the study, and offering some areas for future research.

2. Literature Review

2.1. Green Energy and Environmental Quality

The fact that countries’ environmental goals have fallen behind their economic growth goals has led to more irreparable impacts on environmental sustainability. To mitigate these impacts, renewable energy, a form of environmentally friendly, clean energy that is recyclable and produces no emissions, has a positive impact on mitigating global climate change [19]. The transition to green energy sources reduces dependence on fossil fuels such as coal and oil, increases energy security, and has a positive effect on increasing employment in the renewable energy sector [20]. Many empirical studies investigating the relationship between green energy use and environmental quality [21,22,23,24,25,26] have shown that the transition from the use of fossil fuels to renewable energy sources for energy production reduces greenhouse gas emissions and is a process that provides environmental gains. For example, [22] suggests increasing investments in renewable energy projects to support Sustainable Development Goals. Ref. [21] suggests that China’s environmental sustainability agenda should be based on energy efficiency and the adoption of more efficient technologies. Ref. [23] emphasizes that promoting green energy investments helps countries achieve their CO2 reduction targets and thus contributes to sustainable development. In another study, [24] demonstrated how policy support for green energies can boost sustainable growth and reduce carbon emissions in South Asia. Ref. [27] argues that environmentally friendly projects in the MENA region would serve as a catalyst to accelerate clean energy adoption and achieve carbon reduction targets in the region. Refs. [25,26,28] suggest that the key to reducing CO2 emissions in China may be to encourage green energy investments by promoting the transition to green energy. Ref. [26] emphasizes that fossil fuel use is considered the root cause of environmental problems in China, and therefore, a shift away from fossil fuels through the use of renewable energy is necessary. Ref. [29] states that renewable energy sources have a positive impact on environmental sustainability in Brazil, India, China, and South Africa. Supporting the results of these studies, [13,30] found that the use of renewable energy contributed to reducing environmental degradation in BRICS countries. In conclusion, turning to green energy sources such as solar, wind, hydroelectric, and geothermal energy, which are abundant in nature, stands out as a practical strategy to reduce ecological damage and minimize the release of harmful emissions associated with fossil fuel energy consumption [7]. These studies show that the transition to renewable energy can be used as a useful tool in achieving environmental quality.
When examining studies investigating the link between renewable energy use and environmental quality, it is observed that existing studies largely utilize econometric analysis methods, are limited to traditional econometric methods based on linear assumptions, and mostly adopt the OLS approach. In this context, it is important to analyze these relationships not only with classical econometric techniques but also with ML methods that can reveal nonlinear structures. Furthermore, in numerous previous studies [12,13,14,15], ecological footprint and carbon emissions have generally been used as pollution indicators, while the effect of green energy on the load capacity factor has been overlooked. The role of green energy on the load capacity factor has not been sufficiently investigated in the current literature. While ecological footprint and carbon emission pollution indicators reflect the demand side of the ecosystem, the load capacity factor takes into account both the supply and demand of the ecosystem [16]. The Load Capacity Factor (LCF) provides an environmental assessment through supply and demand channels and fully reflects the sustainability criterion [18]. In this study, the Load Capacity Factor (LCF) was chosen due to these advantages, thus allowing for a comprehensive assessment of environmental pressure. In this respect, the study presents the total impact of green energy and green technology on environmental quality within a more holistic framework.

2.2. Green Technology and Environmental Quality

When examining studies investigating the link between green technology and environmental quality, it is evident that there is no consensus regarding the connection between green technology and environmental degradation. Some studies argue that green technological development has a remedial effect on environmental degradation, reducing CO2 emissions, ecological footprint, increasing load capacity factor, and improving environmental quality; other studies argue the opposite.
The literature on this subject is based on two different perspectives. The first is explained by the “rebound effect.” According to this view, the efficiency effect resulting from environmental innovation may, after a while, increase consumption, leading to increased environmental pollution. Cost-saving innovations often increase environmental pollution through increased expenditures. This is called the “rebound effect.” “(Rebound effect) The rebound effect is that technological advancements initially increase production by reducing unit costs through energy savings. Lower costs lead to lower prices, causing increased consumption. Increased consumption, in turn, increases production, leading to the use of more energy. Therefore, some of the energy savings achieved in the initial stage are lost in the final stage [31]. According to [32], using a less environmentally friendly technology may increase environmental damage, because every technology causes some environmental damage in the production chain and during use. Sometimes the cost of implementing environmentally friendly technologies can outweigh the benefits they provide. For example, [33], while finding an environmental improvement effect of green technological innovations in OECD countries, emphasized that it takes time to fully see the environmental improvement effects of energy innovation measures and that it is important to adopt a long-term perspective to evaluate and measure the full impact of innovations. This perspective shows that technologies designed as environmentally friendly do not always produce positive and/or sufficient results on the environment. This perspective supports…” In this regard, some studies have clarified the amplifying effects of technological development on environmental degradation. For example, [34,35] found that technological development increases environmental degradation.
A second perspective on the environmental impacts of green technologies was developed by [36]. This approach, in contrast to the “rebound effect” hypothesis, has an optimistic view of the link between green innovation and environmental quality. Accordingly, the adoption of green technologies contributes to the reduction in environmental pollution through cleaner production processes and increased resource efficiency. Green technology is key in reducing dependence on fossil energy sources and helping to realize the circular economy by increasing the efficiency of natural resource use and promoting the development of green energy technologies [37]. The literature supports this view, with studies claiming that green technological development improves the environment [12,14]. The literature contains mixed findings. Based on the findings of this study, it is shown that BRICS countries need policies that consider the ecological and economic dimensions of green technological developments, linking economic development to environmental goals. Therefore, one of the main focuses of this study is to examine the impact of green technology on environmental quality in BRICS countries and to develop policy frameworks.

2.3. Forest Cover and Environmental Quality

Literature on the impact of forested area on environmental quality [3,4,5] shows that increased forested area significantly contributes to improved environmental quality. For example, according to the view put forward in the study by [38], forests act as carbon sinks by removing CO2 from the atmosphere, thus helping to reduce greenhouse gas emissions. This view emphasizes the central role of forest ecosystems in improving environmental quality by increasing the load capacity factor. This view also aligns with the findings of the study by [6], which considered BRICS countries. Similarly, [4] found that forested area has a negative impact on greenhouse gas emissions and a positive relationship with the load capacity factor in Poland. Ref. [4] attributed this finding to the fact that forests help the load-bearing capacity factor by regulating local climate conditions, preventing soil erosion, and conserving water resources. The findings in these studies generally show that forests, which are habitats for many species, protect biodiversity and ecological balance, that the expansion of forest areas will increase environmental benefits, and that it will promote the conservation of biodiversity. In these studies, forest areas are likened to “lungs,” emphasizing their vital importance. The impact of the “forest arena,” which is perhaps overlooked in the literature but is necessary for sustainability, on the environmental quality of the BRICS countries on their greening efforts has been examined.

2.4. Literature Gap

Despite numerous studies on the subject, the scarcity of research examining the impact of green solutions on the load capacity factor is noteworthy. While many previous studies have empirically investigated the relationship between environmental variables such as CO2 emissions and ecological footprint and green initiatives, the impact of green initiatives on the load capacity factor has been overlooked. The role of green energy, green technology, and forest areas as green initiatives on the load capacity factor has not been sufficiently investigated in the current literature. In this respect, the study presents the total impact of green energy and green technology on environmental quality within a more holistic framework. Furthermore, studies that directly address the impact of green energy, green technology, and forest areas on the load capacity factor are mostly limited to traditional econometric methods based on linear assumptions. Previous studies have generally used different econometric methods, and machine learning has not been included in the process of examining the load capacity factor. Consequently, to close this gap, the present study provides important guidance for policymakers by applying a machine learning approach model to identify losing and winning country groups in terms of estimated LCF, in addition to panel data analysis to evaluate the impacts of GE, GT, and FC on LCF in BRICS countries. There are not many studies in the literature that use machine learning models to detect LCFs.

3. Methodology, Model, and Data

3.1. Data

The study used annual panel data for the period 2000–2022 and for the BRICS (Brazil, Russia, India, China, and South Africa) countries. The time range of the data influenced the selection of the sample period. Since data after 2022 were not available for some variables, the sample period was terminated in 2022. The main reasons for choosing this group of countries are that China, India, Russia, and Brazil, the four members of the BRICS group, are the five largest emitters of greenhouse gases in the world, and although South Africa is not at the top of the global emissions ranking, it is the largest source of emissions from the African continent. Table 1 contains information on the definitions of the variables and their sources. The data was obtained from Global Footprint Network, Our World in Data, World Bank, and OECD databases. In the study, panel data analysis was performed using the statistical software packages E-Views 10, Gauss, and Stata 15.
In this study, LCF data was used as the dependent variable. In the literature, ecological footprint (EF) data is frequently preferred as an indicator of environmental pollution, and EF is defined as a measure of human use of environmental resources, reflecting human dependence on the ecosystem. The higher the EF value, the more resources humans need, and the more serious the impact on ecology and the environment will be [39]. However, [17] suggested that an indicator reflecting both the supply and demand aspects of nature would be more effective in analyzing environmental quality. According to them, EF only reflects the environmental degradation caused by human demand for natural resources and ignores how nature meets environmental needs, i.e., biological capacity. The analysis of new variables in combating environmental problems has become popular over time, and researchers have recently highlighted the LCF variable. LCF provides an environmental assessment through supply and demand channels and fully reflects the sustainability criterion [18]. LCF data is obtained by ratioing biocapacity data to EF data. The LCF value can be equal to, less than, or greater than “1”. An LCF equal to 1 indicates the sustainability limit. However, an LCF less than 1 indicates that the ecological situation is unsustainable, while an LCF greater than 1 means that the ecological system is sustainable [40]. LCF data was calculated using data obtained from the Global Footprint Network database. GT, GE, and FC data were used as explanatory variables in the model. GT, the focus of the study, is the green technology variable showing the number of patent applications in environmentally related technologies. GT, green patent data in environmentally related technologies, can reflect the output of green technology more objectively, and considering the long application cycle of green patents, patent application data is a more accurate measure. Therefore, following the study by [41], the number of patent applications in environmentally related technologies was used. GE represents renewable energy consumption as a percentage of primary energy supply, GT represents the number of patent applications in environmentally related technologies, and FC represents the percentage of a country’s total land area covered by forests.
The study also included economic growth and the digital economy as control variables to examine their impact on environmental quality in BRICS countries. The control variables are EG, an indicator of economic growth representing GDP per capita (constant 2015 US$), and INT, an indicator of the digital economy representing the number of individual internet users as a percentage of the total population. This data was obtained from Our World in Data, World Bank, and OECD databases.
Figure 1 reflects the trends in ecological footprint, biocapacity, and LCF series between 2000 and 2022. It is noteworthy that the ecological footprint in China and India has not followed a progressively increasing trend. Reasons for this include their rapid industrialization, unplanned urbanization, and high population growth rates. In contrast, Russia’s low population density and rich forested areas, along with Brazil’s abundance of natural resources, reflect their relatively high biocapacity potential. However, over time, the gap between biocapacity and ecological footprint has narrowed, and in some years, the ecological footprint has caught up with or even surpassed biocapacity. South Africa, on the other hand, is a country with a limited biocapacity but a very high ecological footprint.

3.2. Empirical Modeling

Following the studies by [4,20], the following model presented in Equation (1) was developed in order to apply empirical analysis in this study:
L C F i t = f G E i t , G T i t ,   F C i t ,   E G i t ,   I N T i t  
In Equation (1), LCF represents the load capacity factor; GE represents green energy; GT represents green technology; FC represents forest cover; EG represents economic growth; and INT represents the digital economy. The subscript represents the BRICS countries and the period t = 2000, …, 2022.
To obtain the elasticity coefficients, the logarithmic forms of the variables used in the study were included in the model. The econometric model developed based on the studies by [4,20] is as follows:
l n L C F i t = β 0 + β 1 l n G E i t + β 2 l n G T i t + β 3 l n F C i t + β 4 l n E G i t + β 5 l n I N T i t + ε i t  
In Equation (2), β 1 , β 2 , β 3 , β 4 ve β 5 represents the long-term elasticity coefficients of the explanatory variables, i represents the countries, t represents the period, and ε represents the error term.
Technological advancements in the production, storage, and transportation processes of renewable energy sources offer the opportunity to fully utilize the potential of these resources, enabling the protection of the environment while meeting energy demand. Renewable energy-based systems play a critical role in combating environmental-energy problems and climate change. Indeed, although it makes the transition to non-renewable sources more difficult for all industries and sectors, it has experienced tremendous growth exceeding expectations in the last decade [42]. In light of this information, the expected sign of the β 1 coefficient is positive.
Green technological developments have recently been recognized as one of the most important tools in solving environmental problems. Green technologies involve certain complexities and challenges in terms of cost and demand, and designing strategies to develop and market these technologies is crucial for their success, especially in developing countries [43]. Accordingly, while there is no guarantee that green technological developments will be effectively implemented in society, a delay period may occur between green technological innovations and societal adaptation [44]. This negative relationship, considering the interaction between negative externalities and the potential for new technologies to increase pollution rather than reduce it as intended, is expected to result in a negative sign for the β 2 coefficient.
Deforestation, mining, and the use of natural resources for agriculture increase the ecological footprint and reduce biological capacity, thus exacerbating ecological degradation. However, according to another view, the depletion of natural resources can be significantly reduced if sustainable management measures are implemented in production and consumption patterns. Since there is no consensus, the expected sign of the β 3 coefficient can be positive or negative.

3.3. Econometric Methodology

3.3.1. Cross-Sectional Dependence Test

Many studies in the panel data literature conclude that errors in models can exhibit significant cross-sectional dependence. This can arise due to the presence of common shocks and unobservable components, which ultimately become part of the error term [45]. In the case of panels where the cross-sectional dimension N is small (e.g., 10 or less) and the time dimension (T) of the panel is sufficiently large, the cross-correlation of errors can be modeled (and statistically tested) using the framework of seemingly unrelated regression (SURE) equations. Traditional methods, including log-likelihood ratio tests, can be applied when N is constant and T → ∞ [46].
A pioneering study empirically testing cross-sectional dependence was conducted by [47]. The Lagrange Multiplier (LM) test statistic, which can be applied when T > N to test cross-sectional dependence, is as follows [10]:
L M B P = T i = 1 N 1 j = i + 1 N ρ ^ i j 2  
In Equation (3), N represents the number of cross-sectional units, T represents the time series, and ρ i j represents the inter-unit correlation coefficient of the error terms. The null hypothesis for the LM test is “there is no cross-sectional dependence”.

3.3.2. Slope Homogeneity Tests

In empirical models of economic studies, researchers often estimate regression models that allow individuals or firms to have different individual fixed effects (different “intersection points”) but apply equal “slope” coefficients among units. However, applying an incorrect homogeneous slope constraint leads to bias in policy predictions obtained within the framework of the Least Squares-Fixed Effects (OLS-FE) model [48].
In the literature, the homogeneity test proposed in [49] suggests distribution-type tests that can be applied to large panel data models, depending on the cross-sectional size and time series size. Subsequently, the Delta test developed by [50] is based on the Swamy statistic, while the Adjusted Delta test is based on a modified version of the Swamy statistic where the regression standard errors for individual cross-sectional units are calculated using a pooled fixed effects model instead of the least squares estimator [50]:
~ = N N 1 S ~ k 2 k
~ a d j = N ( T + 1 ) T k 1 N 1 S ~ k 2 k
The null hypothesis of the test statistics in Equations (4) and (5) is “the slope coefficients are homogeneous”, while the alternative hypothesis is “the slope coefficients are heterogeneous.”

3.3.3. Panel Stationarity Test

Panel unit root tests differ depending on whether or not there is cross-sectional dependence among units. First-generation panel stationarity tests ignore cross-sectional dependence. In panel data studies, it is recommended in the literature to apply second-generation panel unit root tests when there is cross-sectional dependence. Therefore, in this study, the CIPS (Cross-Sectionally Augmented IPS) panel unit root test, which is calculated by taking the average of the CADF (Cross-Sectionally Augmented DF) statistics developed by [50], was applied to test the stationarity degrees of the series. The estimated heterogeneous panel data model for this test is given in Equation (6):
y i t = α i + β i y i , t 1 + γ i f t + ε i t
The hypotheses for the model above are as follows:
H 0 : α i = 0   f o r   a l l   i   ( n o   c o i n t e g r a t i o n )
H 1 : α i < 0   f o r   a t   l e a s t   o n e   i   ( c o i n t e g r a t i o n   e x i s t s )
The cross-sectional extended version of the IPS test developed by Im et al. (2003) is as follows [51]:
C I P S   ( N , T ) = N 1 i = 1 N t i ( N ,   T )

3.3.4. Cointegration Tests

After testing slope heterogeneity, cross-sectional dependence, and degrees of stationarity, it is necessary to test whether a cointegration relationship exists among the variables examined in the study. At this stage, if cross-sectional dependence and slope heterogeneity are present in the variables, it is important to use an efficient cointegration estimator that takes both problems into account. In the literature, a cointegration test that considers both slope coefficient heterogeneity and cross-sectional dependence simultaneously was developed by [52].
The group and panel test statistics proposed in the study are as follows [53]:
G t = 1 N i = 1 N α ^ i S E ( α ^ i )   ve   G a = 1 N i = 1 N T α ^ i α ^ i ( 1 )
Hypotheses of group test statistics:
H 0 : α i = 0   f o r   a l l   i   ( n o   c o i n t e g r a t i o n )
H 1 : α i = α < f o r   a l l   i   ( c o i n t e g r a t i o n   e x i s t s )  
P τ = α ^ S E ( α ^ ) ve   P α = T α ^
Hypotheses of panel test statistics:
H 0 : α i = 0   f o r   a l l   i   ( n o   c o i n t e g r a t i o n )
H 1 : α i = α < f o r   a l l   i   ( c o i n t e g r a t i o n   e x i s t s )
If group statistics are found to be significant, this means that at least one cross-section is cointegrated [54]. On the other hand, if panel statistics are significant, it indicates that the entire panel is cointegrated.

3.3.5. Long Run Estimator

After identifying long-term relationships between variables using cointegration testing, the cointegration equation needs to be estimated [55]. In the presence of cross-sectional dependence and the same degree of cointegration, the Augmented Mean Group (AMG) estimator developed by [56] can be applied. There are several reasons for preferring the AMG estimator among panel data methods. Firstly, in the AMG estimator, it is possible to model unobservable common factors in unit-specific regressions through the common dynamic effect parameter. Thus, it becomes resistant to cross-sectional dependence and slope heterogeneity. Secondly, it can be applied even when the series have different levels of stationarity [57,58].
The AMG procedure is applied in two stages [56]:
(i) stage:
y i t = b x i t + t = 2 T c t D t + e i t     c ^ t μ ^ t
(ii) stage:
y i t = α i + b i x i t + c i t + d i μ ^ t + e i t         b ^ A M G = N 1 i b ^ i
In the first stage, Equation (10) is estimated using the OLS method for first differences, and the coefficients of the time dummy variables are obtained in this way. In the second stage, this variable is included in each of the N standard country regressions, which also include linear trend terms, in order to capture the original processes that develop linearly over time and are ignored (Equation (11)). Finally, b ^ A M G is calculated by taking the simple mean of the slope coefficients obtained from the unit regressions. The analysis flow is presented in Figure 1.

3.3.6. Machine Learning Algorithms

While panel econometric methods focus on estimating average long-term elasticities under linear assumptions, machine learning techniques aim to reveal nonlinear relationships, complex interactions, and threshold-based structures between variables. Therefore, the machine learning approach used in this study complements econometric analyses and offers the opportunity to examine the hidden structural patterns among the factors determining environmental quality in greater depth.
This study comparatively analyzes the performance of different machine learning algorithms in predicting the LCF variable, which represents environmental quality. The machine learning approach complements the long-term relationships and causal findings obtained in the econometric section of the study; it specifically aims to reveal nonlinear structures, interactions between variables, and threshold-based mechanisms. However, while econometric analyses focus on estimating mean effects and long-term elasticities between variables, machine learning analyses primarily concentrate on prediction accuracy, model flexibility, and interpretable policy implications. Therefore, a conscious methodological distinction has been made between the two approaches, and the results are treated as complementary rather than competing findings. In the machine learning analyses, unlike the econometric section, raw variables without logarithmic transformation were used. This choice is based on the capacity of machine learning algorithms to model nonlinear relationships and complex interactions in a scale-independent manner. Especially tree-based and ensemble methods aim to prevent information loss that may be caused by logarithmic transformations, as they can directly learn the natural distributions of variables and possible threshold values [59]. In this respect, the machine learning approach differs methodologically from econometric analyses that focus on elasticity interpretation.
The performance of machine learning models was evaluated using multiple performance metrics calculated on the test set. These metrics are R2, which shows the explanatory power; MAE, MSE, and RMSE, which reflect the magnitude of prediction errors; and Mean Signed Deviation (MSD), which reveals the tendency of predictions to be systematically over or underestimated.
Performance metrics are calculated as follows [60]:
R 2 = 1 ( y i y ^ i ) 2 ( y i y ¯ i ) 2
M A E = 1 n i = 1 n y i y ^ i
M S E = 1 n i = 1 n ( y i y ^ i ) 2
R M S E = 1 n i = 1 n ( y i y ^ i ) 2
M S D = 1 n i = 1 n ( y ^ i y i )
Since each criterion reflects a different aspect of model performance, the models were ranked individually according to these criteria, and then these rankings were combined to create an overall ranking of success. This approach aims to reduce the biases that can arise from evaluations based on a single performance criterion. Figure 2 shows the analysis flowchart.

4. Empirical Results and Discussion

4.1. Preliminary Analysis

The number of observations is 115 for all variables indicates that the panel dataset employed in the analysis is balanced in both the time and country dimensions. For the environmental quality indicator lnLCF in BRICS countries, the mean is 4.2376, and the median is 3.6728, with values ranging between a minimum of 2.9910 and a maximum of 5.9957, exhibiting positive skewness and a relatively platykurtic distribution. Accordingly, while the lnLCF variable differs among BRICS countries, this difference is not at extreme ends of the spectrum. Among the explanatory variables, lnEG has the highest mean, while lnGE has the lowest mean. The mean of the green technology indicator lnGT is 2.2943, with a slightly left-skewed distribution and kurtosis close to that of a normal distribution, whereas lnINT has a mean of 3.0548 and a standard deviation of 1.195. More specifically, observations of very low lnGT levels are limited, and most countries have relatively higher lnGT levels. Based on the standard deviation, the lnINT variable shows significant heterogeneity among countries. The mean of lnFC, which represents the share of forested area, is 3.3823 with a standard deviation of 0.5499, and its distribution is slightly right-skewed and platykurtic. Accordingly, the share of forested areas among BRICS countries does not show large fluctuations, and in most countries this share remains limited (Table 2).

4.2. Cross-Sectional Dependence Test and Slope Homogeneity Test

Table 3 presents the results of the cross-sectional dependence test. According to the [47] test, the null hypothesis was rejected at the 1% significance level for all series. Therefore, there is a cross-sectional dependence problem in the series. A shock in one country affects other countries as well. Consequently, these countries need to consider the environmental policies implemented by other countries when implementing their own environmental policies.
After testing the cross-sectional dependence, another assumption that needs to be tested before estimating the model is whether the slope coefficients are homogeneous. The results of the delta tests developed by [48] are presented in Table 4.
According to both delta test results, the null hypothesis is rejected at the 1% significance level. This indicates that the constant and slope coefficients in the model are heterogeneous. This result suggests that changes in the economic structure of any country in the sample could lead to changes in the economies of other countries in the sample.

4.3. Panel Unit Root Test

After determining that the slope coefficients were heterogeneous, a second-generation panel unit root test (CIPS) that considers cross-sectional dependence was applied to test the stationarity of the series. The test results are given in Table 5.

4.4. Cointegration Test

After determining that the difference between the series is stationary and the slope coefficient is heterogeneous, the cointegration relationship between the variables was investigated using the tests developed by [55]. The robust probability values obtained separately for each test are given in Table 6.
As shown in Table 6, the null hypothesis was rejected at the 5% significance level. Accordingly, there is at least one cointegration relationship between the variables. This result provides evidence supporting the existence of a long-term relationship in the model examining the dynamic relationships between variables belonging to BRICS countries.

4.5. Panel Estimation Results

To estimate long-term cointegration coefficients and determine the direction of the relationship, the AMG test developed by [56] was applied, and the results are presented in Table 7.
According to Table 7, the green technology indicator variable lnGT statistically significantly and negatively affects lnLCF. The findings of this study are consistent with the findings of [8], who examined BRICS countries. According to this result, firstly, the intermittent operation characteristic inherent in some green energy sources such as solar, hydroelectric, and wind makes it difficult to ensure consistency in energy supply, thus limiting LCF. Secondly, current technology is insufficient to fully meet energy storage and distribution requirements, leading to imbalances between energy demand and supply and negatively affecting LCF. Similarly, according to [57], developments regarding green technological innovation in BRICS countries are still in their initial stages. Therefore, qualitatively increasing investments in green technologies is of great importance in terms of a sustainable environment. According to [58], the level of innovation in green technology has not yet reached a point that will allow for a significant reduction in environmental pollution. This does not mean that green technology innovations do not exist or are not valuable. Furthermore, this means that these innovations are not produced in sufficient quantity or quality to slow down the trend of environmental pollution. This situation is explained by the fact that the traditional economic development model, consisting of high energy consumption, high pollution, and high emissions, leads to intense environmental pollution due to excessive resource consumption. This finding is consistent with the results of [34,35]. Similarly, [33] emphasized that it takes time to see the full environmental improvement effects of energy innovation measures and that it is important to adopt a long-term perspective to evaluate and measure the full impact of innovations. Therefore, policies that encourage the adoption of research and development (R&D) activities in green technologies to improve environmental degradation by reducing emissions should be supported.
The indicator of green energy, lnGE, statistically significantly and positively affects lnLCF. Green energy improves environmental quality. These findings demonstrate that renewable energy, a form of environmentally friendly, clean energy that is biodegradable and produces no emissions, has a positive impact on mitigating global climate change by improving environmental quality. The transition to green energy sources reduces dependence on fossil fuels such as coal and oil, increases energy security, and has a positive effect on increasing employment in the renewable energy sector. This finding aligns with the findings of [59,60]. Furthermore, as stated in the study by [61], renewable energy sources have become a focus of attention for politicians and governments in recent years due to the various social and economic benefits they provide, such as environmental protection, job creation, and reduced dependence on foreign energy sources. Additionally, ref. [13] emphasize that investments in green energy sources generally show lower carbon intensity compared to traditional energy sources. Supporting the results of these studies, refs. [13,30] found that the use of renewable energy in BRICS countries contributed to reducing environmental degradation. In conclusion, turning to green energy sources such as solar, wind, hydroelectric, and geothermal energy, which are abundant in nature, stands out as a practical strategy to reduce ecological damage and minimize harmful emissions associated with fossil fuel energy consumption [7]. These studies show that the transition to renewable energy can be used as a useful tool in achieving environmental quality.
The coefficient of the lnFC variable, an indicator of forested area, was found to be statistically significant and positive. Accordingly, a 1% increase in lnFC increases lnLCF by 2.787%. In other words, the increase in forested area significantly contributes to the improvement of environmental quality in BRICS countries. This finding supports the findings of [3,4,5,38]. According to the view put forward in the study, forests act as carbon sinks by removing CO2 from the atmosphere, which helps reduce greenhouse gas emissions. This view emphasizes the central role of forest ecosystems in improving environmental quality by increasing the load capacity factor. It also coincides with the findings of the study by [6], which deals with BRICS countries.
The study also found a statistically significant negative relationship between economic growth and environmental quality, while a statistically significant positive relationship was found between digital economy and environmental quality. This finding is consistent with the findings of [59,60]. Figure 3 shows a summary of the results.

4.6. Machine Learning Algorithm for the Prediction of the Future Value of Load Capacity Factor

This study comparatively evaluates the performance of different machine learning algorithms in predicting the LCF variable. Machine learning analyses were performed using a total of 115 observations from a balanced panel dataset of five BRICS countries for the period 2000–2022. Raw variables were used in the analyses; the dataset was divided into 70% train-30% test ratios while maintaining its time-ordered structure. All machine learning models were implemented using the Python programming language, particularly utilizing the scikit-learn library. A time-sequential train-test split was preferred to preserve the temporal structure of the dataset and prevent future information from infiltrating the training process. Model performances were evaluated on a test set basis using R2, MAE, MSE, RMSE, and MSD metrics.

4.6.1. Overall Performance Ranking

The overall ranking results, calculated by considering all performance criteria of the models, are presented in Table 8. The findings in Table 8 reveal that ensemble and tree-based methods exhibit significantly superior performance compared to linear and quasi-linear models.
When all criteria are considered together, the Gradient Boosting model showed the highest overall performance. This model not only had the highest R2 value but also achieved the lowest values for error measures such as MAE, MSE, and RMSE. The fact that the MSD value is very close to zero indicates that the model does not exhibit a systematic over- or under-estimation bias. While the Random Forest and Simple Regression Tree models also exhibited high performance, they lagged behind the Gradient Boosting model in terms of error measures. In contrast, the Linear Regression, Polynomial Regression, and Artificial Neural Network models ranked lower. These results clearly demonstrate that the relationship between LCF and explanatory variables is complex, interactive, and threshold-based, rather than linear.

4.6.2. The Comparative Explanatory Power of Models

Figure 1, which presents a comparative analysis of the R2 values of different machine learning algorithms on the test set, shows that tree-based and ensemble methods have significantly higher explanatory power compared to linear models. The Gradient Boosting model achieves the highest R2 value, followed by the Random Forest and Simple Regression Tree models. In contrast, Linear Regression and Artificial Neural Network models appear to have relatively lower explanatory power (Figure 4).

4.6.3. Predictive Performance of the Best Model

The actual and predicted LCF values for the Gradient Boosting model, which showed the highest performance, are presented in Figure 4. The concentration of points largely around the 45-degree reference line indicates that the model can produce strong and consistent predictions at both low and high LCF values (Figure 5). This high prediction success stems from the Gradient Boosting model’s capacity to effectively learn nonlinear interactions and complex structures between variables, demonstrating that it offers a prediction framework suitable for the structural characteristics of the environmental quality indicator.
The fact that prediction errors remain limited, especially in observations with low environmental quality levels, demonstrates that the model can effectively capture differences in environmental quality between countries.

4.6.4. Feature Importance Analysis and Interpretable Policy Network

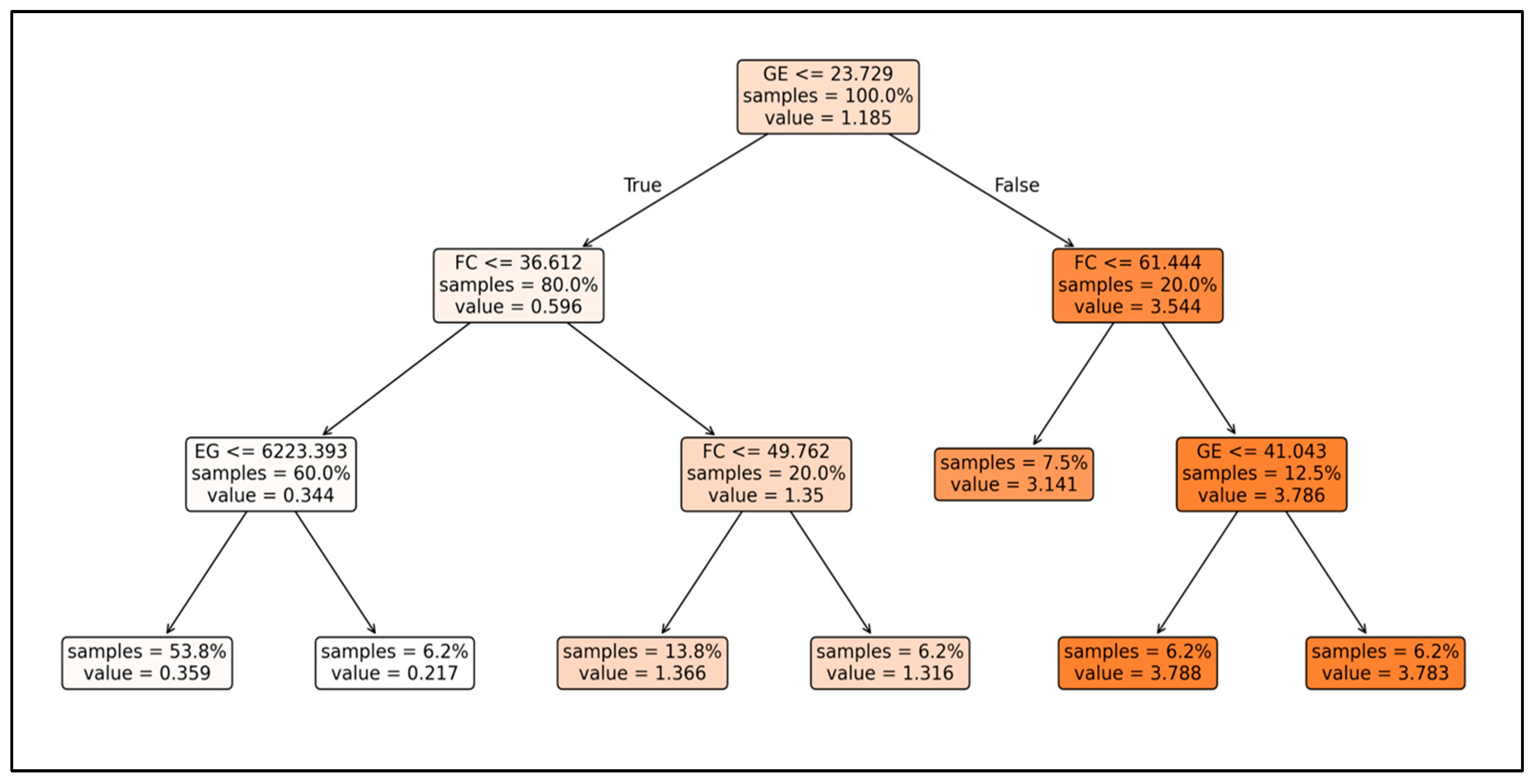
To reduce the “black box” nature of machine learning models and strengthen policy inferences, feature importance analysis was performed using the Random Forest model. Although the Gradient Boosting model showed the highest prediction performance, an interpretable policy tree was constructed using the Random Forest algorithm. The main reason for this is that the aim of the policy tree is not to maximize prediction accuracy, but rather to clearly and consistently reveal the threshold-based relationships between variables that determine environmental quality. Thanks to its structure based on independent decision trees, the Random Forest algorithm produces more stable and generalizable results in feature importance measures; this feature increases the reliability of policy inferences. In contrast, the sequential learning structure of the Gradient Boosting algorithm can increase the sampling sensitivity of feature importance measures. Therefore, Random Forest was preferred in the policy tree application, which prioritizes interpretability for policymakers.
In line with the aim of this study, it was deemed appropriate to prefer classical feature importance measures based on Random Forest in the construction of the interpretable policy tree to clearly and consistently present the structural importance relationships between variables. Policy tree results are presented in Table 9. As shown in the table, the highest contribution to LCF estimation comes from forest cover and green energy consumption variables. In contrast, the relative importance of other variables appears to be limited.
Based on these findings, a simplified and policy-oriented decision tree was constructed using the variables with the highest importance scores (Figure 6). This structure demonstrates that environmental quality is determined not by a single factor, but through threshold-based interactions between renewable energy use and forest capacity.
It has been observed that LCF (Low Environmental Capacity) increases significantly when renewable energy consumption exceeds a certain threshold and forest areas are high. Conversely, when these two fundamental elements remain at low levels, the contribution of economic growth to environmental quality remains limited.
According to the Random Forest Feature Importance analysis results, the decisive role of forest area and renewable energy consumption on environmental quality aligns with the load capacity factor’s structure, which represents the balance between ecological supply (biocapacity) and human demand (ecological footprint). This finding indicates that environmental sustainability in BRICS countries is primarily shaped through the interaction between natural resource capacity and the energy transition process.

4.6.5. Winner–Loser Country Analysis

In the final stage of machine learning, a winner-loser country analysis was performed using the Gradient Boosting model, which has the highest prediction success rate. In this analysis, the predicted LCF values for each country were compared as of the initial and final years; countries were classified based on the percentage change in the predicted environmental quality indicator. This approach reduces the impact of initial level differences between countries, allowing for a more accurate assessment of environmental quality trends.
According to the results presented in Table 10, only the Russian Federation was classified as a “winner” country, showing improvement in environmental quality. In contrast, Brazil, South Africa, China, and India experienced a decline in environmental carrying capacity and are among the “loser” countries. These findings reveal that environmental sustainability is not a symmetrical process among countries and that the efficiency of energy transition and the preservation of forested areas play a decisive role. In this study, the classification of the Russian Federation as a “winner” country is based not on the absolute level of environmental performance, but on the relative change in the LCF indicator throughout the analysis period. LCF is an indicator reflecting the balance between biocapacity and ecological pressure, showing high sensitivity to forest area and renewable energy use. The determining role of the FC variable on LCF in the machine learning results also confirms this structure. In this context, Russia’s classification as a winner does not mean that fossil fuel dependence is low or that there are no environmental pressures; it shows that forest area and renewable energy capacity were able to relatively limit the deterioration in environmental carrying capacity during the analysis period. Therefore, this result is consistent with the structural characteristics of the environmental quality indicator used, rather than model bias. China’s classification as a “loser country” is based on relative changes in the estimated load capacity factor rather than absolute environmental performance levels. Although significant progress has been made in renewable energy investments and environmental policies in recent years, ecological pressure appears to have risen faster than biocapacity growth during the analysis period. When the findings obtained from econometric methods are evaluated together, the relative importance of both FC and GE variables stands out. Indeed, the relatively high coefficient values of both variables in the findings obtained with the AMG estimator are consistent with the finding that these variables have the highest contribution rate in LCF estimation in the ML result. Econometric analysis indicates that the GT variable negatively affects LCF; the ML method, however, suggests that the importance of this variable is quite low. Therefore, the results indicate that green technologies are not yet an effective tool in supporting environmental quality in BRICS countries.
According to the AMG result, the INT variable increases environmental quality; however, the ML estimation results show that this effect is positive but very small. In other words, the INT variable is not as strong a core determinant in explaining LCF as the FC and GE variables. Finally, the coefficient of the EG variable was found to be negative in the AMG estimation results. The finding that the growth performance of BRICS countries increases ecological pressure is supported by the ML method. However, similar to the INT and GT variables, the EG variable also has a limited effect on LCF. Figure 7 shows the results in comparison.
Overall, machine learning findings reveal that environmental quality cannot be explained solely by economic growth or technological progress; renewable energy transition and forest area must be considered together. In particular, the superior performance of tree-based and ensemble methods confirms that the LCF (Low Environmental Capacity) indicator has a nonlinear, interactive, and threshold-based structure. These findings are consistent with the results obtained in the econometric section of the study, offering a more detailed perspective on the conditions under which environmental sustainability is strengthened, going beyond average effects.
The results of the machine learning-based variable importance analysis and policy network clearly demonstrate that the fundamental mechanism shaping environmental quality is the interaction between renewable energy use and forest area. It is observed that environmental carrying capacity is significantly strengthened when renewable energy transition exceeds certain threshold values and forest area is protected; conversely, the contribution of economic growth to environmental quality is limited when both elements are weak. This result indicates that policies for environmental sustainability require holistic and coordinated strategies instead of one-dimensional approaches.

5. Conclusions and Policy Implications

5.1. Conclusions

While the relationship between CO2 emissions, ecological footprint, and green initiatives has generally been empirically studied, the impact of green initiatives on the load capacity factor has been overlooked. These studies have typically used various econometric methods and have not incorporated machine learning into the process. This study addresses this research gap by focusing on the green energy transition and green technology, which are preferred for their various advantages and significant contributors to the load capacity factor. To analyze this relationship in BRICS economies between 2000 and 2022 [55], the Augmented Mean Group (AMG) estimator, and Machine Learning algorithms were used. “The complex and nonlinear relationships between energy systems, technological advancements, economic conditions, and environmental regulations necessitate the use of more flexible analytical approaches. In this context, it is important to analyze these relationships not only with classical econometric techniques but also with ML methods that can reveal nonlinear structures. This study aims to fill this gap in the literature by examining the impact of green energy, green technology, and forest areas on the load capacity factor in BRICS countries using panel data analysis and machine learning methods together. This is because machine learning techniques increase the depth of the analysis by revealing nonlinear relationships, complex interactions, and possible threshold effects between variables. In addition, ML methods offer strong predictive performance by reducing the risk of error and are increasingly used in the field of environmental sustainability [11].”
The results show strong evidence of a positive relationship between green energy, the digital economy, forested areas, and the load capacity factor, while a negative relationship exists between green technology, growth, and the load capacity factor. Based on robust empirical findings, renewable energy sources emerge as a key element in promoting clean energy adoption and ultimately helping to increase the load capacity factor in BRICS economies. The results also imply that since developments in green technological innovation in BRICS countries are still in their early stages, investments in green technologies for a sustainable environment need to be qualitatively increased. This finding that green technology reduces environmental quality confirms the hypothesis of the study. The study’s findings are consistent with those of [8], who examined BRICS countries. According to this conclusion, firstly, the intermittent operation characteristic inherent in some green energy sources such as solar, hydroelectric, and wind makes it difficult to ensure consistency in energy supply, thus limiting LCF (Low-Consumption Function). Secondly, current technology is insufficient to fully meet energy storage and distribution requirements, leading to imbalances between energy demand and supply and negatively impacting LCF. Similarly, according to [61], developments related to green technological innovation in BRICS countries are still in their early stages. According to [62], the level of innovation in green technology has not yet reached a point that would allow for a significant reduction in environmental pollution. Furthermore, this means that these innovations are not produced in sufficient quantity or quality to slow down the trend of environmental pollution. This situation is explained by the fact that the traditional economic development model, consisting of high energy consumption, high pollution, and high emissions, leads to intense environmental pollution due to excessive resource consumption. This finding is consistent with the results of [34,35].
The study found that green energy improves environmental quality. This result confirms the hypothesis of the study that “green energy positively affects environmental quality.” These findings show that renewable energy, a form of energy that is recyclable in nature, does not produce emissions, is environmentally friendly, and clean, has a positive effect in mitigating global climate change by improving environmental quality. The transition to green energy sources reduces dependence on fossil fuels such as coal and oil, increases energy security, and has a positive effect in increasing employment in the renewable energy sector. This finding is consistent with the findings of [59,60]. This result shows that the transition to renewable energy can be used as a useful tool in achieving environmental quality.
The study also shows that increased forest cover significantly contributes to improving environmental quality in BRICS countries. This finding confirms the study’s hypothesis that “forest cover improves environmental quality.” This finding supports the findings of [3,4,5]. According to the view put forward in [38], forests act as carbon sinks by removing CO2 from the atmosphere, which helps reduce greenhouse gas emissions. This view emphasizes the central role of forest ecosystems in improving environmental quality by increasing the load capacity factor. It also coincides with the findings of [6], which examined BRICS countries.
Furthermore, we use an ensemble decision tree model, a machine learning approach, to determine which countries are winners and losers in terms of the estimated load capacity factor. Our results show that among BRICS countries, only the Russian Federation is classified as a “winner” country, relatively limiting the deterioration in its environmental carrying capacity. In contrast, Brazil, South Africa, China, and India are among the “loser” countries, experiencing a decline in their environmental carrying capacity. “In recent years, China has made significant progress in environmental protection and green low-carbon initiatives, as mentioned in many studies. However, among the BRICS economies, China stands out particularly for its significant increase in production-based income and living standards. Despite investing heavily in renewable energy development and becoming one of the world’s largest producers and users of renewable energy, China’s reliance on coal, oil, and other fossil fuels remains significantly higher than its current renewable energy consumption [9]. The winner-loser country analysis findings reveal that environmental quality performance does not follow a symmetrical process among countries and diverges significantly over time. Overall, the machine learning findings show that environmental quality cannot be explained solely by economic growth or technological progress; renewable energy transition and forest area must be considered together [63]. In particular, the superior performance of tree-based and ensemble methods confirms that the LCF (Lower Environmental Capacity Factor), an indicator of environmental quality, has a nonlinear, interactive, and threshold-based structure. These findings are consistent with the results obtained in the econometric section of the study and offer a more detailed perspective on the conditions under which environmental sustainability is strengthened, going beyond average impacts.
This research contributes to the field of environmental studies in several ways: Firstly, while numerous previous studies [12,13,14,15] have empirically examined the relationship between environmental variables and green initiatives, the impact of green initiatives on the load capacity factor has been overlooked. The role of green energy, green technology, and forest areas as green initiatives on the load capacity factor has not been sufficiently investigated in the existing literature. In this study, the load capacity factor (LCF), chosen due to its advantages, allows for a comprehensive assessment of environmental pressure. In this respect, the study presents the total impact of green energy and green technology on environmental quality within a more holistic framework. Secondly, while BRICS countries are considered at the group level in this study, machine learning (ML) methodologies are used to reduce endogeneity and heterogeneity issues. Existing studies examining the impact of green energy, green technology, and forest areas on the load capacity factor are largely limited to traditional econometric methods based on linear assumptions and mostly adopt the OLS approach. However, the complex and nonlinear relationships between energy systems, technological advancements, economic conditions, and environmental regulations necessitate the use of more flexible analytical approaches. In this context, it is important to analyze these relationships not only with classical econometric techniques but also with ML methods that can reveal nonlinear structures. While panel data analysis allows for testing causal relationships by considering inter-country heterogeneity and the time dimension [10], ML techniques increase the depth of the analysis by revealing nonlinear relationships, complex interactions, and possible threshold effects between variables. In addition, ML methods offer strong prediction performance by reducing the risk of error and are increasingly used in the field of environmental sustainability [11]. In this study, the performance of different ML algorithms in predicting the load capacity factor was compared; countries were classified as “winners” and “losers” using an ensemble decision tree model. This approach guides policymakers in developing targeted environmental policies and disseminating best practices. The combined use of panel data analysis and ML methods strengthens the methodological contribution of the study and allows for a holistic evaluation of energy, technology, economics, and environmental policies.

5.2. Policy Implications

This study provides valuable insights into supporting sustainable energy transitions and green technological development by presenting quantitative evidence to sustainable development stakeholders within the context of BRICS countries. The emphasis on green energy and green technology aligns with the global sustainable development agenda and contributes particularly to Sustainable Development Goals 7 and 13. Based on the findings, various policy recommendations have been developed to support green energy transitions and increase the potential of technological investments. The econometric analysis results show that green energy statistically significantly and positively impacts environmental quality. This finding indicates that policymakers should prioritize renewable energy investments and create a clear roadmap for a phased exit from fossil fuel-based production. In this context, tax advantages, investment incentives, low-interest green loans, and easier access to finance can be provided to firms using renewable energy. At the individual level, it is important to increase awareness of renewable energy through education and awareness programs and to promote the widespread use of rooftop solar energy systems in residential buildings. In addition, internalizing carbon costs through mechanisms such as carbon taxes or emission trading systems can make renewable energy more competitive by making fossil fuels more expensive. The development of domestic and innovative technologies through energy storage systems, smart grids, and university-industry collaborations will also support this process.
However, the findings show that the current application of green technology increases environmental pollution. This situation reveals that expanding green technology investments without sufficient environmental standards and effective monitoring mechanisms does not create the expected positive impact. Therefore, green technology policies should be redesigned to prioritize technology quality, life cycle impacts, and application conditions instead of investment amount; and should be supported by carbon pricing and binding emission limits.
The impact of forested areas on environmental quality is statistically significant and positive. The increase in forest areas contributes to the improvement of environmental quality in BRICS countries and confirms that deforestation is one of the key factors reducing the load capacity factor. Forests act as carbon sinks, contributing to the reduction in greenhouse gas emissions and the conservation of biodiversity. Therefore, the protection and expansion of forests should be addressed in coordination with environmental policies.
Finally, it is observed that economic growth negatively affects environmental quality, while the digital economy positively affects the load capacity factor. Digitalization can limit environmental degradation by reducing physical mobility and increasing energy efficiency. Encouraging R&D activities in environmentally friendly digital technologies, along with remote work, digital commerce, smart city and transportation applications, will support this process.

5.3. Limitations and Future Research Directions

This study is limited to examining the impact of green energy and green technology on the load capacity factor within the context of BRICS countries for the data period studied. The generalizability of the findings can be improved by comparatively testing them across different country groups (developed, developing, and low-income countries). Firstly, sectoral decomposition analyses could be conducted to better understand the mechanisms affecting the load capacity factor. Finally, future studies could consider more control variables such as trade deficit, urbanization, and education, as they influence the transition process.

Author Contributions

Conceptualization, H.A., G.A.Y. and A.O.; methodology, A.O.; software, G.A.Y.; validation, A.P., H.A. and A.O.; formal analysis, A.P.; investigation, A.O.; resources, M.D.H., S.B.A. and A.P.; data curation, A.O. and G.A.Y.; writing—original draft preparation, A.P. and H.A.; writing—review and editing, H.A., G.A.Y., S.B.A. and A.O.; visualization, G.A.Y., M.D.H., S.B.A. and A.O.; supervision, H.A. and A.P.; funding acquisition, M.D.H. All authors have read and agreed to the published version of the manuscript.

Funding

The authors extend their appreciation to the Deanship of Scientific Research at King Khalid University for funding this work through large group Research Project under grant number RGP2/570/46.

Institutional Review Board Statement

Not applicable.

Informed Consent Statement

Not applicable.

Data Availability Statement

The raw data supporting the conclusions of this article will be made available by the authors on request.

Conflicts of Interest

The authors declare no conflicts of interest.

References

  1. Hu, M.; Li, Y.; Xiong, W.; Yuan, J. Can digital inclusive finance suppress energy ecological footprint? Int. Rev. Econ. Financ. 2025, 103, 104491. [Google Scholar] [CrossRef]
  2. Yang, W.; Lu, Z.; Wang, D.; Shao, Y.; Shi, J. Sustainable evolution of China’s regional energy efficiency based on a weighted SBM model with energy substitutability. Sustainability 2020, 12, 10073. [Google Scholar] [CrossRef]
  3. Waheed, R.; Chang, D.; Sarwar, S.; Chen, W. Forest, agriculture, renewable energy, and CO2 emission. J. Clean. Prod. 2018, 172, 4231–4238. [Google Scholar] [CrossRef]
  4. Raihan, A.; Voumik, L.C.; Zimon, G.; Sadowska, B.; Rashid, M.; Akter, S. Prioritising sustainability: How economic growth, energy use, forest area, and globalization impact greenhouse gas emissions and load capacity in Poland? Int. J. Sustain. Energy 2024, 43, 2361410. [Google Scholar] [CrossRef]
  5. Ridwan, M.; Akther, A.; Tamim, M.A.; Ridzuan, A.R.; Esquivias, M.A.; Wibowo, W. Environmental health in BIMSTEC: The roles of forestry, urbanization, and financial access using LCC theory, DKSE, and quantile regression. Discov. Sustain. 2024, 5, 429. [Google Scholar] [CrossRef]
  6. Khan, S.; Fatma, R.; Sinha, G.K.; Alam, I.; Dilawar, M.; Hussain, D.M.S. Natural resource management and forest area dynamics: A panel-ARDL assessment of environmental quality in BRICS nations. Int. J. Environ. Sci. 2025, 11, 2627–2641. [Google Scholar]
  7. Ahmad, M.; Pata, U.K.; Ahmed, A.; Zhao, R. Fintech, natural resources management, green energy transition, and ecological footprint: Empirical insights from EU countries. Resour. Policy 2024, 92, 104972. [Google Scholar] [CrossRef]
  8. Sandrin, P.; Amigo, C.; de Caroline, B.; Aguiar, O.; Caon, I.F.; Beatriz, M.; Mello, P. Climate ambition of the BRICS countries 2024. BPC Pap. 2024, 11, 4. [Google Scholar]
  9. Chen, X.H.; Tee, K.; Elnahass, M.; Ahmed, R. Assessing the environmental impacts of renewable energy sources: A case study on air pollution and carbon emissions in China. J. Environ. Manag. 2023, 345, 118525. [Google Scholar] [CrossRef] [PubMed]
  10. Baltagi, B.H.; Feng, Q.; Kao, C. A Lagrange Multiplier test for cross-sectional dependence in a fixed effects panel data model. J. Econom. 2012, 170, 164–177. [Google Scholar] [CrossRef]
  11. Rustam, F.; Reshi, A.A.; Mehmood, A.; Ullah, S.; On, B.W.; Aslam, W.; Choi, G.S. COVID-19 future forecasting using supervised machine learning models. IEEE Access 2020, 8, 101489–101499. [Google Scholar] [CrossRef]
  12. Gerlagh, R. Measuring the value of induced technological change. Energy Policy 2007, 35, 5287–5297. [Google Scholar] [CrossRef]
  13. Liu, X.; Olanrewaju, V.O.; Agyekum, E.B.; El-Naggar, M.F.; Alrashed, M.M.; Kamel, S. Determinants of load capacity factor in an emerging economy: The role of green energy consumption and technological innovation. Front. Environ. Sci. 2022, 10, 1028161. [Google Scholar] [CrossRef]
  14. Çabaş, M.; Beşer, N.Ö.; Ayaydın, H.; Barut, A.; Magazzino, C. Greening the OECD: Unravelling the complex relationship between natural resource efficiency, technological innovation and population density on ecological footprint. Geol. J. 2024, 60, 2621–2633. [Google Scholar] [CrossRef]
  15. Ayaydın, H.; Ergün, T.; Barut, A.; Erdem, A.; Pilatin, A. FinTech driven green energy transition foreign direct investment and ecological footprint in BRICST countries. Sci. Rep. 2025, 15, 34838. [Google Scholar] [CrossRef]
  16. Pata, U.K.; Karlilar Pata, S. Do structural change and forest load capacity factor provide a reduction in carbon emissions in the BRICS countries? Air Qual. Atmos. Health 2024, 18, 333–341. [Google Scholar] [CrossRef]
  17. Pata, U.K.; Samour, A. Do renewable and nuclear energy enhance environmental quality in France? A new EKC approach with the load capacity factor. Prog. Nucl. Energy 2022, 149, 104249. [Google Scholar] [CrossRef]
  18. Pata, U.K. Assessing the eco-effectiveness of energy R&D technologies and environmental patents: A comparison between Portugal and Spain. Sustain. Futures 2024, 8, 100352. [Google Scholar]
  19. Sun, Y.; Bao, Q.; Taghizadeh-Hesary, F. Green finance, renewable energy development, and climate change: Evidence from regions of China. Humanit. Soc. Sci. Commun. 2023, 10, 1–8. [Google Scholar] [CrossRef]
  20. Ouni, M.; Mrad, S.; Mraihi, R. Pathways to sustainable transportation in G-20 countries: Unveiling the role of green technology, green energy, green finance and digital economy using panel data and machine learning analyses. Res. Transp. Bus. Manag. 2025, 60, 101355. [Google Scholar] [CrossRef]
  21. Feng, C.-Y.; Yang, X.; Afshan, S.; Irfan, M. Can renewable energy technology innovation promote mineral resources’ green utilization efficiency? Resour. Policy 2023, 82, 103449. [Google Scholar] [CrossRef]
  22. Chien, F.; Sadiq, M.; Nawaz, M.A.; Hussain, M.S.; Tran, T.D.; Le Thanh, T. A step toward reducing air pollution in top Asian economies: The role of green energy, eco-innovation, and environmental taxes. J. Environ. Manag. 2021, 297, 113420. [Google Scholar] [CrossRef]
  23. Li, X.; Du, J.; Long, H. Green development behavior and performance of industrial enterprises based on grounded theory study: Evidence from China. Sustainability 2019, 11, 4133. [Google Scholar] [CrossRef]
  24. Cao, Y.; Aldawsari, S.H.; Hrestic, M.L. Does the green economy influence environmental sustainability? Nexus between staple food crops consumption and total factor productivity. J. Knowl. Econ. 2025, 16, 2800–2816. [Google Scholar] [CrossRef]
  25. Deng, Y.; Cao, Z.; Yang, N. Understanding the nexus between fintech, natural resources, green investment, and environmental sustainability in China: A DYNARDL approach. Resour. Policy 2024, 91, 104900. [Google Scholar] [CrossRef]
  26. Yang, H.; Zou, J.; Luo, Y.; Wang, Y.; Qiu, Y.; Guo, H. The role of fintech, natural resources, and energy use in shaping environmental sustainability in China: A QARDL perspective. Resour. Policy 2024, 89, 104650. [Google Scholar] [CrossRef]
  27. Zhou, L.; Alharthi, M.; Aziz, B.; Kok, S.H.; Wasim, S.; Dong, X. Illuminating the contributions of fintech, mineral resources, and foreign direct investment in alleviating environmental issues: An empirical analysis. Resour. Policy 2024, 89, 104635. [Google Scholar] [CrossRef]
  28. Zahan, I.; Chuanmin, S. Towards a green economic policy framework in China: Role of green investment in fostering clean energy consumption and environmental sustainability. Environ. Sci. Pollut. Res. 2021, 28, 43618–43628. [Google Scholar] [CrossRef] [PubMed]
  29. Sahoo, M.; Kaushik, S.; Gupta, M.; Islam, M.K. EVs and renewables: Navigating future sustainability with symmetry and asymmetry. Transp. Res. Part D Transp. Environ. 2024, 132, 104233. [Google Scholar] [CrossRef]
  30. Ulucak, R.; Khan, S.U.D. Determinants of the ecological footprint: Role of renewable energy, natural resources, and urbanization. Sustain. Cities Soc. 2020, 54, 101996. [Google Scholar] [CrossRef]
  31. Berkhout, P.H.; Muskens, J.C.; Velthuijsen, J.W. Defining the rebound effect. Energy Policy 2000, 28, 425–432. [Google Scholar] [CrossRef]
  32. Kemp, R.; Pearson, P. Final report MEI project about measuring eco-innovation. UM Merit 2007, 10, 1–120. [Google Scholar]
  33. Alvarez-Herranz, A.; Balsalobre-Lorente, D.; Shahbaz, M.; Cantos, J.M. Energy innovation and renewable energy consumption in the correction of air pollution levels. Energy Policy 2017, 105, 386–397. [Google Scholar] [CrossRef]
  34. Usman, M.; Hammar, N. Dynamic relationship between technological innovations, financial development, renewable energy, and ecological footprint: Fresh insights based on the STIRPAT model for Asia Pacific Economic Cooperation countries. Environ. Sci. Pollut. Res. 2021, 28, 15519–15536. [Google Scholar] [CrossRef]
  35. Viglioni, M.T.D.; Calegario, C.L.L.; Viglioni, A.C.D.; Bruhn, N.C.P. Foreign direct investment and environmental degradation: Can intellectual property rights help G20 countries achieve carbon neutrality? Technol. Soc. 2024, 77, 102501. [Google Scholar] [CrossRef]
  36. Porter, M.E. Towards a dynamic theory of strategy. Strateg. Manag. J. 1991, 12, 95–117. [Google Scholar] [CrossRef]
  37. Javed, A.; Rapposelli, A.; Khan, F. Do green technology innovation, environmental policy, and the transition to renewable energy matter in times of ecological crises? Technol. Forecast. Soc. Change 2024, 207, 123638. [Google Scholar] [CrossRef]
  38. Anas, M.; Zhang, W.; Bakhsh, S.; Ali, L.; Işık, C.; Han, J.; Huang, M. Moving towards sustainable environment development in emerging economies: The role of green finance, green tech-innovation, natural resource depletion, and forested area in assessing the load capacity factor. Sustain. Dev. 2024, 32, 3004–3020. [Google Scholar] [CrossRef]
  39. Wang, Q.; Wang, L.; Li, R. Does the energy transition alleviate environmental degradation? Evidence from the high income, upper and lower middle income economies. Energy Strategy Rev. 2022, 44, 100966. [Google Scholar] [CrossRef]
  40. Pata, U.K.; Kartal, M.T.; Adebayo, T.S.; Ullah, S. Enhancing environmental quality in the United States by linking biomass energy consumption and load capacity factor. Geosci. Front. 2023, 14, 101531. [Google Scholar] [CrossRef]
  41. Pata, U.K.; Wang, Q.; Kartal, M.T.; Sharif, A. The role of disaggregated renewable energy consumption on income and load capacity factor: A novel inclusive sustainable growth approach. Geosci. Front. 2024, 15, 101693. [Google Scholar] [CrossRef]
  42. Samour, A.; Adebayo, T.S.; Agyekum, E.B.; Khan, B.; Kamel, S. Insights from BRICS-T economies on the impact of human capital and renewable electricity consumption on environmental quality. Sci. Rep. 2023, 13, 5245. [Google Scholar] [CrossRef]
  43. Serener, B.; Kirikkaleli, D.; Addai, K. Patents on environmental technologies, financial development, and environmental degradation in Sweden: Evidence from novel Fourier-based approaches. Sustainability 2022, 15, 302. [Google Scholar] [CrossRef]
  44. Westerlund, J. Panel cointegration tests of the Fisher effect. J. Appl. Econom. 2007, 23, 193–233. [Google Scholar] [CrossRef]
  45. Eberhardt, M.; Teal, S. Cross-Section Dependence in Nonstationary Panel Models: A Novel Estimator; No. 17692; University Library of Munich: Munich, Germany, 2010. [Google Scholar]
  46. Adekoya, O.B.; Oliyide, J.A.; Fasanya, I.O. Renewable and non-renewable energy consumption–ecological footprint nexus in net-oil exporting and net-oil importing countries: Policy implications for a sustainable environment. Renew. Energy 2022, 189, 524–534. [Google Scholar] [CrossRef]
  47. Bozatli, O.; Akca, H. The effects of environmental taxes, renewable energy consumption and environmental technology on the ecological footprint: Evidence from advanced panel data analysis. J. Environ. Manag. 2023, 345, 118857. [Google Scholar] [CrossRef] [PubMed]
  48. Pinheiro, J.M.H.; de Oliveira, S.V.B.; Silva, T.H.S.; Saraiva, P.A.R.; de Souza, E.F.; Godoy, R.V.; Ambrosio, L.A.; Becker, M. The impact of feature scaling in machine learning: Effects on regression and classification tasks. IEEE Access 2025, 13, e3635541. [Google Scholar] [CrossRef]
  49. Ruiz, E.; Pacheco-Torres, R.; Casillas, J. Energy consumption modeling by machine learning from daily activity metering in a hospital. In Proceedings of the 22nd IEEE International Conference on Emerging Technologies and Factory Automation 2017, Limassol, Cyprus, 12–15 September 2017; pp. 1–7. [Google Scholar] [CrossRef]
  50. Breusch, T.S.; Pagan, A.R. The Lagrange multiplier test and its applications to model specification in econometrics. Rev. Econ. Stud. 1980, 47, 239–253. [Google Scholar] [CrossRef]
  51. Campello, M.; Galvao, A.F.; Juhl, T. Testing for slope heterogeneity bias in panel data models. J. Bus. Econ. Stat. 2019, 37, 749–760. [Google Scholar] [CrossRef]
  52. Swamy, P.A. Efficient inference in a random coefficient regression model. Econom. J. Econom. Soc. 1970, 1970, 311–323. [Google Scholar] [CrossRef]
  53. Pesaran, M.H.; Yamagata, T. Testing slope homogeneity in large panels. J. Econom. 2008, 142, 50–93. [Google Scholar] [CrossRef]
  54. Pesaran, M.H.; Smith, L.V.; Yamagata, T. Panel unit root tests in the presence of a multifactor error structure. J. Econom. 2013, 175, 94–115. [Google Scholar] [CrossRef]
  55. Pesaran, M.H. General diagnostic tests for cross-sectional dependence in panels. Empir. Econ. 2021, 60, 13–50. [Google Scholar] [CrossRef]
  56. Uche, E.; Ngepah, N.; Das, N.; Dey, L. Dynamic interactions of green innovations, green transitions and ecological load capacity factor in BRICS. Renew. Energy 2024, 231, 120905. [Google Scholar] [CrossRef]
  57. Milindi, C.B.; Inglesi-Lotz, R. The role of green technology on carbon emissions: Does it differ across countries’ income levels? Appl. Econ. 2022, 54, 3309–3339. [Google Scholar] [CrossRef]
  58. Zhu, P.; Ahmed, Z.; Pata, U.K.; Khan, S.; Abbas, S. Analyzing economic growth, eco-innovation, and ecological quality nexus in E-7 countries: Accounting for non-linear impacts of urbanization by using a new measure of ecological quality. Environ. Sci. Pollut. Res. 2023, 30, 94242–94254. [Google Scholar] [CrossRef] [PubMed]
  59. Soto, G.H. Influence of environmental technologies and income on the environment in OECD member countries transitioning to low carbon societies. Environ. Sci. Pollut. Res. 2024, 31, 32301–32319. [Google Scholar] [CrossRef] [PubMed]
  60. Dian, J.; Song, T.; Li, S. Facilitating or inhibiting? Spatial effects of the digital economy affecting urban green technology innovation. Energy Econ. 2024, 129, 107223. [Google Scholar] [CrossRef]
  61. De Hoyos, R.E.; Sarafidis, V. Testing for cross-sectional dependence in panel-data models. Stata J. 2006, 6, 482–496. [Google Scholar] [CrossRef]
  62. Aydin, M.; Erdem, A. Analyzing the impact of resource productivity, energy productivity, and renewable energy consumption on environmental quality in EU countries: The moderating role of productivity. Resour. Policy 2024, 89, 104613. [Google Scholar] [CrossRef]
  63. Souhila, H.; Ali, D. Innovation in SMEs as a Driver of Sustainable Economic Growth in Algeria: An Econometric Study for the Period 1999–2022. J. Econ. Financ. Sustain. 2025, 3, 202–217. [Google Scholar] [CrossRef]
Figure 1. Time plots of the series. This graph reflects the course of ecological footprint, biocapacity, and LCF series for 2000–2022.
Figure 1. Time plots of the series. This graph reflects the course of ecological footprint, biocapacity, and LCF series for 2000–2022.
Sustainability 18 01937 g001
Figure 2. Analysis flowchart.
Figure 2. Analysis flowchart.
Sustainability 18 01937 g002
Figure 3. Summary of empirical findings.
Figure 3. Summary of empirical findings.
Sustainability 18 01937 g003
Figure 4. Comparative R2 performance of ML techniques.
Figure 4. Comparative R2 performance of ML techniques.
Sustainability 18 01937 g004
Figure 5. Prediction performance of the best model.
Figure 5. Prediction performance of the best model.
Sustainability 18 01937 g005
Figure 6. Interpretable policy tree derived from Random Forest feature importance (top 3 variables).
Figure 6. Interpretable policy tree derived from Random Forest feature importance (top 3 variables).
Sustainability 18 01937 g006
Figure 7. Comparative summary of findings.
Figure 7. Comparative summary of findings.
Sustainability 18 01937 g007
Table 1. Description of variables.
Table 1. Description of variables.
VariablesSymbolsDefinitions of VariablesSources
Dependent Variables
Environmental QualityLCFLoad Capacity Factor (biocapacity/ecological footprint)Global Footprint Network
Explanatory Variables
Green EnergyGERenewable energy consumption (% of primary energy supply)Our World in Data
Green TechnologyGTNumber of patent applications in technologies related to the environmentOECD
Forest CoverFCForest area (% of land area)World Bank Indicators
Control Variables
Economic GrowthEGGDP per capita (constant 2015 US$)World Bank Indicators
Digital EconomyINTIndividuals using the Internet (% of population)World Bank Indicators
Table 2. Descriptive statistics.
Table 2. Descriptive statistics.
VariablelnLCFlnGTlnINTlnEGlnFClnGE
Mean4.2376242.2942613.0548028.4976833.3823152.007495
Median3.6728492.3638043.4657368.7202473.1625831.849526
Maximum5.9957012.9997984.5044439.3784454.1886603.864091
Minimum2.9910451.3829080.4236536.6289722.6387060.254890
Std. Dev.1.0000370.2984761.1949770.7582680.5498511.047652
Skewness0.565000−0.601323−0.660052−1.1320260.1556690.284213
Kurtosis1.7689443.3303312.2144802.9871211.4790522.450197
Observations115115115115115115
Table 3. Cross-sectional dependence tests.
Table 3. Cross-sectional dependence tests.
VariableBreusch-Pagan LMp-Value
lnLCF62.45067 ***0.0000
lnFC208.8801 ***0.0000
lnGE68.85621 ***0.0000
lnGT33.65420 ***0.0002
lnINT196.7301 ***0.0000
lnEG182.9014 ***0.0000
Note: *** indicate significance levels of 1%.
Table 4. Slope Homogeneity test results.
Table 4. Slope Homogeneity test results.
TestCoeff.p-Value
Delta11.142 ***0.000
Delta_adj12.205 ***0.000
Note: *** indicate significance levels of 1%.
Table 5. Unit root test results.
Table 5. Unit root test results.
VariableLevelFirst Difference
lnLCF−1.896−2.630 **
lnFC−1.190−3.156 ***
lnGE−0.744−2.566 **
lnGT−1.582−2.673 ***
lnINT−1.809−2.738 ***
lnEG−1.936−2.645 ***
Critical Values: %1 = −2.64, %5 = −2.33, %1 = −2.18
Note: *** and ** indicate significance levels of 1% and 5%, respectively.
Table 6. Cointegration test results.
Table 6. Cointegration test results.
TestStat.Bootstrap p-Value
Gt−3.853 **0.031
Ga1.1360.232
Pt−4.991 ***0.002
Pa−4.990 **0.036
Note: *** and ** indicate significance levels of 1% and 5%, respectively.
Table 7. AMG estimation results.
Table 7. AMG estimation results.
VariablesCoef.Bootstrap p-Value
lnFC2.787 ***0.000
lnGE0.167 ***0.008
lnGT−0.037 ***0.001
lnINT0.047 **0.020
lnEG−0.519 ***0.000
Sabit−2.0880.356
Wald Chi2226.82 ***0.000
Note: *** and ** indicate significance levels of 1% and 5%, respectively.
Table 8. Overall performance ranking of machine learning models.
Table 8. Overall performance ranking of machine learning models.
ModelR2MAEMSERMSEMSD
Gradient Boosting0.9954770.0557910.0062020.078750−0.003990
Random Forest0.9944730.0703130.0075770.087049−0.027560
Simple Regression Tree0.9930880.0663820.0094770.097352−0.030386
Tree Ensemble (Extra Trees)0.9830200.0970070.0232800.1525790.037806
Polynomial Regression (deg = 2)0.9423420.2276350.0790530.281163−0.010355
Artificial Neural Network0.9251220.2247600.1026620.3204090.017869
Linear Regression0.8286330.3828910.2349540.484721−0.050967
Table 9. Random Forest feature importance findings.
Table 9. Random Forest feature importance findings.
FeatureImportance
Forest area0.540171
Renewables0.449500
GDP per capita0.005060
Individuals using the Internet0.004385
Patents-indicators0.000884
Table 10. Winner–loser countries based on best ML model.
Table 10. Winner–loser countries based on best ML model.
CountryStart YearEnd YearLCF Pred. StartLCF Pred. EndPred. Pct ChangeGroup
Russian Federation200020221.3541.4497.00Winning country
Brazil200020223.6563.124−14.56Losing country
South Africa200020220.4370.357−18.34Losing country
China200020220.3970.289−27.24Losing country
India200020220.4290.300−29.95Losing country
Disclaimer/Publisher’s Note: The statements, opinions and data contained in all publications are solely those of the individual author(s) and contributor(s) and not of MDPI and/or the editor(s). MDPI and/or the editor(s) disclaim responsibility for any injury to people or property resulting from any ideas, methods, instructions or products referred to in the content.

Share and Cite

MDPI and ACS Style

Henni, M.D.; Ayaydın, H.; Akbulut Yıldız, G.; Orhan, A.; Pilatin, A.; Abdelkader, S.B. Towards Greening the BRICS: Uncovering the Impact of Green Energy, Green Technology and Forest Cover on Environmental Quality. Sustainability 2026, 18, 1937. https://doi.org/10.3390/su18041937

AMA Style

Henni MD, Ayaydın H, Akbulut Yıldız G, Orhan A, Pilatin A, Abdelkader SB. Towards Greening the BRICS: Uncovering the Impact of Green Energy, Green Technology and Forest Cover on Environmental Quality. Sustainability. 2026; 18(4):1937. https://doi.org/10.3390/su18041937

Chicago/Turabian Style

Henni, Mohamed Djafar, Hasan Ayaydın, Gizem Akbulut Yıldız, Abdullah Orhan, Abdulmuttalip Pilatin, and Salim Bourchid Abdelkader. 2026. "Towards Greening the BRICS: Uncovering the Impact of Green Energy, Green Technology and Forest Cover on Environmental Quality" Sustainability 18, no. 4: 1937. https://doi.org/10.3390/su18041937

APA Style

Henni, M. D., Ayaydın, H., Akbulut Yıldız, G., Orhan, A., Pilatin, A., & Abdelkader, S. B. (2026). Towards Greening the BRICS: Uncovering the Impact of Green Energy, Green Technology and Forest Cover on Environmental Quality. Sustainability, 18(4), 1937. https://doi.org/10.3390/su18041937

Note that from the first issue of 2016, this journal uses article numbers instead of page numbers. See further details here.

Article Metrics

Back to TopTop