Remote Sensing Data for Estimating Groundwater Recharge: A Systematic Review
Abstract
1. Introduction
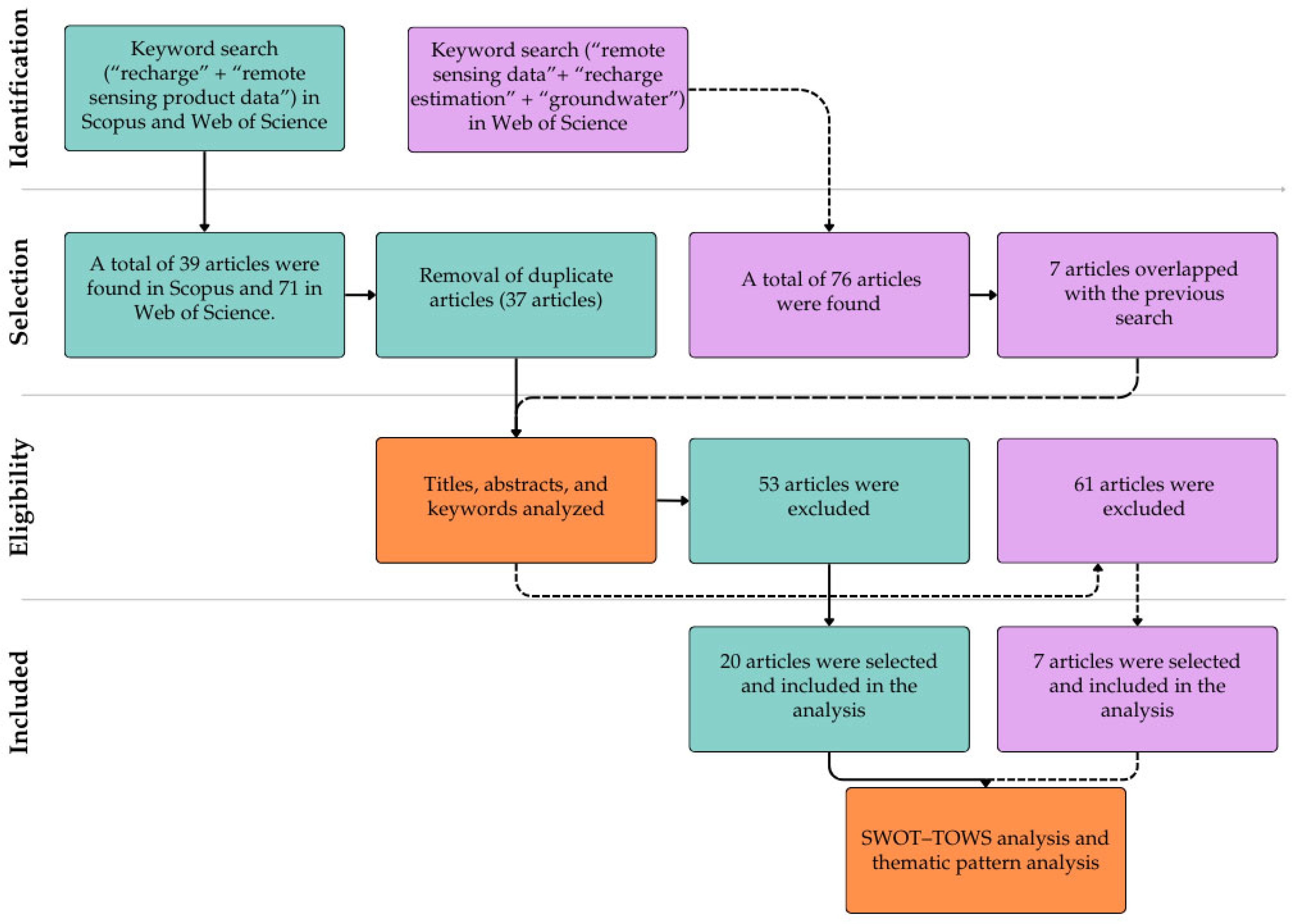
2. Methodology
3. Results
3.1. State of the Art
3.2. SWOT-TOWS Analysis
4. Discussion
4.1. Use of Remote Sensing Products in Groundwater Recharge Estimation
4.2. Sensitivity of Recharge Estimates to Precipitation and Evapotranspiration Products
4.3. Integration with Hydrological Models and Validation Against Traditional Methods
4.4. Scale Issues, Uncertainties, and Error Propagation
4.5. Implications for Sustainability and Water Resources Management
4.6. Strategic Analysis of Remote Sensing-Based Groundwater Recharge Estimation Using the SWOT–TOWS Matrix
4.7. Critical Synthesis and Future Perspectives
5. Conclusions
Supplementary Materials
Author Contributions
Funding
Institutional Review Board Statement
Informed Consent Statement
Data Availability Statement
Acknowledgments
Conflicts of Interest
References
- Ayenew, T. Numerical Groundwater Flow Modeling of the Central Main Ethiopian Rift Lakes Basin. SINET Ethiop. J. Sci. 2001, 24, 167–184. [Google Scholar] [CrossRef]
- Yu, Z.; Yang, K.; Luo, Y.; Shang, C. Spatial-Temporal Process Simulation and Prediction of Chlorophyll-a Concentration in Dianchi Lake Based on Wavelet Analysis and Long-Short Term Memory Network. J. Hydrol. 2020, 582, 124488. [Google Scholar] [CrossRef]
- Jiménez-Martínez, J.; Longuevergne, L.; Le Borgne, T.; Davy, P.; Russian, A.; Bour, O. Temporal and Spatial Scaling of Hydraulic Response to Recharge in Fractured Aquifers: Insights from a Frequency Domain Analysis. Water Resour. Res. 2013, 49, 3007–3023. [Google Scholar] [CrossRef]
- Scanlon, B.R.; Keese, K.E.; Flint, A.L.; Flint, L.E.; Gaye, C.B.; Edmunds, W.M.; Simmers, I. Global Synthesis of Groundwater Recharge in Semiarid and Arid Regions. Hydrol. Process. 2006, 20, 3335–3370. [Google Scholar] [CrossRef]
- Smerdon, B.D. A Synopsis of Climate Change Effects on Groundwater Recharge. J. Hydrol. 2017, 555, 125–128. [Google Scholar] [CrossRef]
- Kalu, I.; Ndehedehe, C.E.; Ferreira, V.G.; Janardhanan, S.; Currell, M.; Crosbie, R.S.; Kennard, M.J. Remote Sensing Estimation of Shallow and Deep Aquifer Response to Precipitation-Based Recharge Through Downscaling. Water Resour. Res. 2024, 60, e2024WR037360. [Google Scholar] [CrossRef]
- de Vries, J.J.; Simmers, I. Groundwater Recharge: An Overview of Process and Challenges. Hydrogeol. J. 2002, 10, 5–17. [Google Scholar] [CrossRef]
- Gebremeskel, G.; Kebede, A. Spatial Estimation of Long-Term Seasonal and Annual Groundwater Resources: Application of WetSpass Model in the Werii Watershed of the Tekeze River Basin, Ethiopia. Phys. Geogr. 2017, 38, 338–359. [Google Scholar] [CrossRef]
- Adhikari, R.K.; Yilmaz, A.G.; Mainali, B.; Dyson, P.; Imteaz, M.A. Methods of Groundwater Recharge Estimation under Climate Change: A Review. Sustainability 2022, 14, 15619. [Google Scholar] [CrossRef]
- Kumar, P.J.S.; Schneider, M.; Elango, L. The State-of-the-Art Estimation of Groundwater Recharge and Water Balance with a Special Emphasis on India: A Critical Review. Sustainability 2022, 14, 340. [Google Scholar] [CrossRef]
- Martos-Rosillo, S.; González-Ramón, A.; Jiménez-Gavilán, P.; Andreo, B.; Durán, J.J.; Mancera, E. Review on Groundwater Recharge in Carbonate Aquifers from SW Mediterranean (Betic Cordillera, S Spain). Environ. Earth Sci. 2015, 74, 7571–7581. [Google Scholar] [CrossRef]
- Coelho, V.H.R.; Montenegro, S.; Almeida, C.N.; Silva, B.B.; Oliveira, L.M.; Gusmão, A.C.V.; Freitas, E.S.; Montenegro, A.A.A. Alluvial Groundwater Recharge Estimation in Semi-Arid Environment Using Remotely Sensed Data. J. Hydrol. 2017, 548, 1–15. [Google Scholar] [CrossRef]
- Ahamed, A.; Knight, R.; Alam, S.; Pauloo, R.; Melton, F. Assessing the Utility of Remote Sensing Data to Accurately Estimate Changes in Groundwater Storage. Sci. Total Environ. 2022, 807, 150635. [Google Scholar] [CrossRef] [PubMed]
- Crosbie, R.S.; Davies, P.; Harrington, N.; Lamontagne, S. Ground Truthing Groundwater-Recharge Estimates Derived from Remotely Sensed Evapotranspiration: A Case in South Australia. Hydrogeol. J. 2015, 23, 335–350. [Google Scholar] [CrossRef]
- Baalousha, H.M.; Barth, N.; Ramasomanana, F.H.; Ahzi, S. Groundwater Recharge Estimation and Its Spatial Distribution in Arid Regions Using GIS: A Case Study from Qatar Karst Aquifer. Model. Earth Syst. Environ. 2018, 4, 1319–1329. [Google Scholar] [CrossRef]
- Li, B.; Rodell, M.; Kumar, S.; Beaudoing, H.K.; Getirana, A.; Zaitchik, B.F.; de Goncalves, L.G.; Cossetin, C.; Bhanja, S.; Mukherjee, A.; et al. Global GRACE Data Assimilation for Groundwater and Drought Monitoring: Advances and Challenges. Water Resour. Res. 2019, 55, 7564–7586. [Google Scholar] [CrossRef]
- Xu, X.; Li, J.; Tolson, B.A. Progress in Integrating Remote Sensing Data and Hydrologic Modeling. Prog. Phys. Geogr. Earth Environ. 2014, 38, 464–498. [Google Scholar] [CrossRef]
- Schmugge, T.J.; Kustas, W.P.; Ritchie, J.C.; Jackson, T.J.; Rango, A. Remote Sensing in Hydrology. Adv. Water Resour. 2002, 25, 1367–1385. [Google Scholar] [CrossRef]
- Barbosa, S.A.; Pulla, S.T.; Williams, G.P.; Jones, N.L.; Mamane, B.; Sanchez, J.L. Evaluating Groundwater Storage Change and Recharge Using GRACE Data: A Case Study of Aquifers in Niger, West Africa. Remote Sens. 2022, 14, 1532. [Google Scholar] [CrossRef]
- Barbosa, L.R.; Coelho, V.H.R.; Gusmão, A.C.V.L.; Fernandes, L.A.; da Silva, B.B.; Galvão, C.d.O.; Caicedo, N.O.L.; da Paz, A.R.; Xuan, Y.; Bertrand, G.F.; et al. A Satellite-Based Approach to Estimating Spatially Distributed Groundwater Recharge Rates in a Tropical Wet Sedimentary Region despite Cloudy Conditions. J. Hydrol. 2022, 607, 127503. [Google Scholar] [CrossRef]
- Liaqat, U.W.; Awan, U.K.; McCabe, M.F.; Choi, M. A Geo-Informatics Approach for Estimating Water Resources Management Components and Their Interrelationships. Agric. Water Manag. 2016, 178, 89–105. [Google Scholar] [CrossRef]
- Lucas, M.; Oliveira, P.T.S.; Melo, D.C.D.; Wendland, E. Evaluation of Remotely Sensed Data for Estimating Rechargeto an Outcrop Zone of the Guarani Aquifer System (South America). Hydrogeol. J. 2015, 23, 961–969. [Google Scholar] [CrossRef]
- Soltani, M.; Bjerre, E.; Koch, J.; Stisen, S. Integrating Remote Sensing Data in Optimization of a National Water Resources Model to Improve the Spatial Pattern Performance of Evapotranspiration. J. Hydrol. 2021, 603, 127026. [Google Scholar] [CrossRef]
- Babaei, M.; Ketabchi, H. Determining Groundwater Recharge Rate with a Distributed Model and Remote Sensing Techniques. Water Resour. Manag. 2022, 36, 5401–5423. [Google Scholar] [CrossRef]
- Githui, F.; Selle, B.; Thayalakumaran, T. Recharge Estimation Using Remotely Sensed Evapotranspiration in an Irrigated Catchment in Southeast Australia. Hydrol. Process. 2012, 26, 1379–1389. [Google Scholar] [CrossRef]
- Milewski, A.; Sultan, M.; Al-Dousari, A.; Yan, E. Geologic and Hydrologic Settings for Development of Freshwater Lenses in Arid Lands. Hydrol. Process. 2014, 28, 3185–3194. [Google Scholar] [CrossRef]
- González-Ortigoza, S.; Hernández-Espriú, A.; Arciniega-Esparza, S. Regional Modeling of Groundwater Recharge in the Basin of Mexico: New Insights from Satellite Observations and Global Data Sources. Hydrogeol. J. 2023, 31, 1971–1990. [Google Scholar] [CrossRef]
- Yang, X.; Dai, C.; Liu, G.; Li, C. Research on the Jiamusi Area’s Shallow Groundwater Recharge Using Remote Sensing and the SWAT Model. Appl. Sci. 2024, 14, 7220. [Google Scholar] [CrossRef]
- Belay, A.S.; Yenehun, A.; Nigate, F.; Tilahun, S.A.; Dessie, M.; Moges, M.M.; Chen, M.; Fentie, D.; Adgo, E.; Nyssen, J.; et al. Estimation of Spatially Distributed Groundwater Recharge in Data-Scarce Regions. J. Hydrol. Reg. Stud. 2024, 56, 102072. [Google Scholar] [CrossRef]
- Shu, Y.; Li, H.; Lei, Y. Modelling Groundwater Flow with MIKE SHE Using Conventional Climate Data and Satellite Data as Model Forcing in Haihe Plain, China. Water 2018, 10, 1295. [Google Scholar] [CrossRef]
- Page, M.J.; McKenzie, J.E.; Bossuyt, P.M.; Boutron, I.; Hoffmann, T.C.; Mulrow, C.D.; Shamseer, L.; Tetzlaff, J.M.; Akl, E.A.; Brennan, S.E.; et al. The PRISMA 2020 Statement: An Updated Guideline for Reporting Systematic Reviews. BMJ 2021, 372, n71. [Google Scholar] [CrossRef]
- PRISMA. PRISMA Transparent Reporting of Systematic Reviews and Meta-Analyses. Available online: http://www.prisma-statement.org/ (accessed on 14 August 2021).
- Kordana, S.; Pochwat, K.; Słyś, D.; Starzec, M. Opportunities and Threats of Implementing Drain Water Heat Recovery Units in Poland. Resources 2019, 8, 88. [Google Scholar] [CrossRef]
- Gürel, E.; Tat, M. SWOT Analysis: A Theoretical Review. J. Int. Soc. Res. 2011, 4, 346–370. [Google Scholar] [CrossRef]
- Gleeson, T.; Wada, Y.; Bierkens, M.F.P.; Van Beek, L.P.H. Water Balance of Global Aquifers Revealed by Groundwater Footprint. Nature 2012, 488, 197–200. [Google Scholar] [CrossRef]
- Berghuijs, W.R.; Luijendijk, E.; Moeck, C.; van der Velde, Y.; Allen, S.T. Global Recharge Data Set Indicates Strengthened Groundwater Connection to Surface Fluxes. Geophys. Res. Lett. 2022, 49, e2022GL099010. [Google Scholar] [CrossRef]
- Li, B.; Rodell, M.; Peters-Lidard, C.; Erlingis, J.; Kumar, S.; Mocko, D. Groundwater Recharge Estimated by Land Surface Models: An Evaluation in the Conterminous United States. J. Hydrometeorol. 2021, 22, 499–522. [Google Scholar] [CrossRef]
- Müller Schmied, H.; Caceres, D.; Eisner, S.; Flörke, M.; Herbert, C.; Niemann, C.; Asali Peiris, T.; Popat, E.; Theodor Portmann, F.; Reinecke, R.; et al. The Global Water Resources and Use Model WaterGAP v2.2d: Model Description and Evaluation. Geosci. Model Dev. 2021, 14, 1037–1079. [Google Scholar] [CrossRef]
- Ahamed, A.; Knight, R.; Alam, S.; Morphew, M.; Susskind, T. Remote Sensing-Based Estimates of Changes in Stored Groundwater at Local Scales: Case Study for Two Groundwater Subbasins in California’s Central Valley. Remote Sens. 2023, 15, 2100. [Google Scholar] [CrossRef]
- Szilagyi, J.; Zlotnik, V.A.; Gates, J.B.; Jozsa, J. Mapping Mean Annual Groundwater Recharge in the Nebraska Sand Hills, USA. Hydrogeol. J. 2011, 19, 1503–1513. [Google Scholar] [CrossRef]
- Műnch, Z.; Conrad, J.E.; Gibson, L.A.; Palmer, A.R.; Hughes, D. Satellite Earth Observation as a Tool to Conceptualize Hydrogeological Fluxes in the Sandveld, South Africa. Hydrogeol. J. 2013, 21, 1053–1070. [Google Scholar] [CrossRef]
- Szilagyi, J.; Jozsa, J. MODIS-Aided Statewide Net Groundwater-Recharge Estimation in Nebraska. Groundwater 2013, 51, 735–744. [Google Scholar] [CrossRef]
- Knoche, M.; Fischer, C.; Pohl, E.; Krause, P.; Merz, R. Combined Uncertainty of Hydrological Model Complexity and Satellite-Based Forcing Data Evaluated in Two Data-Scarce Semi-Arid Catchments in Ethiopia. J. Hydrol. 2014, 519, 2049–2066. [Google Scholar] [CrossRef]
- Gemitzi, A.; Ajami, H.; Richnow, H.H. Developing Empirical Monthly Groundwater Recharge Equations Based on Modeling and Remote Sensing Data—Modeling Future Groundwater Recharge to Predict Potential Climate Change Impacts. J. Hydrol. 2017, 546, 1–13. [Google Scholar] [CrossRef]
- Fallatah, O.A.; Ahmed, M.; Cardace, D.; Boving, T.; Akanda, A.S. Assessment of Modern Recharge to Arid Region Aquifers Using an Integrated Geophysical, Geochemical, and Remote Sensing Approach. J. Hydrol. 2019, 569, 600–611. [Google Scholar] [CrossRef]
- Ruggieri, G.; Allocca, V.; Borfecchia, F.; De Vita, P. Groundwater Recharge Estimation in Karst Aquifers of Southern Apennines (Italy) by Integration of Remotely Sensed Data. Rend. Online Della Soc. Geol. Ital. 2019, 41, 97–101. [Google Scholar] [CrossRef]
- Silva, C.O.F.; Manzione, R.L.; Albuquerque Filho, J.L. Combining Remotely Sensed Actual Evapotranspiration and GIS Analysis for Groundwater Level Modeling. Environ. Earth Sci. 2019, 78, 462. [Google Scholar] [CrossRef]
- Zhang, L.; Xin, Z.; Zhou, H. Assessment of TMPA 3B42V7 and PERSIANN-CDR in Driving Hydrological Modeling in a Semi-Humid Watershed in Northeastern China. Remote Sens. 2020, 12, 3133. [Google Scholar] [CrossRef]
- Santarosa, L.V.; Gastmans, D.; Sitolini, T.P.; Kirchheim, R.E.; Betancur, S.B.; de Oliveira, M.E.D.; Campos, J.C.V.; Manzione, R.L. Assessment of Groundwater Recharge along the Guarani Aquifer System Outcrop Zone in São Paulo State (Brazil): An Important Tool towards Integrated Management. Environ. Earth Sci. 2021, 80, 95. [Google Scholar] [CrossRef]
- Barbosa, S.A.; Jones, N.L.; Williams, G.P.; Mamane, B.; Begou, J.; Nelson, E.J.; Ames, D.P. Exploiting Earth Observations to Enable Groundwater Modeling in the Data-Sparse Region of Goulbi Maradi, Niger. Remote Sens. 2023, 15, 5199. [Google Scholar] [CrossRef]
- Santarosa, L.V.; Pinto, G.V.F.; Blandón Luengas, J.S.; Gastmans, D. Remote Sensing to Quantify Potential Aquifer Recharge as a Complementary Tool for Groundwater Monitoring. Hydrol. Sci. J. 2024, 69, 2455–2465. [Google Scholar] [CrossRef]
- Ferreira, T.S.G.; Cirilo, J.A. Water Balance Estimates and Piezometric Level Lowering Based on Numerical Modeling and Remote Sensing Data in the Recife Metropolitan Region—Pernambuco (Brazil). Water 2025, 17, 1616. [Google Scholar] [CrossRef]
- Sebbar, B.E.; Simonneaux, V.; Khabba, S.; Chehbouni, A.; Merlin, O. Assessing the Groundwater Recharge of a Steep-Sided Catchment from Thermal-Derived Evapotranspiration Estimates: Usefulness of Methods for Correcting Topographical Effects. J. Hydrol. 2026, 664, 134457. [Google Scholar] [CrossRef]


| Reference | Nº of Citations | Study Area | Data Used | Thematic Patterns | |||
|---|---|---|---|---|---|---|---|
| Use of Hydrological Models | Comparison with Traditional Methods | Development of Methodologies Based on Remote Sensing | Use for Calibration and Validation | ||||
| Szilagyi et al. (2011) [40] | 115 | Sand Hills, Nebraska, EUA | MODIS (evapotranspiration) | ✕ | ✕ | ☑ | ✕ |
| Githui, Selle, and Thayalakumaran (2012) [25] | 60 | Southeast Australia | MODIS (evapotranspiration) | ☑ | ✕ | ✕ | ☑ |
| Műnch et al. (2013) [41] | 44 | Campo de Areia, South Africa | ARC-ISCW (precipitation), ETMODIS, MOD16, Pitman (evapotranspiration) | ✕ | ✕ | ☑ | ✕ |
| Szilagyi and Jozsa (2013) [42] | 53 | Nebraska, USA | PRISM (precipitation), MODIS (evapotranspiration) | ✕ | ✕ | ☑ | ✕ |
| Knoche et al. (2014) [43] | 68 | Awash and Kessem Rivers, Ethiopia | TRMM 3B42V6/V7, CMORPH (precipitation), MOD11C1, and GLDAS (temperature) | ☑ | ✕ | ✕ | ✕ |
| Milewski et al. (2014) [26] | 26 | Raudhatain Basin, Kuwait | TRMM (precipitation), AMSR-E, Landsat TM (NDVI), AVHRR, ASTER | ☑ | ✕ | ☑ | ☑ |
| Lucas et al. (2015) [22] | 42 | Guarani Aquifer, Brazil | TRMM (precipitation), MOD16 | ✕ | ☑ | ☑ | ✕ |
| Liaqat et al. (2016) [21] | 15 | Punjab, Pakistan | MODIS L3 (albedo, LAI, NDVI) | ☑ | ✕ | ☑ | ✕ |
| Coelho et al. (2017) [12] | 94 | Ipanema River Basin, Brazil | TRMM (precipitation), MODIS (evapotranspiration) | ✕ | ☑ | ☑ | ✕ |
| Gemitzi, Ajami, and Richnow (2017) [44] | 79 | Vosvozis River, Greece | MODIS (evapotranspiration) | ☑ | ✕ | ☑ | ✕ |
| Shu, Li, and Lei (2018) [30] | 14 | Haihe Plain, China | FY-2C (precipitation and global radiation) | ☑ | ✕ | ✕ | ✕ |
| Fallatah et al. (2019) [45] | 64 | Saq Aquifer, Arabian Peninsula | TRMM (precipitation), GRACE (groundwater storage) | ☑ | ✕ | ☑ | ✕ |
| Ruggieri et al. (2019) [46] | 0 | Karst aquifers of the Southern Apennines, Italy | MOD16A3 (evapotranspiration and NDVI) | ✕ | ☑ | ☑ | ✕ |
| Silva, Manzione, and Albuquerque Filho (2019) [47] | 13 | Águas de Santa Bárbara, Brazil | MODIS and Sentinel-2 (evapotranspiration) | ✕ | ✕ | ☑ | ✕ |
| Zhang, Xin, and Zhou, (2020) [48] | 18 | Biliu River, China | TMPA 3B42V7 and PERSIANN-CDR (precipitation) | ☑ | ✕ | ✕ | ✕ |
| Soltani et al. (2021) [23] | 27 | Denmark | MOD13A1 (NDVI), MOD16 (evapotranspiration), | ☑ | ✕ | ☑ | ☑ |
| Santarosa et al. (2021) [49] | 21 | Guarani Aquifer, Brazil | TRMM (precipitation), GLDAS (evapotranspiration) | ✕ | ☑ | ☑ | ✕ |
| Barbosa et al. (2022a) [19] | 39 | Southern Niger, West Africa | GRACE (groundwater storage) | ✕ | ☑ | ☑ | ✕ |
| Barbosa et al. (2022b) [20] | 5 | João Pessoa, Brazil | IMERG (precipitation), MOD16 (evapotranspiration), SMAP (soil moisture) | ✕ | ☑ | ☑ | ✕ |
| Babaei & Ketabchi (2022) [24] | 13 | Rafsanjan Aquifer, Irã | Landsat 8 (NDVI, NDWI, MNDWI), | ☑ | ✕ | ☑ | ☑ |
| Barbosa et al. (2023) [50] | 3 | Goulbi Maradi Aquifer, Níger | GRACE (groundwater storage) | ✕ | ☑ | ☑ | ✕ |
| González-Ortigoza, Hernández-Espriú, and Arciniega-Esparza (2023) [27] | 5 | Mexico Basin | CHIRPS (precipitation), Daymet (temperature), MODIS/GLEAM/TerraClimate (evapotranspiration) | ✕ | ✕ | ☑ | ✕ |
| Belay et al. (2024) [29] | 0 | Upper Beles Basin, Ethiopia | CHIRPS (precipitation), TerraClimate (evapotranspiration, temperature, wind) | ☑ | ☑ | ✕ | ✕ |
| Santarosa et al. (2024) [51] | 0 | Guarani and Bauru aquifers, Brazil | IMERG (precipitation), GLDAS (evapotranspiration), GRACE (groundwater storage) | ✕ | ☑ | ☑ | ✕ |
| Yang et al. (2024) [28] | 0 | Jiamusi, China | TRMM (precipitation), MOD16A2GF (evapotranspiration), GLADS-2.1 (surface runoff), | ☑ | ✕ | ☑ | ✕ |
| Ferreira and Cirilo (2025) [52] | 1 | Metropolitan Region of Recife, Brazil | CHIRPS (precipitation) | ☑ | ✕ | ✕ | ✕ |
| Sebbar et al. (2026) [53] | 0 | Rheraya basin, Marroco | MOD11A1 (LST and surface emissivity), MOD03(solar zenith angle), MOD06_L2(cloud cover), MCD43A3 (albedo), MOD13A2 (NDVI), WaPOR and SSEBop (evapotranspiration) | ✕ | ✕ | ☑ | ✕ |
Disclaimer/Publisher’s Note: The statements, opinions and data contained in all publications are solely those of the individual author(s) and contributor(s) and not of MDPI and/or the editor(s). MDPI and/or the editor(s) disclaim responsibility for any injury to people or property resulting from any ideas, methods, instructions or products referred to in the content. |
© 2026 by the authors. Licensee MDPI, Basel, Switzerland. This article is an open access article distributed under the terms and conditions of the Creative Commons Attribution (CC BY) license.
Share and Cite
Ferreira, T.S.G.; Cirilo, J.A. Remote Sensing Data for Estimating Groundwater Recharge: A Systematic Review. Sustainability 2026, 18, 1830. https://doi.org/10.3390/su18041830
Ferreira TSG, Cirilo JA. Remote Sensing Data for Estimating Groundwater Recharge: A Systematic Review. Sustainability. 2026; 18(4):1830. https://doi.org/10.3390/su18041830
Chicago/Turabian StyleFerreira, Thaise Suanne Guimarães, and José Almir Cirilo. 2026. "Remote Sensing Data for Estimating Groundwater Recharge: A Systematic Review" Sustainability 18, no. 4: 1830. https://doi.org/10.3390/su18041830
APA StyleFerreira, T. S. G., & Cirilo, J. A. (2026). Remote Sensing Data for Estimating Groundwater Recharge: A Systematic Review. Sustainability, 18(4), 1830. https://doi.org/10.3390/su18041830

