Drivers and Sustainable Performance Outcomes of AI Adoption Intention: A Multi-Theoretical Analysis in the Entrepreneurial Ecosystem
Abstract
1. Introduction
2. Literature Review
2.1. AI Adoption Intention Drivers: Insights from the Integrated TOE and UTAUT Frameworks
2.2. Outcomes of AI Adoption Intention: Resource-Based View, Dynamic Capabilities, and Sustainability
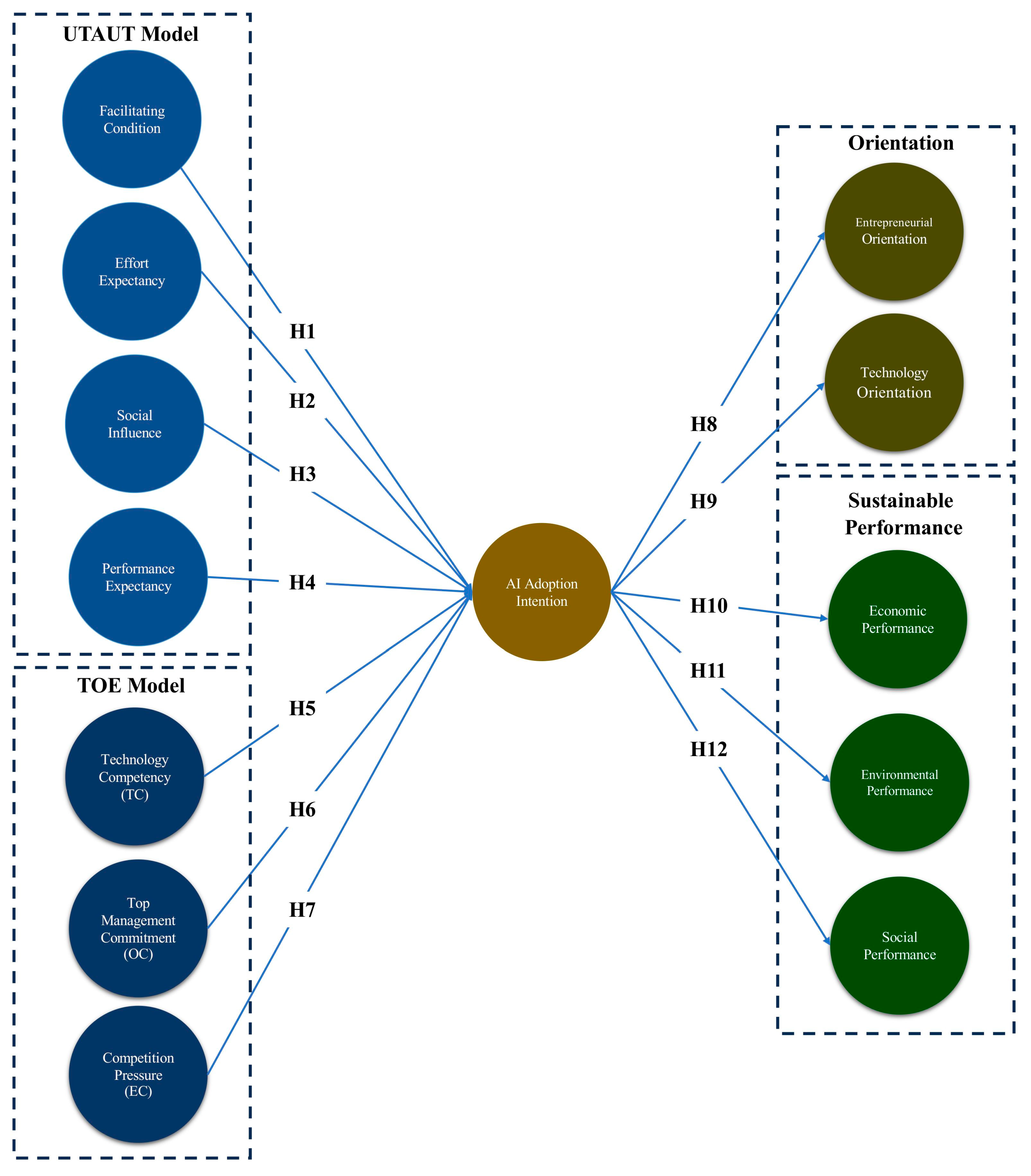
3. Hypothesis Development
3.1. The Drivers of AI Adoption Intention in Entrepreneurial Ecosystems
3.1.1. Facilitating Conditions
3.1.2. Effort Expectancy
3.1.3. Social Influence
3.1.4. Performance Expectancy
3.2. The Role of Technological, Organizational, and Environmental Contexts (TOE Framework)
3.2.1. Technology Competency
3.2.2. Top Management Commitment
3.2.3. Competition Pressure
3.3. The Consequences of AI Adoption Intention
3.3.1. Impact on Strategic Orientations
3.3.2. Impact on Sustainable Performance
4. Research Methods
4.1. Sample Description
4.2. Psychometric Properties of the Measurement Instrument
5. Results and Discussion
5.1. Theoretical Implications
5.2. Empirical Implications
5.3. Limitations and Suggestions for Future Research
6. Conclusions
Author Contributions
Funding
Institutional Review Board Statement
Informed Consent Statement
Data Availability Statement
Conflicts of Interest
Appendix A. Measurement of the Variables
| Construct | References | Questionnaire Items |
|---|---|---|
| Performance Expectancy (PE) | [116] | PE1: Using AI tools enables me to accomplish tasks more quickly. PE2: Using AI tools increases my productivity. PE3: Using AI tools improves the quality of my work. PE4: Using AI tools makes my job easier. |
| Effort Expectancy (EE) | [116] | EE1: Learning how to use AI tools is easy for me. EE2: My interaction with AI tools is clear and understandable. EE3: I find AI tools easy to use. EE4: It is easy for me to become skillful at using AI tools. |
| Social Influence (SI) | [116] | SI1: People who are important to me think that I should use AI tools. SI2: People who influence my behavior think that I should use AI tools. SI3: Senior management has been helpful in the use of AI tools. SI4: In general, the organization has supported the use of AI tools. |
| Facilitating Conditions (FC) | [116] | FC1: I have the resources necessary to use AI tools. FC2: I have the knowledge necessary to use AI tools. FC3: AI tools are compatible with other systems I use. FC4: A specific person (or group) is available for assistance with AI tool difficulties. |
| Entrepreneurial Orientation (EO) | [117] | EO1: Our firm emphasizes research and development, technological leadership, and innovation. EO2: Our firm has introduced several new products/services in the past five years. EO3: Our firm is very active in initiating actions to which competitors then respond. EO4: Our firm has a strong proclivity for high-risk projects. EO5: Our firm adopts a bold, aggressive posture in order to maximize the probability of exploiting potential opportunities. |
| Technology Orientation (TO) | [117] | TO1: Our firm uses the latest technologies in our product development. TO2: Our firm proactively offers technological innovative solutions to customers’ needs. TO3: Our firm has the will and capacity to develop and market technological innovative solutions. TO4: Our firm uses innovative technologies to deliver its solutions. |
| Technology Competency (TC) | [118] | TC1: Our technical infrastructure is available to support AI tools. TC2: Our company has a high level of knowledge and awareness about AI tools. TC3: Our employees have the necessary technical skills to use AI effectively. |
| Top Management Support (TMS) | [118] | TMS1: Top managers provide necessary resources (human, financial, material) for AI Adoption. TMS2: Top managers encourage employees to use the latest AI technologies. TMS3: Top managers encourage innovations like AI in the workplace. TMS4: Top managers are willing to take risks related to AI Adoption. TMS5: Top management considers AI implementation strategically important. |
| Competitive Pressure (CP) | [118] | CP1: Our company believes AI Adoption affects industry competitiveness. CP2: Our company is under pressure from competitors to adopt AI. CP3: Some competitors have already used AI for risk prediction and premium calculation. |
| AI Adoption Intention (AI) | [118] | AI1: Our organization intends to use AI tools for business tasks. AI2: We plan to increase the use of AI tools in the near future. AI3: We predict we will use AI tools regularly in our operations. AI4: We are committed to adopting AI technologies to improve our processes. |
| Economic Performance (EcP) | [119] | EcP1: Our return on investment has been higher than the industry average. EcP2: Our sales growth has been higher than the industry average. EcP3: Our profit growth rate has been higher than the industry average. EcP4: Our market share has increased over the last three years. |
| Environmental Performance (EnP) | [119] | EnP1: Raw material usage efficiency has improved in the last three years. EnP2: Resource consumption (energy, water) has decreased in the last three years. EnP3: The share of recycled materials used has increased in the last three years. EnP4: Waste ratio per product has decreased in the last three years. |
| Social Performance (SP) | [119] | SP1: Employee turnover rate has decreased in the last three years. SP2: Employee satisfaction has increased in the last three years. SP3: Employee motivation has increased in the last three years. SP4: Health and safety performance has improved in the last three years. SP5: Employee training (days per employee) has increased in the last three years. |
References
- Ștefan, S.C.; Popa, I.; Breazu, A. A new framework for the artificial intelligence entrepreneurship ecosystem. J. Innov. Knowl. 2025, 10, 100850. [Google Scholar] [CrossRef]
- Kittipanya-ngam, P.; Tan, K.H.; Cavite, H.J. Future-ready AI: A framework for ethical and sustainable adoption. Technol. Soc. 2025, 83, 102993. [Google Scholar] [CrossRef]
- Alwakid, W.N.; Dahri, N.A. Harnessing AI capabilities and green entrepreneurial orientation for sustainable SME performance using SEM analysis approach. Technol. Soc. 2025, 83, 103007. [Google Scholar] [CrossRef]
- ul Haq, F.; Suki, N.M.; Setini, M.; Masood, A.; Khan, T.A. Adopting green AI for SME sustainability: Mediating role of green investment and moderation by green servant leadership. Sustain. Futures 2025, 10, 101002. [Google Scholar] [CrossRef]
- Badghish, S.; Soomro, Y.A. Artificial Intelligence Adoption by SMEs to Achieve Sustainable Business Performance: Application of Technology–Organization–Environment Framework. Sustainability 2024, 16, 1864. [Google Scholar] [CrossRef]
- Nahar, S. Modeling the effects of artificial intelligence (AI)-based innovation on sustainable development goals (SDGs): Applying a system dynamics perspective in a cross-country setting. Technol. Forecast. Soc. Change 2024, 201, 123203. [Google Scholar] [CrossRef]
- Yang, J.; Blount, Y.; Amrollahi, A. Artificial intelligence adoption in a professional service industry: A multiple case study. Technol. Forecast. Soc. Change 2024, 201, 123251. [Google Scholar] [CrossRef]
- Jamil, K.; Zhang, W.; Anwar, A.; Mustafa, S. Exploring the Influence of AI Adoption and Technological Readiness on Sustainable Performance in Pakistani Export Sector Manufacturing Small and Medium-Sized Enterprises. Sustainability 2025, 17, 3599. [Google Scholar] [CrossRef]
- Huang, X.; Wu, X.; Cao, X.; Wu, J. The effect of medical artificial intelligence innovation locus on consumer adoption of new products. Technol. Forecast. Soc. Change 2023, 197, 122902. [Google Scholar] [CrossRef]
- Jha, V.K.; Pande, A.S. Making sustainable development happen: Does sustainable entrepreneurship make nations more sustainable? J. Clean. Prod. 2024, 440, 140849. [Google Scholar] [CrossRef]
- Mostafiz, M.I.; Ahmed, F.U.; Ahammad, M.F.; Rahman, P.N.A. Entrepreneurial Cognition and Artificial Intelligence Adoption—Contingency Role of Innovation Ecosystem Resource Mobilization and Entrepreneurial Bricolage. R D Manag. 2025, 55, 1754–1772. [Google Scholar] [CrossRef]
- Tang, L.; Lin, Q.; Luo, X.; Li, Y.; Lu, M. The role of AI and entrepreneurial ecosystem in shaping students’ digital entrepreneurship intentions: Evidence from a multi-group analysis. Asia Pac. J. Educ. 2025, 1–25. [Google Scholar] [CrossRef]
- Qin, W. How to unleash frugal innovation through internet of things and artificial intelligence: Moderating role of entrepreneurial knowledge and future challenges. Technol. Forecast. Soc. Change 2024, 202, 123286. [Google Scholar] [CrossRef]
- Giang, N.T.P.; Tan, T.D.; Nhung, L.T.H. Determinants of E-commerce adoption and its effect on marketing performance among Vietnamese SMEs: An PLS-SEM approach using the TOE framework. J. Open Innov. Technol. Mark. Complex. 2025, 11, 100670. [Google Scholar] [CrossRef]
- Saini, A. Impact of Artificial Intelligence on Students’ Sustainable Education and Career Development Using Extended TOE Framework. Int. Res. J. Educ. Technol. 2024, 6, 224–243. [Google Scholar] [CrossRef]
- Jin, S.V.; Ryu, E. Unraveling the dynamics of digital equality and trust in AI-empowered metaverses and AI-VR-convergence. Technol. Forecast. Soc. Change 2025, 210, 123877. [Google Scholar] [CrossRef]
- Bindah, E.; Gunnoo, L.; Gokhool, A.C.; Olorunlana, A. Qualitative Insights on AI Adoption Among SMEs: Implications for Sustainable Development Goals (SDGs) in Mauritius and Lagos Using the UTAUT Framework. EUrASEANs J. Glob. Socio-Econ. Dyn. 2025, 3, 23–46. [Google Scholar] [CrossRef]
- Wolfe, D.; Price, M.; Choe, A.; Kidd, F.; Wagner, H. Revisiting UTAUT for the Age of AI: Understanding Employees AI Adoption and Usage Patterns Through an Extended UTAUT Framework. arXiv 2025, arXiv:2510.15142. [Google Scholar] [CrossRef]
- Xue, L.; Ghazali, N.; Mahat, J. A Systematic Review of UTAUT and UTAUT2 for AI Adoption in Education. Int. J. Hum.–Comput. Interact. 2025, 1–25. [Google Scholar] [CrossRef]
- Fang, W.; Na, M.; Alam, S.S. Usage Intention of AI Among Academic Librarians in China: Extension of UTAUT Model. Sustainability 2025, 17, 2833. [Google Scholar] [CrossRef]
- Lazarte-Aguirre, A.; Fernández-Concha, R.; Núñez, N. Determinants of Generative AI Adoption Through the UTAUT Model: Insights From Postgraduate Business Students. IEEE Rev. Iberoam. Tecnol. Del Aprendiz. 2025, 20, 391–400. [Google Scholar] [CrossRef]
- Chakim, M.H.R.; Aini, Q.; Sunarya, P.A.; Santoso, N.P.L.; Kusumawardhani, D.A.R.; Rahardja, U. Understanding factors influencing the adoption of ai-enhanced air quality systems: A utaut perspective. In Proceedings of the 2023 Eighth International Conference on Informatics and Computing (ICIC), Manado, Indonesia, 8–9 December 2023; pp. 1–6. [Google Scholar]
- Chen, Y.; Hu, Y.; Zhou, S.; Yang, S. Investigating the determinants of performance of artificial intelligence adoption in hospitality industry during COVID-19. Int. J. Contemp. Hosp. Manag. 2022, 35, 2868–2889. [Google Scholar] [CrossRef]
- Yang, G.; Yang, X. AI adoption and ESG performance: Evidence from China. Int. Rev. Econ. Financ. 2025, 104, 104659. [Google Scholar] [CrossRef]
- Mohammed Horani, O.; Khatibi, A.; RATIB ALSoud, A.; Tham, J.; Al-Adwan, A.S.; Azam, S.M.F. Antecedents of Business Analytics Adoption and Impacts on Banks’ Performance: The Perspective of the TOE Framework and Resource-Based View. Interdiscip. J. Inf. Knowl. Manag. 2023, 18, 609–643. [Google Scholar] [CrossRef]
- Scuotto, V.; Magni, D.; Palladino, R.; Nicotra, M. Triggering disruptive technology absorptive capacity by CIOs. Explorative research on a micro-foundation lens. Technol. Forecast. Soc. Change 2022, 174, 121234. [Google Scholar] [CrossRef]
- Madanaguli, A.; Sjödin, D.; Parida, V.; Mikalef, P. Artificial intelligence capabilities for circular business models: Research synthesis and future agenda. Technol. Forecast. Soc. Change 2024, 200, 123189. [Google Scholar] [CrossRef]
- Varriale, V.; Cammarano, A.; Michelino, F.; Caputo, M. The role of digital technologies in production systems for achieving sustainable development goals. Sustain. Prod. Consum. 2024, 47, 87–104. [Google Scholar] [CrossRef]
- Sharma, A.; Goel, A.; Taneja, U. AI adoption and digital entrepreneurial intentions: A theory of planned behaviour and technology acceptance model approach. Technol. Soc. 2025, 84, 103137. [Google Scholar] [CrossRef]
- Zheng, S.; Chen, J.; Chen, H. Three Decades of Dynamic Capability Research (1990–2023): A Visual and Comparative Analysis of Leading Journal Literature. J. Knowl. Econ. 2024, 16, 2163–2191. [Google Scholar] [CrossRef]
- Sánchez-Rodríguez, A.; García-Vidal, G.; Fernández-Ochoa, Y.; Martínez-Vivar, R.; Gavilanes-Venegas, A.E.; Pérez-Campdesuñer, R. Navigating Uncertainty Through AI Adoption: Dynamic Capabilities, Strategic Innovation Performance, and Competitiveness in Ecuadorian SMEs. Adm. Sci. 2025, 15, 468. [Google Scholar] [CrossRef]
- Chotia, V.; Cheng, Y.; Agarwal, R.; Vishnoi, S.K. AI-enabled Green Business Strategy: Path to carbon neutrality via environmental performance and green process innovation. Technol. Forecast. Soc. Change 2024, 202, 123315. [Google Scholar] [CrossRef]
- Alshibani, S.M.; Korayim, D.; Mehrotra, A.; Agarwal, V. Fostering responsible AI adoption in startups through entrepreneurial orientation: A sustainable approach. Technol. Forecast. Soc. Change 2025, 219, 124272. [Google Scholar] [CrossRef]
- Das, S.; Datta, B. Application of UTAUT2 on Adopting Artificial Intelligence Powered Lead Management System (AI-LMS) in passenger car sales. Technol. Forecast. Soc. Change 2024, 201, 123241. [Google Scholar] [CrossRef]
- Venkatesh, V. Adoption and use of AI tools: A research agenda grounded in UTAUT. Ann. Oper. Res. 2021, 308, 641–652. [Google Scholar] [CrossRef]
- Wu, X.; Yan, Y.; Zhu, W.; Yang, N. An extended UTAUT model study on the adoption behavior of artificial intelligence technology in construction industry. J. Intell. Fuzzy Syst. 2024, 49, 564–581. [Google Scholar] [CrossRef]
- Andrews, J.E.; Ward, H.; Yoon, J. UTAUT as a Model for Understanding Intention to Adopt AI and Related Technologies among Librarians. J. Acad. Librariansh. 2021, 47, 102437. [Google Scholar] [CrossRef]
- Jain, R.; Garg, N.; Khera, S.N. Adoption of AI-Enabled Tools in Social Development Organizations in India: An Extension of UTAUT Model. Front. Psychol. 2022, 13, 893691. [Google Scholar] [CrossRef]
- Hao, Y.; Lee, K.S.; Chen, S.-T.; Sim, S.C. An evaluative study of a mobile application for middle school students struggling with English vocabulary learning. Comput. Hum. Behav. 2019, 95, 208–216. [Google Scholar] [CrossRef]
- Kim, Y.J.; Choi, J.H.; Fotso, G.M.N. Medical professionals’ adoption of AI-based medical devices: UTAUT model with trust mediation. J. Open Innov. Technol. Mark. Complex. 2024, 10, 100220. [Google Scholar] [CrossRef]
- Dingel, J.; Kleine, A.-K.; Cecil, J.; Sigl, A.L.; Lermer, E.; Gaube, S. Predictors of Health Care Practitioners’ Intention to Use AI-Enabled Clinical Decision Support Systems: Meta-Analysis Based on the Unified Theory of Acceptance and Use of Technology. J. Med. Internet Res. 2024, 26, e57224. [Google Scholar] [CrossRef]
- Emon, M.M.H.; Hassan, F.; Nahid, M.H.; Rattanawiboonsom, V. Predicting adoption intention of artificial intelligence-A study on ChatGPT. AIUB J. Sci. Eng. 2023, 22, 189–196. [Google Scholar]
- Masrek, M.N.; Baharuddin, M.F.; Syam, A.M. Determinants of Behavioral Intention to Use Generative AI: The Role of Trust, Personal Innovativeness, and UTAUT II Factors. Int. J. Basic Appl. Sci. 2025, 14, 378–390. [Google Scholar] [CrossRef]
- Chou, Y.-L.; Wu, Y.-L.; Chao, R.-F. Applying the UTAUT model to explore user behavior in ChatGPT usage. Int. J. Res. Bus. Soc. Sci. 2025, 14, 332–341. [Google Scholar] [CrossRef]
- Baharin, A.T.; Sahadun, N.A.; Ramli, S.; liyana Redzuan, N.A. Exploring the Adoption of Generative Artificial Intelligence by TVET Students: A UTAUT Analysis of Perceptions, Benefits, and Implementation Challenges. J. Inf. Syst. Eng. Manag. 2024, 10, 429–437. [Google Scholar]
- BinJwair, A. Predicting STEM students’ adoption of generative AI in academic contexts: An application of the UTAUT model. Front. Educ. 2025, 10, 1669750. [Google Scholar] [CrossRef]
- Kim, H.-J.; Ahn, S.; Ye, S. Exploring AI assistant in luxury brands: How social presence and emotional appeal drive technology adoption. J. Retail. Consum. Serv. 2025, 87, 104409. [Google Scholar] [CrossRef]
- Jeon, M.; Lim, H. Analysis of technology acceptance of AI umpiring in baseball using the UTAUT model. Int. J. Sports Sci. Coach. 2025, in press. [Google Scholar] [CrossRef]
- Wu, M.; Yang, Q.; Tee, M.; Mamun, A.A. Modelling the Significance of UTAUT Model in Predicting the Intention and Adoption of eWallet Among Malaysians. In From Industry 4.0 to Industry 5.0; Studies in Systems, Decision and Control; Springer Nature: Cham, Switzerland, 2023. [Google Scholar]
- Su, J.; Wang, Y.; Liu, H.; Zhang, Z.; Wang, Z.; Li, Z. Investigating the factors influencing users’ adoption of artificial intelligence health assistants based on an extended UTAUT model. Sci. Rep. 2025, 15, 18215. [Google Scholar] [CrossRef]
- Abdelazim, A.; Al Breiki, M.; Khlaif, Z.N. AI in education: The mediating role of perceived trust in adoption decisions of school leaders. Educ. Inf. Technol. 2025, 30, 20943–20975. [Google Scholar] [CrossRef]
- Sivathanu, B.; Pillai, R.; Rana, N.P. Reimagining Automotive Manufacturing with Generative AI: A Technology-Organization-Environment Perspective. J. Comput. Inf. Syst. 2025, 1–22. [Google Scholar] [CrossRef]
- Lai, M.K.; May, A.Y.C.; Tay, L.C.; Lim, K.G. Re-examining AI Adoption Antecedents and Its Potential Effect on AI Sustained Use in Small and Medium Enterprises (SMEs). PaperASIA 2025, 41, 292–305. [Google Scholar] [CrossRef]
- Salaheldin, S.; Hussein, S. The Determinants of AI Adoption and Its Impact on Employee Engagement: Evidence from Egyptian Organizations. Int. J. Manag. Appl. Res. 2025, 12, 45–67. [Google Scholar] [CrossRef]
- Xia, Y.; Chen, Y. Driving Factors of Generative AI Adoption in New Product Development Teams from a UTAUT Perspective. Int. J. Hum.–Comput. Interact. 2024, 41, 6067–6088. [Google Scholar] [CrossRef]
- Min, S.; Kim, B. Adopting artificial intelligence technology for network operations in digital transformation. Adm. Sci. 2024, 14, 70. [Google Scholar] [CrossRef]
- Cruz-Jesus, F.; Pinheiro, A.; Oliveira, T. Understanding CRM adoption stages: Empirical analysis building on the TOE framework. Comput. Ind. 2019, 109, 1–13. [Google Scholar] [CrossRef]
- Vongurai, R. Examining Organizational and Human Drivers of Artificial Intelligence Adoption for Enhancing Operational Performance in Thai Technology Enterprises. J. Behav. Sci. 2025, 20, 1–14. [Google Scholar] [CrossRef]
- Mehmood, S.; Nazir, S.; Fan, J.; Nazir, Z.; Shoukat, A. Government Regulations and Top Management Influence on Manufacturing Firms Environmental Performance: Nexus of Green Supply Chain, Culture and Technology Adoption. Sustain. Futures 2024. [Google Scholar] [CrossRef]
- Sahi, G.K.; Mahajan, R.; Jones, P. Strategic imperatives for new product success: An internal stakeholder perspective. J. Innov. Knowl. 2024, 9, 100467. [Google Scholar] [CrossRef]
- Khan, A.N.; Mehmood, K.; Kwan, H.K. Green knowledge management: A key driver of green technology innovation and sustainable performance in the construction organizations. J. Innov. Knowl. 2024, 9, 100455. [Google Scholar] [CrossRef]
- Jie, G.; Jiahui, L. Media attention, green technology innovation and industrial enterprises’ sustainable development: The moderating effect of environmental regulation. Econ. Anal. Policy 2023, 79, 873–889. [Google Scholar] [CrossRef]
- Obreja, D.M.; Rughiniș, R.; Rosner, D. Mapping the conceptual structure of innovation in artificial intelligence research: A bibliometric analysis and systematic literature review. J. Innov. Knowl. 2024, 9, 100465. [Google Scholar] [CrossRef]
- Türkeș, M.C. Driving Success: Unveiling the Synergy of E-Marketing, Sustainability, and Technology Orientation in Online SME. J. Theor. Appl. Electron. Commer. Res. 2024, 19, 1411–1441. [Google Scholar] [CrossRef]
- Bachmann, N.; Rose, R.; Maul, V.; Hölzle, K. What makes for future entrepreneurs? The role of digital competencies for entrepreneurial intention. J. Bus. Res. 2024, 174, 114481. [Google Scholar] [CrossRef]
- Malesios, C.; De, D.; Moursellas, A.; Dey, P.K.; Evangelinos, K. Sustainability performance analysis of small and medium sized enterprises: Criteria, methods and framework. Socio-Econ. Plan. Sci. 2021, 75, 100993. [Google Scholar] [CrossRef]
- Chen, P.-K.; Ye, Y.; Huang, X. The metaverse in supply chain knowledge sharing and resilience contexts: An empirical investigation of factors affecting adoption and acceptance. J. Innov. Knowl. 2023, 8, 100446. [Google Scholar] [CrossRef]
- Jiang, W.; Chai, H.; Shao, J.; Feng, T. Green entrepreneurial orientation for enhancing firm performance: A dynamic capability perspective. J. Clean. Prod. 2018, 198, 1311–1323. [Google Scholar] [CrossRef]
- Owusu-Sekyere, E.; Hatab, A.A.; Lagerkvist, C.-J.; Pérez-Ruiz, M.; Šarauskis, E.; Kriaučiūnienė, Z.; Almoujahed, M.B.; Apolo-Apolo, O.E.; Mouazen, A.M. Farmers’ willingness to adopt precision agricultural technologies to reduce mycotoxin contamination in grain: Evidence from grain farmers in Spain and Lithuania. Precis. Agric. 2024, 25, 2292–2320. [Google Scholar] [CrossRef]
- Kakkavou, K.; Gemtou, M.; Fountas, S. Drivers and barriers to the adoption of precision irrigation technologies in olive and cotton farming—Lessons from Messenia and Thessaly regions in Greece. Smart Agric. Technol. 2024, 7, 100401. [Google Scholar] [CrossRef]
- Cobelli, N.; Cassia, F.; Donvito, R. Pharmacists’ attitudes and intention to adopt telemedicine: Integrating the market-orientation paradigm and the UTAUT. Technol. Forecast. Soc. Change 2023, 196, 122871. [Google Scholar] [CrossRef]
- Lu, W.; Wei, D.; Li, C.; Gao, P.; Ma, R.; Zhai, Y.; Wang, C. How to promote telemedicine patient adoption behavior for greener healthcare? J. Clean. Prod. 2024, 434, 139884. [Google Scholar] [CrossRef]
- Bayaga, A. Leveraging AI-enhanced and emerging technologies for pedagogical innovations in higher education. Educ. Inf. Technol. 2024, 30, 1045–1072. [Google Scholar] [CrossRef]
- Kolil, V.K.; Achuthan, K. Virtual labs in chemistry education: A novel approach for increasing student’s laboratory educational consciousness and skills. Educ. Inf. Technol. 2024, 29, 25307–25331. [Google Scholar] [CrossRef]
- Sam, S.J.I.; Jasim, K.M. Diving into the technology: A systematic literature review on strategic use of chatbots in hospitality service encounters. Manag. Rev. Q. 2023, 75, 527–555. [Google Scholar] [CrossRef]
- Chakraborty, D.; Polisetty, A.; G, S.; Rana, N.P.; Khorana, S. Unlocking the potential of AI: Enhancing consumer engagement in the beauty and cosmetic product purchases. J. Retail. Consum. Serv. 2024, 79, 103842. [Google Scholar] [CrossRef]
- Mansoor, T.; Umer, M.; Duenas, A. Unlocking team performance: The interplay of team empowerment, shared leadership, and relationship conflict in healthcare sector. Strategy Leadersh. 2025, 53, 188–214. [Google Scholar] [CrossRef]
- Cronbach, L.J. Coefficient alpha and the internal structure of tests. Psychometrika 1951, 16, 297–334. [Google Scholar] [CrossRef]
- Fornell, C.; Larcker, D.F. Evaluating structural equation models with unobservable variables and measurement error. J. Mark. Res. 1981, 18, 39–50. [Google Scholar] [CrossRef]
- Henseler, J.; Ringle, C.M.; Sarstedt, M. A new criterion for assessing discriminant validity in variance-based structural equation modeling. J. Acad. Mark. Sci. 2014, 43, 115–135. [Google Scholar] [CrossRef]
- Hair, J.F.; Hult, G.T.M.; Ringle, C.M.; Sarstedt, M. A Primer on Partial Least Squares Structural Equation Modeling (PLS-SEM), 2nd ed.; Sage: Thousand Oaks, CA, USA, 2017. [Google Scholar]
- Hu, L.T.; Bentler, P.M. Cutoff criteria for fit indexes in covariance structure analysis: Conventional criteria versus new alternatives. Struct. Equ. Model. Multidiscip. J. 1999, 6, 1–55. [Google Scholar] [CrossRef]
- Hair, J.F.; Risher, J.J.; Sarstedt, M.; Ringle, C.M. When to use and how to report the results of PLS-SEM. Eur. Bus. Rev. 2019, 31, 2–24. [Google Scholar] [CrossRef]
- Bentler, P.M.; Bonett, D.G. Significance tests and goodness of fit in the analysis of covariance structures. Psychol. Bull. 1980, 88, 588–606. [Google Scholar] [CrossRef]
- Henseler, J.; Hubona, G.; Ray, P.A. Using PLS path modeling in new technology research: Updated guidelines. Ind. Manag. Data Syst. 2016, 116, 2–20. [Google Scholar] [CrossRef]
- Hair, J.F.; Hult, G.T.M.; Ringle, C.M.; Sarstedt, M.; Danks, N.P.; Ray, S. Partial Least Squares Structural Equation Modeling (PLS-SEM) Using R: A Workbook; Springer: Cham, Switzerland, 2021. [Google Scholar]
- Du, L.; Lv, B. Factors influencing students’ acceptance and use generative artificial intelligence in elementary education: An expansion of the UTAUT model. Educ. Inf. Technol. 2024, 29, 24715–24734. [Google Scholar] [CrossRef]
- Chatterjee, S.; Bhattacharjee, K.K. Adoption of artificial intelligence in higher education: A quantitative analysis using structural equation modelling. Educ. Inf. Technol. 2020, 25, 3443–3463. [Google Scholar] [CrossRef]
- Gao, Y.; Ge, B.; Lang, X.; Xu, X. Impacts of proactive orientation and entrepreneurial strategy on entrepreneurial performance: An empirical research. Technol. Forecast. Soc. Change 2018, 135, 178–187. [Google Scholar] [CrossRef]
- Kiyabo, K.; Isaga, N. Entrepreneurial orientation, competitive advantage, and SMEs’ performance: Application of firm growth and personal wealth measures. J. Innov. Entrep. 2020, 9, 12. [Google Scholar] [CrossRef]
- Fatikha, C.; Rahayu, M.; Sumiati, S. Effect of entrepreneurship orientation and market orientation on marketing performance through competitive advantage. J. Apl. Manaj. 2021, 19, 448–458. [Google Scholar] [CrossRef]
- Bianchini, S.; Müller, M.; Pelletier, P. Drivers and barriers of AI adoption and use in scientific research. Technol. Forecast. Soc. Change 2025, 220, 124303. [Google Scholar] [CrossRef]
- Nevi, G.; Pizzichini, L.; Bastone, A.; Dezi, L. Adoption of AI by micro and small health enterprises: Effects of entrepreneurial orientation on the TOE model. Eur. J. Innov. Manag. 2025, 28, 209–241. [Google Scholar] [CrossRef]
- Kurniawan, A.; Prihandono, D. The Influence of Artificial Intelligence Integration, Customer Technology Proficiency, Innovation Culture on E-Commerce Adoption and Its Impact on Marketing Performance with Entrepreneurial Orientation as a Moderation Variable. Devot. J. Res. Community Serv. 2025, 6, 1011–1024. [Google Scholar] [CrossRef]
- Lailah, F.A.; Soehari, T.D. The effect of innovation, information technology, and entrepreneurial orientation on business performance. Akademika 2020, 9, 161–176. [Google Scholar] [CrossRef]
- Qalbiah, N.; Hikmahwati; Safrina, N. The Influence of Entrepreneurial Orientation and Information Technology on the Performance of MSMEs. Ilomata Int. J. Soc. Sci. 2023, 4, 577–591. [Google Scholar] [CrossRef]
- Huang, Y.; Sun, X.; Fan, Q. AI orientation, global value chain collaboration, and the international performance of entrepreneurial firms: A technology affordance theory perspective. Chin. Manag. Stud. 2025; ahead-of-print. [Google Scholar] [CrossRef]
- Kukanja, M. Examining the Impact of Entrepreneurial Orientation, Self-Efficacy, and Perceived Business Performance on Managers’ Attitudes Towards AI and Its Adoption in Hospitality SMEs. Systems 2024, 12, 526. [Google Scholar] [CrossRef]
- Baawain, A.M.; Laachach, A.; Jaboob, A.S.; Kankaew, K. Uncovering the Catalysts of Sustainable Business Performance: Digital Orientation, Entrepreneurial Competency, and Strategic Change. Bus. Strategy Dev. 2025, 8, e70070. [Google Scholar] [CrossRef]
- Criado-Gomis, A.; Iniesta-Bonillo, M.Á.; Cervera-Taulet, A. Sustainable entrepreneurial orientation within an intrapreneurial context: Effects on business performance. Int. Entrep. Manag. J. 2018, 14, 295–308. [Google Scholar] [CrossRef]
- Anjum, M.N.; Idrees, F.; Syed, N.A.; Sohail, A. Entrepreneurial Orientation and Digital Marketing Adoption as Enablers of Sustainable Business Performance: Mediating Role of Market Responsiveness in Manufacturing Firms. ProScholar Insights 2025, 4, 206–216. [Google Scholar] [CrossRef]
- Habib, M.A.; Bao, Y.; Ilmudeen, A. The impact of green entrepreneurial orientation, market orientation and green supply chain management practices on sustainable firm performance. Cogent Bus. Manag. 2020, 7, 1743616. [Google Scholar] [CrossRef]
- Jang, S.-H. The Effects of Entrepreneurial Orientation, Market Orientation, and Corporate Social Responsibility on Performance in Social Enterprise. J. Korea Contents Assoc. 2014, 14, 355–366. [Google Scholar] [CrossRef]
- Asad, M.; Magableh, I.K.; Ta’Amnha, M.; Mahrouq, M.H.; Asif, M.U. Mediating role of social media adoption between the impact of entrepreneurial orientation and perceived benefits of social media on performance of Jordanian entrepreneurial firms. Cogent Bus. Manag. 2025, 12, 2592424. [Google Scholar] [CrossRef]
- Pratono, A.H.; Darmasetiawan, N.K.; Yudiarso, A.; Jeong, B.G. Achieving sustainable competitive advantage through green entrepreneurial orientation and market orientation. Bottom Line 2019, 32, 2–15. [Google Scholar] [CrossRef]
- Gul, R.; Cao, X.; Mohammad, R.A.; Rauf, A.; Khan, S.U. Sustainable entrepreneurial dynamics in manufacturing: Innovative business models and social value creation in Chinese enterprises. Sustain. Futures 2025, 10, 101022. [Google Scholar] [CrossRef]
- Sudirman, I.D.; Astuty, E.; Aryanto, R. Enhancing Digital Technology Adoption in SMEs Through Sustainable Resilience Strategy: Examining the Role of Entrepreneurial Orientation and Competencies. J. Small Bus. Strategy 2025, 35, 97–114. [Google Scholar] [CrossRef]
- Suprihanti, A.; Soriano, J.D.; Kuncoro, A.M.; Cahyanto, I.N.; Nusantari, J.R.; Alfreda, S.M. Driving Social Entrepreneurship Performance Through Entrepreneurial Orientation in Agriculture and Food Sectors in Yogyakarta. Indones. J. Bus. Entrep. 2025, 11, 619. [Google Scholar] [CrossRef]
- Civera, A.; Meoli, M. Sustainability orientation of academic spinoffs: Does it pay? Small Bus. Econ. 2025, 65, 1727–1753. [Google Scholar]
- Yang, Z.; Gao, Y.; Li, Y.; Gao, Y. A Meta-analysis of the Influence Between Entrepreneurial Orientation and Firm Performance. In Proceedings of the 2018 International Conference on Management Science and Engineering (ICMSE), Frankfurt, Germany, 17–20 August 2018; pp. 296–300. [Google Scholar]
- Yaskun, M.; Sudarmiatin; Hermawan, A.; Rahayu, W.P. The Effect of Market Orientation, Entrepreneurial Orientation, Innovation and Competitive Advantage on Business Performance of Indonesian MSMEs. Int. J. Prof. Bus. Rev. 2023, 8, E01563. [Google Scholar] [CrossRef]
- Yang, L.; Aumeboonsuke, V. The Impact of Entrepreneurial Orientation on Firm Performance: The Multiple Mediating Roles of Competitive Strategy and Knowledge Creation Process. Mob. Inf. Syst. 2022, 2022, 2339845. [Google Scholar] [CrossRef]
- Li, J.; Jin, X. The Impact of Artificial Intelligence Adoption Intensity on Corporate Sustainability Performance: The Moderated Mediation Effect of Organizational Change. Sustainability 2024, 16, 9350. [Google Scholar] [CrossRef]
- Öztürk, R.; Öztürk, M.; Kızılkan, Z. Meta-Analysis of the Relationship Between Green Entrepreneurial Orientation and Sustainable Firm Performance. Sustainability 2024, 16, 11224. [Google Scholar] [CrossRef]
- Wu, I.-L.; Chiu, M.-L.; Chen, K.-W. Defining the determinants of online impulse buying through a shopping process of integrating perceived risk, expectation-confirmation model, and flow theory issues. Int. J. Inf. Manag. 2020, 52, 102099. [Google Scholar] [CrossRef]
- Xie, H.; Zamani, E.D.; Mazumdar, S.; Checco, A. Integrating UTAUT and social exchange theory to decipher knowledge-sharing in crowdsourcing. Humanit. Soc. Sci. Commun. 2025, 12, 756. [Google Scholar] [CrossRef]
- Upadhyay, N.; Upadhyay, S.; Al-Debei, M.M.; Baabdullah, A.M.; Dwivedi, Y.K. The influence of digital entrepreneurship and entrepreneurial orientation on intention of family businesses to adopt artificial intelligence: Examining the mediating role of business innovativeness. Int. J. Entrep. Behav. Res. 2023, 29, 80–115. [Google Scholar] [CrossRef]
- Islam, M.A.; Aldaihani, F.M.F.; Saatchi, S.G. Artificial intelligence adoption among human resource professionals: Does market turbulence play a role? Glob. Bus. Organ. Excell. 2023, 42, 59–74. [Google Scholar] [CrossRef]
- Li, X.; Li, Y.; Li, G.; Xu, J. Sustainable supply chain management practices and performance: The moderating effect of stakeholder pressure. Humanit. Soc. Sci. Commun. 2025, 12, 336. [Google Scholar] [CrossRef]

| Question | Option | Response Frequency | Percentage |
|---|---|---|---|
| Which organization type do you belong to? | Small and Medium-sized Enterprises (SME) | 87 | 42.0% |
| Accelerators, Innovation Centers, and Science Parks | 36 | 17.4% | |
| Knowledge-based Companies | 31 | 15.0% | |
| Technological/Entrepreneurial Companies | 29 | 14.0% | |
| Startups | 24 | 11.6% | |
| What is your gender? | Male | 115 | 55.6% |
| Female | 92 | 44.4% | |
| How old are you? | Under 20 years | 8 | 3.9% |
| 20 to 30 years | 132 | 63.8% | |
| 31 to 40 years | 42 | 20.3% | |
| 41 to 50 years | 17 | 8.2% | |
| 51 to 60 years | 8 | 3.9% | |
| What is your level of education? | Diploma or Lower | 14 | 6.8% |
| Associate Degree (Advanced Diploma) | 8 | 3.9% | |
| Bachelor’s Degree | 63 | 30.4% | |
| Master’s Degree | 101 | 48.8% | |
| Doctorate or Higher | 21 | 10.1% | |
| How familiar are you with AI and its tools? | Low | 33 | 15.9% |
| Medium | 98 | 47.3% | |
| High | 59 | 28.5% | |
| Very High | 17 | 8.2% | |
| How much experience do you have in the ecosystem? | Less than 1 year | 89 | 43.0% |
| 1 to 3 years | 55 | 26.6% | |
| 4 to 7 years | 38 | 18.4% | |
| Over 7 years | 25 | 12.1% | |
| How much do you use AI tools in your organization? | Low | 53 | 25.6% |
| Medium | 79 | 38.2% | |
| High | 59 | 28.5% | |
| Very High | 16 | 7.7% |
| Construct | Item | Loading (t-Value) | Cronbach’s α | rho_A | CR | AVE |
|---|---|---|---|---|---|---|
| AI Adoption Intention (AI) | AI1 | 0.866 (34.296) | 0.827 | 0.847 | 0.887 | 0.666 |
| AI2 | 0.870 (39.098) | |||||
| AI3 | 0.868 (43.193) | |||||
| AI4 | 0.636 (10.998) | |||||
| Competitive Pressure (CP) | CP1 | 0.798 (24.195) | 0.658 | 0.681 | 0.810 | 0.589 |
| CP2 | 0.812 (18.882) | |||||
| CP3 | 0.686 (10.924) | |||||
| Effort Expectancy (EE) | EE1 | 0.673 (6.428) | 0.699 | 0.680 | 0.798 | 0.497 |
| EE2 | 0.782 (14.495) | |||||
| EE3 | 0.675 (6.226) | |||||
| EE4 | 0.686 (8.789) | |||||
| Entrepreneurial Orientation (EO) | EO1 | 0.779 (25.191) | 0.798 | 0.808 | 0.860 | 0.552 |
| EO2 | 0.786 (19.447) | |||||
| EO3 | 0.717 (14.815) | |||||
| EO4 | 0.694 (12.757) | |||||
| EO5 | 0.734 (12.498) | |||||
| Economic Performance (EcP) | EcP1 | 0.850 (31.141) | 0.889 | 0.890 | 0.923 | 0.750 |
| EcP2 | 0.886 (30.826) | |||||
| EcP3 | 0.905 (53.992) | |||||
| EcP4 | 0.822 (27.821) | |||||
| Environmental Performance (EnP) | EnP1 | 0.770 (20.751) | 0.854 | 0.859 | 0.902 | 0.696 |
| EnP2 | 0.835 (30.464) | |||||
| EnP3 | 0.863 (38.764) | |||||
| EnP4 | 0.866 (40.143) | |||||
| Facilitating Conditions (FC) | FC1 | 0.800 (25.216) | 0.736 | 0.767 | 0.828 | 0.548 |
| FC2 | 0.811 (27.730) | |||||
| FC3 | 0.704 (13.206) | |||||
| FC4 | 0.632 (9.428) | |||||
| Performance Expectancy (PE) | PE1 | 0.924 (6.431) | 0.867 | 1.274 | 0.897 | 0.685 |
| PE2 | 0.771 (3.388) | |||||
| PE3 | 0.804 (3.290) | |||||
| PE4 | 0.804 (3.443) | |||||
| Social Influence (SI) | SI1 | 0.824 (36.044) | 0.783 | 0.820 | 0.856 | 0.599 |
| SI2 | 0.789 (19.816) | |||||
| SI3 | 0.711 (11.185) | |||||
| SI4 | 0.766 (16.046) | |||||
| Social Performance (SP) | SP1 | 0.757 (20.851) | 0.850 | 0.861 | 0.893 | 0.626 |
| SP2 | 0.874 (47.254) | |||||
| SP3 | 0.839 (21.332) | |||||
| SP4 | 0.759 (17.081) | |||||
| SP5 | 0.719 (13.799) | |||||
| Technology Competency (TC) | TC1 | 0.778 (16.219) | 0.822 | 0.855 | 0.893 | 0.736 |
| TC2 | 0.896 (64.778) | |||||
| TC3 | 0.895 (52.949) | |||||
| Top Management Support (TMS) | TMS1 | 0.852 (35.831) | 0.915 | 0.917 | 0.936 | 0.746 |
| TMS2 | 0.852 (32.870) | |||||
| TMS3 | 0.890 (46.078) | |||||
| TMS4 | 0.867 (45.807) | |||||
| TMS5 | 0.856 (31.312) | |||||
| Technology Orientation (TO) | TO1 | 0.870 (43.217) | 0.860 | 0.876 | 0.904 | 0.703 |
| TO2 | 0.884 (47.757) | |||||
| TO3 | 0.828 (23.202) | |||||
| TO4 | 0.767 (17.892) |
| Metric | Saturated Model | Estimated Model |
|---|---|---|
| SRMR | 0.086 | 0.130 |
| d_ULS | 10.555 | 24.136 |
| d_G | 2.956 | 3.609 |
| Chi-square | 3184.64 | 3612.75 |
| NFI | 0.637 | 0.588 |
| Construct | AI | CP | EE | EO | EcP | EnP | FC | PE | SI | SP | TC | TMS | TO |
|---|---|---|---|---|---|---|---|---|---|---|---|---|---|
| AI | 0.816 | ||||||||||||
| CP | 0.567 | 0.767 | |||||||||||
| EE | 0.424 | 0.305 | 0.705 | ||||||||||
| EO | 0.606 | 0.662 | 0.351 | 0.743 | |||||||||
| EcP | 0.606 | 0.419 | 0.335 | 0.568 | 0.866 | ||||||||
| EnP | 0.619 | 0.457 | 0.299 | 0.520 | 0.737 | 0.835 | |||||||
| FC | 0.721 | 0.526 | 0.549 | 0.613 | 0.477 | 0.508 | 0.740 | ||||||
| PE | 0.170 | 0.323 | 0.475 | 0.303 | 0.119 | 0.109 | 0.392 | 0.828 | |||||
| SI | 0.620 | 0.511 | 0.481 | 0.692 | 0.441 | 0.406 | 0.652 | 0.424 | 0.774 | ||||
| SP | 0.564 | 0.391 | 0.267 | 0.505 | 0.627 | 0.697 | 0.461 | 0.069 | 0.468 | 0.791 | |||
| TC | 0.579 | 0.627 | 0.366 | 0.690 | 0.443 | 0.457 | 0.526 | 0.201 | 0.548 | 0.413 | 0.858 | ||
| TMS | 0.636 | 0.666 | 0.351 | 0.786 | 0.469 | 0.473 | 0.618 | 0.329 | 0.720 | 0.466 | 0.804 | 0.864 | |
| TO | 0.594 | 0.588 | 0.343 | 0.805 | 0.467 | 0.478 | 0.590 | 0.317 | 0.649 | 0.456 | 0.726 | 0.801 | 0.839 |
| AI | CP | EE | EO | EcP | EnP | FC | PE | SI | SP | TC | TMS | TO | |
|---|---|---|---|---|---|---|---|---|---|---|---|---|---|
| AI | - | ||||||||||||
| CP | 0.745 | - | |||||||||||
| EE | 0.494 | 0.396 | - | ||||||||||
| EO | 0.742 | 0.835 | 0.435 | - | |||||||||
| EcP | 0.699 | 0.540 | 0.387 | 0.686 | - | ||||||||
| EnP | 0.723 | 0.613 | 0.338 | 0.629 | 0.847 | - | |||||||
| FC | 0.885 | 0.710 | 0.854 | 0.768 | 0.567 | 0.594 | - | ||||||
| PE | 0.222 | 0.341 | 0.717 | 0.316 | 0.133 | 0.116 | 0.545 | - | |||||
| SI | 0.736 | 0.632 | 0.638 | 0.837 | 0.517 | 0.455 | 0.841 | 0.509 | - | ||||
| SP | 0.655 | 0.498 | 0.280 | 0.623 | 0.719 | 0.809 | 0.533 | 0.091 | 0.552 | - | |||
| TC | 0.680 | 0.816 | 0.439 | 0.836 | 0.516 | 0.539 | 0.636 | 0.172 | 0.626 | 0.484 | - | ||
| TMS | 0.728 | 0.802 | 0.422 | 0.906 | 0.513 | 0.527 | 0.730 | 0.328 | 0.818 | 0.523 | 0.916 | - | |
| TO | 0.698 | 0.719 | 0.429 | 0.967 | 0.541 | 0.558 | 0.715 | 0.321 | 0.752 | 0.546 | 0.844 | 0.896 | - |
| Construct | Item | VIF | Construct | Item | VIF |
|---|---|---|---|---|---|
| AI Adoption | AI1 | 2.772 | Facilitating Conditions | FC1 | 1.519 |
| AI2 | 2.452 | FC2 | 1.571 | ||
| AI3 | 2.232 | FC3 | 1.728 | ||
| AI4 | 1.321 | FC4 | 1.675 | ||
| Competitive Pressure | CP1 | 1.217 | Performance Expectancy | PE1 | 1.853 |
| CP2 | 1.469 | PE2 | 1.958 | ||
| CP3 | 1.318 | PE3 | 2.517 | ||
| Effort Expectancy | EE1 | 1.921 | PE4 | 2.301 | |
| EE2 | 1.475 | Social Influence | SI1 | 1.521 | |
| EE3 | 2.061 | SI2 | 1.557 | ||
| EE4 | 1.062 | SI3 | 1.547 | ||
| Entrepreneurial Orientation | EO1 | 1.557 | SI4 | 1.696 | |
| EO2 | 1.716 | Social Performance | SP1 | 1.576 | |
| EO3 | 1.487 | SP2 | 2.812 | ||
| EO4 | 1.452 | SP3 | 2.543 | ||
| EO5 | 1.583 | SP4 | 1.789 | ||
| Economic Performance | EcP1 | 2.137 | SP5 | 1.610 | |
| EcP2 | 2.853 | Tech Competency | TC1 | 1.595 | |
| EcP3 | 3.163 | TC2 | 2.075 | ||
| EcP4 | 1.974 | TC3 | 2.151 | ||
| Environmental Performance | EnP1 | 1.570 | Top Management Support | TMS1 | 2.403 |
| EnP2 | 2.096 | TMS2 | 2.705 | ||
| EnP3 | 2.208 | TMS3 | 3.612 | ||
| EnP4 | 2.244 | TMS4 | 2.544 | ||
| Technology Orientation | TO1 | 2.608 | TMS5 | 2.814 | |
| TO2 | 2.713 | ||||
| TO3 | 2.133 | ||||
| TO4 | 1.820 |
| Hypothesis | Structural Relationship | β (Path Coeff.) | t-Value | p-Value | Result |
|---|---|---|---|---|---|
| H1 | Facilitating Conditions (FC) → AI Adoption | 0.461 | 5.267 | 0.000 | Supported |
| H2 | Effort Expectancy (EE) → AI Adoption | 0.081 | 1.178 | 0.239 | Not Supported |
| H3 | Social Influence (SI) → AI Adoption | 0.181 | 2.618 | 0.009 | Supported |
| H4 | Performance Expectancy (PE) → AI Adoption | −0.228 | 3.056 | 0.002 | Supported (Negative) |
| H5 | Technology Competency (TC) → AI Adoption | 0.062 | 0.734 | 0.463 | Not Supported |
| H6 | Top Mgmt Support (TMS) → AI Adoption | 0.102 | 1.013 | 0.311 | Not Supported |
| H7 | Competitive Pressure (CP) → AI Adoption | 0.174 | 3.243 | 0.001 | Supported |
| H8 | AI Adoption → Entrepreneurial Orientation (EO) | 0.606 | 13.595 | 0.000 | Supported |
| H9 | AI Adoption → Technology Orientation (TO) | 0.594 | 11.763 | 0.000 | Supported |
| H10 | AI Adoption → Economic Performance (EcP) | 0.606 | 11.590 | 0.000 | Supported |
| H11 | AI Adoption → Environmental Performance (EnP) | 0.619 | 11.451 | 0.000 | Supported |
| H12 | AI Adoption → Social Performance (SP) | 0.564 | 11.086 | 0.000 | Supported |
Disclaimer/Publisher’s Note: The statements, opinions and data contained in all publications are solely those of the individual author(s) and contributor(s) and not of MDPI and/or the editor(s). MDPI and/or the editor(s) disclaim responsibility for any injury to people or property resulting from any ideas, methods, instructions or products referred to in the content. |
© 2026 by the authors. Licensee MDPI, Basel, Switzerland. This article is an open access article distributed under the terms and conditions of the Creative Commons Attribution (CC BY) license.
Share and Cite
Ashkani, M.; Dana, L.-P.; Rashidi, A.; Shafaei, F.; Salamzadeh, A. Drivers and Sustainable Performance Outcomes of AI Adoption Intention: A Multi-Theoretical Analysis in the Entrepreneurial Ecosystem. Sustainability 2026, 18, 1417. https://doi.org/10.3390/su18031417
Ashkani M, Dana L-P, Rashidi A, Shafaei F, Salamzadeh A. Drivers and Sustainable Performance Outcomes of AI Adoption Intention: A Multi-Theoretical Analysis in the Entrepreneurial Ecosystem. Sustainability. 2026; 18(3):1417. https://doi.org/10.3390/su18031417
Chicago/Turabian StyleAshkani, Mahdi, Léo-Paul Dana, Alireza Rashidi, Fatemeh Shafaei, and Aidin Salamzadeh. 2026. "Drivers and Sustainable Performance Outcomes of AI Adoption Intention: A Multi-Theoretical Analysis in the Entrepreneurial Ecosystem" Sustainability 18, no. 3: 1417. https://doi.org/10.3390/su18031417
APA StyleAshkani, M., Dana, L.-P., Rashidi, A., Shafaei, F., & Salamzadeh, A. (2026). Drivers and Sustainable Performance Outcomes of AI Adoption Intention: A Multi-Theoretical Analysis in the Entrepreneurial Ecosystem. Sustainability, 18(3), 1417. https://doi.org/10.3390/su18031417

