Next Article in Journal
Exploring the Relationship Between Complementary Currencies and Sustainable Development: A Comparative Study
Next Article in Special Issue
Going Green for Sustainability in Outdoor Sport Brands: Consumer Preferences for Eco-Friendly Practices
Previous Article in Journal
Ecological Network Optimization and Security Pattern Development for Kunming’s Main Urban Area Using the MSPA-MCR Model
Previous Article in Special Issue
How Risk Perception of Air Pollution Influences Consumers’ Pro-Environmental Behaviors: An Empirical Study Based on the Extended Theory of Planned Behavior
 
 
Font Type:
Arial Georgia Verdana
Font Size:
Aa Aa Aa
Line Spacing:
Column Width:
Background:
Article

Structural Equation Modeling for Analyzing Pro-Environmental Behavior in Switzerland

by
Emilio Cedrún-Vázquez
,
Juan E. Núñez-Ríos
*,
Jacqueline Y. Sánchez-García
,
Guillermo Sosa-Gómez
and
Omar Rojas
Facultad de Ciencias Económicas y Empresariales, Universidad Panamericana, Álvaro del Portillo 49, Zapopan 45010, Jalisco, Mexico
*
Author to whom correspondence should be addressed.
Sustainability 2025, 17(8), 3624; https://doi.org/10.3390/su17083624
Submission received: 27 February 2025 / Revised: 10 April 2025 / Accepted: 12 April 2025 / Published: 17 April 2025
(This article belongs to the Special Issue Pro-environmental and Sustainable Consumer Behavior)

Abstract

Using data from Round 11 of the European Social Survey, covering Switzerland, this article employs Structural Equation Modeling to investigate the associations between psychosocial factors and pro-environmental behavior. Based on the Theory of Planned Behavior, which integrates subjective norms, perceived behavioral control, and attitudes to predict behavioral intentions and actual pro-environmental behaviors. The findings reveal that perceived social norms are strong predictors of pro-environmental behavioral intentions, illustrating the power of expectations from other people on the propensity to act sustainably. However, the effects of attitudes toward the environment and perceived behavioral control on behavioral intention were minimal or unobserved. It indicates that respondents may support environmental and sustainability issues, but this is often not matched by strong intentions to act. Additionally, the perceived control over pro-environmental behavior does not directly affect actual behavior. This suggests that external barriers may prevent individuals from performing sustainable behavior, even if they are motivated. The measurement invariance across gender groups was also examined in the study, which is essential to confirm the equivalence of measurements, and observed differences in latent variables could not be an artifact due to potential measurement bias. The findings suggest that subjective norms and pro-environmental behaviors are more likely to be higher among women, while men scored higher on perceived control. This indicates that women internalize social expectations stronger than men do to act, but for men, they feel able to act, but this confidence does not imply action. This research focuses on the significance of social influences in ecologically friendly action and on the discrepancies between intention and behavior. This study adds to our understanding of the determinants of pro-environmental behavior, providing relevant insights for policymakers to inform more effective interventions that close the gap between awareness and action.

1. Introduction

The current context raises increasingly complex problems that demand constant data analysis and adopting an integral or holistic perspective to examine the structure that emerges from multiple factors and the cause–effect relationships among these variables without losing sight of their operational environment [1]. Models can be designed to describe a given problem or phenomenon, scour for information, reflection, and knowledge generation, among other things. In a volatile environment, researchers and decision-makers often encounter interconnected problems that are difficult to study comprehensively. To address this difficulty, modeling provides an alternative to simplify problems and focus on critical components and relationships to facilitate their analysis and understanding. Thus, although their objective is to understand reality, models can be used to generate conclusions and design recommendations that lead to changes that modify or improve a given situation.
In [2] mentioned that model developers often face the problem of characterizing fuzzy situations that cannot be directly measured. In the face of such phenomena, it is necessary to identify concepts that provide meaning and consensus about the reality or object of study. The modeling of social phenomena demands the identification of concepts and representing, in a simplified way, the possible interrelationships between these concepts. For example, concepts such as trust, quality, leadership, or responsibility can be identified, and a theory can serve as a framework to link them congruently. Subsequently, observable variables can be identified to measure the concept or underlying variable.
One of the techniques capable of dealing with the task of building and validating models in complex contexts is Structural Equation Modeling (SEM) [3], which, unlike more direct statistical techniques, allows for exploring the relationships of indicators with their latent variables (measurement model), as well as evaluating the structural model to examine the causes and effects among the variables or constructs that compose the model. Thus, through the congruent incorporation of factor analysis and regression analysis, SEM is especially useful in studies where high social participation reduces the complexity of a problem and promotes data-driven decision-making.
The mathematical robustness of SEM has allowed its use in different areas of knowledge. For example, in industrial engineering, it has been used to analyze the relationships among organizational culture, total quality management, and organizational performance in pharmaceutical companies by evaluating the direct and indirect effects of organizational culture and quality on performance, a critical aspect in the supervision of operations engineers [4] in operations research and management. The authors of [5] indicated that SEM can be applied to analyze the impact of technology and innovation, as well as the development and validation of decision models. In [6], an example in psychology is reported using SEM to analyze how work-related psychosocial factors, such as job stress, effort–reward imbalance, and social support, influence drivers’ risky driving behavior. Other applications have been reported in disciplines such as ethics [7], education [8], sociology [9], and health sciences [10].
Following [11], given the growing urgency to address environmental degradation and problems related to climate change, analyzing and understanding pro-environmental behavior is a relevant issue. This type of behavior encompasses a range of options from energy conservation to policy design [12]. However, the factors that encourage this behavior are diffuse and influenced by multiple factors. In this article, we analyze components of pro-environmental behavior, specifically in Switzerland, a country renowned for its advanced environmental policies and its high level of public commitment to sustainability [13]. Despite the country’s reputation, there are differences in the adoption of sustainable behaviors among individuals, influenced by sociodemographic characteristics, cultural values, and regulatory frameworks [14]. We address this complexity using SEM and designing a conceptual model using data from the European Social Survey (ESS) Round 11 [15] to analyze the relationships between variables related to pro-environmental attitudes and behaviors to generate valuable recommendations for countries in the process of developing sustainability-oriented actions or programs.
In order to incorporate both the cognitive and social aspects that appropriately support pro-environmental behavior, two theoretical perspectives complementary to the traditional framework of the Theory of Planned Behavior (TPB) are used: the Social Identity Theory (SIT) [16] and the Self-Efficacy Theory (SET) [17]. We consider that the inclusion of both theories allows us to refine our understanding of how contextual and psychological mechanisms interact in the formation of pro-environmental intention and action since the former allows us to address how the identification of individuals with particular social groups, such as environmental communities or collectives, influences the internalization of social norms as well as behavioral expectations. Therefore, the SIT is considered pertinent in explaining how subjective norms are modulated by collective identity and institutional trust. The SET contributes to the critical part of the concept of perceived behavioral control by focusing on individual beliefs about the ability to act effectively, even in the face of structural, political, or informational barriers.
Recent findings around PEB have provided complementary insights that go beyond TPB’s rational-choice assumptions. For example, the principle of nudging shows how a small change in choice architecture, e.g., framing and defaults, can foster sustainable behavior without the need to change underlying attitudes or intentions [18]. Similarly, the moral licensing phenomenon demonstrates how prior pro-environmental behaviors can ironically lead to a lower likelihood for subsequent sustainable actions, contradicting the linearity proposed by the pathways of TPB [19]. Additionally, intersectionality emphasizes that gender, ethnicity, and socioeconomic status interact to influence the perception and responses to environmental messages [20].
At this point, it is pertinent to mention that research and approaches to pro-environmental behavior have evolved beyond conventional frameworks such as TPB. In recent years, approaches have been developed that complement or even question the assumptions of the aforementioned theory concerning the evaluation and implementation of actions oriented towards pro-environmental behavior while incorporating complementary perspectives to explore the contextual, cognitive, and structural dimensions of behavior [21]. For example, one of these approaches is nudging, which suggests subtly modifying the environment of choice to influence people’s decisions without restricting their freedom of choice, that is, generating targeted interventions with a network perspective in the participants’ decision-making environment to promote sustainable behavior without requiring or relying on profound changes in previous attitudes or beliefs [22]. In this regard, studies such as [23] have shown that interventions based on nudges, such as the default setting of sustainable options or even the provision of comparative analyses on energy consumption, can effectively encourage pro-environmental behavior without requiring explicit changes in underlying attitudes.
On the other hand, the phenomenon known as moral licensing promotes the idea that the execution of a moral action can, paradoxically, encourage or even increase the likelihood of lax or less ethical behavior later on due to a perception of having done the right thing or having some positive moral balance [24]. In the environmental context, this idea implies that individuals who have previously adopted pro-environmental behaviors may feel entitled to engage in less sustainable actions later on. In this regard, authors such as [25] indicate that this effect may moderate the relationship between intention and actual behavior in the pro-environmental sphere, highlighting the complexity of predicting sustainable behaviors based solely on stated intentions. Additionally, they suggest that after a pro-environmental action, those involved may feel authorized to adopt less sustainable behaviors later on, which challenges the linearity of attitude–intention–action [26]. At this point, it is pertinent to add that the intersectionality approach has been integrated into this field mainly to examine how variables such as gender, social class, or race differentially shape perceptions of environmental responsibility and barriers to action [27,28]. For example, studies have shown that women from marginalized communities may face unique challenges in participating in environmental initiatives due to the confluence of gender and economic inequalities.
In this brief context, the present work aligns with the TPB. However, it recognizes the need to consider these emerging approaches to better understand the factors that mitigate or amplify the gap between intention and action. The inclusion of gender analysis and the discussion of contextual barriers seek to bring this research closer to a more comprehensive and situated understanding of pro-environmental behavior.
In doing so, we seek to contribute to the literature by scrutinizing TPB constructs in a well-institutionalized and culturally distant context (Switzerland) and discussing our findings in light of these recent theoretical advancements. Thus, it places some plausibility on the lack of intentionality-based models and social identity and context-sensitive mechanisms as explanations of the attitude action gap.
Moreover, this study provides an innovative perspective by combining Social Identity Theory (SIT) and Self-Efficacy Theory (SET) with the Theory of Planned Behavior (TPB) as supplementary theories. Here, the social belonging component expands to account for stigma and social norms, and the personal agency component provides a view on the regulatory environment, among others, that impacts pro-environmental behavior in Switzerland.
The purpose of this study is to investigate the applicability of the TPB framework within Switzerland, where institutional trust, civic engagement, and environmental regulation are high. The goal is to test the influences of attitudes, subjective norms, and perceived behavioral control on the intention of doing pro-environmental behavior and the pro-environmental behavior itself through the analysis of Structural Equation Modeling (SEM). This research is the first to examine the performance of the TPB framework using nationally representative data and provides for the identification of the best-suited behavioral drivers for public policy design, aiding in the continual evolution of our knowledge base in a situation where environmental institutionalization is strong.
For this article, we have adopted the following structure: The subsequent section presents a review of the literature on pro-environmental behavior and its main determinants to frame the conceptual model theoretically. Section 3 and Section 4 describe the conceptual model and the data source, respectively. Section 5 and Section 6 focus on the methodology and procedures used in the SEM analysis and finally present the conclusions.

2. Theoretical Framework and Conceptual Model

2.1. Background and Relevance of Pro-Environmental Behavior

According to [29], the sustained creation of settlements and the social dynamics of their members have increased environmental impacts, such as garbage generation, water contamination and scarcity, air quality, soil erosion, and loss of flora and fauna due to deforestation. In this sense, individuals play a critical role because those who behave in a harmful way hurt the environment, reinforcing the negative impact. In [30] indicated that aspects such as environmental care and education to reinforce or increase the environmental awareness of individuals are problems that should receive greater attention due to their social and economic implications in the short and medium term.
Following [31], regular reports in the literature highlight the teaching and learning processes of sustainability in elementary and middle school education. For instance, students are instructed on practices such as reusing, reducing water consumption, and recycling [32], rational use of electricity, and the generation, and conservation of green spaces [33]. To raise social awareness, ecology, sociology, and psychology experts have examined sustainability by studying pro-environmental behavior, considering cognitive, social, and economic factors [34]. In this regard, factors such as uncertainty and lack of appreciation of natural resources, cultural aspects or social rules, industrial activity, and social justice are directly or indirectly related to the ability or willingness of individuals to modulate or reduce damage to the environment and seek to preserve the environment. In this brief framework of ideas, it can be said that addressing pro-environmental behavior can help not only to identify and understand patterns of behavior among citizens of a given society [35] but can also provide an empirical basis to help in the design of rules or policies that strengthen positive attitudes, increase the perception of regulation, and align social norms with sustainable practices [36].

2.2. Theoretical Foundations and Conceptual Model

This study is grounded in the Theory of Planned Behavior (TPB), a frequently used framework in understanding pro-environmental behavior through three core psychological constructs: the attitude toward the behavior, the subjective norm, and perceived behavioral control [37]. This theory has shown significant explanatory power over many sustainability domains, but its components may be influenced by cultural, institutional, and social factors.
In order to gain a deeper understanding of these components in relation to the Swiss context, we adopt two complementary frameworks: (a) Social Identity Theory (SIT), to interpret these subjective norms and highlight the extent to which an individual’s identification with in-groups can increase the internalization of social norms about what environmental choices are acceptable, and (b) self-efficacy as an important dimension of perceived behavioral control, adding granularity to the belief, emphasizing the agency of personal confidence in performing pro-environmental actions amid structural constraints or competing priorities.
Integrating these perspectives, we seek to situate TPB within a broader sociocultural template that acknowledges that individual action occurs in a context defined not only by institutional trust but also collective identity, the latter being particularly salient in Switzerland.
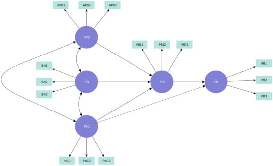
When predicting the behavior of individuals in specific or complex contexts, such as those that characterize environmental sustainability issues [37], the theory assumes that people behave rationally, attend to available information, and consider implications on plans and actions [38]. The TPB also suggests that stronger intention increases the likelihood of behavior execution, provided that enabling resources are available [11]. Base on the above we propose the following conceptual framework (Figure 1).
According to [37], intention is determined by three elements: (1) attitude toward the behavior, referring to favorability of evaluation [39]; (2) subjective norm, referring to perceived social pressure, including belief systems [40]; and (3) perceived behavioral control (PBC), which refers to the perceived difficulty of performing a behavior, influenced by past experience and expected barriers [37]. PBC may affect behavior both directly and indirectly through intention [41]. The more favorable these three factors are, the stronger the intention to act [42].
From a policy perspective, TPB supports the design of interventions by identifying attitudinal, normative, and control-related barriers or drivers to behavior change.
Complementary theories strengthen the model: **SIT** explains how group identity shapes emotional, cognitive, and behavioral tendencies, and justifies including social indicators (e.g., trust, frequency of gatherings) as proxies for norms [16,43,44]. **Self-Efficacy Theory**, on the other hand, helps operationalize PBC by integrating confidence, risk tolerance, and personal agency dimensions [17,45].
Furthermore, research indicates potential **gender-based moderation** in TPB pathways: women tend to report greater environmental concern and moral orientation, while men score higher in control or efficacy over environmental actions [46,47,48].
TPB constructs were measured using secondary data from the European Social Survey (ESS). While the ESS does not feature validated TPB scales, we relied on items epistemically aligned with the three theoretical dimensions. This approach has limitations in construct validity, especially for the attitudinal dimension. Nevertheless, this operationalization (see Table 1) provides a useful approximation for modeling pro-environmental behavior in the Swiss context.

2.2.1. Hypotheses

  • H1.Attitudes toward pro-environmental behavior (APB) positively influence behavioral intention (PBI).
  • H2.Subjective norms (SNs) positively influence behavioral intention (PBI).
  • H3.Perceived behavioral control (PBC) positively influences behavioral intention (PBI).
  • H4.Behavioral intention (PBI) positively influences pro-environmental behavior (PB).
  • H5.Perceived behavioral control (PBC) positively influences pro-environmental behavior (PB).

2.2.2. Covariate Relationships

In addition to the hypothesized direct effects, the model includes the following correlational relationships between latent constructs:
  • APB ↔ SN: Individuals with stronger pro-environmental attitudes are more likely to perceive and internalize social norms that reinforce such behavior.
  • APB ↔ PBC: Those with positive environmental attitudes often feel more confident and capable of acting, reflecting an interdependence between motivation and perceived capability.
  • SN ↔ PBC: Social norms and perceived control are often jointly experienced; individuals who perceive greater social expectations to behave sustainably also tend to feel more empowered to meet those expectations.

3. Sample Description

The European Social Survey is a data source that integrates information on aspects, such as media use, social trust, political participation, and engagement, health, human values, and subjective well-being, focusing on measuring attitudes, beliefs, and behavioral patterns of diverse populations in different European populations, providing a framework for comparative social research. Among the main objectives of the ESS is to generate an infrastructure to measure change and stability in living conditions, social structures, and public attitudes within and between European countries. Data collection is based on random probability sampling, observing high translation standards to ensure data comparability. As for implementation, responses were obtained in face-to-face interviews lasting one hour.
The sample selected for the analysis corresponds to the population of Switzerland, according to the ESS round 11 data. For this report, the treatment was to work with complete data to ensure the completeness of subsequent analyses, so the final sample is composed of 200 women (48.19%) and 215 men (51.81%), indicating a balanced gender distribution. The participants ranged from 15 to 90 years for both genders, reflecting a broad age representation of the Swiss adult population.
The TPB was taken as a reference to select variables, so variables related to attitudes towards the environment, perceptions about climate change, and personal and social responsibility were sought. For example, considering the work of [49], it is proposed to measure attitudes towards the environment with variables such as ‘impenva’ (importance of caring for the environment) and ‘ccnthum’ (perception of whether humans or natural processes cause climate change), as they inform on the valuation of the natural environment and the perception of responsibility towards climate change. These aspects can be related to motivations for pro-environmental actions. The variable ‘wrclmch’ (concern for climate change) measures respondents’ concern regarding this global problem, a key indicator of pro-environmental behavioral intention and willingness to engage in sustainable practices [50].
For variables related to social influence and perceived responsibility, ‘sclmeet’ (frequency of social gatherings) and ‘ppltrst’ (trust in people) were included, which can provide information about participants’ social environment [44]. Considering [51], The variable ‘iphlppla’ (importance of helping people) could be used to evaluate orientation linked to pro-environmental behaviors, while ‘cptppola’ (confidence in participating in environmental actions) assesses the willingness to be actively involved in environmental protection. It is proposed to analyze factors such as personality and perception of control through variables such as ‘likrisk’ (liking to take risks) and ‘ipcrtiva’ (importance of being creative), which are related to the influence of characteristics to adopt environmental behaviors [45]. The variable ‘ccrdprs’ (personal responsibility to reduce climate change) measures the perception of responsibility to mitigate climate change. Additionally, ‘Ipstrgva’ (importance of strong government, reverse evaluated) captures the perception of government intervention in environmental management [12]. It is also proposed to include behavioral variables such as ‘bctprd’ (product boycott), ‘volunfp’ (environmental volunteering), and ‘eatveg’ (vegetable consumption) as proxies that capture specific pro-environmental actions taken by participants. These variables can help assess the relationship between attitudes, perceptions, and actual sustainability behaviors [38].
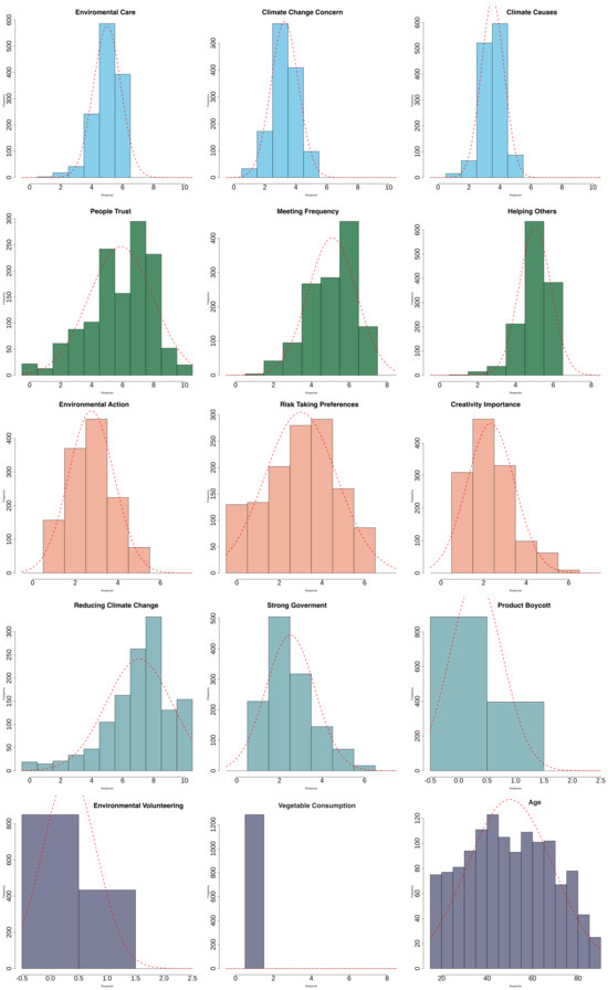
Figure 2 presents the visualization of the distribution of the selected variables. Visual inspection indicates that several of the variables present asymmetry, which is not necessarily problematic for SEM because, unlike traditional statistical models that assume strict normality, SEM shows robustness to deviations from normality, especially with estimators such as WLSMV that allow working with ordinal and non-normal variables [52]. For example, the variables related to environmental perception (Environmental care, Climate change concern, and Climate causes) show a slightly skewed distribution to the right, indicating that most Swiss show a medium to high level of environmental concern and awareness. This could suggest a consistent social perception regarding the importance of the environment and the causes of climate change, which could positively influence pro-environmental attitudes. In contrast, variables related to social interaction and risk perception, such as peopleTrust, Meeting freq, and Helping others, also show centered distributions but with variability at the extremes, suggesting differences in how individuals perceive social trust and their willingness to participate in community activities. Additionally, these variables highlight the importance of considering heterogeneity and its potential impact on individual decisions about pro-environmental behavior. As for the variables, Reducing cc and Strong gov exhibit similar biases that highlight the perception of individual responsibility and the expectation of a strong government in climate change mitigation. These perceptions, combined with other variables such as Product Boycott and Environmental Volunteering, may highlight the complexity of factors influencing environmental behavior.
Additionally, Figure A1, which illustrates the correlations, data distributions, and linear relationships among the variables selected for the model, has been relocated to Appendix A to enhance readability. The figure reveals a varied pattern of responses in terms of data concentration. For instance, “env care importance” and “climate change concern” show a trend toward medium to high values, suggesting a prevalent environmental concern within the sample analyzed. Although the distributions do not strictly conform to normality assumptions, they maintain a certain consistency that would allow their use in SEM analysis. On the other hand, variables such as “peopleTrus” and “meeting freq” exhibit greater dispersion and a slight skew towards central values, indicating a notable variability in social perception and frequency of social interaction.
In terms of the collinearity assumption, the correlations are mainly moderate or low, ranging between −0.23 and 0.51. Based on these correlation levels, it can be concluded that there is no severe multicollinearity present. Additionally, after filtering just for complete cases, there are no missing values, and the variables are on an ordinal scale.

4. Measurement Model

Each LV is measured through indicators selected from the ESS round 11, and Table 2 displays the manifest variables and their corresponding indicators. For instance, the variable APB, which aims to capture the subjective perception of well-being and satisfaction with the socio-political and economic environment in Switzerland, is estimated by: (1) general happiness (APB1), with a mean of 8.09 and a marked bias towards high values (skewness of −1.50 and kurtosis of 3.39), suggesting a positive affective disposition that correlates with pro-environmental attitudes. (2) Satisfaction with democracy (APB2) and with the economy (APB3), with means of 7.40 and 6.85, respectively, present distributions that indicate a positive valuation of these contextual aspects, which could be considered a possible indication that the Swiss population presents high levels of satisfaction and could be associated with a disposition to exhibit pro-environmental behaviors.
On the other hand, SN is estimated by items that offer an idea about the concern for climate change and the perceived responsibility for its mitigation. For example, the SN1 indicator reported a mean of 3.26 and almost null kurtosis (−0.007) based on its distribution; it could be said that the variable suggests consistency in the perception of the climate threat. In contrast, for item SN2, a mean of 7.03 and skewness of −1.06 suggest that respondents tend to feel responsible for reducing climate change. As for item SN3, it presents a mean of 3.51, although its distribution is slightly skewed (−0.42), which suggests an internalization of social norms around sustainability. The PBC construct is also measured by three variables: item PBC1, with a mean of 2.41, and positive skewness (0.52), which could indicate a limited self-perception regarding the ability to assume active roles. Item PBC2 (level of confidence in political participation) and PBC3 (preference to be a leader) presented means of 2.79 and 3.78, respectively, suggesting variability in the perception of control, i.e., that self-efficacy may act as a critical element that moderates the relationship between intention and behavior in the pro-environmental context.
To measure PBI, items oriented to empathy and sensitivity towards others, aligned with the commitment to collective well-being, were combined. For PBI1, a mean of 5.07 was obtained, which could indicate a high value in helping others, while PBI2 and PBI3, whose means were 4.96 and 4.84, suggest a positive orientation towards understanding and social sensitivity. Regarding their distribution, these items presented mean values of −1.11 and −0.86, which could indicate a disposition to adopt behaviors oriented to the common benefit, which, in turn, can be considered a precursor of pro-environmental conduct.
PB, on the other hand, is assessed by variables that address potential environmental practices. For example, PB1 considers the perception that reducing energy consumption could mitigate climate change. For this item, a mean of 3.27 and a deviation of 1.07 were obtained; based on this, it could be said that respondents moderately accept the effectiveness of this action. However, PB2 reports a mean of only 0.29, suggesting a low frequency of this conduct in the sample, which coincides with the kurtosis of −1.20 and positive skewness (0.89). In contrast, PB3, related to social equity, obtained a mean of 5.04 and skewness of −1.61, presenting a positive orientation towards equality, which could indicate a predisposition towards responsible consumption demeanors.

4.1. Missing Values and Selected Estimator

Regarding the treatment of missing values, Little’s test was applied to assess the feasibility of assuming that the data were completely random (MCAR). On the one hand, the nonparametric homoscedasticity test did not reject MCAR, which suggested that the completely random missing data hypothesis was acceptable. However, the Hawkins test significantly violated the normality and homoscedasticity assumptions, indicating that the data did not comply with MCAR under a parametric context. Considering the above, it was decided to work with complete data. It is worth mentioning that although one of the main limitations of this action is the reduction in the number of observations; the final sample contains 415 complete cases, which fits the minimum recommended size for an SEM analysis in models of moderate complexity [53].
The weighted least squares mean and variance adjusted (WLSMV) estimator was utilized to estimate the measurement model. The choice is based on the need to capture the structural relationships between variables with categorical and ordinal data, especially when there are violations of multivariate normality [54]. This also allows for dealing with biases that could result from applying maximum likelihood (ML) estimators that assume continuous normality in the data. Unlike ML, the WLSMV allows calculating polychoric covariance matrices instead of Pearson covariance matrices, which allows the inferences made to reflect the relationships between variables.
Some aspects were reviewed to summarize the model’s identifiability. First, from the theoretical point of view, it was sought that each LV was measured with at least three indicators [54] to satisfy the identifiability rule to allow a unique and stable estimation of the parameters. Table 3 also provides empirical information. The model shows positive degrees of freedom (DF = 80), and since df > 0, it can be said that the model is overidentified; that is, the number of equations (independent variances and covariances) exceeds the number of parameters to be estimated, thus fulfilling the identifiability condition and allowing to obtain unique and statistically valid solutions for the parameters [53].
Table 3 also reports on the overall fit of the measurement model. For example, the Chi-square value (143.65, p = 0.00002) suggests a statistically significant fit, although this test is usually sensitive to sample size and tends to model in large samples. Therefore, other indices less sensitive to sample size are considered, such as the comparative fit index (CFI), which in this case was 0.978, and the Tucker–Lewis index (TLI), whose result was 0.971, both CFI and TLI exceed the threshold of 0.95, suggesting good fit according to to [55]. Another measure complementing the information on the fit is the root mean square error of approximation (RMSEA), which for this model was 0.044, with a 90% confidence interval between 0.032 and 0.055. Based on this measure, it can be said that the result remains within the acceptable range (<0.06). Additionally, the standardized root mean square residual (SRMR) obtained was 0.055, which is also within the optimal range (<0.08). Taking together the figures mentioned above, it can be said that the model’s overall fit is adequate for the latent variables and their indicators.
Table 4 presents the standardized factor loadings, which provide essential information about the relationship between each item and the construct intended to measure, as noted by [3]. Values greater than 0.5 are generally considered adequate. In this analysis, no insignificant factor loadings (less than 0.1) were identified in the proposed model. The observed p-value for each item was <0.001, suggesting that the items are significant indicators for their respective LVs. For instance, for APB, the factor loadings, z-values (between 8.66 and 10.89), and narrow confidence intervals suggest that the items are moderately strong indicators of the construct in question. The results suggest that personal well-being and satisfaction with socioeconomic aspects contribute significantly to individuals’ attitudes toward pro-environmental behaviors.
APB2 and APB3 (satisfaction with democracy and the economy) were included to cover broader evaluations of general societal context, but we recognize that they may represent broad civic optimism rather than direct concern over environmental behaviors. This indicates that the construct in the way it is operationalized here may sit more closely to prosocial or institutional trust orientations. Subsequent studies might redefine APB to 0 to include more targeted pro-environmental or prosocial indicators to enhance its conceptual clarity and TPB-soaked constructs.
Regarding the SN factor, the SN1 and SN2 indicators demonstrate strong loadings of 0.742 and 0.845, respectively, consistently supporting the construct. However, the SN3 item exhibits a lower loading of 0.533, suggesting that this indicator captures a dimension of subjective norms that are perceived less uniformly among participants. It could also imply that this item reflects a less central aspect of normative influence, possibly related to the Swiss context, or that citizens in that country are viewed as insignificant sources of pressure or subjective norms. However, some indicators have loadings below the recommended threshold, which limits their contribution. For example, in the case of PBC, item PBC3 presents a loading of 0.397, which is substantially lower than that obtained for PBC1 (0,.824 and 0.901. and PBC2 (0.901). Although the choice of item was based on previous work [27,49,56], this difference suggests that it captures an aspect of behavioral control that is less central or less consistent with participants’ experience of the overall construct. From a TPB perspective, this disparity could be related to respondents’ less clear or relevant interpretation of this aspect of behavioral control. In addition, PBC3 captures a peripheral or situational dimension of perceived control that does not fully align with the overall perception of control in the pro-environmental context.
The items related to the PBI variable showed factor loadings ranging from 0.553 to 0.641, which support the idea that these items are moderately robust in measuring pro-environmental behavioral intention, with z and p-values being highly significant. In terms of the PB factor, all three indicators show moderate loadings. While the results are acceptable, the magnitude indicates that these specific behaviors only partially represent the extent of pro-environmental demeanor among respondents. Drawing on the ideas of [27], this could reflect the multidimensional nature of pro-environmental conduct, where different types of actions may hold varying levels of relevance or resonance among individuals.
Another element that allows us to understand the structure and relationships between the factors is the correlation matrix (see Table 5). In general, the results observed suggest that the constructs present low to moderate relationships, suggesting an adequate differentiation of the LVs. The highest correlation was observed between PBC and PB (0.732), suggesting a moderately strong association, which is congruent with the TPB framework since perceived behavioral control is understood as an aspect that directly impacts the execution of a specific behavior since it reflects the degree of confidence of the individual in their ability to act, in this case, in favor of the environment. Based on the above, the relatively high relationship between these factors may suggest that, in the Swiss context, participants perceive that their ability or control over their actions influences the likelihood of adopting pro-environmental behaviors, such as limited energy use or boycotting environmentally harmful products. This relationship is consistent with studies such as those of [57,58] that highlight the relevance of perceived control in the realization of this variable in the improvement of environmental aspects.
Table 5 also shows the lowest correlation between SN and PB (0.212), suggesting that the influence of social norms on direct pro-environmental behavior is relatively weak in this sample, which could be because, although the perception of what others value or expect may influence behavioral intention, the direct effect on behavior may be more limited. In the context of TPB, subjective norms are expected to have a more significant influence on behavioral intention than the behavior itself. In that sense, this result is consistent with the theoretical framework highlighting the relevance of intention as a mediator of the relationship between norms and behavior. As for the correlation between PBI and PB, a relatively low result (0.164) was observed, suggesting that although intention is an important determinant of behavior in the TPB, its direct influence on actual behavior in this context is limited.
The result could reflect a gap between intention and action [44]. Some factors, such as contextual elements or barriers or lack of resources, may limit the ability of individuals to act according to their intentions and may decrease the intentionality of this correlation.
A correlation of 0.263 was observed regarding SN and PBC, which could be considered a moderate association. This result suggests that individuals who perceive greater social pressure to behave pro-environmentally also tend to have a more positive perception of their control over those behaviors. Theoretically, this result could reflect positive feedback between perceived social support and the individual’s confidence in their ability to act environmentally. However, the relationship is not so strong as to suggest redundancy between the constructs. Additionally, the covariance matrix is presented, which, in addition to reflecting the absolute linear relationships between the constructs, allows us to evaluate the strength of the relationships between factors and verify whether they represent distinct but related dimensions in explaining pro-environmental behavior.
The highest covariance was observed between SN and PB, with a value of 0.301 (see Table 6). Such a result suggests that a considerable part of the variance in pro-environmental behavior may be related to the perception of others’ expectations regarding adopting environmentally friendly behaviors. This idea is consistent with the underlying theory since subjective norms influence behavioral intention and, in some cases, may directly or indirectly impact the behavior itself, especially in contexts where social support or peer pressure may be determinant. The covariance obtained for PBC and APB was measured at 0.158, indicating a moderate relationship. This suggests that while participants may hold positive attitudes toward pro-environmental behavior, these attitudes do not always coincide with a strong sense of control over their ability to act. The relatively low covariance may also suggest some degree of independence between these constructs, which is beneficial, as each one captures a unique aspect of the pro-environmental decision-making process.
For PBC and PBI, the covariance obtained was 0.058. In the TPB framework, perceived behavioral control is expected to influence behavioral intention; however, the low covariance here could suggest that, for respondents, perceived control has a limited effect on the intention to adopt pro-environmental behaviors, so this relationship could be reflecting a disconnect between perceived control and motivation to act in favor of the environment, possibly due to contextual barriers that limit the impact of perceived control on the formation of a clear behavioral intention. On the other hand, the covariance obtained for PBI and PB was 0.133, which could indicate a moderated relationship. The TBP establishes that behavioral intention is the strongest and most direct predictor of behavior; however, the magnitude of this covariance suggests a gap between intention and action, a phenomenon widely studied by authors such as [59,60]. However, this gap could be because, although individuals intend to act in favor of the environment, the lack of resources or social aspects may limit the ability to carry out these behaviors. The above may also suggest that intention alone is insufficient to robustly predict behavior, reinforcing the importance of additional factors, such as perceived behavioral control, in materializing intention into action. It is worth mentioning that a low covariance was obtained between APB and PBI (0.045), suggesting that, although participants may have positive attitudes towards pro-environmental behavior, this attitude does not always translate into a consistent intention to act. The low covariance between these factors suggests that, in this context, attitude has a more indirect effect, possibly through interaction with other factors, in shaping behavioral intention.
In order to put our findings in context, we compare them to previous meta-analytical work on the Theory of Planned Behavior (TPB) in environmental domains. Bamberg and Möser’s [27] meta-analysis of 57 studies indicated that attitudes, subjective norms, and perceived behavioral control (PBC) consistently predicted pro-environmental intentions, with attitudes typically showing the strongest effect (mean r ≈ 0.49), followed by PBC and subjective norms. In comparison, in our study conducted in Switzerland, we see a more reversed pattern, with subjective norms as the strongest predictor, attitude being non-significant, and PBC only moderately predictive. Such distinctions likely stem from distinctive cultural and institutional characteristics of the Swiss context such as high civic trust, strong environmental regulation, and general satisfaction with public institutions. These contextual features might undermine the role of internal motivational elements (e.g., attitude or control), as they create the perception that sustainability is already being dealt with at the institutional level. Thus, whereas our findings are coherent with TPB structurally, they imply that the relative magnitude of the TPB predictors can be drastically different across socio-political environments, underscoring the significance of cultural moderation in behavior models.

4.2. Factor Variability

Within the measurement model, the commonality of the factors was also evaluated (see Table 7). For example, for APB, the commonality of the indicators varies from 0.251 to 0.371; such results suggest that these items partially capture the expected variability of the latent variable, i.e., the items used are not entirely aligned with the construct. In contrast, they could reflect broader dimensions of personal well-being or satisfaction with society in general. From a theoretical point of view, the low communality for APB1 suggests that the indicator could be capturing a more global aspect of life satisfaction, which does not necessarily translate into a specific attitude towards the environment. In the case of SN, it was observed that indicators such as SN1 and SN2 show a relatively high explained variability (0.550 and 0.714), while SN3 presents a low communality (0.284). This indicates that respondents do not interpret the perception that climate change is caused by human activity as a direct reflection of social pressure to adopt pro-environmental behaviors. The result can be interpreted as a discrepancy between the informational aspect of climate change and the normative dimension we are trying to measure. Although people may recognize the anthropogenic origin of climate change, this belief does not necessarily imply a social norm that promotes pro-environmental action [50], which could explain the low communality.
The PBC factor presents a similar discrepancy because while PBC1 and PBC2 present adequate communality (0.679 and 0.812, respectively), PBC3 reports a poor result, indicating a weak relationship with the latent factor of perceived control, so this item could be measuring a dimension of leadership or social influence that, although conceptually related to control, does not explicitly fit the context of pro-environmental behavior. The LV PBI indicators show low communalities ranging from 0.306 to 0.411; the results suggest that the items used to measure pro-environmental behavioral intention capture only a modest fraction of the latent factor. This can be seen as a limitation in the specificity of the items, which appear to address general values or predispositions toward helpfulness and understanding rather than a concrete intention to perform pro-environmental actions. From a theoretical perspective, this could mean that the intention to act pro-environmentally requires greater specificity in the indicators to reflect more accurately the willingness to carry out concrete pro-environmental actions. Similarly, the communalities for PB are low, so the construct of pro-environmental behavior is only partially captured.

4.3. Variable Reliability

In the context of SEM, Cronbach’s alpha is used to evaluate the internal consistency of the items that make up each LV. In this case, the results show values ranging from 0.60 to 0.70. For example, α = 0.70 was obtained for APB, which indicates that the reliability is acceptable and suggests that the APB items capture the latent construct to a certain extent. As for SN, Cronbach’s α was 0.71, which also meets the minimum reliability criterion so that the items under SN can be considered to reasonably reflect the perceived influence of social pressure on pro-environmental behavior.
In the case of PBC, a Cronbach’s α of 0.66 was obtained, which could be considered moderate reliability. This result suggests that the items measuring this construct have limited internal consistency in their representation of behavioral control. From a theoretical perspective, higher reliability would be preferable, as perceived control is critical in predicting behavioral intention and performance in the TPB framework.
For PBI and PB, the obtained values of 0.64 and 0.60, respectively, indicate low reliability, which implies that the internal consistency between the items is limited. These results may indicate that the items selected to measure intention and pro-environmental behavior do not cohesively capture the latent construct. In theoretical terms, this suggests that intention and behavior may be influenced by other factors not represented in the model or that the current items fail to accurately capture the nuances of these constructs in the context of pro-environmental behavior.
The values obtained for PBI and PB were 0.64 and 0.60, respectively, indicating low reliability. This suggests that the internal consistency among the items is limited. These results may imply that the items chosen to measure intention and pro-environmental behavior do not effectively capture the underlying construct. Theoretically, this could mean that intention and behavior are influenced by other factors not present in the model or that the current items do not adequately reflect the complexities of these constructs in the context of pro-environmental behavior.

4.4. Data Analysis Procedure

The structural equation model was estimated using the mean-variance adjusted weighted least squares (WLSMV) estimator, which is appropriate for ordinal and non-normally distributed data. This approach addresses potential biases that may occur with non-normal distributions and ordinal data.
All analyses were conducted using the R statistical software (version 4.4.3). Structural equation modeling estimates and model validations were performed using the lavaan package (v. 0.6-18), which provides robust functionality for estimating model fit, reliability, and measurement invariance.
Supplemental descriptive and visualization statistics were generated using tools such as yEd (version 3.24) and psych (version 2.5.2), which facilitate the clear presentation and understanding of data distributions, correlations, and inter-variable relationships.

5. Structural Model

After discussing aspects of the measurement model, this part of the report presents the results for the structural model. This part of the model allows us to evaluate the theoretically expected relationships in the context of this report among attitude, subjective norms, perceived behavioral control, intention, and pro-environmental behavior. In addition, it is part of the SEM workflow that allows an understanding of the factors that lead to the problem or phenomenon under study by considering the interdependence and impact of each construct.

5.1. Missing Values and Selected Estimator

For the structural model, the treatment of missing values is directly related to what was done during the construction of the measurement model and the demo confirmatory factor analysis. In that sense, Little’s test indicated that, under the MCAR assumption, missing values might not bias the analysis results. However, the Hawkins test indicated violations of the normality and homoscedasticity assumptions, suggesting that the data do not comply with MCAR in a parametric context, and based on this, it was considered a viable alternative to work with complete cases. This approach eliminates the potential bias that imputed values could introduce in the estimation of the relationships between constructs in the structural model [53], and despite reducing the sample size (415 complete cases), the sample fits the minimum size for an SEM analysis, of moderate complexity [54].
For the estimation of the structural model, the WLSMV estimator was employed due to the use of ordinal data. The WLSMV estimator enables the adequate handling of structural relationships under conditions of multivariate non-normality. It is more conservative than the ML estimator, which assumes continuous normality and may produce biases. Unlike ML, the WLSMV estimator is better suited to the ordinal nature of the variables [55], optimizing the precision of estimating relationships between constructs.

5.2. Global Fit

To evaluate the overall fit of the structural model, the following indices were used: Chi-square ( χ 2 ) , the CFI, the TLI, the RMSEA, and the SRMR. For Chi-square, we obtained ( χ 2 = 223.447 , df = 82, p = 0.00000), suggesting a discrepancy between the observed and estimated covariance matrix. However, it is necessary to consider that the χ 2 test is particularly sensitive to sample size, so complementary indices such as CFI, TLI, RMSEA, and SRMR can provide a more nuanced assessment of the fit.
The result for the CFI index was 0.952, while the TLI reached 0.938; both values together exceed the 0.90 threshold recommended for an acceptable fit and arguably approach the stricter criterion of 0.95, suggesting that the model is representative and, at the same time, supports the validity of the model to capture the dynamics among the model’s variances. Complementarily, for the RMSEA, a result of 0.056 was obtained with a 90% confidence interval of 0.054 to 0.075. These results report that the model has an adequate fit, considering that the upper limit of the confidence interval remains below the critical threshold of 0.08, reinforcing that the model fits the data reasonably well. Additionally, the SRMR is equal to 0.068, indicating that the average discrepancies between the observed and predicted correlations are low and within a range considered acceptable or below the 0.08 threshold, which also points to the idea of an adequate fit and that the standardized discrepancies between the observed and estimated correlations are minimal.
It is worth mentioning that given the results obtained for the global adjustment indexes, no modifications were applied to the structural model. In addition, we sought to work with the model established initially for the TPB, which specifies specific relationships between the latent variables. Although some changes were evaluated, the suggested results seemed to introduce changes or modifications without theoretical justification, which could generate results or interpretations inconsistent with the selected theory.

5.3. Regression Coefficients

Table 8 displays the results of the regression coefficients. It shows a significant relationship between SN and PBI with a coefficient of 0.502, a standard error of 0.038, a z-value of 6.331, and a p-value less than 0.001. This indicates a positive and statistically significant effect of subjective norms on individuals’ intentions to engage in pro-environmental behaviors. In this context, individuals who perceive more significant social pressure or support for pro-environmental actions are more likely to express a stronger intention to act environmentally friendly.
The coefficient for the relationship between APB and PBI was 0.093, with a p-value of 0.264, so it can be said that this relationship is not statistically significant. Although, in the context of PBS, attitude should contribute to intention, in this specific analysis, it does not show a significant effect on the intention to act pro-environmentally. Considering the above, the estimate could reflect limitations related to the cultural context or particularities of the sample, where a positive attitude towards the environment does not necessarily translate into an intention to act.
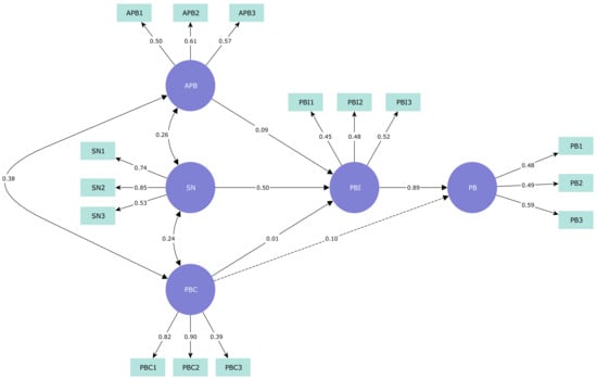
The relationship between PBC and PBI also did not report significant results (coefficient = 0.007 and p-value = 0.937). The estimates for this relationship indicate that perceived control does not have a relevant effect on pro-environmental intention. In a sense, it could be understood as a trait that respondents do not perceive that their ability to control behavior directly influences their intention, possibly due to external factors that limit the perception of personal control in environmental matters. As for PB and its relationship with PBI, a coefficient of 0.893 was obtained, with a significant p-value (<0.001), implying that intention is a strong predictor of behavior. This result is consistent with the TPB, which suggests that intention is the primary determinant of behavior. It should be added that the magnitude of the coefficient suggests that the influence of pro-environmental intention is strongly associated with an increase in pro-environmental behavior. Finally, there was also no significant effect of PBC on PB (coefficient = 0.099, p-value = 0.287), which could indicate that, although perceived control may influence intention, it does not directly translate into behavior. This is consistent with the idea that external factors, such as economic or structural barriers, may limit the ability of individuals to carry out their intentions. This is complemented by the standardized results presented by the structural model (Figure 3).
The values of R2 for each endogenous variable represent the proportion of variability the model explains about each construct or dependent variable. In this regard, for the variables APB1, APB2, and APB3, the values obtained were 0.251, 0.376, and 0.328, respectively, suggesting that the latent factors of the model explain a moderate fraction of the variability in these variables. In the case of the environmental perception and attitudes constructs, the values of R2 show variable performance. For example, SN1 has a relatively high value of 0.542, suggesting that the model adequately captures the perception of concern about climate change. However, SN2 and SN2 have values of 0.282 and 0.227, respectively. This suggests that additional factors influence these perceptions and behaviors that the model is not fully capturing. This is understandable from a theoretical perspective, as the relationship between environmental concerns and sustainable behaviors is complex and depends on multiple contextual, psychological, and social influences. For the case of the PBC construct, the results indicate that PBC1 and PBC2 have high values of 0.678 and 0.813, which informs about an explanatory solid capacity of the model for these aspects of perceived control about pro-environmental behavior. The high explained variability suggests that the model has effectively captured TPB’s key dimensions. In contrast, for PBI, the R2 was 0.288, i.e., it can be taken as an indicator that the intention to perform pro-environmental behaviors is only partially explained by the factors included in the model. Finally, the highest value in the model observed in PB was 0.836, indicating that the model explains a significant portion of the variability in pro-environmental behavior.
Although we acknowledge that attitude is a fundamental component of the Theory of Planned Behavior (TPB), its incorporation into our structural model did not produce a statistically significant association with pro-environmental behavioral intention (standardized coefficient = 0.093; p = 0.264). Instead of viewing this as a theoretical failure, we contend that this result highlights significant methodological and contextual factors that we wish to elucidate. Initially, we noted possible suppressor effects and shared variation with other predictors, including subjective norms (SNs) and perceived behavioral control (PBC). While APB has a weak yet positive correlation with both factors, its direct impact on intention was negligible. Incorporating a non-significant pathway jeopardizes the overall explanatory efficacy of the model. The exclusion was driven by a dedication to model parsimony and clarity, consistent with best practices in SEM. The operationalization of the attitude construct in our dataset was based on general well-being measures, such as happiness and contentment with democracy and the economy. Although these indicate a favorable disposition towards living in Switzerland, they may not directly address ecologically oriented sentiments. The lack of construct specificity may have diminished the predictive ability of APB in this circumstance. Thirdly, and arguably most significantly, the Swiss environment exhibits distinctive cultural processes. Given elevated institutional trust, robust environmental policies, and extensive public contentment, it is conceivable that individuals possess positive environmental sentiments yet do not perceive personal accountability for action—termed the “delegated trust” effect. In such instances, an optimistic disposition does not inherently result in a robust behavioral intention, particularly when one believes that institutions are already fulfilling their obligations. Consequently, we decided to exclude the A P B P B I pathway from the structural model, while acknowledging its theoretical significance. We are receptive to further investigating its function in future research, particularly in models that examine indirect or moderated effects, or that utilize a more precise operationalization of environmental views.
Considering the moderate correlations identified among specific latent variables, specifically, between subjective norms (SNs) and perceived behavioral control (PBC; r = 0.263), and between SN and pro-environmental behavior (PB; r = 0.301), we assessed the potential impact of multicollinearity within the structural model. To evaluate this, we examined the correlation matrix and confirmed that all inter-construct correlations were below 0.80, in accordance with the acceptable threshold suggested in the SEM literature on multicollinearity concerns [61]. The structural model yielded stable and interpretable parameter estimates, with standard errors and model fit indices (e.g., CFI = 0.952; RMSEA = 0.056; SRMR = 0.068) below the requisite thresholds. This signifies that multicollinearity does not influence the computation of the route coefficients. The intermediary link between subjective norm (SN) and perceived behavioral control (PBC) suggests theoretical overlap, as both measures encompass a social dimension; however, they signify distinct aspects of motivation: SN denotes perceived external social influence, while PBC highlights internal regulation and self-efficacy. The SN–PB link, albeit existent, is sufficiently negligible to enable a distinct differentiation between the predictors. Thus, we see that although there exists a certain conceptual and statistical correlation, as anticipated in psychological frameworks, multicollinearity does not undermine the validity or interpretability of our model.
These findings contrast with the results of the meta-analysis conducted by [27], which found strong average effects of attitude ( r 0.52 ) and perceived behavioral control ( r 0.43 ) on pro-environmental intentions across contexts. The significantly weaker and statistically non-significant effects observed in this study imply that members in more trusting and better-regulated environments, like those found in Switzerland, may consider environmental responsibility to be an issue managed by institutions (“delegated trust”), which would weaken the impact of attitudes and locus of control at the individual level. This highlights the need to contextualize TPB constructs using broader cultural and institutional dimensions.

5.4. Measurement Equivalence

Measurement invariance seeks to ensure that an instrument measures the LVs equivalently in different groups; in this report, the grouping is defined by gender, the men and women who define the sample. Therefore, this implies that possible differences between groups do not result from measurement bias but reflect fundamental differences in the underlying variables [62]. Considering the above, this step ensures the validity of comparisons between groups regarding gender, culture, or geographic contexts. The measurement in question is critical because, without it, any inference about group differences could be based on measurement artifacts and not on actual conceptual differences [63].
According to [64], the assessment in question follows a hierarchical approach, i.e., it progresses from basic levels to more restrictive levels. First, configural invariance checks whether the factor structure is consistent across groups, and then ensures that the same constructs and relationships are present in each group. Metric invariance, on the other hand, estimates whether the factor loadings are equal between groups, which allows interpreting the relationships between constructs and their indicators equivalently; finally, scalar invariance adds the restriction that the intercepts are equal, which is necessary to make valid comparisons of the latent means between groups.
Table 9 shows the results of the measurement invariance analysis. For example, the configural model establishes that the factor structure is consistent between males and females. It can be said that the results for this model are adequate and present a good fit ( χ 2 = 189.90, df = 134, p = 0.001, CFI = 0.979, RMSEA = 0.045, SRMR = 0.045), which supports the idea that the number of factors and associations among items and factors is equivalent between both groups, allowing the same items to load on the same factors for the groups in question.
As for the metric model, it adds constraints of equality in λ or factor loadings between the groups. The fit in this model can be considered adequate ( χ 2 = 226.55, df = 143, p < 0.001, CFI = 0.969, RMSEA = 0.053, SRMR = 0.049). The difference in χ 2 with the configural model ( Δ χ 2 = 23.85, df = 9, p = 0.0045) is statistically significant. However, evaluation of the rates of change in ΔCFI (0.010), ΔRMSEA (0.008), ΔSRMR (0.004) indicate that the values are within the recommended thresholds; such results suggest that the restrictions on the factor loadings do not significantly degrade the model fit. Based on the above, metric invariance could be supported if the ΔCFI criterion [62] is employed, which indicates that the items can measure the latent variables in a comparable sense across groups.
The scalar model imposes additional equality constraints on the ( τ ) intercepts of the items to make them equal across groups. In this regard, the fit can be considered adequate ( χ 2 = 234.32, df = 168, p < 0.001, CFI = 0.975, RMSEA = 0.044, SRMR = 0.047). Concerning the comparison with the metric model, the results obtained ( Δ χ 2 = 13.90, df = 25, p= 0.9635) do not exhibit statistically significant differences. Additionally, the changes in the fit indices, such as ΔCFI (−0.006), ΔRMSEA (−0.009), ΔSRMR (−0.002), are within acceptable limits, so it can be said that the restrictions do not significantly impact the model fits, which, in turn, allows us to say that scalar invariance is achieved, allowing comparisons of means of the LVs between the members of both groups.
Finally, Table 10 shows the differences in the means of the structured model factors between the sample’s men and women. As a parameterization standard, the men’s means were set to 0 while the women’s means were estimated relative to the reference group, so Δ directly reports the disparities between the groups. In this sense, for APB, women obtained a value of −0.560, which suggests that attitudes towards pro-environmental behavior may be more developed or internalized in men than in women, at least considering the aspects measured by this construct.
However, for the variables SN and PB, women present higher latent means (Δ = 0.224 and Δ = 0.337, respectively); these results suggest that women attach greater importance to the perceived influence of social norms than men, but also exhibit a more outstanding commitment to pro-environmental behavior. Based on the above, it can be said that women tend to be more receptive to social norms and, in specific contexts, more likely to behave with greater commitment to environmental problems. Concerning the variables PBC and PBI, negative values were found for men (Δ = −0.498 and Δ = 0.187); that is, although women may have more pro-environmental behavioral intentions, they perceive less control over their ability to perform such behaviors. Based on the above, it can be said that the differences are relevant because perceived control is a critical predictor of behavior in the TPB framework, so the results obtained could suggest the existence of barriers that women face when trying to execute sustainable or pro-environmental actions, such as limitations of the social structure or even cultural perceptions.

5.5. Gender Considerations in Pro-Environmental Behavior

The measurement invariance analysis validated the structural model’s equivalence across gender groups; however, the substantive interpretation of gender differences in pro-environmental behavior requires further examination. Our findings indicate that women demonstrated greater adherence to subjective norms, while men reported elevated levels of perceived behavioral control. This pattern is consistent with existing literature and likely indicates underlying gendered social expectations and structural constraints. Women are frequently socialized to be more aware of communal and prosocial expectations, which may account for their increased responsiveness to normative influences related to sustainability. Simultaneously, structural barriers, including the unequal distribution of domestic and emotional labor, may hinder women’s perceived capacity to act, notwithstanding their normative commitment. This may diminish their perception of behavioral control, particularly in situations where they manage multiple roles or encounter constraints related to time and resources. In contrast, men may indicate a greater sense of control or agency; however, this does not consistently result in enduring pro-environmental behavior. The dynamics indicate that behavioral interventions must focus on enhancing motivation while also addressing the social and structural conditions that impede the conversion of intention into action, especially for women. Understanding these contextual and gendered dimensions is crucial for the development of equitable and effective environmental policies and communication strategies.

6. Discussion and Implications

Through this work, we seek to contribute to the understanding of pro-environmental behavior using structural equation models and extend the TPB through the use of representative acts of Round 11 of the European Social Survey, specifically for the Swiss case. Although TPB is a framework used in numerous studies to address and explain environmental behavior, we believe there is still room or opportunity to incorporate identity constructs and sociopolitical and institutional conditions in post-materialist contexts of high institutional trust under a systemic perspective.
From an empirical perspective, we consider that the results obtained reinforce the central role of intention as a direct predictor of self-reported pro-environmental behavior, with subjective norms and perceived behavioral control exerting a significant influence. It is worth mentioning that attitude, on the other hand, exhibits a weaker effect, which suggests that cognitive evaluations could be less decisive than social and control factors in the specific context of the country under analysis. In this sense, the findings are consistent with previous studies that demonstrate that the explanatory power of the TPB can vary according to the sociocultural environment [11,12,24,28]. Theoretically, we consider that the proposed model extends the TPB by integrating identity constructs and relevant contextual variables. Additionally, by including a measurement invariance analysis by gender and considering the institutional characteristics of the environment, we seek to offer a more nuanced operationalization of the TPB. This approach allows us to observe how structural and cultural factors condition individual psychological mechanisms in environmental decision-making [2,28]. Additionally, we believe that the connection with complementary theoretical frameworks, such as the STI and the SET, reinforces the role of collective belonging and the perception of personal competence in the configuration of environmental behavior. In this sense, based on the findings obtained, we consider that new theoretical avenues are opening up for better integration of mechanisms such as moral licensing and nudging strategies within models based on the TPB, given that the relationship between intention and behavior is mediated by social, cultural, and institutional signals that can enable or discourage effective environmental action.
Based on what has been mentioned up to this point, it is possible to mention that from a managerial or public policy perspective, our findings offer some implications. For example, public policies could achieve a more significant behavioral impact if social recognition were emphasized and control and coordination mechanisms were reinforced to increase institutional trust and the perceived ease of behavioral changes instead of focusing exclusively on modifying individual attitudes [31,33,35,40]. In addition, nudging strategies could complement traditional educational programs to strengthen the transition from intention to action. At the same time, institutions could consider possible moral licensing effects, where individuals with declared pro-environmental intentions reduce their efforts after perceiving that they have already fulfilled their environmental duty. Finally, identifying gender differences in measurement structures suggests the need for targeted interventions to ensure equitable participation in sustainability efforts, so environmental policies should adopt an intersectional approach that addresses structural inequalities and recognizes diverse trajectories toward environmental responsibility.

7. Limitations and Suggestions for Future Research

This research greatly enhances the comprehension of pro-environmental behavior through the application of structural equation modeling (SEM) grounded in the Theory of Planned Behavior. Nonetheless, it possesses certain drawbacks that warrant consideration:
  • The research employs cross-sectional data from Round 11 of the European Social Survey, which constrains causal inference owing to the absence of temporal sequencing.
  • The chosen variables, while theoretically substantiated, may inadequately encompass the intricacies of pro-environmental behavior. Several indicators exhibited low commonalities, indicating that specific dimensions may be inadequately represented or mismeasured.
  • The analysis is confined to a Swiss sample, potentially restricting the applicability of the findings to diverse cultural or socio-economic situations.
  • Data collection depends on self-reporting, which may include biases such as social desirability or recollection bias that affect respondents’ answers concerning attitudes and behaviors.
  • Despite a robust theoretical framework, a significant disparity exists between stated behavioral intentions and actual behaviors, indicating that further contextual or psychological elements may regulate or attenuate these associations.
We are aware that the singular focus of this study on Switzerland—a country known for its environmental governance, high institutional trust, and sound sustainability goals and frameworks—limits the generalizability of our findings. Switzerland’s cultural, political, and socio-economic contexts may, therefore, shape the nature of how constructs such as attitude, control, and subjective norms function in the more general context of pro-environmental behavior development. As such, although the model demonstrates strong performance here, its applicability in other regions or countries with different levels of institutional capacity or distinct social norms or environmental awareness features may differ. We hope that future studies replicate and adapt this model in cross-national contexts, particularly in nations where environmental policies are less implemented or civic trust is weaker. Comparative analyses like these can help confirm the robustness of the model and reveal context-sensitive determinants of sustainable behavior.
However, given that the analysis is based on cross-sectional European Social Survey (ESS) data, we fully recognize that causal claims should be drawn with caution of this acknowledged limitation. While structured equation modeling (SEM) enables testing of theoretically derived, directional associations, conclusions around causality are not possible in the absence of time-based or experimental manipulation. Thus, we modified the manuscript accordingly, with our results supporting associations in alignment with the Theory of Planned Behavior, as opposed to causality. In the future, we also encourage more longitudinal or experimental designs to test these pathways over time, particularly as to what translates intentions into behavior and how constructs such as perceived control or subjective norms may change in response to interventions.
Factors such as APB were measured in the current study on the basis of democratic satisfaction, confidence in the economy, and satisfaction with life in general—all broad evaluative orientations rather than attitudes regarding ecologically conscious behavior. Although they may reflect a general sense that society is on the right path, they do not measure concern for the environment or whether people ascribe values to the environment. This is a confined construal of construct validity. Future works should include targeted indicators of the TPB approach, such as environmental belief scales or concern about climate change.
The item “like to be a leader” (PBC3) was added to serve as a measure of internal control or confidence. Given its low factor loading and theoretical distance from the TPB definition of perceived behavioral control, it was omitted from the final measurement model. Future research would benefit from more behavior-specific indicators of control, including perceived access to resources or restrictions to pro-environmental actions from others.

8. Conclusions

The current work utilizes structural equation modeling (SEM) to investigate the determinants of pro-environmental behavior in Switzerland, based on data from the European Social Survey (Round 11). The findings indicate, however, that pro-environmental intentions and behaviors are significantly influenced by environmental attitudes, subjective norms, and perceived control.
This work was not only intended to use theoretical concepts of SEM but also to develop essential analytical and programming skills required for the analysis of complex phenomena, particularly within the social sciences. During the development of all three reports, an understanding of the SEM workflow was established, ranging from the construction of a measurement model to the evaluation of a structural model and estimation of invariance. It also gave us an extensive overview of how these methods can be applied to analyze facilitators and barriers of causal relationships between constructs that are not directly observable.
SEM is a powerful statistical technique used commonly across different areas of research. This robustness provides SEM with great potential relevance for tackling social problems—like environmental problems—which involve human actions and the interaction of social dynamics, as well as values and perceptions that vary by context.
While preparing the reports, it was challenging to identify elements that would fit well with the theory intricacies selected and where the publications or references that would allow elements to be justified would be searched to theorize the Theory of Planned Behavior (TPB) access. This was useful because it emphasized the need to accurately select the indicators in order for the measurement model to be valid and consistent. Another challenge faced was the need to ensure the theoretical integrity and respect the original relations of the TPB, which was stressed by the theoretical coherency in the model development.
Findings displayed that the proposed structural model had an adequate overall fit. The overall goodness-of-fit indexes, as well as statistics, indicated that the theoretical structure of the model adequately captured the relationships proposed in TPB although there are specifics showing that the stronger the subjective norms and intentions, the greater the ability to predict pro-environmental behavior. Simultaneously, other constructs, like attitude or perceived control, yielded negligible or non-significant effects on intention and behavior and engendered questions about the specific context of the sample and potential cultural effects.
Moreover, scalar invariance was achieved through invariance analysis of the model, enabling the comparison of latent means between the groups studied. This step is critical because it ensures that the observed differences are actual differences in the underlying constructs rather than biases in measurement or discrepancies in the structures in a model. Consistent with the validation of the instrument in this case, the covariances obtained from the configurational, metric, and scalar model fittings suggest that the items used in the two groups of this study consistently measure the same latent constructs. These results imply that the underlying constructs of the TPB similarly pertain to both genders within the analyzed sample.
The means of the latent variables for several constructs showed large differences between men and women. In addition, women scored higher in subjective norms and pro-environmental behaviors, meaning they showed more compliance with cultural prescriptions for normative behavior and were more prone to engage in sustainable conduct. Men, on the other hand, had higher scores for attitudes and perceived control, implying that they may feel like they have more means/resources or ability to do something environmentally friendly, albeit that does not translate into higher intention or action.
Methodological rigor combined with critical interpretation of data goes a long way in the development of analytical skills and from a learning perspective, the three reports come together as a significant step in that direction. We were able to put into practice what we have learned to do in class, with the method in which the deliverables have been asked, as well as intermediate challenges of building and validating a model based on secondary data from a real context. I was also very impressed by how to choose suitable indicators to use, which in theory fit the model, and how to link variables as cause and effect; this knowledge is very useful and helped to better digest SEM methodology. This teaches you how to structure decision-making throughout the process of analysis so that it is coherent and reliable, which is what I think is a very valuable starting point, be it in academia or the professional world.
As for the hypotheses, it was shown that positive attitudes about the environment and the perceptions of favorable social norms significantly enhance the intention to behave pro-environmentally. Perceived control over environmental behavior had positive direct and indirect effects on observed behavior.
We set an example for empirically informed behavior change intervention design in advanced environmental contexts like Switzerland. As subjective norms were the strongest predictor of pro-environmental intention, normative approaches or efforts to use social norms to change behavior may prove particularly potent for helping to narrow the substantial intention–behavior gap observed in the literature. Public campaigns that feature peer, neighbor, or fellow citizen behavior as evidence for what is being done to advance sustainability—a so-called descriptive normative message—may enhance individuals’ sense of collective engagement and personal agency.
In addition, community organizing around participatory, visible actions (e.g., neighborhood recycling competitions, energy use pledges, and school–community collaborations) will help boost social commitment and perceived behavior control. Within Switzerland’s non-hierarchical, collective political culture, policy tools that emphasize local characteristics and civic trust rather than top-down regulations are likely to produce sustainable engagement. We, therefore, hope that future behavioral and policy research can test context-sensitive strategies that build on social norms and minimize structural barriers to action.
Future research could provide a more nuanced understanding of pro-environmental behavior and more impactful intervention strategies by investigating the influence of other factors, such as government and environmental education and access to ecological tools.

Author Contributions

Conceptualization, E.C.-V., G.S.-G. and J.E.N.-R.; methodology, E.C.-V. and J.E.N.-R.; software, J.Y.S.-G. and J.E.N.-R.; validation, E.C.-V., J.Y.S.-G., O.R. and J.E.N.-R.; formal analysis, G.S.-G. and J.E.N.-R.; investigation, E.C.-V. and J.E.N.-R.; resources, O.R. and J.E.N.-R.; data curation, J.Y.S.-G. and J.E.N.-R.; writing—original draft preparation, E.C.-V. and J.E.N.-R.; writing—review and editing, G.S.-G. and J.E.N.-R.; visualization, J.Y.S.-G. and J.E.N.-R.; supervision, G.S.-G. and J.E.N.-R.; project administration, J.E.N.-R. All authors have read and agreed to the published version of the manuscript.

Funding

This research received no external funding.

Institutional Review Board Statement

Not applicable.

Informed Consent Statement

Not applicable.

Data Availability Statement

The original contributions presented in this study are included in the article. Further inquiries can be directed to the corresponding author.

Conflicts of Interest

The authors declare no conflicts of interest.

Appendix A

Figure A1. Correlation panel. The size and intensity of the circles indicate the strength of the correlation. Blue tones represent positive correlations and red tones negative ones. Values near 1 or −1 indicate stronger associations. Source: Elaborated using ESS round 11 data.
Figure A1. Correlation panel. The size and intensity of the circles indicate the strength of the correlation. Blue tones represent positive correlations and red tones negative ones. Values near 1 or −1 indicate stronger associations. Source: Elaborated using ESS round 11 data.
Sustainability 17 03624 g0a1

References

  1. Warfield, J. A proposal for systems science. Syst. Res. Behav. Sci. 2003, 20, 507–520. [Google Scholar] [CrossRef]
  2. Yin, H.; Huang, S. Applying structural equation modelling to research on teaching and teacher education: Looking back and forward. Teach. Teach. Educ. 2021, 107, 103438. [Google Scholar] [CrossRef]
  3. Tarka, P. An overview of structural equation modeling: Its beginnings, historical development, usefulness and controversies in the social sciences. Qual. Quant. 2018, 52, 313–354. [Google Scholar] [CrossRef] [PubMed]
  4. Valmohammadi, C.; Roshanzamir, S. The guidelines of improvement: Relations among organizational culture, TQM and performance. Int. J. Prod. Econ. 2015, 164, 167–178. [Google Scholar] [CrossRef]
  5. Shah, R.; Goldstein, S.M. Use of structural equation modeling in operations management research: Looking back and forward. J. Oper. Manag. 2006, 24, 148–169. [Google Scholar] [CrossRef]
  6. Useche, S.A.; Ortiz, V.G.; Cendales, B.E. Stress-related psychosocial factors at work, fatigue, and risky driving behavior in bus rapid transport (BRT) drivers. Accid. Anal. Prev. 2017, 104, 106–114. [Google Scholar] [CrossRef]
  7. Chang, C.H. The Influence of Corporate Environmental Ethics on Competitive Advantage: The Mediation Role of Green Innovation. J. Bus. Ethics 2011, 104, 361–370. [Google Scholar] [CrossRef]
  8. Wang, X. Why Students Choose STEM Majors. Am. Educ. Res. J. 2013, 50, 1081–1121. [Google Scholar] [CrossRef]
  9. Kaiser, T.; Diewald, M. Social origin, conscientiousness, and school grades: Does early socialization of the characteristics orderliness and focus contribute to the reproduction of social inequality? Res. Soc. Stratif. Mobil. 2014, 38, 93–105. [Google Scholar] [CrossRef]
  10. Beran, T.N.; Violato, C. Structural equation modeling in medical research: A primer. BMC Res. Notes 2010, 3, 267. [Google Scholar] [CrossRef]
  11. Ghazali, E.M.; Nguyen, B.; Mutum, D.S.; Yap, S.F. Pro-Environmental Behaviours and Value-Belief-Norm Theory: Assessing Unobserved Heterogeneity of Two Ethnic Groups. Sustainability 2019, 11, 3237. [Google Scholar] [CrossRef]
  12. Govindharaj, G.P.P.; Gowda, B.; Sendhil, R.; Adak, T.; Raghu, S.; Patil, N.; Mahendiran, A.; Rath, P.C.; Kumar, G.; Damalas, C.A. Determinants of rice farmers’ intention to use pesticides in eastern India: Application of an extended version of the planned behavior theory. Sustain. Prod. Consum. 2021, 26, 814–823. [Google Scholar] [CrossRef]
  13. Hansmann, R.; Laurenti, R.; Mehdi, T.; Binder, C.R. Determinants of pro-environmental behavior: A comparison of university students and staff from diverse faculties at a Swiss University. J. Clean. Prod. 2020, 268, 121864. [Google Scholar] [CrossRef]
  14. Berger, S.; Bregulla, D. Coherently arbitrary pro-environmental behavior. Curr. Res. Ecol. Soc. Psychol. 2023, 4, 100094. [Google Scholar] [CrossRef]
  15. European Social Survey European Research Infrastructure (ESS ERIC) (2024) ESS Round 11—2023. Social Inequalities in Health, Gender in Contemporary Europe. 2023. Available online: https://ess.sikt.no/en/ (accessed on 11 April 2025).
  16. Islam, G. Social Identity Theory. In Encyclopedia of Critical Psychology; Springer: New York, NY, USA, 2014; pp. 1781–1783. [Google Scholar] [CrossRef]
  17. Bandura, A. Self-efficacy: Toward a unifying theory of behavioral change. Psychol. Rev. 1977, 84, 191–215. [Google Scholar] [CrossRef]
  18. Thaler, R.H.; Sunstein, C.R. Nudge: Improving Decisions About Health, Wealth, and Happiness; Yale University Press: New Haven, CT, USA, 2008. [Google Scholar]
  19. Merritt, A.C.; Effron, D.A.; Monin, B. Moral Self-Licensing: When Being Good Frees Us to Be Bad. Soc. Personal. Psychol. Compass 2010, 4, 344–357. [Google Scholar] [CrossRef]
  20. Crenshaw, K. Demarginalizing the intersection of race and sex: A black feminist critique of antidiscrimination doctrine, feminist theory and antiracist politics. Droit Soc. 2021, 108, 465. [Google Scholar]
  21. Millar, M.I.; Shohfi, T.D.; Snow, M.C.; White, R.M. Do green business practices license self-dealing or prime prosociality? Cross-domain evidence from environmental concern triggers. Account. Organ. Soc. 2024, 113, 101497. [Google Scholar] [CrossRef]
  22. Sunstein, C.R. Nudging: A Very Short Guide. J. Consum. Policy 2014, 37, 583–588. [Google Scholar] [CrossRef]
  23. Saulītis, A.; Silkāne, V.; Gaile, G.A. Nudging pro-environmental behaviour in a subsidized waste recycling system: A field experimental study. J. Environ. Psychol. 2024, 99, 102416. [Google Scholar] [CrossRef]
  24. Truelove, H.B.; Carrico, A.R.; Weber, E.U.; Raimi, K.T.; Vandenbergh, M.P. Positive and negative spillover of pro-environmental behavior: An integrative review and theoretical framework. Glob. Environ. Change 2014, 29, 127–138. [Google Scholar] [CrossRef]
  25. Song, E.; Lee, M.S.; Park, J.; Lee, H. Translating pro-environmental intention to behavior: The role of moral licensing effect. Sustain. Prod. Consum. 2024, 52, 527–540. [Google Scholar] [CrossRef]
  26. Vanman, E.J.; Kappas, A. “Danger, Will Robinson!” The challenges of social robots for intergroup relations. Soc. Personal. Psychol. Compass 2019, 13. [Google Scholar] [CrossRef]
  27. Bamberg, S.; Möser, G. Twenty years after Hines, Hungerford, and Tomera: A new meta-analysis of psycho-social determinants of pro-environmental behaviour. J. Environ. Psychol. 2007, 27, 14–25. [Google Scholar] [CrossRef]
  28. Savari, M.; Damaneh, H.E.; Damaneh, H.E.; Cotton, M. Integrating the norm activation model and theory of planned behaviour to investigate farmer pro-environmental behavioural intention. Sci. Rep. 2023, 13, 5584. [Google Scholar] [CrossRef]
  29. Kabir, M.; Habiba, U.E.; Khan, W.; Shah, A.; Rahim, S.; los Rios-Escalante, P.R.D.; Farooqi, Z.U.R.; Ali, L.; Shafiq, M. Climate change due to increasing concentration of carbon dioxide and its impacts on environment in 21st century; a mini review. J. King Saud Univ.-Sci. 2023, 35, 102693. [Google Scholar] [CrossRef]
  30. Gabric, A.J. The Climate Change Crisis: A Review of Its Causes and Possible Responses. Atmosphere 2023, 14, 1081. [Google Scholar] [CrossRef]
  31. Atshan, S.; Bixler, R.P.; Rai, V.; Springer, D.W. Pathways to urban sustainability through individual behaviors: The role of social capital. Environ. Sci. Policy 2020, 112, 330–339. [Google Scholar] [CrossRef]
  32. Wamsler, C. Education for sustainability. Int. J. Sustain. High. Educ. 2020, 21, 112–130. [Google Scholar] [CrossRef]
  33. Paudel, S.; States, S.L. Urban green spaces and sustainability: Exploring the ecosystem services and disservices of grassy lawns versus floral meadows. Urban For. Urban Green. 2023, 84, 127932. [Google Scholar] [CrossRef]
  34. Marian, M.; Darabaneanu, D.; Chirodea, F.; Toca, C. Analysis of Social Support as an Argument for the Sustainable Construction of the European Community Space. Sustainability 2022, 14, 7448. [Google Scholar] [CrossRef]
  35. Marquart-Pyatt, S.T.; Qian, H.; Houser, M.K.; McCright, A.M. Climate Change Views, Energy Policy Preferences, and Intended Actions Across Welfare State Regimes: Evidence from the European Social Survey. Int. J. Sociol. 2019, 49, 1–26. [Google Scholar] [CrossRef]
  36. Perry, G.L.; Richardson, S.J.; Harré, N.; Hodges, D.; Lyver, P.O.; Maseyk, F.J.; Taylor, R.; Todd, J.H.; Tylianakis, J.M.; Yletyinen, J.; et al. Evaluating the Role of Social Norms in Fostering Pro-Environmental Behaviors. Front. Environ. Sci. 2021, 9, 620125. [Google Scholar] [CrossRef]
  37. Ajzen, I. The theory of planned behavior. Organ. Behav. Hum. Decis. Process. 1991, 50, 179–211. [Google Scholar] [CrossRef]
  38. Price, J.C.; Leviston, Z. Predicting pro-environmental agricultural practices: The social, psychological and contextual influences on land management. J. Rural. Stud. 2014, 34, 65–78. [Google Scholar] [CrossRef]
  39. Soorani, F.; Ahmadvand, M. Determinants of consumers’ food management behavior: Applying and extending the theory of planned behavior. Waste Manag. 2019, 98, 151–159. [Google Scholar] [CrossRef]
  40. Donald, I.; Cooper, S.; Conchie, S. An extended theory of planned behaviour model of the psychological factors affecting commuters’ transport mode use. J. Environ. Psychol. 2014, 40, 39–48. [Google Scholar] [CrossRef]
  41. Ajzen, I. Consumer attitudes and behavior: The theory of planned behavior applied to food consumption decisions. Riv. Econ. Agrar. 2015, 70, 121–138. [Google Scholar]
  42. Zhang, Y.; Zhang, H.L.; Zhang, J.; Cheng, S. Predicting residents’ pro-environmental behaviors at tourist sites: The role of awareness of disaster’s consequences, values, and place attachment. J. Environ. Psychol. 2014, 40, 131–146. [Google Scholar] [CrossRef]
  43. Kousar, S.; Afzal, M.; Ahmed, F.; Bojnec, Š. Environmental Awareness and Air Quality: The Mediating Role of Environmental Protective Behaviors. Sustainability 2022, 14, 3138. [Google Scholar] [CrossRef]
  44. Fu, L.; Sun, Z.; Zha, L.; Liu, F.; He, L.; Sun, X.; Jing, X. Environmental awareness and pro-environmental behavior within China’s road freight transportation industry: Moderating role of perceived policy effectiveness. J. Clean. Prod. 2020, 252, 119796. [Google Scholar] [CrossRef]
  45. Esfandiar, K.; Dowling, R.; Pearce, J.; Goh, E. Personal norms and the adoption of pro-environmental binning behaviour in national parks: An integrated structural model approach. J. Sustain. Tour. 2020, 28, 10–32. [Google Scholar] [CrossRef]
  46. Zelezny, L.C.; Chua, P.P.; Aldrich, C. New ways of thinking about environmentalism: Elaborating on gender differences in environmentalism. J. Soc. Issues 2000, 56, 443–457. [Google Scholar] [CrossRef]
  47. Meinhold, J.L.; Malkus, A.J. Adolescent environmental behaviors: Can knowledge, attitudes, and self-efficacy make a difference? Environ. Behav. 2005, 37, 511–532. [Google Scholar] [CrossRef]
  48. Vicente-Molina, M.A.; Fernández-Sainz, A.; Izagirre-Olaizola, J. Does gender make a difference in pro-environmental behavior? The case of the Basque Country University students. J. Clean. Prod. 2018, 176, 89–98. [Google Scholar] [CrossRef]
  49. Ricci, E.C.; Banterle, A.; Stranieri, S. Trust to Go Green: An Exploration of Consumer Intentions for Eco-friendly Convenience Food. Ecol. Econ. 2018, 148, 54–65. [Google Scholar] [CrossRef]
  50. Masud, M.M.; Al-Amin, A.Q.; Junsheng, H.; Ahmed, F.; Yahaya, S.R.; Akhtar, R.; Banna, H. Climate change issue and theory of planned behaviour: Relationship by empirical evidence. J. Clean. Prod. 2016, 113, 613–623. [Google Scholar] [CrossRef]
  51. Han, H.; Kim, W.; Kiatkawsin, K. Emerging youth tourism: Fostering young travelers’ conservation intentions. J. Travel Tour. Mark. 2017, 34, 905–918. [Google Scholar] [CrossRef]
  52. Fan, Y.; Chen, J.; Shirkey, G.; John, R.; Wu, S.R.; Park, H.; Shao, C. Applications of structural equation modeling (SEM) in ecological studies: An updated review. Ecol. Process. 2016, 5, 19. [Google Scholar] [CrossRef]
  53. Deng, L.; Yang, M.; Marcoulides, K.M. Structural Equation Modeling With Many Variables: A Systematic Review of Issues and Developments. Front. Psychol. 2018, 9, 580. [Google Scholar] [CrossRef]
  54. Schreiber, J.B. Core reporting practices in structural equation modeling. Res. Soc. Adm. Pharm. 2008, 4, 83–97. [Google Scholar] [CrossRef]
  55. Hoyle, R.H.; Isherwood, J.C. Reporting results from structural equation modeling analyses in Archives of Scientific Psychology. Arch. Sci. Psychol. 2013, 1, 14–22. [Google Scholar] [CrossRef]
  56. Ali, N.; Nakayama, S.; Yamaguchi, H. Using the extensions of the theory of planned behavior (TPB) for behavioral intentions to use public transport (PT) in Kanazawa, Japan. Transp. Res. Interdiscip. Perspect. 2023, 17, 100742. [Google Scholar] [CrossRef]
  57. Khare, A.; Kautish, P. Cosmopolitanism, self-identity, online communities and green apparel perception. Mark. Intell. Plan. 2020, 39, 91–108. [Google Scholar] [CrossRef]
  58. Fu, L.; Zhang, Y.; Xiong, X.; Bai, Y. Pro-Environmental Awareness and Behaviors on Campus: Evidence from Tianjin, China. EURASIA J. Math. Sci. Technol. Educ. 2017, 14, 427–445. [Google Scholar] [CrossRef]
  59. Golob, U.; Kronegger, L. Environmental consciousness of European consumers: A segmentation-based study. J. Clean. Prod. 2019, 221, 1–9. [Google Scholar] [CrossRef]
  60. van Riper, C.J.; Kyle, G.T. Understanding the internal processes of behavioral engagement in a national park: A latent variable path analysis of the value-belief-norm theory. J. Environ. Psychol. 2014, 38, 288–297. [Google Scholar] [CrossRef]
  61. Kline, R.B. Principles and Practice of Structural Equation Modeling; Guilford Publications: New York, NY, USA, 2023. [Google Scholar]
  62. Cheung, G.W.; Rensvold, R.B. Evaluating Goodness-of-Fit Indexes for Testing Measurement Invariance. Struct. Equ. Model. Multidiscip. J. 2002, 9, 233–255. [Google Scholar] [CrossRef]
  63. Vandenberg, R.J.; Lance, C.E. A Review and Synthesis of the Measurement Invariance Literature: Suggestions, Practices, and Recommendations for Organizational Research. Organ. Res. Methods 2000, 3, 4–70. [Google Scholar] [CrossRef]
  64. Putnick, D.L.; Bornstein, M.H. Measurement invariance conventions and reporting: The state of the art and future directions for psychological research. Dev. Rev. 2016, 41, 71–90. [Google Scholar] [CrossRef]
Figure 1. Conceptual framework based on the Theory of Planned Behavior. Source: Adapted from [37].
Figure 1. Conceptual framework based on the Theory of Planned Behavior. Source: Adapted from [37].
Sustainability 17 03624 g001
Figure 2. Distributionplots for selected variables used in the SEM analysis. Source: Elaborated using ESS round 11 data.
Figure 2. Distributionplots for selected variables used in the SEM analysis. Source: Elaborated using ESS round 11 data.
Sustainability 17 03624 g002
Figure 3. Structural equation model with standardized regression coefficients. Source: Following [37].
Figure 3. Structural equation model with standardized regression coefficients. Source: Following [37].
Sustainability 17 03624 g003
Table 1. Latent variables, conceptual definitions, and ESS indicators used in the model.
Table 1. Latent variables, conceptual definitions, and ESS indicators used in the model.
VariableConceptItemItem ID
Attitude towards pro-environmental behavior (APB)Refers to actions and behaviors aimed at minimizing environmental impact. Due to data limitations, general satisfaction items are used as proxies for a broader civic orientation toward sustainability.
  • Taking all things together, how happy would you say you are?
  • How satisfied are you with the way democracy works in Switzerland?
  • How satisfied are you with the present state of the economy in Switzerland?
happy, stfdem, stfeco
Subjective norm (SN)Captures perceived social expectations regarding environmental issues. Selected items reflect climate change concerns, perceived responsibility, and belief in human causation.
  • How worried are you about climate change?
  • To what extent do you feel a personal responsibility to reduce climate change?
  • Do you think climate change is caused by natural processes, human activity, or both?
wrclmch, ccrdprs, ccnthum
Perceived behavioral control (PBC)Reflects perceived ability to take action. Indicators cover political self-efficacy and leadership inclination. Some items serve as proxies due to the absence of direct environmental control indicators.
  • How able are you to take an active role in a group involved with political issues?
  • How confident are you in your own ability to participate in politics?
  • I like to be a leader.
actrolga, cpppola, liklead
Pro-environmental behavioral intention (PBI)Reflects motivation and willingness to engage in sustainable behaviors. Items are based on values related to helping others, understanding, and sensitivity to social needs.
  • Important to help people and care for others’ well-being.
  • Important to understand different people.
  • I am sensitive to others’ needs.
  • Imagine that large numbers of people limited their energy use. How likely do you think this is to reduce climate change?
iphhlpla,
ipudrsta,
sothnds,
testji1
Pro-environmental Behavior (PB)Refers to deliberate, responsible behaviors that minimize environmental impact. Indicators focus on consumer and civic actions used as behavioral proxies.
  • Boycotted certain products in the last 12 months.
  • Important that people are treated equally and have equal opportunities.
bctprd, ipeqopta
Note: Items were selected from the European Social Survey Round 11. Due to the constraints of using secondary data, some variables were operationalized using proxies conceptually aligned with the TPB components and complementary theories (SIT, self-efficacy). We acknowledge that the indicators do not reflect validated TPB scales and recommend future studies adopt direct, validated measures when possible.
Table 2. Descriptive statistics for observed indicators used in SEM.
Table 2. Descriptive statistics for observed indicators used in SEM.
VariableItemItem IDMeanStd. DevSkewnessKurtosis
-
Taking all things together, how happy would you say you are?
APB18.091.495−1.503.39
Attitude towards
pro-environmental
behavior
(APB)
-
On the whole, how satisfied are you with the way democracy works in Switzerland?
APB27.401.79−0.880.93
-
On the whole, how satisfied are you with the present state of the economy in Switzerland?
APB36.851.71−0.690.55
-
How worried are you about climate change?
SN13.260.91−0.22−0.007
Subjective norm
(SN)
-
To what extent do you feel a personal responsibility to try to reduce climate change?
SN27.032.14−1.061.41
-
Do you think that climate change is caused by natural processes, human activity, or both?
SN33.510.75−0.420.79
-
How able do you think you are to take an active role in a group involved with political issues?
PBC12.411.130.52−0.41
Perceived
behavioral
control
(PBC)
-
How confident are you in your own ability to participate in politics?
PBC22.791.030.21−0.50
-
I like to be a leader.
PBC33.781.51−0.710.14
-
Important to help people and care for others well-being.
PBI15.070.77−0.942.27
Pro-environmental
behavioral intention
(PBI)
-
Important to understand different people.
PBI24.960.86−1.112.45
-
I am sensitive to others’ needs.
PBI34.840.96−0.861.38
-
Imagine that large numbers of people limited their energy use. How likely do you think it is that this would reduce climate change?
PB13.271.07−0.06−0.84
Pro-environmental
behavior (PB)
-
Boycotted certain products last 12 months.
PB20.290.450.89−1.20
-
Important that people are treated equally and have equal opportunities.
PB35.041.06−1.613.12
Table 3. Fit indices for the confirmatory factor analysis (CFA) model.
Table 3. Fit indices for the confirmatory factor analysis (CFA) model.
Fit IndexValue
Chi-square ( χ 2 )143.65
Degrees of freedom (df)80
p-value0.00002
Comparative fit index (CFI)0.978
Tucker–Lewis index (TLI)0.971
Root mean square error of approximation (RMSEA)0.044
90% Confidence interval for RMSEA(0.032, 0.055)
Standardized root mean square residual (SRMR)0.055
Table 4. Standardized factor loadings of each observed indicator on its corresponding latent variable.
Table 4. Standardized factor loadings of each observed indicator on its corresponding latent variable.
Variable Standardized
Factor Loadings
SEzp-Valueci.Lowerci.Upper
Attitude towards
pro-environmental
behavior (APB)
APB10.5010.0578.6620.0000.3870.614
APB20.6090.05810.4410.0000.4950.723
APB30.5750.05210.8910.0000.4720.679
Subjective
norm
(SN)
SN10.7420.03620.4130.0000.6700.812
SN20.8450.02929.0730.0000.7870.901
SN30.5330.04312.2730.0000.4470.618
Perceived
behavioral
control (PBC)
PBC10.8240.03821.6310.0000.7500.898
PBC20.9010.03724.1950.0000.8270.973
PBC30.3970.0468.4810.0000.3040.488
Pro-environmental
behavioral
intention (PBI)
PBI10.5540.04013.5250.0000.4730.633
PBI20.5640.05110.9540.0000.4630.663
PBI30.6410.04713.4240.0000.5470.734
Pro-environmental
behavior (PB)
PB10.5180.05010.2610.0000.4190.617
PB20.4860.0716.8280.0000.3460.625
PB30.5500.05310.2580.0000.4440.654
Table 5. Covariances among latent constructs in the measurement model.
Table 5. Covariances among latent constructs in the measurement model.
SNPBCPBIPB
SN1.000
PBC0.2631.000
PBI0.3820.2281.000
PB0.2120.2660.1641.000
PB0.2060.7320.2200.5621.000
Table 6. Covariance matrix of latent variables.
Table 6. Covariance matrix of latent variables.
APBSNPBCPBIPB
APB0.2510.0980.1580.0450.057
SN0.0980.5500.1390.0840.301
PBC0.1580.1390.6790.0580.100
PBI0.0450.0840.0580.1830.133
PB0.0570.3010.1000.1330.307
Table 7. Communalities of observed indicators in the measurement model.
Table 7. Communalities of observed indicators in the measurement model.
VariableCommunality
Attitude towards pro-environmental behavior
APB10.251
APB20.371
APB30.331
Subjective norms
SN10.550
SN20.714
SN30.284
Perceived behavioral control
PBC10.679
PBC20.812
PBC30.157
Pro-environmental behavioral intention
PBI10.306
PBI20.317
PBI30.411
Pro-environmental behavior
PB10.269
PB20.236
PB30.302
Table 8. Standardized regression coefficients for the structural model paths.
Table 8. Standardized regression coefficients for the structural model paths.
LHSOperatorRHSStd.allSEzp-Value
PBI˜APB0.0930.0591.1160.264
PBI˜SN0.5020.0386.3310.000
PBI˜PBC0.0070.0360.0790.937
PB˜PBI0.8930.2375.4650.000
PB˜PBC0.0990.0571.0640.287
Table 9. Measurement invariance test results across gender groups.
Table 9. Measurement invariance test results across gender groups.
Modelχ2dfp-ValueCFIRMSEASRMR Δ χ 2 ΔCFIΔRMSEAΔSRMR
Configural
invariance
189.901340.0010.9790.0450.045
Metric
invariance
226.551430.0010.9690.0530.049
Scalar
invariance
234.321680.0010.9750.0440.047
Configural vs.
Metric
90.0045 ** 23.850.0100.0080.004
Metric vs.
Scalar
250.9635 13.90−0.006−0.009−0.002
Note: N = 415; group 1 (male) n = 215, group 2 (female) n = 200. ** p ≤ 0.01.
Table 10. Latent mean differences between male and female respondents.
Table 10. Latent mean differences between male and female respondents.
Latent
Variable
Mean
(Males)
Mean
(Females)
Δ
(Difference)
APB0−0.560−0.560
SN00.2240.224
PBC0−0.498−0.498
PBI00.1870.187
PB00.3370.337
Disclaimer/Publisher’s Note: The statements, opinions and data contained in all publications are solely those of the individual author(s) and contributor(s) and not of MDPI and/or the editor(s). MDPI and/or the editor(s) disclaim responsibility for any injury to people or property resulting from any ideas, methods, instructions or products referred to in the content.

Share and Cite

MDPI and ACS Style

Cedrún-Vázquez, E.; Núñez-Ríos, J.E.; Sánchez-García, J.Y.; Sosa-Gómez, G.; Rojas, O. Structural Equation Modeling for Analyzing Pro-Environmental Behavior in Switzerland. Sustainability 2025, 17, 3624. https://doi.org/10.3390/su17083624

AMA Style

Cedrún-Vázquez E, Núñez-Ríos JE, Sánchez-García JY, Sosa-Gómez G, Rojas O. Structural Equation Modeling for Analyzing Pro-Environmental Behavior in Switzerland. Sustainability. 2025; 17(8):3624. https://doi.org/10.3390/su17083624

Chicago/Turabian Style

Cedrún-Vázquez, Emilio, Juan E. Núñez-Ríos, Jacqueline Y. Sánchez-García, Guillermo Sosa-Gómez, and Omar Rojas. 2025. "Structural Equation Modeling for Analyzing Pro-Environmental Behavior in Switzerland" Sustainability 17, no. 8: 3624. https://doi.org/10.3390/su17083624

APA Style

Cedrún-Vázquez, E., Núñez-Ríos, J. E., Sánchez-García, J. Y., Sosa-Gómez, G., & Rojas, O. (2025). Structural Equation Modeling for Analyzing Pro-Environmental Behavior in Switzerland. Sustainability, 17(8), 3624. https://doi.org/10.3390/su17083624

Note that from the first issue of 2016, this journal uses article numbers instead of page numbers. See further details here.

Article Metrics

Back to TopTop