Ecological Network Optimization and Security Pattern Development for Kunming’s Main Urban Area Using the MSPA-MCR Model
Abstract
1. Introduction
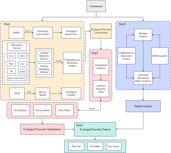
2. Data and Methodology
2.1. Study Area
2.2. Data Sources
2.3. Research Methodology
2.3.1. Selection Method for Ecological Source Sites
2.3.2. Resistance Surface Construction
2.3.3. Construction of Ecological Networks
- (1)
- Identification of Potential Ecological Corridors Based on the MCR Model. The MCR model is a pivotal methodology for identifying potential ecological corridors. By calculating the resistance values between source areas within an ecological resistance surface, the LCP can be determined, facilitating the construction of an ecological network. The formula is as follows:
- (2)
- Weight Grading of Ecological Corridors Based on the Gravity Model. The gravity model enables calculation of mutual attraction between patches, extracting significant ecological corridors. This study utilizes the gravity model, designating corridors with interaction forces above 70 as primary ecological corridors and those with interaction forces between 24 and 70 as secondary ecological corridors. The formula is as follows:
- (3)
- Assessment of Ecological Network Structure Using Index Models. Network connectivity models are capable of calculating the connectivity of ecological corridors with their respective endpoints, reflecting the strength and complexity of the ecological network. These models evaluate the network’s robustness, stability, and resistance to external disturbances [42]. The network closure index (α) measures the proportion of actual closed loops (closed paths) within the network; a higher α value indicates stronger closure and greater structural complexity. The network connectivity index (β) represents the average number of corridors per ecological node, reflecting the level of network connectivity. A higher β value indicates stronger connectivity and higher interactivity among nodes. The network connectivity rate (γ) assesses the ratio of actual connected corridors to the theoretical maximum number of connections, providing a comprehensive evaluation of the network’s overall connectivity efficiency. The calculation formula is as follows:
- (4)
- Analysis of Ecological Nodes, Stepping Stones, and Breakpoints. Ecological nodes are regions within an ecological network that play a pivotal role and are often characterized by high biodiversity, essential ecological functions, or strategic geographical locations. These nodes constitute the core components of ecosystems [43]. Situated at the intersections of ecological corridors, nodes connect different habitats and are crucial for maintaining the stability of ecosystems. “Stepping stones” refer to smaller patches within the ecological network, located between larger habitats, and serve as temporary habitats or refueling stations during species migration. They effectively reduce the effects of habitat fragmentation, enhance the dispersal capabilities and survival chances of species, and mitigate the negative impacts of habitat fragmentation on species. Breakpoints within an ecological network are areas where connectivity is disrupted or fails, often due to human activities or natural destruction, such as intersections between railways and corridors. This fragmentation leads to interruptions in ecological functions, impeding species migration or gene flow.
2.3.4. Spatial Analysis Based on HSA and SDE
3. Results
3.1. Analysis and Selection of Ecological Source Sites
3.2. Construction of the Ecological Network
3.2.1. Ecological Resistance Surface
3.2.2. Extraction and Grading of Ecological Corridors
3.3. Optimization of the Ecological Network
3.3.1. Enhancement of Ecological Patches
3.3.2. Analysis of New Ecological Corridors
3.3.3. Analysis of Added Ecological Nodes, Stepping Stones, and Breakpoints
3.3.4. Quantitative Analysis of Network Structure Indices
3.4. Spatial Analysis of the Main Urban Area of Kunming Based on HSA and SDE
3.5. Construction of Ecological Security Patterns
- (1)
- Enhancement of Landscape Connectivity: By strategically arranging ecological corridors to connect scattered ecological nodes, a coherent ecological network is formed. This arrangement facilitates species migration and gene flow, thereby reducing the adverse effects of habitat fragmentation.
- (2)
- Biodiversity Protection: Through zonal protection and effective connectivity of ecological corridors, a comprehensive ecological conservation system has been established. This not only aids in the protection of biodiversity in Kunming and its surrounding areas but also provides suitable habitats for various species, particularly serving as a bridge in species migration and gene exchange.
- (3)
- Coordination of Urban Development and Ecological Protection: Through rational planning and reservation of ecological spaces, the expansion of urban areas can include ecological spaces, ensuring that ecosystems remain healthy and stable during urbanization processes.
- (a)
- The Ecological Conservation Area is subdivided into three regions: the Northern Ecological Conservation Area (ECA-I), the Northwestern Ecological Conservation Area (ECA-II), and the Southern Ecological Conservation Area (ECA-III). These areas are located on the western side of Xishan and Qipan Mountain as well as in the southern part of the Jinning District and around Luopashan. They include significant forest ecological sources such as Changzishan and Shiyangquanshan, as well as aquatic ecological sources such as Songhuaba Reservoir and Panlong River. However, due to frequent human activities, these regions exhibit weaker ecological connections with other main urban areas, posing challenges to the construction of ecological corridors. These areas are prioritized for future urban greenway development and regional ecological protection.
- (b)
- The Biodiversity Conservation Area includes the Northern Biodiversity Conservation Area (BCA-I) and the Southern Biodiversity Conservation Area (BCA-II), primarily located around Dian Lake, Songhuaba Reservoir, Xishan, and Changchongshan. As core zones for biodiversity protection, these regions are minimally affected by development, thereby maintaining high ecological quality and experiencing less ecological fragmentation. It is crucial to focus on protecting biodiversity within these areas.
- (c)
- The Ecological Control Area (ECTA, I-IV) encompasses areas around Songhuaba Reservoir, the Xishan mountain range, Dian Lake, and adjacent wetlands in the northern part of Kunming. Urban expansion has led to spatial conflicts between urban construction and ecological preservation, resulting in increased ecological fragmentation, decreased ecological connectivity, and reduced biodiversity. Addressing these challenges requires planning and constructing ecological corridors through landscape connectivity analysis, along with delineating core protection zones, ecological buffer zones, and reasonable development areas to balance ecological preservation with urban growth.
- (d)
- The Water Conservation Area (WCA) is situated in the southern part of Kunming, primarily around Dian Lake and its surrounding regions. This area plays a crucial role in maintaining a stable water supply and ensuring water quality in Kunming. It is imperative that the government clearly defines the boundaries of this conservation area, prohibits destructive development, and implements vegetation restoration and soil conservation projects to minimize human disturbances.
- (e)
- The Ecological Restoration Area (ERA, I-IV) is mainly located along the eastern shore of Dian Lake, Luolong River, Jinmashan, and Changposhan, creating multiple ecological nodes in the Guandu and Chenggong districts. This area forms the “core zone” of the ecological network. By integrating the ecological restoration areas of Jinmashan and the eastern shore of Dian Lake, ecological corridors are constructed to connect the biodiversity conservation areas and the water conservation area. From the northern region of Hongshan-Changposhan to the southern region of the eastern shore of Dian Lake-Luolong, the ecological restoration areas establish a vital ecological restoration axis, enhancing the connectivity between the main urban area of Kunming and the eastern natural ecosystems.
4. Discussion
4.1. Construction and Optimization of the Ecological Network
4.2. Construction and Optimization of Ecological Security Patterns
4.3. Limitations of the Study
- (a)
- Data Limitations: The research primarily relies on remote sensing data and GIS analysis from the year 2020. Future studies should integrate more dynamic data, such as long-term ecological monitoring data, to enhance the timeliness and precision of ecological network modeling.
- (b)
- Model Limitations: Although the MSPA-MCR model effectively simulates ecological networks, it incorporates certain simplifying assumptions during the calculation of ecological connectivity, such as neglecting species behavioral characteristics and dynamic migration patterns.
- (c)
- Human Factors: The study has not sufficiently accounted for potential future urban expansion, policy changes, or other human factors that could significantly impact ecological networks and security patterns. Future research could incorporate urban growth simulations (e.g., CA-Markov models) and socio-economic factor analysis to improve the scientific rigor of ecological planning.
5. Conclusions
- (1)
- The optimization of the ecological network significantly improved regional ecological connectivity. The number of ecological source sites increased from 13 to 19, and 146 new ecological corridors were added, thereby enhancing the overall connectivity of the optimized ecological network.
- (2)
- The application of spatial analysis methods enhanced the scientific validity of the ecological security patterns. Ecological resistance analysis identified high resistance areas primarily concentrated in the Wuhua, Panlong, and Guandu districts, indicating a need for intensified ecological restoration.
- (3)
- The “one axis, two belts, and three zones” ecological security pattern provides a strategic framework for ecological optimization. Focused efforts on ecological restoration in the Dian Lake watershed, optimization of ecological corridors, protection of biodiversity, and enhancement of regional ecological security are recommended.
Author Contributions
Funding
Institutional Review Board Statement
Informed Consent Statement
Data Availability Statement
Acknowledgments
Conflicts of Interest
References
- Wang, Y.; Li, X.; Zhang, F.; Wang, W.; Xiao, R. Effects of rapid urbanization on ecological functional vulnerability of the land system in Wuhan, China: A flow and stock perspective. J. Clean. Prod. 2020, 248, 119284. [Google Scholar] [CrossRef]
- Chen, X.; Yang, Z.; Wang, T.; Han, F. Landscape Ecological Risk and Ecological Security Pattern Construction in World Natural Heritage Sites: A Case Study of Bayinbuluke, Xinjiang, China. ISPRS Int. J. Geo-Inf. 2022, 11, 328. [Google Scholar] [CrossRef]
- Tang, F.; Wang, L.; Guo, Y.; Fu, M.; Huang, N.; Duan, W.; Luo, M.; Zhang, J.; Li, W.; Song, W. Spatio-temporal variation and coupling coordination relationship between urbanisation and habitat quality in the Grand Canal, China. Land Use Policy 2022, 117, 106119. [Google Scholar] [CrossRef]
- He, H.; Yu, X.; Yu, H.; Ma, Z.; Luo, Y.; Liu, T.; Rong, Z.; Xu, J.; Chen, D.; Li, P.; et al. Suitable habitat evaluation and ecological security pattern optimization for the ecological restoration of Giant Panda habitat based on nonstationary factors and MCR model. Ecol. Model. 2024, 494, 110760. [Google Scholar] [CrossRef]
- Xu, Y.; Liu, Y.; Sun, Q.; Qi, W. Construction of Cultivated Land Ecological Network Based on Supply and Demand of Ecosystem Services and MCR Model: A Case Study of Shandong Province, China. Sustainability 2024, 16, 3745. [Google Scholar] [CrossRef]
- Liu, P.-X.; Liu, Y.; Li, T.-N.; Guo, W.-W.; Yang, A.-L.; Yang, X.; Li, E.-Z.; Wang, Z.-J. Identification and Trend Analysis of Ecological Security Pattern in Mudanjiang City Based on MSPA-MCR-PLUS Model. Sustainability 2024, 16, 9690. [Google Scholar] [CrossRef]
- Zhang, R.; Wang, C.; Xiong, Y. Ecological security assessment of China based on the Pressure-State-Response framework. Ecol. Indic. 2023, 154, 110647. [Google Scholar] [CrossRef]
- Li, X.; Xiao, L.; Tian, C.; Zhu, B.; Chevallier, J. Impacts of the ecological footprint on sustainable development: Evidence from China. J. Clean. Prod. 2022, 352, 131472. [Google Scholar] [CrossRef]
- Lai, S.; Sha, J.; Eladawy, A.; Li, X.; Wang, J.; Kurbanov, E.; Lin, Z.; Wu, L.; Han, R.; Su, Y.C. Evaluation of ecological security and ecological maintenance based on pressure-state-response (PSR) model, case study: Fuzhou city, China. Hum. Ecol. Risk Assess. 2022, 28, 734–761. [Google Scholar] [CrossRef]
- Feng, M.; Zhao, W.; Zhang, T. Construction and optimization strategy of county ecological infrastructure network based on MCR and gravity model—A case study of langzhong county in sichuan province. Sustainability 2023, 15, 8478. [Google Scholar] [CrossRef]
- Liu, J.; Chen, J.; Yang, Y.; You, H.; Han, X. Construction and optimization of an ecological network in the Yellow River Source Region Based on MSPA and MCR Modelling. Int. J. Environ. Res. Public Health 2023, 20, 3724. [Google Scholar] [CrossRef] [PubMed]
- Wang, S.; Li, W.; Li, Q.; Wang, J. Ecological security pattern construction in Beijing-Tianjin-Hebei region based on hotspots of multiple ecosystem services. Sustainability 2022, 14, 699. [Google Scholar] [CrossRef]
- Yan, Y.; Ju, H.; Zhang, S.; Chen, G. The construction of ecological security patterns in coastal areas based on landscape ecological risk assessment—A case study of Jiaodong Peninsula, China. Int. J. Environ. Res. Public Health 2021, 18, 12249. [Google Scholar] [CrossRef] [PubMed]
- Xu, J.; Fan, F.; Liu, Y.; Dong, J.; Chen, J. Construction of ecological security patterns in nature reserves based on ecosystem services and circuit theory: A case study in Wenchuan, China. Int. J. Environ. Res. Public Health 2019, 16, 3220. [Google Scholar] [CrossRef]
- Sun, D.; Wu, X.; Wen, H.; Ma, X.; Zhang, F.; Ji, Q.; Zhang, J. Ecological security pattern based on XGBoost-MCR model: A case study of the three gorges reservoir region. J. Clean. Prod. 2024, 470, 143252. [Google Scholar] [CrossRef]
- Dong, X.; Wang, F.; Fu, M. Research progress and prospects for constructing ecological security pattern based on ecological network. Ecol. Indic. 2024, 168, 112800. [Google Scholar] [CrossRef]
- Liu, C.; Li, W.; Xu, J.; Zhou, H.; Li, C.; Wang, W. Global trends and characteristics of ecological security research in the early 21st century: A literature review and bibliometric analysis. Ecol. Indic. 2022, 137, 108734. [Google Scholar] [CrossRef]
- Tang, F.; Zhou, X.; Wang, L.; Zhang, Y.; Fu, M.; Zhang, P. Linking ecosystem service and MSPA to construct landscape ecological network of the Huaiyang Section of the Grand Canal. Land 2021, 10, 919. [Google Scholar] [CrossRef]
- Teng, M.; Wu, C.; Zhou, Z.; Lord, E.; Zheng, Z. Multipurpose greenway planning for changing cities: A framework integrating priorities and a least-cost path model. Landsc. Urban Plan. 2011, 103, 1–14. [Google Scholar] [CrossRef]
- Mohammadpour, N.; Jahanishakib, F.; Asadolahi, Z. Development of sustainable protection of biodiversity using modeling corridors of the landscape based on circuit theory. Geogr. Environ. Sustain. 2023, 13, 55–68. [Google Scholar]
- Machado-Stredel, F.; Cobos, M.E.; Peterson, A.T. A simulation-based method for selecting calibration areas for ecological niche models and species distribution models. Front. Biogeogr. 2021, 13, e48814. [Google Scholar] [CrossRef]
- Lumia, G.; Pratico, S.; Di Fazio, S.; Cushman, S.; Modica, G. Combined use of urban Atlas and Corine land cover datasets for the implementation of an ecological network using graph theory within a multi-species approach. Ecol. Indic. 2023, 148, 110150. [Google Scholar] [CrossRef]
- Li, M.; Zhang, Z.; Liu, X.; Hui, Y. Multi-scenario analysis of land space based on PLUS and MSPA. Environ. Monit. Assess. 2023, 195, 817. [Google Scholar] [CrossRef]
- Feng, X.; Du, Z.; Tao, P.; Liang, H.; Wang, Y.; Wang, X. Construction of Green Space Ecological Network in Xiongan New Area Based on the MSPA–InVEST–MCR Model. Appl. Sci. 2024, 14, 10760. [Google Scholar] [CrossRef]
- Wei, Q.; Halike, A.; Yao, K.; Chen, L.; Balati, M. Construction and optimization of ecological security pattern in Ebinur Lake Basin based on MSPA-MCR models. Ecol. Indic. 2022, 138, 108857. [Google Scholar] [CrossRef]
- Wu, Y.; Han, Z.; Meng, J.; Zhu, L. Circuit theory-based ecological security pattern could promote ecological protection in the Heihe River Basin of China. Environ. Sci. Pollut. Res. 2023, 30, 27340–27356. [Google Scholar] [CrossRef]
- Tang, H.; Peng, J.; Jiang, H.; Lin, Y.; Dong, J.; Liu, M.; Meersmans, J. Spatial analysis enables priority selection in conservation practices for landscapes that need ecological security. J. Environ. Manag. 2023, 345, 118888. [Google Scholar] [CrossRef] [PubMed]
- Chen, Y. An analytical process of spatial autocorrelation functions based on Moran’s index. PLoS ONE 2021, 16, 249589. [Google Scholar] [CrossRef]
- Anselin, L. Spatial econometrics. Handb. Spatial Anal. Soc. Sci. 2022, 588, 101–122. [Google Scholar] [CrossRef]
- Le, K.G.; Liu, P.; Lin, L.T. Traffic accident hotspot identification by integrating kernel density estimation and spatial autocorrelation analysis: A case study. Int. J. Crashworthiness 2022, 27, 543–553. [Google Scholar] [CrossRef]
- Zhang, F.; Jia, Y.; Liu, X.; Li, T.; Gao, Q. Application of MSPA-MCR models to construct ecological security pattern in the basin: A case study of Dawen River basin. Ecol. Indic. 2024, 160, 111887. [Google Scholar] [CrossRef]
- Zhang, Y.; Zhao, Z.; Fu, B.; Ma, R.; Yang, Y.; Lü, Y.; Wu, X. Identifying ecological security patterns based on the supply, demand and sensitivity of ecosystem service: A case study in the Yellow River Basin, China. J. Environ. Manag. 2022, 315, 115158. [Google Scholar] [CrossRef] [PubMed]
- Wang, J.; Zhou, W.; Pickett, S.T.; Yu, W.; Li, W. A multiscale analysis of urbanization effects on ecosystem services supply in an urban megaregion. Sci. Total Environ. 2019, 662, 824–833. [Google Scholar] [CrossRef]
- Xu, W.; Wang, J.; Zhang, M.; Li, S. Construction of landscape ecological network based on landscape ecological risk assessment in a large-scale opencast coal mine area. J. Clean. Prod. 2021, 286, 125523. [Google Scholar] [CrossRef]
- Liu, Y.; Lu, Y.; Xu, D.; Zhou, H.; Zhang, S. Enhancing the MSPA method to incorporate ecological sensitivity: Construction of ecological security patterns in Harbin city. Sustainability 2024, 16, 2875. [Google Scholar] [CrossRef]
- Carroll, C.; Hoban, S.; Ray, J.C. Lessons from COP15 on effective scientific engagement in biodiversity policy processes. Conserv. Biol. 2024, 38, e14192. [Google Scholar] [CrossRef]
- Huigang, L.; Cui, H.; Xiaoli, Z.; Zhiming, Y. Significance of and outlook for the Biosecurity Law of the People’s Republic of China. J. Biosaf. Biosecur. 2021, 3, 46–50. [Google Scholar] [CrossRef]
- Qin, J.Z.; Dai, J.P.; Li, S.H.; Zhang, J.Z.; Peng, J.S. Construction of ecological network in Qujing city based on MSPA and MCR models. Sci. Rep. 2024, 14, 9800. [Google Scholar] [CrossRef]
- Huang, X.; Wang, H.; Shan, L.; Xiao, F. Constructing and optimizing urban ecological network in the context of rapid urbanization for improving landscape connectivity. Ecol. Indic. 2021, 132, 108319. [Google Scholar] [CrossRef]
- Luo, J.; Zhu, L.; Fu, H. Construction of wetland ecological network based on MSPA-Conefor-MCR: A case study of Haikou City. Ecol. Indic. 2024, 166, 112329. [Google Scholar] [CrossRef]
- Chen, W.; Liu, H.; Wang, J. Construction and optimization of regional ecological security patterns based on MSPA-MCR-GA Model: A case study of Dongting Lake Basin in China. Ecol. Indic. 2024, 165, 112169. [Google Scholar] [CrossRef]
- Ding, M.; Liu, W.; Xiao, L.; Zhong, F.; Lu, N.; Zhang, J.; Zhang, Z.; Xu, X.; Wang, K. Construction and optimization strategy of ecological security pattern in a rapidly urbanizing region: A case study in central-south China. Ecol. Indic. 2022, 136, 108604. [Google Scholar] [CrossRef]
- Cui, L.; Wang, J.; Sun, L.; Lv, C. Construction and optimization of green space ecological networks in urban fringe areas: A case study with the urban fringe area of Tongzhou district in Beijing. J. Clean. Prod. 2020, 276, 124266. [Google Scholar] [CrossRef]
- Wang, R.Y.; Mo, X.; Ji, H.; Zhu, Z.; Wang, Y.S.; Bao, Z.; Li, T. Comparison of the CASA and InVEST models’ effects for estimating spatiotemporal differences in carbon storage of green spaces in megacities. Sci. Rep. 2024, 14, 5456. [Google Scholar] [CrossRef]
- Zeng, W.; Tang, H.; Liang, X.; Hu, Z.; Yang, Z.; Guan, Q. Using ecological security pattern to identify priority protected areas: A case study in the Wuhan Metropolitan Area, China. Ecolo. Indic. 2023, 148, 110121. [Google Scholar] [CrossRef]










| Data | Reference Year | Spatial Resolution | Source |
|---|---|---|---|
| IBI | 2020 | 30 m | Google Earth Engine (https://code.earthengine.google.com/, accessed on 5 January 2025) |
| FVC | 2020 | 30 m | Google Earth Engine (https://code.earthengine.google.com/, accessed on 5 January 2025) |
| Land cover | 2020 | 30 m | Resource and Environment Data Center, Chinese Academy of Sciences (http://www.resdc.cn/, accessed on 5 January 2025) |
| DEM | 2020 | 30 m | Geospatial Data Cloud (http://www.gscloud.cn/, accessed on 5 January 2025) |
| Slope | 2020 | 30 m | Calculated using DEM data in ArcGIS 10.8 software |
| Species distribution | 2020 | 30 m | Resource and Environment Data Center, Chinese Academy of Sciences (http://www.resdc.cn/, accessed on 5 January 2025) |
| roads | 2020 | 30 m | Open Street Map (http://www.openstreetmap.org, accessed on 5 January 2025) |
| rivers | 2020 | 30 m |
| Resistance Factor | Classification Criteria | Resistance Value | Weight | Resistance Factor | Classification Criteria | Resistance Value | Weight |
|---|---|---|---|---|---|---|---|
| Land use type | Forest Grassland | 1 | 0.3459 | Distance to species distribution/(m) | 0–100 | 1 | 0.0892 |
| Arable land | 3 | 100–300 | 3 | ||||
| Water | 5 | 300–500 | 5 | ||||
| Bare land | 7 | 500–700 | 7 | ||||
| Impervious surface | 9 | >700 | 9 | ||||
| Slope/(°) | 0–6 | 1 | 0.1209 | Distance to roads/(m) | 0–50 | 9 | 0.0588 |
| 6–13 | 3 | 50–100 | 7 | ||||
| 13–20 | 5 | 100–200 | 5 | ||||
| 20–30 | 7 | 200–300 | 3 | ||||
| >30 | 9 | >300 | 1 | ||||
| DEM/m | <1700 | 1 | 0.1103 | Distance to railways/(m) | 0–50 | 9 | 0.0588 |
| 1700–1900 | 3 | 50–100 | 7 | ||||
| 1900–2100 | 5 | 100–200 | 5 | ||||
| 2100–2300 | 7 | 200–300 | 3 | ||||
| >2300 | 9 | >300 | 1 | ||||
| IBI | <0.2 | 1 | 0.1101 | FVC | <0.2 | 9 | 0.106 |
| 0.2–0.4 | 3 | 0.2–0.4 | 7 | ||||
| 0.4–0.6 | 5 | 0.4–0.6 | 5 | ||||
| 0.6–0.8 | 7 | 0.6–0.8 | 3 | ||||
| >0.8 | 9 | >0.8 | 1 |
| Threat Factor | Weight | Maximum Impact Distance (km) | Decay Type |
|---|---|---|---|
| Farmland | 0.6 | 0.5 | Linear Decay |
| Urban Land | 1 | 2 | Exponential Decay |
| Rural Settlements | 0.8 | 1 | Exponential Decay |
| Road Land | 0.6 | 1.5 | Exponential Decay |
| Railway Land | 0.8 | 1.5 | Exponential Decay |
| Land Use Type | Habitat Suitability | Farmland | Urban Land | Rural Settlements Road | Road | Railway |
|---|---|---|---|---|---|---|
| Paddy Field | 0.5 | 0.3 | 0.7 | 0.6 | 0.5 | 0.5 |
| Dry Land | 0.5 | 0.3 | 0.6 | 0.6 | 0.5 | 0.5 |
| Forested Land | 1 | 0.8 | 0.85 | 0.9 | 0.6 | 0.6 |
| Shrubland | 1 | 0.5 | 0.6 | 0.65 | 0.5 | 0.5 |
| Sparse Forest | 0.95 | 0.9 | 0.8 | 0.9 | 0.7 | 0.7 |
| Other Forest | 0.95 | 0.9 | 0.85 | 0.85 | 0.7 | 0.7 |
| High Coverage Grassland | 0.8 | 0.6 | 0.6 | 0.55 | 0.3 | 0.3 |
| Medium Coverage Grassland | 0.7 | 0.55 | 0.7 | 0.5 | 0.3 | 0.3 |
| Low Coverage Grassland | 0.6 | 0.5 | 0.6 | 0.5 | 0.4 | 0.4 |
| River and Ditch | 0.9 | 0.6 | 0.6 | 0.5 | 0.3 | 0.3 |
| Lake | 0.9 | 0.65 | 0.75 | 0.65 | 0.4 | 0.4 |
| Reservoir and Pond | 0.7 | 0.5 | 0.8 | 0.5 | 0.6 | 0.6 |
| Shoreland | 0.6 | 0.6 | 0.6 | 0.6 | 0.5 | 0.5 |
| Urban Land | 0 | 0 | 0 | 0 | 0 | 0 |
| Rural Settlement | 0 | 0 | 0 | 0 | 0 | 0 |
| Other Construction Land | 0 | 0 | 0 | 0 | 0 | 0 |
| Gobi Desert | 0 | 0.1 | 0 | 0 | 0 | 0 |
| Marshland | 0 | 0.1 | 0 | 0 | 0 | 0 |
| Bare Land | 0 | 0.1 | 0.1 | 0 | 0.1 | 0.1 |
| Node | IIC | dPC | dA | Node | IIC | dPC | dA |
|---|---|---|---|---|---|---|---|
| 1 | 1.12 | 1.28 | 0.18 | 17 | 2.24 | 2.67 | 0.37 |
| 2 | 3.45 | 3.77 | 1.04 | 18 | 0.15 | 0.20 | 0.23 |
| 3 | 0.75 | 1.65 | 0.36 | 19 | 0.85 | 1.36 | 0.19 |
| 4 | 1.23 | 1.36 | 0.18 | 20 | 0.14 | 0.20 | 0.14 |
| 5 | 9.42 | 10.15 | 4.83 | 21 | 4.52 | 4.02 | 2.01 |
| 6 | 1.78 | 2.03 | 0.19 | 22 | 5.87 | 6.02 | 2.24 |
| 7 | 0.93 | 1.83 | 0.63 | 23 | 5.32 | 5.55 | 3.05 |
| 8 | 1.01 | 1.33 | 0.20 | 24 | 1.99 | 2.25 | 0.65 |
| 9 | 0.27 | 0.30 | 0.20 | 25 | 32.14 | 31.55 | 14.22 |
| 10 | 3.60 | 3.82 | 0.61 | 26 | 1.05 | 1.26 | 0.15 |
| 11 | 2.87 | 3.08 | 0.25 | 27 | 5.98 | 6.20 | 2.37 |
| 12 | 1.59 | 1.76 | 0.23 | 28 | 1.35 | 1.57 | 0.31 |
| 13 | 1.02 | 1.28 | 0.19 | 29 | 14.49 | 14.71 | 7.54 |
| 14 | 72.41 | 69.16 | 36.25 | 30 | 0.56 | 0.61 | 0.17 |
| 15 | 1.34 | 1.84 | 0.41 | 31 | 26.46 | 27.83 | 15.56 |
| 16 | 9.07 | 10.49 | 5.05 |
| Ecological Network | Number of Ecological Patches (Q) | Number of Potential Ecological Corridors (S) | Network Closure Index (α) | Network Connectivity Index (β) | Network Connectivity Rate Index (γ) |
|---|---|---|---|---|---|
| Before Optimization | 13 | 178 | 8.524 | 13.692 | 5.394 |
| After Optimization | 19 | 324 | 9.818 | 17.052 | 6.353 |
| Percentage Change | +46.15% | +82.02% | +15.16% | +24.56% | +17.79% |
Disclaimer/Publisher’s Note: The statements, opinions and data contained in all publications are solely those of the individual author(s) and contributor(s) and not of MDPI and/or the editor(s). MDPI and/or the editor(s) disclaim responsibility for any injury to people or property resulting from any ideas, methods, instructions or products referred to in the content. |
© 2025 by the authors. Licensee MDPI, Basel, Switzerland. This article is an open access article distributed under the terms and conditions of the Creative Commons Attribution (CC BY) license (https://creativecommons.org/licenses/by/4.0/).
Share and Cite
Chen, W.; Zhao, J.; Chen, G.; Lin, Y.; Yang, H.; Chen, Q. Ecological Network Optimization and Security Pattern Development for Kunming’s Main Urban Area Using the MSPA-MCR Model. Sustainability 2025, 17, 3623. https://doi.org/10.3390/su17083623
Chen W, Zhao J, Chen G, Lin Y, Yang H, Chen Q. Ecological Network Optimization and Security Pattern Development for Kunming’s Main Urban Area Using the MSPA-MCR Model. Sustainability. 2025; 17(8):3623. https://doi.org/10.3390/su17083623
Chicago/Turabian StyleChen, Wendi, Junsan Zhao, Guoping Chen, Yilin Lin, Haibo Yang, and Qiaoxiong Chen. 2025. "Ecological Network Optimization and Security Pattern Development for Kunming’s Main Urban Area Using the MSPA-MCR Model" Sustainability 17, no. 8: 3623. https://doi.org/10.3390/su17083623
APA StyleChen, W., Zhao, J., Chen, G., Lin, Y., Yang, H., & Chen, Q. (2025). Ecological Network Optimization and Security Pattern Development for Kunming’s Main Urban Area Using the MSPA-MCR Model. Sustainability, 17(8), 3623. https://doi.org/10.3390/su17083623

