Next Article in Journal
A Dynamic Hidden Markov Model with Real-Time Updates for Multi-Risk Meteorological Forecasting in Offshore Wind Power
Previous Article in Journal
Rural Tourism: A Factor of Sustainable Development for the Traditional Rural Area of Bucovina, Romania
 
 
Font Type:
Arial Georgia Verdana
Font Size:
Aa Aa Aa
Line Spacing:
Column Width:
Background:
Article

Sustainable Emission Control in Heavy-Duty Diesel Trucks: Fuzzy-Logic-Based Multi-Source Diagnostic Approach

College of Automobile and Traffic Engineering, Nanjing Forestry University, Nanjing 210037, China
*
Author to whom correspondence should be addressed.
Sustainability 2025, 17(8), 3605; https://doi.org/10.3390/su17083605
Submission received: 5 March 2025 / Revised: 29 March 2025 / Accepted: 15 April 2025 / Published: 16 April 2025

Abstract

Motor vehicles emit a large amount of air pollutants. Inspection and Maintenance (I/M) systems serve as a pivotal strategy for mitigating emissions from operational diesel trucks. However, the prevalent issue of blind repairs persists due to insufficient diagnostic capabilities at maintenance stations (M stations). To address this challenge, a multi-source information fusion methodology is proposed, integrating load deceleration testing from inspection stations (I stations), on-board diagnostics (OBD) data, and manual measurements at M stations. Critical diagnostic parameters—including nitrogen oxides (NOx) and particulate matter (PM) emissions, the ratio of measured wheel-side power to rated power, intake volume, common rail pressure, and exhaust back pressure—are systematically selected through statistical analysis and expert evaluations. An adaptive membership function is developed to resolve ambiguities in emission thresholds, enabling the construction of a robust fault diagnosis framework. Validation using 800 National V diesel truck maintenance records from a provincial automotive electronic health platform (2022 data) demonstrates a diagnostic accuracy of 92.8% for 153 emission-exceeding vehicles, surpassing traditional machine learning approaches by over 20%. By minimizing unnecessary repairs and optimizing maintenance efficiency, this approach significantly reduces resource waste and the lifecycle environmental footprints of diesel fleets. The proposed fuzzy-logic-based model effectively detects latent faults during routine maintenance, directly contributing to sustainable transportation through reductions in NOx and PM emissions—critical for improving air quality and advancing global climate objectives. This establishes a scalable technical framework for the effective implementation of I/M systems in alignment with sustainable urban mobility policies.

1. Introduction

According to the latest China Mobile Source Environmental Management Annual Report (2024) [1] issued by the Ministry of Ecology and Environment, the total pollutant emissions from mobile sources reached 19.246 million metric tons in 2023, with carbon monoxide (CO: 7.249 million tons), nitrogen oxides (NOx: 9.265 million tons), and particulate matter (PM: 0.268 million tons) constituting major components. Notably, vehicular emissions accounted for 72.2% of mobile source emissions (13.896 million tons), where diesel vehicles dominated critical pollutant profiles—contributing 87.8% of total automotive NOx emissions and over 99% of PM emissions. These emissions not only exacerbate climate change, but also pose serious public health risks—the World Health Organization (WHO) classifies diesel exhaust as a Group 1 carcinogen. Therefore, ambient air pollution from mobile sources has emerged as a critical challenge in China’s environmental governance. Reducing diesel-related pollutants is crucial for achieving green transportation and sustainable development goals.
Controlling pollution from diesel trucks is a key focus for the sustainable management of vehicle emissions. Although modern diesel vehicles are equipped with advanced emission control technologies at the manufacturing stage, sustaining their environmental performance requires continuous technical oversight during operation. The implementation of an Inspection and Maintenance (I/M) system is widely recognized as the most effective approach for regulating emissions from in-use vehicles [2,3]. Unlike typical malfunctions, diesel vehicle emission faults that exceed acceptable limits during routine emission tests often do not manifest noticeable anomalies in performance, fuel consumption rates, urea consumption rates, or other operational indicators. Specifically, these vehicles do not emit visible blue or black smoke from the exhaust, nor do they display any diagnostic fault codes. However, these faults are revealed when vehicles are subjected to testing under loaded deceleration conditions, where excessive exhaust emissions or insufficient power output that fails to meet regulatory standards become evident. Diagnosing such faults is particularly challenging, representing a critical aspect of the maintenance and regulation of vehicles that exceed emission limits [4].
As the complexity of industrial systems continues to increase, fault diagnosis technology has become essential for ensuring equipment reliability, optimizing maintenance strategies, and mitigating production risks. This field has evolved from early methods grounded in physical models to contemporary data-driven intelligent diagnostic systems, gradually establishing a technological framework characterized by interdisciplinary integration and demonstrating substantial application value across various industrial scenarios [5]. In manufacturing, fault diagnosis technology is extensively utilized for the precise identification of bearing faults. For example, Cheng, Y et al. [6] developed an IESCFFOgram method that leverages candidate fault frequency optimization diagrams to effectively reveal hidden fault information within SCoh. This method adaptively identifies information-rich spectral frequency bands based on the determined candidate fault frequencies for bearing fault diagnosis. Additionally, Cheng, Y et al. [7] introduced a candidate blind deconvolution method grounded in fault frequency (CFF) to enhance the fault features in bearings, wherein new indicators developed using CFF substitute the cyclic frequency in ICS2, thereby serving as a standard for guiding the deconvolution filter. The fault diagnosis of critical components in aircraft engines and spacecraft is vital for safety. Zhao, Y.P et al. [8] introduced the following two cross-domain aircraft engine fault diagnosis methods: the One-Stage Transfer Learning ELM (OSTL-ELM) and the Two-Stage Transfer Learning ELM (TSTL-ELM). These approaches are based on Extreme Learning Machine (ELM), where network weights are computed through direct calculations rather than iterative processes, requiring only a limited amount of target domain data to achieve a high diagnostic accuracy. Research into aircraft engine fault detection is essential for ensuring safe and reliable operation. Furthermore, Wang, H.F et al. [9] proposed a dynamic threshold method for aircraft engine fault detection utilizing Isolation Forest (iota Forest), which develops a fault detection model based solely on normal aircraft engine data for training. This approach addresses the challenge of limited access to comprehensive fault data for training, a common constraint in the field of aircraft engine fault detection. Wang, Z.Y et al. [10] proposed a comprehensive fault diagnosis framework for rotating machinery that utilizes phase entropy. This framework integrates phase entropy as a feature extraction technique in conjunction with Twin Support Vector Machines (TSVMs) for classification purposes. The efficacy of the framework is demonstrated through its application to aircraft engine bearings, train drive systems, and aviation bearings.
Existing research on fault diagnosis for diesel vehicle emission control has predominantly focused on enhancing the diagnostic capabilities of on-board diagnostics (OBD) systems. OBD systems play a crucial role in tracking the emission performance of vehicles in service, acting as a valuable tool for managing and overseeing vehicle emissions [11]. The inception of OBD can be traced back to its adoption in California, USA, for regulating automotive emissions. This initial system is now recognized as the OBD I version. Its capabilities were somewhat limited due to the absence of standardized protocols and monitoring limitations, primarily focusing on identifying faults associated with emissions [12]. To address these limitations, the OBD II system was introduced in the United States [13], which broadened the scope of component monitoring and established uniform standards for both hardware and software. Both the OBD I and OBD II systems facilitate wireless data transmission, utilizing this information to alert vehicle owners about the condition of their vehicles. However, it remains possible for owners to operate their vehicles despite the potential for high emissions. The OBD III system, also known as the remote OBD system, integrates OBD technology with wireless communication technology to transmit the operational data, emission status, and fault information of vehicles to a central database managed by regulatory authorities, enabling the real-time monitoring of in-service vehicles [14]. The OBD II system continues to be a primary instrument for vehicle emission surveillance and fault diagnosis [15], with numerous scholars conducting research on online vehicle diagnostics centered around the OBD II system. For instance, Zhao Xi [16] developed a simulation model of an integrated post-treatment system using the GT-Power platform. This model employs parameters such as temperature differential, pressure differential, and NOx conversion efficiency to diagnose the following degradation modes: damage to the Selective Catalytic Reduction (SCR) carrier, the aging of SCR catalysts, and blockage of the SCR urea nozzle, utilizing information entropy fusion and neural network techniques. Similarly, Chen Renxiang et al. [17] collected data from on-board sensors, including the engine speed and pressure differential from the Diesel Particulate Filter (DPF), yielding five data points. Through data fusion, they categorized the sample data into the following three types: pressure differential, temperature differential, and a combination of both, applying deep learning methodologies to facilitate DPF fault diagnosis. Zhu et al. [18] further highlighted that variations in OBD monitoring conditions significantly affect the measurement of NOx conversion efficiency. They quantitatively analyzed NH3 storage, NOx emissions, urea injection quantities, and OBD diagnostic conditions under World Harmonized Transient Cycle (WHTC) conditions, offering effective strategies for diagnosing degraded SCR systems. However, OBD diagnostic information primarily relies on signals from electronic control system sensors rather than direct measurements of particulate matter (PM) and NOx emissions. Due to the computational and storage limitations of Engine Control Unit (ECU) chips, diagnostic models are often relatively simplistic [19]. Furthermore, the complexity of vehicle operating conditions tends to result in lenient thresholds for certain diagnostic parameters, thereby limiting the ability to identify only critically excessive emissions faults [20]. Consequently, many existing OBD systems in National V diesel trucks fail to effectively diagnose issues such as injector blockage, cylinder carbon buildup, and the performance degradation of post-treatment systems [21,22].
As modern technology evolves, the complexity of diagnostic equipment and system structures continues to increase, with functionalities being upgraded and a growing diversity of application environments. Consequently, traditional on-board diagnostics (OBD) online fault diagnosis techniques are far from meeting the diagnostic needs of modern systems [15]. With the advancement and application of signal acquisition and processing technologies, optimal control, and modern control theories, researchers have been progressively integrating the outcomes of artificial intelligence research with traditional OBD data stream analysis techniques for comprehensive application in the field of fault diagnosis [23]. Fault diagnosis technology is evolving from its traditional, simplistic, and singular form towards an intelligent, efficient, and integrated direction in OBD data analysis [24]. Currently, there are numerous successful application cases. Zhang, D.F et al. [25] conducted research on the fault diagnosis of marine diesel engines. Utilizing the simulation software GT-Suite, a marine diesel engine diagnostic framework based on a self-adaptive genetic algorithm was constructed. An improved genetic algorithm was employed to optimize the weights and biases of Elman neural networks, thereby achieving the efficient and accurate classification of diesel engine faults, effectively diagnosing malfunctions occurring during the operation of marine diesel engines. Cho, I et al. [26] experimentally characterized the particulate number (PN) emissions and on-board diagnostic (OBD) signals of diesel fuel vehicles resulting from three types of Diesel Particulate Filter (DPF) faults (cracking, melting, and hollowing). By utilizing OBD to read parameters such as air flow rate and boost pressure and combining these with PM emission values measured by an opacity meter, the study aimed to diagnose the following three types of damage modes of the DPF system: cracking, melting, and destruction. When employed for fault diagnosis, the application of on-board diagnostics (OBD) is constrained by its inherent monitoring strategy, which often fails to detect many deteriorating faults that exceed the diagnostic capabilities of OBD tools alone. Consequently, the integration of additional parameters and advanced diagnostic techniques is essential to achieve accurate and comprehensive fault diagnosis. Zawisa M [27] proposed a novel diagnostic approach for mechanical damage in diesel engines by leveraging vibration signals, which are undetectable by conventional OBD diagnostic tools. This method specifically targets the issue of damage severity exceeding the threshold values defined within the OBD system. By incorporating engine vibration acoustic signals—an additional diagnostic parameter not available in OBD tools—a diagnostic system based on vibration acoustic signals was established. This system effectively supplements OBD in diagnosing mechanical damage to the engine, thereby enhancing the overall diagnostic capability. Furthermore, Hernández J C M et al. [28] introduced an advanced diagnostic method for vibration signals based on multiscale permutation entropy and variability correlation analysis. This method integrates multiple sensor signals, including vibration signals and engine speed, to diagnose bearing faults in diesel engines. The K-Nearest Neighbor (KNN) classifier was employed for signal classification, ensuring robust and accurate fault detection. The effectiveness of this diagnostic method was rigorously validated using a comprehensive database of vibration signals from single-cylinder engine bearings under various operating conditions, demonstrating its potential for practical application in engine fault diagnosis.
In the face of the challenges that machine learning encounters in diagnostics [29], the current common practice leverages the professional experience of domain experts and a theoretical framework to establish a theoretical foundation, upon which corresponding information systems are constructed [30,31]. Gharib, H et al. [32] introduced a newly developed expert system that analyzes the various patterns and degrees of response of each parameter to changes in engine structural parameters, selecting diagnostic parameters aimed at diagnosing the technical condition and performance of marine diesel engines, which holds significant practical value. Lv, X. [33] explored and studied a gasoline engine exhaust emission prediction system based on OBD data streams. By establishing an emission assessment system and utilizing vehicle status parameters to forecast the levels of pollutant emissions, it provides a reference for diagnosing vehicle faults. Additionally, this research offers rational advice for vehicle owners and service entities in vehicle maintenance and usage, and can serve as an effective supplement to the implementation of an Inspection and Maintenance (I/M) system. Kilagiz, Y et al. [34] introduced a fuzzy expert system specifically developed to identify potential failures in fuel systems, faults in ignition systems, and malfunctions in intake and exhaust valves, while also offering recommended solutions for these issues. The system employs measurements of CO, HC, CO2, O2, and the air–fuel ratio (lambda) to provide decisions and recommendations grounded in a rule base consistent with expert opinions. Vinsonneau, J.A.F et al. [35] applied a fault detection strategy to a Jaguar automotive engine, utilizing real data at multiple engine speeds to obtain an improved model of the subsystem, which comprised an intake system, manifold dynamics, and engine pumping. Additionally, the modeling of air leakage was considered, and three practical fault scenarios were evaluated.
In the absence of on-board diagnostics (OBD) fault codes, repair technicians often depend on data stream analysis for diagnostic purposes [36]. However, maintenance stations (M stations) frequently lack the requisite equipment for conducting loaded deceleration testing, which complicates the precise control of testing conditions and hinders the replication of excessive emissions events. Moreover, data streams deliver processed information from the OBD system; therefore, the information obtained does not completely reflect the actual dynamic conditions of the vehicle. Consequently, data stream analysis is insufficient for diagnosing excessive emissions [37].
The above analysis indicates that OBD (on-board diagnostics) systems monitor vehicle performance by evaluating the output signals generated by the ECU (Engine Control Unit) across different operating conditions. When the variation in these signals surpasses a predetermined threshold, the OBD system detects a fault within the vehicle’s systems. Although OBD has been demonstrated as an effective and established approach for diagnosing faults in critical engine components, including high-pressure common rail systems, SCR (Selective Catalytic Reduction) systems, and the intake and exhaust systems in diesel engines, it possesses significant limitations. Specifically, OBD may be ineffective in detecting faults when multiple engine components experience simultaneous degradation that does not reach the threshold required to activate an OBD alert. Furthermore, the monitoring scope of OBD systems is limited and does not encompass all components and systems within an engine. In light of these limitations, it is essential to leverage multi-source information and incorporate additional diagnostic parameters.
In tackling the issue of excessive emissions from diesel trucks, current research predominantly depends on a single data source, such as OBD systems or simulation models, and lacks the comprehensive integration of information from I-station loading deceleration tests, OBD data, and manual measurements conducted at M stations. Moreover, the inability to effectively integrate multidimensional information from various scenarios has led to an incomplete coverage of diagnostic parameters, complicating efforts to identify latent faults. Furthermore, fuzzy inference models that integrate multi-source information have not been extensively investigated. Existing diagnostic models primarily employ traditional threshold determinations or singular algorithms, which fail to adequately represent the complex fuzzy relationships between fault phenomena and their underlying causes. Additionally, previous studies have often concentrated on simulations or limited sample experiments, lacking validation against large-scale empirical maintenance data. Furthermore, no diagnostic tools have been developed for direct application within M stations, thereby limiting their practical utility. Therefore, this study adopts a tri-source information approach that integrates loaded deceleration emission testing conducted at inspection stations (I stations), data from the OBD system, and manual measurements collected at maintenance stations (M stations). By utilizing fuzzy diagnostic theory and techniques, we propose a fault diagnosis methodology for excessive emissions in operational National V diesel trucks (total mass ≥ 45,000 kg). This methodology significantly enhances diagnostic efficiency, thereby bolstering the industry’s capacity to repair and manage diesel trucks that exceed emission standards. Ultimately, the aim is to facilitate the effective implementation of Inspection and Maintenance (I/M) systems for in-use vehicles.

2. Materials and Methods

2.1. Fuzzy Diagnostic Framework [38]

Fuzzy logic principles enable the construction of probabilistic mapping between observable fault symptoms and their root causes. Based on the principles of fuzzy reasoning synthesis, fault characterization parameters are utilized to identify the underlying causes of faults [39].
Given that the boundaries between the degree of manifestation of fault phenomena and the severity of fault causes (such as component damage and performance degradation) are not well-defined, along with the inherent fuzziness in the correlation between fault phenomena and fault causes, this study employs fuzzy set theory and fuzzy reasoning synthesis principles for fault diagnosis [40].
The set of potential fault causes for the system is defined as Y , represented as follows:
Y = { y 1 , , y j , , y n }
where y j denotes the j -th class of fault causes and n indicates the total number of fault cause types.
The set of fault characterization parameters for the system is defined as X , represented as follows:
X = { x 1 , , x i , , x m }
where x i denotes the i -th characterization parameter and m signifies the total number of fault characterization parameters.
Let the observed sample set of the system’s fault characterization parameters be x 1 , x 2 , , x n and determine the degree of membership of each component element in the defined set of characterization parameter concepts. By converting the elements of X into degrees of membership, the fault characterization parameter vector is constructed as follows:
X = μ X 1 x 1 , , μ X i x i , , μ X m x m
where μ X i x i represents the degree of membership of each component element x i to the characterization parameter i .
Similarly, the fault cause fuzzy vector is given by the following:
Y = μ Y 1 y 1 , , μ Y j y j , , μ Y n y n
where μ Y j y j represents the degree of membership of the fault cause y j .
According to the principles of fuzzy reasoning synthesis, the fuzzy relationship equation between Y and X can be derived as follows:
Y = X R
where “∘” is the fuzzy operator [41]. Commonly used fuzzy operators include M , , M , , M , , M , . In this study, M , operator is chosen. R is the fuzzy relation matrix, as follows:
R = r 11 r 12 r 1 n r 21 r 22 r 2 n r m 1 r m 2 r m n = r i j m × n
Here, r i j denotes the degree of membership indicating the likelihood of the j -th fault cause y j based on the i -th fault characterization parameter x i , that is, r i j = μ Y j x i . r i j [ 0 , 1 ] , i = 1 , 2 , , m ; j = 1 , 2 , , n .

2.2. Diagnostic Output Determination Rules

The fault categories of the diagnostic results are output based on the principle of maximum membership degree. Since the diagnostic system outputs a total of seven fault categories, with an average membership degree of 0.143, the membership degrees of the fault categories after fuzzy operation are sorted from highest to lowest, with the top three being A, B, and C. The rules for determining the diagnostic output are as follows:
Rule 1: The diagnostic system will, in principle, output two fault categories.
Rule 2: Set the threshold for the maximum membership degree to α . If A α , the fault category with the highest membership degree is output directly or the system outputs “unable to diagnose”.
Rule 3: If A α , calculate the threshold β for the second fault category output using Equation (7), where k is a multiplier; if B β , the second-highest membership degree fault category is output; if B < β , it is not output.
β = k 1 A 6
In these rules, α = 0.2 ,   k = 1.5 . The determination of α and k is achieved by randomly selecting 350 case samples from the case set as a training set, with the goal of optimizing the diagnostic accuracy. In this paper, the diagnostic accuracy can be expressed as follows:
a c c r a c y = T 1 + T 2 350
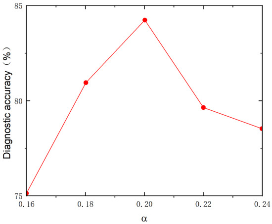
Here, T 1 represents the number of correctly diagnosed fault categories with the highest membership degree and T 2 represents the number of correctly diagnosed fault categories with the second-highest membership degree. Assuming that only the fault category with the highest membership degree is output at this time, set the threshold value α in Rule 2 with an increment of 0.02 and analyze the relationship between the value of α and the diagnostic accuracy. As shown in Figure 1, when α = 0.02 , the diagnostic system achieves the highest diagnostic accuracy for the fault category with the highest membership degree, reaching up to 84.2%. Values of α less than 0.2 or greater than 0.2 will both result in a decrease in diagnostic accuracy. The diagnostic situation for the fault category with the highest membership degree when α = 0.2 is illustrated in Figure 2.
When A 0.2 , the fault category corresponding to A is output, and the diagnostic system has completed preliminary diagnostics. However, some fault categories still cannot be output through A . Therefore, to accurately output the fault category corresponding to the second-highest membership degree B , this paper explores the threshold β for B . In Rule 2, the threshold β is determined by the multiplier k . With the step size of k set to 0.1, the optimal value of k is found through optimization, and the highest diagnostic accuracy is achieved when k = 1.5 , as shown in Figure 3. That is, when β = 4 ( 1 A ) , the correct output category for B can be better identified. For details, see Figure 4.

2.3. Periodic Emission Inspection for Diesel Trucks

In accordance with the current China GB 3847-2018 standard, “Emission Limits and Measurement Methods for Pollutants from Diesel Vehicles (Free Acceleration Method and Loaded Deceleration Method)”, the loaded deceleration method is uniformly mandated for environmental inspections of diesel trucks nationwide, with the exception of vehicles that are incapable of undergoing this testing method. The specified limit requirements are technologically aligned with the control measures for nitrogen oxides (NOx) and particulate matter (PM) established in the European Union’s Euro V and Euro VI standards. For example, the NOx emission limit in the Chinese standard (≤1500 ppm) progressively aligns with the Euro V standard (≤2000 ppm) and the Euro VI standard (≤400 ppm). Additionally, the PM limit (light absorption coefficient of ≤1.2 m−1) is consistent with the specific technical requirements outlined in the European Union’s Worldwide Harmonized Light Vehicles Test Procedure (WLTP). The inspection process typically encompasses several stages, including visual inspection, OBD system checks, emissions testing via the loaded deceleration method, and the analysis and reporting of testing results [42].

2.3.1. Emission Pollutant Detection

The loaded deceleration method effectively simulates the actual road resistance encountered by diesel trucks by utilizing a chassis dynamometer, thereby facilitating the detection of exhaust pollutants under specified, simplified conditions. The testing system, illustrated in Figure 5, primarily comprises a regulatory framework, a central control device, instruments for measuring environmental parameters, and exhaust gas analyzers. The critical detection parameters include the maximum wheel-side power (VelMaxHP) of the test vehicle with the diesel engine at full throttle, the exhaust light absorption coefficient at the wheel-side power point corresponding to 100% VelMaxHP, the exhaust light absorption coefficient at the wheel-side power point corresponding to 80% VelMaxHP, and the concentration of nitrogen oxides.

2.3.2. Determination and Reporting of Testing Results

Throughout the testing process, real-time data are recorded to generate the “In-Use Vehicle Inspection Report”, which is issued to the vehicle owner and subsequently stored and uploaded to the automotive emissions inspection information system overseen by the relevant ecological and environmental authorities [43]. For vehicles that do not meet the established testing standards, the inspection station (I station) informs the vehicle owner to present the “In-Use Vehicle Inspection Report” at a maintenance station (M station) for the necessary repairs and remediation. The report encompasses pertinent items pertaining to exhaust pollutant testing and emission requirements, as detailed in Table 1. Should any of the parameters fail to comply with the specified limit values, the tested vehicle is categorized as having failed the emissions inspection.

2.4. Analysis of Causes for Exceeding Emission Standards in Operational Nation V Diesel Trucks

2.4.1. Emission Control Technologies for Operational Nation V Diesel Trucks

The emission control strategy for operational Nation V diesel trucks predominantly employs a synergistic combination of high-pressure common rail technology, turbocharging with intercooling, and Selective Catalytic Reduction (SCR) technology. The particulars of each component are detailed as follows:
  • High-Pressure Common Rail Technology
A high-pressure common rail fuel injection system (Common Rail System, CRS) principally comprises the following two components: a fuel injection control system and a fuel supply system. An Electronic Control Unit (ECU) governs the opening duration of the injector’s electromagnetic valve to regulate the fuel injection volume. For Nation IV and Nation V diesel vehicles, under moderate engine speed conditions, these systems can typically achieve from 2 to 3 injections, and in mid-to-low speed ranges, they may accomplish up to 5 injections [44].
  • Turbocharging with Intercooling Technology
Turbocharging with intercooling technology entails the cooling of compressed air following turbocharging, thereby reducing the temperature of the intake air entering the combustion chamber to below 50 °C. This reduction in temperature effectively contributes to the mitigation of NOx emissions [45].
  • Selective Catalytic Reduction (SCR) Technology
During the operational phase of a Selective Catalytic Reduction (SCR) system, a metering injection pump injects a precise quantity of urea aqueous solution into the exhaust pipe through a nozzle. At elevated temperatures, the urea undergoes hydrolysis and thermolysis reactions, producing ammonia (NH3). This NH3 subsequently reacts with NOx on the catalyst surface within the SCR system, facilitating its conversion into nitrogen (N2). Any excess NH3 is likewise oxidized to N2, further contributing to the reduction in NOx emissions [46,47].

2.4.2. Fault Types and Cause Analysis

In this study, we gathered maintenance records for 800 Nation V operational diesel trucks exhibiting excessive emissions sourced from the electronic health records platform utilized for automotive repairs within a specific province in 2022. A comprehensive statistical analysis was performed on the types of faults and their underlying causes, with the findings delineated in Table 2.

3. Diagnostic Model Design

The determination of fault classification objectives for the diagnostic system, the selection of diagnostic parameters, and the analysis of reasoning methods are fundamental technical tasks in the design and development of a fault diagnosis system.

3.1. Determination of Diagnostic Output

The diagnostic output pertains to the conclusions drawn by the fault diagnosis system regarding the fault location and its underlying cause upon the input of a specific fault phenomenon. Guided by the principles for delineating fault categories—namely, “hierarchical diagnosis, practical utility, and clear mechanisms”—the outputs of this diagnostic process are defined as the set of fault causes identified in Section 2.4.2, as illustrated in the accompanying Table 3.

3.2. Selection of Fault Characterization Parameters

In diagnosing the previously identified fault causes, it is imperative to determine fault characterization parameters that can directly or indirectly reflect the technical condition of a vehicle. By measuring these parameters, we can assess the quality of the vehicle’s technical state.
Upon the completion of the vehicle inspection, the report delivers information on the NOx and PM emission values, power output, and other pertinent parameters that can be utilized for fault diagnosis. However, reliance solely on the vehicle’s emission data proves inadequate for the classification of the aforementioned fault categories. It is crucial to include additional diagnostic parameters to effectively differentiate between various fault categories. Therefore, in consideration of the necessity to distinguish the selected fault locations, this study incorporates common rail pressure, exhaust back pressure, and intake flow as supplementary characterization parameters, as elaborated in Table 4.
  • Intake Flow Ratio
The intake flow ratio is defined as the ratio of the actual intake flow to the reference intake flow. The measured intake flow denotes the value reflecting the fresh air flow entering the cylinders of the diesel engine, either as intake flow or intake pressure, under the conditions of a warm engine running with no load (transmission in neutral) at a medium–high speed and wide-open throttle (WOT). These data are obtained using an OBD diagnostic tool via the OBD diagnostic interface. The medium–high speed is generally approximated as 75% of the wide-open throttle speed or the rated speed. The unit for reference intake flow corresponds to that of the measured intake flow and can typically be derived from reference values specified in relevant documents or calculated from statistical data on normal diesel engine OBD data streams. The “intake flow ratio” is calculated for both the medium–high speed and wide-open throttle conditions; the condition yielding the smaller calculated value of the “intake flow ratio” is selected and the corresponding measured and reference intake flows are utilized as inputs.
  • Common Rail Pressure Ratio
The measured common rail pressure refers to the fuel pressure in the common rail of the diesel engine during operation with a warm engine and no load (transmission in neutral), in either medium–high speed or wide-open throttle (WOT) conditions. This value is obtained using an OBD diagnostic tool through the OBD diagnostic interface, with the units expressed in MPa. The medium–high speed is typically around 75% of the wide-open throttle speed or rated speed. The reference common rail pressure, also expressed in MPa, can generally be derived from specified values in relevant documentation or calculated from statistical values of normal diesel engine OBD data streams. The “common rail pressure ratio” is computed for both the medium–high speed and wide-open throttle conditions, with the condition presenting the smaller calculated value selected for the input of the corresponding measured and reference common rail pressures.
  • Exhaust Back Pressure
Exhaust back pressure is defined as the relative pressure of the engine’s exhaust, measured in the SCR inlet exhaust pipe, during the operation of the diesel engine in a warm-engine state with no load (transmission in neutral) and under wide-open throttle (WOT) conditions. This value is expressed in kPa.

3.3. Comparison of Diagnostic Methods

This study investigates the application of advanced methodologies, including Gaussian Process Regression, K-Nearest Neighbors, Decision Trees, and Support Vector Machines, for diagnosing faults related to excessive pollutant emissions from diesel engines [48]. The analysis of various diagnostic methods allows for a concise summary of the advantages and disadvantages of each method, as presented in Table 5.
This study employs the Classification Learner toolbox in MATLAB R2023a to implement the four diagnostic models described above and evaluates their effectiveness in diagnosing faults associated with excessive pollutant emissions from diesel engines. A total of 400 data samples, randomly selected from a pre-processed dataset that excludes faulty data, are utilized. The output comprises the seven fault categories detailed in Table 3. The model input features are denoted as x 1 , x 2 , x 3 , x 4 , x 5 , x 6 , where x 1 represents the NOx emission value at 80% Ve1MaxHP, x 2 reflects the highest among the PM emission values at 100% and 80% VelMaxHP, x 3 indicates the ratio of the measured maximum wheel power to the rated power, x 4 is the ratio of actual intake airflow to the baseline intake airflow, x 5 denotes the ratio of actual common rail pressure to the baseline fuel pressure, and x 6 represents the exhaust back pressure.
This study combines various parameters into a single dataset, which introduces differences in units across different dimensions and results in significant disparities in value magnitudes. Consequently, the normalization of x 1 , x 2 , and x 3 is necessary. In this context, min–max normalization is applied to map these values to the range of [0, 1]. The transformation function is defined by Equation (9).
X = x min max min
The normalization of the intake airflow ratio x 4 and the common rail pressure ratio x 6 is performed based on the severity of degradation associated with the intake airflow and common rail pressure, ranked from high to low. Corresponding values of {1, 0.7, 0.5, 0.3, 0} are assigned accordingly. The specific normalization processes for x 4 and x 6 are elaborated in Equations (10) and (11), respectively.
x 4 = 0 , i f   I n t a k e   R a t i o 0.95 0.3 , i f   0.8 I n t a k e   R a t i o < 0.95 0.5 , i f   0.65 I n t a k e   R a t i o < 0.8 0.7 , i f   0.5 I n t a k e   R a t i o < 0.65 1 , i f   I n t a k e   R a t i o < 0.5
x 6 = 0 , i f   C o m m o n   R a i l   P r e s s u r e   R a t i o 0.95 0.3 , i f   0.8 C o m m o n   R a i l   P r e s s u r e   R a t i o < 0.95 0.5 , i f   0.65 C o m m o n   R a i l   P r e s s u r e   R a t i o < 0.8 0.7 , i f   0.5 C o m m o n   R a i l   P r e s s u r e   R a t i o < 0.65 1 , i f   C o m m o n   R a i l   P r e s s u r e   R a t i o < 0.5
The normalization of exhaust back pressure x 5 is based on the standards outlined in the “Technical Requirements for Diesel Vehicle Exhaust After-treatment Systems” (HJ451-2008) [49]. According to these standards, the exhaust back pressure for a new vehicle’s SCR system must not exceed 7 kPa, while the maximum exhaust back pressure at peak speed should typically not exceed 15 kPa [50]. Accordingly, 15 kPa and 7 kPa are set as the upper and lower boundary values for exhaust back pressure. Corresponding values of {1, 0.8, 0.6, 0.4, 0.2, 0} are assigned based on the ranking of exhaust back pressure values. The specific normalization process for x 5 is detailed in the following Equation (12).
x 5 = 1 , i f   E x h a u s t   B a c k   P r e s s u r e 15   kPa 0.8 , i f   13   kPa E x h a u s t   B a c k   P r e s s u r e < 15   kPa 0.6 , i f   11   kPa E x h a u s t   B a c k   P r e s s u r e < 13   kPa 0.4 , i f   9   kPa E x h a u s t   B a c k   P r e s s u r e < 11   kPa 0.2 , i f   7   kPa E x h a u s t   B a c k   P r e s s u r e < 9   kPa 0 , i f   E x h a u s t   B a c k   P r e s s u r e < 7   kPa
The classification outputs corresponding to the fault categories are as follows: 1—poor fuel atomization, 2—low fuel pressure, 3—excessive fuel quantity, 4—low SCR conversion efficiency, 5—SCR catalyst blockage, 6—intake system failure, and 7—carbon buildup in the combustion chamber. Following the normalization process, a dataset consisting of 400 rows and 6 columns is generated, maintaining a training-to-testing set ratio of 7:3. Specifically, 280 rows with 6 columns are allocated for training the four classification models, while 120 rows with 6 columns are designated for evaluating the classification accuracy of the network models.
The results reveal that the accuracy rates for Gaussian Process Regression, K-Nearest Neighbors (KNNs), Support Vector Machines (SVMs), and Decision Trees are 72.2%, 75.6%, 76.2%, and 74.6%, respectively. The testing outcomes of these four models are presented in Figure 6.
The findings suggest that although the accuracy rates of the four machine learning classification methods exceed 70%, they share common challenges. Specifically, the fault categories of poor fuel atomization and low fuel pressure, as well as low SCR conversion efficiency and carbon buildup in the combustion chamber, remain difficult to distinguish effectively. This difficulty arises from the inherent ambiguity between the diagnostic parameters and their associated fault causes. In particular, a single fault cause can produce varying effects on pollutant emissions, and the degradation levels of fault locations corresponding to identical fault parameter values may differ. When vehicle emissions surpass regulatory limits, the definitions of NOx and PM emissions exceeding permissible values become inherently ambiguous, complicating the establishment of an accurate numerical relationship between NOx, PM, power, and fault causes. To tackle these challenges, this study utilizes fuzzy mathematics for diagnosing excessive diesel engine exhaust emissions. By mathematically modeling the relationships between fuzzy phenomena and their influencing factors and employing integrative reasoning that accounts for multiple phenomena and factors, the accuracy of the diagnostic results is enhanced.

4. Results

4.1. Input Parameter Fuzzification

Given that the system input parameters consist of specific numerical values while the diagnostic parameter values in fuzzy diagnosis are represented as fuzzy sets with ambiguous boundaries, it is essential to establish appropriate membership functions to convey the degree of correspondence for these diagnostic parameters. In light of the evaluation criteria derived from the “In-Use Vehicle Inspection Report”, the NOx emission value, PM emission value, and power ratio are subject to the stipulations of the China GB 3847-2018 standard, which mandates that the NOx concentration must not exceed 1500 ppm, the opacity (light absorption coefficient) must remain below 1.2 m−1, and the measured wheel-side power-to-rated power ratio must not fall below 0.4. Consequently, if the NOx emission level exceeds 1500 ppm, the PM emission level exceeds 1.2 m−1, and the power ratio falls below 0.4, a high fuzzy membership degree is anticipated. Accordingly, the fuzzy set for the NOx and PM emission levels in this system is defined as {very high, high, relatively high, medium, relatively low, low, very low}, with associated fuzzy membership degrees of {1, 0.9, 0.7, 0.5, 0.3, 0.1, 0}. The fuzzy set for the power ratio is defined as {very high, high, medium, low, very low}, with corresponding membership degrees of {1, 0.7, 0.5, 0.3, 0}. The fuzzy sets for the intake volume ratio, exhaust back pressure, and common rail pressure ratio are derived from Equations (10)–(12) in Section 3.3. Our study indicates that the affiliation function for each feature parameter is a segmented function, and its expression is detailed in Appendix A, as shown in Figure 7.

4.2. Fuzzy Relational Matrix

The precise establishment of the fuzzy relationship matrix is critical, as the degree of correspondence between the diagnostic parameter values and fault categories significantly influences the accuracy of the diagnostic outcomes. It is imperative to reference a substantial number of fault case examples pertaining to the target vehicle models, alongside the consolidated insights of maintenance experts.
Let the expert weight be ω 1 = 0.5 and the statistical weight be ω 2 = 0.5 . The diagnostic matrix can then be established as shown in Equation (13), as follows: R = 0.5 R 1 + 0.5 R 3 .
R = r i j = 0.1 0 0.04 0.35 0.24 0 0.28 0.15 0.25 0.25 0 0.11 0.26 0 0.25 0.21 0.16 0 0.16 0.23 0 0 0 0 0 0.33 0.68 0 0 0 0 0 1 0 0 0.24 0.76 0 0 0 0 0
Based on the analysis and organization of actual diagnostic and maintenance data, combined with expert reviews from the maintenance industry, the fuzzy diagnostic matrix R is obtained. The system’s reasoning model is then formulated as shown in Equation (14).
Y = X R = x 1 , x 2 , , x m = 0.1 0 0.04 0.35 0.24 0 0.28 0.15 0.25 0.25 0 0.11 0.26 0 0.25 0.21 0.16 0 0.16 0.23 0 0 0 0 0 0.33 0.68 0 0 0 0 0 1 0 0 0.24 0.76 0 0 0 0 0 = y 1 , y 2 , , y n
In this example, the measured values of the diagnostic parameters are as follows:
  • The concentration of nitrogen oxides (NOx) at the 80% maximum power speed point is 367 ppm.
  • The highest of the smoke opacity values at the 100% and 80% maximum power speed points is 1.47 m−1.
  • The ratio of the measured wheel-side power to the rated engine power at the 100% maximum power speed point is 0.43.
  • The ratio of the actual intake air flow (or pressure) to the lower limit value of the intake air flow (or pressure) of a well-performing diesel engine of the same model under the same operating conditions is 0.97.
  • The exhaust back pressure is 6.8 bar.
  • The ratio of the actual common rail pressure to the lower limit value of the common rail pressure of a well-performing diesel engine of the same model under the same operating conditions is 0.51.
Based on the membership function μ X i ( x i ) , the vector X is derived as [0, 1, 0.91, 0, 0, 0.97]. After normalization, the vector X becomes [0, 0.3742, 0.3160, 0, 0, 0.3368]. Then, according to Y = X R , the calculation result is Y = [0.2119, 0.4091, 0.1374, 0, 0.0887, 0.1630, 0].

4.3. Verification of Diagnostic Input Parameter Thresholds and Valid Values

Due to the fact that the NOx and PM emission values, as well as the ratio of measured wheel power to rated power, are derived from actual measurement results obtained through the load deceleration emission testing method and subsequently transmitted to the M station via the in-use motor vehicle emission inspection information system, errors in data collection during the inspection process, data transmission errors, or even incorrect input by users of the diagnostic system could potentially affect the accuracy of fault parameter values. Therefore, before conducting fuzzy diagnostics, it is essential to verify the system’s input data to ensure the validity of the information.
  • Verification of Input Parameter Thresholds
Parameters such as NOx and PM must fall within the thresholds specified by GB-3847. Data exceeding these thresholds are considered erroneous. The ratio of measured wheel power to rated power, taking into account the transmission losses of the dynamometer and normal mechanical transmission, should not exceed 0.8. The specific thresholds for each parameter are detailed in Table 6.
2.
Verification of the Correlation of Input Parameters
Considering the mechanisms of particulate and nitrogen oxide (NOx) formation, achieving a good emission performance requires enhancing diesel spray quality and matching it with an appropriate gas flow to create a reasonable mixture velocity and spatial distribution of diesel and air. This facilitates well-organized premixed and diffusive combustion, optimizing the rate of temperature rise, peak value, and spatial distribution within the cylinder. Under these technical conditions, the engine burns sufficiently, providing a higher power output and maintaining good emission control levels. Consequently, if a vehicle’s emission test shows good PM and NOx emission values, the ratio of the engine’s measured wheel power to its rated power will also be relatively high.
Statistical analysis indicates that when the NOx emission level is below 400 ppm and the PM emission level is below 0.2 m−1, 99.5% of the samples demonstrate a power ratio greater than 0.52. Consequently, adhering to the 3σ principle, we establish the threshold for the power ratio at 0.5. Specifically, if the NOx emission level is below 400 ppm and the PM emission level is below 0.2 m−1, the power ratio should exceed 0.5; otherwise, an error in the input parameters is indicated.
For instance, if the system inputs are a NOx emission value of 150 ppm, PM emission value of 0.01 m−1, and power ratio of 0.37, the system will determine that the correlation verification between the parameters is non-compliant.

5. Validation

5.1. Diagnostic System Structure

To assess the efficacy of the fuzzy diagnostic method for diagnosing excessive emission faults in diesel trucks, this study implements a software solution intended for use by maintenance personnel at maintenance stations (M stations). The designated development platform for this system is Microsoft Visual Basic 6.0.
The comprehensive diagnostic system for diesel engine emission faults comprises the following three primary modules: the input module, the reasoning module, and the output module, as illustrated in Figure 8. The basic operational mechanism is described as follows: users input vehicle information to be diagnosed (diagnostic parameter data) through the input module, which subsequently performs validity checks on the provided parameters. If the validity check fails, users are prompted to review and re-enter the input data. The reasoning module then employs the established reasoning methods and judgment strategies to perform fuzzy reasoning and generate diagnostic outputs based on the validated input information. Finally, the output module presents the diagnostic results, detailing the categories of faults associated with excessive emissions, along with their specific locations and causes.
Upon successful login to the diagnostic system, the interface transitions to the input section for diagnostic information data (diagnostic parameter values), as illustrated in Figure 9. Users are required to consult the “In-Use Vehicle Inspection (Testing) Report” for the vehicle under diagnosis. They must collect data using an OBD diagnostic tool to read the intake flow and common rail pressure from the data stream, as well as measure the exhaust back pressure with an exhaust back pressure gauge. All data items must be accurately obtained and thoroughly completed.
Once the user verifies that the diagnostic information data have been collected accurately, they can click the “Start Diagnosis” button. The system will then validate the input diagnostic information for compliance with specified thresholds and correlations. In the input parameters displayed in Figure 9, the opacity value at the 80% point, measured at 10.03 (m−1), exceeds the allowable threshold, resulting in a failed parameter validation. Consequently, the system prompts the user to re-enter the data, as shown in Figure 10.
After reviewing and correcting the input parameters, as depicted in Figure 11, the user may click the “Start Diagnosis” button once more. If the input diagnostic information passes validation, the system will automatically perform fuzzy reasoning and judgment, producing and displaying the diagnostic conclusion. This output includes the fault category, along with the corresponding fault location and cause, as illustrated in Figure 12.

5.2. Instance Verification

To assess the accuracy of the diagnostic method employed in this study, 153 actual maintenance cases were randomly selected for diagnostic verification. The parameters necessary for diagnosis were sequentially entered into the diagnostic system, with the selected data and associated fault categories shown in Table 7.
All input parameters for these cases successfully passed the validity checks. In terms of overall accuracy, out of the 153 verification datasets, 142 diagnoses were correct, yielding a diagnostic accuracy rate of 92.8% for the randomly selected instances. The overall diagnostic results are shown in Figure 13.
Following this, manual disassembly was performed to inspect the actual fault locations, which were subsequently compared with the diagnostic results produced by the fuzzy-logic-based fault diagnosis model. If the diagnostic output accurately identified the actual fault location, it was categorized as a “correct diagnosis”. If it did not meet the established diagnostic output criteria, it was designated as “unable to diagnose”. Conversely, if the diagnostic output did not coincide with the actual fault location, it was classified as a “diagnostic error”. The detailed diagnostic results are summarized in Table 8.
The verification of these selected cases demonstrates that fuzzy diagnosis yields effective results in diagnosing excessive pollutant emission faults in diesel engines. Furthermore, the diagnostic system software is user-friendly and can be effectively applied in real-world maintenance diagnostics.

6. Discussion

In recent years, substantial advancements have been made in the development of regular vehicle emission inspection and testing systems. With the enhanced supervision and sampling of in-use vehicles, along with the gradual strengthening of related emission testing regulations, a growing number of high-emission vehicles are being accurately identified. This has generated new and heightened demands for the maintenance and management capabilities of repair stations (M stations). The subtle nature of faults in diesel vehicles that exhibit excessive exhaust pollutants or power deficiencies—often without current on-board diagnostic (OBD) fault codes—poses significant challenges for M stations in diagnosing faults during the repair of non-compliant vehicles. Consequently, this has resulted in widespread blind repairs, a reduced maintenance efficiency, and increased costs. To address these issues, this study is based on the project entitled “Research on the Management Technology for Excessive Pollutant Emissions from Operating Diesel Trucks” (Project No. 2021G08). Addressing the actual diagnostic and management needs of M stations, this study emphasizes heavy-duty diesel engines that comply with National V emission standards and utilize high-pressure common rail (HPCR) and Selective Catalytic Reduction (SCR) technologies. By integrating the fault characteristics of diesel vehicles with excessive emissions and the emission inspection and diagnostic data available from electronic health records for automotive repairs, we combine theoretical research with field investigations to identify the causes of excessive emissions and develop a fault diagnosis system for non-compliance emissions. This system is based on data from the “In-Use Vehicle Inspection (Testing) Report”, OBD diagnostic tools, and manual measurements at M stations. The key research tasks and outcomes are outlined as follows:
  • Field research was conducted at I stations and M stations, utilizing emission inspection results and repair management data for the target vehicle models obtained from the automotive repair electronic record system. We identified the causes of excessive emissions in the target models and analyzed the primary faults associated with NOx emission exceedance, PM emission exceedance, and power deficiency.
  • We identified key parameters—including NOx emission values, PM emission values, the ratio of measured wheel-side power to rated power, intake flow data from the OBD diagnostic tool, and common rail pressure from the “In-Use Vehicle Inspection Report”—to serve as diagnostic criteria, thereby enhancing the accuracy of fault diagnosis.
  • Utilizing the selected fuzzy diagnostic principles and techniques, this paper developed a fault diagnosis system specifically aimed at diesel engines with excessive emissions. The software for this diagnostic system was developed based on the identified diagnostic parameters, outputs, and methods. Fault diagnosis was performed on a random sample of 153 vehicles exhibiting excessive tailpipe emissions. Comparisons with actual fault data indicated that this method achieved a diagnostic accuracy of 92.8%.
A fault diagnosis system for diesel engine emission exceedances can, to a certain extent, identify malfunctions in diesel engines. However, due to the complexity of diesel engines as intricate systems, achieving comprehensive and precise diagnostics is not a straightforward task. Although diesel engines with different emission standards employ the same high-pressure common rail and SCR emission control technology, there are significant differences in the specific matching technologies and precision control between diesel engines manufactured in China and those manufactured in Europe. Furthermore, even diesel engines produced by different manufacturers under the same emission standard face similar technological disparities. The diagnostic system currently developed does not fully account for these differences in the selection of membership degrees, relationship matrices, and threshold values within the fuzzy diagnostic model. Therefore, it is worthwhile to explore artificial intelligence methods such as self-learning in future research and applications to optimize the fuzzy diagnostic model for specific engine models, thereby effectively enhancing the accuracy and efficiency of fault diagnosis.

Author Contributions

Conceptualization, S.H. and Y.L.; methodology, Y.L. and Z.W.; software, S.H. and Z.W.; validation, S.H.; formal analysis, S.H. and Y.L.; investigation, S.H., Z.W. and Y.L.; resources, M.W. and Y.M.; data curation, Y.M.; writing—original draft. preparation, S.H.; writing—review and editing, Y.M. All authors have read and agreed to the published version of the manuscript.

Funding

This research was funded by Jiangsu Provincial Transportation Science and Technology Project (2021G08): Research on the Control Technology of Excessive Pollutant Emissions of Operating Diesel Trucks.

Institutional Review Board Statement

Not applicable.

Informed Consent Statement

Not applicable.

Data Availability Statement

The data presented in this study are available on request from the corresponding author.

Conflicts of Interest

The authors declare no conflicts of interest.

Appendix A

μ X 1 x 1 = 0 , i f   x 1 ( 0 , 400 ] ( x 1 400 200 ) × 0.1 , i f   x 1 ( 400 , 600 ] ( 800 x 1 200 ) × 0.1 + ( x 1 600 200 ) × 0.3 , i f   x 1 ( 600 , 800 ] ( 1000 x 1 200 ) × 0.3 + ( x 1 800 200 ) × 0.5 , i f   x 1 ( 800 , 1000 ] ( 1200 x 1 200 ) × 0.5 + ( x 1 1000 200 ) × 0.7 , i f   x 1 ( 1000 , 1200 ] ( 1400 x 1 200 ) × 0.7 + ( x 1 1200 200 ) × 0.9 , i f   x 1 ( 1200 , 1400 ] ( 1600 x 1 200 ) × 0.9 + ( x 1 1400 200 ) × 1 , i f   x 1 ( 1400 , 1600 ] 1 , i f   x 1 ( 1600 , 5000 ]
μ X 2 x 2 = 0 , i f   x ( 0 , 0.2 ] ( x 2 0.2 0.2 ) × 0.1 , i f   x 2 ( 0.2 , 0.4 ] ( 0.6 x 2 0.2 ) × 0.1 + ( x 2 0.4 0.2 ) × 0.3 , i f   x 2 ( 0.4 , 0.6 ] ( 0.8 x 2 0.2 ) × 0.3 + ( x 2 0.6 0.2 ) × 0.5 , i f   x 2 ( 0.6 , 0.8 ] ( 1 x 2 0.2 ) × 0.5 + ( x 2 0.8 0.2 ) × 0.7 , i f   x 2 ( 0.8 , 1 ] ( 1.2 x 2 0.2 ) × 0.7 + ( x 2 1 0.2 ) × 0.9 , i f   x 2 ( 1 , 1.2 ] ( 1.4 x 2 0.2 ) × 0.9 + ( x 2 1.2 0.2 ) × 1 , i f   x 2 ( 1.2 , 1.4 ] 1 , i f   x 2 ( 1.4 , 9.99 ]
μ X 3 x 3 = 1 , i f   x 3 ( 0 , 0.4 ] 1 × ( 0.5 x 3 0.1 ) + 0.7 × ( x 3 0.4 0.1 ) , i f   x 3 ( 0.4 , 0.5 ] 0.7 × ( 0.6 x 3 0.1 ) + 0.5 × ( x 3 0.5 0.1 ) , i f   x 3 ( 0.5 , 0.6 ] 0.5 × ( 0.7 x 3 0.1 ) + 0.3 × ( x 3 0.6 0.1 ) , i f   x 3 ( 0.6 , 0.7 ] 0.3 × ( 0.8 x 3 0.1 ) , i f   x 3 ( 0.7 , 0.8 ] 0 , i f   x 3 ( 0.8 , 1 ]
μ X 4 x 4 = 1 , i f   x 4 ( 0 , 0.5 ] 1 × ( 0.6 x 4 0.1 ) + 0.7 × ( x 4 0.5 0.1 ) , i f   x 4 ( 0.5 , 0.6 ] 0.7 × ( 0.7 x 4 0.1 ) + 0.5 × ( x 4 0.6 0.1 ) , i f   x 4 ( 0.6 , 0.7 ] 0.5 × ( 0.8 x 4 0.1 ) + 0.3 × ( x 4 0.7 0.1 ) , i f   x 4 ( 0.7 , 0.8 ] 0.3 × ( 0.95 x 3 0.15 ) , i f   x 4 ( 0.8 , 0.95 ] 0 , i f   x 4 ( 0.95 , 1 ]
μ X 5 x 5 = 0 , i f   x 5 ( 0 , 7 ] 0.3 × ( x 5 7 2 ) , i f   x 5 ( 7 , 9 ] 0.5 × ( x 5 9 2 ) + 0.3 × ( 11 x 5 2 ) , i f   x 5 ( 9 , 11 ] 0.7 × ( x 5 11 2 ) + 0.5 × ( 13 x 5 2 ) , i f   x 5 ( 11 , 13 ] 1 × ( x 5 13 2 ) + 0.7 × ( 15 x 5 2 ) , i f   x 5 ( 13 , 15 ] 1 , i f   x 5 ( 15 , 50 ]
μ X 6 x 6 = 1 , i f   x 6 ( 0 , 0.5 ] 1 × ( 0.6 x 6 0.1 ) + 0.7 × ( x 6 0.5 0.1 ) , i f   x 6 ( 0.5 , 0.6 ] 0.7 × ( 0.7 x 6 0.1 ) + 0.5 × ( x 6 0.6 0.1 ) , i f   x 6 ( 0.6 , 0.7 ] 0.5 × ( 0.8 x 6 0.1 ) + 0.3 × ( x 6 0.7 0.1 ) , i f   x 6 ( 0.7 , 0.8 ] 0.3 × ( 0.95 x 6 0.15 ) , i f   x 6 ( 0.8 , 0.95 ] 0 , i f   x 6 ( 0.95 , 1 ]

References

  1. Ministry of Ecology and Environment of the People’s Republic of China. China Mobile Source Environmental Management Annual Report. Available online: https://www.mee.gov.cn/hjzl/sthjzk/ydyhjgl/202503/t20250326_1104757.shtml (accessed on 26 March 2025).
  2. Ministry of Ecology and Environment; National Development and Reform Commission; Ministry of Industry and Information Technology; Ministry of Public Security; Ministry of Finance; Ministry of Transportation; Ministry of Commerce; State Administration for Market Supervision and Administration; National Energy Administration; State Railway Administration; et al. Action Plan for the Diesel Truck Pollution Control Battle. Available online: https://www.gov.cn/zhengce/zhengceku/2018-12/31/content_5438130.htm (accessed on 30 December 2018).
  3. Central Committee of the Communist Party of China; State Council of the People’s Republic. Opinions on Further Advancing the Battle Against Pollution. Available online: https://www.gov.cn/zhengce/2021-11/07/content_5649656.htm (accessed on 7 November 2021).
  4. Ministry of Ecology and Environment; Ministry of Transport; State Administration for Market Regulation. Notice on Establishing and Implementing a Vehicle Emission Inspection and Maintenance System. Available online: https://www.mee.gov.cn/xxgk2018/xxgk/xxgk03/202006/t20200623_785726.html (accessed on 22 June 2020).
  5. Lei, Y.G.; Yang, B.; Jiang, X.W.; Jia, F.; Li, N.P.; Nandi, A.K. Applications of machine learning to machine fault diagnosis: A review and roadmap. Mech. Syst. Signal Process. 2020, 138, 106587. [Google Scholar] [CrossRef]
  6. Cheng, Y.; Wang, S.B.; Chen, B.Y.; Mei, G.M.; Zhang, W.H.; Peng, H.; Tian, G.R. An improved envelope spectrum via candidate fault frequency optimization-gram for bearing fault diagnosis. J. Sound Vib. 2022, 523, 116746. [Google Scholar] [CrossRef]
  7. Cheng, Y.; Zhou, N.; Wang, Z.W.; Chen, B.Y.; Zhang, W.H. CFFsBD: A Candidate Fault Frequencies-Based Blind Deconvolution for Rolling Element Bearings Fault Feature Enhancement. IEEE Trans. Instrum. Meas. 2023, 72, 3506412. [Google Scholar] [CrossRef]
  8. Zhao, Y.P.; Chen, Y.B. Extreme learning machine based transfer learning for aero engine fault diagnosis. Aerosp. Sci. Technol. 2022, 121, 107311. [Google Scholar] [CrossRef]
  9. Wang, H.F.; Jiang, W.; Deng, X.Y.; Geng, J. A new method for fault detection of aero-engine based on isolation forest. Measurement 2021, 185, 110064. [Google Scholar] [CrossRef]
  10. Wang, Z.Y.; Zhang, M.; Chen, H.; Li, J.H.; Li, G.S.; Zhao, J.S.; Yao, L.G.; Zhang, J.; Chu, F.L. A generalized fault diagnosis framework for rotating machinery based on phase entropy. Reliab. Eng. Syst. Saf. 2025, 256, 110745. [Google Scholar] [CrossRef]
  11. Pan, P.; Yan, F.W.; Fang, M.D. Current status of OBD system and its development trend. Transp. Energy Conserv. Environ. Prot. 2007, 36–39. [Google Scholar] [CrossRef]
  12. Chen, W.J. An In-Vehicle Monitoring System with OBD-based Vehicle Terminal. In Proceedings of the International Symposium on Vehicle, Mechanical, and Electrical Engineering (ISVMEE 2013), Taiwan, China, 21–22 December 2013; PEOPLES R CHINA: Beijing, China, 2013; pp. 16–19. [Google Scholar]
  13. Chen, C.C.; Xu, C. Review of Automotive OBD System Development. Automob. Parts 2016, 7, 94–96. [Google Scholar] [CrossRef]
  14. Zhang, S.J.; Zhao, P.; He, L.Q.; Yang, Y.Y.; Liu, B.X.; He, W.N.; Cheng, Y.; Liu, Y.; Liu, S.J.; Hu, Q.Y.; et al. On-board monitoring (OBM) for heavy-duty vehicle emissions in China: Regulations, early-stage evaluation and policy recommendations. Sci. Total Environ. 2020, 731, 139045. [Google Scholar] [CrossRef]
  15. Liu, H.Y.; Zhang, X.W.; Ren, S.J.; Wang, T.Y. Review on remote OBD system data analysis of heavy-duty diesel vehicle. Energy Environ. Prot. 2023, 37, 58–64. [Google Scholar] [CrossRef]
  16. Zhao, X. Fault Diagnosis of Diesel Engine Integrated Exhaust Aftertreatment System Based on Multi-Source Information Fusion. Ph.D. Thesis, Beijing Jiaotong University, Beijing, China, 2020. [Google Scholar] [CrossRef]
  17. Chen, R.X.; Hu, C.C.; Sun, J.; Zhao, S.E.; Chen, D.X. DPF fault diagnosis and application based on deep learning. J. Chongqing Univ. Technol. (Nat. Sci.) 2022, 36, 126–133. [Google Scholar]
  18. Zhu, J.L.; Zhang, Z.T.; Wang, Z.M.; Li, G.X.; Bai, S.Z. Experimental study on the performance and diagnosis of hydrothermally aged selective catalytic reduction over a copper-based catalyst. Process Saf. Environ. Prot. 2022, 168, 391–398. [Google Scholar] [CrossRef]
  19. Wang, J.F.; Wang, R.; Yin, H.Q.; Wang, Y.J.; Wang, H.L.; He, C.H.; Liang, J.D.; He, D.Q.; Yin, H.; He, K.B. Assessing heavy-duty vehicles (HDVs) on-road NOx emission in China from on-board diagnostics (OBD) remote report data. Sci. Total Environ. 2022, 846, 157209. [Google Scholar] [CrossRef] [PubMed]
  20. Xu, X.W. Research of Fault Diagnosis Strategy of SCR System of CHINA VI Diesel Engine. Ph.D. Thesis, Jiangsu University, Zhenjiang, China, 2021. [Google Scholar] [CrossRef]
  21. Bai, X.X.; Wu, C.L.; Zhou, W.J.; Guo, X.Y.; Damma, D. Research on Fault Management Mechanism of On-board Diagnosis System for Light-duty Vehicles with China VI Emission Regulation Applied. Automob. Appl. Technol. 2021, 46, 133–137. [Google Scholar] [CrossRef]
  22. Lu, Y.; Yang, Y.W. Hybrid On-Board Diagnostic System Analyse. Automob. Appl. Technol. 2019, 20, 46–47. [Google Scholar] [CrossRef]
  23. Çelebi, K.; Uludamar, E.; Tosun, E.; Yildizhan, S.; Aydin, K.; Özcanli, M. Experimental and artificial neural network approach of noise and vibration characteristic of an unmodified diesel engine fuelled with conventional diesel, and biodiesel blends with natural gas addition. Fuel 2017, 197, 159–173. [Google Scholar] [CrossRef]
  24. Li, T.; Lou, X.; Yang, Z.Q.; Fan, C.J.; Gong, B.L.; Xie, G.Q.; Zhang, J.; Wang, K.; Zhang, H.H.; Peng, Y. Clarifying the impact of engine operating parameters of heavy-duty diesel vehicles on NOx and CO2 emissions using multimodal fusion methods. Sci. Total Environ. 2024, 954, 176598. [Google Scholar] [CrossRef]
  25. Zhang, D.F.; Tong, P.X.; Zhu, W.; Zheng, J. Research on Reciprocating diesel engines fault diagnosis based on adaptive genetic algorithm optimization. In Proceedings of the 6th IEEE Advanced Information Technology, Electronic and Automation Control Conference (IEEE IAEAC), Beijing, China, 3–5 October 2022; PEOPLES R CHINA: Beijing, China, 2022; pp. 872–876. [Google Scholar]
  26. Cho, I.; Moon, I.; Kim, D.; Park, T.; Lee, D.; Lee, J. Experimental Investigation on OBD Signal and PN Emission Characteristics by Damaged-DPF Types of 2.0 L Diesel Vehicle. Appl. Sci. 2022, 12, 7853. [Google Scholar] [CrossRef]
  27. Zawisza, M. Diagnosing mechanical damages not detected by the OBD system of diesel engines. J. Vibroeng. 2017, 19, 1833–1844. [Google Scholar] [CrossRef]
  28. Hernández, J.C.M.; Madrid, F.G.; Quintero, H.F.; Alzate, J.D.R. Diesel engine diagnosis based on entropy of vibration signals and machine learning techniques. Electron. Lett. 2022, 58, 442–444. [Google Scholar] [CrossRef]
  29. Wang, X.; Qiu, Z.; Liu, Z. Urban road BC emissions of LDGVs: Machine learning models using OBD/PEMS data. Chemosphere 2024, 365, 143348. [Google Scholar] [CrossRef]
  30. Yuan, F. The Current Situation and Development Trend of Automobile Fault Diagnosis Technology. Automot. Appl. Technol. 2020, 45, 178–180. [Google Scholar] [CrossRef]
  31. Chen, M.Q.; Qu, R.; Fang, W.G. Case-based reasoning system for fault diagnosis of aero-engines. Expert Syst. Appl. 2022, 202, 117350. [Google Scholar] [CrossRef]
  32. Gharib, H.; Kovács, G. Development of a New Expert System for Diagnosing Marine Diesel Engines Based on Real-Time Diagnostic Parameters. Stroj. Vestn.-J. Mech. Eng. 2022, 68, 642–653. [Google Scholar] [CrossRef]
  33. Lv, X. Research on Gasoline Engine Exhaust Emission Prediction System Based on OBD Data Flow. Ph.D. Thesis, Nanjing Forestry University, Nanjing, China, 2019. [Google Scholar] [CrossRef]
  34. Kilagiz, Y.; Baran, A.; Yildiz, Z.; Çetin, M. A fuzzy diagnosis and advice system for optimization of emissions and fuel consumption. Expert Syst. Appl. 2005, 28, 305–311. [Google Scholar] [CrossRef]
  35. Vinsonneau, J.A.F.; Shields, D.N.; King, P.J.; Burnham, K.J. Improved SI engine modelling techniques with application to fault detection. In Proceedings of the IEEE International Conference on Control Applications, Glasgow, UK, 18–20 September 2002; Volume 2, pp. 719–724. [Google Scholar] [CrossRef]
  36. Zhang, X.L.; Yang, Y.J. Application of Data Stream Analysis in the Problem Diagnosis of Automobile Engine Electronic Control System. Intern. Combust. Engine Parts 2020, 22, 155–156. [Google Scholar] [CrossRef]
  37. Kontses, D.; Geivanidis, S.; Fragkiadoulakis, P.; Samaras, Z. Uncertainties in Model-Based Diesel Particulate Filter Diagnostics Using a Soot Sensor. Sensors 2019, 19, 3141. [Google Scholar] [CrossRef]
  38. Li, S.Y. Engineering Fuzzy Mathematics and Applications; Harbin Institute of Technology Press: Harbin, China, 2004; pp. 132–136. ISBN 7-5603-2057-0. [Google Scholar]
  39. Zhang, H. Research on Fault Diagnosis System of Drive Axle Based on Fuzzy Diagnosis Method. Ph.D. Thesis, Jilin University, Changchun, China, 2016. [Google Scholar]
  40. Zhou, F.; Liu, Y.Z.; Han, L.Y. Multiple Source Knowledge Fusion Technique Based on Fuzzy Sets Theory. J. Beijing Inst. Technol. (Soc. Sci. Ed.) 2013, 15, 67–73. [Google Scholar] [CrossRef]
  41. Zhang, Q.; Wang, X.P. The Comparision of Some Fuzzy Operators Used in Fuzzy Comprehensive Evaluation Models. Fuzzy Syst. Math. 2016, 30, 165–171. [Google Scholar]
  42. GB3847-2018; Pollutant Emission Limits and Measurement Methods for Diesel Vehicles (Free Acceleration Method and Loaded Deceleration Method). Ministry of Ecology and Environment, State Administration of Market Supervision and Administration: Beijing, China, 2019.
  43. Hao, L.J.; Ren, Y.X.; Lu, W.H.; Jiang, N.; Ge, Y.S.; Wang, Y.C. Assessment of Heavy-Duty Diesel Vehicle NOx and CO2 Emissions Based on OBD Data. Atmosphere 2023, 14, 1417. [Google Scholar] [CrossRef]
  44. Li, L. Research on Fault Diagnosis of Diesel Engine High Pressure Common Rail System. Ph.D. Thesis, North University of China, Taiyuan, China, 2022. [Google Scholar] [CrossRef]
  45. Tang, X.W. Characteristic Research of Performance Parameters of Intercooler for Heavy-Duty Vehicles Based on China VI Emission Standard. Ph.D. Thesis, Jilin University, Changchun, China, 2021. [Google Scholar] [CrossRef]
  46. Damma, D.; Ettireddy, P.R.; Reddy, B.M.; Smirniotis, P.G.; Ettireddy, P.R. A Review of Low Temperature NH3-SCR for Removal of NOx. Catalysts 2019, 9, 349. [Google Scholar] [CrossRef]
  47. Feng, T.; Lü, L. Development of a Methodology to Monitor NOx Emission of urea-SCR System. Ksce J. Civ. Eng. 2016, 20, 1676–1686. [Google Scholar] [CrossRef]
  48. Sheng, M.Y.; Han, M.; Du, S.Y.; Sun, R.; Zhang, C.Y. A Survey of Decision Tree Ensemble Classification Algorithms of Data Streams. Comput. Appl. Softw. 2022, 39, 1–10. [Google Scholar]
  49. HJ451-2008; Technical Requirements and Test Methods for Diesel Vehicle Exhaust Aftertreatment Devices. China Environmental Science Press: Beijing, China, 2008.
  50. Shuang, J.R.; Liu, J.Y.; Yao, X.C. The Methods for Improving the Performance of LugDown Test Facilities. Adm. Tech. Environ. Monit. 2014, 26, 67–70. [Google Scholar]
Figure 1. α relationship with accuracy.
Figure 1. α relationship with accuracy.
Sustainability 17 03605 g001
Figure 2. A diagnostic condition for the fault category.
Figure 2. A diagnostic condition for the fault category.
Sustainability 17 03605 g002
Figure 3. β relationship with accuracy.
Figure 3. β relationship with accuracy.
Sustainability 17 03605 g003
Figure 4. B diagnostic condition for the fault category.
Figure 4. B diagnostic condition for the fault category.
Sustainability 17 03605 g004
Figure 5. Load deceleration method test system.
Figure 5. Load deceleration method test system.
Sustainability 17 03605 g005
Figure 6. Classification results in different methods. (a) Gaussian Process Regression Classification Result. (b) K-Nearest Neighbors Classification Result. (c) Support Vector Machine Classification Result. (d) Decision Tree Classification Result.
Figure 6. Classification results in different methods. (a) Gaussian Process Regression Classification Result. (b) K-Nearest Neighbors Classification Result. (c) Support Vector Machine Classification Result. (d) Decision Tree Classification Result.
Sustainability 17 03605 g006
Figure 7. Affinity function for diagnostic parameters.
Figure 7. Affinity function for diagnostic parameters.
Sustainability 17 03605 g007
Figure 8. Overall structure of the diagnostic system.
Figure 8. Overall structure of the diagnostic system.
Sustainability 17 03605 g008
Figure 9. Error message input.
Figure 9. Error message input.
Sustainability 17 03605 g009
Figure 10. Verification failure interface.
Figure 10. Verification failure interface.
Sustainability 17 03605 g010
Figure 11. System input interface.
Figure 11. System input interface.
Sustainability 17 03605 g011
Figure 12. System output interface.
Figure 12. System output interface.
Sustainability 17 03605 g012
Figure 13. Diagnostic output.
Figure 13. Diagnostic output.
Sustainability 17 03605 g013
Table 1. Load reduction method exhaust pollutant testing report item set requirements.
Table 1. Load reduction method exhaust pollutant testing report item set requirements.
Testing ProgramEmission Requirements
Light absorption coefficient of 100% VelMaxHP/m−1≤1.2 m−1
Light absorption coefficient of 80% VelMaxHP/m−1≤1.2 m−1
NOx for 80% VelMaxHP/10−6≤1500 ppm
Measured Maximum Wheel-Side Power/Engine Rating for 100% VelMaxHP/%≥40
Table 2. Fault type and cause.
Table 2. Fault type and cause.
Fault TypeCause of FailurePercentage
SCR carrier clogging22%
SCR carrier failure7%
NOx emissions exceeded (60.7%)Urea line leak8%
Clogged injector nozzles19%
Combustion chamber carbon27%
Fuel injector failure17%
Clogged oil lines18%
Fuel pump failure6%
PM emissions exceeded (22.0%)SCR carrier clogging12%
Intake system malfunction9%
Clogged air filter10%
Fuel injector failure35%
SCR carrier clogging10%
Intake system malfunction30%
Power Failure (16.3%)Clogged air filter16%
fuel injector failure24%
Clogged oil lines20%
Table 3. Diagnostic output.
Table 3. Diagnostic output.
Cause of FailureFaulty Section and Description
Intake system malfunctionClogged air filter, leaking boost hose, leaking intercooler air line
Low SCR conversion efficiencyLoss or aging of SCR carrier active material, excessive deposits on the active material surface, clogged urea nozzles, malfunctioning urea conduits, improper selection of urea
SCR carrier cloggingSCR carrier urea crystallization or high temperature fusion blockage
Combustion chamber carbonCarbon deposits on top of piston, carbon deposits on valves
Poor atomization of oil injectionCarbon deposits in injector orifices, wear or leakage of injector precision parts, improperly adjusted injector flow rate
Injections are on the high sideWear of injector orifices, wear of injector precision parts, improperly adjusted injectors, high flow rate
Low injection pressureFuel filter clogging, dirty or leaking fuel lines, fuel delivery pump failure, high-pressure pump failure, pressure relief valve failure, excessive fuel return from injectors, fuel metering unit failure
Table 4. Failure causes and failure characterization parameters.
Table 4. Failure causes and failure characterization parameters.
Cause of Failure Y Fault Characterization Parameters X
Y 1 : Poor atomization of oil injection X 1 : NOx emission values at 80% of VelMaxHP points
Y 2 : Excessive injection pressure X 2 : The PM emission value with the larger of the 100% VelMaxHP point and 80% VelMaxHP point smoke level values
Y 3 : High injection volume X 3 : Ratio of measured maximum wheel-side power to rated power
Y 4 : Low SCR conversion efficiency X 4 : Ratio of actual air intake to base air intake
Y 5 : SCR carrier clogging X 5 : Exhaust back pressure
Y 6 : Intake system malfunction X 6 : Ratio of actual common rail pressure to base common rail pressure
Y 7 : Combustion chamber carbon
Table 5. Comparison of features of each method.
Table 5. Comparison of features of each method.
MethodAdvantagesDisadvantages
Gaussian Process ClassificationHigh robustness, strong multidimensional processing capability, outputs confidence informationHigh computational complexity, strict kernel function requirements, poor complex nonlinear processing
K-Nearest Neighbors (KNNs)Suitable for multiclass problems, no training required, low sensitivity to outliersHigh computational complexity, poor high-dimensional data processing capability
Support Vector Machines (SVMs)Nonlinear mapping, solves high-dimensional problems, strong generalization, guarantees global optimumPrimarily for small sample training, limited multiclass problem handling
Decision Tree AlgorithmLow data preprocessing requirements, convenient for classification, easily interpretableIgnores feature correlations, sensitive to outliers, prone to overfitting
Table 6. Thresholds of the input parameters.
Table 6. Thresholds of the input parameters.
ParameterPM Emission Value (m−1)NOx Emission Value (ppm)Power Ratio
Threshold Value0.01–160–50000.25–0.85
Table 7. Test data table.
Table 7. Test data table.
Serial NumberNOx (PPM)PM (m−1)Power RatioIntake RatioExhaust Back Pressure (kPa)Common Rail Pressure RatioFault Category
112881.230.680.976.80.89Poor Atomization of Fuel Spray
7618240.390.480.8816.10.95SCR Carrier Blockage
15916780.020.670.976.50.94Carbon Buildup in Combustion Chamber
Table 8. Results of diagnostic checks.
Table 8. Results of diagnostic checks.
Diagnostic AccuracyUndiagnosed RateDiagnostic Error Rate
92.8%5.87%1.33%
Disclaimer/Publisher’s Note: The statements, opinions and data contained in all publications are solely those of the individual author(s) and contributor(s) and not of MDPI and/or the editor(s). MDPI and/or the editor(s) disclaim responsibility for any injury to people or property resulting from any ideas, methods, instructions or products referred to in the content.

Share and Cite

MDPI and ACS Style

He, S.; Lin, Y.; Wei, Z.; Wan, M.; Min, Y. Sustainable Emission Control in Heavy-Duty Diesel Trucks: Fuzzy-Logic-Based Multi-Source Diagnostic Approach. Sustainability 2025, 17, 3605. https://doi.org/10.3390/su17083605

AMA Style

He S, Lin Y, Wei Z, Wan M, Min Y. Sustainable Emission Control in Heavy-Duty Diesel Trucks: Fuzzy-Logic-Based Multi-Source Diagnostic Approach. Sustainability. 2025; 17(8):3605. https://doi.org/10.3390/su17083605

Chicago/Turabian Style

He, Siyue, Yufan Lin, Zhengxin Wei, Maosong Wan, and Yongjun Min. 2025. "Sustainable Emission Control in Heavy-Duty Diesel Trucks: Fuzzy-Logic-Based Multi-Source Diagnostic Approach" Sustainability 17, no. 8: 3605. https://doi.org/10.3390/su17083605

APA Style

He, S., Lin, Y., Wei, Z., Wan, M., & Min, Y. (2025). Sustainable Emission Control in Heavy-Duty Diesel Trucks: Fuzzy-Logic-Based Multi-Source Diagnostic Approach. Sustainability, 17(8), 3605. https://doi.org/10.3390/su17083605

Note that from the first issue of 2016, this journal uses article numbers instead of page numbers. See further details here.

Article Metrics

Back to TopTop