Next Article in Journal
University Students’ Usage of Generative Artificial Intelligence for Sustainability: A Cross-Sectional Survey from China
Previous Article in Journal
Exploring Research Trends on Climate Change: Insights into Port Resilience and Sustainability
Previous Article in Special Issue
Workers’ Exposure to Chemical Risk in Small and Medium-Sized Enterprises: Assessment Methodology and Field Study
 
 
Font Type:
Arial Georgia Verdana
Font Size:
Aa Aa Aa
Line Spacing:
Column Width:
Background:
Article

A Data-Driven Bayesian Belief Network Influence Diagram Approach for Socio-Environmental Risk Assessment and Mitigation in Major Ecosystem- and Landscape-Modifier Projects

by
Salim Ullah Khan
1,
Qiuhong Zhao
1,*,
Muhammad Wisal
2,
Kamran Ali Shah
3 and
Syed Shahid Shah
2
1
School of Economics & Management, Beihang University, Beijing 100191, China
2
School of Electronics & Information Engineering, Beihang University, Beijing 100191, China
3
Goldwind Science & Technology Co., Ltd., Beijing 100176, China
*
Author to whom correspondence should be addressed.
Sustainability 2025, 17(8), 3537; https://doi.org/10.3390/su17083537
Submission received: 24 February 2025 / Revised: 25 March 2025 / Accepted: 27 March 2025 / Published: 15 April 2025
(This article belongs to the Collection Risk Assessment and Management)

Abstract

Infrastructure projects that transform ecosystems and landscapes, such as hydropower developments, are essential for economic growth but pose significant socio-environmental challenges. Addressing these complexities requires advanced, dynamic management strategies. This study presents the Bayesian integrated risk mitigation model (BIRMM), a novel probabilistic framework designed to augment traditional environmental impact assessments. BIRMM enables comprehensive risk evaluation, scenario-based analysis, and mitigation planning, empowering stakeholders to make informed decisions throughout project lifecycles. BIRMM integrates socio-environmental and economic risks using a three-dimensional risk assessment approach grounded in a Bayesian belief network influence diagram. It provides a holistic view of risk interactions by capturing interdependencies across spatial, temporal, and magnitude dimensions. Through simulation of risk dynamics and adaptive evaluation of mitigation strategies, BIRMM offers actionable insights for resource allocation, enhancing project resilience, and minimizing socio-environmental disruptions. The framework was validated using the Balakot Hydropower Project in Pakistan. BIRMM successfully simulated proposed risks and assessed mitigation strategies under varying scenarios, demonstrating its reliability in navigating complex socio-environmental challenges. The case study highlighted its potential to support adaptive decision-making across all project phases. With its versatility and practical ease, BIRMM is particularly suited for large-scale energy, transportation, and urban development projects. By bridging gaps in traditional methodologies, BIRMM advances sustainable development practices, promotes equitable stakeholder outcomes, and establishes itself as an indispensable decision-support tool for modern infrastructure projects.

1. Introduction

To address the need for sustainable land management, several methodologies have been developed to evaluate environmental impacts from land use changes, particularly those caused by significant alterations such as dams and hydropower projects. Key methods include the life cycle assessment (LCA), which systematically evaluates environmental impacts across a product’s life cycle, from raw material extraction to disposal, providing a comprehensive view of environmental effects [1]. Material flow analysis (MFA) analyzes material and energy flows to understand resource consumption and environmental burdens, often complementing LCA studies [2]. An ecological footprint (EF) measures human demand on ecosystems against the Earth’s capacity to regenerate resources and absorb waste, offering a quantitative perspective on ecological impacts [3]. The environmental impact assessment (EIA) focuses on project-specific evaluations and mitigation strategies, ensuring potential environmental effects are considered before project implementation. EIAs are crucial in projects that significantly alter landscapes and ecosystems, promoting sustainable practices, ensuring legal compliance, fostering public engagement, and enhancing decision-making processes [4]. Figure 1 illustrates and highlights the EIA’s role in meeting regulatory impact assessment and sustainability requirements during early project planning.
An optimal EIA framework should predict environmental responses to natural and anthropogenic stressors, even with incomplete information, by identifying, analyzing, and evaluating risks to develop effective management strategies amid uncertainty. Despite variations in existing frameworks, their core objective is to identify, analyze, and evaluate risks to determine effective management strategies amid uncertainty [5]. The deployment of EIAs aligns with global efforts to address socio-environmental trade-offs by incorporating community input and leveraging adaptive risk management frameworks, which are central to minimizing adverse impacts on human and ecological systems. Despite their importance, EIAs face significant limitations. One major issue is their reliance on static, deterministic models, which often cannot capture cumulative, long-term, or evolving risks across a project’s lifecycle. Furthermore, limited resources for compliance monitoring and environmental regulation exacerbate these challenges, directing regulatory attention to high-profile or politically sensitive projects rather than those with the most significant environmental risk potential [6,7]. Consequently, projects with significant but less visible risks may escape adequate scrutiny, undermining the efficacy of the EIA process.
The Three Gorges Dam in China highlights the socio-environmental challenges of traditional EIAs. Generating over 22,000 megawatts of electricity annually significantly reduces fossil fuel reliance but has caused extensive disruptions. Environmentally, it altered the Yangtze River ecosystem, disrupting sediment flow and water quality, contributing to the extinction of the Chinese river dolphin (BaiJi), and endangering the Yangtze sturgeon. Downstream wetlands essential for migratory birds were damaged, while rising water levels triggered landslides and geological instability [8,9,10]. Socially, the displacement of over 1.3 million people resulted in inadequate compensation and long-term socio-economic challenges. The project’s EIA underestimated these risks, and mitigation efforts proved insufficient to address the full scale of impacts.
The limitations of traditional EIAs necessitate the adoption of complementary methodologies that account for the dynamic and evolving nature of risks. Advances in quantitative risk methodologies have proven valuable in disciplines such as toxicology [11], water quality [12,13], and ecosystems [13,14]. These methods offer tools for probabilistic predictions and uncertainty management. To better understand how current project-level tools fail to address continuously evolving, complex risks, Table 1 summarizes common risk assessment methods used in infrastructure planning. Bond et al. critique the reliance on static EIA reports, arguing that these often fail to convey complex, dynamic risks effectively, limiting decision-making [15].
Several alternative ERA approaches have emerged to address these limitations:
  • Fuzzy logic models: This approach handles uncertainties using subjective expert input but lacks dynamic adaptability and causal depth [16].
  • Multi-criteria decision analysis (MCDA): This approach is useful for balancing trade-offs but remains qualitative mainly and struggles with probabilistic uncertainties [17].
  • System dynamics models: This approach is effective for modeling feedback loops but computationally intensive and may oversimplify complex interdependencies [18].
  • Geospatial risk mapping: This approach spatial insights but lacks predictive power for evolving risks [19,20].
While these methods provide valuable insights, they are limited in their ability to integrate probabilistic reasoning, causal relationships, and dynamic updates across a project’s lifecycle.
To address these shortcomings, Bayesian belief networks (BBNs) have emerged as a promising tool for probabilistic risk assessment. BBNs are probabilistic graphical models essential for managing complex, interdependent risk factors in environmental projects, offering a structured framework to represent and quantify relationships among variables [21]. BBNs provide a systematic approach for updating predictions as new data emerges, grounded in Bayesian probability theory, initially developed by Thomas Bayes, which introduced a method for refining probabilities based on evidence [22]. Judea Pearl later adapted Bayesian inference to artificial intelligence, pioneering BBNs as directed acyclic graphs (DAGs) representing conditional dependencies between variables [23]. Pearl’s adaptation has broadened BBN applications, making them especially suitable for environmental risk assessment, where multiple interdependent risks demand comprehensive analysis. Borsuk et al. and Fenton et al. provide a comprehensive framework for using BBNs to handle complex, uncertain data [24,25]. Kaikkonen et al. review their application in environmental contexts, highlighting their ability to assess risks probabilistically while adapting to new data inputs [26].
Additionally, Barton et al. demonstrate how BBNs can evaluate trade-offs in ecosystem service designs, showing their adaptability for EIA scenarios [27]. BBNs have been successfully applied in diverse contexts, including wildlife population studies [28] and ecological modeling [29]. To contextualize the advantages of Bayesian belief network (BBN) modeling to other widely used modeling approaches in environmental risk analysis, Table 2 presents a comparative summary of the key frameworks.
In the hydropower sector, Bakken et al. reviewed tools for hydrological risk analysis in river basins with complex water use, advocating for BBNs to enhance risk-based decision-making for hydropower development [30]. Barton et al. demonstrated its use in environmental flow planning by integrating hydropower revenue impacts with ecological considerations, such as salmon populations on Norway’s Mandalselva River [27]. Prado et al. proposed a BBN model to predict downtime in the Jirau hydropower plant in the Amazon, addressing efficiency losses due to sediment accumulation [31]. Xu et al. used it for diagnosing faults in hydroelectric systems, offering a method to shift maintenance from time-based to condition-based strategies [32]. Cock et al. further explored BBN to address hydropower’s role in the water–energy–food nexus, analyzing its impact on sustainability in Ecuador’s Guayas basin. Similarly [33], Malekmohammadi et al. introduced a novel BBN influence diagram (BBN-ID) for environmental risk assessment in the Gabric Dam project in Iran [34]. While the Gabric Dam model prioritized environmental risks during construction, it was limited to pre-construction assessments. It did not address how risks evolved during the operational phase or after implementing mitigation measures.
However, existing applications of BBN often focus on specific project phases or environmental factors, leaving gaps in lifecycle-wide assessments, post-mitigation effectiveness, and the integration of social risks. To address these gaps, this study proposes the (BIRMM) a probabilistic, scalable, and adaptable influence diagram-based framework for risk assessment and mitigation planning in large-scale infrastructure projects. The following research questions (RQs) guide the research:
  • RQ1: How can a unified, scalable, and probabilistic model be developed to identify, assess, rank, and mitigate socio-environmental risks across construction and operational phases of large infrastructure projects?
  • RQ2: How can each risk be simulated and evaluated independently for mitigation effectiveness within a complex, multi-risk assessment environment?
  • RQ3: How can the proposed model support post-mitigation assessment and lifecycle decision-making in real-world infrastructure projects through case-based validation?
This research presents an innovative BBN-ID framework, namely the Bayesian integrated risk mitigation model (BIRMM), tested on the Balakot Hydropower Project (BHP) in Khyber Pakhtunkhwa, Pakistan. The BIRMM framework is designed to comprehensively address socio-environmental risks across the entire project lifecycle, including construction, operation, and post-mitigation phases. By integrating risk analysis with project milestones, the framework provides a robust methodology for evaluating and adapting mitigation strategies over time. Figure 2 depicts how encountered potential limitations in the EIA are addressed and how the proposed model is validated.
This framework enables continuous assessment of mitigation strategy effectiveness, providing stakeholders with a dynamic, data-driven tool for informed risk management. Built on data from expert opinions, EIA reports, and historical records, the model can be adapted to integrate real-time data, such as inputs from ground sensors or periodic updates from environmental monitoring reports. This adaptability ensures the framework evolves with the project, addressing real-world developments and emerging risks. By combining its dynamic functionality with real-time updates, the BBN-ID framework enables proactive risk management, reduces socio-environmental impacts, and supports sustainable, resilient infrastructure development.
The BHP, located along the Kunhar River, a project of the China–Pakistan Economic Corridor (CPEC), serves as an ideal case study due to its ecological sensitivity, socio-economic significance, and limited peer-reviewed research. Local communities rely heavily on the river for agriculture, fishing, and sediment mining, while the region’s biodiversity and ecological balance make it particularly vulnerable to the impacts of hydropower development. The BBN-ID framework addresses these challenges by integrating adaptive management principles into risk assessment.
In summary, this paper presents a BBN-ID model that enhances the traditional EIA and ERA framework by enabling dynamic, data-driven probabilistic risk assessment and post-mitigation evaluations. The paper is organized as follows: Section 2 covers theory, model development, structure, and validation; Section 3 details the BHP case study; Section 4 presents our results and discussion; Section 5 concludes this paper.

2. Methodology

This section outlines the structured approach taken to develop, validate, and apply a BBN model for comprehensive risk assessment in the BHP. The methodology encompasses an overview of BBNs, incorporating influence diagrams (IDs) to enhance decision-making, a detailed process for identifying and categorizing risk factors, the model’s hierarchical structure, and validation and calibration techniques. Following this approach, the BBN model provides a probabilistic framework to evaluate, prioritize, and mitigate complex socio-environmental and operational risks, supporting data-driven decision-making throughout the project’s lifecycle.

2.1. BBNs’ Theoretical Background

BBNs rely fundamentally on probability theory, specifically on concepts such as disjoint events, conditional probability, and joint probability distributions. This section explains the theoretical foundations underlying BBNs, providing clear derivations, explanations, and illustrative examples for each formula used.

2.1.1. Disjoint Events

Two events, A and B, are disjoint (mutually exclusive) if they cannot both co-occur; in other words, their intersection is empty:
A B = .
In such a scenario shown in (1), the probability of either event A or B occurring equals the sum of their probabilities, as shown in Equation (2):
P ( A B ) = P ( A ) + P ( B ) .
Example: Rolling a fair six-sided die
A: “even” ( { 2 , 4 , 6 } ), P ( A ) = 3 6 = 0.5 . B: “3” ( { 3 } ), P ( B ) = 1 6 . Since A B = ,
P ( A B ) = 3 6 + 1 6 = 2 3 .

2.1.2. Non-Disjoint Events

When two events A and B can co-occur, we must subtract their overlap to avoid double-counting. The general addition rule is as follows:
P ( A B ) = P ( A ) + P ( B ) P ( A B ) .
Example: Suppose we draw a single card from a standard 52-card deck
  • Let A be the event “the card is a spade (there are 13 spades)”. Then,
    P ( A ) = 13 52 .
  • Let B be the event “the card is a king (4 kings in total).” Then,
    P ( B ) = 4 52 .
  • Both events co-occur only if the card is the king of spades, so
    P ( A B ) = 1 52 .
Applying the addition rule from (3) provides
P ( A B ) = 13 52 + 4 52 1 52 = 16 52 = 4 13 .

2.1.3. Conditional Probability

The conditional probability P ( A B ) represents the probability of event A occurring, given that event B has already occurred. When we know that B is true, our universe of possibilities shrinks from the entire sample space S to only the subset where B is true. In this restricted sample space, the probability of A happening is calculated as follows:
P ( A B ) = P ( A B ) P ( B ) , given P ( B ) > 0 .
This definition is a fundamental axiom of probability theory, arising from basic reasoning about how probabilities should behave when conditioned on additional information.
Example: Rolling a fair die
  • Event A: “Die shows the number 4”
    P ( A ) = 1 6 ;
  • Event B: “Die shows an even number”
    P ( B ) = 3 6 = 0.5 ;
  • Since rolling a 4 is both in A and B:
    P ( A B ) = 1 6 .
Using Equation (5), the conditional probability of rolling a four given the die shows an even number is as follows:
P ( A B ) = P ( A B ) P ( B ) = 1 6 3 6 = 1 3 .

2.1.4. Conditional Probability with Multiple Conditions

Conditional probability can also account for multiple conditions simultaneously. When conditioning on two events B and C, the probability of event A given both B and C is defined as follows:
P ( A B C ) = P ( A B C ) P ( B C ) , provided P ( B C ) > 0 .
Equation (6) expresses the probability of event A occurring under the condition that both events B and C have occurred. The logic of this formula follows directly from the definition of conditional probability, as shown earlier in Equation (5), but is extended to handle multiple conditioning events.

2.1.5. Derivation of Bayes’ Theorem

Bayes’ theorem relates the conditional probabilities P ( A B ) and P ( B A ) . Starting from the definition of conditional probability (5), we can also define the following:
P ( B A ) = P ( A B ) P ( A ) , provided P ( A ) > 0 .
Multiplying both sides of Equation (7) by P ( A ) , we obtain the fundamental rule of probability calculus:
P ( A B ) = P ( B A ) × P ( A ) .
Now, substituting Equation (8) into the original conditional probability definition (5), we obtain the following:
P ( A B ) = P ( B A ) × P ( A ) P ( B ) , provided P ( B ) > 0 ,
where
  • P ( A B ) is the posterior probability of A given B;
  • P ( B A ) is the likelihood of observing B given A;
  • P ( A ) is the prior probability of A;
  • P ( B ) is the probability of evidence B.
Equation (9) is the classical form of Bayes’ theorem, which allows the updating of prior beliefs P ( A ) in light of new evidence B.
BBNs are structured as DAGs, where nodes represent variables, and edges indicate conditional dependencies between these variables, showing probabilistic influence [35]. Each node has an associated conditional probability table (CPT), which quantifies the probability of each state given its parent nodes’ states [36]. This configuration enables BBNs to capture complex, cascading relationships across nodes, providing a holistic understanding of how changes in one variable propagate throughout the network [28].
Example: Medical diagnosis
Suppose we are trying to determine whether a person has a particular disease (A) based on a positive test result (B).
  • The disease affects 1% of the population: P ( A ) = 0.01 ;
  • If a person has the disease, the test detects it 95% of the time: P ( B A ) = 0.95 ;
  • If a person does not have the disease, the test provides a false positive 5% of the time: P ( B ¬ A ) = 0.05 .
To calculate P ( B ) , the total probability of testing positive, we use the law of total probability:
P ( B ) = P ( B A ) · P ( A ) + P ( B ¬ A ) · P ( ¬ A ) ,
P ( B ) = ( 0.95 × 0.01 ) + ( 0.05 × 0.99 ) = 0.0095 + 0.0495 = 0.059 .
Now, we can calculate the following using Bayes’ theorem:
P ( A B ) = P ( B A ) · P ( A ) P ( B ) = 0.0095 0.059 0.161 .
Thus, even with a positive test result, the probability that the person has the disease is only 16.1%. This highlights the importance of prior probabilities and the need for confirmatory testing.

2.1.6. Joint Probability Distribution in BBNs

The joint probability distribution over all variables in a BBN can be expressed using the chain rule:
P ( A 1 , A 2 , , A n ) = P ( A 1 ) · P ( A 2 A 1 ) · P ( A 3 A 1 , A 2 ) P ( A n A 1 , A 2 , , A n 1 ) .
In BBNs, due to conditional independence properties, this general chain rule is simplified. Each variable is conditionally independent of its non-descendants, given its parents in the DAG. Hence, the joint distribution over a set of variables U = { A 1 , A 2 , , A n } is factored as follows:
P ( U ) = i = 1 n P ( A i Parents ( A i ) ) .
This factorization significantly reduces the computational complexity and enables efficient inference in complex probabilistic models.

2.1.7. Influence Diagram

An influence diagram (ID) extends the capabilities of a BBN by incorporating decision-making elements, making it a powerful tool in complex socio-environmental risk assessments. Unlike BBNs, which focus solely on probabilistic relationships among variables, IDs include decision and utility nodes that evaluate potential choices and their impacts on outcomes. Decision nodes represent controllable actions, while utility nodes quantify the desirability of different outcomes, enabling the identification of optimal strategies within the risk assessment framework [26,37]. This capability is particularly relevant in socio-environmental risk management for large-scale infrastructure projects, where decisions about operational adjustments, ecological conservation, or community engagement need to be assessed for likelihood and their ability to meet sustainability and social objectives under variable conditions [38]. In this study, using ID is essential for evaluating the likelihood and potential impacts of various risk scenarios while also allowing decision-makers to assess mitigation strategies. This structure makes the model adaptable and robust, providing a valuable tool for socio-environmental experts to analyze and manage complex infrastructure project risks. For model construction, we employ Netica Netica from Norsys Software Corp., Vancouver, BC, Canada (www.norsys.com), which was specifically designed to manage the BBN models. Netica calculates the posterior probabilities using belief updating through a process called belief propagation, which ensures that each node’s probabilities are updated based on changes in the network. Specifically, Netica applies the sum-product algorithm to propagate beliefs, where the probabilities across nodes are updated as follows.

2.1.8. Propagation Step (Belief Updating)

Propagation, also known as belief updating or inference, is the process by which new evidence is integrated into a Bayesian belief network (BBN), updating probabilities throughout the network. When new evidence (observed data) is introduced, it propagates through the network, updating the conditional probabilities of interconnected nodes.
The propagation uses algorithms such as the sum-product algorithm. (message-passing), which systematically recalculates beliefs based on the network structure and the conditional probability tables (CPTs).
The propagation formula is as follows:
P ( X E ) = P a ( x ) P ( X Pa ( X ) ) × P ( Pa ( X ) E ) ,
where
  • X is the target node whose belief (probability distribution) is being updated;
  • Pa ( X ) is the parent nodes of node X;
  • P ( X Pa ( X ) ) is the conditional probability from the CPT of X;
  • P ( Pa ( X ) E ) is the updated (posterior) probability of the parent nodes given evidence E.
Example: Rain and wet grass
Consider a simple BBN with two nodes:
  • Rain (R) is the parent node;
  • Wet grass (W) is the child node.
The prior probabilities are calculated as follows: P ( R = Yes ) = 0.3 , P ( R = No ) = 0.7 .
Conditional probabilities (CPT) are determined via the following: P ( W = Yes R = Yes ) = 0.9 , P ( W = Yes R = No ) = 0.1 .
Given observed evidence W = Yes , we update the belief about R using Bayes’ Theorem:
P ( R = Yes W = Yes ) = P ( W = Yes R = Yes ) · P ( R = Yes ) P ( W = Yes ) .
The probability of marginal evidence is calculated as follows: P ( W = Yes ) = ( 0.9 · 0.3 ) + ( 0.1 · 0.7 ) = 0.34 ,
P ( R = Yes W = Yes ) = 0.9 · 0.3 0.34 0.79 .
After observing that the grass was wet, the belief in rain increased from 0.3 (prior) to 0.79 (posterior).

2.1.9. Marginalization

Marginalization involves computing the probability distribution of a node by summing over irrelevant or latent variables. It simplifies calculations and yields the marginal distribution of a target variable.
The general marginalization formula is as follows:
P ( X ) = y P ( X Y ) × P ( Y ) ,
where X is the target node and Y is the parent or intermediate variable.
Example: Season and Rain
Given P ( S = Summer ) = 0.4 , P ( S = Winter ) = 0.6 ,   P ( R = Yes S = Summer ) = 0.2 , P ( R = Yes S = Winter ) = 0.8 .
The marginal probability of rain is calculated as follows:
P ( R = Yes ) = S P ( R = Yes S ) · P ( S ) ,
P ( R = Yes ) = ( 0.2 · 0.4 ) + ( 0.8 · 0.6 ) = 0.08 + 0.48 = 0.56 .
Thus, the marginal probability of rain is 0.56 .

2.1.10. Expected Utility Calculation (Influence Diagram)

Influence diagrams (IDs) extend BBNs by incorporating decision nodes (controllable actions) and utility nodes (quantifying outcomes’ desirability). Expected utility (EU) calculations determine the best decision by assessing expected outcomes. The expected utility (EU) of a decision D is calculated as follows:
E U ( D ) = u P ( U = u D ) · U ( u ) ,
where
  • D is the decision node (e.g., project location);
  • U ( u ) is the utility value for outcome u;
  • P ( U = u D ) is the probability of utility outcome u given decision D.
Example: Hydropower dam decision
The decision options are as follows:
  • Option A: A high-capacity site;
  • Option B: A low-impact ecological site.
The utility values (in million USD) are calculated as follows:
U ( High ) = 100 , U ( Moderate ) = 60 , U ( Low ) = 20 .
The expected utility calculations include the following (refer to Table 3):
O p t i o n A : E U ( A ) = ( 0.6 · 100 ) + ( 0.3 · 60 ) + ( 0.1 · 20 ) = 80 ,
O p t i o n B : E U ( B ) = ( 0.3 · 100 ) + ( 0.5 · 60 ) + ( 0.2 · 20 ) = 64 .
Option A provides a higher expected utility (EU = 80) than Option B (EU = 64). Thus, the model suggests selecting Option A based on the expected utility analysis. For further details on the Bayesian networks theory, refer to [35].

2.2. Model Development Process, Risk Factor Identification, and Data Processing

Data for this study were sourced from multiple official documents, including reports implemented by regulatory agencies and EIAs from various large-scale infrastructure projects. In the specific case of the BHP along the Kunhar River in Khyber Pakhtunkhwa (KPK), Pakistan, reports from the Environmental Protection Agency (EPA) and the EIA document by Hagler and Bailey [39] were utilized. These were primary references to identify environmental, social, operational, and construction risks. Figure 3 represents a systematic approach to building and implementing a BBN model for risk assessment in large infrastructure projects in ecologically sensitive areas.

2.3. Model Structure

The selection of variables for the BIRMM follows established guidelines for identifying and assessing environmental and social impacts. These guidelines emphasize that impact evaluation combines quantitative and qualitative elements, drawing on scientific data and subjective judgments from stakeholders and experts [40,41,42]. Key impact characteristics were chosen to develop a structured and interpretable model to analyze potential risks comprehensively. Table 4 outlines the hierarchical structure of the BIRMM, categorizing nodes by position, possible states, classification methods, and node type based on insights from historical data and expert consultation. The core variables selected for this model align with widely accepted EIA characteristics. In Table 5, probability ranges and their corresponding risk levels are presented.
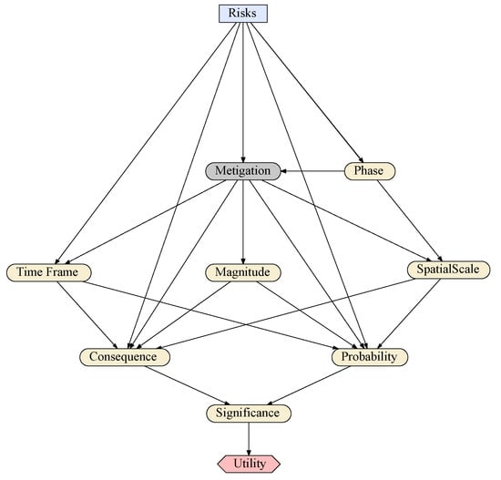
The BBN model incorporates a comprehensive set of nodes, each playing a distinct role in the environmental risk assessment. Figure 4 displays the model structure. Central to the model is the risk factor (decision mode), which consolidates all identified risk factors and represents the core decision-making aspect of the model. This node enables proactive risk management by simulating the impacts of various mitigation strategies on overall risk levels.
The framework incorporates various nodes to facilitate a comprehensive risk assessment for environmental management:
  • Decision node: In decision networks, also known as influence diagrams, decision nodes are represented as rectangles, representing the choices available to decision-makers, enabling scenario evaluation and comparison of mitigation strategies. They integrate available information and uncertainties to optimize decisions, supporting effective risk management.
  • Phase node: The phase node categorizes impacts based on the project lifecycle, such as construction and operation, allowing tailored management strategies for each phase.
  • Time frame node: The time frame node classifies impacts by duration and frequency, supporting targeted mitigation strategies aligned with project longevity.
  • Magnitude node: The magnitude node assesses impact intensity as major, moderate, or minor, informing public concern and regulatory compliance.
  • Spatial scale node: The spatial scale node specifies the geographical scope of impacts as small, intermediate, or extensive, guiding the approach to mitigation efforts.
  • Consequence node: The consequence node evaluates cumulative severity based on magnitude, scale, and duration, prioritizing significant impacts.
  • Probability node: The probability node calculates the likelihood of impacts occurring, aiding in pre-emptive risk management strategies.
  • Significance node: The significance node weighs each impact’s importance based on societal and regulatory concerns, ensuring alignment with stakeholder priorities.
  • Utility node: The utility node synthesizes all factors to provide a holistic view of the project’s risk profile and assess the effectiveness of mitigation efforts.
  • Mitigation node: The mitigation node represents interventions aimed at reducing adverse outcomes, with its probability distribution influenced by various factors.
This comprehensive approach enhances informed decision-making and supports effective risk management in environmental assessments.

2.4. Model Validation and Calibration

For large-scale infrastructure and ecosystem-modifier projects, leveraging domain expertise is vital for creating BBN models that can accurately assess and manage risks. By grounding the model in historical data, previous studies, and expert validation, it becomes a robust tool for capturing socio-environmental risks effectively.
  • Historical Data and Previous Studies as Foundational Inputs: The BBN model was built on historical data and findings from prior risk assessment studies of similar large-scale projects. These inputs included documented ecosystem changes, biodiversity loss, and socio-environmental risks, ensuring a comprehensive representation of relevant variables. This foundation allowed the model to reflect real-world dynamics and serve as a reliable risk management framework.
  • Expert Validation for Holistic Risk Representation: A diverse group of experts, including environmental scientists, engineers, socio-environmental consultants, and representatives from regulatory authorities such as the EPA, validated the model’s structure and key variables. Their role was pivotal in ensuring that the model effectively captures a comprehensive range of risks across the socio-environmental domain and can be adapted for various projects. Additionally, the experts focused on the model’s adaptability, scalability, and usability, making it user-friendly and transparent. These qualities ensure the model meets project-specific needs and aligns with broader stakeholder expectations for sustainability and inclusivity in risk management.
  • Parameterizing CPTs: CPTs were parameterized using historical data and insights from previous studies. These probabilities were reviewed and refined under the supervision of domain experts, ensuring accurate risk quantification. By incorporating expert-driven probabilities, the BBN was able to simulate the likelihood of outcomes under various scenarios, enhancing its predictive capacity for socio-environmental risks.
  • Model Validation Through Case Study Application: The model was validated using BHP as a case study. Data from BHP’s EIA served as a basis for testing the model’s accuracy. The validation process involved comparing the model’s predictions with documented risks and mitigation measures in the EIA. This step ensured the model’s reliability for assessing socio-environmental risks in real-world projects.
  • Scenario Analysis for Decision Support: Experts played a critical role in guiding scenario analysis using the BBN. They explored potential outcomes based on varying decisions and risk management strategies, providing stakeholders with a clear understanding of the implications of different choices.
By simulating a range of mitigation strategies specific to the BHP, the model demonstrated its capability to support well-informed decision-making. These analyses ensured alignment with the project’s sustainability and risk management goals, enabling the development of adaptive solutions that address both immediate and long-term socio-environmental risks effectively.

3. Study Area: BHP

The BHP is a 300 MW run-of-the-river installation on the Kunhar River in Pakistan’s KPK Province, near Balakot (34.5479° N, 73.3619° E). The project is strategically located within the steep terrain of the Kaghan Valley, where elevations range from 629 m at the project site to over 5000 m in adjacent peaks. This geographic setting enables the project to harness natural elevation gradients and seasonal flow peaks to optimize renewable energy generation [43]. The estimated cost of the BHP is approximately USD 755 million, funded through a blend of international and governmental resources. The Asian Development Bank (ADB) has provided a loan of USD 300 million, with an additional USD 280 million contributed by the Asian Infrastructure Investment Bank (AIIB), and the remaining USD 175 million will be paid by the Government [44]. The Government of Pakistan, via the Pakhtunkhwa Energy Development Organization (PEDO), supports local infrastructure enhancements and community development initiatives. This financial model reflects a collaborative investment approach, underscoring a commitment to sustainable regional development and advancing renewable energy objectives.
The Kunhar River’s flow regime is influenced by a temperate monsoon climate, receiving annual precipitation between 1300 and 1500 mm, primarily from July to September. Winter snow accumulation in the higher altitudes contributes to the river’s flow during the spring and summer through snowmelt. This seasonal variability is essential for the project’s hydropower design, ensuring predictable high flows in the summer months [45]. However, climate models predict a shift from a snow-fed system to a rainfall-dependent regime by the 2080s, potentially leading to higher peak discharges during wet seasons and reduced base flows during dry periods. These changes could amplify flow variability by up to 24%, necessitating adaptive management strategies to maintain hydropower reliability amidst evolving hydrological conditions [46,47]. Land use and land cover (LULC) changes significantly influence the hydrology of the Kunhar River. Akbar et al., utilizing the soil and water assessment tool (SWAT), demonstrated that while LULC changes alone moderately increase runoff, their combined effect with climate change results in pronounced seasonal flow variability [46]. High flows during the wet season have intensified, whereas low flows in the dry season have become more marked, presenting potential water scarcity challenges during critical agricultural periods. Projections by Haider et al. indicate that monthly precipitation in the basin may increase by 20–29% by the century’s end under CMIP6 scenarios, suggesting that seasonal water availability may become more volatile [47].
The Balakot project is part of a series of hydropower installations along the Kunhar River, including the upstream 884 MW Suki Kinari project and the downstream 150 MW Patrind project. This cascading arrangement maximizes the river’s renewable energy potential and introduces cumulative impacts on flow regimes, sediment transport, and aquatic ecosystems. Table 6 lists these projects and their current statuses, highlighting the strategic importance of the Kunhar River for Pakistan’s renewable energy infrastructure. Figure 5 depicts the integrity of the ecosystem across the sequential implementation of hydropower plants. While Figure 6 illustrates the existing social infrastructure and indicates how the project may reshape accessibility and logistical dynamics within the community.
The potential risks and their respective IDs, descriptions, and potential effects identified through analysis of official EIA and regulatory documents are presented in Table 7. These include ecosystem degradation, community displacement, and operational inefficiencies.

4. Results and Discussion

The application of the BIRMM provided a robust and comprehensive framework for evaluating the socio-environmental risks associated with the BHP. By integrating probabilistic analysis with dynamic scenario modeling, BIRMM facilitated an in-depth assessment of risks across the project’s lifecycle. This approach enabled identifying, prioritizing, and evaluating risks based on their severity, probability, and interdependencies.
Through its dual-phase analysis, BIRMM effectively addressed the immediate construction-related risks and the enduring operational-phase challenges. This systematic classification highlighted critical risks and uncovered the underlying interactions among risk factors, offering actionable insights to support targeted mitigation strategies. The BIRMM framework calculates an expected utility value for each risk using influence diagram logic. These values are displayed directly within the decision node corresponding to each risk and represent the aggregated severity or undesirability of that risk based on its characteristics such as probability, magnitude, consequence, spatial scale, and time frame. The expected utility is computed as a probability-weighted average of utility scores defined within the utility node. This allows the model to prioritize risks under given conditions. Higher expected utility values indicate more critical risks. As mitigation scenarios are introduced (e.g., setting the mitigation node to “After”), the expected utilities update automatically to reflect improved outcomes. This change in expected utility before and after mitigation provides a quantitative basis for assessing mitigation strategies’ effectiveness across construction and operational phases.
The following sections present the key findings for each project phase, focusing on high-priority risks, mitigation outcomes, and their implications for sustainable project management.

4.1. Construction Phase Risks

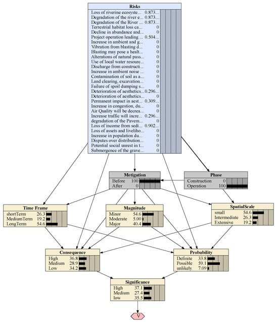
The construction phase represents a critical period in the project lifecycle, characterized by significant socio-environmental challenges. BIRMM was configured to assign a 100% probability to the Phase Node in the Construction state and the Mitigation Node in the Before state to model these risks. This setup ensured the identification and quantification of risks likely to emerge during the construction phase before implementing mitigation measures (Figure 7).

4.1.1. High-Impact Risks

The application of BIRMM during the construction and pre-construction phases highlighted several high-priority risks with pronounced socio-economic and ecological implications (Figure 7 and Table 8). The most critical risk identified was the loss of assets and livelihoods due to land acquisition (expected utility value: 0.9028). This issue arises primarily from the displacement of local populations and insufficient compensation, leading to prolonged financial strain and social unrest.
Another prominent concern is the loss of riverine ecosystems due to reservoir inundation (expected utility value: 0.87365). This risk results in extensive habitat destruction, declining aquatic biodiversity, and disruptions to local fisheries, significantly affecting communities reliant on these ecosystems. Similarly, the degradation of downstream river ecosystems (expected utility value: 0.87365) exacerbates ecological threats, impairing water quality and biodiversity.
Additional high-impact risks include alterations to natural water passages due to blasting (expected utility value: 0.82599) and failures of spoil dumping sites (expected utility value: 0.826). These risks underscore the urgency of implementing robust mitigation measures to address both immediate and cascading socio-environmental impacts.

4.1.2. Moderate Risks

BIRMM also identified a set of moderate risks that, while less critical, require focused management. For example, blasting during construction poses risks such as noise pollution, flying debris, and respiratory issues for workers and nearby residents (expected utility value: 0.56492). It also disrupts groundwater systems, affecting local water availability.
Other moderate risks include air pollution from construction activities and traffic (expected utility value: 0.53979) and soil contamination from accidental spills (expected utility value: 0.54008). These environmental concerns highlight the need for continuous monitoring and proactive interventions. Social challenges, such as in-migration pressure on social infrastructure (expected utility value: 0.56503) and employment conflicts between local residents and migrant workers (expected utility value: 0.56503), also emerged as moderate risks, requiring effective community engagement and conflict resolution strategies to maintain social harmony.

4.1.3. Low Probability Risks

Several risks during the construction phase were categorized as low-priority due to their limited impact or likelihood. These include terrestrial habitat loss (expected utility value: 0.29647) and a decline in terrestrial biodiversity (expected utility value: 0.29647), which are localized and less consequential than high-priority risks.
Traffic-related concerns, such as traffic congestion during construction and pavement wear from heavy vehicles (both with expected utility values of 0.29647), were also identified as low-probability risks. Additionally, aesthetic impacts from low river flows (expected utility value: 0.30967) and permanent visual changes from new developments (expected utility value: 0.30967) were noted to have minimal long-term consequences.
Finally, BIRMM identified risks with an expected utility value of 0 (refer to Table 8), indicating that these risks are unlikely to pose significant threats during the construction phase.

4.2. Operational Phase Risks

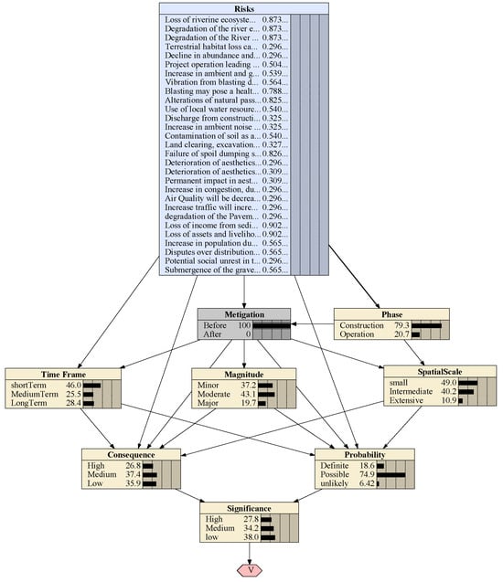
The operational phase introduces distinct socio-environmental challenges that require careful assessment and management. BIRMM was configured to assign a 100% probability to the phase node in the operation state and the Mitigation Node in the before state to evaluate risks during this phase. This setup captured risks likely to arise during the operational phase before implementing mitigation measures (refer to Figure 8).

4.2.1. High-Profile Risks

Key risks identified during the operational phase were associated with significant socio-economic and ecological implications. The loss of income from sediment mining emerged as a primary concern, as alterations in sediment flow resulting from project operations can disrupt local economies. This poses substantial challenges for communities reliant on sediment-related activities, emphasizing the need for targeted mitigation efforts.
Another high-priority risk was the degradation and loss of riverine ecosystems. Modified water flows and disrupted habitats during operations were associated with long-term consequences, including biodiversity decline and ecosystem health. These risks underscore the necessity of robust management strategies to mitigate adverse effects on environmental integrity and local economies.

4.2.2. Moderate and Low-Profile Risks

In addition to high-impact risks, BIRMM identified several moderate risks requiring consistent management to minimize their effects on the environment and local communities. Animal disturbances caused by ongoing operations were highlighted as a moderate concern. Persistent noise and activity were found to disrupt wildlife habitats, potentially leading to stress and behavioral changes in animal populations. Mitigation strategies aimed at minimizing operational disturbances are essential to safeguard local biodiversity.
Aesthetic impacts were also noted as significant concerns during the operational phase. These impacts included permanent visual changes resulting from infrastructure developments, which may diminish community satisfaction and tourism appeal, and the gradual deterioration of scenic quality due to continuous operations. Both types of aesthetic changes highlight the importance of integrating visual and environmental considerations into operational planning.
Increased traffic congestion during the operational phase emerged as another moderate concern. The heightened traffic associated with project operations may strain local infrastructure, leading to delays, increased stress, and reduced air quality for nearby residents. Targeted traffic management strategies will be essential to address these impacts effectively.
The rankings of these operational risks, as determined by BIRMM, are summarized in Table 9 and visually represented in Figure 8, providing a comprehensive overview of the socio-environmental challenges associated with the project’s operational phase.

4.3. Joint Risks for Construction and Operation Phases

The integrated analysis of socio-environmental risks spanning both the construction and operational phases provides a comprehensive understanding of challenges across the entire lifecycle of the BHP. By combining insights from these phases, the BIRMM model offers key perspectives on the persistence and variability of risks, enabling the development of effective, long-term mitigation strategies (Figure 9 and Table 10).

4.3.1. Joint High-Profile Risks

The combined evaluation of construction and operational phases identified several high-profile risks demanding immediate attention and mitigation. Among these, the loss of assets and livelihoods due to land acquisition emerged as the most critical concern (expected utility value: 0.90280). This risk profoundly affects socio-economic stability by displacing local populations and causing significant income loss.
The loss and degradation of riverine ecosystems (expected utility value: 0.87365 each) were also highlighted as critical risks, threatening biodiversity, water quality, and fisheries. These issues underline the necessity for robust ecological mitigation measures and continuous monitoring efforts. Additional high-profile risks included blasting activities, which pose health hazards (expected utility value: 0.78824) and disrupt natural water passages (expected utility value: 0.82599). The failure of spoil dumping sites (expected utility value: 0.82600) further exacerbates environmental risks, emphasizing the need for stringent waste management protocols.
These findings underscore the importance of implementing adaptive and comprehensive mitigation strategies to effectively address these significant socio-environmental challenges.

4.3.2. Moderate-Profile Risk

The joint analysis also identified several moderate-profile risks that require focused mitigation to prevent cascading impacts. Key concerns included blasting health hazards (expected utility value: 0.56492), involving risks such as noise, vibrations, and flying debris, increased air pollution (expected utility value: 0.53979), and soil contamination from accidental spills (expected utility value: 0.54008), which threaten environmental quality and public health.
Socio-economic risks were also identified as moderate concerns, such as population increases due to in-migration and employment distribution conflicts (expected utility value: 0.56503 each). These risks can lead to social tensions and strain on local infrastructure, necessitating proactive community engagement and equitable resource management. Additional moderate risks include using local water resources for construction (expected utility value: 0.54008) and the submergence of culturally significant graveyards (expected utility value: 0.56503), which require targeted interventions to preserve cultural heritage and local water availability.

4.3.3. Low-Profile Risks

The joint analysis revealed several low-profile risks with localized and limited socio-environmental impacts. For example, aesthetic impacts from construction activities (expected utility value: 0.29647) are confined to visual disturbances that may influence resident satisfaction or tourism appeal but have minimal long-term consequences.
Traffic-related concerns, including congestion (expected utility value: 0.29647) and pavement wear from heavy vehicles (expected utility value: 0.29647), were also classified as low-priority risks. These can be addressed through basic traffic management measures, such as rerouting traffic or scheduling construction during off-peak hours. Similarly, risks such as air quality degradation due to increased traffic (expected utility value: 0.29647) will unlikely require intensive mitigation efforts.
While these low-profile risks are less critical, addressing them with cost-effective strategies can enhance the project’s socio-environmental management framework and contribute to sustainable project outcomes.

4.4. Analysis of Risk Mitigation Strategies

The effectiveness of mitigation strategies proposed in the EIA and implemented within the BIRMM framework is comprehensively depicted in Figure 10, Figure 11 and Figure 12 and Table 11. The evaluation underscores the importance of targeted and adaptive interventions in addressing the socio-environmental challenges associated with complex infrastructure projects like BHP. The comparative analysis of risks before and after mitigation revealed substantial reductions in expected utility values for high-priority risks, demonstrating the success of these strategies in minimizing adverse impacts.
For instance, the risk associated with the failure of spoil dumping sites showed significant improvements, reflecting the efficacy of enhanced waste management practices in mitigating environmental damage. Similarly, the loss of income from sediment mining experienced notable reductions in expected utility values, indicating the success of alternative livelihood programs in supporting affected communities. Mitigation efforts addressing land acquisition impacts resulted in a marked decrease in expected utility values, highlighting the importance of equitable compensation policies and livelihood restoration initiatives to alleviate socio-economic burdens.
Moderate risks, such as blasting health hazards and alterations to natural water passages, demonstrated notable improvements post-mitigation. These results underscore the effectiveness of safety protocols, noise control measures, and groundwater restoration initiatives. However, certain risks, such as losing riverine ecosystems, retained relatively high expected utility values even after mitigation. This persistence emphasizes the limitations of current mitigation strategies in addressing long-term ecological impacts and the need for ongoing ecological monitoring and adaptive management to ensure sustained effectiveness.
Low-priority risks, including aesthetic impacts and traffic-related issues, exhibited minimal changes after mitigation. Although these risks are of lower priority, their persistence suggests opportunities to improve standard operational practices. Enhancing traffic management and fostering community engagement can address stakeholder concerns and contribute to a more holistic risk management approach.
The shift in risk probabilities, as shown in Figure 12, provides further evidence of the effectiveness of the implemented mitigation efforts. Post-mitigation results indicate a high density of low-risk probabilities, in contrast to the more balanced distribution observed prior to mitigation. These findings highlight the success of targeted interventions in reducing high-risk probabilities and demonstrate the accuracy of the BIRMM framework in evaluating mitigation outcomes.
Collectively, these results emphasize the importance of adaptive management strategies and the necessity of sustained efforts to address both persistent and emerging risks. By identifying areas for refinement, the BIRMM framework provides a robust foundation for achieving sustainable and balanced project outcomes.

4.5. Managerial Insights

The BIRMM framework offers practical and strategic value for managing socio-environmental risks throughout the lifecycle of large-scale infrastructure projects. Its probabilistic modeling and scenario-based simulation capabilities enable decision-makers to proactively assess risks, evaluate mitigation strategies, and allocate resources where they are most impactful. This is particularly useful for addressing high-priority risks such as ecosystem degradation, displacement-related socio-economic losses, and long-term environmental disruption, where early intervention and adaptive planning are critical. A significant advantage of BIRMM is its ability to support comprehensive planning across all project phases, such as planning construction, operation, and post-operation while maintaining flexibility for different risk categories. With the help of scenario analysis, managers can simulate various mitigation strategies and compare their effectiveness through expected utility outputs, enabling a data-driven approach to identify the most cost-effective and feasible interventions. For instance, traffic-related risks that showed minimal utility reduction post-mitigation can guide managers to explore alternative or site-specific transportation measures. The model is also highly scalable and transferable. Adapting BIRMM to other project types or sectors, such as transportation infrastructure, energy corridors, or urban development, requires only replacing risk factors in the decision node and updating the associated CPTs. This adaptability is enabled because most large-scale projects can be evaluated using BIRMM dimensions such as time frame, magnitude, spatial scale, etc. These shared characteristics make BIRMM’s structure broadly applicable, reducing the need for complex redesigns and supporting rapid customization. Effective implementation of BIRMM also requires coordinated stakeholder engagement at key stages of the project cycle. During the baseline socio-environmental risk assessment, environmental consultants and scientists are essential in identifying variables and populating initial CPTs. Local studies, field data, and input from community consultations support their work. Environmental experts adjust CPTs based on probabilistic forecasting to evaluate alternative mitigation strategies in the risk ranking and mitigation simulation phase. Once the model is configured, BIRMM becomes a decision-support tool for project risk managers and policy-makers, who can interpret expected utility outputs and prioritize risk response strategies accordingly. In the post-implementation phase, the model supports monitoring and adaptive management by allowing updates to CPTs as new data emerges, helping track the effectiveness of mitigation measures over time. In summary, BIRMM provides a unified, adaptable, and evidence-based approach to socio-environmental risk management. It enables infrastructure planners and managers to anticipate and mitigate risks proactively, build transparency into the decision-making process, and align project outcomes with sustainability, regulatory, and community expectations.

4.6. Policy Implications

The findings of this study offer important implications for policy-makers involved in environmental planning, infrastructure governance, and sustainability regulation. The BIRMM framework provides a transparent, evidence-based tool for informing regulatory decisions within the EIA process by quantifying and ranking socio-environmental risks across project phases. It enables the early identification of high-severity risks, supports the comparative evaluation of mitigation strategies, and facilitates stakeholder-inclusive planning. As governments increasingly adopt adaptive and data-driven planning frameworks, models like BIRMM can serve as technical foundations for updating EIA guidelines, prioritizing environmental safeguards, and promoting more resilient infrastructure development policies aligned with long-term sustainability goals.

5. Conclusions

This study introduced the Bayesian Integrated Risk Mitigation Model (BIRMM), a robust and adaptable decision-support tool for socio-environmental risk assessment in large-scale infrastructure projects. By leveraging a Bayesian Influence Diagram, BIRMM integrates diverse risk factors into a unified probabilistic framework, including environmental, social, and operational elements. Its core capabilities include simulating risk behavior across different project phases, ranking risks based on expected utility values, and evaluating the effectiveness of mitigation strategies through dynamic scenario analysis. The model’s application to the Balakot Hydropower Project demonstrated its ability to identify high-priority risks, assess intervention outcomes, and inform decision-making under conditions of uncertainty. BIRMM’s modular and scalable architecture enables seamless adaptation to various sectors, such as energy, transportation, and urban development. By updating risk variables and conditional probability tables, the model can be readily customized to suit different project contexts without requiring structural redesign. Ultimately, BIRMM bridges the gap between technical risk modeling and actionable project planning. It offers a practical yet rigorous method for prioritizing socio-environmental risks, supporting equitable mitigation, and enhancing transparency in infrastructure decision-making. As infrastructure development becomes increasingly complex and sustainability-focused, tools like BIRMM can play a pivotal role in building resilience, guiding policy, and ensuring balanced outcomes for communities and ecosystems.

5.1. Advantages and Limitations

The BIRMM presents several practical advantages that make it well-suited for risk assessment in complex infrastructure projects. Its modular structure allows for flexibility across diverse project types and phases, while its probabilistic foundation provides a coherent framework for incorporating expert knowledge and available empirical data. One of BIRMM’s notable strengths is its ability to operate effectively with small or incomplete datasets. As reported in the literature, BBNs do not require large sample sizes, and their predictive accuracy can remain high even in data-limited environments. Furthermore, the Bayesian framework allows prior knowledge to be formally integrated and updated with new data, making it a dynamic tool for adaptive learning and decision-making. Another core advantage of BIRMM is its intentional simplicity in network design. Unlike many risk models that become computationally intensive when scaling to real-world complexity, BIRMM incorporates complex socio-environmental risks in the simplest possible structure. By minimizing unnecessary dependencies and structuring nodes carefully, the model avoids excessive conditional probability table (CPT) population and reduces computational load. This design makes it efficient to run and more straightforward to communicate and update, which is critical for integration into environmental impact assessment (EIA) processes and policy applications. Despite these advantages, BIRMM also has certain limitations. The model does not currently account for cascading or interdependent risks, where the occurrence of one event increases the likelihood or severity of another. This means compounding effects must be estimated externally and manually embedded into CPTs. While this simplifies computation, it may overlook significant interactions in highly interconnected systems as it does not force the user to cumulative effects. Another consideration is the reliance on expert judgment during model development. Although Bayesian Networks are well-suited for combining different levels of knowledge and data accuracy (Marcot et al.), eliciting reliable probability estimates from domain experts can be challenging. Experts may struggle to express knowledge as distributions, especially for rare events, and may unconsciously introduce heuristic biases (Morgan and Henrion). Structured elicitation processes and combining multiple expert opinions are recommended to mitigate these biases. Lastly, while BIRMM’s structure is scalable, its application still requires a working knowledge of Bayesian reasoning and software such as Netica. This technical barrier may limit its use in contexts with limited modeling capacity. Broader adoption would benefit from training programs, simplified interfaces, and possibly web-based deployment options that democratize access to the tool.

5.2. Future Work

Future research should enhance BIRMM’s capacity to model cascading and interdependent risks by integrating dynamic Bayesian structures or influence propagation methods. Expanding the framework for automated data integration and real-time scenario updating would further increase its adaptability in rapidly changing project environments. Additionally, cross-sectoral applications such as urban development, transportation, and industrial infrastructure would allow for broader validation and refinement of the model. Improving stakeholder interaction through user-friendly, web-based platforms could also support collaborative decision-making and mainstream BIRMM in real-world planning workflows.

Author Contributions

Conceptualization, S.U.K. and K.A.S.; Methodology, S.U.K.; Software, S.U.K.; Validation, Q.Z. and K.A.S.; Resources, Q.Z. and K.A.S.; Data curation, M.W.; Writing—original draft, S.U.K.; Writing—review & editing, Q.Z., M.W., K.A.S. and S.S.S.; Visualization, M.W.; Supervision, Q.Z.; Project administration, Q.Z. All authors have read and agreed to the published version of the manuscript.

Funding

This study is supported by the National Natural Science Foundation of China (NSFC) under Project Nos. 72174019 and 72021001.

Institutional Review Board Statement

Not applicable.

Informed Consent Statement

Not applicable.

Data Availability Statement

The original contributions presented in this study are included in the article. Further inquiries can be directed to the corresponding author.

Conflicts of Interest

K.A.S. is employed by the Goldwind. The remaining authors declare that the research was conducted in the absence of any commercial or financial relationships that could be construed as a potential conflict of interest.

References

  1. Finnveden, G.; Hauschild, M.Z.; Ekvall, T.; Guinée, J.; Heijungs, R.; Hellweg, S.; Koehler, A.; Pennington, D.; Suh, S. Recent developments in life cycle assessment. J. Environ. Manag. 2009, 91, 1–21. [Google Scholar] [CrossRef] [PubMed]
  2. Brunner, P.H.; Rechberger, H. Handbook of Material Flow Analysis: For Environmental, Resource, and Waste Engineers; CRC Press: Boca Raton, FL, USA, 2016. [Google Scholar]
  3. Holt, E.; Miller, S. Bioindicators: Using organisms to measure. Nature 2011, 3, 8–13. [Google Scholar]
  4. Joseph, K.; Eslamian, S.; Ostad-Ali-Askari, K.; Nekooei, M.; Talebmorad, H.; Hasantabar-Amiri, A. Environmental Impact Assessment as a tool for sustainable development. In Encyclopedia of Sustainability in Higher Education; Springer: Berlin/Heidelberg, Germany, 2019; pp. 588–596. [Google Scholar]
  5. Sutherland, G.D.; Smith, J.; Louise Waterhouse, F.; Saunders, S.C.; Paige, K. A Pragmatic Approach for Developing Landbase Cumulative Effects Assessments with Aggregated Impacts Crossing Multiple Ecological Values. Environ. Manag. 2022, 69, 1020–1034. [Google Scholar] [CrossRef] [PubMed]
  6. Morrison-Saunders, A.; Baker, J.; Arts, J. Lessons from practice: Towards successful follow-up. Impact Assess. Proj. Apprais. 2003, 21, 43–56. [Google Scholar] [CrossRef]
  7. Al-Rashdan, D.; Al-Kloub, B.; Dean, A.; Al-Shemmeri, T. Environmental impact assessment and ranking the environmental projects in Jordan. Eur. J. Oper. Res. 1999, 118, 30–45. [Google Scholar] [CrossRef]
  8. Acharya, P. Three Gorges Dam Project: An Introduction. Hydro Nepal J. Water Energy Environ. 2008, 1, 54–56. [Google Scholar] [CrossRef]
  9. Xu, X.; Tan, Y.; Yang, G. Environmental impact assessments of the Three Gorges Project in China: Issues and interventions. Earth-Sci. Rev. 2013, 124, 115–125. [Google Scholar] [CrossRef]
  10. Stone, R. Three Gorges Dam: Into the Unknown. Science 2008, 321, 628–632. [Google Scholar] [CrossRef] [PubMed]
  11. Suter, G.W.; Loar, J.M. Weighing the ecological risk of hazardous waste sites. The Oak Ridge case. Environ. Sci. Technol. 1992, 26, 432–438. [Google Scholar] [CrossRef]
  12. Ganoulis, J. Risk Analysis of Water Pollution; John Wiley & Sons: Hoboken, NJ, USA, 2009. [Google Scholar]
  13. Pollino, C.A.; Woodberry, O.; Nicholson, A.; Korb, K.; Hart, B.T. Parameterisation and evaluation of a Bayesian network for use in an ecological risk assessment. Environ. Model. Softw. 2007, 22, 1140–1152. [Google Scholar] [CrossRef]
  14. Nyberg, J.B.; Marcot, B.G.; Sulyma, R. Using Bayesian belief networks in adaptive management. Can. J. For. Res. 2006, 36, 3104–3116. [Google Scholar] [CrossRef]
  15. Bond, A.; Retief, F.; Morrison-Saunders, A.; Pope, J.; Alberts, R.C.; Roos, C.; Cilliers, D. Investigating communication of findings in Environmental Impact Assessment and developing a research agenda for improvement. Environ. Impact Assess. Rev. 2024, 105, 107453. [Google Scholar] [CrossRef]
  16. Chaki, J. A Fuzzy Logic-Based Approach to Handle Uncertainty in Artificial Intelligence. In Handling Uncertainty in Artificial Intelligence; Springer: Berlin/Heidelberg, Germany, 2023; pp. 47–69. [Google Scholar]
  17. Digkoglou, P.; Papathanasiou, J. Application of multiple criteria decision aiding in environmental policy-making processes. Int. J. Environ. Sci. Technol. 2024, 22, 6967–6982. [Google Scholar] [CrossRef]
  18. Currie, D.J.; Smith, C.; Jagals, P. The application of system dynamics modelling to environmental health decision-making and policy-a scoping review. BMC Public Health 2018, 18, 402. [Google Scholar] [CrossRef]
  19. Peng, G.; Bang, K.E.; Markeset, T. Country risk mapping in a changing world—Comparative survey on academic research and industrial practices. Int. J. Syst. Assur. Eng. Manag. 2024, 16, 561–580. [Google Scholar] [CrossRef]
  20. Sibandze, P.; Kalumba, A.M.; H. Aljaddani, A.; Zhou, L.; Afuye, G.A. Geospatial mapping and meteorological flood risk assessment: A global research trend analysis. Environ. Manag. 2025, 75, 137–154. [Google Scholar] [CrossRef]
  21. Cain, J. Planning Improvements in Natural Resource Management. Guidelines for Using Bayesian Networks to Support the Planning and Management of Development Programmes in the Water Sector and Beyond. 2001. Available online: https://nora.nerc.ac.uk/id/eprint/9461/1/N009461BO.pdf (accessed on 26 March 2025).
  22. Bayes, T. LII. An essay towards solving a problem in the doctrine of chances. By the late Rev. Mr. Bayes, FRS communicated by Mr. Price, in a letter to John Canton, AMFR S. Philos. Trans. R. Soc. Lond. 1763, 53, 370–418. [Google Scholar]
  23. Pearl, J. Probabilistic Reasoning in Intelligent Systems: Networks of Plausible Inference; Elsevier: Amsterdam, The Netherlands, 2014. [Google Scholar]
  24. Borsuk, M.E.; Stow, C.A.; Reckhow, K.H. A Bayesian network of eutrophication models for synthesis, prediction, and uncertainty analysis. Ecol. Model. 2004, 173, 219–239. [Google Scholar] [CrossRef]
  25. Fenton, N.; Neil, M. The use of Bayes and causal modelling in decision making, uncertainty and risk. CEPIS Upgrad. 2011, 12, 10–21. [Google Scholar]
  26. Kaikkonen, L.; Parviainen, T.; Rahikainen, M.; Uusitalo, L.; Lehikoinen, A. Bayesian networks in environmental risk assessment: A review. Integr. Environ. Assess. Manag. 2021, 17, 62–78. [Google Scholar] [CrossRef]
  27. Barton, D.N.; Sundt, H.; Bustos, A.A.; Fjeldstad, H.P.; Hedger, R.; Forseth, T.; Köhler, B.; Aas, Ø.; Alfredsen, K.; Madsen, A.L. Multi-criteria decision analysis in Bayesian networks-Diagnosing ecosystem service trade-offs in a hydropower regulated river. Environ. Model. Softw. 2020, 124, 104604. [Google Scholar] [CrossRef]
  28. Marcot, B.G.; Steventon, J.D.; Sutherland, G.D.; McCann, R.K. Guidelines for developing and updating Bayesian belief networks applied to ecological modeling and conservation. Can. J. For. Res. 2006, 36, 3063–3074. [Google Scholar] [CrossRef]
  29. Chee, Y.E.; Wilkinson, L.; Nicholson, A.E.; Quintana-Ascencio, P.F.; Fauth, J.E.; Hall, D.; Ponzio, K.J.; Rumpff, L. Modelling spatial and temporal changes with GIS and Spatial and Dynamic Bayesian Networks. Environ. Model. Softw. 2016, 82, 108–120. [Google Scholar] [CrossRef]
  30. Bakken, T.H.; Barton, D.; Charmasson, J. Integrated hydrological risk analysis for hydropower projects. In Sustainable and Safe Dams Around the World/Un Monde de Barrages Durables et Sécuritaires; CRC Press: Boca Raton, FL, USA, 2019; pp. 2393–2408. [Google Scholar]
  31. Prado, L., Jr.; Fonseca, M.; Bernardes, J.V., Jr.; Santos, M.G.; Bortoni, E.C.; Bastos, G.S. Forecast of Operational Downtime of the Generating Units for Sediment Cleaning in the Water Intakes: A Case of the Jirau Hydropower Plant. Energies 2023, 16, 6354. [Google Scholar] [CrossRef]
  32. Xu, B.; Li, H.; Pang, W.; Chen, D.; Tian, Y.; Lei, X.; Gao, X.; Wu, C.; Patelli, E. Bayesian network approach to fault diagnosis of a hydroelectric generation system. Energy Sci. Eng. 2019, 7, 1669–1677. [Google Scholar] [CrossRef]
  33. De Cock, A.; Forio, M.A.E.; Dominguez-Granda, L.; Goethals, P.L. Bayesian belief networks for the analysis of the controversial role of hydropower development in the antagonistic agrofood-fisheries nexus: A potential approach supporting sustainable development in the Guayas river basin (Ecuador). Front. Environ. Sci. 2022, 10, 980442. [Google Scholar] [CrossRef]
  34. Malekmohammadi, B.; Tayebzadeh Moghadam, N. Application of Bayesian networks in a hierarchical structure for environmental risk assessment: A case study of the Gabric Dam, Iran. Environ. Monit. Assess. 2018, 190, 1–17. [Google Scholar] [CrossRef] [PubMed]
  35. Jensen, F.V.; Nielsen, T.D. Bayesian Networks and Decision Graphs; Springer: Berlin/Heidelberg, Germany, 2007; Volume 2. [Google Scholar]
  36. Kjaerulff, U.B.; Madsen, A.L. Bayesian Networks and Influence Diagrams; Springer: Berlin/Heidelberg, Germany, 2008; Volume 200, p. 114. [Google Scholar]
  37. Chen, S.; Chen, B.; Fath, B.D. Assessing the cumulative environmental impact of hydropower construction on river systems based on energy network model. Renew. Sustain. Energy Rev. 2015, 42, 78–92. [Google Scholar] [CrossRef]
  38. Chen, S.; Fath, B.; Chen, B.; Su, M. Evaluation of the changed properties of aquatic animals after dam construction using ecological network analysis. Procedia Environ. Sci. 2011, 5, 114–119. [Google Scholar] [CrossRef]
  39. Hagler Bailly Pakistan. Balakot Hydropower Development Project Environmental Impact Assessment Volume 1-Main Report Final EIA of Balakot Hydropower Development Project. 2019. Available online: https://www.adb.org/sites/default/files/linked-documents/49055-007-eiaab.pdf (accessed on 26 March 2025).
  40. Morris, P.; Therivel, R. Methods of Environmental Impact Assessment; Taylor & Francis: Oxfordshire, UK, 2001; Volume 2. [Google Scholar]
  41. Sustainability, S. International Finance Corporation’s Guidance Notes: Performance Standards on Environmental. 2012. Available online: https://documents1.worldbank.org/curated/en/454371481192973684/pdf/110835-GN-English-2012-Full-Document.pdf (accessed on 26 March 2025).
  42. Becker, H.A.; Vanclay, F. The International Handbook of Social Impact Assessment: Conceptual and Methodological Advances; Edward Elgar Publishing: Cheltenham, UK, 2003. [Google Scholar]
  43. Hagler Bailly Pakistan. Environmental Impact Assessment of Balakot Hydropower Development Project: Executive Summary; Technical Report; Asian Development Bank: Mandaluyong, Philippines, 2019. [Google Scholar]
  44. Asian Development Bank. Balakot Hydropower Development Project: Report and Recommendation of the President; Technical Report; Asian Development Bank: Mandaluyong, Philippines, 2021. [Google Scholar]
  45. Akbar, H.; Gheewala, S.H. Impact of Climate and Land Use Changes on flowrate in the Kunhar River Basin, Pakistan, for the Period (1992–2014). Arab. J. Geosci. 2021, 14, 707. [Google Scholar] [CrossRef]
  46. Asian Development Bank. Balakot Hydropower Development Project: Environmental Impact Assessment; Technical Report; Asian Development Bank: Mandaluyong, Philippines, 2019. [Google Scholar]
  47. Haider, S.; Masood, M.U.; Rashid, M.; Alshehri, F.; Pande, C.B.; Katipoğlu, O.M.; Costache, R. Simulation of the potential impacts of projected climate and land use change on runoff under CMIP6 scenarios. Water 2023, 15, 3421. [Google Scholar] [CrossRef]
Figure 1. Assessment method adoption based on the case study requirements.
Figure 1. Assessment method adoption based on the case study requirements.
Sustainability 17 03537 g001
Figure 2. Implementation and validation of the BN-based model.
Figure 2. Implementation and validation of the BN-based model.
Sustainability 17 03537 g002
Figure 3. BIRMM model framework.
Figure 3. BIRMM model framework.
Sustainability 17 03537 g003
Figure 4. Model structure.
Figure 4. Model structure.
Sustainability 17 03537 g004
Figure 5. Ecosystem integrity across sequential implementation of hydropower plants [46].
Figure 5. Ecosystem integrity across sequential implementation of hydropower plants [46].
Sustainability 17 03537 g005
Figure 6. Cascade of hydro-power projects [39].
Figure 6. Cascade of hydro-power projects [39].
Sustainability 17 03537 g006
Figure 7. Construction and pre-construction phase risks.
Figure 7. Construction and pre-construction phase risks.
Sustainability 17 03537 g007
Figure 8. Operational risks.
Figure 8. Operational risks.
Sustainability 17 03537 g008
Figure 9. Joint risks of construction and operation phases of the project.
Figure 9. Joint risks of construction and operation phases of the project.
Sustainability 17 03537 g009
Figure 10. After mitigation results.
Figure 10. After mitigation results.
Sustainability 17 03537 g010
Figure 11. Expected utility distribution of risks before and after implementation of mitigation strategies. This kernel density estimate (KDE) plot shows the distribution of expected utility values across all identified risks in the construction phase. The shift from the pre-mitigation curve (darker color) to the post-mitigation curve (lighter color) reflects a reduction in the severity and priority of most risks after applying mitigation strategies. The leftward movement of the distribution indicates the BIRMM model’s effectiveness in lowering the overall risk burden through targeted interventions.
Figure 11. Expected utility distribution of risks before and after implementation of mitigation strategies. This kernel density estimate (KDE) plot shows the distribution of expected utility values across all identified risks in the construction phase. The shift from the pre-mitigation curve (darker color) to the post-mitigation curve (lighter color) reflects a reduction in the severity and priority of most risks after applying mitigation strategies. The leftward movement of the distribution indicates the BIRMM model’s effectiveness in lowering the overall risk burden through targeted interventions.
Sustainability 17 03537 g011
Figure 12. Risk probability distribution and model effectiveness visualization. This figure presents a comparative risk ranking based on expected utility values before and after mitigation. Each bar represents a specific risk factor, with two expected utility values: one under the “Before Mitigation” scenario and one under “After Mitigation”. The reduction in expected utility values across most risks highlights the influence diagram’s capability to simulate and quantify mitigation impact. This supports evidence-based prioritization and resource allocation for risk management.
Figure 12. Risk probability distribution and model effectiveness visualization. This figure presents a comparative risk ranking based on expected utility values before and after mitigation. Each bar represents a specific risk factor, with two expected utility values: one under the “Before Mitigation” scenario and one under “After Mitigation”. The reduction in expected utility values across most risks highlights the influence diagram’s capability to simulate and quantify mitigation impact. This supports evidence-based prioritization and resource allocation for risk management.
Sustainability 17 03537 g012
Table 1. Common risk assessment tools in infrastructure projects.
Table 1. Common risk assessment tools in infrastructure projects.
MethodologyApproach SummaryAdvanlebelesLimitations
Risk MatrixVisual tool ranking risks by likelihood and impactSimple, quick, and easy to use for initial screeningSubjective; oversimplifies uncertainty; lacks precision for complex or interrelated risks
Risk RegisterLog of risks with descriptions, owners, and mitigation plansUseful for documentation and project monitoringDoes not handle uncertainty or update dynamically
Root Cause Analysis (RCA)Identifies and explores underlying causes of risksEffective in pinpointing issues for targeted mitigationMay not address uncertainty or cascading risks
Analytic Hierarchy Process (AHP)Uses pairwise comparisons to prioritize risks based on multiple criteriaHandle multiple criteria systematicallyRelies on subjective input for rankings; limited in handling uncertainty.
System DynamicsModels interactions and feedback loops over time using systems thinkingCaptures feedback loops and time-based behaviorsHigh complexity; requires large datasets; less effective for discrete risk evaluation
Table 2. Comparative analysis of advanced risk modeling frameworks.
Table 2. Comparative analysis of advanced risk modeling frameworks.
Feature/CapabilityFuzzy LogicMCDASystem DynamicsBBN Modeling
Probabilistic reasoning×××✓✓
Dynamic updating with new data×××✓✓
Scenario simulation✓✓
Independent simulation of each risk×××✓✓
Visual/graphical model structure×✓ (Partial)✓✓
Ease of interpretation and deployment×✓✓
Scalability across infrastructure domains✓ (Limited)✓✓
✓✓= strong capability; ✓ = present but limited; × = not supported.
Table 3. Probabilities given each decision.
Table 3. Probabilities given each decision.
DecisionHigh (U = 100)Moderate (U = 60)Low (U = 20)EU
Option A0.60.30.180
Option B0.30.50.264
Table 4. Hierarchical structure and variable selection of the BBN model.
Table 4. Hierarchical structure and variable selection of the BBN model.
UtilityGoalStatesMethod of Node State ClassificationNode Type
SignificanceCriteriaLow, Medium, HighExpert Knowledge, Historical dataUtility Node
ConsequenceSub-criteria—Level 1Low, Medium, HighExpert KnowledgeChance Node
ProbabilitySub-criteria—Level 1Unlikely, Possible, DefiniteExpert KnowledgeChance Node
Time FrameSub-criteria—Level 2Short Term, Medium Term, Long TermExpert KnowledgeChance Node
MagnitudeSub-criteria—Level 2Minor, Moderate, MajorExpert KnowledgeChance Node
Spatial ScaleSub-criteria—Level 2Small, Intermediate, ExtensiveExpert KnowledgeChance Node
MitigationSub-criteria—Level 3Before/AfterExpert KnowledgeChance Node
PhaseSub-criteria—Level 3Construction, OperationExpert KnowledgeChance Node
Risk FactorsAlternativesRefer to Risk description column in Table 5Expert Knowledge, Historical dataDecision Node
Table 5. Risk profile determination.
Table 5. Risk profile determination.
Probability RangeRisk Level
From 0.67 to 1High
From 0.4 to 0.66Medium
From 0 to 0.39Low
Table 6. HPPs planned on the Kunhar River (Pakistan, 2019).
Table 6. HPPs planned on the Kunhar River (Pakistan, 2019).
No.Project NameCapacity (MW)Dam Height (m)Status
1Batakundi HPP9658Planned
2Naran HPP18874Planned
3Suki Kinari HPP87055Under Construction
4Balakot HPP or BHDP31045Planned
5Patrind HPP14744In Operation
Table 7. Identified risks with descriptions and potential effects for the project.
Table 7. Identified risks with descriptions and potential effects for the project.
IDRisk DescriptionPotential Effects
R1Loss of riverine ecosystem due to reservoir inundationDestruction of aquatic habitats due to inundation; displacement of riverine species; reduced biodiversity affecting ecosystem balance and local fishing activities.
R2Ecosystem degradation in downstream low-flow areasReduced water flow impacting fish populations and aquatic plant life; altered sediment deposition patterns leading to habitat loss for sensitive species.
R3Ecosystem degradation downstream of tailraceFragmentation of river habitat; interference with fish migration routes; potential alteration in nutrient cycling and water quality downstream.
R4Terrestrial habitat loss from constructionDestruction of native flora and fauna; increased soil erosion risks; potential invasion by non-native species disrupting local ecosystems.
R5Decline in terrestrial biodiversity due to constructionDecline in plant and animal diversity; reduced habitat suitability for wildlife, impacting local food chains and increasing vulnerability to invasive species.
R6Animal disturbance from project operationsDisplacement of sensitive species due to noise and light pollution; possible declines in animal populations and changes in local biodiversity patterns.
R7Increased air pollution from construction and trafficRespiratory issues for nearby residents; particulate emissions lowering air quality; adverse effects on sensitive vegetation near construction zones.
R8Blasting vibrations during constructionStructural risks to nearby buildings; nuisance and psychological stress on local communities; potential to trigger landslides in vulnerable areas.
R9Flying debris from blastingRisk of injury to workers and local residents; potential damage to property; increased safety measures required to mitigate risks to surrounding areas.
R10Altered spring water paths due to blastingDisruption of natural water supply for communities relying on mountain springs; potential reduction in flow affecting local water availability and ecosystems.
R11Local water use for constructionReduced water availability for community use; competition for water resources leading to conflicts with local populations reliant on these supplies.
R12Water contamination from construction dischargePotential groundwater and surface water pollution; risk to local drinking water quality; adverse effects on fish and other aquatic life due to toxic runoff.
R13Noise increase from construction activitiesNuisance for residents and tourists; disturbance to local wildlife; possible stress-related impacts on the health of nearby communities and sensitive animal species.
R14Soil contamination from accidental spillsReduced soil productivity and fertility; risk to agricultural land; contamination risks affecting food crops and local food security.
R15Soil erosion and landslides from land clearing and excavationIncreased sediment load in rivers causing water quality issues; landscape instability, particularly during wet seasons; heightened landslide risks near slopes.
R16Spoil dumping failuresIncreased soil erosion; sedimentation in rivers, affecting water quality; long-term impacts on aquatic ecosystems and downstream water users.
R17Aesthetic impact of construction activitiesVisual disturbance diminishing local tourism appeal; altered landscapes for residents and visitors; potential decrease in property values.
R18Aesthetic impact from low river flowsScenic value decline affecting tourism; river habitat exposure reducing visual appeal; potential loss of recreational sites for locals and visitors.
R19Permanent visual impacts from new developmentsAltered landscape aesthetics; long-term visual changes affecting community satisfaction and regional attractiveness for tourism.
R20Traffic congestion due to constructionDelays in local traffic flow; increased pollution from vehicular congestion; wear and tear on existing infrastructure from heightened traffic.
R21Increase in traffic will increase community risksIncreased traffic can lead to car accidents or pedestrian accidents in the project area.
R22Traffic-induced air quality degradationReduced air quality due to heavy construction traffic; increased pollution exposure risk for residents; potential effects on local ecosystems.
R23Pavement wear from heavy construction vehiclesDeterioration of road surfaces; higher maintenance costs for local authorities; increased risk of accidents due to degraded infrastructure.
R24Reduced income from sediment miningEconomic losses for those reliant on sediment mining; altered sediment flow affecting mining activities; disruption of local economic stability.
R25Asset and livelihood loss due to land acquisitionDisplacement of families; financial losses for landowners and farmers; loss of community structures and social displacement challenges.
R26In-migration pressure on social infrastructureIncreased demand on schools, healthcare, and water systems; strain on local resources; potential for increased conflict over limited infrastructure.
R27Employment conflicts between locals and migrantsSocial tension over perceived inequity; potential conflicts affecting social cohesion and project acceptance among local communities.
R28Social unrest from cultural differences between locals and migrantsTension due to differing cultural norms; potential for misunderstandings and social friction affecting project implementation.
R29Submergence of culturally significant graveyardsLoss of cultural heritable sites; emotional and cultural impact on communities; potential disruption of traditional burial practices and local customs.
Table 8. Risk descriptions, probabilities, and rankings for the construction phase.
Table 8. Risk descriptions, probabilities, and rankings for the construction phase.
Risk IDRisk DescriptionExpected Utility ValuesRisk Priority Level
R1Loss of riverine ecosystem due to reservoir inundation0.873652
R2Ecosystem degradation in downstream low-flow areas0.873652
R3Ecosystem degradation downstream of tailrace0.873652
R4Terrestrial habitat loss from construction0.2964713
R5Decline in terrestrial biodiversity due to construction0.2964713
R6Animal disturbance from project operations0-
R7Increased air pollution from construction and traffic0.539799
R8Blasting vibrations during construction0.564927
R9Flying debris from blasting0.788245
R10Altered spring water paths due to blasting0.825994
R11Local water use for construction0.540088
R12Water contamination from construction discharge0.3252711
R13Noise increase from construction activities0.3252711
R14Soil contamination from accidental spills0.540088
R15Soil erosion and landslides from land clearing and excavation0.3272110
R16Spoil dumping failures0.8263
R17Aesthetic impact of construction activities0.2964713
R18Aesthetic impact from low river flows0.3096712
R19Permanent visual impacts from new developments0-
R20Traffic congestion due to construction0.2964713
R21Increase in traffic will increase community risks0.2964713
R22Traffic-induced air quality degradation014
R23Pavement wear from heavy construction vehicles0.2964713
R24Reduced income from sediment mining0-
R25Asset and livelihood loss due to land acquisition0.90281
R26In-migration pressure on social infrastructure0.565036
R27Employment conflicts between locals and migrants0.565036
R28Social unrest from cultural differences between locals and migrants0.2964713
R29Submergence of culturally significant graveyards0.565036
Table 9. Risk descriptions, probabilities, and rankings for the operational phase.
Table 9. Risk descriptions, probabilities, and rankings for the operational phase.
Risk IDRisk DescriptionExpected Utility ValuesRisk Priority Level
R25Loss of income from sediment mining0.902801
R1Loss of riverine ecosystem due to reservoir inundation0.873652
R2Degradation of the river ecosystem0.873652
R3Degradation of river ecosystem downstream of tailrace0.873652
R6Project operation leading to animal disturbance0.504903
R19Permanent impact on aesthetics0.309674
R17Deterioration of aesthetics due to project operation0.296475
R20Increase in traffic will increase community risk0.296475
Table 10. Combined construction and operation risks.
Table 10. Combined construction and operation risks.
Risk IDRisk DescriptionExpected Utility ValuesRisk Priority Level
R1Loss of riverine ecosystem0.873652
R2Degradation of the river ecosystem0.873652
R3Degradation of river ecosystem downstream of tailrace0.873652
R4Terrestrial habitat loss due to construction0.2964714
R5Decline in abundance and diversity of terrestrial flora and fauna0.2964714
R6Project operation leading to animal disturbance0.5049010
R7Increase in ambient and ground-level air pollution0.539799
R8Vibration from blasting during construction0.564927
R9Blasting poses a health risk0.788245
R10Alterations of natural water passage due to blasting0.825994
R11Use of local water resources for construction0.540088
R12Discharge from construction potentially contaminating water0.3252712
R13Increase in ambient noise levels from construction activities0.3252712
R14Soil contamination from accidental spills0.540088
R15Soil erosion and landslides from land clearing and excavation0.3272111
R16Failure of spoil dumping sites0.826003
R17Deterioration of aesthetics due to construction activities0.2964714
R18Deterioration of aesthetics and scenic value due to low river flows0.3096713
R19Permanent visual impacts from new developments0.3096713
R20Increase in traffic congestion0.2964714
R21Air quality degradation due to increased traffic volume0.2964714
R22Increase in traffic will increase community risk0.2964714
R23Pavement degradation from heavy construction vehicles                 0.2964714
R24Loss of income from sediment mining0.902801
R25Loss of assets and livelihood due to land acquisition0.902801
R26Population increase due to job-seeking immigrants0.565036
R27Employment distribution conflicts0.565036
R28Potential social unrest due to cultural differences0.2964714
R29Submergence of culturally significant graveyards0.565036
Table 11. Comparison of risk probabilities and rankings before and after mitigation measures.
Table 11. Comparison of risk probabilities and rankings before and after mitigation measures.
Risk IDRisk DescriptionBefore Mitigation Expected Utility ValuesAfter Mitigation Expected Utility ValuesBefore Mitigation Risk Priority LevelAfter Mitigation Risk Priority Level
R1Loss of riverine ecosystem0.873650.8736521
R2Degradation of the river ecosystem0.873650.8736521
R3Degradation of river ecosystem downstream of tailrace0.873650.8259922
R4Terrestrial habitat loss due to construction0.296470.296471412
R5Decline in abundance and diversity of terrestrial flora and fauna0.296470.296471412
R6Project operation leading to animal disturbance0.504900.30956109
R7Increase in ambient and ground-level air pollution0.539790.29647912
R8Vibration from blasting during construction0.564920.28360713
R9Blasting may pose a health risk0.788240.29723511
R10Alterations of natural water passage due to blasting0.825990.3128646
R11Use of local water resources for construction0.540080.26538815
R12Discharge from construction potentially contaminating water0.325270.265381215
R13Increase in ambient noise levels from construction activities0.325270.296471212
R14Contamination of soil as a result of accidental spills0.540080.28168814
R15Land clearing, excavation, and soil erosion0.327210.296471112
R16Failure of spoil dumping sites0.826000.3764734
R17Deterioration of aesthetics due to construction activities0.296470.296471412
R18Deterioration of aesthetics and scenic value due to low river flows0.309670.30967138
R19Permanent impact on aesthetics due to new developments0.309670.30967138
R20Increase in congestion due to increased traffic0.296470.296471412
R21Air quality will decrease due to increased traffic volume0.296470.296471412
R22Increase in traffic will increase community risk0.296470.296471412
R23Degradation of pavement due to heavy traffic0.296470.296471412
R24Loss of income from sediment mining0.902800.5049013
R25Loss of assets and livelihood due to land acquisition0.902800.3096718
R26Increase in population due to in-migration0.565030.3148065
R27Disputes over distribution of employment0.565030.3104167
R28Potential social unrest due to cultural differences0.296470.257881416
R29Submergence of culturally significant graveyards0.565030.29908610
Disclaimer/Publisher’s Note: The statements, opinions and data contained in all publications are solely those of the individual author(s) and contributor(s) and not of MDPI and/or the editor(s). MDPI and/or the editor(s) disclaim responsibility for any injury to people or property resulting from any ideas, methods, instructions or products referred to in the content.

Share and Cite

MDPI and ACS Style

Khan, S.U.; Zhao, Q.; Wisal, M.; Shah, K.A.; Shah, S.S. A Data-Driven Bayesian Belief Network Influence Diagram Approach for Socio-Environmental Risk Assessment and Mitigation in Major Ecosystem- and Landscape-Modifier Projects. Sustainability 2025, 17, 3537. https://doi.org/10.3390/su17083537

AMA Style

Khan SU, Zhao Q, Wisal M, Shah KA, Shah SS. A Data-Driven Bayesian Belief Network Influence Diagram Approach for Socio-Environmental Risk Assessment and Mitigation in Major Ecosystem- and Landscape-Modifier Projects. Sustainability. 2025; 17(8):3537. https://doi.org/10.3390/su17083537

Chicago/Turabian Style

Khan, Salim Ullah, Qiuhong Zhao, Muhammad Wisal, Kamran Ali Shah, and Syed Shahid Shah. 2025. "A Data-Driven Bayesian Belief Network Influence Diagram Approach for Socio-Environmental Risk Assessment and Mitigation in Major Ecosystem- and Landscape-Modifier Projects" Sustainability 17, no. 8: 3537. https://doi.org/10.3390/su17083537

APA Style

Khan, S. U., Zhao, Q., Wisal, M., Shah, K. A., & Shah, S. S. (2025). A Data-Driven Bayesian Belief Network Influence Diagram Approach for Socio-Environmental Risk Assessment and Mitigation in Major Ecosystem- and Landscape-Modifier Projects. Sustainability, 17(8), 3537. https://doi.org/10.3390/su17083537

Note that from the first issue of 2016, this journal uses article numbers instead of page numbers. See further details here.

Article Metrics

Back to TopTop