Multi-Level Determinants of Sustainable Blockchain Technology Adoption in SCM: Individual, Organisational, and Societal Perspectives
Abstract
1. Introduction
- To investigate the key determinants of sustainable BCT adoption in SCM from individual, organisational, and societal perspectives.
- To evaluate the interrelationships among these factors, particularly the mediating and moderating effects.
- To develop and validate a comprehensive theoretical framework to guide the sustainable adoption of BCT in SCM.
- To propose actionable strategies based on empirical findings to help SMEs implement BCT more effectively.
- To explore the application differences of BCT across various industries and provide targeted policy recommendations.
2. Theoretical Background
2.1. Adoption of Blockchain Technology
2.2. Organisational Level
2.3. Societal Level
2.4. Individual Level
3. Research Model and Hypotheses
3.1. TOE Framework
3.2. DOI (Diffusion of Innovations) Theory
3.3. UTAUT (Unified Theory of Acceptance and Use of Technology)
3.4. Technology Context of the TOE Framework
Security
3.5. Organisational Context of the TOE Framework
3.5.1. Cost
3.5.2. Top Management Support
3.6. Environment Context of the TOE Framework
Regulatory Support
3.7. DOI Theory Context
3.7.1. Relative Advantage
3.7.2. Compatibility
3.7.3. Complexity
3.8. UTAUT Framework Context
3.8.1. Behavioural Intention to Adopt BCT in SCM
3.8.2. Behavioural Expectation
4. Research Methodology
4.1. Research Method
4.2. Unit of Analysis and Unit of Observation
4.3. Target Population and Sampling
4.4. Questionnaire Designing
4.5. Measurement Scale
4.6. Data Collection Process
4.7. Data Analysis Technique
5. Data Analysis and Results
5.1. Preliminary Data Analysis
- (1)
- Awareness: The results indicate that 46.39% of respondents demonstrated basic awareness, 27.31% exhibited medium awareness, 13.86% displayed high awareness, and 12.45% lacked any awareness of blockchain.
- (2)
- Experience: The results indicate that 28.92% have between one and two years of experience, 10.24% have between two and three years, 8.43% have between three and four years, 8.03% have between four and five years, 4.02% have between five and six years, 6.02% have more than six years, and 34.34% have no experience of blockchain.
- (3)
- Role in technology adoption:
- Decision making: The results indicate that 13.86% are involved in decision making, 22.69% in recommendation, and 15.26% in both. In addition, 48.19% of respondents indicated that they are not involved in this process.
- Current understanding: The results indicate that 41.37% of respondents are engaged in learning about BCT, while 10.84% are testing it, 22.29% are implementing it, and 25.50% have no current understanding of it.
- (4)
- Demographics and company characteristics:
- Gender: The respondents were predominantly male (78.92%), with female respondents accounting for 21.08%.
- Respondents current position level: The majority of respondents (20.88%) were in junior management, while 25.30% were in middle management, 14.06% were in senior management, 6.43% were R&D experts, 9.04% were IT managers, and 14.06% were in other positions. A total of 39.56% of respondents reported annual revenues in excess of CNY 100 million. It is notable that smaller revenue ranges are less common.
- Firm age: Of all of the firms, 18.27% are 6–10 years old, 17.87% are 11–20 years old, 14.46% are 20–30 years old, and 11.65% are under 3 years old. A smaller proportion of enterprises have 11–50 employees (12.85%) or less than 10 employees (6.22%).
- Geographical distribution: The respondents were primarily from Beijing (38.96%), followed by Shanghai (11.85%), Shenzhen (6.43%), and other regions (34.94%).
5.2. Preliminary Analyses
5.3. Common Method Bias (CMB)
5.4. Measurement Model
5.5. Structural Model
5.6. Importance Performance Map Analysis (IPMA)
5.7. Necessary Condition Analysis (NCA)
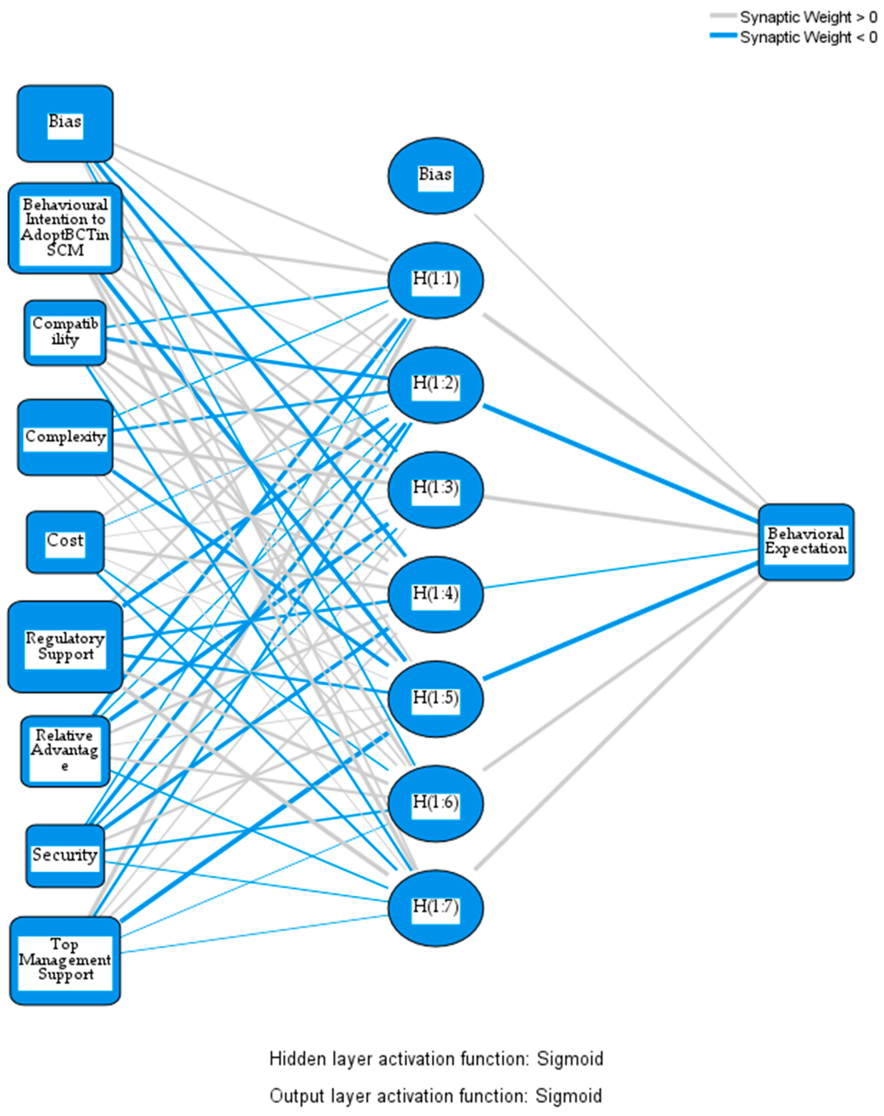
5.8. Artificial Neural Network Analysis
6. Discussion
6.1. Theoretical Implications
6.2. Practical Implications
7. Conclusions
- (1)
- Methodological Innovations:
- (2)
- Cross-Industry and International Applicability:
- (3)
- Actionable Stakeholder Recommendations (Table 33):
- (4)
- Theoretical-Practical Synergy:
Author Contributions
Funding
Institutional Review Board Statement
Informed Consent Statement
Data Availability Statement
Conflicts of Interest
Appendix A
- ▪
- Basic
- ▪
- Medium
- ▪
- High
- ▪
- None
- ▪
- 1–2 years
- ▪
- 2–3 years
- ▪
- 3–4 years
- ▪
- 4–5 years
- ▪
- 5–6 years
- ▪
- >6 years
- ▪
- None
- ▪
- I am involved in decision making
- ▪
- I am involved in recommending
- ▪
- I am involved in both recommendation and decision making
- ▪
- I am not involved
- ▪
- Others
- ▪
- Learning the technology
- ▪
- Testing technology
- ▪
- Implementing technology
- ▪
- None
- ▪
- Others
- ▪
- No, it will not
- ▪
- Unsure
- ▪
- Yes, in the next 12 months
- ▪
- Yes, in the near future
- ▪
- We are already using it
- ▪
- Male
- ▪
- Female
- ▪
- >1 ≤ 3 years
- ▪
- >3 ≤ 5 years
- ▪
- >5 ≤ 10 years
- ▪
- >10 ≤ 15 years
- ▪
- >15 ≤ 20 years
- ▪
- >20 ≤ 25 years
- ▪
- >25 years
- ▪
- None
- ▪
- Junior management
- ▪
- Middle management
- ▪
- Senior management
- ▪
- Research and Development Experts
- ▪
- Supply chain managers
- ▪
- Marketing managers Top executive
- ▪
- IT managers
- ▪
- Finance manager
- ▪
- CEO/Vice-president
- ▪
- Chairman
- ▪
- Director
- ▪
- Executive Director
- ▪
- Secretary
- ▪
- Deputy Secretary
- ▪
- Other
- ▪
- Beijing
- ▪
- Shanghai
- ▪
- Guangzhou.
- ▪
- Shenzhen
- ▪
- Hangzhou
- ▪
- Tianjin
- ▪
- Chongqing
- ▪
- Other
- ▪
- Less than CNY 500,000
- ▪
- Between CNY 600,000–CNY 1,000,000
- ▪
- Between CNY 1,000,000–CNY 2,000,000
- ▪
- Between CNY 2,000,000–CNY 3,000,000
- ▪
- Between CNY 3,000,000–CNY 10,000,000
- ▪
- Between CNY 10,000,000–CNY 50,000,000
- ▪
- Between CNY 50 Million–CNY 100 Million
- ▪
- More than CNY 100 Million
- ▪
- Less than 3 years
- ▪
- 6 to 10 years
- ▪
- 6 to 10 years
- ▪
- 10 to 15 years
- ▪
- 15–20 years
- ▪
- 20–30 years
- ▪
- 30–40 years
- ▪
- Above 40 years
- ▪
- <10
- ▪
- 11–50
- ▪
- 51–100
- ▪
- 101–200
- ▪
- 201–300
- ▪
- 301–500
- ▪
- 501–1000
- ▪
- 1001–2000
- ▪
- >2000
- ▪
- Agriculture
- ▪
- Forestry
- ▪
- Pastoralism
- ▪
- Fishing
- ▪
- Industry (including mining, manufacturing, electricity, heat, gas, and water production and supply)
- ▪
- Construction
- ▪
- Wholesale
- ▪
- Retail trade
- ▪
- Transportation (excluding railroad transportation)
- ▪
- Warehousing
- ▪
- Postal Industry
- ▪
- Accommodation
- ▪
- Catering
- ▪
- Information Transmission Industry (including telecommunications, Internet, and related services)
- ▪
- Software and Information Technology Services
- ▪
- Real Estate Development and Operation
- ▪
- Property Management
- ▪
- Leasing and Business Services
- ▪
- Scientific Research and Technology Services
- ▪
- Water Conservancy
- ▪
- Environment and Public Facilities Management
- ▪
- Residential Services
- ▪
- Repair and Other Services
- ▪
- Social Work
- ▪
- Culture
- ▪
- Sports and Recreation
- ▪
- Logistics and Distribution
- ▪
- Public Healthcare
- ▪
- Media
- ▪
- Finance
- ▪
- Other service areas
Appendix B
| Construct | Indicator | Substantive Factor loading(R1) | R12 | Method Factor Loading(R2) | R22 |
|---|---|---|---|---|---|
| Behavioural Intention to Adopt BCT in SCM | Q19 | 0.900 *** | 0.810000 | 0.045 | 0.002025 |
| Q20 | 0.929 *** | 0.863041 | −0.030 | 0.000900 | |
| Q21 | 0.889 *** | 0.790321 | −0.041 | 0.001681 | |
| Q22 | 0.858 *** | 0.736164 | 0.026 | 0.000676 | |
| Relative Advantage | Q23 | 0.841 *** | 0.707281 | −0.047 | 0.002209 |
| Q24 | 0.888 *** | 0.788544 | 0.061 | 0.003721 | |
| Q25 | 0.890 *** | 0.792100 | −0.052 | 0.002704 | |
| Q26 | 0.865 *** | 0.748225 | −0.091 | 0.008281 | |
| Q27 | 0.893 *** | 0.797449 | 0.026 | 0.000676 | |
| Q28 | 0.883 *** | 0.779689 | 0.097 | 0.009409 | |
| Q29 | 0.904 *** | 0.817216 | 0.000 | 0.000000 | |
| Security | Q30 | 0.921 *** | 0.848241 | −0.005 | 0.000025 |
| Q31 | 0.935 *** | 0.874225 | 0.032 | 0.001024 | |
| Q32 | 0.920 *** | 0.846400 | −0.027 | 0.000729 | |
| Complexity | Q33 | 0.916 *** | 0.839056 | 0.080 | 0.006400 *** |
| Q34 | 0.921 *** | 0.848241 | −0.031 | 0.000961 | |
| Q35 | 0.925 *** | 0.855625 | −0.049 | 0.002401 * | |
| Compatibility | Q36 | 0.846 *** | 0.715716 | −0.043 | 0.001849 |
| Q37 | 0.906 *** | 0.820836 | 0.093 | 0.008649 | |
| Q38 | 0.899 *** | 0.808201 | −0.195 | 0.038025 * | |
| Q39 | 0.903 *** | 0.815409 | 0.022 | 0.000484 | |
| Q40 | 0.894 *** | 0.799236 | 0.116 | 0.013456 | |
| Cost | Q44 | 0.906 *** | 0.820836 | 0.033 | 0.001089 |
| Q45 | 0.914 *** | 0.835396 | −0.073 | 0.005329 * | |
| Q46 | 0.867 *** | 0.751689 | 0.042 | 0.001764 | |
| Top Management Support | Q47 | 0.926 *** | 0.857476 | −0.060 | 0.003600 |
| Q48 | 0.937 *** | 0.877969 | −0.009 | 0.000081 | |
| Q49 | 0.895 *** | 0.801025 | 0.071 | 0.005041 | |
| Regulatory Support | Q57 | 0.901 *** | 0.811801 | 0.053 | 0.002809 |
| Q58 | 0.927 *** | 0.859329 | −0.061 | 0.003721 | |
| Q59 | 0.922 *** | 0.850084 | 0.009 | 0.000081 | |
| Behavioural Expectation | Q60 | 0.937 *** | 0.877969 | 0.014 | 0.000196 |
| Q61 | 0.961 *** | 0.923521 | −0.019 | 0.000361 | |
| Q62 | 0.943 *** | 0.889249 | 0.006 | 0.000036 |
References
- Grand View Research, Blockchain Technology Market Size|Industry Report, 2030. [Online]. Available online: https://www.grandviewresearch.com/industry-analysis/blockchain-technology-market (accessed on 23 February 2025).
- Statista, China: Blockchain Market Size 2022|Statista. [Online]. Available online: https://www.statista.com/statistics/1285636/china-blockchain-market-size/ (accessed on 30 May 2024).
- Green, G. Blockchain in China, Stimson Center. [Online]. Available online: https://www.stimson.org/2021/blockchain-in-china/?utm_source=chatgpt.com (accessed on 23 February 2025).
- Jiao, Z. Applications and Prospects of Blockchain Technology in China’s Logistics Industry. In Contemporary Logistics in China; Springer: Berlin/Heidelberg, Germany, 2021; pp. 239–262. [Google Scholar] [CrossRef]
- Yao, Q.; Zhang, H. Improving Agricultural Product Traceability Using Blockchain. Sensors 2022, 22, 3388. [Google Scholar] [CrossRef] [PubMed]
- AL-Ashmori, A.; Basri, S.B.; Dominic, P.D.D.; Capretz, L.F.; Muneer, A.; Balogun, A.O.; Gilal, A.R.; Ali, R.F. Classifications of Sustainable Factors in Blockchain Adoption: A Literature Review and Bibliometric Analysis. Sustainability 2022, 14, 5176. [Google Scholar] [CrossRef]
- Wong, S.; Yeung, J.K.W.; Lau, Y.-Y.; Kawasaki, T.; Kwong, R. A Critical Literature Review on Blockchain Technology Adoption in Supply Chains. Sustainability 2024, 16, 5174. [Google Scholar] [CrossRef]
- Duan, K.; Pang, G.; Lin, Y. Exploring the current status and future opportunities of blockchain technology adoption and application in supply chain management. J. Digit. Econ. 2024, 2, 244–288. [Google Scholar] [CrossRef]
- Dudczyk, P.; Dunston, J.K.; Crosby, G.V. Blockchain Technology for Global Supply Chain Management: A Survey of Applications, Challenges, Opportunities and Implications. IEEE Access 2024, 12, 70065–70088. [Google Scholar] [CrossRef]
- Chang, S.E.; Chen, Y.C.; Lu, M.F.; Luo, H.L. Development and evaluation of a smart contract–Enabled blockchain system for home care service innovation: Mixed methods study. JMIR Med. Inform. 2020, 8, e15472. [Google Scholar] [CrossRef]
- Hasan, H.R.; Salah, K. Combating Deepfake Videos Using Blockchain and Smart Contracts. IEEE Access 2019, 7, 41596–41606. [Google Scholar] [CrossRef]
- Kouhizadeh, M.; Sarkis, J. Blockchain Practices, Potentials, and Perspectives in Greening Supply Chains. Sustainability 2018, 10, 3652. [Google Scholar] [CrossRef]
- Wang, Y.; Kogan, A. Designing confidentiality-preserving Blockchain-based transaction processing systems. Int. J. Account. Inf. Syst. 2018, 30, 1–18. [Google Scholar] [CrossRef]
- Kamble, S.; Gunasekaran, A.; Arha, H. Understanding the Blockchain technology adoption in supply chains-Indian con-text. Int. J. Prod. Res. 2019, 57, 2009–2033. [Google Scholar] [CrossRef]
- Makhdoom, I.; Abolhasan, M.; Abbas, H.; Ni, W. Blockchain’s adoption in IoT: The challenges, and a way forward. J. Netw. Comput. Appl. 2019, 125, 251–279. [Google Scholar] [CrossRef]
- Queiroz, M.M.; Telles, R.; Bonilla, S.H. Blockchain and supply chain management integration: A systematic review of the literature. Supply Chain Manag. 2020, 25, 241–254. [Google Scholar] [CrossRef]
- Ahmed, F.; Qin, Y.J.; Martínez, L. Sustainable Change Management through Employee Readiness: Decision Support System Adoption in Technology-Intensive British E-Businesses. Sustainability 2019, 11, 2998. [Google Scholar] [CrossRef]
- Bigi, M.; Greenan, N.; Hamon-Cholet, S.; Lanfranchi, J. The Human Sustainability of ICT and Management Changes: Ev-idence for the French Public and Private Sectors. Sustainability 2018, 10, 3570. [Google Scholar] [CrossRef]
- Rahman, R.U.; Ali Shah, S.M.; El-Gohary, H.; Abbas, M.; Haider Khalil, S.; Al Altheeb, S.; Sultan, F. Social Media Adoption and Financial Sustainability: Learned Lessons from Developing Countries. Sustainability 2020, 12, 10616. [Google Scholar] [CrossRef]
- Hasan, M.R.; Deng, S.; Sultana, N.; Hossain, M.Z. The applicability of blockchain technology in healthcare contexts to contain COVID-19 challenges. Libr. High Technol. 2021, 39, 814–833. [Google Scholar] [CrossRef]
- Paradza, D.; Daramola, O. Business Intelligence and Business Value in Organisations: A Systematic Literature Review. Sustainability 2021, 13, 11382. [Google Scholar] [CrossRef]
- Chauhan, V.; Yadav, R.; Choudhary, V. Analyzing the impact of consumer innovativeness and perceived risk in internet banking adoption. Int. J. Bank Mark. 2019, 37, 323–339. [Google Scholar] [CrossRef]
- Agi, M.A.N.; Jha, A.K. Blockchain technology in the supply chain: An integrated theoretical perspective of organizational adoption. Int. J. Prod. Econ. 2022, 247, 108458. [Google Scholar] [CrossRef]
- Wong, L.-W.; Leong, L.-Y.; Hew, J.-J.; Tan, G.W.-H.; Ooi, K.-B. Time to seize the digital evolution: Adoption of blockchain in operations and supply chain management among Malaysian SMEs. Int. J. Inf. Manag. 2020, 52, 101997. [Google Scholar] [CrossRef]
- Zhang, X.; Zheng, H.; Zheng, X. Impact of government fund policy and blockchain technology on closed-loop supply chains in textile and apparel industry. J. Clean. Prod. 2024, 434, 140037. [Google Scholar] [CrossRef]
- Zhu, J.; Feng, T.; Lu, Y.; Jiang, W. Using blockchain or not? A focal firm’s blockchain strategy in the context of carbon emission reduction technology innovation. Bus. Strategy Environ. 2024, 33, 3505–3531. [Google Scholar] [CrossRef]
- Sharabati, A.-A.A.; Jreisat, E.R. Blockchain Technology Implementation in Supply Chain Management: A Literature Review. Sustainability 2024, 16, 2823. [Google Scholar] [CrossRef]
- Nath, S.D.; Khayer, A.; Majumder, J.; Barua, S. Factors affecting blockchain adoption in apparel supply chains: Does sustainability-oriented supplier development play a moderating role? Ind. Manag. Data Syst. 2022, 122, 1183–1214. [Google Scholar] [CrossRef]
- Chen, X.; Ashley, D.L. Understanding the challenges of blockchain technology adoption: Evidence from China’s developing carbon markets. Inf. Technol. People, 2024; ahead-of-printing. [Google Scholar] [CrossRef]
- Mishra, N.K.; Raj, A.; Jeyaraj, A.; Gupta, R. Antecedents and Outcomes of Blockchain Technology Adoption: Meta-Analysis. J. Comput. Inf. Syst. 2024, 64, 342–359. [Google Scholar] [CrossRef]
- Rakshit, S.; Jeyaraj, A.; Paul, T. SME Performance Through Blockchain Technologies. J. Comput. Inf. Syst. 2024, 64, 204–218. [Google Scholar] [CrossRef]
- Shafayet, M.; Rahman, S.M.; Jana, L.-H.B. Purchase spillovers from the metaverse to the real world: The roles of social presence, trialability, and customer experience. J. Consum. Behav. 2024, 23, 1–52. [Google Scholar] [CrossRef]
- Richter, N.F.; Schubring, S.; Hauff, S.; Ringle, C.M.; Sarstedt, M. When predictors of outcomes are necessary: Guidelines for the combined use of PLS-SEM and NCA. Ind. Manag. Data Syst. 2020, 120, 2243–2267. [Google Scholar] [CrossRef]
- Dul, J. Necessary Condition Analysis (NCA). Organ. Res. Methods 2016, 19, 10–52. [Google Scholar] [CrossRef]
- Wong, L.-W.; Tan, G.W.-H.; Ooi, K.-B.; Chan, H.K. Blockchains for SMEs: A Fit-Viability perspective moderated by or-ganizational innovation diffusion for supply chain performance. Transp. Res. Part E Logist. Transp. Rev. 2024, 182, 103396. [Google Scholar] [CrossRef]
- Alnoor, A.; Atiyah, A.G.; Abbas, S. Blockchain Adoption Strategy from the Perspective of Organization, Technology and Environment Theory: A Hybrid SEM and ANN Approach. Global Bus. Rev. 2024. [Google Scholar] [CrossRef]
- Leong, L.-Y.; Hew, T.-S.; Ooi, K.-B.; Tan, G.W.-H.; Koohang, A. An SEM-ANN Approach—Guidelines in Information Systems Research. J. Comput. Inf. Syst. 2024; advance online publication. [Google Scholar] [CrossRef]
- Leong, L.-Y.; Hew, J.-J.; Lee, V.-H.; Tan, G.W.-H.; Ooi, K.-B.; Rana, N.P. An SEM-ANN analysis of the impacts of Blockchain on competitive advantage. Ind. Manag. Data Syst. 2023, 123, 967–1004. [Google Scholar] [CrossRef]
- Venkatesh, V.; Goyal, S. Expectation disconfirmation and technology adoption: Polynomial modeling and response surface analysis. MIS Q. 2010, 34, 281–303. [Google Scholar] [CrossRef]
- Zhou, Y.; Gao, X.; Nie, J. Value of blockchain-enabled supply chain traceability under competition. Int. Trans. Oper. Res. 2024, 31, 3669–3703. [Google Scholar] [CrossRef]
- Shen, D.; Liu, Q.; Cudjoe, D. Competing Manufacturers Adopt Blockchain for Tracing Power Batteries: Is There a Win-Win Zone? Energies 2024, 17, 2868. [Google Scholar] [CrossRef]
- Singh, A.K.; Liébana-Cabanillas, F. An SEM-Neural Network Approach for Predicting Antecedents of Online Grocery Shopping Acceptance. Int. J. Hum. Comput. Interact. 2024, 40, 1723–1745. [Google Scholar] [CrossRef]
- Shabnam, F.; Chan, K.; Lee, C.; Jeon, M.; Son, H.; Rudnik, J.; Coughlin, J. User Adoption of Intelligent Environments: A Review of Technology Adoption Models, Challenges, and Prospects. Int. J. Hum. Comput. Interact. 2024, 40, 986–998. [Google Scholar] [CrossRef]
- Park, K.O. A Study on Sustainable Usage Intention of Blockchain in the Big Data Era: Logistics and Supply Chain Management Companies. Sustainability 2020, 12, 10670. [Google Scholar] [CrossRef]
- Bhardwaj, A.K.; Garg, A.; Gajpal, Y. Determinants of Blockchain Technology Adoption in Supply Chains by Small and Medium Enterprises (SMEs) in India. Math. Probl. Eng. 2021, 2021, 1–14. [Google Scholar] [CrossRef]
- Balci, G.; Ali, S.I. The relationship between information processing capabilities, Net-Zero capability and supply chain performance. Supply Chain Manag. 2024, 29, 351–370. [Google Scholar] [CrossRef]
- Han, Y.; Fang, X. Systematic review of adopting blockchain in supply chain management: Bibliometric analysis and theme discussion. Int. J. Prod. Res. 2024, 62, 991–1016. [Google Scholar] [CrossRef]
- Shahzad, K.; Zhang, Q.; Ashfaq, M.; Zafar, A.U.; Ahmad, B. Pre- to post-adoption of blockchain technology in supply chain management: Influencing factors and the role of firm size. Technol. Forecast. Soc. Change 2024, 198, 122989. [Google Scholar] [CrossRef]
- Rashid, A.; Ali, S.B.; Rasheed, R.; Amirah, N.A.; Ngah, A.H. A paradigm of blockchain and supply chain performance: A mediated model using structural equation modeling. Kybernetes 2023, 52, 6163–6178. [Google Scholar] [CrossRef]
- Kaur, J.; Kumar, S.; Narkhede, B.E.; Dabić, M.; Rathore, A.P.S.; Joshi, R. Barriers to blockchain adoption for supply chain finance: The case of Indian SMEs. Electron. Commer. Res. 2024, 24, 303–340. [Google Scholar] [CrossRef]
- Antsipava, D.; Strycharz, J.; van Reijmersdal, E.A.; van Noort, G. What drives blockchain technology adoption in the online advertising ecosystem? An interview study into stakeholders’ perspectives. J. Bus. Res. 2024, 171, 114381. [Google Scholar] [CrossRef]
- Surucu-Balci, E.; Iris, Ç.; Balci, G. Digital information in maritime supply chains with blockchain and cloud platforms: Supply chain capabilities, barriers, and research opportunities. Technol. Forecast. Soc. Change 2024, 198, 122978. [Google Scholar] [CrossRef]
- Hamidi, S.M.M.; Hoseini, S.F.; Gholami, H.; Kananizadeh-Bahmani, M. A three-stage digital maturity model to assess readiness for blockchain implementation in the maritime logistics industry. J. Ind. Inf. Integr. 2024, 41, 100643. [Google Scholar] [CrossRef]
- Chen, H.; Wei, N.; Wang, L.; Mobarak, W.F.M.; Albahar, M.A.; Shaikh, Z.A. The Role of Blockchain in Finance Beyond Cryptocurrency: Trust, Data Management, and Automation. IEEE Access 2024, 12, 64861–64885. [Google Scholar] [CrossRef]
- Jaradat, Z.; Al-Hawamleh, A.; Shbail, M.O.A.; Hamdan, A. Does the adoption of blockchain technology add intangible benefits to the industrial sector? Evidence from Jordan. J. Financ. Report. Account. 2024, 22, 327–349. [Google Scholar] [CrossRef]
- Gan, Q.; Lau, R.Y.K. Trust in a ‘trust-free’ system: Blockchain acceptance in the banking and finance sector. Technol. Forecast. Soc. Change 2024, 199, 123050. [Google Scholar] [CrossRef]
- Gupta, R.; Shankar, R. Managing food security using blockchain-enabled traceability system. Benchmarking 2024, 31, 53–74. [Google Scholar] [CrossRef]
- Jreisat, A.; Mili, M. Blockchain Technology in Real Estate: Potential Future and Challenges. In Blockchain in Real Estate: Theoretical Advances and New Empirical Applications; Jreisat, A.B., Mili, M., Eds.; Springer Nature: Singapore; Palgrave Macmillan: London, UK, 2024; pp. 1–13, [Online]; Available online: https://link.springer.com/chapter/10.1007/978-981-99-8533-3_1 (accessed on 23 February 2025).
- Cuya, K.C.; Palaoag, T.D. Blockchain in Higher Education: Advancing Security, Verification, and Trust in Academic Credentials. Nanotechnol. Percept. 2024, 20, 373–386. [Google Scholar]
- Wamba, S.F.; Wamba-Taguimdje, S.-L.; Lu, Q.; Queiroz, M.M. How emerging technologies can solve critical issues in organizational operations: An analysis of blockchain-driven projects in the public sector. Gov. Inf. Q. 2024, 41, 101912. [Google Scholar] [CrossRef]
- Lu, Q.; Liao, C.; Chen, X. The blockchain adoption strategies of online retailer in a dual-channel supply chain. Int. J. Prod. Econ. 2024, 274C, 109322. [Google Scholar] [CrossRef]
- Akanfe, O.; Lawong, D.; Rao, H.R. Blockchain technology and privacy regulation: Reviewing frictions and synthesizing opportunities. Int. J. Inf. Manag. 2024, 76, 102753. [Google Scholar] [CrossRef]
- Lee, S.; Kim, Y.; Cho, S. Searchable Blockchain-Based Healthcare Information Exchange System to Enhance Privacy Pre-serving and Data Usability. Sensors 2024, 24, 1582. [Google Scholar] [CrossRef]
- Ma, S.; Zhang, X. Integrating blockchain and ZK-ROLLUP for efficient healthcare data privacy protection system via IPFS. Sci. Rep. 2024, 14, 11746. [Google Scholar] [CrossRef]
- Daah, C.; Qureshi, A.; Awan, I.; Konur, S. Enhancing Zero Trust Models in the Financial Industry through Blockchain Integration: A Proposed Framework. Electronics 2024, 13, 865. [Google Scholar] [CrossRef]
- Roszko-Wójtowicz, E.; Deep Sharma, G.; Dańska-Borsiak, B.; Grzelak, M.M. Innovation-Driven E-Commerce Growth in the EU: An Empirical Study of the Propensity for Online Purchases and Sustainable Consumption. Sustainability 2024, 16, 1563. [Google Scholar] [CrossRef]
- Albshaier, L.; Almarri, S.; Rahman, M.M.H. A Review of Blockchain’s Role in E-Commerce Transactions: Open Challenges, and Future Research Directions. Computers 2024, 13, 27. [Google Scholar] [CrossRef]
- Faraji, A.; Arya, S.H.; Ghasemi, E.; Rahnamayiezekavat, P.; Perera, S. Building Information Modeling (BIM), Blockchain, and LiDAR Applications in Construction Lifecycle: Bibliometric, and Network Analysis. Buildings 2024, 14, 919. [Google Scholar] [CrossRef]
- Vionis, P.; Kotsilieris, T. The Potential of Blockchain Technology and Smart Contracts in the Energy Sector: A Review. Appl. Sci. 2024, 14, 253. [Google Scholar] [CrossRef]
- Nazim, N.F.; Razis, N.M.; Hatta, M.F.M. Behavioural intention to adopt blockchain technology among bankers in islamic financial system: Perspectives in Malaysia. Rev. Română Informatică Și Autom. 2021, 31, 11–28. [Google Scholar] [CrossRef]
- Queiroz, M.M.; Wamba, S.F. Blockchain adoption challenges in supply chain: An empirical investigation of the main drivers in India and the USA. Int. J. Inf. Manag. 2019, 46, 70–82. [Google Scholar] [CrossRef]
- Albayati, H.; Kim, S.K.; Rho, J.J. Accepting financial transactions using blockchain technology and cryptocurrency: A customer perspective approach. Technol. Soc. 2020, 62, 101320. [Google Scholar] [CrossRef]
- Palos-Sanchez, P.; Saura, J.R.; Ayestaran, R. An Exploratory Approach to the Adoption Process of Bitcoin by Business Executives. Mathematics 2021, 9, 355. [Google Scholar] [CrossRef]
- Ferri, L.; Spanò, R.; Ginesti, G.; Theodosopoulos, G. Ascertaining auditors’ intentions to use blockchain technology: Evidence from the Big 4 accountancy firms in Italy. Meditari Account. Res. 2020, 29, 1063–1087. [Google Scholar] [CrossRef]
- Shrestha, A.K.; Vassileva, J.; Joshi, S.; Just, J. Augmenting the technology acceptance model with trust model for the initial adoption of a blockchain-based system. PeerJ Comput. Sci. 2021, 7, e502. [Google Scholar] [CrossRef]
- Kabir, M.R. Behavioural intention to adopt blockchain for a transparent and effective taxing system. J. Global Oper. Strateg. Sourc. 2020, 14, 170–201. [Google Scholar] [CrossRef]
- Queiroz, M.M.; Wamba, S.F.; de Bourmont, M.; Telles, R. Blockchain adoption in operations and supply chain man-agement: Empirical evidence from an emerging economy. Int. J. Prod. Res. 2021, 59, 6087–6103. [Google Scholar] [CrossRef]
- Jain, G.; Singh, H.; Chaturvedi, K.R.; Rakesh, S. Blockchain in logistics industry: In fizz customer trust or not. J. Enterp. Inf. Manag. 2020, 33, 541–558. [Google Scholar] [CrossRef]
- Nuryyev, G.; Wang, Y.-P.; Achyldurdyyeva, J.; Jaw, B.-S.; Yeh, Y.-S.; Lin, H.-T.; Wu, L.-F. Blockchain Technology Adoption Behavior and Sustainability of the Business in Tourism and Hospitality SMEs: An Empirical Study. Sustainability 2020, 12, 1256. [Google Scholar] [CrossRef]
- Ullah, N.; Al-Rahmi, W.M.; Alzahrani, A.I.; Alfarraj, O.; Alblehai, F.M. Blockchain Technology Adoption in Smart Learning Environments. Sustainability 2021, 13, 1801. [Google Scholar] [CrossRef]
- Alazab, M.; Alhyari, S.; Awajan, A.; Abdallah, A.B. Blockchain technology in supply chain management: An empirical study of the factors affecting user adoption/acceptance. Clust. Comput. 2021, 24, 83–101. [Google Scholar] [CrossRef]
- Tran, L.T.T.; Nguyen, P.T. Co-creating blockchain adoption: Theory, practice and impact on usage behavior. Asia Pacific J. Mark. Logist. 2021, 33, 1667–1684. [Google Scholar] [CrossRef]
- Lin, X.; Chang, S.-C.; Chou, T.-H.; Chen, S.-C.; Ruangkanjanases, A. Consumers’ Intention to Adopt Blockchain Food Traceability Technology towards Organic Food Products. Int. J. Environ. Res. Public Health 2021, 18, 912. [Google Scholar] [CrossRef]
- Muhamad, W.N.W.; Afiza, N.; Wook, M.; Khalil, K.; Mohd, N.; Asiakin, N.; Ramli, S. Evaluation of Blockchain-based Data Sharing Acceptance among Intelligence Community. Int. J. Adv. Comput. Sci. Appl. 2020, 11, 597–606. [Google Scholar] [CrossRef]
- Khazaei, H. Integrating Cognitive Antecedents to UTAUT Model to Explain Adoption of Blockchain Technology Among Malaysian SMEs. JOIV Int. J. Inform. Vis. 2020, 4, 85–90. [Google Scholar] [CrossRef]
- Ullah, N.; Alnumay, W.S.; Al-rahmi, W.M.; Alzahrani, A.I.; Al-Samarraie, H. Modeling Cost Saving and Innovativeness for Blockchain Technology Adoption by Energy Management. Energies 2020, 13, 4783. [Google Scholar] [CrossRef]
- Chillakuri, B.; Attili, V.S.P. Role of blockchain in HR’s response to new-normal. Int. J. Org. Anal. 2022, 30, 1359–1378. [Google Scholar] [CrossRef]
- Razali, N.A.M.; Muhamad, W.N.W.; Ishak, K.K.; Saad, N.J.A.M.; Wook, M.; Ramli, S. Secure Blockchain-Based Data-Sharing Model and Adoption among Intelligence Communities. IAENG Int. J. Comput. Sci. 2021, 48, IJCS_48_1_03, [Online]. Available online: https://www.researchgate.net/profile/Wan-Nurhidayat-Wan-Muhamad/publication/350089738_Secure_Blockchain-Based_Data-Sharing_Model_and_Adoption_among_Intelligence_Communities/links/605067a992851cd8ce445470/Secure-Blockchain-Based-Data-Sharing-Model-and-Adoption-among-Intelligence-Communities.pdf (accessed on 23 February 2025).
- Badi, S.; Ochieng, E.; Nasaj, M.; Papadaki, M. Technological, organisational and environmental determinants of smart contracts adoption: UK construction sector viewpoint. Constr. Manag. Econ. 2021, 39, 36–54. [Google Scholar] [CrossRef]
- Wong, L.-W.; Tan, G.W.-H.; Lee, V.-H.; Ooi, K.-B.; Sohal, A. Unearthing the determinants of Blockchain adoption in supply chain management. Int. J. Prod. Res. 2020, 58, 2100–2123. [Google Scholar] [CrossRef]
- Clohessy, T.; Acton, T. Investigating the influence of organizational factors on blockchain adoption. Ind. Manag. Data Syst. 2019, 119, 1457–1491. [Google Scholar] [CrossRef]
- Kamble, S.S.; Gunasekaran, A.; Kumar, V.; Belhadi, A.; Foropon, C. A machine learning based approach for predicting blockchain adoption in supply Chain. Technol. Forecast. Soc. Change 2021, 163, 120465. [Google Scholar] [CrossRef]
- Chittipaka, V.; Kumar, S.; Sivarajah, U.; Bowden, J.L.-H.; Baral, M.M. Blockchain Technology for Supply Chains operating in emerging markets: An empirical examination of technology-organization-environment (TOE) framework. Ann. Oper. Res. 2022, 53, 102118. [Google Scholar] [CrossRef]
- Orji, I.J.; Kusi-Sarpong, S.; Huang, S.; Vazquez-Brust, D. Evaluating the factors that influence blockchain adoption in the freight logistics industry. Transp. Res. Part E Logist. Transp. Rev. 2020, 141, 102025. [Google Scholar] [CrossRef]
- Gökalp, E.; Gökalp, M.O.; Çoban, S. Blockchain-Based Supply Chain Management: Understanding the Determinants of Adoption in the Context of Organizations. Inf. Syst. Manag. 2022, 39, 100–121. [Google Scholar] [CrossRef]
- Fernando, Y.; Rozuar, N.H.M.; Mergeresa, F. The blockchain-enabled technology and carbon performance: Insights from early adopters. Technol. Soc. 2021, 64, 101507. [Google Scholar] [CrossRef]
- Guan, W.; Ding, W.; Zhang, B.; Verny, J. The role of supply chain alignment in coping with resource dependency in blockchain adoption: Empirical evidence from China. J. Enterp. Inform. Manag. 2023, 14, 396. [Google Scholar] [CrossRef]
- Choi, D.; Chung, C.Y.; Seyha, T.; Young, J. Factors Affecting Organizations’ Resistance to the Adoption of Blockchain Technology in Supply Networks. Sustainability 2020, 12, 8882. [Google Scholar] [CrossRef]
- AL-Ashmori, A.; Dominic, P.D.D.; Singh, N.S.S. Items and Constructs of Blockchain Adoption in Software Development Industry: Experts Perspective. Sustainability 2022, 14, 10406. [Google Scholar] [CrossRef]
- Kulkarni, M.; Patil, K. Block Chain technology adoption using TOE framework. Int. J. Sci. Technol. Res. 2020, 9, 1109. [Google Scholar]
- Callinan, C.; Vega, A.; Clohessy, T.; Heaslip, G. Blockchain Adoption Factors, Enablers and Barriers in Fisheries Supply Chain: Preliminary Findings from a Systematic Literature Review. J. Br. Blockchain Assoc. 2022, 5, 32–37. [Google Scholar] [CrossRef]
- Lin, H.-F. Understanding the determinants of electronic supply chain management system adoption: Using the technology–organization–environment framework. Technol. Forecast. Soc. Change 2014, 86, 80–92. [Google Scholar] [CrossRef]
- Tornatzky, L.G.; Fleischer, M. The Processes of Technological Innovation; Lexington Books: Lanham, MD, USA, 1990. [Google Scholar]
- Baker, J. The Technology–Organization–Environment Framework. In Integrated Series in Information Systems, Information Systems Theory; Dwivedi, Y.K., Wade, M.R., Schneberger, S.L., Eds.; Springer: New York, NY, USA, 2012; pp. 231–245. [Google Scholar]
- Rogers, E.M. Diffusion of Innovations; The Free Press: London, UK, 1995; [Online]; Available online: http://www.lamolina.edu.pe/postgrado/pmdas/cursos/innovacion/lecturas/Obligatoria/17%20-%20Rogers%201995%20cap%206.pdf (accessed on 10 May 2024).
- Tornatzky, L.G.; Klein, K.J. Innovation characteristics and innovation adoption-implementation: A meta-analysis of findings. IEEE Trans. Eng. Manag. 1982, EM-29, 28–45. [Google Scholar] [CrossRef]
- Lou, A.; Li, E. Integrating Innovation Diffusion Theory and the Technology Acceptance Model: The Adoption of Blockchain Technology from Business Managers’ Perspective. In Proceedings of the 17th International Conference on Electronic Business ICEB, Dubai, United Arab Emirates, 4–8 December 2017; [Online]. Available online: https://aisel.aisnet.org/iceb2017/44 (accessed on 18 May 2024).
- Venkatesh, V.; Morris, M.G.; Davis, G.B.; Davis, F.D. User Acceptance of Information Technology: Toward a Unified View. MIS Q. 2003, 27, 425. [Google Scholar] [CrossRef]
- Maruping, L.M.; Bala, H.; Venkatesh, V.; Brown, S.A. Going beyond intention: Integrating behavioral expectation into the unified theory of acceptance and use of technology. J. Assoc. Inf. Sci. Technol. 2017, 68, 623–637. [Google Scholar] [CrossRef]
- Venkatesh, V.; Brown, S.A.; Maruping, L.M.; Bala, H. Predicting Different Conceptualizations of System Use: The Competing Roles of Behavioral Intention, Facilitating Conditions, and Behavioral Expectation. MIS Q. 2008, 32, 483. [Google Scholar] [CrossRef]
- Hua, Y.; Jiang, H.; Zhu, Y.; Feng, D.; Tian, L. SmartStore: A new metadata organization paradigm with semantic-awareness for next-generation file systems. In Proceedings of the 7th USENIX Conference on File and Storage Technologies (FAST-09) Work-in-Progress Report, Portland, Oregon, USA, 14–20 November 2009; pp. 1–12. [Google Scholar]
- Huckle, S.; Bhattacharya, R.; White, M.; Beloff, N. Internet of Things, Blockchain and Shared Economy Applications. Procedia Comput. Sci. 2016, 98, 461–466. [Google Scholar] [CrossRef]
- Ouaddah, A.; Elkalam, A.A.; Ouahman, A.A. Towards a novel privacy-preserving access control model based on blockchain technology in IoT. In Europe and MENA Cooperation Advances in Information and Communication Technologies. Advances in Intelligent Systems and Computing; Springer: Cham, Switzerland, 2017; p. 523, [Online]; Available online: https://link.springer.com/chapter/10.1007/978-3-319-46568-5_53 (accessed on 6 November 2024). [CrossRef]
- Ali, R.F.; Dominic, P.D.D.; Ali, S.E.A.; Rehman, M.; Sohail, A. Information Security Behavior and Information Security Policy Compliance: A Systematic Literature Review for Identifying the Transformation Process from Noncompliance to Compliance. Appl. Sci. 2021, 11, 3383. [Google Scholar] [CrossRef]
- Belkhamza, Z.; Wafa, S.A. The effect of perceived risk on the intention to use e-commerce: The case of Algeria. J. Internet Bank. Commer. 1970, 14, 1, [Online]. Available online: https://www.researchgate.net/profile/Zakariya-Belkhamza/publication/242199053_The_Effect_of_Perceived_Risk_on_the_Intention_to_Use_E-commerce_The_Case_of_Algeria/links/5403e94a0cf2bba34c1c2aa0/The-Effect-of-Perceived-Risk-on-the-Intention-to-Use-E-commerce-The-Case-of-Algeria.pdf (accessed on 8 November 2024).
- Hughes, L.; Dwivedi, Y.K.; Misra, S.K.; Rana, N.P.; Raghavan, V.; Akella, V. Blockchain research, practice and policy: Applications, benefits, limitations, emerging research themes and research agenda. Int. J. Inf. Man-Agement 2019, 49, 114–129. [Google Scholar] [CrossRef]
- Bhattacharya, M.; Wamba, S.F. A Conceptual Framework of RFID Adoption in Retail Using TOE Framework. In Technology Adoption and Social Issues, Technology Adoption and Social Issues: Concepts, Methodologies, Tools, and Applications; Ali, O., Soar, J., Eds.; IGI Global: New York, NY, USA, 2018; pp. 69–102, [Online]; Available online: https://www.igi-global.com/chapter/a-conceptual-framework-of-rfid-adoption-in-retail-using-toe-framework/196673 (accessed on 10 November 2024).
- Govindan, K.; Hasanagic, M. A systematic review on drivers, barriers, and practices towards circular economy: A supply chain perspective. Int. J. Prod. Res. 2018, 56, 278–311. [Google Scholar] [CrossRef]
- Schatsky, D.; Arora, A.; Dongre, A. Blockchain and The Five Vectors of Progress. 2018. [Online]. Available online: https://www.ottimositoweb.it/wp-content/uploads/2021/08/DI_Blockchain-five-vectors.-Ottimo-Academy.pdf (accessed on 10 November 2024).
- Miller, M.D.; Rainer, R.K., Jr.; Harper, J. The Unidimensionality, Validity, and Reliability of Moore and Benbasat’s Relative Advantage and Compatibility Scales. J. Comput. Inf. Syst. 1997, 38, 38–46. [Google Scholar] [CrossRef]
- Raghunathan, B.; Raghunathan, T.S. Impact of top management support on IS planning. J. Inf. Syst. 1988, 2, 15, [Online]. Available online: https://search.ebscohost.com/login.aspx?direct=true&profile=ehost&scope=site&authtype=crawler&jrnl=08887985&AN=4786352&h=Y88XkIvUWL%2FsTjxEHcNOs9a%2BIebh%2B1E9%2B9KsfvQ41JANHyXL5njGi96pEXHNP%2FNCLhy2gnlOiMnuYpySNkj2jQ%3D%3D&crl=c (accessed on 11 November 2024).
- Ghaleb, E.A.A.; Dominic, P.D.D.; Fati, S.M.; Muneer, A.; Ali, R.F. The Assessment of Big Data Adoption Readiness with a Technology–Organization–Environment Framework: A Perspective towards Healthcare Employees. Sustainability 2021, 13, 8379. [Google Scholar] [CrossRef]
- Wang, Y.; Han, J.H.; Beynon-Davies, P. Understanding blockchain technology for future supply chains: A systematic literature review and research agenda. Supply Chain Manag. 2019, 24, 62–84. [Google Scholar] [CrossRef]
- Peters, G.W.; Panayi, E.; Chapelle, A. Trends in cryptocurrencies and blockchain technologies: A monetary theory and regulation perspective. J. Financ. Perspect. 2015, 3, 30, [Online]. Available online: https://arxiv.org/abs/1508.04364 (accessed on 11 November 2024).
- Nisar, U.; Zhang, Z.; Wood, B.P.; Ahmad, S.; Ellahi, E.; Ul Haq, S.I.; Alnafissa, M.; Fathi Abd-Allah, E. Unlocking the potential of blockchain technology in enhancing the fisheries supply chain: An exploration of critical adoption barriers in China. Sci. Rep. 2024, 14, 1–19. [Google Scholar] [CrossRef]
- Dong, X.; Hao, X.; Cai, C.; Li, X.; Wang, K.; Zhang, J. The impact of blockchain adoption in supply chain systems on corporate performance: A technology–organization–environment framework. Prod. Plan. Control, 2024; advance online publication. [Google Scholar] [CrossRef]
- Liu, J.; Jiang, P.; Zhang, J. A blockchain-enabled and event-driven tracking framework for SMEs to improve cooperation transparency in manufacturing supply chain. Comput. Ind. Eng. 2024, 191, 110150. [Google Scholar] [CrossRef]
- Gangwar, H.; Date, H.; Ramaswamy, R. Understanding determinants of cloud computing adoption using an integrated TAM-TOE model. J. Enterp. Inf. Manag. 2015, 28, 107–130. [Google Scholar] [CrossRef]
- Alalwan, A.A.; Dwivedi, Y.K.; Rana, N.P. Factors influencing adoption of mobile banking by Jordanian bank customers: Extending UTAUT2 with trust. Int. J. Inf. Manag. 2017, 37, 99–110. [Google Scholar] [CrossRef]
- Dwivedi, Y.K.; Rana, N.P.; Jeyaraj, A.; Clement, M.; Williams, M.D. Re-examining the Unified Theory of Acceptance and Use of Technology (UTAUT): Towards a Revised Theoretical Model. Inf. Syst. Front. 2019, 21, 719–734. [Google Scholar] [CrossRef]
- Zumofen, G.; Stadelmann-Steffen, I.; Sträter, R. The influence of information format and framing on acceptance of energy storage technologies. Renewable and Sustainable Energy Reviews 2025, 210, 115209. [Google Scholar] [CrossRef]
- Deng, N.; Shi, Y.; Wang, J.; Gaur, J. Testing the adoption of Blockchain Technology in Supply Chain Management among MSMEs in China. Ann. Oper. Res. 2022; advance online publication. [Google Scholar] [CrossRef]
- Berenjestanaki, M.H.; Barzegar, H.R.; El Ioini, N.; Pahl, C. Blockchain-Based E-Voting Systems: A Technology Review. Electronics 2024, 13, 17. [Google Scholar] [CrossRef]
- Wang, T.; Chen, K.; Zheng, Z.; Guo, J.; Zhao, X.; Zhang, S. PrivShieldROS: An Extended Robot Operating System Integrating Ethereum and Interplanetary File System for Enhanced Sensor Data Privacy. Sensors 2024, 24, 3241. [Google Scholar] [CrossRef]
- Leng, J.; Ruan, G.; Jiang, P.; Xu, K.; Liu, Q.; Zhou, X.; Liu, C. Blockchain-empowered sustainable manufacturing and product lifecycle management in industry 4.0: A survey. Renew. Sustain. Energy Rev. 2020, 132, 110112. [Google Scholar] [CrossRef]
- Taofeeq, D.M.; Rotimi, J.O.B.; Wajiha, S. Sustainability principles in infrastructure project delivery: Establishing the broader implementation strategies for decision-making. Constr. Innov. 2023; ahead-of-printing. [Google Scholar] [CrossRef]
- Beisafar, M.H. Supply Chain Built on Blockchain Technology. Ph.D. Thesis, University of Louisiana, Lafayette, LA, USA, 2024. [Online]. Available online: https://www.proquest.com/dissertations-theses/supply-chain-built-on-blockchain-technology/docview/3072947411/se-2?accountid=50955 (accessed on 10 November 2024).
- Salam, F.M.A. Blockchain Revolutionizing Healthcare Industry: A Systematic Review of Blockchain Technology Benefits and Threats. Perspect. Health Inf. Manag. 2023, 20, 1–19, [Online]. Available online: https://www.proquest.com/scholarly-journals/blockchain-revolutionizing-healthcare-industry/docview/2934179222/se-2?accountid=50955 (accessed on 10 November 2024).
- Kaka, S. Relationships Between Determinants and Intent to Adopt Blockchain in the Nigerian Public Sector. D.I.T, Walden University, Washington, MN, USA. 2023. [Online]. Available online: https://www.proquest.com/dissertations-theses/relationships-between-determinants-intent-adopt/docview/2907074694/se-2?accountid=50955 (accessed on 10 November 2024).
- Kouhizadeh, M.; Saberi, S.; Sarkis, J. Blockchain technology and the sustainable supply chain: Theoretically exploring adoption barriers. Int. J. Prod. Econ. 2021, 231, 107831. [Google Scholar] [CrossRef]
- Rogers, E.M. Diffusion of Innovations, 4th ed.; Simon and Schuster: New York, NY, USA, 2010; ISBN 9781451602470. [Google Scholar]
- Sonnenwald, D.H.; Maglaughlin, K.L.; Whitton, M.C. Using innovation diffusion theory to guide collaboration technology evaluation: Work in progress. In Proceedings of the 10th IEEE International Workshop on Enabling Technologies: Infrastructure for Collaborative Enterprises. WET ICE 2001, Cambridge, MA, USA, 20–22 June 2001; Staff, I.C.S., Ed.; IEEE Computer Society Press: Los Alamitos, CA, USA, 2001; pp. 114–119, ISBN 0-7695-1269-0. [Google Scholar]
- Zhang, G.; Chen, S.C.-I.; Yue, X. Blockchain Technology in Carbon Trading Markets: Impacts, Benefits, and Challenges—A Case Study of the Shanghai Environment and Energy Exchange. Energies 2024, 17, 3296. [Google Scholar] [CrossRef]
- Riedel, T. Addressing Challenges: Adopting Blockchain Technology in the Pharmaceutical Industry for Enhanced Sustaina-bility. Sustainability 2024, 16, 3102. [Google Scholar] [CrossRef]
- Maniam, P.S.G.; Acharya, N.; Sassenberg, A.-M.; Soar, J. Determinants of Blockchain Technology Adoption in the Australian Agricultural Supply Chain: A Systematic Literature Review. Sustainability 2024, 16, 5806. [Google Scholar] [CrossRef]
- Zhang, Z.; Feng, H.; Wang, L.; Yang, L. How to achieve high-quality development of SRDI enterprises—A study of the TOE framework-based configuration. PLoS ONE 2024, 19, e0304688. [Google Scholar] [CrossRef]
- Kafeel, H.; Kumar, V.; Duong, L. Blockchain in Supply Chain Management: A Synthesis of Barriers and Enablers for Managers. Int. J. Math. Eng. Manag. Sci. 2023, 8, 15–42. [Google Scholar] [CrossRef]
- Nazir, H.; Fan, J. Revolutionizing Retail: Examining the Influence of Blockchain-Enabled IoT Capabilities on Sustainable Firm Performance. Sustainability 2024, 16, 3534. [Google Scholar] [CrossRef]
- Warshaw, P.R.; Davis, F.D. Disentangling behavioral intention and behavioral expectation. J. Exp. Soc. Psychol. 1985, 21, 213–228. [Google Scholar] [CrossRef]
- Ajzen, I. The theory of planned behavior. Organ. Behav. Hum. Decis. Process. 1991, 50, 179–211. [Google Scholar] [CrossRef]
- Weerakkody, V.; El-Haddadeh, R.; Al-Sobhi, F.; Shareef, M.A.; Dwivedi, Y.K. Examining the influence of intermediaries in facilitating e-government adoption: An empirical investigation. Int. J. Inf. Manag. 2013, 33, 716–725. [Google Scholar] [CrossRef]
- Venkatesh, V.; Thong, J.Y.L.; Xu, X. Consumer Acceptance and Use of Information Technology: Extending the Unified Theory of Acceptance and Use of Technology. MIS Q. 2012, 36, 157. [Google Scholar] [CrossRef]
- Khayer, A.; Bao, Y.; Nguyen, B. Understanding cloud computing success and its impact on firm performance: An integrated approach. Ind. Manag. Data Syst. 2020, 120, 963–985. [Google Scholar] [CrossRef]
- Hair, J.F.; Hult, G.T.M.; Ringle, C.M.; Sarstedt, M. A Primer on Partial Least Squares Structural Equation Modeling (PLS-SEM); Sage: Los Angeles, CA, USA, 2017; [Online]; Available online: https://www.amazon.com/-/zh/dp/1544396406/ref=zg-te-pba_d_sccl_1_2/132-3549657-0796655?pd_rd_w=4wrD3&content-id=amzn1.sym.081392b0-c07f-4fc2-8965-84d15d431f0d&pf_rd_p=081392b0-c07f-4fc2-8965-84d15d431f0d&pf_rd_r=KZCBVXWQDZ15V3M7J2CP&pd_rd_wg=3w4kw&pd_rd_r=bac85222-061a-490f-bed7-7204f2f9406b&pd_rd_i=1544396406&psc=1 (accessed on 2 December 2024).
- Chen, X.; Miraz, M.H.; Gazi, M.A.I.; Rahaman, M.A.; Habib, M.M.; Hossain, A.I. Factors affecting cryptocurrency adoption in digital business transactions: The mediating role of customer satisfaction. Technol. Soc. 2022, 70, 102059. [Google Scholar] [CrossRef]
- Deng, N.; Gong, Y.; Wang, J. Promoting blockchain technology in low-carbon management to achieve firm performance from a socio-economic perspective: Empirical evidence from China. J. Clean. Prod. 2024, 448, 141686. [Google Scholar] [CrossRef]
- Wang, L.; Zhu, H.; Li, X.; Zhao, Y. Formation mechanism of user stickiness in live e-commerce: The hybrid PLS-SEM and ANN approach. Ind. Manag. Data Syst. 2024, 124, 1234–1262. [Google Scholar] [CrossRef]
- Podsakoff, P.M.; MacKenzie, S.B.; Lee, J.-Y.; Podsakoff, N.P. Common method biases in behavioral research: A critical review of the literature and recommended remedies. J. Appl. Psychol. 2003, 88, 879–903. [Google Scholar] [CrossRef] [PubMed]
- Liang, H.; Saraf, N.; Hu, Q.; Xue, Y. Assimilation of Enterprise Systems: The Effect of Institutional Pressures and the Mediating Role of Top Management. MIS Q. 2007, 31, 59. [Google Scholar] [CrossRef]
- Fuller, C.M.; Simmering, M.J.; Atinc, G.; Atinc, Y.; Babin, B.J. Common methods variance detection in business research. J. Bus. Res. 2016, 69, 3192–3198. [Google Scholar] [CrossRef]
- Podsakoff, P.M.; MacKenzie, S.B.; Podsakoff, N.P. Sources of Method Bias in Social Science Research and Recommenda-tions on How to Control It. Annu. Rev. Psychol. 2012, 63, 539–569. [Google Scholar] [CrossRef]
- Teo, A.-C.; Tan, G.W.-H.; Ooi, K.-B.; Hew, T.-S.; Yew, K.-T. The effects of convenience and speed in m-payment. Ind. Manag. Data Syst. 2015, 115, 311–331. [Google Scholar] [CrossRef]
- Henseler, J.; Ringle, C.M.; Sarstedt, M. A new criterion for assessing discriminant validity in variance-based structural equation modeling. J. Acad. Mark. Sci. 2015, 43, 115–135. [Google Scholar] [CrossRef]
- Bentler, P.M.; Huang, W. On Components, Latent Variables, PLS and Simple Methods: Reactions to Rigdon’s Rethinking of PLS. Long Range Plan. 2014, 47, 138–145. [Google Scholar] [CrossRef]
- Eom, S.B.; Wen, H.J.; Ashill, N. The Determinants of Students’ Perceived Learning Outcomes and Satisfaction in University Online Education: An Empirical Investigation*. Decis. Sci. J. Innov. Educ. 2006, 4, 215–235. [Google Scholar] [CrossRef]
- Wassertheil, S.; Cohen, J. Statistical Power Analysis for the Behavioral Sciences. Biometrics 1970, 26, 588. [Google Scholar] [CrossRef]
- Geisser, S. The Predictive Sample Reuse Method with Applications. J. Am. Stat. Assoc. 1975, 70, 320–328. [Google Scholar] [CrossRef]
- Stone, M. Cross-validatory choice and assessment of statistical predictions. J. R. Stat. Soc. 1974, 36, 111. [Google Scholar] [CrossRef]
- Ringle, C.M.; Sarstedt, M. Gain more insight from your PLS-SEM results. Ind. Manag. Data Syst. 2016, 116, 1865–1886. [Google Scholar] [CrossRef]
- Ooi, K.-B.; Hew, J.-J.; Lee, V.-H. Could the mobile and social perspectives of mobile social learning platforms motivate learners to learn continuously? Comput. Educ. 2018, 120, 127–145. [Google Scholar] [CrossRef]
- Fang, C.; Ullah, N.; Batumalay, M.; Al-Rahmi, W.M.; Alblehai, F. Blockchain technology and its impact on sustainable supply chain management in SMEs. PeerJ Comput. Sci. 2025, 11, e2466. [Google Scholar] [CrossRef]
- Jeanine, K.-K.; Morschheuser, B.; Sicevic, N.; Xi, N.; von Korflesch, H.F.O.; Hamari, J. Challenges in the adoption of sus-tainability information systems: A study on green IS in organizations. Int. J. Inf. Manag. 2024, 77, 102754. [Google Scholar] [CrossRef]
- Janssen, M.; Weerakkody, V.; Ismagilova, E.; Sivarajah, U.; Irani, Z. A framework for analysing blockchain technology adoption: Integrating institutional, market and technical factors. Int. J. Inf. Manag. 2020, 50, 302–309. [Google Scholar] [CrossRef]
- Li, C.; Zhang, Y.; Xu, Y. Factors Influencing the Adoption of Blockchain in the Construction Industry: A Hybrid Approach Using PLS-SEM and fsQCA. Buildings 2022, 12, 1349. [Google Scholar] [CrossRef]
- Crompton, H.; Burke, D. Artificial intelligence in higher education: The state of the field. Int. J. Educ. Technol. High. Educ. 2023, 20, 1–22. [Google Scholar] [CrossRef]
- Malek, M.S.; Bhatt, V. Investigating the effect of risk reduction strategies on the construction of mega infrastructure project (MIP) success: A SEM-ANN approach. ECAM Eng. Constr. Archit. Manag. 2024, 31, 3575–3598. Available online: https://www.emerald.com/insight/content/doi/10.1108/ecam-12-2022-1166/full/html (accessed on 1 December 2024). [CrossRef]
- Lee, V.-H.; Foo, A.T.-L.; Leong, L.-Y.; Ooi, K.-B. Can competitive advantage be achieved through knowledge management? A case study on SMEs. Expert Syst. Appl. 2016, 65, 136–151. [Google Scholar] [CrossRef]
- Hassija, V.; Chamola, V.; Mahapatra, A.; Singal, A.; Goel, D.; Huang, K.; Scardapane, S.; Spinelli, I.; Mahmud, M.; Hussain, A. Interpreting Black-Box Models: A Review on Explainable Artificial Intelligence. Cogn. Comput. 2024, 16, 45–74. [Google Scholar] [CrossRef]
- Soliman, M.; Ali, R.A.; Khalid, J.; Mahmud, I.; Ali, W.B. Modelling continuous intention to use generative artificial in-telligence as an educational tool among university students: Findings from PLS-SEM and ANN. J. Comput. Educ, 2024; advance online publication. [Google Scholar] [CrossRef]
- Leong, L.-Y.; Hew, T.-S.; Ooi, K.-B.; Lin, B. Do Electronic Word-of-Mouth and Elaboration Likelihood Model Influence Hotel Booking? J. Comput. Inf. Syst. 2017, 59, 146–160. [Google Scholar] [CrossRef]
- Rogers, E. Diffusion of Innovations, 5th ed.; The Free Press: London, UK, 2003; ISBN 0-7432-5823-1. [Google Scholar]
- Liébana-Cabanillas, F.; Marinkovic, V.; de Luna, I.R.; Kalinic, Z. Predicting the determinants of mobile payment acceptance: A hybrid SEM-neural network approach. Technol. Forecast. Soc. Change 2018, 129, 117–130. [Google Scholar] [CrossRef]
- Maduku, D.K.; Mpinganjira, M.; Duh, H. Understanding mobile marketing adoption intention by South African SMEs: A multi-perspective framework. Int. J. Inf. Manag. 2016, 36, 711–723. [Google Scholar] [CrossRef]
- Jiang, M.; Jia, F.; Chen, L.; Xing, X. Technology adoption in socially sustainable supply chain management: Towards an integrated conceptual framework. Technol. Forecast. Soc. Change 2024, 206, 123537. [Google Scholar] [CrossRef]
- Tiwari, S.; Sharma, P.; Choi, T.-M.; Lim, A. Blockchain and third-party logistics for global supply chain operations: Stakeholders? perspectives and decision roadmap*. Transp. Res. Part E Logist. Transp. Rev. 2023, 170, 103012. [Google Scholar] [CrossRef]
- Wu, J.; Wang, X.; Chen, L.; He, Y. Blockchain adoption to eliminate dispute in platform-supplier cooperative delivery. Comput. Ind. Eng. 2024, 192, 110227. [Google Scholar] [CrossRef]
- Wu, J.; Wang, X.; He, Y. Design of Blockchain and Strategic Financing Service under the Platform Economy. Omega 2025, 131, 103200. [Google Scholar] [CrossRef]
- Grand View Research, Industrial Software Market Size, Share, Growth Report, 2030. [Online]. Available online: https://www.grandviewresearch.com/industry-analysis/industrial-software-market-report (accessed on 28 February 2025).
- Grand View Research, Data Classification Market Size & Outlook, 2030. [Online]. Available online: https://www.grandviewresearch.com/horizon/outlook/data-classification-market-size/global (accessed on 28 February 2025).
- SAP. Insight into Transformation Trends, Creating a Smart Future—New Kind of Chinese Enterprise White Paper. [Online]. Available online: https://www.sap.com/latinamerica/documents/2022/09/66cf8265-407e-0010-bca6-c68f7e60039b.html (accessed on 28 February 2025).
- SAP. SAP Integrated Report 2024. [Online]. Available online: https://www.sap.com/integrated-reports/2024/en.html (accessed on 28 February 2025).
- Deghati, S. Impact of Data Governance on Data Quality in Healthcare Institutions. Am. J. Data Inf. Knowl. Manag. 2024, 5, 39–48. [Google Scholar] [CrossRef]
- World Bank. Home|Worldwide Governance Indicators. [Online]. Available online: https://www.worldbank.org/en/publication/worldwide-governance-indicators (accessed on 28 February 2025).
- Gillpatrick, T.; Boğa, S.; Aldanmaz, O. How can blockchain contribute to developing country economies? A literature review on application areas. Econ.-Innov. Econ. Res. J. 2022, 10, 105–128, [Online]. Available online: https://intapi.sciendo.com/pdf/10.2478/eoik-2022-0009 (accessed on 28 February 2025). [CrossRef]
- Wu, J.; Cheng, H.; Li, L. Blockchain-enabled downward traceability to combat gray market. Int. J. Prod. Econ. 2024, 278, 109415. [Google Scholar] [CrossRef]
- Ølnes, S.; Ubacht, J.; Janssen, M. Blockchain in government: Benefits and implications of distributed ledger technology for information sharing. Gov. Inf. Q. 2017, 34, 355–364. [Google Scholar] [CrossRef]
- ISO. ISO/TC 307—Blockchain and Distributed Ledger Technologies. [Online]. Available online: https://www.iso.org/committee/6266604.html (accessed on 26 February 2025).
- Ritter, M.; Schilling, H.; Brüggemann, H.; Fröhlich, T.; Goldmann, D.; Henze, R.; Kuhlmann, M.; Mennenga, M.; Mrotzek-Blöß, A.; Niemeyer, J.F.; et al. Towards achieving the sustainable development goals: A collaborative action plan leveraging the circular economy potentials. Gr. Interakt. Org. 2024, 55, 175–187. [Google Scholar] [CrossRef]
- Wan, P.K.F.; Jiang, S. Enabling a dynamic information flow in digital product passports during product use phase: A literature review and proposed framework. Sustain. Prod. Consum. 2025, 54, 362–374. [Google Scholar] [CrossRef]
- Guo, X.; Zhang, G.; Zhang, Y. A Comprehensive Review of Blockchain Technology-Enabled Smart Manufacturing: A Framework, Challenges and Future Research Directions. Sensors 2022, 23, 10155. [Google Scholar] [CrossRef]
- Pattanayak, S.; Ramkumar, M.; Goswami, M.; Rana, N.P. Blockchain technology and supply chain performance: The role of trust and relational capabilities. Int. J. Prod. Econ. 2024, 271, 109198. [Google Scholar] [CrossRef]
- Gao, X.; Yuan, Y.; Wang, Y.; Yang, T.; Chen, T. Prediction of Construction Waste Generation in China Based on Grey Model and Management Recommendations. Sustainability 2025, 17, 1711. [Google Scholar] [CrossRef]
- Ungson, G.R.; Soorapanth, S. The ASEAN blockchain roadmap. Asia Global Econ. 2022, 2, 100047. [Google Scholar] [CrossRef]










| Categories | Factor | Study |
|---|---|---|
| Unified theory of acceptance and use of technology (UTAUT) factor | Behavioural Intention | [14,44,70,71,72,73,74,75,76,77,78,79,80,81,82,83,84,85,86,87,88,89,90] |
| Behavioural Expectation | [71,78,82,85,87] | |
| TOE [Technological factor] | Security | [14,73,75,79,84,88,91,92,93,94] |
| Diffusion of Innovations Theory (DOI) factor | Relative Advantage | [24,80,89,91,92,93,95] |
| Compatibility | [80,89,91,92,94,95,96] | |
| Complexity | [24,79,89,91,92,94,95] | |
| TOE [Organisational factor] | Top Management Support | [24,89,91,92,94,95,96] |
| TOE [Environmental factor] | Regulatory Support | [24,72,89,90,91] |
| Categories | Factor | Study |
|---|---|---|
| TOE [Organisational factor] | Cost | [24,45,97,98,99,100,101,102] |
| Factor | Measurement Item | Source |
|---|---|---|
| Security | Q30: I would feel secure sending sensitive information across blockchain technology in a supply chain network. Q31: I would feel totally safe providing sensitive information about myself over blockchain. Q32: Overall, blockchain is a safe platform to send sensitive information. | [28] |
| Compatibility | Q36: Blockchain is compatible with our culture and values. Q37: Blockchain is compatible with our preferred supply chain work practices. Q38: Legal issues of blockchain in supply chain are compatible with us. Q39: Blockchain is compatible with our customers. Q40: Blockchain is compatible with our existing hardware and software in the company. | [28] |
| Complexity | Q33: I believe that blockchain technology is difficult to understand. Q34: I believe that blockchain-based applications are difficult to use. Q35: I think it is difficult to learn how to operate blockchain-based applications. | [97] |
| Regulatory Support | Q57: There is legal protection in the use of blockchain in supply chain. Q58: The laws and regulations that exist nowadays are sufficient to protect the use of blockchain in supply chain. Q59: Government has taken various supporting initiatives to facilitate blockchain adoption in supply chain. | [28] |
| Relative Advantage | Q23: Blockchain will provide new opportunities in supply chain. Q24: Blockchain will allow us to accomplish specific supply chain tasks more quickly. Q25: Blockchain will allow us to enhance our supply chain productivity. Q26: Blockchain will allow us to save time in searching for resources. Q27: Blockchain will allow us to purchase products and services for the business. Q28: Blockchain will allow us to learn more about our competitors. Q29: Blockchain will provide timely information for decision-making purposes. | [28] |
| Cost | Q44: Adopting BCT will increase hardware and facility cost. Q45: Adopting BCT will increase operations and maintenance cost. Q46: The amount of money and time invested in training employees to use BCT is high. | [97] |
| Top Management Support | Q47: Our firm’s efforts received full support from our top management to adopt blockchain. Q48: Top management was committed to reduce harmful emissions resulting from our operations. Q49: Our top management team consistently assessed the impact that new technology had on the environment. | [28] |
| Intention | Q19: My company/firm intends to use blockchain in supply chain if possible. Q20: My company/firm collects information about blockchain with the possible intention of using it in supply chain. Q21: My company/firm has conducted a pilot test to evaluate blockchain in supply chain. Q22: Overall, we have a favourable attitude towards blockchain implementation in supply chain. | [28] |
| Behavioural Expectation | Q60: I expect to use blockchain technologies in the following months. Q61: I will use blockchain technologies in the following months. Q62: I am likely to use blockchain technologies in the following months. | [71] |
| Frequency | Percent | Frequency | Percent | Frequency | Percent | ||||||
|---|---|---|---|---|---|---|---|---|---|---|---|
| How would you rate your awareness of blockchain? | 1. Basic | 231.00 | 46.39 | Gender: | 1. Male | 393.00 | 78.92 | Firm Sales turnover (year) | 1. Less than CNY 500,000 | 43.00 | 8.63 |
| 2. Medium | 136.00 | 27.31 | 2. Female | 105.00 | 21.08 | 2. Between CNY 600,000–CNY 1,000,000 | 41.00 | 8.23 | |||
| 3. High | 69.00 | 13.86 | Total | 498.00 | 100.00 | 3. Between CNY 1,000,000–CNY 2,000,000 | 27.00 | 5.42 | |||
| 4. None | 62.00 | 12.45 | Respondents Current position level: | 1. Junior management | 104.00 | 20.88 | 4. Between CNY 2,000,000–CNY 3,000,000 | 19.00 | 3.82 | ||
| Total | 498.00 | 100.00 | 2. Middle management | 126.00 | 25.30 | 5. Between CNY 3,000,000–CNY 10,000,000 | 53.00 | 10.64 | |||
| How would you rate your experience with blockchain technology? | 1. 1–2 years | 144.00 | 28.92 | 3. Senior management | 70.00 | 14.06 | 6. Between CNY 10,000,000–CNY 50,000,000 | 67.00 | 13.45 | ||
| 2. 2–3 years | 51.00 | 10.24 | 4. Research and Development Experts | 32.00 | 6.43 | 7. Between CNY 50 Million–CNY 100 Million | 51.00 | 10.24 | |||
| 3. 3–4 years | 42.00 | 8.43 | 5. supply chain managers | 5.00 | 1.00 | 8. More than CNY 100 Million | 197.00 | 39.56 | |||
| 4. 4–5 years | 40.00 | 8.03 | 6. Marketing managers Top executive | 5.00 | 1.00 | Total | 498.00 | 100.00 | |||
| 5. 5–6 years | 20.00 | 4.02 | 7. IT managers | 45.00 | 9.04 | Firm age: | 1. Less than 3 years | 58.00 | 11.65 | ||
| 6. > 6 years | 30.00 | 6.02 | 8. Finance manager | 6.00 | 1.20 | 2. 6 to 10 years | 89.00 | 17.87 | |||
| 7. None | 171.00 | 34.34 | 9. CEO/Vice-president | 9.00 | 1.81 | 3. 6 to 10 years | 91.00 | 18.27 | |||
| Total | 498.00 | 100.00 | 10. Chairman | 15.00 | 3.01 | 4. 10 to 15 years | 66.00 | 13.25 | |||
| Which of the following best describe your role with regards to technology purchase? | 1. I am involved in decision making | 69.00 | 13.86 | 11. Director | 7.00 | 1.41 | 5. 15–20 years | 62.00 | 12.45 | ||
| 2. I am involved in recommending | 113.00 | 22.69 | 12. Executive Director | 1.00 | 0.20 | 6. 20–30 years | 72.00 | 14.46 | |||
| 3. I am involved in both recommendation and decision making | 76.00 | 15.26 | 13. Secretary | 2.00 | 0.40 | 7. 30–40 years | 31.00 | 6.22 | |||
| 4. I am not involved | 240.00 | 48.19 | 14. Deputy Secretary | 1.00 | 0.20 | 8. Above 40 years | 29.00 | 5.82 | |||
| Total | 498.00 | 100.00 | 15. Other | 70.00 | 14.06 | Total | 498.00 | 100.00 | |||
| Which of the following best describe your present level of understanding on blockchain technology? | 1. Learning the technology | 206.00 | 41.37 | Total | 498.00 | 100.00 | Firm size (No. of employees): | 1. <10 | 31.00 | 6.22 | |
| 2. Testing technology | 54.00 | 10.84 | Areas | 1. Beijing | 194.00 | 38.96 | 2. 11–50 | 64.00 | 12.85 | ||
| 3. Implementing technology | 111.00 | 22.29 | 2. Shanghai | 59.00 | 11.85 | 3. 51–100 | 51.00 | 10.24 | |||
| 4. None | 127.00 | 25.50 | 3. Guangzhou | 16.00 | 3.21 | 4. 101–200 | 39.00 | 7.83 | |||
| Total | 498.00 | 100.00 | 4. Shenzhen | 32.00 | 6.43 | 5. 201–300 | 30.00 | 6.02 | |||
| Do you feel that blockchain will have an impact on the work that your company is doing? | 1. No, it will not | 73.00 | 14.66 | 5. Hangzhou | 10.00 | 2.01 | 6. 301–500 | 32.00 | 6.43 | ||
| 2. Unsure | 257.00 | 51.61 | 6. Tianjin | 6.00 | 1.20 | 7. 501–1000 | 44.00 | 8.84 | |||
| 3. Yes, in the next 12 months | 148.00 | 29.72 | 7. Chongqing | 7.00 | 1.41 | 8. 1001–2000 | 29.00 | 5.82 | |||
| 4. Yes, in the near future | 15.00 | 3.01 | 8. Other | 174.00 | 34.94 | 9. >2000 | 178.00 | 35.74 | |||
| 5.We are already using it | 5.00 | 1.00 | Total | 498.00 | 100.00 | Total | 498.00 | 100.00 | |||
| Total | 498.00 | 100.00 |
| Frequency | Percent | ||
|---|---|---|---|
| Industry | Agriculture | 10.00 | 2.01 |
| Forestry | 4.00 | 0.80 | |
| Pastoralism | 6.00 | 1.20 | |
| Industry (including mining, manufacturing, electricity, heat, gas and water production and supply) | 30.00 | 6.02 | |
| Construction | 8.00 | 1.61 | |
| Wholesale | 5.00 | 1.00 | |
| Retail trade | 7.00 | 1.41 | |
| Transportation (excluding railroad transportation) | 3.00 | 0.60 | |
| Warehousing | 3.00 | 0.60 | |
| Postal Industry | 7.00 | 1.41 | |
| Accommodation | 2.00 | 0.40 | |
| Catering | 4.00 | 0.80 | |
| Information Transmission Industry (including telecommunications, Internet and related services) | 55.00 | 11.04 | |
| Software and Information Technology Services | 180.00 | 36.14 | |
| Real Estate Development and Operation | 8.00 | 1.61 | |
| Property Management | 4.00 | 0.80 | |
| Leasing and Business Services | 5.00 | 1.00 | |
| Scientific Research and Technology Services | 15.00 | 3.01 | |
| Water Conservancy | 2.00 | 0.40 | |
| Environment and Public Facilities Management | 3.00 | 0.60 | |
| Residential Services | 1.00 | 0.20 | |
| Repair and Other Services | 2.00 | 0.40 | |
| Social Work | 5.00 | 1.00 | |
| Culture | 9.00 | 1.81 | |
| Sports and Recreation | 2.00 | 0.40 | |
| Logistics and Distribution | 2.00 | 0.40 | |
| Public Healthcare | 11.00 | 2.21 | |
| Media | 7.00 | 1.41 | |
| Finance | 98.00 | 19.68 | |
| Total | 498.00 | 100.00 |
| Frequency | Percent | ||
|---|---|---|---|
| Work Experience: | 1. >1 ≤ 3 years | 33.00 | 6.63 |
| 2. >3 ≤ 5 years | 33.00 | 6.63 | |
| 3. >5 ≤10 years | 59.00 | 11.85 | |
| 4. >10 ≤15 years | 107.00 | 21.49 | |
| 5. >15 ≤20 years | 125.00 | 25.10 | |
| 6. >20 ≤25 years | 98.00 | 19.68 | |
| 7. >25 years | 43.00 | 8.63 | |
| Total | 498.00 | 100.00 |
| n | Normal Parameters a, b | Most Extreme Differences | Kolmogorov–Smirnov Z | Asymp. Sig. (2-tailed) | ||||
|---|---|---|---|---|---|---|---|---|
| Mean | Std. Deviation | Absolute | Positive | Negative | ||||
| Q19 | 498 | 3.63 | 1.187 | 0.205 | 0.198 | −0.205 | 17.208 | 0.000 |
| Q20 | 498 | 3.55 | 1.198 | 0.180 | 0.180 | −0.176 | 16.805 | 0.000 |
| Q21 | 498 | 3.40 | 1.285 | 0.167 | 0.167 | −0.165 | 15.505 | 0.000 |
| Q22 | 498 | 3.69 | 1.091 | 0.195 | 0.195 | −0.186 | 17.970 | 0.000 |
| Q23 | 498 | 3.83 | 1.079 | 0.211 | 0.174 | −0.211 | 18.463 | 0.000 |
| Q24 | 498 | 3.76 | 1.105 | 0.189 | 0.160 | −0.189 | 18.059 | 0.000 |
| Q25 | 498 | 3.82 | 1.071 | 0.204 | 0.169 | −0.204 | 18.328 | 0.000 |
| Q26 | 498 | 3.80 | 1.097 | 0.209 | 0.174 | −0.209 | 18.149 | 0.000 |
| Q27 | 498 | 3.72 | 1.070 | 0.201 | 0.201 | −0.190 | 18.283 | 0.000 |
| Q28 | 498 | 3.66 | 1.119 | 0.187 | 0.187 | −0.178 | 17.790 | 0.000 |
| Q29 | 498 | 3.74 | 1.085 | 0.200 | 0.195 | −0.200 | 18.104 | 0.000 |
| Q30 | 498 | 3.72 | 1.143 | 0.199 | 0.170 | −0.199 | 17.656 | 0.000 |
| Q31 | 498 | 3.62 | 1.164 | 0.180 | 0.180 | −0.180 | 17.298 | 0.000 |
| Q32 | 498 | 3.65 | 1.164 | 0.188 | 0.176 | −0.188 | 17.432 | 0.000 |
| Q33 | 498 | 3.29 | 1.213 | 0.195 | 0.195 | −0.170 | 15.236 | 0.000 |
| Q34 | 498 | 3.32 | 1.155 | 0.210 | 0.210 | −0.184 | 15.864 | 0.000 |
| Q35 | 498 | 3.25 | 1.192 | 0.210 | 0.210 | −0.172 | 15.057 | 0.000 |
| Q36 | 498 | 3.62 | 1.043 | 0.201 | 0.201 | −0.165 | 17.835 | 0.000 |
| Q37 | 498 | 3.56 | 1.039 | 0.215 | 0.215 | −0.173 | 17.835 | 0.000 |
| Q38 | 498 | 3.54 | 1.057 | 0.231 | 0.231 | −0.183 | 17.790 | 0.000 |
| Q39 | 498 | 3.52 | 1.082 | 0.223 | 0.223 | −0.172 | 17.342 | 0.000 |
| Q40 | 498 | 3.52 | 1.079 | 0.222 | 0.222 | −0.188 | 17.701 | 0.000 |
| Q44 | 498 | 3.64 | 1.033 | 0.191 | 0.191 | −0.177 | 18.194 | 0.000 |
| Q45 | 498 | 3.67 | 1.018 | 0.206 | 0.206 | −0.172 | 18.642 | 0.000 |
| Q46 | 498 | 3.55 | 1.053 | 0.214 | 0.214 | −0.182 | 17.835 | 0.000 |
| Q47 | 498 | 3.37 | 1.130 | 0.213 | 0.213 | −0.182 | 16.312 | 0.000 |
| Q48 | 498 | 3.46 | 1.111 | 0.220 | 0.220 | −0.194 | 17.253 | 0.000 |
| Q49 | 498 | 3.58 | 1.061 | 0.229 | 0.229 | −0.183 | 18.059 | 0.000 |
| Q57 | 498 | 3.55 | 1.137 | 0.203 | 0.203 | −0.168 | 17.298 | 0.000 |
| Q58 | 498 | 3.40 | 1.136 | 0.204 | 0.204 | −0.195 | 16.805 | 0.000 |
| Q59 | 498 | 3.52 | 1.073 | 0.210 | 0.210 | −0.183 | 17.611 | 0.000 |
| Q60 | 498 | 3.29 | 1.238 | 0.183 | 0.183 | −0.164 | 15.057 | 0.000 |
| Q61 | 498 | 3.18 | 1.251 | 0.196 | 0.196 | −0.167 | 14.385 | 0.000 |
| Q62 | 498 | 3.23 | 1.249 | 0.185 | 0.185 | −0.159 | 14.519 | 0.000 |
| Sum of Squares | df | Mean Square | F | Sig. | |||
|---|---|---|---|---|---|---|---|
| Behavioural Expectation * Behavioural Intention to Adopt BCT in SCM | Between Groups | (Combined) | 276.609 | 131 | 2.112 | 3.490 | 0.000 |
| Linearity | 200.293 | 1 | 200.293 | 331.045 | 0.000 | ||
| Deviation from Linearity | 76.316 | 130 | 0.587 | 0.970 | 0.574 | ||
| Within Groups | 215.104 | 221.442 | 366 | 0.605 | |||
| Total | 497.984 | 498.051 | 497 | ||||
| Behavioural Intention to Adopt BCT in SCM * Compatibility | Between Groups | (Combined) | 344.202 | 137 | 2.512 | 5.885 | 0.000 |
| Linearity | 264.447 | 1 | 264.447 | 619.405 | 0.000 | ||
| Deviation from Linearity | 79.755 | 136 | 0.586 | 1.374 | 0.011 | ||
| Within Groups | 144.779 | 153.697 | 360 | 0.427 | |||
| Total | 497.878 | 497.899 | 497 | ||||
| Behavioural Intention to Adopt BCT in SCM * Complexity | Between Groups | (Combined) | 179.019 | 67 | 2.672 | 3.603 | 0.000 |
| Linearity | 69.286 | 1 | 69.286 | 93.430 | 0.000 | ||
| Deviation from Linearity | 109.733 | 66 | 1.663 | 2.242 | 0.000 | ||
| Within Groups | 318.861 | 318.880 | 430 | 0.742 | |||
| Total | 497.878 | 497.899 | 497 | ||||
| Behavioural Intention to Adopt BCT in SCM * Cost | Between Groups | (Combined) | 196.670 | 55 | 3.576 | 5.247 | 0.000 |
| Linearity | 136.845 | 1 | 136.845 | 200.796 | 0.000 | ||
| Deviation from Linearity | 59.825 | 54 | 1.108 | 1.626 | 0.005 | ||
| Within Groups | 297.589 | 301.229 | 442 | 0.682 | |||
| Total | 497.878 | 497.899 | 497 | ||||
| Behavioural Intention to Adopt BCT in SCM * Regulatory Support | Between Groups | (Combined) | 264.604 | 56 | 4.725 | 8.932 | 0.000 |
| Linearity | 215.856 | 1 | 215.856 | 408.036 | 0.000 | ||
| Deviation from Linearity | 48.748 | 55 | 0.886 | 1.675 | 0.003 | ||
| Within Groups | 233.309 | 233.295 | 441 | 0.529 | |||
| Total | 497.878 | 497.899 | 497 | ||||
| Behavioural Intention to Adopt BCT in SCM * Relative Advantage | Between Groups | (Combined) | 399.746 | 178 | 2.246 | 7.299 | 0.000 |
| Linearity | 312.189 | 1 | 312.189 | 1014.622 | 0.000 | ||
| Deviation from Linearity | 87.556 | 177 | 0.495 | 1.608 | 0.000 | ||
| Within Groups | 102.286 | 98.153 | 319 | 0.308 | |||
| Total | 497.878 | 497.899 | 497 | ||||
| Behavioural Intention to Adopt BCT in SCM * Security | Between Groups | (Combined) | 204.271 | 65 | 3.143 | 4.624 | 0.000 |
| Linearity | 129.576 | 1 | 129.576 | 190.640 | 0.000 | ||
| Deviation from Linearity | 74.695 | 64 | 1.167 | 1.717 | 0.001 | ||
| Within Groups | 293.617 | 293.627 | 432 | 0.680 | |||
| Total | 497.878 | 497.899 | 497 | ||||
| Behavioural Intention to Adopt BCT in SCM * Top Management Support | Between Groups | (Combined) | 294.270 | 61 | 4.824 | 10.329 | 0.000 |
| Linearity | 267.456 | 1 | 267.456 | 572.664 | 0.000 | ||
| Deviation from Linearity | 26.813 | 60 | 0.447 | 0.957 | 0.570 | ||
| Within Groups | 203.629 | 203.629 | 436 | 0.467 | |||
| Total | 497.878 | 497.899 | 497 | ||||
| Measuring Items | VIF | Outing Loading | Original Sample (O) | Standard Deviation (STDEV) | T Statistics (|O/STDEV|) | p Values |
|---|---|---|---|---|---|---|
| Q19 <- Behavioural Intention to Adopt BCT in SCM | 3.187 | 0.900 | 0.900 | 0.012 | 75.932 | 0.000 |
| Q20 <- Behavioural Intention to Adopt BCT in SCM | 4.119 | 0.928 | 0.928 | 0.009 | 108.949 | 0.000 |
| Q21 <- Behavioural Intention to Adopt BCT in SCM | 2.896 | 0.888 | 0.888 | 0.013 | 69.986 | 0.000 |
| Q22 <- Behavioural Intention to Adopt BCT in SCM | 2.313 | 0.858 | 0.858 | 0.018 | 46.690 | 0.000 |
| Q23 <- Relative Advantage | 3.034 | 0.842 | 0.842 | 0.020 | 42.044 | 0.000 |
| Q24 <- Relative Advantage | 3.920 | 0.889 | 0.888 | 0.014 | 62.682 | 0.000 |
| Q25 <- Relative Advantage | 3.778 | 0.890 | 0.889 | 0.015 | 60.023 | 0.000 |
| Q26 <- Relative Advantage | 3.026 | 0.863 | 0.864 | 0.020 | 43.696 | 0.000 |
| Q27 <- Relative Advantage | 3.825 | 0.892 | 0.892 | 0.014 | 64.147 | 0.000 |
| Q28 <- Relative Advantage | 4.623 | 0.883 | 0.883 | 0.013 | 70.295 | 0.000 |
| Q29 <- Relative Advantage | 4.955 | 0.904 | 0.904 | 0.011 | 79.282 | 0.000 |
| Q30 <- Security | 3.116 | 0.922 | 0.922 | 0.010 | 87.851 | 0.000 |
| Q31 <- Security | 3.595 | 0.935 | 0.935 | 0.009 | 109.117 | 0.000 |
| Q32 <- Security | 3.081 | 0.918 | 0.918 | 0.011 | 79.869 | 0.000 |
| Q33 <- Complexity | 2.878 | 0.920 | 0.920 | 0.008 | 109.650 | 0.000 |
| Q34 <- Complexity | 3.110 | 0.919 | 0.919 | 0.013 | 71.350 | 0.000 |
| Q35 <- Complexity | 3.200 | 0.923 | 0.923 | 0.012 | 79.086 | 0.000 |
| Q36 <- Compatibility | 2.447 | 0.844 | 0.844 | 0.020 | 42.378 | 0.000 |
| Q37 <- Compatibility | 3.572 | 0.908 | 0.909 | 0.011 | 83.134 | 0.000 |
| Q38 <- Compatibility | 3.385 | 0.896 | 0.896 | 0.015 | 61.124 | 0.000 |
| Q39 <- Compatibility | 3.534 | 0.903 | 0.903 | 0.012 | 73.945 | 0.000 |
| Q40 <- Compatibility | 3.407 | 0.895 | 0.896 | 0.015 | 61.471 | 0.000 |
| Q44 <- Cost | 2.680 | 0.906 | 0.906 | 0.011 | 83.348 | 0.000 |
| Q45 <- Cost | 2.842 | 0.912 | 0.911 | 0.012 | 73.362 | 0.000 |
| Q46 <- Cost | 2.038 | 0.870 | 0.870 | 0.019 | 44.854 | 0.000 |
| Q47 <- Top Management Support | 3.449 | 0.924 | 0.924 | 0.010 | 92.480 | 0.000 |
| Q48 <- Top Management Support | 3.794 | 0.937 | 0.937 | 0.007 | 126.600 | 0.000 |
| Q49 <- Top Management Support | 2.479 | 0.897 | 0.897 | 0.014 | 63.696 | 0.000 |
| Q57 <- Regulatory Support | 2.566 | 0.901 | 0.901 | 0.015 | 58.732 | 0.000 |
| Q58 <- Regulatory Support | 3.289 | 0.926 | 0.926 | 0.011 | 86.880 | 0.000 |
| Q59 <- Regulatory Support | 3.149 | 0.923 | 0.923 | 0.010 | 92.566 | 0.000 |
| Q60 <- Behavioural Expectation | 3.984 | 0.938 | 0.938 | 0.009 | 109.855 | 0.000 |
| Q61 <- Behavioural Expectation | 5.780 | 0.960 | 0.960 | 0.006 | 161.094 | 0.000 |
| Q62 <- Behavioural Expectation | 4.399 | 0.943 | 0.943 | 0.009 | 104.941 | 0.000 |
| Constructs | Cronbach’s Alpha | Composite Reliability (rho_a) | Composite Reliability (rho_c) | Average Variance Extracted (AVE) |
|---|---|---|---|---|
| Behavioural Expectation | 0.942 | 0.942 | 0.963 | 0.897 |
| Behavioural Intention to Adopt BCT in SCM | 0.916 | 0.917 | 0.941 | 0.799 |
| Compatibility | 0.934 | 0.937 | 0.950 | 0.792 |
| Complexity | 0.910 | 0.912 | 0.943 | 0.847 |
| Cost | 0.877 | 0.878 | 0.924 | 0.803 |
| Regulatory Support | 0.905 | 0.905 | 0.941 | 0.841 |
| Relative Advantage | 0.952 | 0.952 | 0.960 | 0.775 |
| Security | 0.916 | 0.917 | 0.947 | 0.856 |
| Top Management Support | 0.908 | 0.909 | 0.943 | 0.845 |
| Constructs | Behavioural Expectation | Behavioural Intention to Adopt BCT in SCM | Compatibility | Complexity | Cost | Regulatory Support | Relative Advantage | Security | Top Management Support |
|---|---|---|---|---|---|---|---|---|---|
| Behavioural Expectation | 0.947 | ||||||||
| Behavioural Intention to Adopt BCT in SCM | 0.634 | 0.894 | |||||||
| Compatibility | 0.633 | 0.729 | 0.890 | ||||||
| Complexity | 0.437 | 0.373 | 0.560 | 0.921 | |||||
| Cost | 0.472 | 0.524 | 0.611 | 0.583 | 0.896 | ||||
| Regulatory Support | 0.643 | 0.658 | 0.780 | 0.482 | 0.585 | 0.917 | |||
| Relative Advantage | 0.554 | 0.792 | 0.789 | 0.431 | 0.593 | 0.670 | 0.881 | ||
| Security | 0.460 | 0.510 | 0.647 | 0.499 | 0.501 | 0.608 | 0.638 | 0.925 | |
| Top Management Support | 0.660 | 0.733 | 0.813 | 0.538 | 0.656 | 0.764 | 0.714 | 0.577 | 0.920 |
| Measuring Items | Behavioural Expectation | Behavioural Intention to Adopt BCT in SCM | Compatibility | Complexity | Cost | Regulatory Support | Relative Advantage | Security | Top Management Support |
|---|---|---|---|---|---|---|---|---|---|
| Q19 <- Behavioural Intention to Adopt BCT in SCM | 0.550 | 0.900 | 0.666 | 0.300 | 0.474 | 0.608 | 0.735 | 0.517 | 0.680 |
| Q20 <- Behavioural Intention to Adopt BCT in SCM | 0.573 | 0.928 | 0.664 | 0.350 | 0.470 | 0.576 | 0.740 | 0.460 | 0.689 |
| Q21 <- Behavioural Intention to Adopt BCT in SCM | 0.588 | 0.888 | 0.621 | 0.379 | 0.465 | 0.592 | 0.666 | 0.411 | 0.654 |
| Q22 <- Behavioural Intention to Adopt BCT in SCM | 0.558 | 0.858 | 0.655 | 0.305 | 0.466 | 0.579 | 0.689 | 0.435 | 0.595 |
| Q23 <- Relative Advantage | 0.423 | 0.724 | 0.656 | 0.283 | 0.515 | 0.555 | 0.842 | 0.498 | 0.593 |
| Q24 <- Relative Advantage | 0.510 | 0.740 | 0.702 | 0.377 | 0.534 | 0.607 | 0.889 | 0.573 | 0.653 |
| Q25 <- Relative Advantage | 0.484 | 0.692 | 0.673 | 0.378 | 0.565 | 0.585 | 0.890 | 0.551 | 0.621 |
| Q26 <- Relative Advantage | 0.466 | 0.680 | 0.672 | 0.353 | 0.472 | 0.562 | 0.863 | 0.519 | 0.590 |
| Q27 <- Relative Advantage | 0.513 | 0.681 | 0.713 | 0.429 | 0.509 | 0.604 | 0.892 | 0.594 | 0.638 |
| Q28 <- Relative Advantage | 0.525 | 0.683 | 0.724 | 0.436 | 0.512 | 0.611 | 0.883 | 0.598 | 0.654 |
| Q29 <- Relative Advantage | 0.488 | 0.681 | 0.724 | 0.400 | 0.546 | 0.604 | 0.904 | 0.595 | 0.652 |
| Q30 <- Security | 0.424 | 0.483 | 0.578 | 0.428 | 0.487 | 0.550 | 0.592 | 0.922 | 0.529 |
| Q31 <- Security | 0.456 | 0.487 | 0.621 | 0.486 | 0.483 | 0.596 | 0.592 | 0.935 | 0.558 |
| Q32 <- Security | 0.396 | 0.445 | 0.598 | 0.471 | 0.420 | 0.542 | 0.587 | 0.918 | 0.513 |
| Q33 <- Complexity | 0.435 | 0.396 | 0.547 | 0.920 | 0.544 | 0.475 | 0.460 | 0.501 | 0.519 |
| Q34 <- Complexity | 0.394 | 0.308 | 0.511 | 0.919 | 0.527 | 0.420 | 0.379 | 0.432 | 0.480 |
| Q35 <- Complexity | 0.376 | 0.321 | 0.486 | 0.923 | 0.540 | 0.433 | 0.348 | 0.442 | 0.486 |
| Q36 <- Compatibility | 0.528 | 0.576 | 0.844 | 0.480 | 0.504 | 0.648 | 0.676 | 0.599 | 0.640 |
| Q37 <- Compatibility | 0.586 | 0.696 | 0.908 | 0.476 | 0.562 | 0.686 | 0.762 | 0.582 | 0.738 |
| Q38 <- Compatibility | 0.553 | 0.601 | 0.896 | 0.523 | 0.523 | 0.684 | 0.668 | 0.555 | 0.685 |
| Q39 <- Compatibility | 0.548 | 0.678 | 0.903 | 0.505 | 0.545 | 0.716 | 0.710 | 0.579 | 0.758 |
| Q40 <- Compatibility | 0.599 | 0.680 | 0.895 | 0.510 | 0.582 | 0.734 | 0.689 | 0.567 | 0.786 |
| Q44 <- Cost | 0.426 | 0.485 | 0.579 | 0.507 | 0.906 | 0.571 | 0.567 | 0.444 | 0.585 |
| Q45 <- Cost | 0.405 | 0.461 | 0.520 | 0.511 | 0.912 | 0.493 | 0.525 | 0.429 | 0.535 |
| Q46 <- Cost | 0.437 | 0.462 | 0.543 | 0.550 | 0.870 | 0.507 | 0.500 | 0.474 | 0.641 |
| Q47 <- Top Management Support | 0.629 | 0.666 | 0.740 | 0.504 | 0.592 | 0.703 | 0.624 | 0.531 | 0.924 |
| Q48 <- Top Management Support | 0.615 | 0.692 | 0.767 | 0.509 | 0.595 | 0.710 | 0.669 | 0.529 | 0.937 |
| Q49 <- Top Management Support | 0.576 | 0.663 | 0.734 | 0.472 | 0.622 | 0.695 | 0.676 | 0.531 | 0.897 |
| Q57 <- Regulatory Support | 0.565 | 0.598 | 0.718 | 0.435 | 0.523 | 0.901 | 0.643 | 0.570 | 0.694 |
| Q58 <- Regulatory Support | 0.613 | 0.599 | 0.715 | 0.457 | 0.525 | 0.926 | 0.576 | 0.546 | 0.694 |
| Q59 <- Regulatory Support | 0.592 | 0.614 | 0.712 | 0.434 | 0.561 | 0.923 | 0.624 | 0.557 | 0.714 |
| Q60 <- Behavioural Expectation | 0.938 | 0.605 | 0.609 | 0.388 | 0.446 | 0.581 | 0.540 | 0.430 | 0.621 |
| Q61 <- Behavioural Expectation | 0.960 | 0.590 | 0.597 | 0.442 | 0.452 | 0.616 | 0.512 | 0.440 | 0.632 |
| Q62 <- Behavioural Expectation | 0.943 | 0.605 | 0.592 | 0.411 | 0.442 | 0.631 | 0.520 | 0.436 | 0.621 |
| Constructs | Behavioural Expectation | Behavioural Intention to Adopt BCT in SCM | Compatibility | Complexity | Cost | Regulatory Support | Relative Advantage | Security | Top Management Support |
|---|---|---|---|---|---|---|---|---|---|
| Behavioural Expectation | |||||||||
| Behavioural Intention to Adopt BCT in SCM | 0.683 | ||||||||
| Compatibility | 0.674 | 0.786 | |||||||
| Complexity | 0.471 | 0.407 | 0.607 | ||||||
| Cost | 0.519 | 0.585 | 0.674 | 0.653 | |||||
| Regulatory Support | 0.697 | 0.723 | 0.848 | 0.530 | 0.656 | ||||
| Relative Advantage | 0.584 | 0.848 | 0.836 | 0.461 | 0.648 | 0.722 | |||
| Security | 0.495 | 0.556 | 0.701 | 0.545 | 0.559 | 0.668 | 0.683 | ||
| Top Management Support | 0.713 | 0.803 | 0.880 | 0.591 | 0.735 | 0.843 | 0.767 | 0.632 |
| Saturated Model | Estimated Model | |
|---|---|---|
| SRMR | 0.036 | 0.080 |
| d_ULS | 0.784 | 3.837 |
| d_G | 0.719 | 0.889 |
| Chi-square | 2147.406 | 2481.671 |
| NFI | 0.879 | 0.860 |
| Constructs | R-Square | R-Square Adjusted |
|---|---|---|
| Behavioural Expectation | 0.402 | 0.401 |
| Behavioural Intention to Adopt BCT in SCM | 0.695 | 0.690 |
| Cost | 0.483 | 0.481 |
| Relative Advantage | 0.651 | 0.649 |
| Top Management Support | 0.575 | 0.574 |
| Constructs | Behavioural Expectation | Behavioural Intention to Adopt BCT in SCM | Compatibility | Complexity | Cost | Regulatory Support | Relative Advantage | Security | Top Management Support |
|---|---|---|---|---|---|---|---|---|---|
| Behavioural Expectation | |||||||||
| Behavioural Intention to Adopt BCT in SCM | 0.673 | ||||||||
| Compatibility | 0.005 | 0.698 | |||||||
| Complexity | 0.007 | 0.255 | 0.153 | ||||||
| Cost | 0.001 | ||||||||
| Regulatory Support | 0.008 | ||||||||
| Relative Advantage | 0.300 | 0.277 | 0.672 | ||||||
| Security | 0.009 | 0.080 | |||||||
| Top Management Support | 0.080 |
| Constructs | SSO | SSE | Q² (=1-SSE/SSO) |
|---|---|---|---|
| Behavioural Expectation | 1494 | 637.812 | 0.573 |
| Behavioural Intention to Adopt BCT in SCM | 1992 | 914.861 | 0.541 |
| Compatibility | 2490 | 1140.347 | 0.542 |
| Complexity | 1494 | 763.413 | 0.489 |
| Cost | 1494 | 810.182 | 0.458 |
| Regulatory Support | 1494 | 751.457 | 0.497 |
| Relative Advantage | 3486 | 1581.325 | 0.546 |
| Security | 1494 | 718.514 | 0.519 |
| Top Management Support | 1494 | 718.581 | 0.519 |
| Constructs | Q²predict | RMSE | MAE |
|---|---|---|---|
| Behavioural Expectation | 0.375 | 0.794 | 0.613 |
| Behavioural Intention to Adopt BCT in SCM | 0.530 | 0.688 | 0.517 |
| Cost | 0.451 | 0.744 | 0.552 |
| Relative Advantage | 0.645 | 0.598 | 0.418 |
| Top Management Support | 0.606 | 0.630 | 0.454 |
| Hypothesis | Relationship | β | Standard Deviation (STDEV) | T Statistics (|O/STDEV|) | p Values | Remark |
|---|---|---|---|---|---|---|
| H1a | Security -> Relative Advantage | 0.219 | 0.053 | 4.165 | 0.000 | Supported |
| H1b | Security -> Behavioural Intention to Adopt BCT in SCM | −0.074 | 0.044 | 1.677 | 0.094 | Not supported |
| H2a | Cost -> Behavioural Intention to Adopt BCT in SCM | −0.024 | 0.040 | 0.603 | 0.546 | Not supported |
| H3a | Top Management Support -> Behavioural Intention to Adopt BCT in SCM | 0.303 | 0.063 | 4.778 | 0.000 | Supported |
| H4 | Regulatory Support -> Behavioural Intention to Adopt BCT in SCM | 0.088 | 0.057 | 1.558 | 0.119 | Not supported |
| H5b | Relative Advantage -> Behavioural Intention to Adopt BCT in SCM | 0.533 | 0.053 | 10.159 | 0.000 | Supported |
| H5c | Relative Advantage -> Top Management Support | 0.592 | 0.039 | 15.057 | 0.000 | Supported |
| H5d | Relative Advantage -> Cost | 0.419 | 0.048 | 8.758 | 0.000 | Supported |
| H6a | Compatibility -> Relative Advantage | 0.648 | 0.046 | 13.940 | 0.000 | Supported |
| H6b | Compatibility -> Behavioural Intention to Adopt BCT in SCM | 0.090 | 0.067 | 1.332 | 0.183 | Not supported |
| H7a | Complexity -> Cost | 0.403 | 0.049 | 8.267 | 0.000 | Supported |
| H7b | Complexity -> Top Management Support | 0.283 | 0.044 | 6.378 | 0.000 | Supported |
| H7c | Complexity -> Behavioural Intention to Adopt BCT in SCM | −0.062 | 0.038 | 1.650 | 0.099 | Not supported |
| H8 | Behavioural Intention to Adopt BCT in SCM -> Behavioural Expectation | 0.634 | 0.035 | 18.072 | 0.000 | Supported |
| Hypothesis | Relationship | β | Standard Deviation (STDEV) | T Statistics (|O/STDEV|) | p Values | Remark |
|---|---|---|---|---|---|---|
| H2b | Relative Advantage -> Cost -> Behavioural Intention to Adopt BCT in SCM | −0.010 | 0.017 | 0.592 | 0.554 | Not supported |
| H2c | Complexity -> Cost -> Behavioural Intention to Adopt BCT in SCM | −0.010 | 0.016 | 0.599 | 0.549 | Not supported |
| H2d | Security -> Relative Advantage -> Cost -> Behavioural Intention to Adopt BCT in SCM | −0.002 | 0.004 | 0.550 | 0.582 | Not supported |
| H2e | Compatibility -> Relative Advantage -> Cost -> Behavioural Intention to Adopt BCT in SCM | −0.006 | 0.011 | 0.597 | 0.551 | Not supported |
| h3b | Relative Advantage -> Top Management Support -> Behavioural Intention to Adopt BCT in SCM | 0.180 | 0.038 | 4.675 | 0.000 | Supported |
| H3c | Complexity -> Top Management Support -> Behavioural Intention to Adopt BCT in SCM | 0.086 | 0.022 | 3.856 | 0.000 | Supported |
| H3d | Security -> Relative Advantage -> Top Management Support -> Behavioural Intention to Adopt BCT in SCM | 0.039 | 0.013 | 3.059 | 0.002 | Supported |
| H3e | Compatibility -> Relative Advantage -> Top Management Support -> Behavioural Intention to Adopt BCT in SCM | 0.116 | 0.026 | 4.437 | 0.000 | Supported |
| H5a | Security -> Relative Advantage -> Behavioural Intention to Adopt BCT in SCM | 0.117 | 0.030 | 3.918 | 0.000 | Supported |
| H5e | Security -> Relative Advantage -> Cost | 0.092 | 0.025 | 3.689 | 0.000 | Supported |
| H5f | Security -> Relative Advantage -> Top Management Support | 0.130 | 0.031 | 4.157 | 0.000 | Supported |
| H5g | Compatibility -> Relative Advantage -> Behavioural Intention to Adopt BCT in SCM | 0.345 | 0.044 | 7.846 | 0.000 | Supported |
| H5h | Compatibility -> Relative Advantage -> Cost | 0.271 | 0.036 | 7.479 | 0.000 | Supported |
| H5j | Compatibility -> Relative Advantage -> Top Management Support | 0.384 | 0.042 | 9.040 | 0.000 | Supported |
| Constructs | LV Performance |
|---|---|
| Behavioural Expectation | 55.788 |
| Behavioural Intention to Adopt BCT in SCM | 64.332 |
| Compatibility | 63.845 |
| Complexity | 57.098 |
| Cost | 65.483 |
| Regulatory Support | 62.318 |
| Relative Advantage | 69.018 |
| Security | 66.611 |
| Top Management Support | 61.782 |
| Constructs | Behavioural Expectation | Behavioural Intention to Adopt BCT in SCM | Compatibility | Complexity | Cost | Regulatory Support | Relative Advantage | Security | Top Management Support |
|---|---|---|---|---|---|---|---|---|---|
| Behavioural Expectation | |||||||||
| Behavioural Intention to Adopt BCT in SCM | 0.634 | ||||||||
| Compatibility | 0.346 | 0.545 | 0.271 | 0.648 | 0.384 | ||||
| Complexity | 0.009 | 0.014 | 0.403 | 0.283 | |||||
| Cost | −0.015 | −0.024 | |||||||
| Regulatory Support | 0.056 | 0.088 | |||||||
| Relative Advantage | 0.446 | 0.703 | 0.419 | 0.592 | |||||
| Security | 0.051 | 0.080 | 0.092 | 0.219 | 0.130 | ||||
| Top Management Support | 0.192 | 0.303 |
| Constructs | CE-FDH | CR-FDH | ||||
|---|---|---|---|---|---|---|
| Original Effect Size | 95.00% | Permutation p Value | Original Effect Size | 95.00% | Permutation p Value | |
| Behavioural Intention | 0.033 | 0.031 | 0.018 | 0.016 | 0.016 | 0.031 |
| Compatibility | 0.128 | 0.047 | 0.000 | 0.064 | 0.028 | 0.001 |
| Complexity | 0.000 | 0.000 | 0.000 | 0.000 | 0.000 | 0.000 |
| Cost | 0.000 | 0.031 | 0.000 | 0.000 | 0.016 | 0.000 |
| Regulatory Support | 0.084 | 0.020 | 0.000 | 0.042 | 0.010 | 0.000 |
| Relative Advantage | 0.042 | 0.041 | 0.035 | 0.021 | 0.023 | 0.054 |
| Security | 0.000 | 0.010 | 0.000 | 0.000 | 0.005 | 0.000 |
| Top Management Support | 0.000 | 0.010 | 0.000 | 0.000 | 0.005 | 0.000 |
| Constructs | CE-FDH | CR-FDH | Condition Inefficiency | Outcome Inefficiency | Rel. Inefficiency | Abs. Inefficiency | ||||||||
|---|---|---|---|---|---|---|---|---|---|---|---|---|---|---|
| Effect Size | Obs. Above Ceiling | Accuracy | Slope | Intercept | Effect Size | Obs. Above Ceiling | Accuracy | Slope | Intercept | |||||
| Behavioural Intention | 0.033 | 0.000 | 100.000 | n/a | n/a | 0.016 | 1.00 | 99.799 | 0.423 | 2.083 | 73.621 | 87.574 | 96.722 | 12.361 |
| Compatibility | 0.128 | 0.000 | 100.000 | n/a | n/a | 0.064 | 1.00 | 99.799 | 2.432 | 5.950 | 79.496 | 37.544 | 87.194 | 12.534 |
| Complexity | 0.000 | 0.000 | 100.000 | n/a | n/a | 0.000 | 0.00 | 100.000 | n/a | n/a | n/a | n/a | n/a | n/a |
| Cost | 0.000 | 0.000 | 100.000 | n/a | n/a | 0.000 | 0.00 | 100.000 | n/a | n/a | n/a | n/a | n/a | n/a |
| Regulatory Support | 0.084 | 0.000 | 100.000 | n/a | n/a | 0.042 | 1.00 | 99.799 | 2.559 | 6.032 | 83.108 | 50.000 | 91.554 | 12.156 |
| Relative Advantage | 0.042 | 0.000 | 100.000 | n/a | n/a | 0.021 | 0.00 | 100.000 | 0.298 | 1.914 | 66.100 | 87.574 | 95.787 | 13.546 |
| Security | 0.000 | 0.000 | 100.000 | n/a | n/a | 0.000 | 0.00 | 100.000 | n/a | n/a | n/a | n/a | n/a | n/a |
| Top Management Support | 0.000 | 0.000 | 100.000 | n/a | n/a | 0.000 | 0.00 | 100.000 | n/a | n/a | n/a | n/a | n/a | n/a |
| Constructs | CE-FDH | CR-FDH | ||||
|---|---|---|---|---|---|---|
| Original Effect Size | 95.00% | Permutation p Value | Original Effect Size | 95.00% | Permutation p Value | |
| Compatibility | 0.099 | 0.031 | 0.000 | 0.091 | 0.019 | 0.000 |
| Complexity | 0.000 | 0.000 | 0.000 | 0.000 | 0.000 | 0.000 |
| Cost | 0.000 | 0.015 | 0.000 | 0.000 | 0.008 | 0.000 |
| Regulatory Support | 0.064 | 0.011 | 0.000 | 0.048 | 0.007 | 0.000 |
| Security | 0.000 | 0.000 | 0.000 | 0.000 | 0.000 | 0.000 |
| Top Management Support | 0.075 | 0.000 | 0.000 | 0.037 | 0.000 | 0.000 |
| NCA | Constructs | Effect Size | Obs. Above Ceiling | Accuracy | Slope | Intercept | Condition Inefficiency | Outcome Inefficiency | Rel. Inefficiency | Abs. Inefficiency |
|---|---|---|---|---|---|---|---|---|---|---|
| CE-FDH | Compatibility | 0.099 | 0.000 | 100.000 | n/a | n/a | 54.749 | 75.000 | 88.687 | 14.194 |
| Complexity | 0.000 | 0.000 | 100.000 | n/a | n/a | n/a | n/a | n/a | n/a | |
| Cost | 0.000 | 0.000 | 100.000 | n/a | n/a | n/a | n/a | n/a | n/a | |
| Regulatory Support | 0.064 | 0.000 | 100.000 | n/a | n/a | 74.994 | 62.301 | 90.573 | 13.389 | |
| Security | 0.000 | 0.000 | 100.000 | n/a | n/a | n/a | n/a | n/a | n/a | |
| Top Management Support | 0.075 | 0.000 | 100.000 | n/a | n/a | 82.799 | 56.601 | 92.535 | 13.819 | |
| CR-FDH | Compatibility | 0.091 | 19.000 | 96.185 | 0.324 | 1.252 | 29.396 | 74.275 | 81.837 | 13.098 |
| Complexity | 0.000 | 0.000 | 100.000 | n/a | n/a | n/a | n/a | n/a | n/a | |
| Cost | 0.000 | 0.000 | 100.000 | n/a | n/a | n/a | n/a | n/a | n/a | |
| Regulatory Support | 0.048 | 2.000 | 99.598 | 1.336 | 3.234 | 73.773 | 63.597 | 90.453 | 13.371 | |
| Security | 0.000 | 0.000 | 100.000 | n/a | n/a | n/a | n/a | n/a | n/a | |
| Top Management Support | 0.037 | 0.000 | 100.000 | 2.404 | 5.588 | 82.799 | 56.601 | 92.535 | 13.819 |
| Constructs | Importance | Normalised Importance |
|---|---|---|
| Behavioural Intention to Adopt BCT in SCM | 0.252 | 98.0% |
| Compatibility | 0.035 | 13.7% |
| Complexity | 0.125 | 48.5% |
| Cost | 0.007 | 2.6% |
| Regulatory Support | 0.257 | 100.0% |
| Relative Advantage | 0.084 | 32.6% |
| Security | 0.012 | 4.7% |
| Top Management Support | 0.228 | 88.7% |
| Constructs | Importance | Normalised Importance |
|---|---|---|
| Compatibility | 0.120 | 32.4% |
| Complexity | 0.108 | 29.1% |
| Cost | 0.057 | 15.4% |
| Regulatory Support | 0.036 | 9.6% |
| Relative Advantage | 0.371 | 100.0% |
| Security | 0.067 | 18.1% |
| Top Management Support | 0.242 | 65.2% |
| Constructs | Importance | Normalised Importance |
|---|---|---|
| Compatibility | 0.189 | 47.4% |
| Complexity | 0.399 | 100.0% |
| Relative Advantage | 0.312 | 78.3% |
| Security | 0.101 | 25.3% |
| Constructs | Importance | Normalised Importance |
|---|---|---|
| Compatibility | 0.628 | 100.0% |
| Complexity | 0.139 | 22.2% |
| Relative Advantage | 0.219 | 34.8% |
| Security | 0.014 | 2.3% |
| Constructs | Importance | Normalised Importance |
|---|---|---|
| Security | 0.220 | 28.2% |
| Compatibility | 0.780 | 100.0% |
| Method | Purpose | Key Findings | Strengths | Limitations | Result Contribution |
|---|---|---|---|---|---|
| PLS-SEM | Test multivariate path relationships and validate hypotheses | - Relative advantage (β = 0.533) and top management support (β = 0.303) significantly influence behavioural intention - Security positively affects relative advantage (β = 0.219) | - Handles small samples and non-normal data - Simultaneously analyses measurement and structural models | - Assumes linear relationships - Limited ability to detect nonlinear interactions | Confirms core hypotheses, reveals direct effects and linear mediation paths (e.g., Relative advantage → Top management support→BI) |
| IPMA | Prioritize variables by importance and performance | - Relative advantage (69.018) is most critical but followed by cost (65.483) and security (66.611). - Complexity (57.098) has the lowest performance | - Visualises improvement priorities - Integrates theoretical and practical needs | - Importance relies on path coefficients - Ignores variable interactions | Guides managerial actions: Enhances regulatory implementation rather than resource allocation alone |
| NCA | Identify necessary conditions for outcomes | - Compatibility (0.128, 0.099) is necessary for sustainable BCT adoption | - Complements sufficiency analysis - Identifies “must-have” conditions | Does not explain sufficiency - Results depend on threshold calibration | Defines minimum thresholds for BCT adoption (e.g., compatibility must be prioritised) |
| ANN | Capture nonlinear and non-compensatory relationships | - Relative advantage (100.0%) is most critical but followed by top management support (65.2%) and compatibility (32.4%), but Regulatory Support (9.6%) has the lowest normalised Importance | - Models complex decision mechanisms - Avoids p-value dependency | - Low interpretability (“black box”) - Requires large samples | Uncovers nonlinear patterns missed by linear models (e.g., irrational decisions under SMEs resource constraints) |
| Stakeholder | Priority Action | Metric Target | Policy Alignment |
|---|---|---|---|
| SMEs | Phase 1: ERP-BCT integration | Complexity score 29.1% to 48.5% | ISO/TC 307 interoperability standards [185,196,197] |
| Policy Makers | Launch sandbox with 30% cost subsidies | It is recommended that a target performance of 4.0 is established for NC variables | The United Nations Sustainable Development Goal 9, entitled ’Industry, Innovation and Infrastructure’, is a global initiative aimed at promoting sustainable economic growth, inclusive development, and peaceful use of the world’s resources [185,198,199] |
| Tech Vendors | Develop modular APIs (e.g., Hyperledger 3.0) | Reduce implementation time by 40% | The EU Digital Product Passport (DPP) frameworks are a set of guidelines and regulations that govern the issuance, management, and use of digital products within the European Union. These frameworks are designed to ensure the secure, reliable, and interoperable exchange of digital products across different platforms and systems [185,200] |
Disclaimer/Publisher’s Note: The statements, opinions and data contained in all publications are solely those of the individual author(s) and contributor(s) and not of MDPI and/or the editor(s). MDPI and/or the editor(s) disclaim responsibility for any injury to people or property resulting from any ideas, methods, instructions or products referred to in the content. |
© 2025 by the authors. Licensee MDPI, Basel, Switzerland. This article is an open access article distributed under the terms and conditions of the Creative Commons Attribution (CC BY) license (https://creativecommons.org/licenses/by/4.0/).
Share and Cite
Han, X.; Gooi, L.-M. Multi-Level Determinants of Sustainable Blockchain Technology Adoption in SCM: Individual, Organisational, and Societal Perspectives. Sustainability 2025, 17, 2621. https://doi.org/10.3390/su17062621
Han X, Gooi L-M. Multi-Level Determinants of Sustainable Blockchain Technology Adoption in SCM: Individual, Organisational, and Societal Perspectives. Sustainability. 2025; 17(6):2621. https://doi.org/10.3390/su17062621
Chicago/Turabian StyleHan, Xiaole, and Leong-Mow Gooi. 2025. "Multi-Level Determinants of Sustainable Blockchain Technology Adoption in SCM: Individual, Organisational, and Societal Perspectives" Sustainability 17, no. 6: 2621. https://doi.org/10.3390/su17062621
APA StyleHan, X., & Gooi, L.-M. (2025). Multi-Level Determinants of Sustainable Blockchain Technology Adoption in SCM: Individual, Organisational, and Societal Perspectives. Sustainability, 17(6), 2621. https://doi.org/10.3390/su17062621

