Abstract
The food industry at the global and local levels is increasingly exposed to severe challenges and disruptions because of rising consumer demands, and rigorous and strict local and international regulations related to food safety and environmental concerns, all of which necessitate the adoption of proven and recognized management philosophies and sustainable practices to run the manufacturing process. Although the food manufacturing industry has adopted total quality management, lean manufacturing practices, and other management philosophies, more efforts are still needed to enhance sustainable performance. The purpose of this study is to explore the integrated impact of TQM and lean manufacturing on the sustainability performance of the food manufacturing industry in Saudi Arabia. Moreover, it investigates the causal relationship between TQM and sustainability performance as well as the direct relationship between TQM and lean manufacturing. The survey questionnaire is used as the primary instrument for collecting data from food manufacturing organizations. Based on the literature review, a theoretical framework is built to hypothesize relationships between the constructs. A structural equation modeling and artificial neural network (SEM-ANN) combined approach is used to analyze the results. The findings of the present study show that TQM and lean manufacturing have a positive impact on sustainability performance. The study also identifies the list of valid constructs for total quality management and lean manufacturing, with a high impact of sustainability performance dimensions.
1. Introduction
The global food industry faces increasing challenges due to rising consumer demand, environmental concerns, and rigorous and strict local and international regulations, all of which necessitate the adoption of proven and recognized management philosophies and sustainable practices. To address these demands, scientific management philosophies such as total quality management (TQM) and lean manufacturing have been shown to be pivotal strategies for enhancing sustainability performance by integrating quality, efficiency, and resource optimization. Sustainability is commonly defined as “meeting the needs of the present generation without compromising the ability of future generations to meet their proper needs” [1]. This concept is rooted in the “triple bottom line” (3BL) framework, which emphasizes the integration of economic, social, and environmental dimensions [2]. In this context, economic sustainability focuses on promoting efficient resource utilization, enhancing productivity, and supporting long-term economic resilience in the industrial sector. Social sustainability involves ensuring access to essential resources such as safe and nutritious food, fostering community well-being, and maintaining fair labor practices [3]. Environmental sustainability addresses critical challenges such as reducing waste, minimizing gas emissions, conserving water, and implementing renewable energy solutions [4]. By embracing these three dimensions, economic organizations and industries can align with global sustainability objectives and make a big transition to a prosperous and thriving future.
TQM is a holistic approach to organizational management that focuses on fundamental pillars such as leadership commitment, customer focus, continuous improvement, people involvement, and factual-based decision-making, all of which permit building quality and excellence across all functions and processes within an organization [5,6,7]. TQM recognizes the method of improving organizational and individual performance to enhance the organization’s competitiveness [8]. TQM not only improves the organization’s economic performance but also increases customer and employee satisfaction and delight [9]. The goal of TQM is to focus on sustainable performance, using optimum resources to maintain a well-functioning working environment [10]. In addition, the effective implementation of TQM, a key component of sustainability, will have a major influence on organizational sustainability in its three main dimensions [5].
Lean manufacturing is defined as “a set of management principles and techniques used towards eliminating waste in the manufacturing process and increasing the flow of activities that, from the customers’ perspective, add value to the product” [11]. Many researchers have studied the relationship between sustainability and lean manufacturing in various industrial sectors [11,12,13]. It was found that lean manufacturing contributes to minimizing waste and reducing production costs, thereby improving productivity and increasing profits. The published literature proved that lean manufacturing principles are essential for any organization to achieve sustainability performance goals [5,14]. In the environmental aspect, the role of lean manufacturing in improving the quality of products and minimizing stored materials has led to a decrease in pollutant levels and a slowing down of resource exhaustion [15]. Lean manufacturing techniques such as value stream mapping help to map raw materials, energy, and resources, thereby contributing to reducing waste and gas emissions, hence contributing to the protection of the environment [16,17]. Regarding the economic dimension, lean manufacturing provides tools that contribute to reducing costs by value streaming processes and minimizing waste, which contributes to increasing profits and market share for businesses [18]. In addition, lean manufacturing has been shown to contribute to improving the work environment and the occupational health and safety aspect, hence improving the living conditions of workers and general society [18].
In the context of Saudi Arabia, the food manufacturing sector plays a vital role in the nation’s economy and in achieving the goals of Saudi Vision 2030, which emphasizes economic diversification, operational excellence, and achieving sustainability goals [19]. The Ministry of Industry and Mineral Resources stated that in 2021 the volume of investment in the food manufacturing sector in the Kingdom was approximately SAR 87 billion (USD 23.4 billion), around eight percent (8%) of the total volume of investments in the whole industrial sector driven by the National Industrial Development and Logistics program. The sector counts for some 1500 food manufacturing factories and employs nearly 200,000 workers [20]. According to the same source, the food sector will contribute SAR 83 billion in GDP and would contribute to the creation of 171,000 new job opportunities by 2035 [20]. The expansion in the food manufacturing sector aligns with Saudi Vision 2030, which aims to enhance local production capabilities, ensure food security, and reduce dependence on oil and petroleum [21,22]. As a critical pillar of economic diversification, the food manufacturing sector exemplifies the country`s commitment to building a vibrant, sustainable, and competitive economy and the achievement of the Saudi Vision 2030 goals [19].
While total quality management (TQM) and lean manufacturing have been individually recognized for their contributions to operational efficiency and waste reduction, a significant research gap persists regarding their integrated impact on sustainability performance, particularly within the context of developing economies such as Saudi Arabia. While both TQM and lean manufacturing have been extensively studied separately in various industries, including the food industry in developed economies, their combined impact on sustainability performance in developing economies remains significantly underexplored [23,24]. Although there are studies investigating the relationship between TQM and sustainability performance in other manufacturing sectors, such as petrochemicals or pharmaceuticals, research focusing specifically on the integrated impact of TQM and lean manufacturing on the sustainability performance of food manufacturing industries in developing economies, particularly in the Saudi context, is scarce [23,24,25,26,27]. To date, few studies have examined this relationship within the unique economic and industrial environment of Saudi Arabia. This gap is particularly striking given the strategic importance of the food manufacturing sector to the Saudi Vision 2030 goals and the potential benefits that can be achieved through adopting modern management approaches to improve sustainability performance indicators.
This research operates under the premise that TQM positively influences lean manufacturing implementation and that both, in turn, enhance various dimensions of sustainability. On one hand, TQM and lean manufacturing offer structured approaches to enhancing operational efficiency and sustainability, with their effective integration requiring firms to exhibit certain capabilities [26,28]. On the other hand, the dynamic capability (DC) framework provides a lens through which organizations can adapt, integrate, and reconfigure their internal and external resources to meet the evolving demands of sustainability [25,29]. In the context of Saudi Arabia’s food manufacturing sector, characterized by unique market dynamics and the ambitious goals of Vision 2030, DCs are essential for firms aiming to leverage TQM and lean manufacturing for superior sustainability. DCs enable firms to sense emerging sustainability challenges and opportunities, seize innovative solutions through the strategic deployment of TQM and lean practices, and transform their operational processes and organizational structures to align with sustainability objectives. By promoting these capabilities, organizations can overcome the inherent complexities of implementing TQM and lean manufacturing, ensuring a more resilient and sustainable business model that contributes to both environmental stewardship and economic prosperity.
The findings of this study will not only contribute to the existing literature on TQM, lean manufacturing, and sustainability but also provide practical guidance for the Saudi food industry in aligning with global sustainability trends while supporting the objectives of Saudi Vision 2030. This paper seeks to address this gap by empirically investigating how TQM and lean manufacturing influence the sustainability performance of Saudi food manufacturers. The study examines sustainability performance across economic, environmental, and social dimensions, providing insights into how these practices contribute to achieving operational excellence and long-term viability in a rapidly evolving market at the national and international levels. By leveraging survey data from industry professionals, this research aims to offer actionable recommendations for managers and policymakers to foster sustainable growth within the food manufacturing sector.
The remaining parts of the paper are structured in four major sections. Section 2 deals with the theoretical background, research framework, and hypothesis development. Section 3 provides the research methodology, in which we discuss the sample, data collection, and instruments. Section 4 and Section 5 will be devoted to presenting and discussing the data analysis along with the conclusions drawn from the analysis, including implications and future research directions.
2. Theoretical Framework
This research builds upon the theoretical foundations of total quality management (TQM), lean manufacturing (LM), and sustainability management to explore their synergistic effects on organizational performance. TQM emphasizes a customer-centric, continuous improvement approach, while LM focuses on waste reduction and process optimization [12]. Organizational sustainability broadens this scope by integrating environmental, social, and economic considerations for long-term value creation. Empirical studies provide critical evidence supporting these frameworks, demonstrating their individual and combined impacts across various industries. For instance, Silva and Warnapura [30] empirically demonstrated that lean practices such as just-in-time (JIT) and total productive maintenance (TPM) improved operational performance in Sri Lankan food processing firms, though TQM integration was limited. Similarly, Budianto et al. [31] showed that quality systems mediated lean’s impact on operational performance in Indonesia’s food industry, highlighting the potential for integrated approaches to achieve superior outcomes. However, Farissi et al. [32] observed partial adoption of lean principles in Moroccan food companies, underscoring the need for more comprehensive strategies that incorporate TQM and sustainability dimensions. By synthesizing these perspectives and leveraging empirical evidence, this research aims to develop a comprehensive framework for achieving a sustainable competitive advantage through the integrated application of TQM, lean, and sustainability management practices in the Saudi Arabian context. This is particularly important because empirical findings consistently show that while lean and TQM each deliver value independently, their combined application offers a transformative pathway to enhanced performance, resilience, and sustainability—an imperative for food manufacturers in developing economies striving for global competitiveness.
2.1. Description of TQM and Its Constructs
Quality reflects the ability of an organization’s components to meet both the explicit and the implicit needs of its customers [6,7]. It assesses how well a product or service fulfils its intended purpose and delivers satisfactory performance during its use. The concept of quality extends beyond any single organizational function, encompassing all operational aspects, including management, production, auditing, resources, suppliers, and employees [10]. Achieving this requires a commitment to a structured system that fosters alignment and integration among various departments and management levels. This comprehensive approach is encapsulated in total quality management (TQM), a modern and all-encompassing management philosophy originally designed to enhance the performance of both profit-driven and not-for-profit entities [33,34].
TQM is characterized by organization-wide efforts guided by an integrated framework of principles, methodologies, and practices aimed at creating a supportive environment for continuous improvement [13]. This approach enhances an organization’s ability to consistently deliver products and services that meet or exceed customer expectations. The literature offers numerous definitions of TQM, emphasizing its role as a management strategy that prioritizes the delivery of high-quality products and services, customer satisfaction, and adherence to regulatory standards [13,14,15,30,31,32,33,34,35]. It is also seen as a strategic approach that aligns the organization’s goals with a culture of continuous improvement and active employee engagement.
Researchers have highlighted that TQM fosters a culture of excellence in organizational performance by encouraging collaborative efforts between management and employees to fulfil customer expectations and requirements. A notable framework for TQM implementation, proposed by Zairi [34], identifies 15 critical criteria for successful implementation in both manufacturing and service organizations (Table 1).
Table 1.
TQM implementation as proposed by Zairi [33,34].
Pioneers and experts in quality management, including Deming, Juran, Crosby, Feigenbaum, Ishikawa, and Zairi, have consistently emphasized that quality is defined by the customer. Consequently, total quality management (TQM) plays a crucial role in achieving customer satisfaction and loyalty, which, in turn, contributes to building a competitive edge for organizations. These scholars further highlighted that alongside a strong focus on customer satisfaction, minimizing costs associated with waste and rework is essential for aligning TQM practices with an organization’s broader business strategies.
Zairi [35] stated that TQM promotes continuous improvement and adopts a systemic perspective to achieve customer satisfaction and sustainable organizational success. It emphasizes proactive problem prevention, process optimization, and collaborative, team-based problem-solving, integrating all organizational departments into its framework [35]. Similarly, Lim [36] demonstrated that TQM comprises a system of management activities designed to exceed customer expectations, empower employees, enhance revenues, lower operational costs, and foster a competitive advantage [33,34].
Successful TQM implementation has been demonstrated in leading organizations worldwide across both the manufacturing and the service sector. These successes have often been achieved by adopting models such as Deming’s 14 Points, Juran’s 10 Steps, and Crosby’s 14 Points, or by implementing business excellence frameworks like the EFQM [37], MBNQA [38], KAQA [39], and the Deming Prize. International standards for quality management, particularly ISO 9001:2015 [40], also offer robust guidelines for effective TQM application. These frameworks are all built on foundational principles and practices that serve as critical success factors for achieving organizational excellence [15]. Despite variations in TQM implementation approaches, core principles are widely recognized in the literature. These include leadership commitment, continuous improvement, process management, customer satisfaction, workforce training and education, teamwork, and fostering an organizational culture centered on quality [5,34].
Substantial academic research has been devoted to developing and validating models and measures of total quality management in various organizational settings [41,42]. The research of Saraph et al. [34,43] identified and validated eight critical factors essential for total quality management. These factors include (1) management leadership and quality policy, (2) the quality department role, (3) employee training, (4) product and service design, (5) supplier quality management, (6) process management, (7) quality data and reporting, and (8) employee relations. Similarly, Flynn et al. [39] expanded on this work by identifying and validating seven dimensions of quality management. These dimensions are (1) top management support, (2) a quality information system, (3) process management, (4) product design, (5) workforce management, (6) supplier involvement, and (7) customer involvement. These researchers also developed and tested measurement tools for assessing quality management practices in world-class manufacturing organizations in the United States [43]. Their study evaluated eight key dimensions, categorized into core quality management practices, which include (1) process flow management, (2) product design processes, and (3) statistical control and feedback, and quality management infrastructure practices, which comprise (4) top management support, (5) workforce management, (6) employee attitudes, (7) supplier relationships, and (8) customer relationships. The study examined the impact of these quality management practices on organizational performance and competitive advantage, interpreting the findings using Garvin’s eight dimensions of quality. Building on the teachings of Deming’s and his 14 Points for Quality Management, Anderson et al. [44] conducted an in-depth analysis of the Deming management method. This research identified seven core dimensions underlying quality management: (1) visionary leadership, (2) cooperation across internal and external stakeholders, (3) organizational learning, (4) process management, (5) continuous improvement, (6) employee fulfilment, and (7) customer satisfaction [40]. Recently, Zairi proposed six dimensions and practices that organizations need to adopt for the proper implementation of total quality management systems in organizations [34]. These are (1) strategic planning, (2) process management, (3) human resources, (4) partners and suppliers, (5) resources, and (6) learning and creativity. Table 2 presents the key TQM practices that form the basis of the theoretical framework for the empirical study conducted in this paper.
Table 2.
Components of TQM implementation adopted in the present study (TQM latent factors) [35].
2.2. Description of Lean Manufacturing and Its Constructs
Lean manufacturing is mechanisms and strategies that are implemented by an organization to achieve continuous improvement in the performance of its processes by eliminating all types of waste and all activities that do not add value to the customer [24]. The primary focus of lean manufacturing is to make the manufacturing process reliable, efficient, and capable. It helps organizations to produce a product of value to customers that meets the customer requirements at the lowest cost, with the least production time, and with minimum waste [27].
Several research papers have examined the lean manufacturing methodology in various manufacturing settings. Alhasan and Zu’bi [45] investigated the relationship between radical product innovation and the dimensions of lean manufacturing in Jordan’s pharmaceutical sector [45]. These dimensions include continuous improvement, waste reduction, lean job characteristics, and employee participation. A survey-based questionnaire was conducted in the study to collect data. The results showed that waste minimization and continuous improvement have no impact on radical product innovation. On the other hand, employee involvement and lean job characteristics have a significant effect. Chowday and George [46] used the lean manufacturing approach to improve pharmaceutical manufacturing operations [36]. To achieve the study’s goal, the authors conducted an extensive survey whose findings revealed that using a lean approach in manufacturing can help reduce cycle times, work-in-process inventory, and lead times.
Recently, Ghaithan et al. [11] compiled, through an extensive literature review, ten dimensions of lean manufacturing that have been identified in the published literature [11]. These are supplier feedback, just-in-time, supplier development, customer involvement, pull system, continuous flow, setup time reduction, total preventive maintenance, statistical process control, and employee involvement. These factors were then grouped in four latent factors for lean manufacturing, which include (a) supplier factors, (b) customer involvement factors, (c) process factors, and (d) control and human factors. The supplier factors include just-in-time, supplier feedback, and supplier development. These accumulatively measure the major practices that are critical for a manufacturing organization [11,17,47,48]. Customer involvement factors determine how much the customer participates in the organization’s processes to meet their needs and product expectations. The process factors include continuous flow, a pull system, and setup time reduction. Manufacturing industries are heavily dependent on efficient processes, so their objective is primarily focused on continual improvement in processes. Control and human factors include statistical process control (SPC), employee involvement, and total productive maintenance [11,17,47,48].
Zairi [35] suggested that lean manufacturing is effectively implemented through several stages (Table 3). The suggested stages by Zairir [35] include (a) education and training, (b) identifying sources of activities that do not add value and analyzing them to find and resolve the main cause, and (c) checking and verifying improvements. Zairi further developed three factors for proper implementation of lean manufacturing system. These include:
Table 3.
Lean manufacturing latent factors [35].
- Systems Management: This measures the extent to which the organization effectively uses all resources, such as equipment, raw materials, personnel, financial resources, and time. It also involves the use of lean manufacturing mechanisms such as a system to regulate manufacturing processes by time (just-in-time), a preventive maintenance system, and relationship management with suppliers and others through (a) balanced flow to provide a continuous flow of products through the manufacturing process; (b) implementing preventive maintenance to ensure that equipment and machinery failures are reduced and that defects in production processes are reduced to a minimum, as these processes require the maintenance of manufacturing equipment at a high level of performance; (c) managing the relationship with suppliers to reduce cost through shared quality objectives, shared responsibilities for product and service design processes, continuous supply of raw materials, and building a long-term relationship; and (d) scheduling the withdrawal of resources from warehouses only when they are needed, as described by the pull system.
- Technology Management: This measures the degree to which the organization establishes a responsible production environment so that the time required between manufacturing a product that meets the customer’s requirements and the time required to market the product is reduced by (a) producing small batches of products and, according to customer demands, implementing the regulated resource flow mechanism; (b) reducing the time needed to adjust machines to complete the manufacturing process, as a long time in machine control means increasing operational cost and reducing the flexibility of manufacturing processes; and (c) implementing the principle of convenience to use, which means reducing the price of the product or service so that the customer can afford to buy it.
- Human Resources Management: This measures the degree to which the organization creates a working environment for all functional levels so that they can propose solutions to make improvements to manufacturing processes as well as implement those solutions through (a) engaging all employees of the organization in the processes of improvement and implementation of all suggestions; (b) enabling workers to control processes by monitoring them, such as using monitoring performance progress charts or flashing lights for equipment where the problem can be detected and action taken, and then using the control processes to eliminate waste sources and identify processes that are out of control; (c) training the human resources department to focus on arranging and cleaning up the workplace to ensure the simplicity of the process flow as well as to provide a safe work environment and minimize the loss of time and resources; and (d) promoting the concept of focusing on total quality from the moment of receiving the necessary resources for the manufacturing process to creating the product that the customer will receive, as ensuring the quality of manufacturing processes will ensure the quality of the finished product.
2.3. Description of Sustainability Performance and Its Constructs
Sustainability refers to the ability of an organization to cause minor or no damage to society and the environment with their operations through utilizing and wasting minimum to zero natural resources, particularly the non-renewable ones [49]. It motivates businesses to consider the effects of their operations and decisions over a longer period [50]. Many factors motivate organizations to follow Sustainable Development strategies, such as ethical, legal, and commercial aspects. Moreover, because of stakeholders’ increasing pressure [51], as well as customers’ needs and expectations, firms must allocate a proportion of their resources to social and environmental development programs [4].
The primary objective of manufacturing industries is to produce high-quality products that their actual customers need to maximize economic gains and profit, while promoting social well-being within the organization and preserving the environment for future generations. To achieve these goals, manufacturing organizations must address the expectations of various stakeholders, including customers, suppliers, regulatory bodies, and government agencies. These objectives have been categorized into three main dimensions: economic, social, and environmental. For organizations to meet these diverse objectives effectively, they must excel across all three dimensions of sustainability, commonly referred to as the triple bottom line [2,11,52]. Table 4 provides a summary and a brief description of the three sustainability dimensions that are used in the present study.
Table 4.
Sustainability performance dimensions.
2.4. Conceptual Framework and Hypothesis Development
The integration of TQM and lean manufacturing into a unified framework requires a theory explaining sequential capability development. Prior studies have anchored TQM–lean synergies in the resource-based view (RBV) [53,54] or contingency theory [55], focusing on static resource optimization. However, these frameworks inadequately explain the dynamic interaction between strategic foresight (TQM) and operational execution (lean). Dynamic capability (DC) theory addresses this gap by framing organizational adaptation as a three-phase cycle: sensing opportunities (strategic), seizing them (tactical), and transforming resources (operational) [29,56,57,58,59]. TQM aligns with sensing through customer-centric strategic planning and stakeholder engagement, while lean operationalizes seizing (waste reduction) and transforming (process reliability) [11]. This DC lens resolves the literature’s fragmented treatment of TQM–lean interactions by demonstrating how adaptive capabilities evolve sequentially to achieve sustainability.
Based on the discussions in previous sections, the research framework shown in Figure 1 was developed to assess the direct and indirect effects of total quality management and lean manufacturing on the sustainability performance of the food industries in the Kingdom of Saudi Arabia. In addition, the conceptual framework will be used to investigate the indirect effect of TQM on sustainability performance mediated by lean manufacturing.
Figure 1.
The proposed research framework (sources: authors).
TQM’s strategic practices drive sustainability across economic, environmental, and social dimensions. While Abbas [6] links TQM to economic efficiency, Zhu et al. [52] emphasize its role in ethical sourcing. Conversely, Antony. et al., [58] argues that TQM alone lacks operational mechanisms to translate strategy into sustainability outcomes. TQM’s sensing mechanisms—strategic planning (SP) and process management (PRO)—directly enhance sustainability by institutionalizing compliance (e.g., ISO 9001 [40]) and stakeholder collaboration (Table 2). For instance, the “partners and suppliers” (PSP) construct reduces supply chain carbon footprints through ethical sourcing, aligning with Saudi Vision 2030′s sustainability mandates. This clarifies how TQM’s systemic focus on quality transcends operational efficiency to address 3BL goals, countering critiques of its theoretical narrowness [60]. This assessment can be performed through the establishment of the following hypotheses:
Hypothesis 1 (H1):
Total quality management directly and positively influences the sustainability performance of the food industry sector in Saudi Arabia.
H1a:
Total quality management directly and positively affects the sustainable economic performance of the food sector.
H1b:
Total quality management directly and positively affects the sustainable social performance of the food sector.
H1c:
Total quality management directly and positively affects the sustainable environmental performance of the food sector.
TQM provides the cultural and technical foundation for lean adoption. Flynn et al. [43] posit that lean can operate independently, while Wong et al. [13] argue that TQM’s continuous improvement culture is a prerequisite for lean tools like JIT and 5S. TQM’s seizing phase—embodied in human resource management (HR) and learning/creativity (LC)—equips organizations with problem-solving rigor (e.g., Kaizen) to deploy lean’s system management (SMGT) and technology management (TMGT). For example, TQM’s “resources” (RES) construct ensures financial readiness for lean’s pull systems (Table 3). This resolves the literature’s ambiguity about TQM–lean causality, demonstrating that lean is not a standalone toolkit but a tactical extension of TQM’s strategic groundwork. This evaluation can be accomplished through the creation of the following hypothesis:
Hypothesis 2 (H2):
Total quality management directly and positively influences lean manufacturing implementation.
Lean converts strategic insights into measurable sustainability outcomes. Dües et al. (2013) highlight lean’s environmental benefits (e.g., waste reduction), while Singh, Rathi, and Garza-Reyes [61] stress its economic impact. However, Sahoo [62] caution that lean risks over-socializing workers without TQM’s balancing mechanisms. Lean’s transforming phase—system management (SMGT) and technology management (TMGT)—institutionalizes waste reduction. For example, value stream mapping (VSM) minimizes energy consumption (environmental), while 5S enhances workplace safety (social), directly aligning with Saudi Arabia’s NIDLP goals. This positions lean as the operational bridge between TQM’s strategies and 3BL outcomes, countering claims that lean’s focus on efficiency undermines social equity [58]. This estimation can be realized through the establishment of the next hypotheses:
Hypothesis 3 (H3):
Lean manufacturing directly and positively influences sustainability performance.
H3a:
Lean manufacturing directly and positively affects the sustainable economic performance of the food sector.
H3b:
Lean manufacturing directly and positively affects the sustainable social performance of the food sector.
H3c:
Lean manufacturing directly and positively affects the sustainable environmental performance of the food sector.
Lean operationalizes TQM’s strategic insights into sustainability outcomes. While Chiarini and Kumar et al. [63] propose lean as a moderator, Wong et al. [15] empirically validate its mediation role in manufacturing contexts. Mediation aligns with DCT’s sequential logic: TQM’s sensing (e.g., customer focus) identifies sustainability priorities, which lean’s seizing (e.g., pull systems) converts into process reforms. For instance, TQM’s market analysis detects demand for eco-friendly packaging, while lean’s JIT reduces overstocking, collectively reducing waste. This resolves the theoretical disjointedness noted in Section 2.3, proving that TQM requires lean’s tactical execution to achieve 3BL outcomes—a novel contribution to Saudi-centric studies. This assessment can be performed through the establishment of the following hypotheses:
Hypothesis 4 (H4):
The indirect relation between total quality management and sustainability performance is significantly mediated by lean manufacturing.
H4a:
Lean manufacturing mediates the relationship between TQM and sustainable economic performance.
H4b:
Lean manufacturing mediates the relationship between TQM and sustainable social performance.
H4c:
Lean manufacturing mediates the relationship between TQM and sustainable environmental performance.
The four hypotheses were explored and assessed through a questionnaire administered electronically to a targeted food manufacturing organization in Saudi Arabia. The analysis of the survey results will be presented and discussed in the subsequent sections.
3. Research Methodology
3.1. Sample and Data Collection
Based on the literature discussed in the previous section, a survey questionnaire was developed to reflect the research framework shown in Figure 1. To achieve the research objectives, the survey was first assessed, refined and validated with a discussion panel of experts from the industry and academic sectors in Saudi Arabia. This step ensured that the questions were clear, relevant, and aligned with the study’s objectives. Following this, a pilot test was conducted with 15 representatives from a food manufacturing organization to assess the questionnaire’s clarity, wording, and relevance, as well as the time required for completion. Feedback from the pilot phase informed minor refinements to the survey instrument.
Subsequently, a cross-sectional survey was administered to a large Saudi national company, used as the study population. The organization is believed to be the largest food company in the Middle East region, with fifteen plants across Saudi Arabia and employing over 46,000 full-time employees. The fifteen factories represent a diverse yet representative mix of food-producing plants. The company produces, distributes, and sells a wide range of food, beverages, dairy, and poultry products through a well-managed supply chain. The organization is known for its commitment to quality, food safety, and sustainability dimensions. International standards and organizational excellence constitute the pillars of the company’s management system. Data collection was conducted over a four-month period, from January to April 2022. An online survey questionnaire, administered through the Google Forms platform, was chosen for its accessibility and convenience. Each manufacturing plant received a personalized invitation, including a cover letter explaining the study’s objectives, assuring confidentiality and outlining instructions for survey completion. To encourage participation, follow-up reminders were sent periodically, addressing potential challenges such as limited availability among senior managers. Respondents were assured of voluntary participation and anonymity, fostering honest and unbiased responses. The questionnaire was divided into 4 parts. The first part asked for general information about the respondent’s background and their organizations. The subsequent parts measured, on a five-point Likert scale, TQM, lean manufacturing, and sustainability performance constructs, described in the research framework in Figure 1. A total of 400 valid responses were obtained. This number of responses is believed to be sufficient for the research purposes, as similar numbers or lesser numbers were reported in previous studies within the operations management and sustainability literature.
While this study focused on a single Saudi national company, the sampling strategy was purposive to ensure depth and contextual relevance [64]. The selected organization represents one of the largest food manufacturing companies in the Middle East, operating fifteen distinct plants across Saudi Arabia with over forty-six thousand employees. Participants were selected through stratified random sampling across hierarchical levels (executives, managers, etc.) and factory locations to ensure balanced representation. While single-company studies inherently limit broad generalizability, this approach maximizes internal validity by controlling for organizational culture variables that could confound TQM/lean implementation outcomes.
Ethical considerations were paramount throughout the design and execution of this survey-based study. To ensure the protection of participant rights and adhere to relevant ethical guidelines, the following procedures were implemented: before commencing the survey, all respondents were presented with a detailed information page outlining the study’s purpose, assuring anonymity and confidentiality of their responses, and informing them of their right to withdraw at any time without penalty. Active informed consent was obtained through an “I Agree” button that participants were required to click before proceeding to the survey questions. The research design was classified as minimal risk and exempt from a full ethics review by the Research Ethics Committee (UoH REC) in accordance with their guidelines, which covers anonymized surveys conducted for organizational improvement. All data were securely stored and analyzed in aggregate to protect participant privacy.
Sample Characteristics
The final sample included organizations of varying sizes and operational scopes, ensuring comprehensive representation of the food industry. Table 5 provides an overview of the demographic profiles of the respondents and organizations, highlighting the diversity in roles, experience, education, and geographic distribution. The sample was dominated by department managers or supervisors (65%), followed by employees (20%), middle management (12%), and executive or top management (3%), ensuring insights from both operational and strategic perspectives. Most respondents (60%) had 6–10 years of experience, while 20% had 11–20 years, 15% had 0–5 years, and 5% reported over 20 years, offering a balance of emerging and seasoned professionals. Educational qualifications reflected a skilled workforce, with 75% holding a bachelor’s degree, 20% a diploma, and 5% a master’s degree. The age distribution was primarily mid-career, with 65% aged 31–40 years, complemented by younger (15% aged 21–30) and older (20% aged 41–60) participants. Geographically, the sample was well distributed across regions, with the northern region representing 50%, central 30%, eastern 15%, and western 5%, ensuring broad applicability of findings across diverse geographical contexts. In line with the purposive sampling strategy, the study responses were proportionally distributed across the plants to reflect each facility’s workforce size and sustainability focus. This ensured the sample captured intra-organizational diversity while maintaining methodological rigor for single-company research [64].
Table 5.
Demographic profiles of respondents.
3.2. Measurement of Constructs
The constructs in this study were carefully measured using previously validated scales from the literature, supplemented by insights from the conceptual model developed for the purpose of the present study. The questionnaire was designed to capture critical practices and performance indicators relevant to the food industry, with a specific emphasis on sustainability and operational efficiency. The research model comprised two higher-order constructs, encompassing nine independent variables, and one higher-order dependent construct, consisting of three variables. In total, the model included 40 statements, each rated by respondents on a five-point Likert scale, where 1 indicated strong disagreement and 5 indicated strong agreement. Each variable was measured using three to four carefully selected statements, derived from an extensive review of the relevant literature.
For the data analysis, the study proposes a hybrid multi-stage approach that combines exploratory factor analysis (EFA), confirmatory factor analysis (CFA), structural equation modeling (SEM), and an artificial neural network [65,66]. Table 6 presents a model development flowchart illustrating the model’s steps, objectives, and outcomes. This study employed SEM to test the research hypotheses and identified significant TQM and lean manufacturing dimensions impacting sustainability performance. Second, the significant dimensions obtained from the SEM were input to the ANN to identify the most critical dimensions that significantly contribute to improving the various sustainability performance dimensions.
Table 6.
Summary of the multi-stage approach.
4. Data Analysis and Results
4.1. Statistical Analysis
To explore the causal relationships among the constructs, structural equation modeling (SEM) was utilized, with analyses performed using SMART PLS 4 software. Consistent with the recommendations of Hair et al. [67], a two-stage approach was applied, comprising the measurement model and the structural model. In the first stage, exploratory factor analysis (EFA) was conducted using SPSS 27 to identify the underlying constructs and confirm their dimensionality [67]. This was followed by the second stage, where confirmatory factor analysis (CFA) was performed to validate the measurement model. The CFA enabled the assessment of causal relationships between the constructs through path analysis, providing insights into the hypothesized structural relationships. This rigorous methodological framework, supported by published studies, offers a robust foundation for analyzing the structural relationships and enhancing the validity and reliability of the findings [67].
4.1.1. Testing the Assumptions of Multivariate Analysis
A number of statistical assumptions must be satisfied for structural equation modeling (SEM) analysis, including normality of the dataset, absence of multicollinearity, linearity, non-response bias, and common method bias (CMB). With a sample size of 400, this research meets the recommended threshold for SEM analysis [67].
Common Method Bias (CMB)
To address the concerns of CMB, which is particularly relevant in survey-based research involving single-source data collection, two steps were undertaken. First, Harman’s single-factor test was applied by loading all construct items into an exploratory factor analysis (EFA) using an unrotated factor solution [68]. The results indicated that the one-factor model explained only 26% of the total variance, well below the threshold for concern, thus confirming the absence of CMB.
Non-Response Bias
Non-response bias was also examined following the approach outlined by Armstrong and Overton [69]. Respondents were divided into early (N = 173) and late (N = 227) groups based on their submission dates, and independent t-tests were conducted across multiple demographic variables. No statistically significant differences were observed between the two groups, indicating that non-response bias does not threaten the validity of the dataset. Consequently, the results can be generalized across the sample population.
Normality and Linearity Testing
The normality of the dataset was further assessed through histograms, normal P–P plots, and Q–Q plots of regression-standardized residuals, all of which supported the existence of normality. Scatter plots confirmed linearity.
Multicollinearity
Multicollinearity was evaluated by computing the variance inflation factor (VIF) following the procedure recommended by Kock [70]. VIF quantifies the inflation in the variance of an estimated regression coefficient due to collinearity among the predictors. In this study, the maximum VIF observed was between 2.12 and 2.85, substantially below the threshold of 4. In addition, all pairwise correlation coefficients among the independent variables were found to be below 0.8. This further confirms that multicollinearity is not a concern, ensuring the reliability of our regression estimates and the interpretability of the individual predictor effects. Together, these steps validate the robustness and reliability of the dataset for SEM analysis.
4.1.2. Construct Reliability and Convergent Validity
The reliability and validity of the constructs were assessed using a comprehensive measurement model evaluation. This process included examining content validity, scale reliability, and convergent validity to ensure the robustness of the measurement framework employed in this study. Scale reliability was evaluated through Cronbach’s alpha (α) and composite reliability (CR), following the guidelines of Hair et al. [67]. As shown in Table 7, both CA and CR values exceeded the recommended threshold of 0.7 for all constructs, confirming strong internal consistency. Convergent validity was assessed by analyzing standardized factor loadings and the average variance extracted (AVE). All standardized factor loadings were greater than 0.7, indicating strong item reliability. Additionally, AVE values surpassed the minimum threshold of 0.5, demonstrating that each construct accounted for at least 50% of the variance in its indicators [71]. Items with factor loadings below the acceptable level were removed to enhance the precision and reliability of the measurement model. Together, these results confirm the validity and reliability of the constructs, supporting the suitability of the measurement model for further analysis (Table 7).
Table 7.
Reliability and convergent validity tests.
4.2. Measurement Model—Confirmatory Factor Analysis
Construct validity reflects the extent to which a scale accurately measures what it is intended to measure [72]. During the evaluation of the measurement model, discriminant validity was thoroughly assessed to ensure that the constructs were distinct from one another. The Heterotrait–Monotrait ratio (HTMT) was applied as recommended by Pholsook and Wipulanusat [62], with a threshold value of 0.9 used as the benchmark for establishing discriminant validity. As shown in Table 8, all HTMT values were below this threshold, indicating that the constructs satisfied the criteria for discriminant validity. The Fornell–Larcker criterion was also utilized to assess whether the square root of the average variance extracted (AVE) for each construct exceeded its correlations with other constructs. Table 9 demonstrates that this condition was met, further confirming the distinctiveness of the constructs. Additionally, cross-loading analysis was performed as per Hair et al. [67], verifying that all measurement items exhibited higher loadings on their respective constructs compared to any cross-loadings with other constructs. The results showed that each item aligned appropriately with its designated construct, with no significant cross-loadings observed.
Table 8.
Discriminant validity—Heterotrait–Monotrait ratio.
Table 9.
Discriminant validity—Fornell–Larcker criterion.
These analytical outcomes confirm that the constructs in the measurement model achieved discriminant validity, ensuring that the model was robust and suitable for further analysis.
4.3. Structural Model
To evaluate the fit of the proposed structural model, the goodness-of-fit indices were analyzed [67]. The results indicate that the model achieved an acceptable fit with the collected data. The ratio of χ2/df was 2.34, which was below the threshold of 3, as recommended by [71]. Additional fit indices also demonstrated satisfactory values (Table 10). The root means square error (RMSE) value of 0.057 fell within the desirable range of 0.05–0.08 [67]. The CFI and TLI values were 0.923 and 0.947, respectively, both approximately equal to the recommended benchmark of 0.95. The SRMR value was 0.026, indicating a good fit, as it was below the threshold of 0.08. Lastly, the AGFI and GFI values were 0.876 and 0.912, meeting the acceptable standards for model fitness. These results collectively confirm that the structural model provided an adequate representation of the data collected for the purpose of the study.
Table 10.
Model fit indicators.
4.3.1. Hypothesis Testing
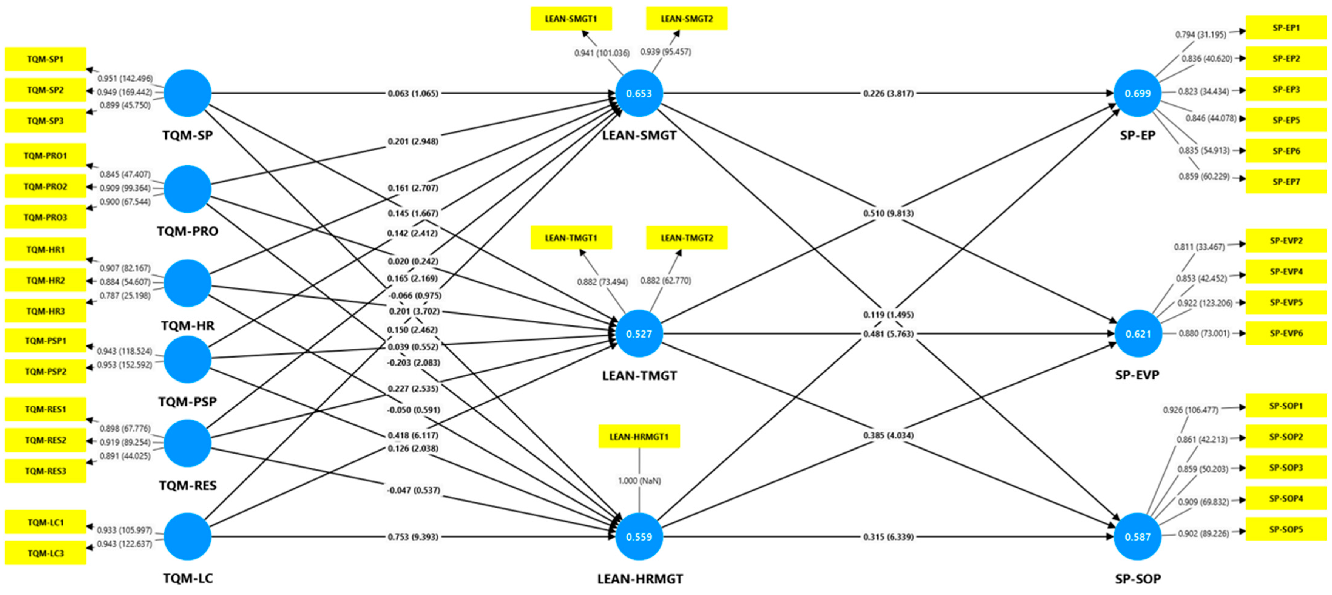
The structural equation model was used to evaluate the hypothesized relationships in the proposed model. Path coefficients were estimated to evaluate the hypnotized relationships between the latent variables [67,71]. Statistical significance was determined using bootstrapping (5000 subsamples) to generate standard errors; significance was set at p < 0.05, with confidence intervals excluding zero. The coefficient of determination (R2) was used to assess explanatory power, with R2 values of >0.25, >0.50, and >0.75 indicating weak, moderate, and strong effects, respectively. Specifically, nine direct relationships were tested to determine the strength and significance of their effects. The results, as shown in Table 11 and illustrated in Figure 2, indicate that all hypothesized relationships were supported, as the standardized coefficients were statistically significant.
Table 11.
PLS–SEM results.
Figure 2.
PLS–SEM model (path analysis).
For the TQM-related hypotheses, the findings reveal a significant positive impact of TQM on sustainability performance (SP) (H1: β = 0.256, t = 2.082, p < 0.05). Furthermore, TQM significantly influenced the sub-dimensions of SP, including SP-EP (H1a: β = 0.240, t = 2.093, p < 0.05), SP-EVP (H1b: β = 0.255, t = 2.083, p < 0.05), and SP-SOP (H1c: β = 0.242, t = 2.092, p < 0.05). These results support the role of TQM in promoting sustainability across economic, environmental, and social dimensions.
Additionally, TQM demonstrated a strong and statistically significant impact on lean manufacturing (H2: β = 0.800, t = 11.247, p < 0.001), highlighting the interdependence between these management approaches. The subsequent relationships between lean manufacturing and sustainability performance were also significant. Lean manufacturing positively influenced SP (H3: β = 0.614, t = 4.782, p < 0.001), as well as its sub-dimensions, including SP-EP (H3a: β = 0.575, t = 4.636, p < 0.001), SP-EVP (H3b: β = 0.592, t = 4.745, p < 0.001), and SP-SOP (H3c: β = 0.561, t = 4.597, p < 0.001).
These findings clearly demonstrate the critical role of TQM and lean manufacturing in driving the organization sustainability performance. While the direct relationships provide valuable insights, the next section delves deeper into the mediation analysis to explore the indirect effects and the mechanisms through which TQM and lean manufacturing influence sustainability outcomes. This additional analysis will further enhance the understanding of the proposed model.
4.3.2. Mediation Analysis
To evaluate the mediating role of lean manufacturing in the relationship between total quality management (TQM) and sustainability performance (SP) and its dimensions, a mediation analysis was conducted by employing the Preacher and Hayes approach, which tests the statistical significance of these indirect effects [72]. The results, as presented in Table 12, indicate that all hypothesized mediation relationships were supported, with standardized coefficients being statistically significant.
Table 12.
Mediation analysis.
The findings reveal that lean manufacturing significantly mediated the relationship between TQM and overall sustainability performance (H4: β = 0.491, t = 4.618, p < 0.001). Similarly, lean manufacturing mediated the relationships between TQM and the sub-dimensions of SP, including SP-EP (H4a: β = 0.46, t = 4.439, p < 0.001), SP-EVP (H4b: β = 0.477, t = 4.565, p < 0.001), and SP-SOP (H4c: β = 0.449, t = 4.396, p < 0.001).
These findings suggest that lean manufacturing serves as a critical mechanism through which TQM enhances sustainability across its economic, environmental, and social dimensions [73]. Organizations that implement lean alongside TQM are better positioned to achieve sustainable outcomes by streamlining processes, minimizing waste, and fostering efficiency. The importance of these mediation effects is visually summarized in Figure 2, which illustrates the structural relationships and the strength of the mediating role of lean manufacturing on sustainability performance.
4.4. Artificial Neural Network Analysis
Although SEM is widely recognized for its effectiveness in validating hypothesized causal relationships, its reliance on linear assumptions often limits its ability to capture the complexities of non-linear interactions in decision-making processes [66]. To address this limitation, this study integrates artificial neural network (ANN) analysis as a complementary technique. Unlike SEM, ANNs excel in identifying and learning complex non-linear and non-compensatory relationships, offering deeper insights into the dynamics of the research model. For instance, ANNs allow for the analysis of interactions where shortfalls in one predictor variable cannot necessarily be compensated by improvements in another, thus overcoming the oversimplifications inherent in compensatory models. This makes ANNs particularly suited for exploring the intricate relationships between the determinants of organizational sustainability performance [65,66].
Artificial neural networks (ANNs) are computational systems inspired by the structure and functioning of the human brain, including interconnected neurons capable of storing and processing experiential knowledge [74]. Unlike traditional linear models such as SEM, multiple regression analysis (MRA), and logistic regression, ANNs do not require multivariate assumptions, such as normality and linearity, and can achieve higher predictive accuracy. These characteristics make ANNs a powerful tool for predictive modeling, especially in cases where relationships between variables are complex and non-linear [65,66].
However, ANNs’ “black box” nature makes them less suitable for hypothesis testing and causal inference. As such, this study employed a two-stage SEM–ANN approach to capitalize on the strengths of both techniques [75]. SEM was used to validate the research model and identify significant predictors, which were then input into the ANN model to evaluate their relative importance and capture non-linear relationships. This combined approach addresses the weaknesses of each method, creating a more robust and comprehensive analytical framework.
The ANN was employed to identify which TQM and lean management dimensions had the greatest influence on sustainability performance (SP). The statistically significant predictors identified through SEM were used as input variables in the ANN model. The input layer consisted of nine nodes representing significant predictors, namely, strategic planning (TQM-SP), processes (TQM-PRO), human resources (TQM-HR), partners and suppliers (TQM-PSP), resources (TQM-RES), learning and creativity (TQM-LC), system management (LEAN-SMGT), technology management (LEAN-TMGT), and human resources management (LEAN-HRMGT), as shown in Figure 3. The output layer was represented by the dependent variable, sustainability performance (SP), which captures the organization’s overall sustainability outcomes.
Figure 3.
Results of the artificial neural network model.
For the ANN procedure, a multi-layer perceptron (MLP) with a feedforward back-propagation (FFBP) algorithm was employed. The MLP consisted of three layers—input, hidden, and output—and was implemented using IBM SPSS 27. A ten-fold cross-validation technique with a 90:10 training-to-testing ratio was adopted to minimize overfitting and improve model generalizability. The sigmoid activation function was applied in both the hidden and output layers to enhance the prediction accuracy [72]. The root mean square error (RMSE) values for the training and testing datasets were 0.531 and 0.652, respectively, demonstrating the high predictive precision of the ANN model. Figure 4 provides a visual representation of this architecture.
Figure 4.
Architecture of the ANN used in the present study.
To validate the need to use the ANN approach, we evaluated the predictive accuracy of the artificial neural network ANN with that of the structural equation modeling (SEM) component, and we computed key prediction metrics for both models. The SEM model was evaluated using a cross-validation approach, where predicted values for sustainability performance were compared with observed values. For the ANN model, as mentioned before, a ten-fold cross-validation technique was employed to minimize overfitting and ensure generalizability. The root mean square error (RMSE) and mean absolute error (MAE) were calculated for both models. The SEM model indicated its predictive accuracy when considering linear relationships among variables. In contrast, the ANN model achieved a significant RMSE on the testing dataset, demonstrating its superior ability to capture non-linear relationships.
The sensitivity analysis was conducted to evaluate the relative importance of each predictor variable. Normalized importance was calculated by dividing each variable’s importance by the highest importance value. Table 13 presents the RMSE and sensitivity analysis results for sustainable economic performance (SP-EP). The results indicate that learning and creativity (TQM-LC) was the most critical predictor, with 100% normalized importance, followed by system management (LEAN-SMGT) (96%) and processes (TQM-PRO) (87%). For sustainable environmental performance (SP-EVP), the sensitivity analysis results, as shown in Table 14, identified system management (LEAN-SMGT) as the most significant predictor, with 100% normalized importance, followed by human resources (TQM-HR) (98%) and technology management (LEAN-TMGT) (96%). Finally, Table 15 provides the sensitivity analysis for sustainable social performance (SP-SOP). Human resources (TQM-HR) was found to be the most impactful predictor, with 100% normalized importance, followed by human resources management (LEAN-HRMGT) (98%) and technology management (LEAN-TMGT) (95%).
Table 13.
RMSE and sensitivity analysis (with sustainable economic performance (SP-EP) as the dependent variable).
Table 14.
RMSE and sensitivity analysis (with sustainable environmental performance (SP-EVP) as the dependent variable).
Table 15.
RMSE and sensitivity analysis (with sustainable social performance (SP-SOP) as the dependent variable).
5. Discussion
The Saudi food industry is central to the Saudi nation’s economic development, food security, and sustainability agenda, particularly within the perspective of Saudi Vision 2030. Even though the industry faces challenges related to resource efficiency, waste reduction, and meeting the increasing demand for high-quality, sustainable food products, total quality management (TQM) and lean manufacturing practices have emerged as effective strategies to address these issues. Together, these approaches offer structured frameworks for improving operational performance while advancing sustainability across economic, environmental, and social dimensions.
The present study investigated the direct impact of TQM practices and lean manufacturing on sustainability performance and analyzed their integrated effects within the Saudi food manufacturing sector. The adoption of a two-stage predictive–analytic approach combining SEM and ANN permitted a more holistic understanding of the relationships within the research model and provides a significant methodological contribution. While SEM is effective for testing linear causal relationships, ANNs complement this by addressing the complexities of non-linear and non-compensatory interactions [6,66]. This integration enabled a deeper exploration of how total quality management (TQM) and lean manufacturing influence sustainability performance across its three dimensions. In the first stage, exploratory factor analysis (EFA) identified the underlying constructs and confirmed their dimensionality, providing the foundation for further validation. Subsequently, confirmatory factor analysis (CFA) validated the measurement model by confirming construct reliability, convergent validity, and discriminant validity. The structural equation modeling (SEM) stage demonstrated that all hypothesized relationships (H1, H2 and H3) were supported, revealing significant direct effects between TQM, lean manufacturing, and sustainability performance.
The results clearly demonstrate that TQM practices directly and positively impact sustainability performance (H1), highlighting their role in driving improvements in economic efficiency, environmental conservation, and social responsibility. These results align with previous studies emphasizing the importance of TQM principles, such as leadership commitment, strategic planning, process approach, continuous improvement, customer focus, and partners’ and suppliers’ relationships, in driving sustainability performance towards excellence [6,8,42,76]. Most of the tested constructs were found to impact sustainability performance in the surveyed organizations with a standardized importance greater than 80% except for strategic planning and resources, which predicted economic social sustainability with lesser standardized importance, at 74% and 67%, respectively. Similarly for social sustainability, all TQM constructs had an impact with a relative importance greater than 80% except for processes, resources, and partnerships and suppliers, which still impacted SP-SOC but with 70% of standardized importance.
TQM’s emphasis on quality planning, quality control, and quality improvement through process and resource optimization and stakeholder engagement was found to be particularly relevant to the Saudi food industry, where the demand for safe, high-quality, and sustainable food products is ever growing within the perspective of the quality-of-life program and Saudi Vision 2030. The authors argue that through implementing robust quality management systems, based on the constructs assessed in the present empirical study, food manufacturers can enhance product quality and safety, reduce waste, and ensure compliance with global standards, contributing to better sustainability outcomes. The findings are consistent with previous studies that showed a strong relationship between TQM and sustainability performance [6,8,42,77]. Similarly, the findings of the present study indicate that lean manufacturing directly and positively enhances sustainability performance (H2). This agrees with past studies that demonstrated the direct and positive impact of lean manufacturing and sustainability performance [9,11,15,16,17,18]. This paper adds more support to that observation in the Saudi food industry.
Furthermore, the mediation analysis confirmed that lean manufacturing significantly mediates the relationship between TQM and sustainability performance dimensions, emphasizing their critical role in achieving sustainability outcomes (H4). The findings from the analysis imply that there is an integrated significant impact of TQM and lean manufacturing on the economic, environment and social dimensions of sustainability. This means that adopting lean manufacturing and TQM in the food industry would significantly ensure economic performance, protect the environment, and enhance social well-being. On the other hand, the findings show statistical significance for all TQM and lean manufacturing principle implementation, implying that Saudi food industries acknowledge and recognize the contribution of these management approaches to the improvement of sustainability performance [77]. This implies that adopting TQM coupled with lean manufacturing practices helps to achieve high sustainability performance. The findings also reveal that the combination of TQM and lean manufacturing amplifies sustainability benefits. Lean manufacturing’s focus on eliminating waste and streamlining operations complements TQM’s broader framework of quality and organizational excellence. Together, these methodologies foster a culture of efficiency and continuous improvement that directly enhances sustainability performance. Similar findings have been reported in the research work presented by Ghaithan et al. [9] in the case of the plastic industry in Saudi Arabia.
The mixed approach based on the SEM–ANN analysis highlighted the most important dimensions of TQM and lean management approaches, which showed a significant impact on sustainability performance. Table 16 summarizes the normalized importance of TQM and lean manufacturing dimensions on sustainability performance.
Table 16.
Standardized importance (%) of the impact of TQM and lean manufacturing on sustainability performance (obtained from the ANN analysis).
Table 16 shows that the economic performance was influenced significantly by the TQM constructs of processes, human resources, partners and suppliers, and learning and creativity, while the most impactful constructs of lean manufacturing were system management and human resources management. The environmental performance was found to be influenced by all nine tested TQM and lean manufacturing constructs. The social sustainability dimensions were found to be most impacted by the strategic planning, human resources, and learning and creativity TQM practices in the organizations, while all three lean manufacturing constructs highly impacted the social performance. These results are in line with the findings of various previous studies, such as Arteeaga et al. [8], Farissi et al. [30], Bouranta et al. [32], Nguyen et al. [42], Abas [76], Ghaithan et al. [9], and Sajan et al. [14]. These research works identified the TQM and lean manufacturing practices that significantly impact sustainability performance in manufacturing settings. By capturing both linear and non-linear dynamics, this analysis provides a robust analytical framework that goes beyond the limitations of traditional compensatory models. The findings from the SEM–ANN analysis can offer valuable insights to leaders and policymakers on how the integrated implementation of TQM and lean manufacturing can influence the sustainability performance of their manufacturing organizations. It is believed that this research contributes to enhanced accuracy and advances the application of ANN-based expert systems in management research, providing a new lens for understanding and optimizing organizations’ sustainability performance.
6. Conclusions
The present study contributes to the body of knowledge on the implementation of management philosophies, namely, total quality management, lean manufacturing, and sustainability performance, in the food processing industry. Hence this study makes a significant contribution to the literature by providing empirical evidence on the impact of TQM and lean manufacturing on sustainability performance in the Saudi food industry. While much of the existing research focuses on manufacturing sectors such as the petrochemical, pharmaceutical, and automotive industries, this study sheds light on the challenges and opportunities within the food sector, which is critical to Saudi Arabia’s economic and social development. The study provides empirical evidence that TQM and lean manufacturing are powerful approaches for enhancing sustainability performance in the Saudi food industry. Their combined implementation offers a pathway to address urgent environmental, economic, and social challenges while contributing to the achievement of the goals targeted within Saudi Vision 2030. By prioritizing these methodologies, food manufacturers can achieve operational excellence, foster innovation, and ensure a sustainable future.
The study stresses the valuable role of TQM and lean manufacturing as powerful approaches for improving sustainable performance in the food industry. The study primarily focused on investigating the direct impact of TQM and lean manufacturing on sustainability performance, and the combined impact of TQM and lean manufacturing on the sustainability performance of the food industry in Saudi Arabia. The results revealed good relationships between TQM and sustainability performance and confirmed the causal relationship between lean manufacturing and TQM. Moreover, this relationship is enhanced with the presence of lean manufacturing as a mediating variable. Thus, in order to be highly competitive with high operational excellence performance, Saudi food organizations should be committed to adopting TQM through quality management systems (ISO 9001:2015 [40]) or the national quality award (KAQA [39]), enhanced by other management philosophies such as lean manufacturing, total productive maintenance, and customer relationship management.
From a practical implications perspective, the research contributes to a deeper understanding of the potential impact of TQM practices and lean manufacturing on sustainability performance in the food industry. Thus, it is believed to serve as a guideline for the food industry for its sustainability programs. Based on the findings of this research, some implications are made for food manufacturing organization leadership. Firstly, the empirical evidence affirmed that the adoption of TQM practices has significant implications for sustainability in the Saudi food industry. By integrating quality management systems into their operations, organizations can enhance their ability to identify and address inefficiencies, ensuring an optimum use of resources. This, in turn, leads to higher product quality, cost savings, reduced wastage, and environmental and societal benefits. The integrated implementation of TQM and lean manufacturing was demonstrated to have a significant impact on sustainability performance in the Saudi food sector. This would imply that the implementation of integrated management systems and approaches would certainly help the food industry to overcome the evolving challenges at the national and international levels and achieve their sustainability goals. Structured and integrated implementation of TQM and lean manufacturing would necessitate steps that include (a) conducting a sustainability gap assessment using TQM principles; (b) implementing lean tools such as Kaizen, value stream mapping, and just-in-time to reduce waste and optimize processes; (c) developing a performance measurement system to track the impact of TQM and lean on sustainability metrics; and (d) establishing a continuous improvement culture through employee engagement and training programs. Policymakers would need to (a) work to adopt incentives for lean and TQM adoption through national and international sustainability certification programs, and (b) encourage collaboration between government bodies, academic institutions, and industry leaders to develop sector-specific sustainability roadmaps.
Another important aspect of the practical implications concerns academia. The authors believe that academic institutions in Saudi Arabia can use these findings to update curricula with a focus on sustainability and management approaches such as TQM, lean manufacturing, and other modern philosophies. On the other hand, food manufacturing organizations need to invest in capacity-building programs that provide employees and managers with the necessary knowledge, skills and abilities to adopt these methodologies effectively and to achieve the benefits demonstrated. Government support, in the form of incentives and regulatory frameworks, can also play a crucial role in encouraging the widespread adoption of TQM and lean manufacturing practices across the industry.
Some of the assumptions made in this study would need further investigation in future research. Firstly, only one Saudi food manufacturing company was selected in this study. This may imply that the results may not be directly generalizable to all the food sector or to other industries. A cross-sectional and comparative study can be conducted in the future to generalize the results better by targeting various Saudi industrial sectors, especially within the economic and industrial momentum created by the national Saudi Vision 2030. The focus can be on leading industrial organizations with a proven record of implementing quality and excellence models, i.e., quality award-winning organizations.
Secondly, other mediating factors such as knowledge management, innovation management, and customer relationship management can be tested specifically in the food industry or in other industrial sectors in general. These factors may be studied as moderators, generating more exciting results that would add valuable insights and contributions to the body of knowledge in the industrial management field. This area is believed to be of crucial importance to the modern knowledge-based economy, within the perspectives of international management systems, the circular economy, and the dynamic capabilities paradigms. Another future research area could explore the interaction of TQM and lean manufacturing with emerging Industry 4.0 technologies on the sustainability performance of organizations. The digital transformation and industrial innovations have the potential to further enhance the effectiveness of TQM and lean manufacturing practices by providing real-time data, predictive analytics, and improved supply chain visibility, hence improving overall sustainability performance.
Author Contributions
Conceptualization, S.A., M.A., N.B.A., O.S.A., F.A. and A.B.E.A.; methodology, S.A., M.A., N.B.A., F.A. and A.B.E.A.; software, M.A. and A.B.E.A.; validation, M.A., N.B.A. and A.B.E.A.; formal analysis, M.A. and A.B.E.A.; investigation, S.A., M.A., N.B.A., F.A. and A.B.E.A.; resources, S.A., M.A., O.S.A. and A.B.E.A.; data curation, M.A., N.B.A., O.S.A. and A.B.E.A.; writing—original draft preparation, M.A. and A.B.E.A.; writing—review and editing, S.A., M.A., N.B.A., O.S.A., F.A. and A.B.E.A.; visualization, M.A., N.B.A. and A.B.E.A.; supervision, S.A., M.A., N.B.A. and A.B.E.A.; project administration, S.A., M.A. and A.B.E.A.; funding acquisition, S.A., M.A. and A.B.E.A. All authors have read and agreed to the published version of the manuscript.
Funding
This research was funded by the Scientific Research Deanship at University of Ha’il, Saudi Arabia, through project number BA-23 001.
Institutional Review Board Statement
Ethical review and approval were waived for this study by the University of Hail Research Ethics Committee (UoH REC) as it was classified as minimal risk research involving anonymized surveys conducted for organizational improvement, which falls under the category of studies that do not require full IRB review according to the institutional guidelines.
Informed Consent Statement
Informed consent was obtained from all subjects involved in the study. Participants provided their consent electronically by clicking an ‘I Agree’ button after reviewing information about the study purpose, anonymity assurances, and their right to withdraw.
Data Availability Statement
The full survey questionnaire and the coded dataset are available upon request from the corresponding author.
Conflicts of Interest
The authors declare that there are no conflicts of interest related to this work.
References
- Fisk, P. People Planet Profit: How to Embrace Sustainability for Innovation and Business Growth; Kogan Page Publishers: London, UK, 2010; ISBN 0749458631. [Google Scholar]
- Elkington, J. Partnerships from Cannibals with Forks: The Triple Bottom Line of 21st-century Business. Environ. Qual. Manag. 1998, 8, 37–51. [Google Scholar] [CrossRef]
- Husgafvel, R.; Pajunen, N.; Virtanen, K.; Paavola, I.-L.; Päällysaho, M.; Inkinen, V.; Heiskanen, K.; Dahl, O.; Ekroos, A. Social Sustainability Performance Indicators—Experiences from Process Industry. Int. J. Sustain. Eng. 2015, 8, 14–25. [Google Scholar] [CrossRef]
- Shahzad, M.; Qu, Y.; Ur Rehman, S.; Zafar, A.U.; Ding, X.; Abbas, J. Impact of Knowledge Absorptive Capacity on Corporate Sustainability with Mediating Role of CSR: Analysis from the Asian Context. J. Environ. Plan. Manag. 2020, 63, 148–174. [Google Scholar] [CrossRef]
- Rumane, A.R. Quality Management in Oil and Gas Projects; CRC Press: Boca Raton, FL, USA, 2021; ISBN 1003145051. [Google Scholar]
- Zhang, B.; Comite, U.; Yucel, A.G.; Liu, X.; Khan, M.A.; Husain, S.; Sial, M.S.; Popp, J.; Oláh, J. Unleashing the Importance of TQM and Knowledge Management for Organizational Sustainability in the Age of Circular Economy. Sustainability 2021, 13, 11514. [Google Scholar] [CrossRef]
- Kim, G.-S. The Effect of Quality Management and Big Data Management on Customer Satisfaction in Korea’s Public Sector. Sustainability 2020, 12, 5474. [Google Scholar] [CrossRef]
- Andrade Arteaga, C.; Rodríguez-Rodríguez, R.; Alfaro-Saiz, J.-J.; Verdecho, M.-J. An ANP-Balanced Scorecard Methodology to Quantify the Impact of TQM Elements on Organisational Strategic Sustainable Development: Application to an Oil Firm. Sustainability 2020, 12, 6207. [Google Scholar] [CrossRef]
- Ghaithan, A.; Khan, M.; Mohammed, A.; Hadidi, L. Impact of Industry 4.0 and Lean Manufacturing on the Sustainability Performance of Plastic and Petrochemical Organizations in Saudi Arabia. Sustainability 2021, 13, 11252. [Google Scholar] [CrossRef]
- Taj, S. Lean Manufacturing Performance in China: Assessment of 65 Manufacturing Plants. J. Manuf. Technol. Manag. 2008, 19, 217–234. [Google Scholar] [CrossRef]
- Womack, J.P.; Jones, D.T. Lean Thinking—Banish Waste and Create Wealth in Your Corporation. J. Oper. Res. Soc. 1997, 48, 1148. [Google Scholar] [CrossRef]
- Todorut, A.V.; Paliu-Popa, L.; Tselentis, V.S.; Cirnu, D. Sustainable Cost Reduction by Lean Management in Metallurgical Processes. Metalurgija 2016, 55, 846–848. [Google Scholar]
- Wong, W.P.; Wong, K.Y. Synergizing an Ecosphere of Lean for Sustainable Operations. J. Clean. Prod. 2014, 85, 51–66. [Google Scholar] [CrossRef]
- Sajan, M.P.; Shalij, P.R.; Ramesh, A. Lean Manufacturing Practices in Indian Manufacturing SMEs and Their Effect on Sustainability Performance. J. Manuf. Technol. Manag. 2017, 28, 772–793. [Google Scholar]
- Kamble, S.; Gunasekaran, A.; Dhone, N.C. Industry 4.0 and Lean Manufacturing Practices for Sustainable Organisational Performance in Indian Manufacturing Companies. Int. J. Prod. Res. 2020, 58, 1319–1337. [Google Scholar] [CrossRef]
- Souza, J.P.E.; Alves, J.M. Lean-Integrated Management System: A Model for Sustainability Improvement. J. Clean. Prod. 2018, 172, 2667–2682. [Google Scholar] [CrossRef]
- Iranmanesh, M.; Zailani, S.; Hyun, S.S.; Ali, M.H.; Kim, K. Impact of Lean Manufacturing Practices on Firms’ Sustainable Performance: Lean Culture as a Moderator. Sustainability 2019, 11, 1112. [Google Scholar] [CrossRef]
- Albliwi, S.A. Lean Six Sigma Maturity Model Within Saudi Arabian Organisations: An Empirical Study. Ph.D. Thesis, Heriot-Watt University, Edinburgh, UK, 2017. [Google Scholar]
- Saudi Vision 2030. Available online: https://www.vision2030.gov.sa/ (accessed on 25 January 2025).
- Ministry of Industry and Mineral Resources. News Details. Available online: https://www.my.gov.sa/wps/portal/snp/content/news/newsDetails/CONT-news-150620212 (accessed on 26 January 2025).
- Aichouni, M.; Touahmia, M.; Alshammari, S.; Said, M.A.; Aichouni, A.B.E.; Almudayries, M.; Aljohani, H. An Empirical Study of the Contribution of Total Quality Management to Occupational Safety and Health Performance in Saudi Organizations. Int. J. Environ. Res. Public. Health 2023, 20, 1495. [Google Scholar] [CrossRef]
- Aichouni, A.B.E.; Kolsi, L.; Aichouni, M. The Engineering Students Innovation Club Project for Human Capital Development in the areas of Industry 4.0–From the Design to Implementation. In Proceedings of the 2020 Industrial & Systems Engineering Conference (ISEC), Makkah, Saudi Arabia, 9–12 April 2020; pp. 1–4. [Google Scholar]
- Aichouni, A.B.E.; Silva, C.; Ferreira, L.M.D.F. A Systematic Literature Review of the Integration of Total Quality Management and Industry 4.0: Enhancing Sustainability Performance through Dynamic Capabilities. Sustainability 2024, 16, 9108. [Google Scholar] [CrossRef]
- Sordan, J.E.; Oprime, P.C.; Pimenta, M.L.; Chiabert, P.; Lombardi, F. Lean Six Sigma in Manufacturing Process: A Bibliometric Study and Research Agenda. TQM J. 2020, 32, 381–399. [Google Scholar] [CrossRef]
- Yadav, N.; Shankar, R.; Singh, S.P. Impact of Industry4.0/ICTs, Lean Six Sigma and Quality Management Systems on Organisational Performance. TQM J. 2020, 32, 815–835. [Google Scholar] [CrossRef]
- Bhat, S.; Gijo, E.V.; Rego, A.M.; Bhat, V.S. Lean Six Sigma Competitiveness for Micro, Small and Medium Enterprises (MSME): An Action Research in the Indian Context. TQM J. 2021, 33, 379–406. [Google Scholar] [CrossRef]
- Helfat, C.E.; Peteraf, M.A. Understanding Dynamic Capabilities: Progress along a Developmental Path. Strateg. Organ. 2009, 7, 91–102. [Google Scholar] [CrossRef]
- Silva, C.W.C.; Warnapura, H. Impact of Lean Manufacturing Practices on Operational and Business Performance: Evidence from Sri Lankan Food Industry. Sri Lanka J. Social. Sci. Humanit. 2021, 1, 69–76. [Google Scholar] [CrossRef]
- Budianto, B.; Feri, Z.O.; Nurlaila, Q.; Sitorus, H.; Suryatman, T.H. Quality System as a Mediating Variable of the Relationship between Lean Manufacturing and Operational Performance in the Food Industry. SINERGI 2023, 27, 201–210. [Google Scholar] [CrossRef]
- Farissi, A.; Oumami, M.; Beidouri, Z. Assessing Lean Adoption in Food Companies: The Case of Morocco. Int. J. Technol. 2021, 12, 5–14. [Google Scholar] [CrossRef]
- Abbas, J.; Sağsan, M. Impact of Knowledge Management Practices on Green Innovation and Corporate Sustainable Development: A Structural Analysis. J. Clean. Prod. 2019, 229, 611–620. [Google Scholar] [CrossRef]
- Bouranta, N.; Psomas, E.L.; Pantouvakis, A. Identifying the Critical Determinants of TQM and Their Impact on Company Performance: Evidence from the Hotel Industry of Greece. TQM J. 2017, 29, 147–166. [Google Scholar] [CrossRef]
- Thiagarajan, T.; Zairi, M. A Review of Total Quality Management in Practice: Understanding the Fundamentals through Examples of Best Practice Applications—Part I. TQM Mag. 1997, 9, 270–286. [Google Scholar] [CrossRef]
- Zairi, M. Total Quality Management for Engineers; Elsevier: Amsterdam, The Netherlands, 1991; ISBN 1845698916. [Google Scholar]
- Kiran, D.R. Total Quality Management: Key Concepts and Case Studies; Butterworth-Heinemann: Oxford, UK, 2016; ISBN 0128110368. [Google Scholar]
- Lim, J.S. Quality Management in Engineering: A Scientific and Systematic Approach; CRC Press: Boca Raton, FL, USA, 2019; ISBN 0429281609. [Google Scholar]
- European Foundation for Quality Management. The EFQM Model; EFQM: Brussels, Belgium, 2020. [Google Scholar]
- National Institute of Standards and Technology. Baldrige Excellence Framework; U.S. Department of Commerce: Gaithersburg, MD, USA, 2021.
- Saudi Standards, Metrology and Quality Organization. King Abdulaziz Quality Award Criteria; SASO: Riyadh, Saudi Arabia, 2020.
- ISO 9001:2015; Quality Management Systems—Requirements. ISO: Geneva, Switzerland, 2015.
- Dean Jr, J.W.; Bowen, D.E. Management Theory and Total Quality: Improving Research and Practice through Theory Development. Acad. Manag. Rev. 1994, 19, 392–418. [Google Scholar] [CrossRef]
- Nguyen, M.H.; Phan, A.C.; Matsui, Y. Contribution of Quality Management Practices to Sustainability Performance of Vietnamese Firms. Sustainability 2018, 10, 375. [Google Scholar] [CrossRef]
- Flynn, B.B.; Schroeder, R.G.; Sakakibara, S. The Impact of Quality Management Practices on Performance and Competitive Advantage. Decis. Sci. 1995, 26, 659–691. [Google Scholar] [CrossRef]
- Anderson, J.C.; Rungtusanatham, M.; Schroeder, R.G.; Devaraj, S. A Path Analytic Model of a Theory of Quality Management Underlying the Deming Management Method: Preliminary Empirical Findings. Decis. Sci. 1995, 26, 637–658. [Google Scholar] [CrossRef]
- Al Hasan, R.; Zu’bi, M.F. Evaluating the Relationship between Lean Manufacturing Dimensions and Radical Product Innovation in the Jordanian Pharmaceutical Sector. Eur. Sci. J. 2014, 10, 230–258. [Google Scholar]
- Chowdary, B.V.; George, D. Improvement of Manufacturing Operations at a Pharmaceutical Company: A Lean Manufacturing Approach. J. Manuf. Technol. Manag. 2012, 23, 56–75. [Google Scholar] [CrossRef]
- Shah, R.; Ward, P.T. Defining and Developing Measures of Lean Production. J. Oper. Manag. 2007, 25, 785–805. [Google Scholar] [CrossRef]
- Karim, A.; Arif-Uz-Zaman, K. A Methodology for Effective Implementation of Lean Strategies and Its Performance Evaluation in Manufacturing Organizations. Bus. Process Manag. J. 2013, 19, 169–196. [Google Scholar] [CrossRef]
- Davenport, M.; Delport, M.; Blignaut, J.N.; Hichert, T.; Van der Burgh, G. Combining Theory and Wisdom in Pragmatic, Scenario-Based Decision Support for Sustainable Development. J. Environ. Plan. Manag. 2019, 62, 692–716. [Google Scholar] [CrossRef]
- Cai, W.; Li, G. The Drivers of Eco-Innovation and Its Impact on Performance: Evidence from China. J. Clean. Prod. 2018, 176, 110–118. [Google Scholar] [CrossRef]
- Ji, Q.; Zhang, D. How Much Does Financial Development Contribute to Renewable Energy Growth and Upgrading of Energy Structure in China? Energy Policy 2019, 128, 114–124. [Google Scholar] [CrossRef]
- Zhu, Q.; Geng, Y.; Lai, K. Environmental Supply Chain Cooperation and Its Effect on the Circular Economy Practice-performance Relationship among Chinese Manufacturers. J. Ind. Ecol. 2011, 15, 405–419. [Google Scholar] [CrossRef]
- Salam, M.A. Analyzing Manufacturing Strategies and Industry 4.0 Supplier Performance Relationships from a Resource-Based Perspective. Benchmarking 2019, 28, 1697–1716. [Google Scholar] [CrossRef]
- Maware, C.; Adetunji, O. Lean manufacturing implementation in Zimbabwean industries: Impact on operational performance. Int. J. Eng. Bus. Manag. 2019, 11, 1–12. [Google Scholar] [CrossRef]
- Szász, L.; Demeter, K.; Rácz, B.-G.; Losonci, D. Industry 4.0: A Review and Analysis of Contingency and Performance Effects. J. Manuf. Technol. Manag. 2021, 32, 667–694. [Google Scholar] [CrossRef]
- Kor, Y.Y.; Mesko, A. Dynamic Managerial Capabilities: Configuration and Orchestration of Top Executives’ Capabilities and the Firm’s Dominant Logic. Strateg. Manag. J. 2013, 34, 233–244. [Google Scholar] [CrossRef]
- Gutierrez-Gutierrez, L.; Antony, J. Continuous Improvement Initiatives for Dynamic Capabilities development A Systematic Literature Review. Int. J. Lean Six Sigma 2020, 11, 125–149. [Google Scholar] [CrossRef]
- Antony, J.; Sony, M.; Dempsey, M.; Brennan, A.; Farrington, T.; Cudney, E.A. An Evaluation into the Limitations and Emerging Trends of Six Sigma: An Empirical Study. TQM J. 2019, 31, 205–221. [Google Scholar] [CrossRef]
- Zairi, M. The Product Excellence Model; ECBM Publishing House, Saudi Standardization, Metrology and Quality Organization: Riyadh, Saudi Arabia, 2020. [Google Scholar]
- Belhadi, A.; Kamble, S.S.; Zkik, K.; Cherrafi, A.; Touriki, F.E. The Integrated Effect of Big Data Analytics, Lean Six Sigma and Green Manufacturing on the Environmental Performance of Manufacturing Companies: The Case of North Africa. J. Clean. Prod. 2020, 252, 119903. [Google Scholar] [CrossRef]
- Singh, M.; Rathi, R.; Garza-Reyes, J.A. Analysis and Prioritization of Lean Six Sigma Enablers with Environmental Facets Using Best Worst Method: A Case of Indian MSMEs. J. Clean. Prod. 2021, 279, 123592. [Google Scholar] [CrossRef]
- Sahoo, S. Lean Manufacturing Practices and Performance: The Role of Social and Technical Factors. Int. J. Qual. Reliab. Manag. 2020, 37, 732–754. [Google Scholar] [CrossRef]
- Chiarini, A.; Kumar, M. Lean Six Sigma and Industry 4.0 Integration for Operational Excellence: Evidence from Italian Manufacturing Companies. Prod. Plan. Control 2021, 32, 1084–1101. [Google Scholar] [CrossRef]
- Xia, W.; Ma, C.; Liu, J.; Liu, S.; Chen, F.; Yang, Z.; Duan, J. High-Resolution Remote Sensing Imagery Classification of Imbalanced Data Using Multistage Sampling Method and Deep Neural Networks. Remote Sens. 2019, 11, 2523. [Google Scholar] [CrossRef]
- Leong, L.-Y.; Hew, T.-S.; Lee, V.-H.; Ooi, K.-B. An SEM–Artificial-Neural-Network Analysis of the Relationships between SERVPERF, Customer Satisfaction and Loyalty among Low-Cost and Full-Service Airline. Expert. Syst. Appl. 2015, 42, 6620–6634. [Google Scholar] [CrossRef]
- Pholsook, T.; Wipulanusat, W.; Thamsatitdej, P.; Ramjan, S.; Sunkpho, J.; Ratanavaraha, V. A Three-Stage Hybrid SEM-BN-ANN Approach for Analyzing Airport Service Quality. Sustainability 2023, 15, 8885. [Google Scholar] [CrossRef]
- Hair, J.F.; Sarstedt, M.; Ringle, C.M.; Mena, J.A. An Assessment of the Use of Partial Least Squares Structural Equation Modeling in Marketing Research. J. Acad. Mark. Sci. 2012, 40, 414–433. [Google Scholar] [CrossRef]
- Podsakoff, P.M.; MacKenzie, S.B.; Lee, J.-Y.; Podsakoff, N.P. Common Method Biases in Behavioral Research: A Critical Review of the Literature and Recommended Remedies. J. Appl. Psychol. 2003, 88, 879. [Google Scholar] [CrossRef]
- Armstrong, J.S.; Overton, T.S. Estimating Nonresponse Bias in Mail Surveys. J. Mark. Res. 1977, 14, 396–402. [Google Scholar] [CrossRef]
- Kock, N. Common Method Bias in PLS-SEM: A Full Collinearity Assessment Approach. Int. J. E-Collab. (IJEC) 2015, 11, 1–10. [Google Scholar] [CrossRef]
- Fornell, C.; Larcker, D.F. Evaluating Structural Equation Models with Unobservable Variables and Measurement Error. J. Mark. Res. 1981, 18, 39–50. [Google Scholar] [CrossRef]
- Tang, X.; Yang, C.; Gu, Y.; Song, C.; Zhang, X.; Wang, Y.; Zhang, J.; Hew, C.L.; Li, S.; Xia, N. Structural Basis for the Neutralization and Genotype Specificity of Hepatitis E Virus. Proc. Natl. Acad. Sci. USA 2011, 108, 10266–10271. [Google Scholar] [CrossRef] [PubMed]
- Preacher, K.J.; Hayes, A.F. SPSS and SAS Procedures for Estimating Indirect Effects in Simple Mediation Models. Behav. Res. Methods Instrum. Comput. 2004, 36, 717–731. [Google Scholar] [CrossRef]
- Varela, L.; Araújo, A.; Ávila, P.; Castro, H.; Putnik, G. Evaluation of the Relation between Lean Manufacturing, Industry 4.0, and Sustainability. Sustainability 2019, 11, 1439. [Google Scholar] [CrossRef]
- Haykin, S.; Nie, J.; Currie, B. Neural Network-Based Receiver for Wireless Communications. Electron. Lett. 1999, 35, 203–205. [Google Scholar] [CrossRef]
- Márquez, A.C.; de la Fuente Carmona, A.; Antomarioni, S. A Process to Implement an Artificial Neural Network and Association Rules Techniques to Improve Asset Performance and Energy Efficiency. Energies 2019, 12, 3454. [Google Scholar] [CrossRef]
- Abbas, J. Impact of Total Quality Management on Corporate Sustainability through the Mediating Effect of Knowledge Management. J. Clean. Prod. 2020, 244, 118806. [Google Scholar] [CrossRef]
Disclaimer/Publisher’s Note: The statements, opinions and data contained in all publications are solely those of the individual author(s) and contributor(s) and not of MDPI and/or the editor(s). MDPI and/or the editor(s) disclaim responsibility for any injury to people or property resulting from any ideas, methods, instructions or products referred to in the content. |
© 2025 by the authors. Licensee MDPI, Basel, Switzerland. This article is an open access article distributed under the terms and conditions of the Creative Commons Attribution (CC BY) license (https://creativecommons.org/licenses/by/4.0/).



