Land Consolidation and Its Effects on Afforested Agricultural Land: A Case Study of Ukraine
Abstract
1. Introduction
2. Materials and Methods
2.1. Natural Afforestation
2.2. Land Reserves
2.3. Study Area
3. Results
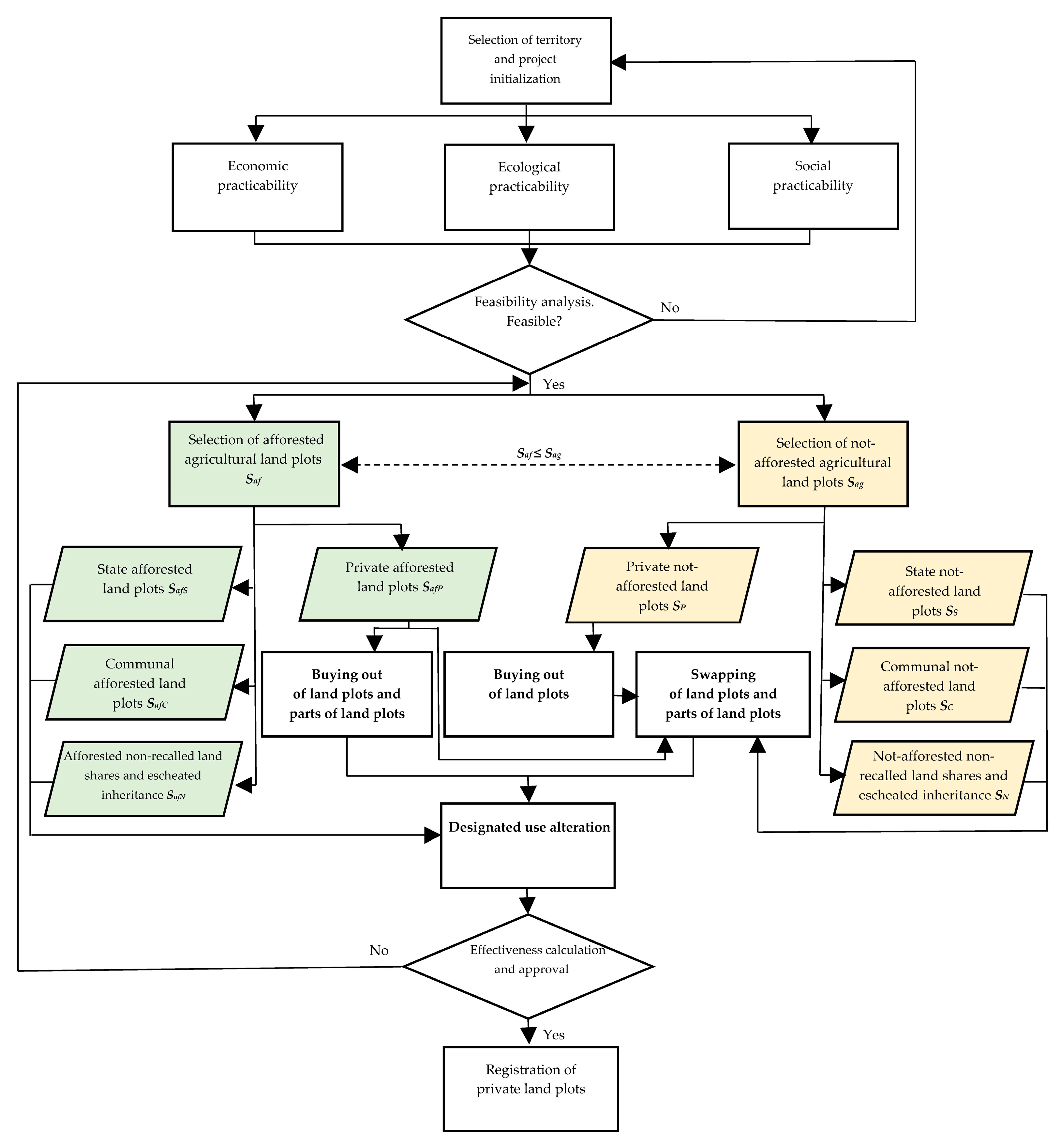
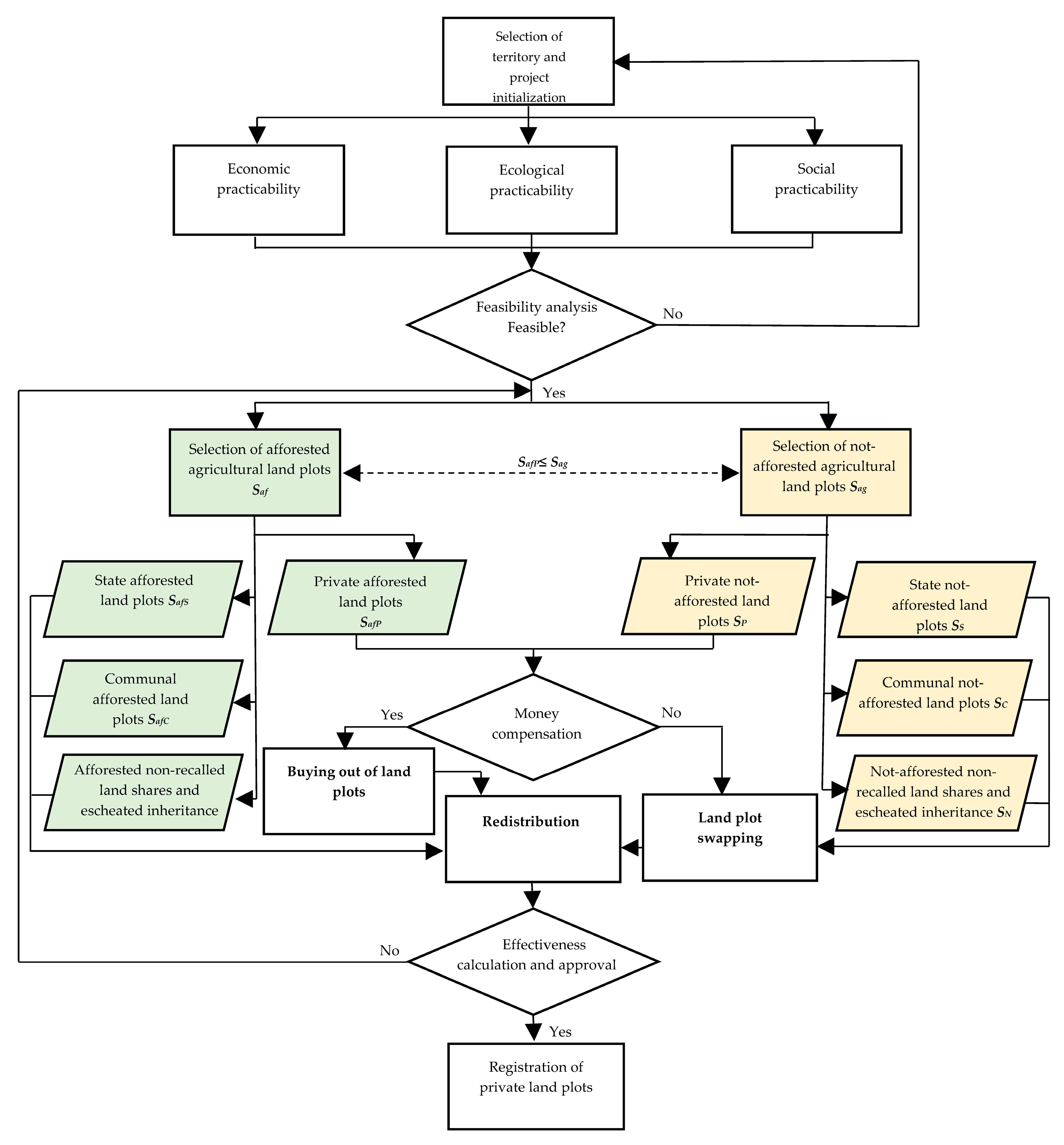
3.1. Land Consolidation Aiming at the Issue of Natural Agricultural Land Afforestation
- By buying out and swapping the land plots with keeping the initial land plot boundaries as much as possible (algorithm 1);
- Land consolidation by land plot reallotment with the alteration of boundaries of the initial land plots (algorithm 2).
- Buying out the afforested private land plots at the landowners’ will;
- Buying out the afforested parts of private land plots at the landowners’ will;
- Buying out the not-afforested private land plots at the landowners’ will;
- Involvement of not-afforested state and communal agricultural land plots, non-recalled land shares, and escheated inheritance;
- Involvement of afforested state and communal agricultural land plots, non-recalled land shares, and escheated inheritance;
- Swapping the afforested private land plots for not-afforested land plots;
- Swapping the afforested parts of private land plots for not-afforested parts of land plots;
- Alteration of the designated use of the afforested land plots, bought out and swapped from private landowners;
- Alteration of the designated use of the afforested state and communal land plots;
- Registration of land plots in the State Cadastre.
- Buying out the afforested private land plots at the landowners’ will;
- Buying out the not-afforested private land plots at the landowners’ will;
- Involvement of not-afforested state and communal agricultural land, non-recalled land shares, and escheated inheritance;
- Reallotment by swapping the afforested private land plots for not-afforested land plots;
- Land redistribution: compact agricultural land plots and forest land plots are developed;
- Registration of land plots in the State Cadastre.
3.2. Practical Approbation of the Methodology
4. Discussion
5. Conclusions
- The protracted period of natural afforestation;
- The prospects of keeping the natural forest cover for the purpose of increasing the forest cover area and nature conservation;
- Prevention of forest land fragmentation;
- Provision of agricultural land to local communities for agriculture to improve food security.
- The issue of naturally afforested agricultural land;
- Optimization of configuration, area, and placement of agricultural land;
- Optimization of configuration, area, and placement of forest land;
- Road network optimization.
Author Contributions
Funding
Institutional Review Board Statement
Informed Consent Statement
Data Availability Statement
Acknowledgments
Conflicts of Interest
References
- Kies, U.; Peter, A. Forest Land Consolidation of Community Forests in North Rhine-Westphalia. Readjustment of Property as a Solution for Land Fragmentation and Inactive Small-Scale Private Forest Owners in Germany. EFI European Forest Institute, IIWH Internationales Institut für Wald und Holz e.V., BRA Bezirksregierung Arnsberg Dezernat 33. 2017. Available online: https://surl.li/pjaaig (accessed on 21 October 2024).
- Kolis, K. Jointly Owned Forests and Forest Land Consolidation—Increasing the Stand Size in Fragmented Areas. Nord. J. Surv. Real Estate Res. 2016, 11, 7–17. [Google Scholar]
- Demetriou, D. Land Consolidation. In The Development of an Integrated Planning and Decision Support System (IPDSS) for Land Consolidation; Springer Theses; Springer: Berlin/Heidelberg, Germany, 2014; pp. 2–61. [Google Scholar] [CrossRef]
- Agricultural Amendment Act 2005. Available online: https://www.fao.org/faolex/results/details/en/c/LEX-FAOC089280/ (accessed on 16 May 2024).
- Hartvigsen, M. The potential of multi-purpose land consolidation in Eastern Europe. In Proceedings of the XXVII International FIG Congress, Warsaw, Poland, 11–15 September 2022. [Google Scholar]
- Dacko, M.; Wojewodzic, T.; Pijanowski, J.; Janus, J.; Dacko, A.; Taszakowski, J. Increase in the market value of land as an effect of land consolidation projects. Acta Sci. Polonorum. Oecon. 2023, 22, 33–43. [Google Scholar] [CrossRef]
- Elvestad, H.E.; Sky, P.K. Effects of land consolidation. Nord. J. Surv. Real Estate Res. 2019, 14, 64–78. [Google Scholar] [CrossRef]
- Kolis, K.; Hiironen, J.; Riekkinen, K.; Vitikainen, A. Forest land consolidation and its effect on climate. Land Use Policy 2017, 61, 536–542. [Google Scholar] [CrossRef]
- Vacek, Z.; Bílek, L.; Remeš, J.; Vacek, S.; Cukor, J.; Gallo, J.; Šimůnek, V.; Bulušek, D.; Brichta, J.; Vacek, O.; et al. Afforestation suitability and production potential of five tree species on abandoned farmland in response to climate change, Czech Republic. Trees 2022, 36, 1369–1385. [Google Scholar] [CrossRef]
- Gniadek, J.; Pijanowski, J.M.; Śmigielski, M. Impact of the forest succession on efficiency of the arable land production. J. Water Land Dev. 2017, 34, 131–138. [Google Scholar] [CrossRef]
- Cukor, J.; Vacek, Z.; Linda, R.; Sharma, R.; Vacek, S. Afforested farmland vs. forestland: Effects of bark stripping by Cervus elaphus and climate on production potential and structure of Picea abies forests. PLoS ONE 2019, 14, e0221082. [Google Scholar] [CrossRef] [PubMed]
- Ustaoglu, E.; Collier, M.J. Farmland abandonment in Europe: An overview of drivers, consequences, and assessment of the sustainability implications. Environ. Rev. 2018, 26, 396–416. [Google Scholar] [CrossRef]
- Queiroz, C.; Beilin, R.; Folke, C.; Lindborg, R. Farmland abandonment: Threat or opportunity for biodiversity conservation? A global review. Front. Ecol. Environ. 2014, 12, 288–296. [Google Scholar] [CrossRef]
- Verkhovna Rada of Ukraine. Directive “On the Approval of Government Strategy on Forest Management of Ukraine to 2035”, Dated 29 December 2021, No 1777-р. Available online: https://zakon.rada.gov.ua/laws/show/1777-2021-%D1%80?lang=en#Text (accessed on 12 November 2024).
- Suuriniemi, I.; Matero, J.; Hänninen, H.; Uusivuori, J. Factors Affecting Enlargement of Family Forest Holdings. Silva Fenn. 2012, 46, 253–266. [Google Scholar] [CrossRef]
- Lähdesmäki, M.; Matilainen, A.; Lehto, P. Forest owner or shareholder? Ownership feelings in a jointly-owned forest. Scand. J. For. Res. 2023, 38, 254–264. [Google Scholar] [CrossRef]
- Neykov, N.; Antov, P.; Dobrichov, I.; Halalisan, A.; Kitchoukov, E. The consolidation of forest territories as a tool to improve their management. PEB 2020, 1, 120–125. [Google Scholar] [CrossRef]
- Garay, C. Permissive Regulations and Forest Protection. Stud. Comp. Int. Dev. 2024, 59, 313–352. [Google Scholar] [CrossRef]
- FAO. UNEP: The State of the World’s Forests 2020. Forests, Biodiversity and People. Rome. 2020. Available online: https://openknowledge.fao.org/items/d0f20c1c-7760-4d94-86c3-d1e770a17db0 (accessed on 21 May 2024).
- State Forest Resources Agency of Ukraine. Available online: https://forest.gov.ua/napryamki-diyalnosti/lisi-ukrayini/zagalna-harakteristika-lisiv-ukrayini (accessed on 12 November 2024).
- Korchuvannya. Available online: https://korchuvannya.com.ua/korchuvannya/ (accessed on 23 May 2023).
- Sustainable Development Goals. Available online: https://www.un.org/sustainabledevelopment/sustainable-development-goals/ (accessed on 17 September 2024).
- FAOSTAT. Available online: https://www.fao.org/faostat/en/#data/RL (accessed on 12 November 2024).
- Verkhovna Rada of Ukraine. The Land Code of Ukraine Dated 25 October 2001, No 2768-III. Available online: https://zakon.rada.gov.ua/laws/show/2768-14/ed20220609#n319 (accessed on 12 November 2024).
- Forester Society of Ukraine. Available online: https://tlu.kiev.ua/nasha-dijalnist/profesiino-pro-lis/objektivna-informacija-shchodo-lisiv.html (accessed on 12 November 2024).
- Veršinskas, T.; Vidar, M.; Hartvigsen, M.; Mitic Arsova, K.; Van Holst, F.; Gorgan, M. Legal Guide on Land Consolidation. FAO Legal Guide (FAO) Eng No. 3. 2020. Available online: https://www.fao.org/publications/card/en/c/CA9520EN/ (accessed on 21 May 2024).
- Delo. Available online: https://delo.ua/agro/nevitrebuvani-payi-mozut-konfiskuvati-u-komunalnu-vlasnist-z-2025-roku-yak-fermeru-oformiti-dilyanku-428558/ (accessed on 20 November 2024).
- Principal Directorate of the State Service of Ukraine for Geodesy, Cartography and Cadastre in Kyiv and Kyiv Region. Available online: https://kyivska.land.gov.ua/pro-kolektyvnu-vlasnist/ (accessed on 12 November 2024).
- Verkhovna Rada of Ukraine The Civil Code of Ukraine Dated 16 January 2003, No 435-IV. Available online: https://zakon.rada.gov.ua/laws/show/en/435-15?lang=en (accessed on 25 December 2024).
- Verkhovna Rada of Ukraine. The Law of Ukraine “On the Procedure of Allocation of Land Plots in Kind (in Places) to the Owners of Land Plots (Shares) (Portions (Pay))”, Dated 5 June 2003, No 899-IV. Available online: https://zakon.rada.gov.ua/laws/show/en/899-15#Text (accessed on 1 December 2024).
- Chernihivoblagrolis Municipal Company. Available online: https://kp.chor-lis.com.ua/forests (accessed on 12 November 2024).
- North Interregional Directorate of Forest and Hunting Sector. Available online: https://n.forest.gov.ua/novini/zbilshimo-lisistist-chernigivshhini/ (accessed on 12 November 2024).
- Kipti Village Amalgamated Territorial Community. Available online: https://hromada.canactions.com/kiptivska/ (accessed on 18 August 2024).
- Cabinet of Ministers of Ukraine. The Resolution “ About the Approval of the Order of the State Land Cadastre”, Dated 17 October 2012, No 1051. Available online: https://zakon.rada.gov.ua/laws/show/en/1051-2012-%D0%BF#Text (accessed on 27 January 2025).
- Zając, P.; Dębińska, E.; Maciuk, K. Accuracy of the evaluation of forest areas based on Landsat data using free software. Folia For. Pol. 2023, 65, 76–85. [Google Scholar] [CrossRef]
- Cienciała, A.; Sobura, S.; Sobolewska-Mikulska, K. Optimising Land Consolidation by Implementing UAV Technology. Sustainability 2022, 14, 4412. [Google Scholar] [CrossRef]
- Malashevskyi, M.; Malashevska, O. Land Consolidation Considering Natural Afforestation. Geomat. Environ. Eng. 2022, 16, 5–19. [Google Scholar] [CrossRef]
- Malashevskyi, M.; Malashevska, O. The swapping approach in the course of land consolidation: Case study of Ukraine. Geod. Cartogr. 2021, 47, 200–211. [Google Scholar] [CrossRef]
- du Plessis, J. Participatory in Process, Inclusive in Outcomes: The PILaR approach to Land Readjustment. In Proceedings of the Symposium on Land Consolidation and Land Readjustment for Sustainable Development, Appeldoorn, The Netherlands, 9–11 November 2016. [Google Scholar]
- Verkhovna Rada of Ukraine. The Law of Ukraine “On the State Land Cadastre”, Dated 7 July 2011, No 3613-VI. Available online: https://zakon.rada.gov.ua/laws/show/3613-17?lang=en#Text (accessed on 10 January 2025).
- Dorosh, Y.; Barvinskyi, A.; Dorosh, A. Conceptual principles of formation of the system of rational agricultural land use. Zemleustriy Kadastr Monit. Zemel 2022, 1, 45–56. [Google Scholar] [CrossRef]
- Kimeіchuk, I.; Kaidyk, O. Natural afforestation of the fallows in the Western Polissya. Ukr. J. For. Wood Sci. 2022, 13, 41–51. [Google Scholar] [CrossRef]
- Krzanowski, B.; Kułaga, S.; Basista, I.; Borowski, Ł.; Maciuk, K. GIS Tools in the Conservation and Sustainable Development National Parks, Forests and Rural Areas. Int. J. Conserv. Sci. 2024, 15, 547–560. [Google Scholar] [CrossRef]
- Abebe, M.; Tesfaye, M.; Abdelkadir, A.; Abebaw, D.; Tanga, A.; Tesema, T.; Kassa, H. Impact of Forest Landscape Restoration (FLR) on rural households’ livelihood: The case of Sodo FLR, South Central Ethiopia. Int. J. Agric. Res. Innov. Technol. 2024, 13, 14–21. [Google Scholar] [CrossRef]
- Kumer, P.; Potocnik Slavic, I. Heterogeneous small-scale forest ownership: Complexity of management and conflicts of interest. Belgeo 2016, 4, 1–21. [Google Scholar] [CrossRef]
- Gaggermeier, A.; Koch, M.; Suda, M. Forest Land Consolidation—An analysis of importance and success criteria for implementation. Allg. Forst Jagdztg. 2011, 182, 206–215. [Google Scholar]
- Janus, J.; Ertunc, E. Towards a full automation of land consolidation projects: Fast land partitioning algorithm using the land value map. Land Use Policy 2022, 120, 106282. [Google Scholar] [CrossRef]
- Janus, J.; Bożek, P.; Mitka, B.; Taszakowski, J.; Doroż, A. Long-term forest cover and height changes on abandoned agricultural land: An assessment based on historical stereometric images and airborne laser scanning data. Ecol. Indic. 2021, 120, 106904. [Google Scholar] [CrossRef]
- Łukaszewicz, J.; Krajewski, S. Reconstruction of forest areas on post−agricultural land in selected forest districts of State Forests in Poland based on archival maps. Sylwan 2023, 166, 777–795. [Google Scholar] [CrossRef]
- Basista, I. Application of GIS Tools to Describe the Location of New Registered Parcels. Geomat. Environ. Eng. 2020, 14, 5–13. [Google Scholar] [CrossRef]
- Basista, I.; Balawejder, M.; Kuchta, A. A land consolidation geoportal as a useful tool in land consolidation projects—A case study of villages in southern Poland. Acta Sci. Pol. Adm. Locorum 2023, 22, 453–469. [Google Scholar] [CrossRef]
- de Vries, W.T. Social Aspects in Land Consolidation Processes. Land 2022, 11, 452. [Google Scholar] [CrossRef]
- Gorgan, M.; Bavorova, M. How to increase landowners’ participation in land consolidation: Evidence from North Macedonia. Land Use Policy 2022, 123, 106424. [Google Scholar] [CrossRef]
- Ma, Y.; Lyu, D.; Sun, K.; Li, S.; Zhu, B.; Zhao, R.; Zheng, M.; Song, K. Spatiotemporal Analysis and War Impact Assessment of Agricultural Land in Ukraine Using RS and GIS Technology. Land 2022, 11, 1810. [Google Scholar] [CrossRef]

















| Land Tenure Issue | Irrational Configuration | Full Natural Afforestation | Partial Natural Afforestation | Vague Legal Status | |
|---|---|---|---|---|---|
| Before land consolidation | Quantity of land plots | 22 | 148 | 42 | 13 |
| % from the total quantity of land plots | 4.0 | 28.1 | 8.0 | 2.5 | |
| After land consolidation: Reallotment plan І | Quantity of land plots | 12 | 0 | 6 | 0 |
| % from the total quantity of cases | 2.3 | 0.0 | 1.1 | 0.0 | |
| After land consolidation: Reallotment plan ІІ | Quantity of land plots | 3 | 0 | 0 | 0 |
| % from the total quantity of cases | 0.6 | 0.0 | 0.0 | 0.0 |
Disclaimer/Publisher’s Note: The statements, opinions and data contained in all publications are solely those of the individual author(s) and contributor(s) and not of MDPI and/or the editor(s). MDPI and/or the editor(s) disclaim responsibility for any injury to people or property resulting from any ideas, methods, instructions or products referred to in the content. |
© 2025 by the authors. Licensee MDPI, Basel, Switzerland. This article is an open access article distributed under the terms and conditions of the Creative Commons Attribution (CC BY) license (https://creativecommons.org/licenses/by/4.0/).
Share and Cite
Malashevskyi, M.; Kishchak, O.; Malashevska, O.; Kishchak, Y. Land Consolidation and Its Effects on Afforested Agricultural Land: A Case Study of Ukraine. Sustainability 2025, 17, 1517. https://doi.org/10.3390/su17041517
Malashevskyi M, Kishchak O, Malashevska O, Kishchak Y. Land Consolidation and Its Effects on Afforested Agricultural Land: A Case Study of Ukraine. Sustainability. 2025; 17(4):1517. https://doi.org/10.3390/su17041517
Chicago/Turabian StyleMalashevskyi, Mykola, Olena Kishchak, Olena Malashevska, and Yuriy Kishchak. 2025. "Land Consolidation and Its Effects on Afforested Agricultural Land: A Case Study of Ukraine" Sustainability 17, no. 4: 1517. https://doi.org/10.3390/su17041517
APA StyleMalashevskyi, M., Kishchak, O., Malashevska, O., & Kishchak, Y. (2025). Land Consolidation and Its Effects on Afforested Agricultural Land: A Case Study of Ukraine. Sustainability, 17(4), 1517. https://doi.org/10.3390/su17041517

