Next Article in Journal
Value-in-Use and Sustaining Use Intention on E-Commerce Platforms: The Service-Dominant Logic Perspective
Previous Article in Journal
Enhancing Brand Value Through Circular Economy Service Quality: The Mediating Roles of Customer Satisfaction, Brand Image, and Customer Loyalty
Previous Article in Special Issue
Carbon Emission Trend Prediction for Regional Cities in Jiangsu Province Based on the Random Forest Model
 
 
Font Type:
Arial Georgia Verdana
Font Size:
Aa Aa Aa
Line Spacing:
Column Width:
Background:
Article

Enhancing Environmental Sustainability in the Coffee Processing Industry via Energy Recovery and Optimization: A Life Cycle Assessment Case Study

by
Tryfon Kekes
*,
Sokratis Emmanouil Koskinakis
,
Christos Boukouvalas
and
Magdalini Krokida
Laboratory of Process Analysis and Design, School of Chemical Engineering, National Technical University of Athens, Iroon Polytechneiou 9, 15780 Athens, Greece
*
Author to whom correspondence should be addressed.
Sustainability 2025, 17(3), 1334; https://doi.org/10.3390/su17031334
Submission received: 25 November 2024 / Revised: 3 February 2025 / Accepted: 4 February 2025 / Published: 6 February 2025

Abstract

The coffee processing industry is amongst the most energy-intensive industrial sectors, with the roasting process requiring substantial quantities of energy. To enhance sustainability, various energy optimization and recovery methods have been proposed. This study evaluates the environmental benefits of integrating energy recovery techniques in a typical coffee processing industry using a Life Cycle Assessment (LCA) approach. Specifically, two alternative scenarios were compared to a baseline processing line; (i) Scenario A, which involves recycling hot air streams to reduce natural gas consumption, and (ii) Scenario B, which utilizes an Organic Rankine Cycle (ORC) to convert waste heat to electricity. The LCA analysis indicated that Scenario A achieved a 25% reduction in greenhouse gas emissions and an 18% decrease in fossil fuel use. Scenario B demonstrated even greater environmental benefits, with a 40% reduction in greenhouse gas emissions and a 36% decrease in fossil fuel depletion. These findings underline the potential of integrating energy recovery technologies to enhance the sustainability of coffee production, offering valuable insights for industry stakeholders and researchers focused on sustainable manufacturing practices.

1. Introduction

Coffee is amongst the most widely consumed beverages around the world, with annual consumption figures reaching approximately 10 Mt [1]. Hence, the coffee industry plays a major role in the global market, offering a variety of products, including regular instant coffee, standard fresh ground coffee, coffee pods, and their decaffeinated counterparts to meet diverse consumer preferences [2]. However, the production of coffee, spanning from the cultivation of coffee beans to their subsequent processing for coffee production, is considered a highly energy-intensive industrial operation [1,3]. Notably, the processing phase accounts for 33% of the total energy consumed in coffee production, largely due to the roasting process [4,5]. Roasting is a key process in the production of coffee, as it significantly influences the flavor, aroma, and color of the coffee, ultimately determining the quality and character of the final brew, and takes place at temperatures between 190 and 245 °C, depending on the desired characteristics of the final products [5]. In response, there has been a concerted effort within the coffee processing industry to optimize energy consumption and explore viable solutions for energy conservation, aiming at advancing environmental sustainability in the coffee sector [6,7].
Several methods have been explored in the last few years for optimizing energy consumption and conserving energy in the coffee processing industry, including recycling hot streams and utilizing heat exchanger systems or Organic Rankine Cycles and energy-efficient roasters [8,9,10]. Among them, the two most efficient methods include the recycling of hot streams in the roasting process [11] and the utilization of an Organic Rankine Cycle (ORC) [12]. Specifically, the recycling of hot streams is a highly effective strategy for enhancing energy efficiency, which includes the capture and reuse of the generated thermal energy during roasting, contributing to more sustainable production practices [13,14,15]. Additionally, implementing an Organic Rankine Cycle (ORC) can capitalize on the hot streams generated in the roasting process to produce electricity, further optimizing energy use and reducing the overall environmental impact of coffee production [12,16]. The ORC operates on principles similar to a traditional steam turbine, but it uses organic fluids with lower boiling points than water, enabling it to convert lower temperature heat sources into mechanical energy and then electricity [17,18,19].
To effectively evaluate and compare the environmental benefits and performance of the two aforementioned approaches against the conventional state, it is essential to verify their environmental impacts [20]. The International Organization for Standardization (ISO 14040:2006) recognizes the Life Cycle Assessment (LCA) as a validated method for assessing the environmental performance of processes, products, and services [21]. An LCA examines the inputs, outputs, and potential environmental effects throughout a product’s entire life cycle, helping to pinpoint areas of concern and recommending appropriate modifications to enhance environmental sustainability [22,23]. There are two primary approaches to conducting an LCA: attributional, which assesses the environmental characteristics of a system as it currently exists, and consequential, which focuses on predicting the effects of changes in existing systems, which is the approach that is used in the present work [21]. Additionally, life cycle impact indicators can be quantified using various methodologies, including ReCiPE, EDIP, and CML, each differing in their impact categories, inventory frameworks, and modeling approaches [24,25].
The primary objective of the present work was to conduct a Life Cycle Assessment (LCA) to quantify and compare the environmental benefits and of pioneering energy optimization and conservation strategies within the coffee processing industry, addressing its significant energy demands. Therefore, a baseline assessment of a conventional coffee processing line was conducted to identify its environmental impacts and underline the urgent need for innovation in energy efficiency. Subsequently, two alternative approaches were investigated: (i) Scenario A, introducing a method of recycling hot air streams during the roasting process to significantly reduce thermal energy losses, and (ii) Scenario B, exploring the application of an Organic Rankine Cycle (ORC) to convert waste heat into electricity. The novelty of the present work relies in the introduction of innovative energy recovery strategies within the coffee processing industry, providing new perspectives on improving energy efficiency and sustainability in a traditionally resource-intensive sector. By integrating these advanced energy recovery technologies, the study aims to showcase their potential not only to reduce environmental footprints but also to establish a new standard for sustainable production in energy-intensive industries. These contributions align closely with global sustainable development goals, offering scalable and impactful solutions for climate action, clean energy adoption, and responsible resource use.

2. Materials and Methods

A Life Cycle Assessment (LCA) was conducted following the ISO 14040 series standards (14040:2006 and 14044:2006) [21]. The ReCiPe 2016 (H, hierarchist) method was used to transform life cycle inventory data into a limited set of environmental impact scores through characterization factors, while the analysis was carried out using LCA for Experts software (Sphera LCA software v 8.7.0.18).

2.1. Goal

The primary goal of the present LCA analysis was to assess the environmental impact of incorporating different energy conservation and optimization strategies, focusing on the coffee production industry. Thus, the environmental performance of a conventional coffee processing industrial line was assessed, and subsequently, two different scenarios were analyzed; the first utilized the recycling of the hot streams generated during roasting of coffee beans, while in the latter, an ORC was used that converted the hot streams into electricity.

2.2. Scope

2.2.1. Product System

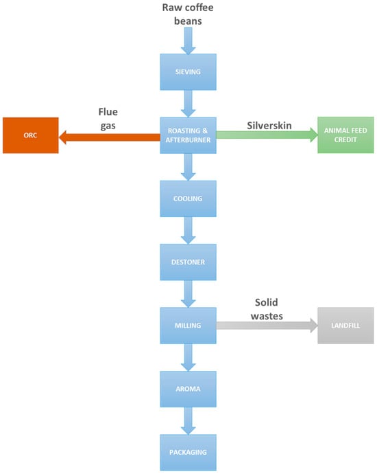
The work presented in this manuscript was based on a typical coffee processing production line, with the final product being roasted coffee beans. The processing line included the following operations, while the flowchart of the overall production line is presented in Figure 1:
  • Sieving;
  • Roasting and after-burner;
  • Cooling;
  • Destoner;
  • Milling;
  • Aroma;
  • Packaging.
In Scenario A, the production process flowchart was similar to the one presented in Figure 1 since the only intervention in the process line was the recycling of the hot streams during the roasting process. The recycling of the streams results in a decrease in the consumption of fossil fuels in the form of natural gas during the roasting process. This is attributed to the utilization of the hot streams for the initial stages of the roasting process that reduces the thermal energy consumption in this process.
In Scenario B, an Organic Rankine Cycle (ORC) was utilized in order to transform the generated hot streams into electricity. Moreover, the generated solid wastes during the roasting process were exploited as animal feed components due to their high nutritional value, rather than being disposed as biodegradable waste in landfill, which can further enhance the sustainability of this scenario. A detailed depiction of Scenario B is presented in Figure 2.

2.2.2. Functional Unit

An amount of 1 kg of coffee beans, which is the primary raw material input of the coffee processing industry, was selected as the functional unit of the present study.

2.2.3. System Boundaries

A gate-to-gate approach was selected for the system boundaries of the present work in all studied scenarios. More specifically, all production processes involved in the production of the roasted coffee beans were included, and also, the management of the generated solid wastes was considered. The transportation of the raw materials and the final products was not considered as a section in the system boundaries. The selected approach will provide a clearer and more distinct evaluation of the environmental benefits in the two alternative studied scenarios compared to the conventional one.

2.2.4. Data Requirements

In order to perform the LCA analysis in all studied scenarios, all data relevant to the conventional scenario were obtained from a local coffee processing industry. However, for Scenario A, custom-made simulation tool was utilized to perform the modeling of the hot streams recycling process, while for Scenario B, ASPEN+ was utilized for the modeling of the ORC.

2.2.5. Assumptions and Limitations

Data used in the present study were either directly collected from a typical coffee processing industry or were generated via a custom-made simulation tool; therefore, it is expected that all studied scenarios depict an accurate recording of the existing situation. However, depending on the productivity of each related industry, several data may be different; thus, a certain level of uncertainty can be attained. Nevertheless, all studied scenarios will present the same levels of uncertainty; thus, the obtained results will not be influenced by it.

2.2.6. Criteria for Parameter Selection

The selection parameters of the present study were based on a combination of industrial data, literature review, and simulation. The main criteria included the relevance of the studied technologies in the coffee processing industry to reflect the most critical aspects of the roasting process along with their energy efficiency impact that will significantly influence energy consumption and recovery. Additionally, a major criterion for the parameter selection was data availability and reliability. Specifically, data were obtained following communication with a local coffee processing industry, and the selected parameters were based on the selected data and were validated through thermodynamic references [26,27].

2.3. Life Cycle Inventory

Life cycle inventory (LCI) links the processes with quantitative data, based on which the LCA analysis was performed.

2.3.1. Custom-Made Simulation Tool

Prior to the process simulation, a literature review was conducted to obtain basic information regarding the thermodynamic properties of the materials used, with the corresponding results being presented in Table 1.
In addition, necessary equations were used to perform mass and energy balance calculations [26,27,28], as described in Table 2. This thorough review ensured the availability of reliable data, laying a solid foundation for performing an efficient LCA analysis.
Figure 3 depicts in detail all the flows of materials and energy during the roasting process. Table 3 summarizes the flows of inputs and outputs presented in Figure 4.

2.3.2. ASPEN+ Simulation of ORC

The second approach (Scenario B) involved the installation of a heat pump immediately after the afterburner, which worked based on the Organic Rankine Cycle (ORC). ASPEN+ software (version 10,4) was used to evaluate the feasibility and performance of this facility. A simulation of the ORC system was implemented (Figure 3), where the performance and effectiveness of two different refrigerants were examined: water and R1234ZE. These refrigerants were selected based on their low Global Warming Potential (GWP), with water constituting a traditional choice for its availability and safety, while R1234ZE is a more recent refrigerant known for its minimal environmental impact and efficiency in heat transfer applications [29,30,31].
The thermodynamic method used in the ASPEN simulation was Peng–Robinson (PR) [32]. The energy balances for the heat exchangers (evaporator and condenser) of the ORC (Figure 4) were based on the assumption that the system has no heat loss, is isobaric, and has a temperature difference of at least 10 °C. The thermodynamic cycle calculations were calculated, assuming a constant set point temperature and ignoring the small variation in the feed temperature.
Table 4 presents the input and output data of every process that is involved in the coffee processing industry, as depicted in Figure 1. Data for Base Scenario were collected from a small-scale coffee processing plant located in Athens with a raw coffee bean processing capacity of 1800 kg per day. The alternative data for Scenarios A and B were obtained by the custom-made simulation tool and the ORC simulation performed in ASPEN Plus, respectively, and are also presented in Table 4. Additionally, the emissions during the roasting process were based on values obtained through the literature, and scientific databases, including LCA for Experts (v 8007) and Ecoinvent (v 3.11), were also utilized [33].

3. Results and Discussion

3.1. Recycling of Hot Air Streams—Custom-Made Simulation Tool

Table 5 depicts the results of the calculations from the mass and energy balances for the Base Scenario that were evaluated using the equations provided in Table 2.
The modifications in the roasting process that were studied in Scenario A are presented in Table 6. All results were obtained using the equations provided in Table 5 and were utilized to assess the decrease in the consumption of natural gas during the roasting process in Scenario A due to the recycling of the hot air streams.
According to the results presented in Table 6, it is evident that the recycling of waste hot air streams of the afterburner significantly reduces the consumption of natural gas. The data provided clearly highlight the benefits of this approach by comparing key parameters between Scenario A and Base Scenario.
Regarding the Base Scenario, the ratio of inlet air to dry coffee beans (A/RD) is equal to 0.733 kg air/kg dry coffee beans, with an amount of inlet air (A) of 49.1 kg. The specific enthalpy of the air stream (QA) is 607.5 kJ/kg, and the total energy required to roast a batch of coffee beans (QSR) is 3534.8 kJ/kg of raw coffee beans. The added specific enthalpy for the cooling process (QADD) is 113.0 kJ/kg of raw coffee beans, resulting in a total energy requirement (QTOT) of 3647.7 kJ/kg of raw coffee beans. On the contrary, the utilization of appropriate technologies to recirculate the hot air streams in the process results in the inlet ratio of air to dry beans to decrease to 0.136 kg air/kg dry coffee beans and the required amount of inlet air to significantly be reduced to 9.1 kg. Moreover, the specific enthalpy of the air stream is also reduced to 112.7 kJ/kg, and the total energy required for roasting (QSR) is reduced to 2425.8 kJ/kg of raw coffee beans. The added specific enthalpy for the cooling process increases to 446.6 kJ/kg of raw coffee beans; however, the total energy requirement (QTOT) decreases to 2872.4 kJ/kg of raw coffee beans.
The aforementioned decrease in the total amount of thermal energy required during the roasting process has a significant impact on the natural gas consumption. For the Base Scenario, the total mass of the fuel gas (natural gas, F) is 483.1 kg, while with recycling the waste hot streams, it decreases to 331.5 kg. The fraction of furnace gas fuel (FR) to total fuel gas (F) changes from 0.22 without recycling to 0.52 in Scenario A, indicating higher fuel efficiency. Specifically, the mass of fuel gas in the afterburner (FAB) mass is reduced from 249.6 kg to 171.3 kg, and the natural gas consumption in the afterburner (CAB) is decreased from 19.23 Nm3 to 13.19 Nm3.
The mass of fuel gas that enters the furnace (FR) is also decreased from 233.4 kg to 160.2 kg, with the natural gas consumption in the furnace (CR) exhibiting a decrease from 17.98 Nm3 to 12.34 Nm3. Thus, the total consumption of natural gas (CTOT) significantly decreases from 37.21 Nm3 to 25.53 Nm3. In addition, the mass of hot air in the roasting chamber (G) increases from 233.4 kg to 741.7 kg, highlighting the improved efficiency in thermal energy usage.
Moreover, hot air flow recirculation (G-FR) results in the recycling of 581.5 kg of hot air into the system, contributing to a reduced need for natural gas. The mass of the waste hot stream in the outlet of the roasting chamber (RCout) increases from 297.0 kg to 765.4 kg, while the corresponding outlet mass of the hot air stream without the silverskin (CL) increases from 296.5 kg to 764.8 kg. Finally, the hot air stream mass in the inlet of the afterburner (FABin) also shows a significant increase from 296.5 kg to 183.3 kg.
In conclusion, recycling the waste hot air streams from the afterburner to the roasting chamber results in significant energy savings and a noticeable reduction in natural gas consumption. According to the obtained results, this approach enhances the energy efficiency of the roasting process and contributes to a more sustainable process by making efficient use of waste heat streams.

3.2. Organic Rankine Cycle (ORC) Simulation

3.2.1. ORC Simulation with Water as Refrigerant

The simulation results demonstrate the technical viability of water as a working fluid in the Organic Rankine Cycle (ORC) configuration for thermal energy recovery, utilizing high-temperature exhaust from an afterburner as the heat source. Table 7 presents the operational parameters for this Aspen simulation, which employs water as the coolant. The net energy output of the ORC (WORC) was derived by subtracting the energy input to the pump (Wpump) from the energy generated by the turbine (Wturbine).
The ORC system’s inlet temperature (Tst,in), corresponding to the temperature of the hot gas streams leaving the afterburner, facilitated efficient heat transfer to the water coolant. At the pump inlet, the coolant temperature was 30 °C, with a minimal increase to 30.2 °C at the pump outlet (T2), consistent with the slight temperature rise typically observed in pumping processes. After the pump, the heat exchanger significantly raised the coolant temperature from 30.2 °C (T2) to 151.8 °C (T3), indicating effective thermal absorption from the afterburner’s exhaust gases.
The turbine inlet temperature (T3) was set to 151.8 °C, and the temperature dropped to 61.6 °C (T4) after expansion, demonstrating substantial energy extraction during the expansion process. Pressures at the pump inlet and turbine outlet were maintained at 1 bar and 8 bar, respectively, aligning with the operational pressure requirements for water as a coolant in ORC systems.
The afterburner’s air stream temperature reduction, from 720 °C (Tst,in) to 40.6 °C (Tst,out), further confirms efficient heat transfer to the ORC working fluid. Additionally, the condenser maintained stable refrigerant inlet and outlet temperatures of 15 °C (Tw,in) and 25 °C (Tw,out), which facilitated the effective condensation of the refrigerant.
The energy efficiency assessment highlighted water’s effectiveness in energy production within the ORC system. The pump required a modest energy input of 0.35 kWh (Wpump), while the turbine produced 30 kWh (Wturbine), resulting in a net ORC output of 29.65 kWh (WORC).
In summary, the simulation verifies water’s suitability as a working fluid for ORC applications under high-temperature conditions, demonstrating both high power output and efficient thermal energy recovery from exhaust streams, underscoring water’s potential for similar energy recovery systems.

3.2.2. ORC Simulation with R1234ZE as Refrigerant

The ASPEN+ simulation of the ORC using R1234ZE as the working fluid encountered significant challenges due to the high temperature of the heat source. The heat exchanger in the system is configured to receive heat at 720 °C, corresponding to the temperature of the hot streams exiting the thermal afterburner in the coffee roasters. While the corresponding simulation using water as the coolant proved effective, the use of R1234ZE presented considerable issues.
R1234ZE is an organic refrigerant with a significantly lower critical temperature compared to water. Specifically, the critical temperature of R1234ZE is approximately 109.4 °C, representing the maximum thermal threshold at which R1234ZE can exist as a stable liquid or vapor. Exposing R1234ZE to temperatures well above this limit, such as the 720 °C provided by the heat source, exceeds its thermal stability range. Consequently, this can lead to fluid decomposition or inaccuracies and errors in the simulation [34].
R1234ZE is primarily suited for low-to-medium-temperature applications, generally not exceeding 200 °C. Therefore, its use in an environment where the heat source reaches 720 °C is inefficient and yields erroneous results in the simulation.
For a successful ORC simulation with R1234ZE, the heat source temperature would need to be significantly reduced to align with the fluid’s operational range [35]. Alternatively, maintaining the current high temperature of the heat source would require selecting a different working fluid with higher thermal stability.
To address the high-temperature issue, the system could also integrate a cascaded ORC configuration, where a high-temperature fluid first absorbs the high-quality heat and then transfers it to a lower-temperature fluid, such as R1234ZE, in a secondary loop. This approach enables effective heat utilization but is a complex and costly solution [36].
Based on the ASPEN+ simulations for the ORC (Scenario B), water was selected as the most suitable refrigerant; thus, the life cycle inventory of the specific scenario was based on this simulation.

3.3. Life Cycle Assessment (LCA)

The total environmental impact of all studied scenarios in the studied midpoint categories is depicted in Figure 5 and Table 8.
In the Base Scenario, coffee roasting relies heavily on natural gas, which contributes to considerable greenhouse gas emissions and fossil fuel depletion. The environmental footprint of the traditional coffee processing line includes a substantial impact in several categories, starting with climate change, with a total of 0.48 kg CO₂ eq. per kg of raw coffee beans, a result of fossil fuel combustion required for roasting. The obtained carbon footprint is significantly lower compared to other studies that have performed an LCA in the coffee industry [37,38]. This can be attributed to the fact that the present work does not include agriculture in the system boundaries, which according to other scientific publications is the main contributor to the environmental footprint of the coffee industry sector [3,6,37]. However, various studies have identified that the roasting process significantly increases the environmental footprint of the coffee industry, which was also identified in the present work [3,5]. Furthermore, the conventional roasting process results in significant fossil depletion, measuring 0.111 kg oil eq. per kg of raw coffee beans, indicating the industry’s strong dependence on non-renewable energy sources. This fossil fuel consumption also affects metal depletion (1.87 × 10−4 kg Cu eq.), as the mining and processing of metals are indirectly impacted by energy production. Additionally, traditional roasting emits volatile organic compounds (VOCs), contributing to human toxicity and photochemical ozone formation and thus affecting human health [39,40]. The study reveals that the value of human toxicity related to cancer equals 5.27 × 10−5 kg 1,4-DB eq., while the corresponding value of photochemical ozone formation affecting human health is 0.067 kg NOx eq., with ozone at the ground level posing risks to plant health and respiratory function in humans. Finally, the substantial quantities of natural gas required during the roasting process results in the formation of particulate matter that hinders air quality, with the corresponding value being 1.04 × 10−4 kg PM2.5 eq. [41]. Overall, these results underscore the environmental toll of standard coffee processing, with significant effects across multiple areas beyond climate change alone.
Scenario A introduces a system for recycling hot air streams during roasting, reducing the need for additional natural gas by reusing waste heat from previous roasting cycles. According to the attained results, the recycling of the hot streams leads to notable reductions across environmental categories. By decreasing natural gas consumption, Scenario A lowers greenhouse gas emissions by 25.0%, reducing the climate change impact to 0.363 kg CO₂ eq. per kg of raw coffee beans. Reusing hot air also leads to an 18.2% decrease in fossil fuel depletion, as the recycling mechanism reduces reliance on non-renewable fuels. This improvement extends to metal depletion as well, with a 10.53% reduction due to decreased fuel extraction and processing requirements [42]. Additionally, the recycling of hot air streams limits VOC emissions that would otherwise contribute to human toxicity related to cancer and photochemical ozone formation affecting human health, yielding a 20.0% reduction in ozone impacts on ecosystems and a 14.3% decrease, respectively. This reduction in ground-level ozone formation not only benefits air quality but also diminishes risks to plant life and respiratory health in nearby populations [43]. Additionally, the recycling of the hot streams results in a decrease in the consumption of natural gas; therefore, fine particulate matter formation is reduced by 10.0% in the studied scenario. Scenario A demonstrates the benefits of implementing a relatively straightforward, efficient thermal energy recycling approach that reduces fossil fuel dependency and alleviates environmental pressures across multiple impact categories.
Scenario B takes a more advanced approach by utilizing the ORC system to convert thermal energy from exhaust gases into electricity, further optimizing energy recovery and minimizing environmental impacts across categories. The ORC system transforms the excess heat from roasting into usable electricity, directly offsetting the need for conventional fossil fuel-based energy. This approach reduces greenhouse gas emissions by 39.6% compared to the Base Scenario, resulting in a markedly lower climate change impact of 0.286 kg CO₂ eq. per kg of raw coffee beans. Additionally, by replacing a portion of the natural gas and electricity needs with renewable energy generated through the ORC, fossil depletion is reduced by 36.4%, with an impact of 0.069 kg oil eq. per kg of raw coffee beans. The enhanced efficiency of Scenario B extends to metal depletion, which decreases by 163.2%, a result of decreased mining and refining requirements for metals needed in energy infrastructure [42]. The ORC system also curtails emissions of ozone-forming compounds, contributing to an 85.7% reduction in photochemical ozone formation impacts on human health [44,45]. This reduction has positive implications for both plant life and respiratory health, highlighting the ORC’s role in reducing air pollutants. Additionally, a significant decrease of 40.0% is observed in human toxicity related to cancer, further solidifying the enhanced environmental performance of Scenario B. Finally, the utilization of an ORC results in producing substantial quantities of electricity without using fossil fuels; therefore, fine particulate matter formation is reduced by 150.0% in the studied scenario, further demonstrating the advantages of renewable electricity generation in lessening emissions across a range of categories [41].
A more comprehensive comparison of environmental impacts reveals key differences between the two alternative scenarios. In terms of climate change impact, Scenario A achieved a 25.0% reduction in greenhouse gas emissions, while Scenario B demonstrated a more significant decrease of 39.6%. Similarly, fossil fuel depletion was reduced by 18.2% in Scenario A, whereas Scenario B achieved a greater reduction of 36.3%. The most striking contrast was observed in ozone formation reduction, where Scenario A lowered ozone-related emissions by 14.3%, compared to an impressive 85.7% reduction in Scenario B. These findings underscore the comparative benefits of each scenario in mitigating emissions and enhancing sustainability.
In summary, Scenario A provides an effective, resource-efficient solution for reducing environmental impacts by reducing natural gas consumption, while Scenario B maximizes sustainability benefits through renewable electricity generation that offsets the need for fossil fuels and minimizes environmental harm across all evaluated categories. The results validate the potential for energy conservation and reuse measures to enhance the environmental performance of coffee processing and illustrate the wide-ranging advantages of reducing energy demands within industry boundaries, thereby addressing environmental issues from climate change to resource depletion and pollution.
The endpoint analysis in the LCA analysis provides an aggregated view of how coffee processing impacts broader environmental categories by examining the effects of each scenario on human health, ecosystems, and resource availability [46]. The results of the endpoints are presented in Figure 6.
The high consumption of natural gas and electricity in the Base Scenario translates into substantial emissions that ultimately impact human health, ecosystems, and resources. In terms of human health, the base process is associated with a damage level of 1.18 × 10−6 Disability-Adjusted Life Years (DALY), indicating risks from pollutant emissions, including VOCs and particulate matter, which can contribute to respiratory diseases and other health issues. The impact on ecosystems is evident as well, with a loss of 1.72 × 10−8 species-years, representing biodiversity losses driven by habitat alteration, photochemical ozone formation, and ecotoxicity resulting from the emissions of toxic compounds. The conventional process also imposes a considerable burden on resource availability, with an impact of USD 2.99 × 10−2, reflecting the depletion of fossil fuels and metals critical to the production process. This depletion not only represents immediate extraction costs but also anticipates future scarcity, potentially increasing extraction difficulty and economic costs.
Scenario A yields a measurable improvement in all endpoint categories by reducing natural gas use and thereby decreasing emissions and fossil fuel dependence. The reduction in fossil fuel consumption directly mitigates human health impacts, leading to a decrease of 16.7% in DALY. Additionally, reductions in pollutant emissions affect ecosystem quality, where the impact is reduced by 11.8%, reaching 1.48 × 10−8 species-years. This decrease highlights the potential of recycling strategies to alleviate habitat damage and lessen risks to biodiversity by reducing ozone precursors and other ecotoxic compounds. Resource availability benefits as well, with a 26.7% reduction in resource depletion costs to USD 2.24 × 10−2, reflecting the efficiency gained through energy recycling, which cuts down on non-renewable resource usage and its associated costs.
Scenario B provides an even greater reduction in endpoint impacts, achieving the lowest overall environmental burden among the scenarios studied. By generating renewable energy from exhaust gases, the ORC system minimizes natural gas use and offsets electricity demands from external sources, leading to notable benefits across all endpoint categories. In human health, the damage is reduced by 41.7% to 6.82 × 10−7 DALY, as fewer fossil fuel-derived emissions decrease exposure to pollutants harmful to respiratory and cardiovascular health. Ecosystem quality sees a significant improvement, with an impact reduction of 76.5%, reaching 3.61 × 10−9 species-years. This substantial decrease is a result of lower emissions of ecotoxic and acidifying substances, reducing the strain on biodiversity and protecting habitats from degradation and pollutant exposure. Furthermore, the ORC-driven energy efficiency directly benefits resource availability, where depletion costs decrease by 6.7% to USD 2.84 × 10−2, as renewable energy generation offsets a portion of fossil fuel and metal resource demands. The endpoint results of Scenario B illustrate that ORC technology not only cuts greenhouse gas emissions but also provides a far-reaching positive impact by reducing reliance on fossil fuels and lowering emissions across categories that affect human health and ecosystems. By generating clean, renewable energy on-site, Scenario B creates a more sustainable industrial process that offers resilience against resource scarcity and enhances overall environmental performance.

3.4. Limitation of the Present Study

While the findings of the present work highlight the environmental benefits of waste heat recovery strategies, several limitations should be considered when interpreting the results. First, the analysis is based on a specific industrial setting, meaning that differences in plant configurations, operational conditions, and waste heat availability may influence the outcomes. As a result, the effectiveness of these strategies may vary across different industries and facilities. Additionally, some inputs, including emissions and energy conversion efficiencies, were obtained from a literature review and scientific databases. Although, these sources provide useful benchmarks, they may not fully capture real-world fluctuations caused by variations in fuel quality, system performance, and external environmental factors. Further validation with site-specific measurements would enhance accuracy. Finally, ORC technology demonstrates superior environmental benefits; however, its economic viability depends on factors such as capital investment, maintenance costs, and payback periods. A more detailed cost–benefit analysis is necessary to determine its financial practicality for widespread industrial adoption.

4. Conclusions

The primary aim of the present work was to evaluate the environmental benefits of incorporating alternative approaches in a typical coffee processing industry via a Life Cycle Assessment (LCA) analysis. The findings of this study underscore the considerable environmental benefits achievable through the implementation of energy-saving strategies in the coffee processing industry. The conventional roasting process, as assessed in the Base Scenario, was shown to rely heavily on natural gas, contributing significantly to greenhouse gas emissions, fossil fuel depletion, and other environmental impacts. The implementation of waste heat recovery strategies in both scenarios demonstrates significant environmental benefits. In Scenario A, recycling hot air streams led to a 25.0% reduction in greenhouse gas emissions and an 18.2% decrease in fossil fuel consumption. In contrast, Scenario B, which utilized Organic Rankine Cycle (ORC) technology for energy recovery, achieved even greater reductions—39.6% in emissions and 36.4% in fossil fuel use. While ORC technology offers superior environmental benefits, it requires a higher initial investment compared to hot air recycling. Nonetheless, both approaches align with global sustainability goals and provide valuable models for similar industrial applications.
The present work can contribute to sustainable development by addressing key challenges outlined in global sustainability goals, particularly in energy efficiency, climate action, and responsible production. By demonstrating viable strategies for reducing the environmental impact of an energy-intensive industry, the study supports the transition to greener industrial practices. Furthermore, the methodologies and technologies explored can serve as a model for other sectors, fostering innovation in waste heat recovery and renewable energy generation. The integration of these solutions aligns with the United Nations Sustainable Development Goals (SDGs) [47], including Goal 7 (Affordable and Clean Energy), Goal 12 (Responsible Consumption and Production), and Goal 13 (Climate Action), highlighting the role of industrial innovation in achieving a sustainable future.

Author Contributions

Conceptualization, S.E.K. and C.B.; methodology, T.K., S.E.K. and C.B.; software, T.K., S.E.K. and C.B.; validation, T.K., S.E.K. and C.B.; formal analysis, T.K. and S.E.K.; investigation, S.E.K.; resources, M.K.; data curation, C.B.; writing—original draft preparation, T.K.; writing—review and editing, S.E.K. and C.B.; visualization, C.B.; supervision, M.K.; project administration, M.K.; funding acquisition, M.K. All authors have read and agreed to the published version of the manuscript.

Funding

This study was co-financed by the European Regional Development Fund of the European Union and Greek national funds through the Operational Program Competitiveness, Entrepreneurship, and Innovation under the call Regional Operational Programme of Attica 2014–2020 (project code: AΤΤΡ4-0344040).

Institutional Review Board Statement

Not applicable.

Informed Consent Statement

Not applicable.

Data Availability Statement

The original contributions presented in this study are included in the article. Further inquiries can be directed to the corresponding author.

Acknowledgments

We would like to express our sincere gratitude to Kafekopteia Loumidi SA for providing the comprehensive data required to conduct the analyses presented in this study. Their support and collaboration have been instrumental in enabling this study.

Conflicts of Interest

The authors declare no conflicts of interest.

References

  1. Gosalvitr, P.; Cuéllar-Franca, R.M.; Smith, R.; Azapagic, A. Eco-Efficiency of Coffee Production and Consumption in the UK at the Product and Sectoral Levels. Clean. Environ. Syst. 2024, 15, 100231. [Google Scholar] [CrossRef]
  2. Kath, J.; Mittahalli Byrareddy, V.; Mushtaq, S.; Craparo, A.; Porcel, M. Temperature and Rainfall Impacts on Robusta Coffee Bean Characteristics. Clim Risk Manag 2021, 32, 100281. [Google Scholar] [CrossRef]
  3. Trinh, L.T.K.; Hu, A.H.; Lan, Y.C.; Chen, Z.H. Comparative Life Cycle Assessment for Conventional and Organic Coffee Cultivation in Vietnam. Int. J. Environ. Sci. Technol. 2020, 17, 1307–1324. [Google Scholar] [CrossRef]
  4. Zhao, S.; Chan, K.; Sheng, N.; Song, Q.; Li, J. Reducing Carbon Footprint of Typical Coffee Consumption from the Whole Lifecycle Viewpoint. Environ. Impact Assess. Rev. 2024, 106, 107476. [Google Scholar] [CrossRef]
  5. Giraldi-Díaz, M.R.; De Medina-Salas, L.; Castillo-González, E.; León-Lira, R. Environmental Impact Associated with the Supply Chain and Production of Grounding and Roasting Coffee through Life Cycle Analysis. Sustainability 2018, 10, 4598. [Google Scholar] [CrossRef]
  6. Sakamoto, H.; Bruschi, L.T.; Kulay, L.; Yamakami, A. Using the Life Cycle Approach for Multiobjective Optimization in the Context of the Green Supply Chain: A Case Study of Brazilian Coffee. Sustainability 2023, 15, 13987. [Google Scholar] [CrossRef]
  7. Rahmah, D.M.; Mardawati, E.; Kastaman, R.; Pujianto, T.; Pramulya, R. Coffee Pulp Biomass Utilization on Coffee Production and Its Impact on Energy Saving, CO2 Emission Reduction, and Economic Value Added to Promote Green Lean Practice in Agriculture Production. Agronomy 2023, 13, 904. [Google Scholar] [CrossRef]
  8. Clairand, J.-M.; Briceño-León, M.; Escrivá-Escrivá, G.; Pantaleo, A.M. Review of Energy Efficiency Technologies in the Food Industry: Trends, Barriers, and Opportunities. IEEE Access 2020, 8, 48015–48029. [Google Scholar] [CrossRef]
  9. Rahn, E.; Läderach, P.; Baca, M.; Cressy, C.; Schroth, G.; Malin, D.; van Rikxoort, H.; Shriver, J. Climate Change Adaptation, Mitigation and Livelihood Benefits in Coffee Production: Where Are the Synergies? Mitig. Adapt. Strateg. Glob. Change 2014, 19, 1119–1137. [Google Scholar] [CrossRef]
  10. Murthy, P.S.; Madhava Naidu, M. Sustainable Management of Coffee Industry By-Products and Value Addition—A Review. Resour. Conserv. Recycl. 2012, 66, 45–58. [Google Scholar] [CrossRef]
  11. Venus, T.E.; Beale, C.; Villalba, R. Innovation and Networks in the Bioeconomy: A Case Study from the German Coffee Value Chain. Circ. Econ. Sustain. 2024, 4, 1751–1772. [Google Scholar] [CrossRef]
  12. Saha, B.K.; Chakraborty, B.; Mondal, J.; Pesyridis, A.; Messini, E.M.B.; Kumar, P. Design and Implementation of a Control Strategy for a Dynamic Organic Rankine Cycle-Based Power System in the Context of Industrial Waste Heat Recovery. Energy Technol. 2023, 11, 2300425. [Google Scholar] [CrossRef]
  13. Gosalvitr, P.; Cuéllar-Franca, R.M.; Smith, R.; Azapagic, A. An Environmental and Economic Sustainability Assessment of Coffee Production in the UK. Chem. Eng. J. 2023, 465, 142793. [Google Scholar] [CrossRef]
  14. Farhat, O.; Faraj, J.; Hachem, F.; Castelain, C.; Khaled, M. A Recent Review on Waste Heat Recovery Methodologies and Applications: Comprehensive Review, Critical Analysis and Potential Recommendations. Clean. Eng. Technol. 2022, 6, 100387. [Google Scholar] [CrossRef]
  15. Wallerand, A.S.; Kermani, M.; Kantor, I.; Maréchal, F. Optimal Heat Pump Integration in Industrial Processes. Appl. Energy 2018, 219, 68–92. [Google Scholar] [CrossRef]
  16. Tinoco Caicedo, D.L.; Santos Torres, M.; Mero-Benavides, M.; Patiño Lopez, O.; Lozano Medina, A.; Blanco Marigorta, A.M. Simulation and Exergoeconomic Analysis of a Trigeneration System Based on Biofuels from Spent Coffee Grounds. Energies 2023, 16, 1816. [Google Scholar] [CrossRef]
  17. Jiménez-García, J.C.; Ruiz, A.; Pacheco-Reyes, A.; Rivera, W. A Comprehensive Review of Organic Rankine Cycles. Processes 2023, 11, 1982. [Google Scholar] [CrossRef]
  18. van Kleef, L.M.T.; Oyewunmi, O.A.; Markides, C.N. Multi-Objective Thermo-Economic Optimization of Organic Rankine Cycle (ORC) Power Systems in Waste-Heat Recovery Applications Using Computer-Aided Molecular Design Techniques. Appl. Energy 2019, 251, 112513. [Google Scholar] [CrossRef]
  19. Imran, M.; Park, B.S.; Kim, H.J.; Lee, D.H.; Usman, M.; Heo, M. Thermo-Economic Optimization of Regenerative Organic Rankine Cycle for Waste Heat Recovery Applications. Energy Convers. Manag. 2014, 87, 107–118. [Google Scholar] [CrossRef]
  20. Drosou, F.; Kekes, T.; Boukouvalas, C. Life Cycle Assessment of the Canned Fruits Industry: Sustainability through Waste Valorization and Implementation of Innovative Techniques. AgriEngineering 2023, 5, 395–412. [Google Scholar] [CrossRef]
  21. Finkbeiner, M.; Inaba, A.; Tan, R.; Christiansen, K.; Klüppel, H.-J. The New International Standards for Life Cycle Assessment: ISO 14040 and ISO 14044. Int. J. Life Cycle Assess. 2006, 11, 80–85. [Google Scholar] [CrossRef]
  22. Valdivia, S.; Backes, J.G.; Traverso, M.; Sonnemann, G.; Cucurachi, S.; Guinée, J.B.; Schaubroeck, T.; Finkbeiner, M.; Leroy-Parmentier, N.; Ugaya, C.; et al. Principles for the Application of Life Cycle Sustainability Assessment. Int. J. Life Cycle Assess. 2021, 26, 1900–1905. [Google Scholar] [CrossRef]
  23. Hauschild, M.Z. Introduction to LCA Methodology. In Life Cycle Assessment: Theory and Practice; Hauschild, M.Z., Rosenbaum, R.K., Olsen, S.I., Eds.; Springer International Publishing: Cham, Switzerland, 2018; pp. 59–66. ISBN 978-3-319-56475-3. [Google Scholar]
  24. Askham, C. REACH and LCA—Methodological Approaches and Challenges. Int. J. Life Cycle Assess. 2012, 17, 43–57. [Google Scholar] [CrossRef]
  25. Sandin Gustav and Peters, G.M. andin Gustav and Peters, G.M. and S.M. LCA Methodology. In Life Cycle Assessment of Forest Products: Challenges and Solutions; Springer International Publishing: Cham, Switzerland, 2016; pp. 15–23. ISBN 978-3-319-44027-9. [Google Scholar]
  26. Çengel, Y.A.; Boles, M.A.; Kanoglu, M. Thermodynamics: An Engineering Approach, 10th ed.; McGraw-Hill Education: New York, NY, USA, 2024; ISBN 1265903530. [Google Scholar]
  27. Bejan, A. Advanced Engineering Thermodynamics; John Wiley & Sons: Hoboken, NJ, USA, 2016; ISBN 9781119245964. [Google Scholar]
  28. Pan, M.; Lu, F.; Zhu, Y.; Huang, G.; Yin, J.; Huang, F.; Chen, G.; Chen, Z. Thermodynamic, Exergoeconomic and Multi-Objective Optimization Analysis of New ORC and Heat Pump System for Waste Heat Recovery in Waste-to-Energy Combined Heat and Power Plant. Energy Convers Manag 2020, 222, 113200. [Google Scholar] [CrossRef]
  29. Kumar, S.; Raibhole, V.N.; Majumder, H. Performance of Heat Pump Air Conditioning with R1234ze (HFO) as a Refrigerant. J. Optim. 2024, 2024. [Google Scholar] [CrossRef]
  30. Wei, F.; Wang, B.; Cheng, Z.; Cui, M. Experimental Research on Vapor-Injected Water Source Heat Pump Using R1234ze(E). Appl Therm Eng 2023, 229, 120595. [Google Scholar] [CrossRef]
  31. Bošnjaković, M.; Santa, R.; Katinić, M. Experimental Testing of a Water-to-Water Heat Pump with and without IHX by Using Refrigerants R1234yf and R1234ze(E). Sustainability 2023, 15, 8625. [Google Scholar] [CrossRef]
  32. Rakhmetova, O.; Brown, R.J.; Rainey, T.J. Effect of Thermodynamic Models on Process Modelling and Techno-Economics for Biofuel. A Case Study Using Fractional Distillation of an Algae Biocrude. J. Clean. Prod. 2024, 463, 142741. [Google Scholar] [CrossRef]
  33. USEPA. Coffee Roasting; USEPA: Washington, DC, USA, 1995.
  34. McLinden, M.O.; Brown, J.S.; Brignoli, R.; Kazakov, A.F.; Domanski, P.A. Limited Options for Low-Global-Warming-Potential Refrigerants. Nat. Commun. 2017, 8, 14476. [Google Scholar] [CrossRef]
  35. Colonna, P.; Casati, E.; Trapp, C.; Mathijssen, T.; Larjola, J.; Turunen-Saaresti, T.; Uusitalo, A. Organic Rankine Cycle Power Systems: From the Concept to Current Technology, Applications, and an Outlook to the Future. ASME J. Eng. Gas Turbines Power 2015, 137, 100801. [Google Scholar] [CrossRef]
  36. Wang, J.; Dai, Y.; Sun, Z. A Theoretical Study on a Novel Combined Power and Ejector Refrigeration Cycle. Int. J. Refrig. 2009, 32, 1186–1194. [Google Scholar] [CrossRef]
  37. Nab, C.; Maslin, M. Life Cycle Assessment Synthesis of the Carbon Footprint of Arabica Coffee: Case Study of Brazil and Vietnam Conventional and Sustainable Coffee Production and Export to the United Kingdom. Geo 2020, 7, e00096. [Google Scholar] [CrossRef]
  38. Pazmiño, M.L.; Mero-Benavides, M.; Aviles, D.; Blanco-Marigorta, A.M.; Tinoco, D.L.; Ramirez, A.D. Life Cycle Assessment of Instant Coffee Production Considering Different Energy Sources. Clean. Environ. Syst. 2024, 12, 100174. [Google Scholar] [CrossRef]
  39. Passant, N.R.; Richardson, S.J.; Swannell, R.P.J.; Gibson, N.; Woodfield, M.J.; van der Lugt, J.P.; Wolsink, J.H.; Hesselink, P.G.M. Emissions of Volatile Organic Compounds (VOCs) from the Food and Drink Industries of the European Community. Atmos. Environ. Part A Gen. Top. 1993, 27, 2555–2566. [Google Scholar] [CrossRef]
  40. Liu, Y.; Song, M.; Liu, X.; Zhang, Y.; Hui, L.; Kong, L.; Zhang, Y.; Zhang, C.; Qu, Y.; An, J.; et al. Characterization and Sources of Volatile Organic Compounds (VOCs) and Their Related Changes during Ozone Pollution Days in 2016 in Beijing, China. Environ. Pollut. 2020, 257, 113599. [Google Scholar] [CrossRef] [PubMed]
  41. Brewer, E.; Li, Y.; Finken, B.; Quartucy, G.; Muzio, L.; Baez, A.; Garibay, M.; Jung, H.S. PM2.5 and Ultrafine Particulate Matter Emissions from Natural Gas-Fired Turbine for Power Generation. Atmos. Environ. 2016, 131, 141–149. [Google Scholar] [CrossRef]
  42. Lieberei, J.; Gheewala, S.H. Resource Depletion Assessment of Renewable Electricity Generation Technologies—Comparison of Life Cycle Impact Assessment Methods with Focus on Mineral Resources. Int. J. Life Cycle Assess. 2017, 22, 185–198. [Google Scholar] [CrossRef]
  43. Soares, A.R.; Silva, C. Review of Ground-Level Ozone Impact in Respiratory Health Deterioration for the Past Two Decades. Atmosphere 2022, 13, 434. [Google Scholar] [CrossRef]
  44. Sorgulu, F.; Akgul, M.B.; Cebeci, E.; Yilmaz, T.O.; Dincer, I. A New Experimentally Developed Integrated Organic Rankine Cycle Plant. Appl. Therm. Eng. 2021, 187, 116561. [Google Scholar] [CrossRef]
  45. Schilling, J.; Entrup, M.; Hopp, M.; Gross, J.; Bardow, A. Towards Optimal Mixtures of Working Fluids: Integrated Design of Processes and Mixtures for Organic Rankine Cycles. Renew. Sustain. Energy Rev. 2021, 135, 110179. [Google Scholar] [CrossRef]
  46. Huijbregts, M.A.J.; Steinmann, Z.J.N.; Elshout, P.M.F.; Stam, G.; Verones, F.; Vieira, M.; Zijp, M.; Hollander, A.; van Zelm, R. ReCiPe2016: A Harmonised Life Cycle Impact Assessment Method at Midpoint and Endpoint Level. Int. J. Life Cycle Assess. 2017, 22, 138–147. [Google Scholar] [CrossRef]
  47. Carlsen, L.; Bruggemann, R. The 17 United Nations’ Sustainable Development Goals: A Status by 2020. Int. J. Sustain. Dev. World Ecol. 2022, 29, 219–229. [Google Scholar] [CrossRef]
Figure 1. The production process flowchart of a typical coffee processing industrial line. The same flowchart was used for Scenario A.
Figure 1. The production process flowchart of a typical coffee processing industrial line. The same flowchart was used for Scenario A.
Sustainability 17 01334 g001
Figure 2. Production process flowchart of Scenario B.
Figure 2. Production process flowchart of Scenario B.
Sustainability 17 01334 g002
Figure 3. Roasting process of coffee beans with recycling of hot streams implemented in Scenario A.
Figure 3. Roasting process of coffee beans with recycling of hot streams implemented in Scenario A.
Sustainability 17 01334 g003
Figure 4. Organic Rankine Cycle (ORC) implemented in Scenario B.
Figure 4. Organic Rankine Cycle (ORC) implemented in Scenario B.
Sustainability 17 01334 g004
Figure 5. A comparison of the environmental impact of the studied categories between the Base Scenario and Scenarios A and B.
Figure 5. A comparison of the environmental impact of the studied categories between the Base Scenario and Scenarios A and B.
Sustainability 17 01334 g005
Figure 6. A comparison of the ReCiPe endpoints between the Base Scenario and Scenarios A and B.
Figure 6. A comparison of the ReCiPe endpoints between the Base Scenario and Scenarios A and B.
Sustainability 17 01334 g006
Table 1. Thermodynamic properties of materials used.
Table 1. Thermodynamic properties of materials used.
ParameterValueUnit
Heat capacity of air hot stream (CG)1.12kJ/(kg °C)
Heat capacity of dry granules (CBD)2.42kJ/(kg °C)
Latent Heat of Vaporization (Hev)2760kJ/kg
Grain heat capacity with moisture (CWV)2.09kJ/(kg °C)
Density of natural gas (pNG)0.717kg/m3
Table 2. Mass and energy balances equations [26,27,28].
Table 2. Mass and energy balances equations [26,27,28].
BalanceEquation
Total energy for roasting a batch of coffee beans (QSR) Q S R = T F T A ( Q B + Q C + Q P G + Q A + Q X ) T F T A B ( 1 + X 0 )
Specific enthalpy of the roasted beans (QB) Q B = 1 P 1.099 ( T B F T A ) + 0.0035 ( T B F ) 2 ( T A ) 2
Specific enthalpy of silverskin (QC) Q C = S 1.099 ( 200 T A ) + 0.0035 ( 200 ) 2 ( T A ) 2
Specific enthalpy of air stream (QA) Q A = ( A R D ) C G ( T A B T A )
Specific enthalpy of water (beans with humidity) (QX) Q X = X 0 C B D ( 160 T A ) + H e v + C W V ( T A B 160 )
Specific enthalpy of water (dried beans) (QPE) Q P E = ( P S ) [ 1.099 ( T P E T A ) + 0.0035 { ( ( T P E ) 2 ( T A ) 2 } + C G ( T A B T P E ) ]
Added specific enthalpy (cooling process) (QADD) Q A D D = ( T F T A ) [ C G   ( A Q + A D + A P ) ( T A B T A )   + W E C W V   ( T A 100 ) + Q M ] ( T F T A B ) R D ( 1 + X 0 )
Table 3. Inlet and outlet parameters of Base Scenario during roasting process.
Table 3. Inlet and outlet parameters of Base Scenario during roasting process.
ParameterValueUnit
Green coffee beans (R)84kg
Type of roasting chamberSingle pass
Initial humidity (X0)12.0%
Dried green coffee beans, (RD)67.7kg
Total mass loss16.3kg
Loss of dry mass (P)9.7%
Loss of silverskin (S)0.8%
Loss of dry mass (P-S)8.9%
Air temperature (TA)20°C
Temperature in roasting chamber inlet (TGin)455°C
Temperature in roasting chamber outlet (TGout)236°C
Median temperature of roasting (TB)189°C
Roasting time, (tR)600s
Temperature in afterburner outlet (TAB)760°C
Temperature inside afterburner (TF)1250°C
Air: dry beans ratio (A/RD)0.733kg air/kg dry beans
Heat transfer ratio during cooling (QM/R)45kJ/kg
Table 4. Life cycle inventory of all studied scenarios (Base Scenario, Scenario A, and Scenario B).
Table 4. Life cycle inventory of all studied scenarios (Base Scenario, Scenario A, and Scenario B).
ProcessFlowIn/OutBase ScenarioScenario AScenario BUnit
SievingRaw coffee beansIn360,000360,000360,000kg
ElectricityIn480480480kWh
Raw coffee beansOut360,000360,000360,000kg
Roasting and AfterburnerRaw coffee beansIn360,000360,000360,000kg
Natural gasIn300,000207,000300,000kWh
SilverskinOut288028802880kg
Flue gasOut61,50042,43561,500kg
Roasted coffee beansOut312,000312,000312,000kg
Water vaporOut45,12045,12045,120kg
Carbon dioxideOut86,54586,54586,545kg
Carbon monoxideOut89.889.889.8kg
VOCsOut140.4140.4140.4kg
Particulate matterOut19.619.619.6kg
Heat pump of Organic Rankine Cycle (ORC)Hot air streamsOut--2,592,000kg
ElectricityIn--480kWh
Hot air streamsIn--2,592,000kg
Hot air streamsOut--2,592,000kg
ElectricityOut--48,000kWh
CoolingRoasted coffee beansIn312,000312,000312,000kg
Tap waterIn28.828.828.8m3
Roasted coffee beansOut312,000312,000312,000kg
DestonerRoasted coffee beansIn312,000312,000312,000kg
ElectricityIn143014301430kWh
Roasted coffee beansOut312,000312,000312,000kg
MillingRoasted coffee beansIn312,000312,000312,000kg
ElectricityIn10,6001060010,600kWh
Roasted coffee beansOut311,584311,584311,584kg
Solid wastesOut416416416kg
AromaRoasted coffee beansIn311,584311,584311,584kg
AromasIn500500500kg
ElectricityIn760760760kWh
PackagingRoasted coffee beansIn311,584311,584311,584kg
ElectricityIn260260311,584kWh
PolyethyleneIn75007500260kg
Roasted coffee beansOut311,584311,5847500kg
Table 5. Mass and energy balances of the roasting process for Base Scenario.
Table 5. Mass and energy balances of the roasting process for Base Scenario.
ParameterValueUnit
Roasted coffee beans (RD(1−P))60.5kg
Silverskin (RDS)0.5kg
Inlet quantity of air (A)49.1kg
Specific enthalpy of roasted coffee beans (QB)389.2kJ/kg
Specific enthalpy of silverskin (QC)3.4kJ/kg
Specific enthalpy of air stream (QA)607.5kJ/kg
Specific enthalpy of water (beans with humidity) (QX)486.6kJ/kg
Specific enthalpy of water (dried beans) (QPE)90.3kJ/kg
Total energy for roasting one batch of coffee beans (QSR)3534.8kJ/kg coffee beans
Added specific enthalpy (cooling process) (QADD)113.0kJ/kg coffee beans
Total consumption of thermal energy (QTOT)3647.7kJ/kg coffee beans
Total mass of air fuel (F(=FR + FAB))483.1kg
FAB/F0.52-
Air fuel mass of afterburner (FAB)249.6kg
Natural gas consumption of afterburner (CAB)19.23Nm3
Air fuel mass of furnace (FR)233.4kg
Natural gas consumption of furnace (CR)17.98Nm3
Total consumption of natural gas (CTOT)37.21Nm3
Mass of hot air stream in roasting chamber (G)233.4kg
Recycling of hot air stream (G-FR)0kg
Mass of hot air stream in the outlet of the roasting chamber (RCout)297.0kg
Mass of hot air stream in the outlet of the roasting chamber without silverskin (CL)296.5kg
Mass of hot air stream in the inlet of afterburner (FABin)296.5kg
Mass of hot air stream (760 °C) in the outlet of afterburner (St)546.1kg
Table 6. Changes in the operating parameters of the roasting process between the Base Scenario and Scenario A.
Table 6. Changes in the operating parameters of the roasting process between the Base Scenario and Scenario A.
ParameterBase Scenario ValueScenario A ValueUnit
Inlet ratio of air and coffee beans (A/RD)0.7330.136kg air/kg dry beans
Inlet quantity of air (A)49.19.1kg
Specific enthalpy of air stream (QA)607.5112.7kJ/kg
Total energy for roasting one batch of coffee beans (QSR)3534.82425.8kJ/kg coffee beans
Added specific enthalpy (cooling process) (QADD)113.0446.6kJ/kg coffee beans
Total consumption of thermal energy (QTOT)3647.72872.4kJ/kg coffee beans
Total mass of air fuel (F(=FR + FAB))483.1331.5kg
FR/G10.22-
FAB/F0.520.52-
Air fuel mass of afterburner (FAB)249.6171.3kg
Natural gas consumption of afterburner (CAB)19.2313.19Nm3
Air fuel mass of furnace (FR)233.4160.2kg
Natural gas consumption of furnace (CR)17.9812.34Nm3
Total consumption of natural gas (CTOT)37.2125.53Nm3
Mass of hot air stream in roasting chamber (G)233.4741.7kg
Recycling of hot air stream (G-FR)0581.5kg
Mass of hot air stream in the outlet of the roasting chamber (RCout)297.0765.4kg
Mass of hot air stream in the outlet of the roasting chamber without silverskin (CL)296.5764.8kg
Mass of hot air stream in the inlet of afterburner (FABin)296.5183.3kg
Table 7. Optimum operating parameters of ORC on ASPEN+ using water as refrigerant.
Table 7. Optimum operating parameters of ORC on ASPEN+ using water as refrigerant.
ParameterValueUnit
Temperature of stream 1 (T1)30°C
Temperature of stream 2 (T2)30.2°C
Temperature of stream 3 (T3)151.8°C
Temperature of stream 4 (T4)61.6°C
Inlet pressure (Pin)1bar
Outlet pressure (Pout)8bar
Inlet temperature of hot air stream in the heat exchanger (Tst,in)720°C
Outlet temperature of hot air stream in the heat exchanger following thermal energy absorption (Tst,out)40.6°C
Inlet temperature of the refrigerant (Tw,in)15°C
Outlet temperature of the refrigerant (Tw,out)25°C
Energy consumption of the pump (Wpump)0.35kWh
Energy production of the turbine (Wturbine)30kWh
Total produced energy (WORC)29.65kWh
Table 8. A comparison of the environmental impact of the studied categories between the Base Scenario and Scenarios A and B.
Table 8. A comparison of the environmental impact of the studied categories between the Base Scenario and Scenarios A and B.
Impact CategoryBase ScenarioScenario ADifference (%)Scenario BDifference (%)
Climate change, default, excl biogenic carbon [kg CO2 eq.]0.480.36−25.000.29−39.58
Fossil depletion [kg oil eq.]0.110.09−18.180.07−36.36
Metal depletion [kg Cu eq.] × 10−30.190.17−10.53−0.12−163.16
Human toxicity, cancer [kg 1,4-DB eq.]0.050.04−20.000.03−40.00
Photochemical Ozone Formation, Human Health [kg NOx eq.]0.070.06−14.290.01−85.71
Fine Particulate Matter Formation [kg PM2.5 eq.]0.100.09−10.00−0.05−150.00
Disclaimer/Publisher’s Note: The statements, opinions and data contained in all publications are solely those of the individual author(s) and contributor(s) and not of MDPI and/or the editor(s). MDPI and/or the editor(s) disclaim responsibility for any injury to people or property resulting from any ideas, methods, instructions or products referred to in the content.

Share and Cite

MDPI and ACS Style

Kekes, T.; Koskinakis, S.E.; Boukouvalas, C.; Krokida, M. Enhancing Environmental Sustainability in the Coffee Processing Industry via Energy Recovery and Optimization: A Life Cycle Assessment Case Study. Sustainability 2025, 17, 1334. https://doi.org/10.3390/su17031334

AMA Style

Kekes T, Koskinakis SE, Boukouvalas C, Krokida M. Enhancing Environmental Sustainability in the Coffee Processing Industry via Energy Recovery and Optimization: A Life Cycle Assessment Case Study. Sustainability. 2025; 17(3):1334. https://doi.org/10.3390/su17031334

Chicago/Turabian Style

Kekes, Tryfon, Sokratis Emmanouil Koskinakis, Christos Boukouvalas, and Magdalini Krokida. 2025. "Enhancing Environmental Sustainability in the Coffee Processing Industry via Energy Recovery and Optimization: A Life Cycle Assessment Case Study" Sustainability 17, no. 3: 1334. https://doi.org/10.3390/su17031334

APA Style

Kekes, T., Koskinakis, S. E., Boukouvalas, C., & Krokida, M. (2025). Enhancing Environmental Sustainability in the Coffee Processing Industry via Energy Recovery and Optimization: A Life Cycle Assessment Case Study. Sustainability, 17(3), 1334. https://doi.org/10.3390/su17031334

Note that from the first issue of 2016, this journal uses article numbers instead of page numbers. See further details here.

Article Metrics

Back to TopTop