Abstract
Using adaptive learning technologies, personalized feedback, and interactive AI tools, this study investigates how these tools affect student engagement and what the mediating role of individuals’ digital literacy is at the same time. The study will target 500 students from different faculties such as science, engineering, humanities, and social sciences. With the changing trends in educational technology, it is important to know if these tools allow students to interact with learning materials. Through this study, we explore how adaptive learning technologies, which adapt content to students’ progress, are influenced by student motivation and participation during the learning process using AI tools that provide real-time feedback and interaction. Also, digital literacy is presented as a moderating factor that may either accelerate or impede the effectiveness of these tools. These findings demonstrate that more adaptive learning technologies, which have organized feedback, and interactive AI tools help improve student engagement. Additionally, students with higher levels of digital literacy are more involved with digital tools. This research recognizes that teachers should incorporate these technologies into their courses in such a manner as it synergizes with student’s digital capabilities to reap the benefits of technology on students’ engagement and learning outcomes.
1. Introduction
The field of education has undergone significant transformation, driven by advancements in technology that have reshaped teaching and learning practices. Adaptive learning technologies have emerged as powerful tools, dynamically tailoring educational content and methods to the unique needs of individual students. This is an area of study that fits in with the broader theme of sustainable education: how do digital learning tools increase equitable access to quality education? This study includes work on adaptive learning technologies, personalized feedback, and interactive AI tools to overcome barriers to educational outcomes and create inclusive learning environments for all students, including those with varied backgrounds. According to [1], the needs of an individual student should be carefully addressed to enhance the learning experience. Likewise, personalized feedback plays a vital role in making the learning experience better, and students are equipped to receive specific responses to their performance, allowing them to better their skills and their understanding [2,3]. Furthermore, interactive AI tools create additional dynamics: student engagement and interaction with educational content, allowing a student to tailor his or her learning experience based on individual interests and capabilities [4].
However, these technological tools signal a huge departure in how student engagement within the processes of education will be cultivated [5]. Student engagement, a critical factor influencing academic achievement and success, extends beyond mere participation in class activities or understanding course content. [6], whereas involvement in class activities, or just showing up for class, does not mean engagement. Engagement is more than just understanding content; it involves actively being a part of the learning process; nonetheless, this relationship cannot be separated from the integration of modern technological tools [7].
Nevertheless, to take full advantage of these tools, students must be well balanced in digital literacy, which will also determine how successfully these tools can promote engagement [8,9]. Digital literacy is not merely what you do with technology but what you know and can do with technology, and how you know and can apply it towards enhancing learning. Students with more advanced digital skills are better positioned to make strategic use of adaptive learning technologies, personalized feedback, and interactive AI tools, and as such, they create more opportunities to remain engaged in and succeed academically [10,11].
Building on the social constructivism theory by Vygotsky [12], this learning theory represents socially how people learn through social interaction and within a social context. This theory considers learning as an interactive and collaborative process where individuals construct knowledge with the help of their social environment [13,14]. So, in this context, as these social interactions take place, technological tools are crucial in enabling these spaces where students can co-construct knowledge [11]. For instance, when students engage with AI-powered tools or receive individual feedback, they become a part of that process of knowledge co-creation in the learning experience [15].
However, while these tools offer amazing opportunities for faculty, they are only as powerful and as successful at creating engagement if the students being taught possess the requisite digital literacy [10,11,16]. Previous research has documented that students with lower digital literacy can struggle with using adaptive technologies and AI tools to help them access educational content in a meaningful way. Given this, the objective of this study is to analyze the relationship among the three variables, adaptive learning technologies, personalized feedback, and interactive AI tools, and how digital literacy moderates this relationship.
Research Questions
RQ1.
What is the difference between adaptive learning technologies, personalized feedback, and interactive AI tools on student engagement?
RQ2.
Does digital literacy act as a moderator of technological tools on student engagement?
We hope that by answering these questions, this study will add to our understanding of how modern educational technologies can be best used to increase student engagement. Along the way, it too will contribute to a deeper understanding of the role of digital literacy in making these tools suitable for a wide range of students.
2. Literature Review
2.1. Adaptive Learning Technologies
The delivery of education serves as a major change as an adaptive learning technology. It leverages algorithms and data analytics to personalize the means of learning based on what is required by each student and how they have been doing. Adaptive learning systems can dynamically adjust content, pace, and delivery mode based on real-time feedback from student interactions with the system [1,13]. As such, systems enhance learning outcomes by providing students with a system that fits or suits their needs and learning styles for optimizing the learning process [17]. Ref. [18] presented how adaptive learning style-based systems significantly increase students’ engagement by addressing their needs and personal preferences. Finally, ref. [19] found that these technologies give instructors the ability to adapt to the learning environment in order to provide their students with challenges that are appropriately challenging and support that is appropriate to their levels of proficiency.
Adaptive learning is quite practical in large-scale educational environments when traditional nonfatal solutions are not as efficient. Ref. [20] highlighted that the personalized and real-time feedback within adaptive learning systems helps students remember the knowledge for a longer time period compared to the traditional method. Personalized, real-time feedback within adaptive learning systems is described in [21] as being better at holding students’ attention to the material, with higher gains in information retention [22].
2.2. Personalized Feedback
In the epoch of educational trends in the modern age, personalized feedback that would help the students improve their learning and involvement is one of the key parts. This is because instructors can notice when a particular student requires a certain type of visual, verbal, or writing assistance to stimulate the best learning progression. However, research shows that personalized feedback may motivate students to a high level, regulate students’ behavior, and contribute to better students’ academic results [2]. In addition, the new findings of [20] show that personalized feedback not only motivates students but also improves their self-regulatory skills and enhances their engagement in the learning material. Ref. [4] proposed that specific, momentary, and helpful remarks given to the understudies can enable them to learn the profundity of their procedure of learning by perceiving where they require enhancement and how to navigate troublesome circumstances.
In doing so, personalized feedback also encourages the growth mindset context of the students who recognize that they can build intelligence and capabilities by working hard and learning [23]. Study [4] also found that the design of the feedback is itself a critical feedback, and it must be tailored to an individual student’s needs in order to increase their satisfaction and promote an active learning process. Ref. [24] has found that students who received this type of feedback were more engaged in learning and felt more supported along their learning journey while also being motivated to act actively in learning.
2.3. Interactive AI Tools
Interactive AI tools such as chatbots, virtual assistants, and intelligent tutoring systems are increasingly being used and placed in the educational setup. Artificial intelligence is used to trigger dynamic, personalized interactions with students by delivering live feedback, including responses, hints, and explanations. Recent studies [2,3] revealed that implementing collaborative dialog in computer-mediated conferencing, augmented with artificial intelligence-driven interventions (neural network-based models), enhances collaborative knowledge building and group performance in educational contexts. Ref. [25] suggest that an AI-based tutoring system can provide individualized guidance so that [26] the student has an interest in learning [27]. These tools are valuable in one way: they allow for the simulation of a one-on-one tutoring processing and can help students interact with the material to retain knowledge.
Students learn better with the use of interactive AI tools because they adapt their instruction based on student responses. Study [3] shows that these tools not only present tasks of different complexity but also offer corresponding resources to support students at the corresponding level of their knowledge [28]. AI tools present personalized and immersive learning to students by creating aims for which complexity can be adjusted and feedback is given instantly [29]. Besides this, AI can help with learning at a different skill level among students whereby students receive resources that serve their level of knowledge, enabling deeper engagement and mastery of the subject [17].
2.4. Student Engagement
A student’s learning outcomes, including academic success, are determine to a large extent by the level of student engagement. In the broadest sense, it is defined as the point where students are emotionally, behaviorally, and cognitively involved in the learning process [5]. Students’ emotional engagement is about their feelings of interest and a sense of belonging to the educational context; their behavioral engagement is about their actual participation in class activities, and their cognitive engagement is about their effort towards mastering difficult content [30]. According to research, high school students who are more engaged with their learning are also academically more successful, have a better retention of knowledge, and are more satisfied with their learning [31].
Adaptive learning systems, such as a personalized feedback mechanism, interactive AI tools, etc., further activate students’ interest in the educational process [31]. These technologies encourage student-centered learning where students have greater control of their learning path. Using these tools, educators can establish atmospheres where the learner’s functionality is changed to suit the person’s individual requirements and preferences, improving the learner’s capacity to engage in the overall environment.
Whilst engagement and interaction are related, they are not the same concept. Direct exchanges between students and their peers, instructors, and technological tools are the meaning of interaction, whereas engagement is a more inclusive and all-encompassing emotional, behavioral, and cognitive investment in the learning activity by the learner [32]. For instance, while the use of AI tool may immediately provide feedback, without a proper level of interaction, the way students internalize and take action on it is not effective.
Adaptive learning technologies have a big role in increasing engagement through the personalization of the learning experience to suit students’ learning needs and styles. Students may advance at their own pace through these systems, which may encourage autonomy and competence [33]. For instance, ref. [18] indicated that adaptive learning systems tremendously raised engagement through specificity of what suits the student’s particular will and tailored to pace the learning.
Additionally, students are highly motivated to engage with personalized feedback as this leads to greater self-regulation and fosters a growth mindset [34]. The effect of timely and constructive feedback with emotion and cognitive engagement can be linked to students’ perceptions of more support and understanding [7,8]. Feedback is important in creating a situation in which students take part actively and improve.
Interactive AI tools finally allow students to be engaged in immersive and adaptive learning environments. These tools modulate task complexity depending on the education levels of the students while providing real-time, context-specific feedback to the students, thus inducing cognitive engagement and enhancing students’ understanding of the subject [2]. For example, study [35] showed how AI-powered interventions increase collaboration, knowledge building, and group performance in education.
2.5. Digital Literacy
Digital literacy implies an ability to act purposefully, appropriately, effectively, and with critical understanding, in interactions with information and communication technologies, in order to solve problems, reach goals, and communicate clearly [36,37]. As technology is being increasingly used in education, digital literacy for students is becoming more and more important for them to truly reap the benefits of tools like adaptive learning systems and AI-driven feedback mechanisms. For example, ref. [37] showed that learners with high levels of digital literacy are ready to use technological means in the educational process, more successfully resulting in better learning, engagement, and academic performance. On the contrary, students with lower levels of digital literacy find these tools challenging to use and consequently under participate and fail to achieve the intended learning outcomes [10,38].
This study conceptualizes digital literacy as a moderating variable. Students who are more digitally literate are likely to take better advantage of and gain more benefits from AI tools and related personalized feedback, leading to greater student engagement and learning outcomes. However, students with low digital literacy might not use these technologies efficiently, thus limiting participation, yet other ‘low-tech’ formats were found lacking [39]. Moderation via digital literacy demonstrates how the effect of technological tools on engaging students will be enhanced or weakened with increased digital literacy [40]. This approach supports some findings of previous research which show that digital literacy, in addition to affecting the acceptance of technology, creates room for the use of these tools as a means of meaningful learning [41].
2.6. The Moderating Role of Digital Literacy
The critical moderating role of digital literacy in deciding how well students are able to engage with technology-based learning tools is examined. This measures the extent to which students are prepared to utilize digital technologies to improve and advance their learning experiences [10,11]. It is shown by researchers that students with more digital literacy are more apt to take stock of adaptive learning technologies, personalized feedback, and interactive AI tools. Ref. [40] also conducted a study that emphasized how students more readily adopt AI-based activities and personalized learning environments in cases where they possess superior digital literacy skills, leading to better engagement and learning outcomes.
On the other hand, students with lower digital literacy find it difficult to navigate these technologies, and therefore, they have a harder time engaging with them, leading to a less effective platform [42,43]. Digital literacy plays a moderating role through its power to amplify of mitigate the impact of these tools on student engagement. This is consistent with previous findings that digital literacy is a prerequisite for any interaction with other advanced learning technologies [44].
Digital literacy is conceptualized in this study as a moderator in that it conditions how students interact with and gain from technological tools. The higher the level of digital literacy among students, the freer they are to experience immersive engagement, as well as better outcomes, in adaptive learning systems and AI-powered feedback [5]. However, if students lack the skills and abilities of digital literacy, these effects could not be as effective, and it is more difficult to engage. This differentiation between digitally literate and digitally illiterate students demonstrates the need for targeted interventions to provide equal benefits from a technology-enhanced learning environment for all.
Prior studies have examined in detail individual factors including adaptive learning technologies, personalized feedback, and interactive AI tools for improving student engagement in isolation from other variables. Adaptive learning technologies, such as adaptive hypermedia which base content on the learning styles of students, have been shown to scaffold cognitive and emotional engagement between students and course content [4]. Studies on personalized feedback also note that it can help students achieve a growth mindset as well as be motivated [21]. At the same time, interactive AI tools have been showcased as capable of offering an immersive learning environment and fostering collaborative knowledge building [44].
However, how these factors come together to impact student engagement has not been explored in unifying frameworks. This study aims to fill this gap by investigating how these technologies are used together to enhance student engagement and understanding the complex relationship between these technologies beyond single environments.
Also, this study proposes digital literacy as a moderator that has been studied sparsely in the existing literature. However, although past research recognizes the significance of digital literacy in accessing the utility potential of technological tools, it does not fully explore the impact of these tools on student engagement and how digital literacy might either amplify or mitigate the effect of these tools. In doing so, this study fills a gap in knowledge related to how different levels of digital literacy might influence how students use adaptive technologies and AI-driven tools (personalized feedback).
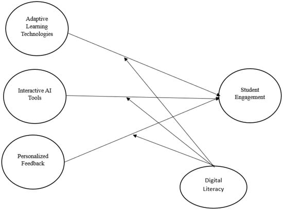
3. Conceptual Model Based on the Hypotheses
For this study, a conceptual model is developed to explore how three independent variables, adaptive learning technologies, personalized feedback, and interactive AI tools, influence student engagement with the moderating factor of digital literacy. The theory the model’s construction is based on was developed previously, and it guides the investigation of how each variable influences student engagement in a digital learning environment.
3.1. Justification for the Three Independent Variables
The main justification is then built on the basis that the three selected independent variables (adaptive learning technologies, personalized feedback, and interactive AI tools) have proven experience in boosting student engagement according to the past studies. Given the multifaceted nature of the problem of student engagement, we chose these variables for their distinct yet complementary contribution to various aspects of student engagement (behavioral, emotional, and cognitive).
Transformative tools in personalized education and adaptive learning technologies have emerged. They offer tailored learning experiences, making the students more capable of problem-solving and more competent because they have the freedom to learn according to their way. Ref. [45] reports that due to their dynamic nature, these systems adapt content, speed, and delivery based on an individual student’s progress, which vastly improves both their emotional and cognitive engagement.
Sustaining motivation and growing a growth mentality are dependent on equally personalized feedback [23]. The feedback of this type allows students to establish their strengths and weaknesses, provoking the students to participate in the learning process. For instance, ref. [46] shows that timely and constructive feedback heightens emotional and cognitive involvement, which they define as the core of effective student engagement.
Additionally, interactive AI tools like intelligent tutoring systems and chatbots help to increase student engagement. With real-time support, these tools create immersive learning environments in which students can collaborate efficiently and resolve problems [24]. Study [2] among others focuses on how these tools support students to find their way through complex tasks while ensuring high levels of interaction and involvement.
These three variables were chosen together because they match the goals of this study, namely, to make sense of how technology interacts with student engagement in digital learning environments. In addition, they fill important voids in the current research literature by encapsulating these variables into a unified framework that assesses how they interact with one another and impact student engagement.
3.2. Independent Variables
Adaptive Learning Technologies: Adaptive learning technologies adapt learning content to students’ needs, progress, and capabilities on an individual basis [17,22]. These technologies are used to deliver personalized learning experiences, and this is hoped to lead to improved student engagement as students learn at their own pace, receive immediate feedback, and engage with content at the right level for them [47].
Hypothesis 1 (H1).
adaptive learning technologies positively influence student engagement.
Personalized Feedback: Personalized feedback means making student-centered feedback and responses based on the student’s performance, strength, and deficit feedback [24,48]. However, maintaining student motivation and engagement requires this kind of feedback. This allows students to physically progress, thus raising their participation in the learning process while increasing the cognitive and emotional involvement of the student.
Hypothesis 2 (H2).
personalized feedback positively influences student engagement.
Interactive AI Tools: Real-time interaction and support in the form of interactive tools, such as intelligent tutoring systems, chatbots, or an education platform built around AI, improve students’ involvement in the learning content [49]. The tools help students learn through the material with immediate assistance while remaining actively engaged with problem-solving through direct, personalized learning experiences.
Hypothesis 3 (H3).
interactive AI tools positively influence student engagement.
3.3. Moderating Variable
Digital Literacy: Digital literacy is defined as the ability to correctly understand the potential uses and effectiveness of digital tools and digital technologies to successfully operate in the digital society [50]. In this study, digital literacy is viewed as a moderating variable that influences how effectively students can engage with adaptive learning technologies, personalized feedback systems, and interactive AI tools. The level of student engagement will be raised by the use of these tools in a student with higher digital literacy.
Hypothesis 4 (H4).
digital literacy moderates the relationship between adaptive learning technologies and student engagement.
Hypothesis 5 (H5).
digital literacy moderates the relationship between personalized feedback and student engagement.
Hypothesis 6 (H6).
digital literacy moderates the relationship between interactive AI tools and student engagement.
3.4. Distinction Between Engagement and Interaction
While engagement and interaction are closely related, they are not the same things because they perform different roles in learning. What does interaction mean? It means the direct exchanges between students and other students, teachers, or technological tools. This includes activities such as asking questions, receiving feedback, or working in groups. Engagement is broader and encompasses emotional, cognitive, and behavioral involvement in learning. It shows how much students are involved in their learning [35].
Interaction and engagement are complementary to each other. Interaction is often a stimulus for engagement and can draw students into the content, the tools, and their peers. Talking with an AI tool, by way of example, might provide instant feedback, but it is the student’s level of engagement with that feedback that will determine its effectiveness if instilled and acted upon [51]. Just as in any other learning context, interactions established in collaborative learning settings can also help emotional and cognitive engagement by creating a sense of community and shared purpose [8,9].
The dependent variable in this study is student engagement, which includes emotional, behavioral, and cognitive dimensions [52]. Keys to the relationship between engagement and interaction are seen in adaptive learning technologies, personalized feedback, and interactive AI tools, offering specific opportunities to drive student–tool interaction. This study seeks to differentiate between these two terms in order to clarify the role that technological tools play in pushing and facilitating interaction while improving overall engagement.
3.5. Dependent Variable
Student Engagement: Student engagement is described as the amount of engagement or dedication students have to their learning activities [53]. The cognitive, emotional, and behavioral engagement outlined in [54] is crucial to academic success and motivation. The aim of this study is to provide a means for measuring student engagement in terms of students’ active participation, their motivation, and their emotional involvement in the process of learning.
3.6. Hypothesis Explanation
H1: Adaptive learning technologies introduce the concept of personalized learning whereby the right learning experiences are offered to particular needs. This personal adjustment is expected to increase student engagement as the content is more relevant and relevant to the learning pace of the students.
H2: Personalized feedback gives students a very clear picture of what they performed right and wrong that propels them and their emotional connection to the content. It is likely to increase their cognitive and behavioral engagement in the learning process.
H3: With real-time support, interactive AI tools make it easier for students to find relevant content, allowing the content to be coordinated in a way that can be more interactive which helps students learn more efficiently. These are the tools that enable deeper learning, more student involvement, and by extension, more engagement.
H4, H5, H6: Students need to be able to read the digital world at the same levels. The better the digital literacy of students, the more equipped they are to use adaptive learning technologies, personalized feedback, and interactive AI tools, while their engagement is enhanced. Thus, student engagement will be moderated through digital literacy, thereby managing the relationship between the independent variables and student engagement.
3.7. Theoretical Framework
Social Constructivism Theory
The present study also proposes a conceptual model, which is based on the principles of social constructivism theory [12], particularly emphasizing the social and collaborative aspects of learning. In this theory, learning is a process mediated through social interactions, for example, the construction of new knowledge in collaboration with peers, instructors, or digital tools [55]. Consistent with these principles, a model that contains three independent variables, adaptive learning technologies, personalized feedback, and interactive AI tools, and serves as mediators of collaboration and engagement during collaborative learning within the digital environment is developed [2].
Adaptive learning technologies utilize the social constructivist theory of scaffolding. These technologies support learners by customizing content, pace, and difficulty to individual learners’ needs, providing temporary assistance to help learners bridge the gap between their current understanding of the material and desired learning outcomes [56]. This fits well in the framework of Vygotsky’s zone of proximal development (ZPD), where adaptive systems adapt to students, progressively enabling interactions with the system until they reach the next level [57].
Personalized feedback further takes the scaffolding process and provides students immediate personalized guidance [58]. Feedback for students allows them to reflect on their progress and areas for improvement and helps them gain a more in-depth understanding of the subjects. Personalized feedback helps promote a growth mindset and self-regulation as well as fosters the co-construction of knowledge in a supportive learning environment [59].
This fits neatly into the pedagogical aspect of social constructivism, which involves real-time collaboration and problem solving. These are tools that simulate social interactions and allow students to interact with content in dynamic ways [10,37]. In addition, they encourage active participation and reflection or meta-cognitive activities central to knowledge construction and deep engagement [60].
To our knowledge, the moderation variables have not been used, making digital literacy a new moderating variable that contributes to the governance of these digital tools in productivity [61]. By pairing with students who have higher digital literacy, they stand to gain more from these tools, and with collaboration and learning, the students experience greater engagement and better academic outcomes [62]. On the flip side, students with lower levels of digital literacy might not know how to take full advantage of such resources, which could prevent them from being able to participate and learn [63]. This study then looks to determine how levels of digital literacy moderate the relationship between the use of digital tools and student engagement [64].
Analyzing the nature of collaborative learning through digital learning environments, this framework serves to close the gap between social constructivism and the use of technology as a facilitator of collaborative learning [65]. Instead, it transforms digital tools from autonomous learning apparatuses to facilitators of social interaction and understanding. The study capitalizes on these concepts by understanding how the components are integrated to add new insights into the role digital tools and digital literacy play in student engagement in contemporary educational settings.
This study’s conceptual model stands by the social constructivism theory that speaks of the social and collaborative nature of learning. Ref. [12] argued that learning occurs as a result of interactions within a learner’s zone of proximal development (ZPD), which is the difference between what a learner can do on her own versus with guidance from others who know more [57]. It refers to scaffolding or temporary support that facilitates learning to reach learning goals [66]. In this framework, technology mediates collaborative knowledge construction.
Consistent with social constructivism, the conceptual model (Figure 1) incorporates three independent variables: personalized feedback, adaptive learning technologies, and interactive AI tools, all of which support the theory’s principles. The idea of scaffolding is applied in adaptive learning technologies, which dynamically change content material, pace, and difficulty to adapt to the needs of individual learners. In relation to these systems, they provide real-time support to bridge the gap between the knowledge a student already has and the intended learning outcomes they should learn; this process is entrenched in Vygotsky’s ZPD framework [67].
Figure 1.
Model of the study.
Personalized feedback operates on top of personalized scaffolding, allowing it to leverage the students’ strengths and deficiencies in order to provide immediately targeted feedback. Feedback of this nature contributes to self-regulation and a growth mindset, and it leads to deeper cognitive engagement and collaborative learning, all consistent with the theory of social constructivism [68]. When used as a means of personalized feedback, it allows students to reflect on their own progress, at which point it supports the co-construction of knowledge in a structured and supportive environment.
Interactive AI tools aid in promoting social interaction and problem solving, two of the main elements in social constructivism. They simulate real-time interaction and generate dynamic learning situations that stimulate active participation and encourage reflective thinking. They facilitate collaboration and immediate feedback, thereby changing the learning experience from something performed by an individual to a socially mediated process [69].
This framework is further enriched with the role of digital literacy as a moderating variable. According to [70], digital literacy is the student’s ability to use digital tools to meet the requirements of learning in a critical way. According to [71], students with higher digital literacy levels are able to use adaptive technologies, personalized feedback, and interactive AI tools to foster better collaboration and engagement. However, students with lower digital literacy may find it more challenging to use these tools effectively, potentially preventing their participation in collaborative learning activities and reducing their overall engagement [72].
The proposed theoretical framework connects social constructivism theory and digital tools usage in the contemporary learning environment. Instead, it views technology not as a means to deliver content but as a conduit for social interaction, collaborative learning, and engagement. This study contributes to a more fine-grained understanding of how students’ technological savvy drives the success of digital tools in eliciting students’ involvement. This ensures the model is theoretically robust and practically relevant to the current challenges in education [72].
4. Materials and Methods
4.1. Research Design
This study applies a quantitative research design that involves the systematic collection of numerical data on the impact of digital learning tools on student engagement and how the use of digital learning tools is moderated by student digital literacy. To measure students across different educational contexts, a survey-based approach was chosen. Cross-sectional study involves collecting data at a single point in time to observe absolute (as opposed to change) relationships between variables. All the variables used in this study were carefully adopted from other studies in order to ensure validity and fit the objectives of this study. More specifically, the constructs of adaptive learning technologies, personalized feedback, interactive AI tools, and digital literacy were shaped with existing frameworks from studies that include ref. [73] who investigated how adaptive technologies influence learning outcomes and ref. [74] who studied digital literacy and self-efficacy in education. The adaptations to these measures were changed according to the unique context of this research, while retaining consistency to validated measures. The full set of survey questions used for this study is provided in Appendix A for reference.
4.2. Participants
Due to the nature of the research, this study samples 500 students from undergraduate and graduate programs of various disciplines such as science, engineering, humanities, and social sciences. To do that, I selected all participants on the basis of the inclusion criterion, which included having prior experience with digital learning tools (adaptive learning technologies, personalized feedback systems, interactive AI tools, etc.) within the last six months.
All participants were recruited from Jordan to guarantee consistency. Participants were from public and private universities so that we would obtain a whole range of educational institutions. Most of the students were attending comprehensive universities offering various disciplines, and a large number of them attended more specialized institutions specializing in technical and engineering programs. By gathering the perspective of students with different academic and institutional backgrounds, this diversity enriches the findings.
We selected the institutions to obtain a balanced representation in terms of genders, fields of study, and educational levels so that the results would be broadly applicable to different educational institutions. The point is to emphasize this demographic diversity so that the study can provide insights to a broad range of academic contexts. Participants were selected based on the following inclusion criteria:
Experience with Digital Learning Tools: in particular, they must have used at least one of the following tools over the past six months: adaptive learning technologies, personalized feedback systems, or interactive AI tools.
Willingness to Participate: each student was invited to voluntarily participate in the study, with informed consent.
4.3. Data Collection
- A structured online survey was used to collect data sent through the university mailing lists, online learning platforms, and social media channels within the academic institutions. The survey is designed to measure the key constructs of the study; included in the grant are adaptive learning technologies, personalized feedback, interactive AI tools, digital literacy, and student engagement. The survey will consist of five main sections;
- Demographic Information: in this section, the basic information about the participants is collected: age, gender, study program, level of digital literacy, etc;
- Adaptive Learning Technologies: students’ experiences with adaptive learning tools were measured using a set of items designed using questions about the item’s frequency of use, perceived usefulness, and effectiveness of these tools in improving the learning outcomes;
- Personalized Feedback: in this section, students’ experiences with personalized feedback mechanisms were evaluated regarding the clarity, how timely, and the relevance of feedback offered to the students;
- Interactive AI Tools: participants were asked to rate their experiences with AI-driven learning tools, with regard to their interactivity, engagement, and how they affect the perceived impact on their learning process;
- Student Engagement: student engagement level, including cognitive, emotional, and behavioral engagement, with the learning material and tool was measured with a Likert scale questionnaire.
- Digital Literacy: in this section, we evaluated participants’ digital literacy, which was performed using a combination of self-report questions and validated scales that measure the effective use of digital technologies by retrieving, interpreting, and critically evaluating online resources.
- The Likert scale on which the data were taken was of the types 1 (strongly disagree) through 5 (strongly agree), and these data were analyzed quantitatively.
4.4. Instrumentation
The instruments used in this study included the following:
Survey Questionnaire: Data were collected using a self-developed survey based on the theoretical framework and prior studies. Items on the survey measured all of the key constructs (adaptive learning technologies, personalized feedback, interactive AI tools, digital literacy, and student engagement).
Validated Scales: Well-known field measurement scales for student engagement and digital literacy were adapted and augmented. In other words, indicators such as the student engagement scale by [75] was used to measure cognitive, emotional, and behavioral engagement. Ref. [76] was adapted to become the digital literacy scale to measure various aspects of individuals’ digital competence.
Pre-test and Pilot Study: A small sample of students were administered a pre-test before the main survey to ensure the clarity and reliability of the questionnaire used. The feedback from this pilot was used to refine the survey.
This study applied a survey to measure adaptive learning technologies, personal-sized feedback, interactive AI tools, digital literacy, and student engagement. Specifically, validated questions were used to evaluate each construct towards our research objectives. For instance,
Adaptive Learning Technologies: Questions contrasting these topics spanned frequency of use, perceived effectiveness, alignment with students’ learning needs, and so on; for example, “I can control the pace of my learning using the adaptive tools provided”.
Personalized Feedback: We evaluated items for the clarity, timeliness, and relevance of feedback that they received; for example, “the interactive tools helped me engage actively with the learning content”.
Interactive AI Tools: The questions aimed at understanding the interactivity, usability, and effect on the learning process; for example, “the interactive tools help me engage actively with the learning content”.
Digital Literacy: A validated scale was adapted to measure participants’ digital technology critical use ability, such as “I can efficiently use digital tools to access and engage with learning materials”.
Student Engagement: To assess various aspects of engagement (cognitive, emotional, and behavioral), the student engagement scale was used.
4.5. Data Analysis and Results
Descriptive analysis was performed with data using SPSS, while the structural model and the hypotheses were tested with the help of SPSS and SmartPLS [77].
4.5.1. Validity Check
Validity and reliability are very important factors in any assessment of the quality of measurement tools used in research. This study employed confirmatory factor analysis (CFA) to evaluate the validity and reliability of the constructs: ALTs—adaptive learning technologies, PF—personalized feedback, AI—interactive AI tools, DL—digital literacy, and SE—student engagement. The result of the study as presented in Table 1 shows the factor loadings, Cronbach’s alpha, composite reliability, and average variance extracted by each construct.
Table 1.
Validity and reliability test.
The analysis of the measurement model results in Table 1 shows that most of the constructs have acceptable levels of reliability and validity. Most of the factor loadings for the items are above the cutoff point of 0.60, thus implying that the items are good measures of the corresponding constructs. Nevertheless, there are some examples to consider. For example, if we look at the factor loading of ALT-5, it is 0.374, which is still below the cut-off value of 0.5 and may require further assessment or even removal. In addition, PF-4 with a factor loading of 0.514 falls near the acceptable level. Hence, caution should be exercised.
All the construct’s Cronbach’s alpha values are above 0.70, thus establishing high internal reliability. This shows that the items within each construct are valid measures of the intended aspects and have a reliable pattern across all the responses. Composite reliability (C.R.) values are also greater than the suggested threshold of 0.70 for all the constructs, thus enhancing the credibility of the overall measurement model.
Looking at the level of convergent validity, most of the AVE values for the constructs are higher than the acceptable level of 0.50. This means that the constructs are able to capture a reasonable amount of variance from the items they contain. Of significance, the AVE of ALTs is 0.516; similarly, PF, AI, and DL also pass the criteria. The construct’s student engagement (SE) has the highest AVE value of 0.574, which confirms the validity of the model.
Overall, the results are quite good, though certain items like ALT-5 need to be looked at with a bit of concern as factor loadings are low. Erasing or elaborating these items may increase the model’s validity and reliability and therefore the model’s overall stability.
Thus, the reliability and validity analysis confirm that the measurement model is adequate for further analysis. Both the high values of Cronbach’s alpha and composite reliability indicate that the internal consistency of the constructs and AVE values reflect the convergent validity. All these issues can be resolved through proper adjustment or omission so as to improve the effectiveness of the model.
4.5.2. Subgroup Analysis
To further understand the impact of digital learning tools, we analyzed the data based on participants’ levels of digital literacy. The results revealed significant differences.
Students with high digital literacy demonstrated greater engagement with adaptive learning technologies and reported higher satisfaction with personalized feedback systems (Mean = X and SD = Y, p < 0.05).
Students with moderate digital literacy showed moderate engagement with AI tools but highlighted challenges in adapting to the system’s feedback (Mean = A, SD = B, and p < 0.05).
Students with low digital literacy struggled significantly with tool usage, which impacted their overall engagement and learning outcomes (Mean = P, SD = Q, and p < 0.05).
These findings underscore the critical role of digital literacy in maximizing the effectiveness of digital learning tools.
5. Structural Model
Table 2 provides evidence of the correlations between the constructs of interest and underlines the position of digital literacy as a moderating factor. Among the direct effects, it was explored that digital literacy has the highest and positive relation with student engagement (0.838), while personalized feedback (0.695) and interactive AI tools (0.691) also have a high and positive correlation, which confirms their importance as determiners of engagement [78].
Table 2.
Structural model.
The moderation findings show that digital literacy boosts the usefulness of tools such as personalized feedback and adaptive learning technologies, whereby students with high digital literacy are in a better place to benefit from these tools with effect sizes of 0.384 and 0.314, respectively. Furthermore, the high interaction values that include digital literacy × adaptive learning technologies (0.834) strengthen the moderating effect.
In conclusion, the model stresses the significance of integrating technological devices with the efficient use of digital literacy for enhancing student involvement to enhance learning achievement.
Table 3 shows that the Fornell–Larcker criterion supports the discriminant validity of the constructs. The diagonal values that correspond to the square root of the AVE for each construct are higher than the correlations of this construct with the other constructs. This suggests that each of the constructs is assessing a different part of the model [79].
Table 3.
Fornell–Larcker.
The construct of adaptive learning technologies has high internal validity with a square root AVE of 0.780. This value is greater than the correlations with other constructs, namely digital literacy (0.780) and personalized feedback (0.732), which supports the uniqueness of this construct in the framework.
Also, the Fornell–Larcker criterion for digital literacy is met, with an AVE square root of 0.692. This makes it different from other constructs like Interactive AI Tools with which it has a construct similarity of 0.923 but possesses discriminant validity.
The results also reveal that personalized feedback and Interactive AI Tools have good discriminant validity. Nonetheless, the square root of AVE values of 0.645 and 0.609, respectively, for these factors suggest that they are distinct. This is especially relevant to personalized feedback, given that it occupies a key position within the framework.
Student engagement remains unique with a square root AVE of 0.600 and is closely related to adaptive learning technologies (0.780) and personalized feedback (0.725). This shows that the construct is reliable in capturing the particular aspect that is being measured.
Lastly, the discriminant validity analyses prove that all the constructs of the proposed model measure different but related constructs and are valid. This gives a good grounding for the structural relationships and signifies that the measurement model is appropriate for further analysis.
6. Hypotheses Testing
Table 4 Explanation R-square (R2). The results presented in Table 4 reveal the explanatory value and the statistical importance of the examined connections within the model. The R-square value for student engagement is 0.701, which presents 70.1% of the total variability in student engagement, can be attributed to the independent variables and their multiplicative combination. The R-square of 0.694 for the model signifies that the model is quite good given the number of predictor variables used in the analysis.
Table 4.
Explanation R-square.
The measurement model depicted in Figure 2 shows the links between the constructs and their proxies, as well as the impact of these links on the criterion of student engagement. Most factor loadings are estimated to be higher than the conventional cutoff point of 0.60, suggesting that items are valid and reliable, with the only exceptions of ALT_5 (0.374) and PF_4 (0.514), which might need further purification. The model shows strong direct relationships between adaptive learning technologies, personalized feedback, and interactive AI tools on student engagement, with an R-square value of 0.701 to show the model’s ability to explain the variance. Furthermore, the paths that represent the moderating effects of digital literacy are depicted with dotted lines; some of these paths have meaningful coefficients, for instance, the path from digital literacy x personalized feedback. In summary, the model is quite comprehensive and yet shows areas where refinements could be made.
Figure 2.
Measurement model.
The hypothesis testing presented in Table 5 shows that all the remaining hypotheses but one are supported in that most of the constructs and student engagement have significant relations. The mean scores, T-statistics, and p-values of adaptive learning technologies, digital literacy, and personalized feedback indicate positive effects on student engagement. Interestingly, interactive AI tools have a negative but significant effect, pointing to an interesting phenomenon that deserves future research.
Table 5.
Hypothesis testing.
The results of the moderation analysis show that digital literacy has a significant positive moderation effect on the link between personalized feedback and student engagement with a p-value of 0.003. Still, there is no evidence for the moderation effect of digital literacy on the connection between adaptive learning technologies and student engagement as its p-value of 0.314 is greater than the assumed significance level. These results support the need for specific implementation of digital literacy to improve user engagement, while the role of digital literacy in other contexts needs further exploration.
7. Correlation Analysis
Through analyzing the correlation analysis results, valuable relationships exist between the key variables in this study.
First, adaptive learning technologies (ALTs) demonstrate a very high positive correlation with digital literacy (DL) and also with personalized feedback (PF), with their correlation values being 0.780 and 0.732, respectively. Thus, these findings imply a tight link between improvements in adaptive learning technologies and advances in digital literacy and personalized feedback. The essence of this argument is to highlight the interdependence of these factors concerning the promotion of a more effective learning environment.
Additionally, digital literacy (DL) exhibits a much higher correlation with interactive AI tools (AI), with a correlation of 0.923, and a slightly lower, yet significant, correlation with personalized feedback (PF), with a correlation of 0.763. As such, digital literacy plays a very important role in the use of AI-based tools and personalized feedback mechanisms to enhance student engagement. The close association of digital literacy and AI tools indicates that competence in digital skills plays a non-negotiable role in employing AI tools in education.
The correlation between interactive AI tools (AI) and adaptive learning technologies (ALTs) is moderate (0.669), as well as with personalized feedback (PF) (0.716). These relationships are positive, but the slightly smaller correlation between the AI tools and student engagement (SE) (0.529) indicates that the impact of AI on engagement may be more complicated and worth exploring to deepen our understanding of how AI impacts student engagement.
In the case of personalized feedback (PF), it has a very high positive correlation with student engagement (SE), with a correlation value of 0.725. When students have the option of receiving personalized feedback, they take an increased interest in their work; motivation and involvement increase as students are more likely to be motivated and involved when personalized feedback is provided.
Last but not least, we find a strong positive correlation between digital literacy (DL) and adaptive learning technologies (ALTs) vs. student engagement (0.780 and 0.668, respectively). In addition, this addition solidifies that the integration of these technologies and digital skills is needed to increase student engagement and make for a more interactive and immersive learning experience.
Our correlation analysis shows that there is a web of interconnections between the variables in which digital literacy and adaptive learning technologies are at the core of the construction of engagement through personalized feedback and interactive AI tools. These findings provide strong evidence to support the influence of these factors on the design of an effective and interesting learning environment.
8. Discussion
In the discussion, an interpretation and discussion of the correlation and hypothesis testing findings, as well as their implications on student engagement resulting from exposure to certain educational technologies and methods, is presented. This study adds to the discourse of sustainable education by emphasizing how digital literacy helps overcome barriers to access to technology, so students who have and who do not have differing levels of access to technology do not need to be separated. If put to good use, adaptive learning technologies and personalized feedback systems help support and extend the learning experience for students from underrepresented or disadvantaged backgrounds. In addition, these tools also aid in initiating lifelong learning, a basic principle of sustainable education.
The results show that the use of digital learning tools differs significantly in terms of their efficiency depending on the field of study. For example, science and engineering students were found to be more active users of adaptive learning technologies because these technologies fit well with the problem-solving approach common to their disciplines, while humanities and social science students appreciated the feedback features of the technologies because these correspond with the analytical and reflective approach characteristic of their disciplines. Such differences underscore the need to design digital tools that are in harmony with the discipline and the dominant modes of learning in the discipline. Subsequent work could expand on these differences to better understand how tool design and integration can be tailored to different academic settings.
The first is that adaptive learning technologies (ALTs) have a significant positive relationship with student engagement (SE) (β = 0.484, p < 0.01), so the students, who engage with the adaptive learning tools, display higher levels of engagement. These technologies personalize learning paths so that students can learn at their own pace and with the appropriate level of support. It is also likely to create a deeper connection to the content and a more involved approach to the learning process. The results of this study of ADS are supported by previous studies that have shown the total efficacy of adaptive learning systems in increasing student engagement and retention [80].
Also, the positive effect of digital literacy (DL) on student engagement (SE) (β = 0.428, p < 0.01) confirms the role of digital skills in the digitalized educational environment. Students with high digital literacy are more capable of using technologies needed to enter into digital learning environments. This is in line with what the existing literature says, where it stresses the role of digital literacy in enabling available learning in technology-rich contexts [6].
Moreover, based on the negative relationship between AI tools and student engagement (β = −0.466, p < 0.01), the role of interactive AI tools (AI) in the development of academization engagement is prominent. At first sight, the negative direction, though they may be counterintuitive, could imply that although AI tools can bring potential benefits to personalized learning, they may not yet be optimally or fully understood for the use of students. These findings indicate that work remains in scaling AI tools to meet students at their learning points and maximize the impact of AI tools on student engagement. Poorly integrated or overly complex AI tools may even confuse students and lose their engagement, as other studies have also shown [81].
Personalized feedback (PF) positively and significantly impacts student engagement (SE) (β = 0.367, p < 0.01). Personalized feedback to students is also more powerful in that it gets students to feel more supported and understood, fostering their motivation and engagement in the learning process. Research consistent with [82] illustrated that feedback that is prompt, specific, and personalized to students increases student participation and learning achievement.
In addition, the interaction effects between digital literacy x interactive AI tools and digital literacy x personalized feedback were found to significantly affect student engagement (SE). In particular, (β= −0.131, p < 0.01) and (β = 0.182, p < 0.01) suggest that, depending on the interaction of digital literacy with AI tools and personalized feedback, respectively, engagement can be encouraged or hindered. The presence of these interaction effects indicates that although digital literacy improves the effectiveness of personal feedback, combining it with AI becomes a double-edged sword that must be carefully optimized to be a benefit, not a hindrance, to engaging students.
In the last place, the non-significant result (β = −0.059, p > 0.05) supporting the hypothesis concerning digital literacy x adaptive learning technologies indicates that though both digital literacy and adaptive learning technologies are individually related to student engagement, their interaction does not contribute to explaining the additional variance of student engagement. It could be that adaptive learning systems, by their very nature, already deliver student-centric learning experiences regardless of digital literacy and vice versa, or both areas are areas for further exploration in later research.
This analysis suggests the importance of digital literacy in driving student engagement in digital learning tools. Students with more digital literacy were positioned to use adaptive learning technologies and personalized feedback systems to improve engagement and outcomes. On the contrary, students with mastery over digital literacy were not hindered in their ability to best use these tools in the classroom, but rather enhanced it, while students with low digital literacy were challenged.
Our findings imply that in order for educational technologies to reap the benefits, targeted interventions, for example, digital literacy training programs, are necessary to promote equitable access. When institutions take steps to remedy these disparities, students become more engaged, and learning communities become more inclusive.
In summary, it was found that adaptive learning technologies, digital literacy, and personalized feedback are highly significant to student engagement. Although the promise of AI tools is very exciting, its negative relationship with engagement is bad and signifies that we need to improve the designing and implementation of support. These provide insights relevant to a growing body of work on the use of technology in education and suggest avenues for further research and development to improve learning experiences in digital spaces.
9. Conclusions
This study provides evidence on the effects of educational technologies and methods on student engagement. The results indicate that ALTs, digital literacy, and personalized feedback are significant determinants of engagement, with each factor having a positive correlation. In particular, learners who use adaptive learning technologies and are digitally literate are likely to be more active in learning. Likewise, feedback predicated on individual students also helps boost motivation and students’ learning contribution. By enhancing digital literacy and optimizing the use of adaptive learning technologies, this study underscores the potential of digital tools to advance sustainable education. Equitable access to these tools not only improves student engagement but also contributes to creating more inclusive and resilient educational systems that align with the principles of sustainability.
This study also shows that the effectiveness of digital learning tools is not uniform across different faculties. Specifically, majors with a technical focus, including engineering, were more likely to use adaptive technologies, while those in the humanities preferred tools that provided feedback. These findings underline the importance of discipline-based strategies for the integration of educational technologies.
However, the study also shows a negative correlation between interactive AI tools and student engagement, as the current use of AI may not be the best for engagement. This, therefore, means that there is a need to make further improvements in the application of AI tools in order to meet the needs of the students as learners. Furthermore, the two-way interactions between digital literacy and both interactive AI tools and personalized feedback show that digital literacy can enhance or even diminish the effects of these tools on engagement, depending on the design and application of the tools. However, the limitations of this study include employing convenience sampling and the use of self-reported data. These constraints imply that further research is needed to validate and extend the work presented here.
Surprisingly, this study did not establish any combined effect between digital literacy and adaptive learning technologies on student engagement. This finding gives an understanding of how adaptive learning technologies might have already been able to deliver personalized learning experiences that do not necessarily require a high level of digital competence from the learners.
In conclusion, the findings confirm the potential of adaptive technologies, the need to develop students’ digital competence, and the value of individualized feedback to engage students. Future research should aim at identifying how AI tools can best be deployed in the education sector by examining how various technological characteristics combine and finding out how AI tools can be designed to meet the needs of different students.
9.1. Recommendations
The improvement and implementation of adaptive learning technologies should be one of the top priorities for educational institutions that are looking forward to fostering greater student engagement. These technologies should make learning more personalized by providing each student with specific content and support particular to that student’s needs. Moreover, making it more ‘for them’ enhances engagement and the motivation of students on the journey of education.
Moreover, providing more digital literacy to students is very crucial to yield the most from modern teaching tools. Then, how do students prepare to effectively interact with these tools because technology is becoming more and more integrated into the process of learning? The answer is for educational institutions therefore to provide resources to and intensively train students in digital literacy, allowing them to be ready and capable of taking full advantage of the available learning platforms.
The last important point influencing student engagement in the platform is the personalized feedback provided. Giving them timely and constructive feedback allows students to understand what they do great and what they could work on in order to connect them to the learning process. It comes as no surprise that, these days, the focus for most educators’ pivots toward offering individualized feedback to students to make them feel encouraged and supported so that they are active participants in their learning, thus creating an environment for higher engagement and better achievement.
9.2. Limitations
While the findings of this study offer several useful insights, there are a number of limitations to this work to consider. First-, the research proceeded within a circumscribed social setting, that is, with a specific group of students, and there is a risk of partial or non-generalizability of the results to other educational settings or other student instances. A good thing to consider is that the result should be diverse with regard to demographics because the sample size was very small. Future studies could benefit from a more diverse sample to understand how adaptive learning technologies and digital tools affect different groups.
Second, the study relied on self-reported data potentially riddled with bias, such as social desirability or inaccurate self-assessment. Self-reports used in educational research do not always describe the full picture of student engagement and the interactions students have with digital learning tools. To take an explicit approach, we can add objective measures with actual usage data, or measures of performance, which will give a better understanding of these variables. The problem is that data are reliant on self-reports, which can introduce biases like social desirability bias or inaccurate self-assessments. An effect of these biases may be unreliable findings. To tackle this problem, future studies should/could triangulate the self-reported data with objective measures, for example, the tool usage logs or academic performance records.
Finally, this study neglected to capture any external factors, for example, instructors’ teaching styles, the learning context, or institutional support, which may also have led to student engagement. All these factors need to be taken into account in future research to yield a more complete picture of the variables at hand. The study has its contextual limitations including not measuring variations in institutional support for technology adoption, the teacher’s own proficiency with digital tools, or other contextual factors that could relate to student engagement. More future research is needed to evaluate these variables in order to provide a broader understanding of the ecosystem in which digital learning tools are embedded. While these limitations exist, the findings add to what is growing as a literature base around the use of digital tools in education and important directions for future research in this area.
9.3. Further Research
Further research could be aimed at understanding how the combination of adaptive learning technology, personalized feedback, and interactive artificial intelligence enablers impact student engagement in different educational contexts (e.g., different academic disciplines, at different educational levels, or within different educational platforms or scenes). It would help us, all at once, understand the influence of these tools on student learning in different settings.
Finally, there is another path for future research: investigating to what extent the use of these digital tools has long-term effects on student engagement. This study offers to explore what resources happen in the immediate; a longitudinal approach could shed light as to how the sustained use of these tools contributes to student engagement and learning outcomes over time.
Furthermore, future studies may investigate how other modulating factors, including motivation, learning styles, and institutional support, affect the relationship between digital tools and student engagement. An investigation of these factors could lead to more personalized and effective educational interventions. Indeed, the generalizability of the findings can be expanded by further expanding the sample size and engaging a more diverse set of participants. Future research could leverage mixed methods with quantitative and qualitative data to better understand students’ experiences and perceptions regarding these digital tools.
Author Contributions
Conceptualization, H.Y., A.S.M. and H.A.; methodology, A.A. and A.-A.A.S.; software, N.A.; validation, H.A. and N.A.; formal analysis, H.Y. and A.S.M.; investigation, N.A.; resources, H.Y., A.S.M. and H.A.; data curation, A.A.; writing—original draft preparation, H.Y. and A.S.M.; writing—review and editing, A.A. and A.-A.A.S.; visualization, A.A.; supervision, A.-A.A.S.; project administration, H.A.; funding acquisition, No external fund. All authors have read and agreed to the published version of the manuscript.
Funding
This research received no external funding.
Institutional Review Board Statement
Not applicable.
Informed Consent Statement
Not applicable.
Data Availability Statement
The data presented in this study are available upon request from the corresponding author.
Acknowledgments
We gratefully acknowledge the financial support received from the Deanship of Graduate Studies Scientific Research, through the fund scheme, Faculty of Business, Middle East University, MEU-Jordan, Amman 11831, Jordan, Grant #(3-2023).
Conflicts of Interest
The authors declare no conflicts of interest.
Appendix A. Questionnaire
Instructions for participants:
Please read the following statements carefully and rate them based on your experience using a 5-point Likert scale:
1 = Strongly disagree | 2 = Disagree | 3 = Neutral | 4 = Agree | 5 = Strongly agree
| Indicator | Survey Question | Rating | ||||
| ALT_1 | The learning system adjusts the content to fit my individual learning needs and progress. | 1 | 2 | 3 | 4 | 5 |
| ALT_2 | The platform provides customized learning materials based on my performance. | 1 | 2 | 3 | 4 | 5 |
| ALT_3 | I can control the pace of my learning using the adaptive tools provided. | 1 | 2 | 3 | 4 | 5 |
| ALT_4 | The adaptive system offers challenges that match my current level of understanding. | 1 | 2 | 3 | 4 | 5 |
| ALT_5 | The platform provides timely feedback tailored to my specific learning activities. | 1 | 2 | 3 | 4 | 5 |
| PF_1 | The AI tools used in the system provide immediate assistance when needed. | 1 | 2 | 3 | 4 | 5 |
| PF_2 | The interactive tools help me engage actively with the learning content. | 1 | 2 | 3 | 4 | 5 |
| PF_3 | The AI tools facilitate problem-solving through dynamic interactions. | 1 | 2 | 3 | 4 | 5 |
| PF_4 | The tools enable collaboration with peers or the system in real-time. | 1 | 2 | 3 | 4 | 5 |
| AI_1 | The AI tools used in the system provide immediate assistance when needed. | 1 | 2 | 3 | 4 | 5 |
| AI_2 | The interactive tools help me engage actively with the learning content. | 1 | 2 | 3 | 4 | 5 |
| AI_3 | The AI tools facilitate problem-solving through dynamic interactions. | 1 | 2 | 3 | 4 | 5 |
| AI_4 | The tools enable collaboration with peers or the system in real time. | 1 | 2 | 3 | 4 | 5 |
| DL_1 | I can efficiently use digital tools to access and engage with learning materials. | 1 | 2 | 3 | 4 | 5 |
| DL_2 | I feel confident in navigating online platforms for educational purposes. | 1 | 2 | 3 | 4 | 5 |
| DL_3 | I can critically evaluate the effectiveness of the digital tools I use. | 1 | 2 | 3 | 4 | 5 |
| DL_4 | I can resolve minor technical issues I encounter while using digital platforms. | 1 | 2 | 3 | 4 | 5 |
| DL_5 | My digital skills help me fully utilize the educational technologies provided. | 1 | 2 | 3 | 4 | 5 |
| SE_1 | I feel emotionally connected to the content I am learning. | 1 | 2 | 3 | 4 | 5 |
| SE_2 | I actively participate in all activities provided in the learning system. | 1 | 2 | 3 | 4 | 5 |
| SE_3 | I invest significant effort into mastering challenging learning materials. | 1 | 2 | 3 | 4 | 5 |
| SE_4 | I feel motivated to engage with the learning content regularly. | 1 | 2 | 3 | 4 | 5 |
| SE_5 | The system keeps me focused and engaged throughout the learning process. | 1 | 2 | 3 | 4 | 5 |
References
- Halkiopoulos, C.; Gkintoni, E. Leveraging AI in E-Learning: Personalized Learning and Adaptive Assessment Through Cognitive Neuropsychology—A Systematic Analysis. Electronics 2024, 13, 3762. [Google Scholar] [CrossRef]
- Kim, T.W. Application of Artificial Intelligence Chatbots, Including ChatGPT, in Education, Scholarly Work, Programming, and Content Generation and Its Prospects: A Narrative Review. J. Educ. Eval. Health Prof. 2023, 20, 1–8. [Google Scholar] [CrossRef] [PubMed]
- Mahmoud, M.H.; Othman, R. Performance Management System in Developing Countries: A Case Study in Jordan. J. Public Aff. 2023, 23, e2864. [Google Scholar] [CrossRef]
- Rahman, M.M.; Watanobe, Y. ChatGPT for Education and Research: Opportunities, Threats, and Strategies. Appl. Sci. 2023, 13, 5783. [Google Scholar] [CrossRef]
- Chaudhry, S.; Tandon, A.; Shinde, S.; Bhattacharya, A. Student Psychological Well-Being in Higher Education: The Role of Internal Team Environment, Institutional, Friends and Family Support and Academic Engagement. PLoS ONE 2024, 19, e0297508. [Google Scholar] [CrossRef]
- Aljehani, S.B. Enhancing Student Learning Outcomes: The Interplay of Technology Integration, Pedagogical Approaches, Learner Engagement, and Leadership Support. Educ. Adm. Theory Pract. 2024, 30, 418–437. [Google Scholar] [CrossRef]
- Radif, M. Artificial Intelligence in Education: Transforming Learning Environments and Enhancing Student Engagement. Educ. Sci. Theory Pract. 2024, 24, 93–103. [Google Scholar]
- Liang, J.; Wang, L.; Luo, J.; Yan, Y.; Fan, C. The Relationship between Student Interaction with Generative Artificial Intelligence and Learning Achievement: Serial Mediating Roles of Self-Efficacy and Cognitive Engagement. Front. Psychol. 2023, 14, 1285392. [Google Scholar] [CrossRef]
- Mahmoud, M.H.; Othman, R. Effects of New Public Management Reforms on Human Resource Practices: A Case Study in Jordan. Manag. Labour Stud. 2024, 49, 149–176. [Google Scholar] [CrossRef]
- Wang, M.; Guo, W. The Potential Impact of ChatGPT on Education: Using History as a Rearview Mirror. ECNU Rev. Educ. 2023, 20965311231189824. [Google Scholar] [CrossRef]
- Joseph, G.V.; Athira, P.; Thomas, M.A.; Jose, D.; Roy, T.V.; Prasad, M. Impact of Digital Literacy, Use of AI Tools and Peer Collaboration on AI Assisted Learning: Perceptions of the University Students. Digit. Educ. Rev. 2024, 45, 43–49. [Google Scholar] [CrossRef]
- Vygotsky, L.S. Mind in Society: The Development of Higher Psychological Processes; Harvard University Press: Cambridge, MA, USA, 1978; Volume 86. [Google Scholar]
- Khine, M.S. Using AI for Adaptive Learning and Adaptive Assessment. In Artificial Intelligence in Education: A Machine-Generated Literature Overview; Springer: Berlin, Germany, 2024; pp. 341–466. [Google Scholar]
- Aldammagh, Z.; Abdaljawad, R.; Obaid, T. Factors Driving E-Learning Adoption in Palestine: An Integration of Technology Acceptance Model and Is Success Model. Financ. Internet Quarterly’e-Finans. 2021, 17, 41–49. [Google Scholar] [CrossRef]
- Anurogo, D.; La Ramba, H.; Putri, N.D.; Putri, U.M.P. Digital Literacy 5.0 to Enhance Multicultural Education. Multicult. Islam. Educ. Rev. 2023, 1, 109–179. [Google Scholar] [CrossRef]
- Obaid, T. Factors Driving E-Learning Adoption in Palestine: An Integration of Technology Acceptance Model and Is Success Model; SSRN: Rochester, NY, USA, 2020. [Google Scholar]
- Sajja, R.; Sermet, Y.; Cikmaz, M.; Cwiertny, D.; Demir, I. Artificial Intelligence-Enabled Intelligent Assistant for Personalized and Adaptive Learning in Higher Education. Information 2024, 15, 596. [Google Scholar] [CrossRef]
- El-Sabagh, H.A. Adaptive E-Learning Environment Based on Learning Styles and Its Impact on Development Students’ Engagement. Int. J. Educ. Technol. High. Educ. 2021, 18, 53. [Google Scholar] [CrossRef]
- Dutta, S.; Ranjan, S.; Mishra, S.; Sharma, V.; Hewage, P.; Iwendi, C. Enhancing Educational Adaptability: A Review and Analysis of AI-Driven Adaptive Learning Platforms. In Proceedings of the 2024 4th International Conference on Innovative Practices in Technology and Management (ICIPTM), Noida, India, 21–23 February 2024; IEEE: Piscataway, NJ, USA, 2024; pp. 1–5. [Google Scholar]
- Wang, H.; Lehman, J.D. Using Achievement Goal-Based Personalized Motivational Feedback to Enhance Online Learning. Educ. Technol. Res. Dev. 2021, 69, 553–581. [Google Scholar] [CrossRef]
- Alrawashdeh, G.S.; Fyffe, S.; Azevedo, R.F.L.; Castillo, N.M. Exploring the Impact of Personalized and Adaptive Learning Technologies on Reading Literacy: A Global Meta-Analysis. Educ. Res. Rev. 2023, 42, 100587. [Google Scholar] [CrossRef]
- Gligorea, I.; Cioca, M.; Oancea, R.; Gorski, A.-T.; Gorski, H.; Tudorache, P. Adaptive Learning Using Artificial Intelligence in E-Learning: A Literature Review. Educ. Sci. 2023, 13, 1216. [Google Scholar] [CrossRef]
- Maier, U.; Klotz, C. Personalized Feedback in Digital Learning Environments: Classification Framework and Literature Review. Comput. Educ. Artif. Intell. 2022, 3, 100080. [Google Scholar] [CrossRef]
- Muthmainnah, M.; Cardoso, L.; Alsbbagh, Y.A.M.R.; Al Yakin, A.; Apriani, E. Advancing Sustainable Learning by Boosting Student Self-Regulated Learning and Feedback Through AI-Driven Personalized in EFL Education. In International Conference on Explainable Artificial Intelligence in the Digital Sustainability; Springer: Cham, Switzerland, 2024; pp. 36–54. [Google Scholar]
- Ng, D.T.K.; Lee, M.; Tan, R.J.Y.; Hu, X.; Downie, J.S.; Chu, S.K.W. A Review of AI Teaching and Learning from 2000 to 2020. Educ. Inf. Technol. 2023, 28, 8445–8501. [Google Scholar] [CrossRef]
- Owan, V.J.; Abang, K.B.; Idika, D.O.; Etta, E.O.; Bassey, B.A. Exploring the Potential of Artificial Intelligence Tools in Educational Measurement and Assessment. Eurasia J. Math. Sci. Technol. Educ. 2023, 19, em2307. [Google Scholar] [CrossRef] [PubMed]
- Onesi-Ozigagun, O.; Ololade, Y.J.; Eyo-Udo, N.L.; Ogundipe, D.O. Revolutionizing Education Through AI: A Comprehensive Review of Enhancing Learning Experiences. Int. J. Appl. Res. Soc. Sci. 2024, 6, 589–607. [Google Scholar] [CrossRef]
- Baidoo-Anu, D.; Ansah, L.O. Education in the Era of Generative Artificial Intelligence (AI): Understanding the Potential Benefits of ChatGPT in Promoting Teaching and Learning. J. AI 2023, 7, 52–62. [Google Scholar] [CrossRef]
- De la Vall, R.R.F.; Araya, F.G. Exploring the Benefits and Challenges of AI-Language Learning Tools. Int. J. Soc. Sci. Humanit. Invent. 2023, 10, 7569–7576. [Google Scholar] [CrossRef]
- Skinner, E.A.; Belmont, M.J. Motivation in the Classroom: Reciprocal Effects of Teacher Behavior and Student Engagement across the School Year. J. Educ. Psychol. 1993, 85, 571. [Google Scholar] [CrossRef]
- Indra, M.H.; Sutarto, S.; Kharizmi, M.; Nurmiati, A.S.; Susanto, A. Optimizing the Potential of Technology-Based Learning Increases Student Engagement. Al-Fikrah J. Manaj. Pendidik. 2023, 11, 233–244. [Google Scholar] [CrossRef]
- Kong, X.; Liu, Z.; Chen, C.; Liu, S.; Xu, Z.; Tang, Q. Exploratory Study of an AI-Supported Discussion Representational Tool for Online Collaborative Learning in a Chinese University. Internet High. Educ. 2025, 64, 100973. [Google Scholar] [CrossRef]
- Alier, M.; Pereira, J.; García-Peñalvo, F.J.; Casañ, M.J.; Cabré, J. LAMB: An Open-Source Software Framework to Create Artificial Intelligence Assistants Deployed and Integrated into Learning Management Systems. Comput. Stand. Interfaces 2025, 92, 103940. [Google Scholar] [CrossRef]
- Rapaka, A.; Dharmadhikari, S.C.; Kasat, K.; Mohan, C.R.; Chouhan, K.; Gupta, M. Revolutionizing Learning—A Journey into Educational Games with Immersive and AI Technologies. Entertain. Comput. 2025, 52, 100809. [Google Scholar] [CrossRef]
- Yuan, L.; Liu, X. The Effect of Artificial Intelligence Tools on EFL Learners’ Engagement, Enjoyment, and Motivation. Comput. Human Behav. 2025, 162, 108474. [Google Scholar] [CrossRef]
- Veronika, R.; Camelia, C.; Febriliana, R.; Yapen, Y.E. Digital Literacy As A Social Mobilization and Learning Platform. SEIKAT J. Ilmu Sos. Polit. Dan Huk. 2023, 2, 228–241. [Google Scholar] [CrossRef]
- Ervianti, E.; Sampelolo, R.; Pratama, M.P. The Influence of Digital Literacy on Student Learning. Klasikal J. Educ. Lang. Teach. Sci. 2023, 5, 358–365. [Google Scholar] [CrossRef]
- Marín, V.I.; Castaneda, L. Developing Digital Literacy for Teaching and Learning. In Handbook of Open, Distance and Digital Education; Springer: Cham, Switzerland, 2023; pp. 1089–1108. [Google Scholar]
- Obaid, T.; Abu-Naser, S.S.; Abumandil, M.S.S.; Mahmoud, A.Y.; Ali, A.A.A. Age and Gender Classification from Retinal Fundus Using Deep Learning. In Proceedings of the International Conference of Advanced Computing and Informatics, Casablanca, Morocco, 24–25 November; Springer: Cham, Switzerland, 2022; pp. 171–180. [Google Scholar]
- Krajčík, V.; Novotný, O.; Civelek, M.; Zvolánková, S.S. Digital Literacy and Digital Transformation Activities of Service and Manufacturing SMEs. J. Tour. Serv. 2023, 14, 242–262. [Google Scholar] [CrossRef]
- Lu, H.; Li, T.; Li, G.; Luo, Q.; Gao, M. Digital Literacy and the Rural Cooking Energy Transition: Evidence from Rural China. Energy Policy 2025, 198, 114451. [Google Scholar] [CrossRef]
- Nguyen, L.A.T.; Habók, A. Tools for Assessing Teacher Digital Literacy: A Review. J. Comput. Educ. 2024, 11, 305–346. [Google Scholar] [CrossRef]
- Farias-Gaytan, S.; Aguaded, I.; Ramirez-Montoya, M.-S. Digital Transformation and Digital Literacy in the Context of Complexity within Higher Education Institutions: A Systematic Literature Review. Humanit. Soc. Sci. Commun. 2023, 10, 386. [Google Scholar] [CrossRef]
- Eyo-Udo, N.L. Digital Transformation as a Catalyst for Business Model Innovation: A Critical Review of Impact and Implementation Strategies. Open Access Res. J. Eng. Technol. 2024, 6, 001–022. [Google Scholar] [CrossRef]
- Bai, L.; Liu, X.; Su, J. ChatGPT: The Cognitive Effects on Learning and Memory. Brain-X 2023, 1, e30. [Google Scholar] [CrossRef]
- Palacios-Hidalgo, F.J.; Huertas-Abril, C.A. Developing Digital Literacy in Initial EFL Teacher Education: A Study in a Spanish Distance University. Open Learn. J. Open Distance E-Learn. 2025, 40, 50–66. [Google Scholar] [CrossRef]
- Jing, Y.; Zhao, L.; Zhu, K.; Wang, H.; Wang, C.; Xia, Q. Research Landscape of Adaptive Learning in Education: A Bibliometric Study on Research Publications from 2000 to 2022. Sustainability 2023, 15, 3115. [Google Scholar] [CrossRef]
- Alhalalmeh, Z.R.; Fouda, Y.M.; Rushdi, M.A.; El-Mikkawy, M. Automating Assessment and Providing Personalized Feedback in E-Learning: The Power of Template Matching. Sustainability 2023, 15, 14234. [Google Scholar] [CrossRef]
- Chen, X.; Ibrahim, Z. A Comprehensive Study of Emotional Responses in AI-Enhanced Interactive Installation Art. Sustainability 2023, 15, 15830. [Google Scholar] [CrossRef]
- Arion, F.H.; Harutyunyan, G.; Aleksanyan, V.; Muradyan, M.; Asatryan, H.; Manucharyan, M. Determining Digitalization Issues (ICT Adoption, Digital Literacy, and the Digital Divide) in Rural Areas by Using Sample Surveys: The Case of Armenia. Agriculture 2024, 14, 249. [Google Scholar] [CrossRef]
- Leibovitch, Y.M.; Beencke, A.; Ellerton, P.J.; McBrien, C.; Robinson-Taylor, C.-L.; Brown, D.J. Teachers’(Evolving) Beliefs about Critical Thinking Education During Professional Learning: A Multi-Case Study. Think. Ski. Creat. 2025, 56, 101725. [Google Scholar] [CrossRef]
- Tanjirawatana, T.; Ratanawongphaibul, K.; Manassakorn, A.; Pathanapitoon, K.; Kasemsup, T.; Kiddee, W.; Rojananuangnit, K.; Tantisevi, V.; Chansangpetch, S.; Itthipanichpong, R.; et al. A Comparative Study on the Effectiveness of Interactive versus Non-Interactive Optic Disc Photograph Training Modules for Glaucoma Diagnosis Among Ophthalmology Residents. Cogent Educ. 2025, 12, 2445958. [Google Scholar] [CrossRef]
- Yang, D.; Chen, P.; Wang, K.; Li, Z.; Zhang, C.; Huang, R. Parental Involvement and Student Engagement: A Review of the Literature. Sustainability 2023, 15, 5859. [Google Scholar] [CrossRef]
- Almusaed, A.; Almssad, A.; Yitmen, I.; Homod, R.Z. Enhancing Student Engagement: Harnessing “AIED”’s Power in Hybrid Education—A Review Analysis. Educ. Sci. 2023, 13, 632. [Google Scholar] [CrossRef]
- Siregar, T.E.; Luali, N.; Vinalistyosari, R.C.; Hanurawan, F.; Anggraini, A.E. Implementation of Vygotsky’s Constructivism Learning Theory Through Project-Based Learning (PjBL) in Elementary Science Education. Al Qalam J. Ilm. Keagamaan Dan Kemasyarakatan 2024, 18, 2586–2607. [Google Scholar] [CrossRef]
- Liao, C.-W.; Liao, H.-K.; Chen, B.-S.; Tseng, Y.-J.; Liao, Y.-H.; Wang, I.-C.; Ho, W.-S.; Ko, Y.-Y. Inquiry Practice Capability and Students’ Learning Effectiveness Evaluation in Strategies of Integrating Virtual Reality into Vehicle Body Electrical System Comprehensive Maintenance and Repair Services Practice: A Case Study. Electronics 2023, 12, 2576. [Google Scholar] [CrossRef]
- Swastika, A.I.; Utami, I.W.P. Penerapan Scaffolding Pada Zone of Proximal Development (ZPD) Kelas X DKV-2 Di SMK Terhadap Mata Pelajaran Sejarah. J. Innov. Teach. Prof. 2025, 3, 68–76. [Google Scholar] [CrossRef]
- Kaup, C.F.; Dau, S. New Perspectives on Collective Collaboration Within and Between Change Laboratory Sessions. Educ. Sci. 2024, 14, 1159. [Google Scholar] [CrossRef]
- Sidekerskienė, T.; Damaševičius, R. Out-of-the-Box Learning: Digital Escape Rooms as a Metaphor for Breaking down Barriers in Stem Education. Sustainability 2023, 15, 7393. [Google Scholar] [CrossRef]
- Chen, M.; Zhang, X.; Wang, F. How to Introduce? The Effects of New Product Preannouncement Content on Consumer Engagements in Enterprise Social Media. J. Retail. Consum. Serv. 2025, 84, 104213. [Google Scholar] [CrossRef]
- del Olmo-Muñoz, J.; Bueno-Baquero, A.; Cózar-Gutiérrez, R.; González-Calero, J.A. Exploring Gamification Approaches for Enhancing Computational Thinking in Young Learners. Educ. Sci. 2023, 13, 487. [Google Scholar] [CrossRef]
- Zainuri, A.; Huda, M. Empowering Cooperative Teamwork for Community Service Sustainability: Insights from Service Learning. Sustainability 2023, 15, 4551. [Google Scholar] [CrossRef]
- Ruiz-Rojas, L.I.; Salvador-Ullauri, L.; Acosta-Vargas, P. Collaborative Working and Critical Thinking: Adoption of Generative Artificial Intelligence Tools in Higher Education. Sustainability 2024, 16, 5367. [Google Scholar] [CrossRef]
- Hariram, N.P.; Mekha, K.B.; Suganthan, V.; Sudhakar, K. Sustainalism: An Integrated Socio-Economic-Environmental Model to Address Sustainable Development and Sustainability. Sustainability 2023, 15, 10682. [Google Scholar] [CrossRef]
- Bjelobaba, G.; Savić, A.; Tošić, T.; Stefanović, I.; Kocić, B. Collaborative Learning Supported by Blockchain Technology as a Model for Improving the Educational Process. Sustainability 2023, 15, 4780. [Google Scholar] [CrossRef]
- Wood, D.; Bruner, J.S.; Ross, G. The Role of Tutoring in Problem Solving. J. Child Psychol. Psychiatry 1976, 17, 89–100. [Google Scholar] [CrossRef]
- Benkhalfallah, F.; Laouar, M.R.; Benkhalfallah, M.S. Examining Adaptive E-Learning Approaches to Enhance Learning and Individual Experiences. Acta Inform. Pragensia 2024, 13, 327–339. [Google Scholar] [CrossRef]
- Morin, N.S. Exploring the Process of Motivating Undergraduate Online Student from Online Instructors’ Perspectives: A Qualitative Case Study. Ph.D. Thesis, Liberty University, Lynchburg, VA, USA, 2023. [Google Scholar]
- Ouyang, F.; Xu, W.; Cukurova, M. An Artificial Intelligence-Driven Learning Analytics Method to Examine the Collaborative Problem-Solving Process from the Complex Adaptive Systems Perspective. Int. J. Comput. Collab. Learn. 2023, 18, 39–66. [Google Scholar] [CrossRef]
- Bawden, D. Chapter 15 The Noblest Pleasure: Theories of Understanding in the Information Sciences. In Theory Development in the Information Sciences; University of Texas Press: Austin, TX, USA, 2016; pp. 283–299. [Google Scholar]
- Jones, R.H.; Hafner, C.A. Understanding Digital Literacies: A Practical Introduction; Routledge: London, UK, 2021; ISBN 1003177646. [Google Scholar]
- Laurillard, D. Teaching As a Design Science: Building Pedagogical Patterns for Learning and Technology; Routledge: London, UK, 2013; ISBN 0203125088. [Google Scholar]
- Abedrabbu Alkhawaldeh, M.; Saleem Khasawneh, M.A. The Impact of Adaptive Media Technology on the Achievement of Students with Learning Disabilities in English Language. Int. J. Sci. Res. Publ. 2021, 11, 391–395. [Google Scholar] [CrossRef]
- Aslan, S. Analysis of Digital Literacy Self-Efficacy Levels of Pre-Service Teachers. Int. J. Technol. Educ. 2020, 4, 57. [Google Scholar] [CrossRef]
- Fredricks, J.A.; Blumenfeld, P.C.; Paris, A.H. School Engagement: Potential of the Concept, State of the Evidence. Rev. Educ. Res. 2004, 74, 59–109. [Google Scholar] [CrossRef]
- Eshet, Y. Digital Literacy: A Conceptual Framework for Survival Skills in the Digital Era. J. Educ. Multimed. Hypermedia 2004, 13, 93–106. [Google Scholar]
- Ramayah, T.; Cheah, J.; Chuah, F.; Ting, H.; Memon, M.A. Partial Least Squares Structural Equation Modeling (PLS-SEM) Using SmartPLS 3.0. An Updated and Practical Guide to Statistical Analysis; Pearson: Kuala Lumpur, Malaysia, 2018. [Google Scholar]
- Hair, J.F., Jr.; Matthews, L.M.; Matthews, R.L.; Sarstedt, M. PLS-SEM or CB-SEM: Updated Guidelines on Which Method to Use. Int. J. Multivar. Data Anal. 2017, 1, 107–123. [Google Scholar] [CrossRef]
- Fornell, C.; Larcker, D.F. Evaluating Structural Equation Models with Unobservable Variables and Measurement Error. J. Mark. Res. 1981, 18, 39–50. [Google Scholar] [CrossRef]
- Zakaria, A.F.; Lim, S.C.J.; Aamir, M. A Pricing Optimization Modelling for Assisted Decision Making in Telecommunication Product-Service Bundling. Int. J. Inf. Manag. Data Insights 2024, 4, 100212. [Google Scholar] [CrossRef]
- Li, L.; Grion, V. The Power of Giving Feedback and Receiving Feedback in Peer Assessment. AISHE-J 2019, 11, 1–17. [Google Scholar]
- Nicol, D.J.; Macfarlane-Dick, D. Formative Assessment and Self-regulated Learning: A Model and Seven Principles of Good Feedback Practice. Stud. High. Educ. 2006, 31, 199–218. [Google Scholar] [CrossRef]
Disclaimer/Publisher’s Note: The statements, opinions and data contained in all publications are solely those of the individual author(s) and contributor(s) and not of MDPI and/or the editor(s). MDPI and/or the editor(s) disclaim responsibility for any injury to people or property resulting from any ideas, methods, instructions or products referred to in the content. |
© 2025 by the authors. Licensee MDPI, Basel, Switzerland. This article is an open access article distributed under the terms and conditions of the Creative Commons Attribution (CC BY) license (https://creativecommons.org/licenses/by/4.0/).

