Evaluating the Impact of Urban Encroachment and Land Cover Changes on World Cultural Heritage Site Taxila: A Spatio-Temporal Analysis from 1990 to 2024
Abstract
1. Introduction
2. Study Area and Data
2.1. Study Area
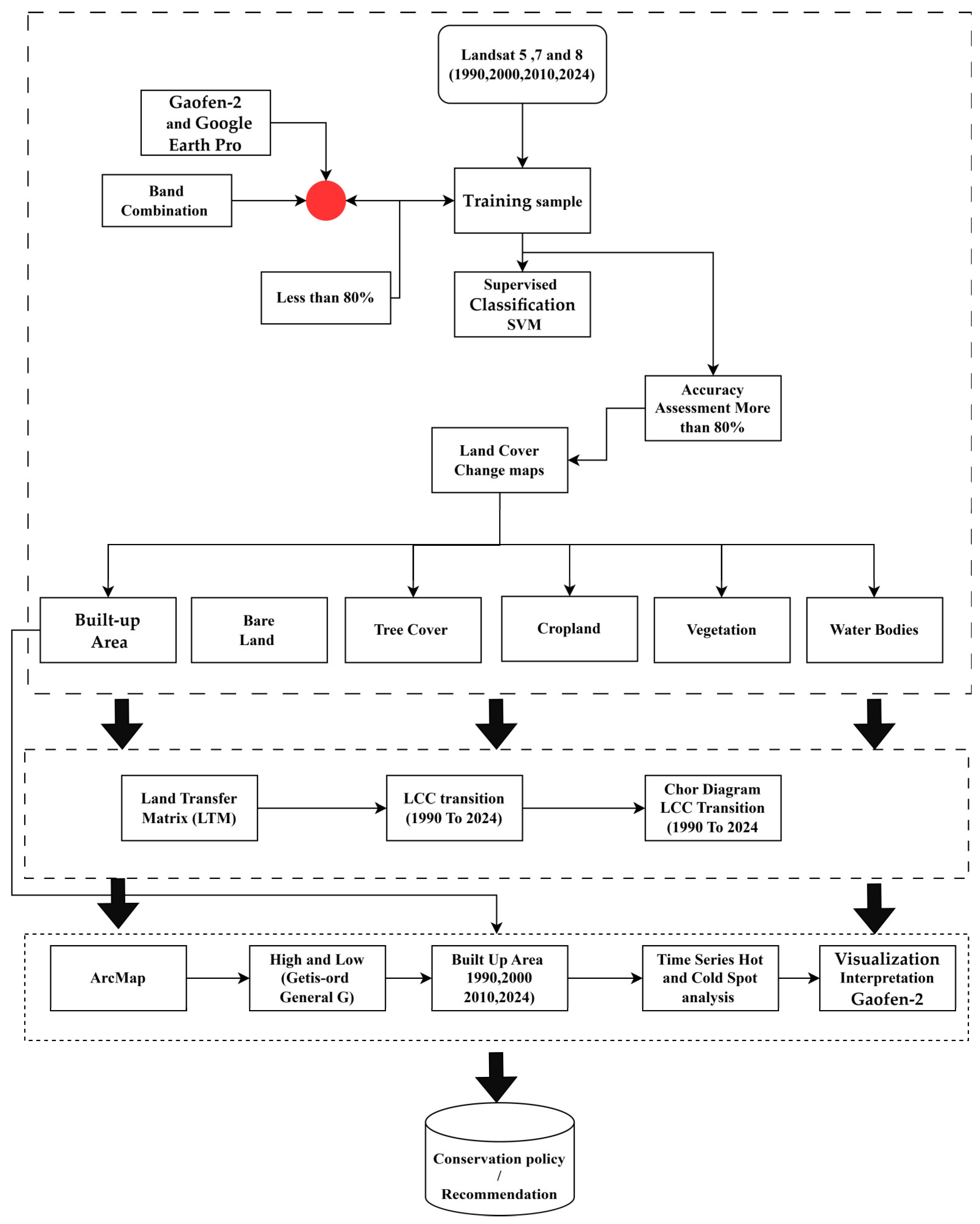
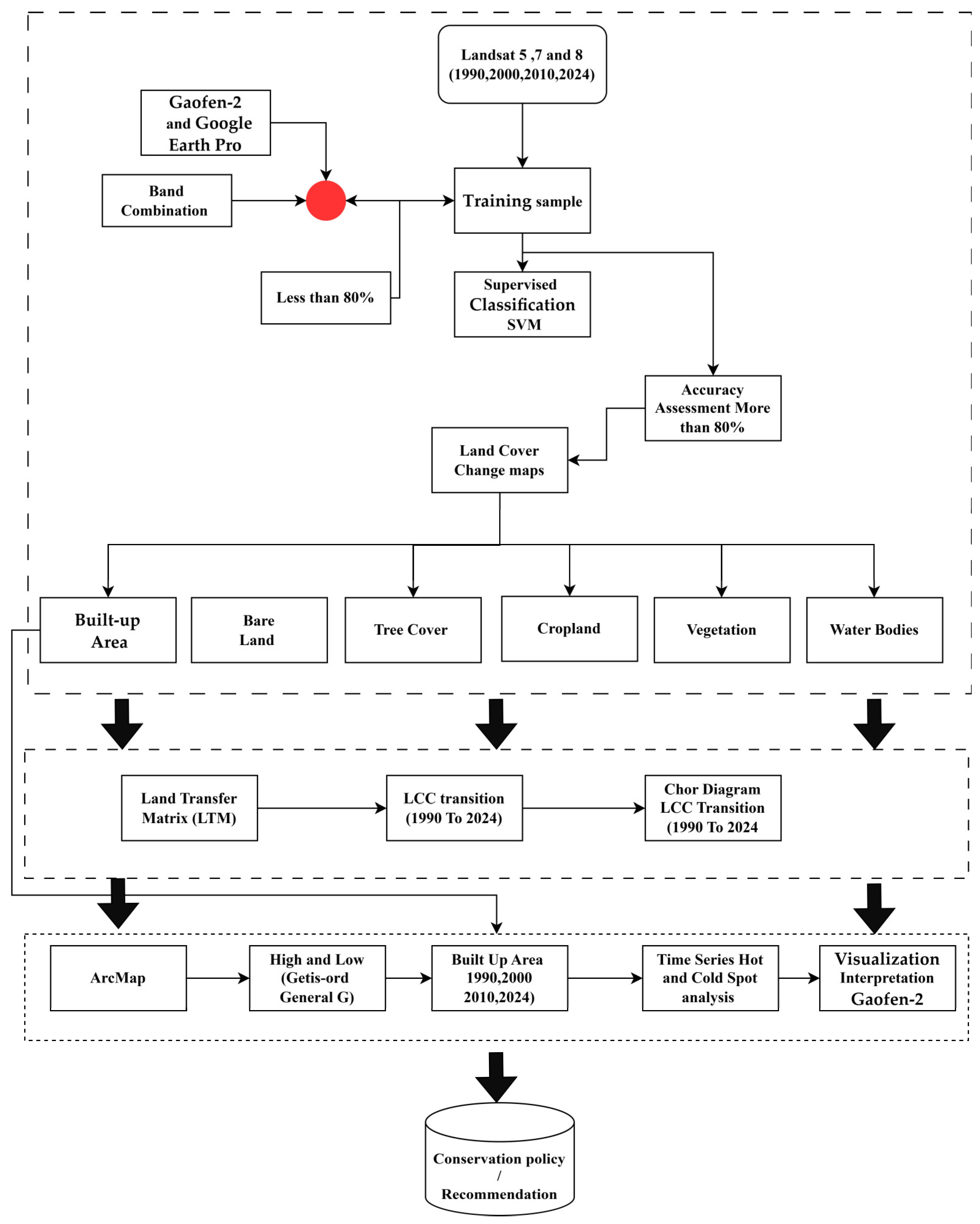
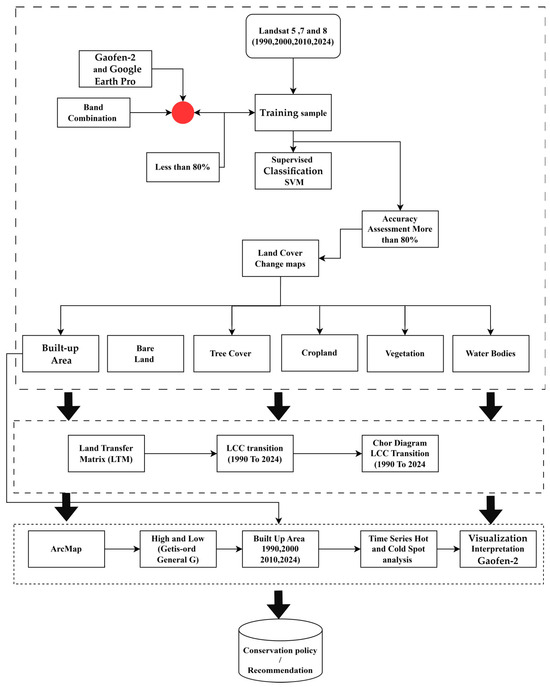
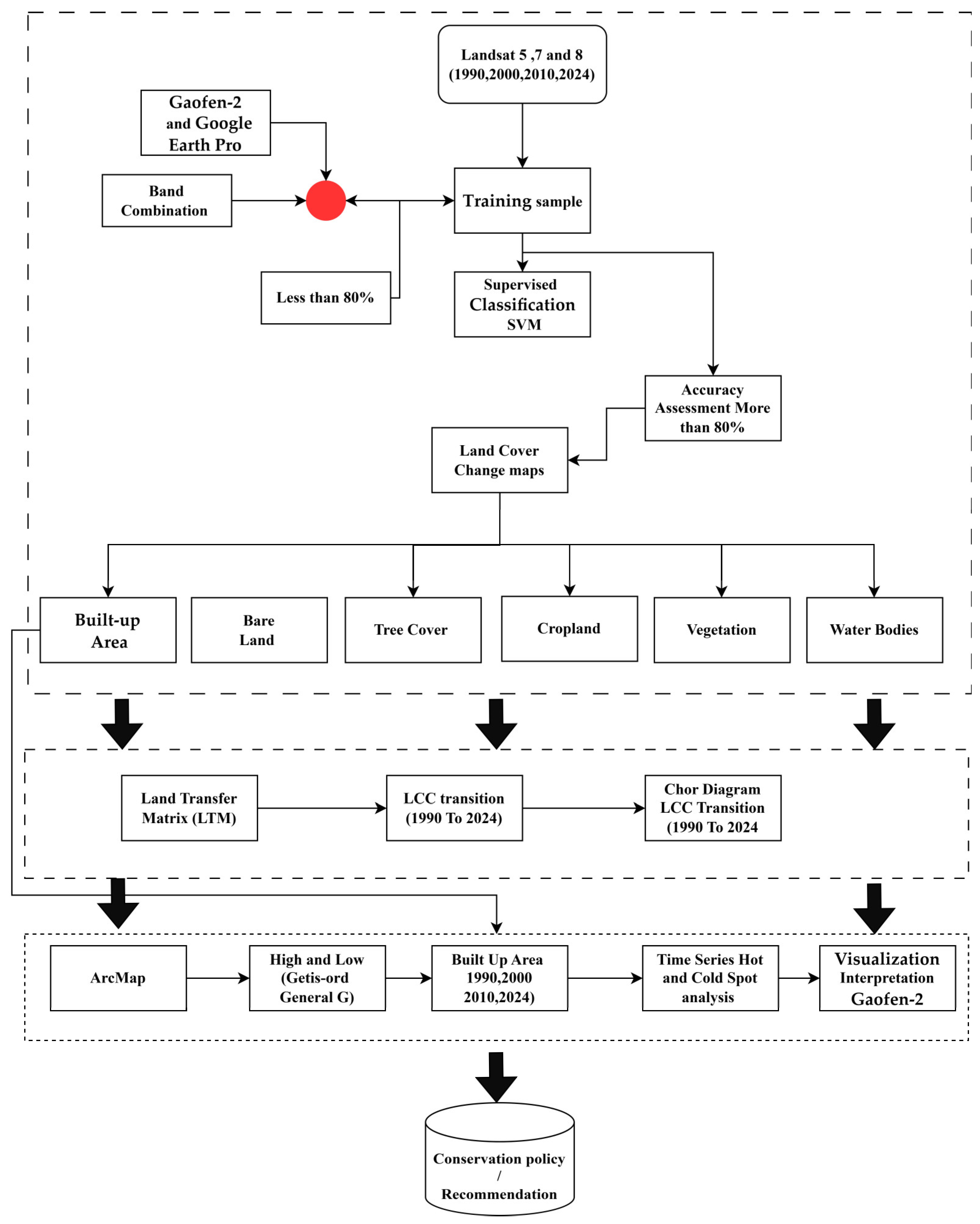
2.2. Remote Sensing Imagery
2.3. Satellite Imageries and Classification
2.4. Post-Classification, Accuracy Assessment, and Change Detection
2.5. Hot Spot and Cold Spot Analysis (Getis–Ord Gi)]
3. Results
3.1. Land Cover Changes
3.2. LCC Transition over the Period of 1990–2024
3.3. Impact of Urban Development and Encroachment on CHS Taxila
4. Discussion
5. Conclusions
Supplementary Materials
Author Contributions
Funding
Institutional Review Board Statement
Informed Consent Statement
Data Availability Statement
Acknowledgments
Conflicts of Interest
References
- Alqahtany, A.; Aravindakshan, S. Urbanization in Saudi Arabia and sustainability challenges of cities and heritage sites: Heuristical insights. J. Cult. Herit. Manag. Sustain. Dev. 2021, 12, 408–425. [Google Scholar] [CrossRef]
- Al Shawabkeh, R.; AlHaddad, M.; Al_Fugara, A.; Arar, M.; Alhammad, R.; Alshraah, M.; Alhamouri, M. Toward sustainable urban growth: Spatial modeling for the impact of cultural and natural heritage on city growth and their role in developing sustainable tourism. Alex. Eng. J. 2023, 69, 639–676. [Google Scholar] [CrossRef]
- Zaina, F.; Abedin, Z.U.; Tariq, S.; Khan, M.J. Evaluation of risks to UNESCO World Heritage (WH) sites in Taxila, Pakistan using ground-based and satellite remote sensing techniques. J. Cult. Herit. 2022, 55, 195–209. [Google Scholar] [CrossRef]
- Pakistan Bureau of Statistics. 7th Population and Housing Census. 2023. Available online: https://www.pbs.gov.pk/digital-census/detailed-results (accessed on 5 September 2024).
- Luo, L.; Wang, X.; Guo, H.; Lasaponara, R.; Zong, X.; Masini, N.; Wang, G.; Shi, P.; Khatteli, H.; Chen, F.; et al. Airborne and spaceborne remote sensing for archaeological and cultural heritage applications: A review of the century (1907–2017). Remote Sens. Environ. 2019, 232, 111280. [Google Scholar] [CrossRef]
- Fu, L.; Zhang, Q.; Tang, Y.; Pan, J.; Li, Q. Assessment of urbanization impact on cultural heritage based on a risk-based cumulative impact assessment method. Herit. Sci. 2023, 11, 177. [Google Scholar] [CrossRef]
- UNPF. An Urbanizing World. In Urbanization, 3 October 2016th ed; UNPF: New York, NY, USA, 2016; Available online: https://www.unfpa.org/urbanization (accessed on 15 September 2024).
- Alnsour, J.; Arabeyyat, A.; Hyasat, A.; Al-Habees, M.; Aldweik, R. The Impact of Urbanization on Cultural Heritage Buildings in Jordan: As-Salt as a Case Study. Future Cities Environ. 2023, 9, 21. [Google Scholar] [CrossRef]
- Hussan, H.U.; Li, H.; Liu, Q.; Bashir, B.; Hu, T.; Zhong, S. Investigating Land Cover Changes and Their Impact on Land Surface Temperature in Khyber Pakhtunkhwa, Pakistan. Sustainability 2024, 16, 2775. [Google Scholar] [CrossRef]
- Sukwai, J.; Mishima, N.; Srinurak, N. Balancing cultural heritage conservation: Visual integrity assessment to support change management in the buffer zone of Chiang Mai historic city using GIS and computer-generated 3D modeling. Land 2022, 11, 666. [Google Scholar] [CrossRef]
- Wang, X.; Lasaponara, R.; Luo, L.; Chen, F.; Wan, H.; Yang, R.; Zhen, J. Digital Heritage. In Manual of Digital Earth; Springer: Singapore, 2019; pp. 565–591. [Google Scholar] [CrossRef]
- Li, Q.; Guo, H.; Luo, L.; Wang, X.; Yang, S. Impact Analysis of Land Use and Land Cover Change on Karez in Turpan Basin of China. Remote Sens. 2023, 15, 2146. [Google Scholar] [CrossRef]
- Yao, Y.; Wang, X.; Lu, L.; Liu, C.; Wu, Q.; Ren, H.; Yang, S.; Sun, R.; Luo, L.; Wu, K. Proportionated Distributions in Spatiotemporal Structure of the World Cultural Heritage Sites: Analysis and Countermeasures. Sustainability 2021, 13, 2148. [Google Scholar] [CrossRef]
- Luo, L.; Liu, J.; Cigna, F.; Evans, D.; Hernandez, M.; Tapete, D.; Shadie, P.; Agapiou, A.; Elfadaly, A.; Chen, M.; et al. Space Technology: A powerful tool for safeguarding World Heritage. Innovation 2023, 4, 100420. [Google Scholar] [CrossRef]
- UNESCO. The UNESCO Recommendation on the Historic Urban Landscape Report of the Second Consultation on Its Implementation by Member States, 2019 UNESCO World Heritage Centre. 2019. Available online: https://whc.unesco.org/en/hul/ (accessed on 18 September 2024).
- Shirvani Dastgerdi, A.; Sargolini, M.; Broussard Allred, S.; Chatrchyan, A.; De Luca, G. Climate change and sustaining heritage resources: A framework for boosting cultural and natural heritage conservation in Central Italy. Climate 2020, 8, 26. [Google Scholar] [CrossRef]
- Nikolaeva, J.V.; Bogoliubova, N.M.; Fokin, V.I.; Eltc, E.E.; Portnyagina, M.D. World cultural heritage in the context of globalization: Trends, issues and solutions. Int. J. Sci. Technol. Res. 2019, 8, 842–845. [Google Scholar]
- Hoang, K.V. The benefits of preserving and promoting cultural heritage values for the sustainable development of the country. In E3S Web of Conferences; EDP Sciences: Paris, France, 2021; p. 00076. [Google Scholar]
- Mendoza, M.A.D.; Franco, E.D.L.H.; Gómez, J.E.G. Technologies for the preservation of cultural heritage—A systematic review of the literature. Sustainability 2023, 15, 1059. [Google Scholar] [CrossRef]
- Cao, J.; Li, T. Analysis of spatiotemporal changes in cultural heritage protected cities and their influencing factors: Evidence from China. Ecol. Indic. 2023, 151, 110327. [Google Scholar] [CrossRef]
- Somuncu, M.; Khan, A.A. Current Status of Management and Protection of Taxila World Heritage Site, Pakistan. Ank. Üniversitesi Çevrebilimleri Derg. 2010, 2, 45–60. [Google Scholar] [CrossRef]
- Labadi, S. UNESCO world heritage convention (1972). In Encyclopedia of Global Archaeology; Springer: Berlin/Heidelberg, Germany, 2020; pp. 10822–10829. [Google Scholar]
- UNESCO. State of Conservation Report. 1995. Available online: https://whc.unesco.org/en/soc/2027 (accessed on 19 September 2024).
- UNESCO. State of Conservation Report. 1999. Available online: https://whc.unesco.org/en/soc/2347 (accessed on 19 September 2024).
- UNESCO. Periodic Reporting Cycle 2, Section II. 2012. Available online: https://whc.unesco.org/en/list/139/documents/ (accessed on 19 September 2024).
- UNESCO. State of Conservation Report. 2000. Available online: https://whc.unesco.org/en/soc/3077 (accessed on 19 September 2024).
- Khan, N.A.; Nuti, C.; Monti, G.; Micheli, M. Critical Review of Pakistani Current Legislation on Sustainable Protection of Cultural Heritage. Sustainability 2022, 14, 3633. [Google Scholar] [CrossRef]
- Saha, A.; Pal, S.C.; Santosh, M.; Janizadeh, S.; Chowdhuri, I.; Norouzi, A.; Roy, P.; Chakrabortty, R. Modelling multi-hazard threats to cultural heritage sites and environmental sustainability: The present and future scenarios. J. Clean. Prod. 2021, 320, 128713. [Google Scholar] [CrossRef]
- WHC. List of World Heritage in Danger. 2020. Available online: https://whc.unesco.org/en/danger/ (accessed on 19 September 2024).
- Machat, C.; Ziesemer, J. Heritage at Risk World Report 2016–2019 on Monuments and Sites in Danger; Hendrik BÄßLER Verlag: Berlin, Germany, 2020; p. 173. Available online: https://openarchive.icomos.org/id/eprint/2430/ (accessed on 19 September 2024).
- World Heritage Convention. Managing Historic Cities World Heritage Series n°27. 2010. Available online: https://whc.unesco.org/en/news/678/ (accessed on 20 October 2024).
- Luo, L.; Wang, X.; Guo, H. Remote sensing archaeology: The next century. Innovation 2022, 3, 100335. [Google Scholar] [CrossRef]
- Elfadaly, A.; Abate, N.; Masini, N.; Lasaponara, R. SAR Sentinel 1 Imaging and Detection of Palaeo-Landscape Features in the Mediterranean Area. Remote Sens. 2020, 12, 2611. [Google Scholar] [CrossRef]
- Li, G.; Fang, C.; Li, Y.; Wang, Z.; Sun, S.; He, S.; Qi, W.; Bao, C.; Ma, H.; Fan, Y.; et al. Global impacts of future urban expansion on terrestrial vertebrate diversity. Nat. Commun. 2022, 13, 1628. [Google Scholar] [CrossRef]
- Zhang, Y.; Zhang, H.; Sun, Z. Effects of urban growth on architectural heritage: The case of buddhist monasteries in the Qinghai-Tibet Plateau. Sustainability 2018, 10, 1593. [Google Scholar] [CrossRef]
- Xiao, D.; Lu, L.; Wang, X.; Nitivattananon, V.; Guo, H.; Hui, W. An urbanization monitoring dataset for world cultural heritage in the Belt and Road region. Big Earth Data 2021, 6, 127–140. [Google Scholar] [CrossRef]
- Nath, N.; Sahariah, D.; Meraj, G.; Debnath, J.; Kumar, P.; Lahon, D.; Chand, K.; Farooq, M.; Chandan, P.; Singh, S.K.; et al. Land use and land cover change monitoring and prediction of a UNESCO world heritage site: Kaziranga eco-sensitive zone using cellular automata-Markov model. Land 2023, 12, 151. [Google Scholar] [CrossRef]
- Guo, H.; Chen, F.; Tang, Y.; Ding, Y.; Chen, M.; Zhou, W.; Zhu, M.; Gao, S.; Yang, R.; Zheng, W.; et al. Progress toward the sustainable development of world cultural heritage sites facing land-cover changes. Innovation 2023, 4, 100496. [Google Scholar] [CrossRef] [PubMed]
- Kamran; Khan, J.A.; Khayyam, U.; Waheed, A.; Khokhar, M.F. Exploring the nexus between land use land cover (LULC) changes and population growth in a planned city of islamabad and unplanned city of Rawalpindi, Pakistan. Heliyon 2023, 9, e13297. [Google Scholar] [CrossRef]
- Mughal, M.R. Archaeological field research in Pakistan since independence: An overview. Bull. Deccan Coll. Res. Inst. 1990, 49, 261–278. [Google Scholar]
- UNESCO. United Nation Educational, Scientific and Cultural Organization 1980. Available online: https://whc.unesco.org/en/list/1399/ (accessed on 20 October 2024).
- Marshall, J. Taxila: An Illustrated Account of Archaeological Excavations Carried Out at Taxila; Bhartiya Publishing House: Varanasi, India, 1975; p. 473. [Google Scholar]
- Ahmed, N. The History and Archaeology of Taxila; University of London, School of Oriental and African Studies: London, UK, 1958. [Google Scholar]
- USGS. USGS Earth Explorer. 2020. Available online: https://earthexplorer.usgs.gov (accessed on 3 August 2024).
- Potapov, P.; Hansen, M.C.; Kommareddy, I.; Kommareddy, A.; Turubanova, S.; Pickens, A.; Adusei, B.; Tyukavina, A.; Ying, Q. Landsat analysis ready data for global land cover and land cover change mapping. Remote Sens. 2020, 12, 426. [Google Scholar] [CrossRef]
- Mishra, A.P.; Khali, H.; Singh, S.; Pande, C.B.; Singh, R.; Chaurasia, S.K. An assessment of in-situ water quality parameters and its variation with Landsat 8 level 1 surface reflectance datasets. Int. J. Environ. Anal. Chem. 2023, 103, 6344–6366. [Google Scholar] [CrossRef]
- Luo, L.; Wang, X.; Guo, H.; Lasaponara, R.; Shi, P.; Bachagha, N.; Li, L.; Yao, Y.; Masini, N.; Chen, F.; et al. Google Earth as a powerful tool for archaeological and cultural heritage applications: A review. Remote Sens. 2018, 10, 1558. [Google Scholar] [CrossRef]
- Shafizadeh-Moghadam, H.; Khazaei, M.; Alavipanah, S.K.; Weng, Q. Google Earth Engine for large-scale land use and land cover mapping: An object-based classification approach using spectral, textural and topographical factors. GIScience Remote Sens. 2021, 58, 914–928. [Google Scholar] [CrossRef]
- Panuju, D.R.; Paull, D.J.; Griffin, A.L. Change Detection Techniques Based on Multispectral Images for Investigating Land Cover Dynamics. Remote Sens. 2020, 12, 1781. [Google Scholar] [CrossRef]
- Chughtai, A.H.; Abbasi, H.; Karas, I.R. A review on change detection method and accuracy assessment for land use land cover. Remote Sens. Appl. Soc. Environ. 2021, 22, 100482. [Google Scholar] [CrossRef]
- Pandey, P.C.; Koutsias, N.; Petropoulos, G.P.; Srivastava, P.K.; Ben Dor, E. Land Use/Land Cover in view of Earth Observation: Data Sources, Input Dimensions and Classifiers—A Review of the State of the Art. Geocarto Int. 2020, 36, 957–988. [Google Scholar] [CrossRef]
- Li, W.; Dong, R.; Fu, H.; Wang, J.; Yu, L.; Gong, P. Integrating Google Earth imagery with Landsat data to improve 30-m resolution land cover mapping. Remote Sens. Environ. 2020, 237, 111563. [Google Scholar] [CrossRef]
- Rwanga, S.S.; Ndambuki, J.M. Accuracy Assessment of Land Use/Land Cover Classification Using Remote Sensing and GIS. Int. J. Geosci. 2017, 8, 611–622. [Google Scholar] [CrossRef]
- Sardaro, R.; La Sala, P.; De Pascale, G.; Faccilongo, N. The conservation of cultural heritage in rural areas: Stakeholder preferences regarding historical rural buildings in Apulia, southern Italy. Land Use Policy 2021, 109, 105662. [Google Scholar] [CrossRef]
- Zhang, Z.; Wei, Y.; Li, X.; Wan, D.; Shi, Z. Study on Tianjin Land-Cover Dynamic Changes, Driving Factor Analysis, and Forecasting. Land 2024, 13, 726. [Google Scholar] [CrossRef]
- Xu, H.; Croot, P.; Zhang, C. Discovering hidden spatial patterns and their associations with controlling factors for potentially toxic elements in topsoil using hot spot analysis and K-means clustering analysis. Environ. Int. 2021, 151, 106456. [Google Scholar] [CrossRef]
- Fischer, M.M.; Getis, A. Handbook of Applied Spatial Analysis: Software Tools, Methods and Applications; Springer: Berlin, Germany, 2010; pp. 125–134. [Google Scholar]
- Elfadaly, A.; Attia, W.; Qelichi, M.M.; Murgante, B.; Lasaponara, R. Management of cultural heritage sites using remote sensing indices and spatial analysis techniques. Surv. Geophys. 2018, 39, 1347–1377. [Google Scholar] [CrossRef]
- Lasaponara, R.; Murgante, B.; Elfadaly, A.; Qelichi, M.M.; Shahraki, S.Z.; Wafa, O.; Attia, W. Spatial open data for monitoring risks and preserving archaeological areas and landscape: Case studies at Kom el Shoqafa, Egypt and Shush, Iran. Sustainability 2017, 9, 572. [Google Scholar] [CrossRef]
- Moullou, D.; Vital, R.; Sylaiou, S.; Ragia, L. Digital Tools for Data Acquisition and Heritage Management in Archaeology and Their Impact on Archaeological Practices. Heritage 2023, 7, 107–121. [Google Scholar] [CrossRef]
- Zahoor, S.; Abdul, G.; Awan, A. Impact of Expansion of Housing Societies on Agricultural Production in Pakistan. Glob. J. Manag. Soc. Sci. Humanit. 2023, 9, 1–57. [Google Scholar] [CrossRef]
- Rehman, A.; Jamil, F. Impact of urban residential location choice on housing, travel demands and associated costs: Comparative analysis with empirical evidence from Pakistan. Transp. Res. Interdiscip. Perspect. 2021, 10, 100357. [Google Scholar] [CrossRef]
- Mumtaz, F.; Yu, T.; De Leeuw, G.; Zhao, L.; Fan, C.; Elnashar, A.; Bashir, B.; Wang, G.; Li, L.; Naeem, S.; et al. Modeling spatio-temporal land transformation and its associated impacts on land surface temperature (LST). Remote Sens. 2020, 12, 2987. [Google Scholar] [CrossRef]
- Mumtaz, F.; Li, J.; Liu, Q.; Arshad, A.; Dong, Y.; Liu, C.; Zhao, J.; Bashir, B.; Gu, C.; Wang, X.; et al. Spatio-temporal dynamics of land use transitions associated with human activities over Eurasian Steppe: Evidence from improved residual analysis. Sci. Total. Environ. 2023, 905, 166940. [Google Scholar] [CrossRef]
- Elfadaly, A.; Zanaty, N.; Mostafa, W.; Hendawy, E.; Lasaponara, R. Multi-Sensor Satellite Images for Detecting the Effects of Land-Use Changes on the Archaeological Area of Giza Necropolis, Egypt. Land 2024, 13, 471. [Google Scholar] [CrossRef]
- Pham, V.-M.; Van Nghiem, S.; Van Pham, C.; Luu, M.P.T.; Bui, Q.-T. Urbanization impact on landscape patterns in cultural heritage preservation sites: A case study of the complex of Huế Monuments, Vietnam. Landsc. Ecol. 2021, 36, 1235–1260. [Google Scholar] [CrossRef]
- Ababneh, A.; Al-Saad, S.; Al-Shorman, A.; AL Kharouf, R. Land Use Change at the Historical Tourist Attractions of Umm Qais, Jordan: GIS and Markov Chain Analyses. Int. J. Hist. Archaeol. 2018, 23, 235–259. [Google Scholar] [CrossRef]







| Imagery | Row/Path | Satellite | Sensor | Acquisition Time | Cloud Cover (%) | Total Scenes |
|---|---|---|---|---|---|---|
| 1990 | 150,037 | Landsat 5 | TM | Jan–March | <3 | 3 |
| 2000 | 150,037 | Landsat 7 | ETM | Jan–March | <2 | 4 |
| 2010 | 150,037 | Landsat 5 | TM | Jan–March | <3 | 4 |
| 2024 | 150,037 | Landsat 8 | OLI | Jan–March | <2 | 4 |
| Date | Satellite | Spatial Resolution |
|---|---|---|
| 10 September 1997 | KH-9 Hexagon | 0.6–1.2 m |
| 15 July 2004 | Maxar satellite | 0.3–15 m |
| 28 December 2015 | Gaofen-2 | 0.78–4 m |
| 24 January 2024 | Gaofen-2 | 0.78–4 m |
| LC Type | Description |
|---|---|
| Built-up area | Buildings, roads, concrete and asphalt |
| Tree cover | Trees and shrub |
| Cropland | Agriculture land, arable land |
| Vegetation | Green belt, sparse vegetation |
| Water bodies | Water bodies, reservoirs, ponds and lakes |
| Bare land | No permeant built up, natural rock |
| Z Score | p-Value | Type of Spatial Pattern | Color |
|---|---|---|---|
| <−2.58 | 0.01 | High Cluster | ![]() |
| −2.58 to −1.96 | 0.05 | - | ![]() |
| −1.96 to −1.65 | 0.10 | Low Cluster | ![]() |
| −1.65 to 1.65 | - | Random | ![]() |
| 1.65–1.96 | 0.10 | Low Cluster | ![]() |
| 1.96–2.58 | 0.05 | - | ![]() |
| >2.58 | 0.01 | High Cluster | ![]() |
| Year | Overall Accuracy (%) | Kappa Coefficient | Built-Up Area (%) | Tree Cover (%) | Cropland (%) | Vegetation (%) | Bare Land (%) | Water Bodies (%) |
|---|---|---|---|---|---|---|---|---|
| 1990 | 88 | 0.85 | 85 | 80 | 92 | 83 | 88 | 95 |
| 2000 | 87 | 0.84 | 90 | 85 | 90 | 87 | 89 | 94 |
| 2010 | 87 | 0.83 | 88 | 83 | 91 | 85 | 86 | 93 |
| 2024 | 90 | 0.87 | 92 | 88 | 93 | 89 | 90 | 96 |
| 1991 | % | 2000 | % | 2010 | % | 2024 | % | |
|---|---|---|---|---|---|---|---|---|
| Built-up area | 23.68 | 4.2 | 27.4 | 4.84 | 40.6 | 7.2 | 78.5 | 13.8 |
| Tree cover | 133.92 | 23.74 | 142.45 | 25.97 | 147.5 | 25.1 | 134.8 | 23.58 |
| Cropland | 116.02 | 20.43 | 110.69 | 19.5 | 85.91 | 15.13 | 74.83 | 13.18 |
| Vegetation | 278.03 | 48.95 | 259.83 | 45.2 | 267.85 | 47.16 | 248.43 | 43.78 |
| Bare land | 8.56 | 1.5 | 5.35 | 0.94 | 23.78 | 4.19 | 26.5 | 4.66 |
| Water bodies | 6.72 | 1.18 | 11.12 | 1.95 | 7.26 | 1.27 | 5.41 | 0.95 |
| Total | 567.5 | 100 | 567.5 | 100 | 567.5 | 100 | 567.5 | 100 |
| Classes | 2024 | |||||||
|---|---|---|---|---|---|---|---|---|
| Bare Land | Built-Up Area | Cropland | Tree Cover | Vegetation | Water | Total | ||
| 1990 | Bare land | 5.9 | 0.3 | 0.0 | 0.0 | 1.6 | 0.0 | 8.5 |
| Built-up area | 0.1 | 17.6 | 0.2 | 1.9 | 3.5 | 0.0 | 23.2 | |
| Cropland | 4.4 | 13.1 | 41.7 | 6.6 | 49.8 | 0.2 | 115.8 | |
| Tree cover | 1.0 | 2.3 | 8.7 | 84.2 | 37.3 | 0.4 | 133.8 | |
| Vegetation | 14.5 | 44.8 | 23.1 | 39.5 | 157.3 | 0.3 | 279.5 | |
| Water | 0.8 | 0.0 | 0.0 | 0.5 | 0.9 | 4.5 | 6.7 | |
| Total | 26.6 | 78.1 | 73.8 | 133.3 | 250.3 | 5.4 | 567.5 | |
Disclaimer/Publisher’s Note: The statements, opinions and data contained in all publications are solely those of the individual author(s) and contributor(s) and not of MDPI and/or the editor(s). MDPI and/or the editor(s) disclaim responsibility for any injury to people or property resulting from any ideas, methods, instructions or products referred to in the content. |
© 2025 by the authors. Licensee MDPI, Basel, Switzerland. This article is an open access article distributed under the terms and conditions of the Creative Commons Attribution (CC BY) license (https://creativecommons.org/licenses/by/4.0/).
Share and Cite
Butt, N.u.S.Z.; Wang, X.; Luo, L.; Ul Hussan, H. Evaluating the Impact of Urban Encroachment and Land Cover Changes on World Cultural Heritage Site Taxila: A Spatio-Temporal Analysis from 1990 to 2024. Sustainability 2025, 17, 1059. https://doi.org/10.3390/su17031059
Butt NuSZ, Wang X, Luo L, Ul Hussan H. Evaluating the Impact of Urban Encroachment and Land Cover Changes on World Cultural Heritage Site Taxila: A Spatio-Temporal Analysis from 1990 to 2024. Sustainability. 2025; 17(3):1059. https://doi.org/10.3390/su17031059
Chicago/Turabian StyleButt, Najam us Saqib Zaheer, Xinyuan Wang, Lei Luo, and Hammad Ul Hussan. 2025. "Evaluating the Impact of Urban Encroachment and Land Cover Changes on World Cultural Heritage Site Taxila: A Spatio-Temporal Analysis from 1990 to 2024" Sustainability 17, no. 3: 1059. https://doi.org/10.3390/su17031059
APA StyleButt, N. u. S. Z., Wang, X., Luo, L., & Ul Hussan, H. (2025). Evaluating the Impact of Urban Encroachment and Land Cover Changes on World Cultural Heritage Site Taxila: A Spatio-Temporal Analysis from 1990 to 2024. Sustainability, 17(3), 1059. https://doi.org/10.3390/su17031059








