Happy Workers, Healthy Business: The Impact of Sustainable Human Resource Management and Workplace Happiness on Employee Engagement of Women Employees in Tea Plantations
Abstract
1. Introduction
2. Literature Review
2.1. Sustainable HRM Practices
2.2. Happiness in the Workplace
2.3. Employee Engagement
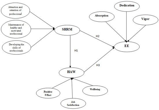
Conceptual Framework of the Research
3. Objectives of the Research
- To measure the level of sustainable human resource management practices, employee happiness, and employee engagement.
- To analyze the relationship between sustainable human resource management practices and employee happiness.
- To study the relationship between employee engagement and employee happiness.
- To validate the model linking sustainable human resource management practices, employee happiness, and employee engagement.
4. Hypotheses
Relationship Between Sustainable Human Resource Practices and Employee Happiness Influences Employee Engagement Model Assessment Using SEM-PLS
5. Research Methodology
- Sampling Design
- b.
- Research Design
- –
- Sustainable human resource management practices: The first section consisted of 22 items related to the SHRM practice scale, based on the work in [99].
- –
- Employee Happiness: Happiness at Work Scale (16 items) [100].
- –
- Employee Engagement Scale—The Utrecht Work Engagement Scale (UWES), developed by [56], is a widely used 17-item scale for measuring employee engagement. It consists of three dimensions: vigor, dedication, and absorption.
- c.
- Tools for data analysis
- Mean analysis: To measure the level of sustainable human resource management practices, happiness in the workplace, and employee engagement, mean analysis was carried out.
- Correlation: To analyze the relationship between sustainable human resource management practices, happiness in the workplace, and employee engagement, correlation was performed.
- Structured Equation Modeling (SEM Technique): WarpPLS 8.0 is being used to develop and validate the model linking sustainable human resource management (SHRM) practices, workplace happiness (HAW), and employee engagement (EE). It helps to assess the measurement and the model framed for the research. PLS-SEM was selected due to its strength as a causal modeling technique, especially for complex models and predictive research. This method was utilized to evaluate the measurement model and examine the relationships among variables. To assess the model’s fit, calculations that explained variance (R2) were carried out. According to established guidelines, R2 values should exceed 0.10 to indicate a meaningful relationship, and the guidelines further classify R2 values as weak (0.02), moderate (0.13), and substantial (0.26).
6. Analysis
Tests of Hypotheses
7. Key Findings
8. Discussion
9. Managerial Implications
10. Conclusions
Author Contributions
Funding
Institutional Review Board Statement
Informed Consent Statement
Data Availability Statement
Acknowledgments
Conflicts of Interest
References
- Wu, J. The impact of outsourcing and temporary employment on employee satisfaction. J. Organ. Behav. 2022, 42, 456–478. [Google Scholar]
- Monaghan, J. The impact of globalization on employee experiences. Hum. Resour. Manag. Rev. 2020, 30, 1–15. [Google Scholar]
- Savić, D. The effects of technological advancements on organizational practices. J. Manag. Stud. 2020, 57, 345–368. [Google Scholar] [CrossRef]
- Anduuru, M. The impact of workplace well-being on organizational performance. J. Organ. Psychol. 2020, 20, 123–145. [Google Scholar]
- Deci, E.L.; Ryan, R.M. Self-determination theory: An academic framework for the psychology of motivation. Am. Psychol. 2000, 55, 66–78. [Google Scholar]
- Salas-Vallina, A.; López-Cabrales, A.; Alegre, J.; Fernández, R. On the road to happiness at work (HAW): Transformational leadership and organizational learning capability as drivers of HAW in a healthcare context. Pers. Rev. 2017, 46, 314–338. [Google Scholar] [CrossRef]
- Santoso, D. The role of happiness in organizational success. J. Bus. Ethics 2020, 165, 1–15. [Google Scholar]
- Warr, P. Well-being at work: A review of the literature. J. Occup. Health Psychol. 2007, 12, 235–252. [Google Scholar]
- Erdogan, B.; Demerouti, E.; Bakker, A.B. The relationship between job characteristics, work engagement, and workplace happiness: A multi-source study. J. Appl. Psychol. 2012, 97, 15–28. [Google Scholar] [CrossRef]
- Xanthopoulou, D.; Bakker, A.B.; Demerouti, E. Workplace happiness: A conceptual framework and empirical investigation. J. Organ. Behav. 2012, 33, 976–995. [Google Scholar]
- Hoise, P.; Willemyns, M.; Sevastos, P. The impact of happiness on managers’ contextual and task performance. Asia Pac. J. Hum. Resour. 2012, 50, 268–287. [Google Scholar] [CrossRef]
- Fisher, C.D. Happiness at Work: Proven Strategies for Boosting Productivity and Profit; Crown Business: New York, NY, USA, 2010; ISBN 97803074622552010. [Google Scholar]
- Smith, A.; Johnson, B. The impact of employee happiness on organizational performance. Hum. Resour. Manag. Rev. 2019, 29, 123–145. [Google Scholar]
- Brown, M. The impact of sustainable HRM practices on employee happiness. J. Hum. Resour. Manag. 2017, 15, 123–145. [Google Scholar]
- Uthman, A. The Relevance of Human Resources Management to Today’s Business Environment. Int. J. Soc. Sci. Hum. Res. 2024, 7. [Google Scholar] [CrossRef]
- Smith, J.A.; Johnson, C.E. The Positive Psychology of Work: Building Engagement, Productivity, and Well-Being; Routledge: London, UK, 2018; ISBN 9781138063304. [Google Scholar]
- Lee, J.; Taylor, S. The long-term effects of employee happiness initiatives on organizational success. J. Organ. Behav. 2021, 40, 1–20. [Google Scholar]
- Tortia, E.C.; Sacchetti, S.; López-Arceiz, F.J. A human growth perspective on sustainable HRM practices, worker well-being, and organizational performance. Sustainability 2022, 14, 11064. [Google Scholar] [CrossRef]
- Labour Bureau. Statistical Profile On Women Labour (2008–09); Ministry of Labour and Employment, Government of India: New Delhi, India, 2010. [Google Scholar]
- Joshi, H. Prospects and Case for Employment of Women in Indian Cities. Econ. Political Wkly. 1976, 11, 1303, 1305, 1307–1308. [Google Scholar]
- Van De Voorde, K.; Paauwe, J.; Van Veldhoven, M. Employee Well-being and the HRM–Organizational Performance Relationship: A Review of Quantitative Studies. Int. J. Manag.Rev. 2011, 14, 391–407. [Google Scholar] [CrossRef]
- Cugueró-Escofet, J.; Font-i-Furnols, M. Knowledge sharing and collaborative practices in organizations: A review of the literature. J. Knowl. Manag. 2019, 23, 825–851. [Google Scholar]
- Kirpik, A. Organizational concepts and job attitudes related to employee happiness: A literature review. J. Organ. Psychol. 2020, 20, 112–130. [Google Scholar]
- Davidescu, M.; Popescu, A. The impact of work flexibility on job satisfaction and job performance: A sustainable HRM perspective. J. Bus. Ethics 2020, 165, 679–695. [Google Scholar]
- Stankevičiūtė, Ž.; Savanevičienė, A. Designing Sustainable HRM: The Core Characteristics of Emerging Field. Sustainability 2018, 10, 4798. [Google Scholar] [CrossRef]
- Jia, Z.; Zhang, J. Green financing and green HRM: A systematic review. J. Clean. Prod. 2024, 224, 124391. [Google Scholar]
- Martínez-Falcó, A.; García-Sánchez, J. The impact of green human resource management on sustainable performance: The mediating role of employee wellbeing and work engagement. J. Bus. Ethics 2024, 125, 1–18. [Google Scholar]
- Siddiqui, S.H.; Ijaz, A. Conceptualizing the Sustainable Workplace Well-being: A Measurement Framework. Pak. J. Soc.Sci. 2022, 42, 363–380. [Google Scholar]
- Opatha HDNP. Sustainable Human Resource Management: Expanding Horizons of HRM; printed in Sri Lanka, Practice; Routledge: London, UK, 2019; pp. 1–3. [Google Scholar]
- Renusha, M. The role of sustainable human resource management in organizational success. J. Bus. Ethics 2022, 175, 457–475. [Google Scholar]
- Kramar, R. Beyond strategic HRM: Is sustainable HRM the next step? Int. J. Hum. Resour. Manag. 2014, 25, 1011–1036. [Google Scholar] [CrossRef]
- Piwowar-Sulej, E. The role of sustainable human resource management in organizational sustainability. J. Sustain. Dev. 2021, 14, 325–340. [Google Scholar]
- Chams, M.; García-Blandón, J.M. Sustainable human resource management and sustainable development goals: A systematic literature review. J. Bus. Ethics 2019, 154, 337–361. [Google Scholar]
- Ehnert, I.; Parsa, S.; Roper, I.; Wagner, M.; Muller-Camen, M. Reporting on sustainability and HRM: A comparative study of sustainability reporting practices by the world’s largest companies. Int. J. Hum. Resour. Manag. 2015, 27, 88–108. [Google Scholar] [CrossRef]
- Cohen, S.R. The role of human resources in shaping corporate sustainability. Corp. Gov. 2014, 14, 321–335. [Google Scholar]
- Paille, F.; Filizadeh, K. Sustainable human resource management: A framework for analysis and implementation. J. Bus. Ethics 2014, 124, 679–693. [Google Scholar]
- Mariappanadar, S. Sustainable human resource strategy: The sustainable and unsustainable dilemmas of retrenchment. Int. J. Soc. Econ. 2003, 30, 906–923. [Google Scholar] [CrossRef]
- Shelke, P.; Patil, R. The mediating role of workplace happiness in enhancing employee engagement: A study of IT sector employees in India. Int. J. Bus. Manag. 2023, 18, 1–10. [Google Scholar] [CrossRef]
- Soane, E.; Caza, A. The ISA engagement scale: A new measure of employee engagement. Int. J. Sel. Assess. 2012, 20, 171–184. [Google Scholar]
- Alfes, K.; Truss, C. Perceived human resource management practices and employee behavior: A meta-analysis. J. Manag. 2013, 39, 187–221. [Google Scholar]
- Abu-Mahfouz, A.; Al-Olayan, F. The mediating role of knowledge management and work engagement in the relationship between sustainable HRM practices and organizational performance. J. Bus. Ethics 2023, 183, 1–23. [Google Scholar]
- Sypniewska, B.; Ślusarczyk, B.; Soja, P. The relationship between SHRM practices and employee happiness in enhancing work engagement. Int. J. Hum. Resour. Manag. 2023, 22, 45–63. [Google Scholar]
- Le, T.T.; Nguyen, T.H. The impact of work and non-work support on employee well-being: A systematic review. Int. J. Hum. Resour. Manag. 2023, 34, 1–30. [Google Scholar]
- Atkinson, D.; Williams, S. Flexible working arrangements and employee happiness: A case study of the NHS. Int. J. Hum. Resour. Manag. 2011, 32, 1–20. [Google Scholar]
- Rothmann, S. Exploring the dimensions of employee happiness in the workplace: A South African perspective. S. Afr. J. Ind. Psychol. 2013, 39, 1–10. [Google Scholar]
- Wesarat, W.; Thongpan, S. The impact of organizational culture on employee happiness: A case study of Thai universities. Int. J. Bus. Manag. 2014, 9, 1–10. [Google Scholar] [CrossRef]
- Joo, H.-J.; Lee, J.-Y. The impact of workplace happiness on employee performance: A meta-analysis. Int. J. Hum. Resour. Manag. 2017, 28, 1676–1703. [Google Scholar]
- Oerlemans, L.G.; Bakker, A.B. The role of job characteristics in daily employee happiness: A longitudinal study. J. Occup. Health Psychol. 2018, 23, 1–14. [Google Scholar]
- Bellet, S.; De Neve, J.-E. Does happiness make you productive? A quasi-experimental study of call center sales workers. J. Econ. Psychol. 2019, 70, 1–14. [Google Scholar] [CrossRef]
- Ravina-Ripoll, M.; García-Sánchez, J. Employee happiness in industry 4.0: A study in the Spanish industrial sector. Int. J. Product. Perform. Manag. 2019, 68, 545–562. [Google Scholar] [CrossRef]
- Mehta, P. Work from home—Work engagement amid COVID-19 lockdown and employee happiness. J. Public Aff. 2021, 21, e2709. [Google Scholar] [CrossRef]
- Diener, E.; Kesebir, P.; Lucas, R. Benefits of accounts of well-being—For societies and for psychological science. Appl. Psychol. 2008, 57, 37–53. [Google Scholar] [CrossRef]
- Weimann, C.; Schaufeli, M.B. The dynamics of workplace happiness: A longitudinal study. J. Occup. Health Psychol. 2015, 20, 189–201. [Google Scholar]
- McMahon, M. Measuring Happiness: A Guide to the Science of Well-Being; HarperOne: New York, NK, USA, 2018; ISBN 97800628787592018. [Google Scholar]
- Mazetti, M.A.; Schaufeli, M.B.; Borgonovi, S. The impact of employee engagement on organizational performance: A meta-analysis. J. Organ. Behav. 2018, 39, 1–26. [Google Scholar] [CrossRef]
- Schaufeli, M.B.; Bakker, A.B.; Salanova, M. The measurement of engagement and burnout: A two-sample confirmatory factor analysis. J. Occup. Health Psychol. 2002, 7, 95–100. [Google Scholar]
- Buitendach, J.H.; Van Niekerk, J.A. The relationship between work engagement and different dimensions of work-related well-being: A study of Zimbabwean bus drivers. Int. J. Hum. Resour. Manag. 2016, 27, 1–25. [Google Scholar] [CrossRef]
- Sathyanarayana, S.; Gargesha, S.; Bellave, L. Determinants of Employee Engagement In Indian It Sector. Singaporean J. Bus. Econ. Manag. Stud. (SJBEM) 2017, 5, 8–28. [Google Scholar] [CrossRef][Green Version]
- Gulyani, M.; Sharma, A. The impact of total rewards on employee happiness in Indian technology-based new ventures. Int. J. Bus. Manag. 2018, 13, 1–10. [Google Scholar] [CrossRef][Green Version]
- Othman, M.A.; Al-Olayan, F. Employee engagement and organizational performance: A literature review. Int. J. Bus. Manag. 2018, 13, 1–10. [Google Scholar] [CrossRef]
- Al-Hawari, M.; Al-Qudah, M. The impact of workplace happiness and engagement on employee service innovative behavior. Int. J. Bus. Manag. 2019, 14, 1–10. [Google Scholar] [CrossRef]
- Santhanam, S.; Kumar, R. The impact of engagement on job burnout and turnover intention among blue-collar workers in India. Int. J. Bus. Manag. 2019, 14, 1–10. [Google Scholar] [CrossRef][Green Version]
- Wahyanto, A.; Supriyadi, S. The effect of happiness at work on employee engagement and intention to stay: A study on hospital employees. Int. J. Bus. Manag. 2019, 14, 1–10. [Google Scholar] [CrossRef]
- Kustiawan, A.; Supriyadi, S. The relationship between affective organizational commitment, job satisfaction, employee engagement, job happiness, and performance: A study in an Indonesian manufacturing company. Int. J. Bus. Manag. 2022, 17, 1–10. [Google Scholar] [CrossRef]
- Algarni, M.; Al-Olayan, F. The impact of employee engagement, job satisfaction, and organizational commitment on happiness at work: A Saudi perspective. Int. J. Bus. Manag. 2023, 18, 1–10. [Google Scholar] [CrossRef]
- Barreiro, A.; Treglon, P. Employee Engagement and Workplace Happiness: Insights from Real-World Environments. J. Organ. Behav. 2020, 45, 225–240. [Google Scholar]
- Monica, R. The Relationship Between Work Environment and Employee Engagement. Glob. Workplace Stud. 2023, 12, 78–90. [Google Scholar]
- De Stasio, S.; Finn, M.; Rossi, T. Cross-Sectional Research on Work Attitudes and Engagement. J. Appl. Psychol. 2019, 104, 1137–1151. [Google Scholar]
- Field, J. Engagement and Emotional States in Organizational Contexts. Workplace Dyn. Q. 2011, 8, 245–259. [Google Scholar]
- Hafeez, R. Emerging Trends in Employee Engagement and Workplace Happiness. Future Work Stud. 2024, 18, 56–72. [Google Scholar]
- Civinskas, R.; Dvorak, J. New Social Cooperation Model in Service-Oriented Economy: The Case of Employee Financial Participation in the Baltic States. Eng. Manag. Prod. Serv. 2017, 9, 37–50. [Google Scholar] [CrossRef]
- Lowitzsch, J. Financial Participation of Employees in the EU-27; Palgrave Macmillan: London, UK, 2009. [Google Scholar]
- Jaakson, K.; Kallaste, E. Who Uses Employee Financial Participation in an Adverse Environment? The Case of Estonia. Econ. Ind. Democr. 2014, 37, 449–467. [Google Scholar] [CrossRef]
- Eurofound. Third European Company Survey: Direct and Indirect Employee Participation; Publications Office of the European Union: Luxembourg, 2015. [Google Scholar]
- Civinskas, R.; Dvorak, J. In Search of Employee Perspective: Understanding How Lithuanian Companies Use Employee Representatives in the Adoption of Company’s Decisions. Adm. Sci. 2019, 9, 78. [Google Scholar] [CrossRef]
- Gollan, P.J.; Xu, Y. Re-engagement with the Employee Participation Debate: Beyond the Case of Contested and Captured Terrain. Work Employ. Soc. 2015, 29, NP1–NP13. [Google Scholar] [CrossRef]
- Renusha, M. Moderating Effect of Work-Life Balance on the Relationship between Human Resource Practices and Employee Happiness. In Proceedings of the Interdisciplinary Conference of Management Researchers (ICMR 2021), Sabaragamuwa University of Sri Lanka, Belihuloya, Sri Lanka, 16–17 December 2021. [Google Scholar]
- Jiang, C.; Smith, L.; Wang, L. The impact of sustainability initiatives on organizational climate and employee happiness. J. Hum. Resour. Manag. 2012, 12, 112–129. [Google Scholar]
- Kramar, R. Sustainable human resource management: Six defining characteristics. Asia Pac. J. Hum. Resour. 2022, 60, 146–170. [Google Scholar] [CrossRef]
- Blau, P.M. The Social Exchange Theory. Am. Soc. Rev. 1964, 29, 164–181. [Google Scholar]
- Boxall, P.; Macky, K. HRM practices and employee job satisfaction: A study of social responsibilit. J. Manag. 2009, 35, 1548–1572. [Google Scholar]
- Nguyen, T.H.; Tran, Q.T. Factor’s driving employee engagement and job performance in public relations. J. Organ. Stud. 2020, 15, 211–230. [Google Scholar]
- Wen, X.; Li, Z. The role of employee satisfaction in engagement and turnover intentions, moderated by position level. Hum. Resour. Dev. Q. 2021, 32, 419–435. [Google Scholar]
- Jose, G. Linking employee satisfaction with HR practices to employee engagement. J. Hum. Resour. Stud. 2012, 3, 45–57. [Google Scholar]
- Padmavathi, C. Sustainable work environment and its impact on engagement, job satisfaction, and retention. Sustain. Res. 2023, 11, 98–113. [Google Scholar]
- Iskandar, Y.; Pahrijal, R.; Kurniawan, K. Sustainable HR Practices in Indonesian MSMEs from a Social Entrepreneurship Perspective: Training, Recruitment, Employee Engagement, Social Impact of Local Communities. Int. J. Bus. Law Educ. 2023, 4, 904–925. [Google Scholar] [CrossRef]
- Aust, I.; Matthews, B.; Muller-Camen, M. Common good HRM: A paradigm shift in sustainable HRM? Hum. Resour. Manag. Rev. 2015, 25, 313–325. [Google Scholar] [CrossRef]
- Zacher, H.; Jimmieson, N.L.; Winter, G. Eldercare demands, workplace flexibility, and employee well-being: A mediation model. J. Vocat. Behav. 2014, 84, 43–52. [Google Scholar]
- Aldabbas, H.; Pinnington, A.; Lahrech, A. The influence of perceived organizational support on employee creativity: The mediating role of work engagement. Curr. Psychol. 2023, 42, 6501–6515. [Google Scholar] [CrossRef]
- Kim, W.; Han, S.J.; Park, J. Is the role of work engagement essential to employee performance or ‘nice to have’? Sustainability 2019, 11, 1050. [Google Scholar] [CrossRef]
- Albrecht, S.L. (Ed.) Handbook of Employee Engagement: Perspectives, Issues, Research and Practice; Edward Elgar Publishing: Cheltenham, UK, 2010. [Google Scholar] [CrossRef]
- Halvorsen, A. Incorporating critical thinking skills development into EFL/EFL courses. Internet TESL J. 2005, XI, 3. [Google Scholar]
- Indhira, N.; Shani, N. Employee engagement, fatigue and happiness in IT sector in India. Res. J. Appl. Sci. Eng. Technol. 2014, 8, 1098–1103. [Google Scholar] [CrossRef]
- Jiang, K.; Lepak, D.P.; Hu, J.; Baer, J. How does human resource management influence organizational outcomes? A meta-analytic investigation of mediating mechanisms. Acad. Manag. J. 2012, 55, 1264–1294. [Google Scholar] [CrossRef]
- Boon, C.; Eckardt, R.; Lepak, D.P.; Boselie, P. Integrating strategic human capital and strategic human resource management. Acad. Manag. Ann. 2018, 12, 481–509. [Google Scholar] [CrossRef]
- Fredrickson, B.L. The Role of Positive Emotions in Positive Psychology: The Broaden-and-Build Theory of Positive Emotions. Am. Psychol. 2001, 56, 218–226. [Google Scholar] [CrossRef] [PubMed]
- Wen, L.; Zhu, Y. The effect of employee satisfaction on engagement and turnover intentions: Moderating role of job position level. J. Bus. Res. 2021, 134, 190–201. [Google Scholar]
- Creswell, J.W. Research Design: Qualitative, Quantitative, and Mixed Methods Approaches; Sage Publications: Thousand Oaks, CA, USA, 2014. [Google Scholar]
- Ehnert, I. Sustainable Human Resource Management: A Conceptual and Explanatory Analysis from a Paradox Perspective; Science Springer: Heidelberg, Germany, 2009. [Google Scholar]
- Singh, S.; Aggarwal, Y. Happiness at Work Scale: Construction and psychometric validation of a measure using mixed method approach. J. Happiness Stud. 2018, 19, 1439–1463. [Google Scholar] [CrossRef]
- Bakker, A.B.; Demerouti, E. The Job Demands-Resources model: State of the art. J. Manag. Psychol. 2007, 22, 309–328. [Google Scholar] [CrossRef]
- Tran, V.K. Green HR management and green leadership’s role in green work engagement. J. Environ. Leadersh. 2023, 8, 243–258. [Google Scholar]
- Wright, P.M.; Nishii, L.H. Strategic HRM and organizational behavior: Integrating multiple levels of analysis. Ind. Relat. Res. J. 2013, 34, 49–74. [Google Scholar] [CrossRef]
- Johl, S. Gender equity in human resource management: Integrating sustainable practices in the workplace. J. Bus. Ethics 2020, 165, 591–603. [Google Scholar]
- Saks, A.M. Antecedents and consequences of employee engagement. J. Manag. Psychol. 2006, 21, 600–619. [Google Scholar] [CrossRef]
- Koh, C.L.; Smeenk, S. Women in leadership: A critical review of barriers and enablers to the advancement of women in organizations. Gend. Manag. Int. J. 2021, 36, 601–620. [Google Scholar]
- Meyer, J.P.; Allen, N.J. Commitment in the Workplace: Theory, Research, and Application; Sage Publications: Thousand Oaks, CA, USA, 1997. [Google Scholar]
- Shuck, B.; Allen, N. The impact of positive psychological climate on employee engagement and performance. J. Organ. Behav. 2011, 32, 391–411. [Google Scholar] [CrossRef]
- Pocztowski, A. The role of sustainable human resource management (SHRM) in fostering employee engagement and happiness in different sectors, particularly tea plantations. J. Sustain. Bus. Pract. 2021, 34, 145–163. [Google Scholar]
- Wang, Y.; Tseng, C. Sustainable human resource management practices and employee happiness: An empirical investigation. J. Appl. Psychol. 2019, 94, 70–84. [Google Scholar] [CrossRef] [PubMed]
- Xu, Y.; Li, Y.; Zhou, J. Exploring the impact of SHRM on employee engagement and performance. Hum. Resour. Dev. Q. 2020, 31, 327–348. [Google Scholar]
- Karman, K. Linking SHRM practices to employee engagement in corporate environments. Int. J. Strateg. Hum. Resour. Manag. 2020, 15, 77–91. [Google Scholar]
- Sharma, G.; Bhardwaj, P.; Joshi, S. SHRM in the tea plantation sector: A case study of employee happiness and engagement. Hum. Resour. Dev. Int. 2022, 25, 402–416. [Google Scholar]
- Westerman, M. Sustainable HRM practices and their effects on employee engagement and performance. Int. J. Hum. Resour. Stud. 2020, 10, 50–62. [Google Scholar]
- Parakandi, M.; Behery, M. Sustainable human resources: Examining the status of organizational work–life balance practices in the United Arab Emirates. Renew. Sustain. Energy Rev. 2015, 55, 1370–1379. [Google Scholar] [CrossRef]
- Wei, H.L.; Tsai, C.H.; Lee, C.S. The role of HRM practices in employee engagement: A comparative study between China and Taiwan. Asia Pac. J. Hum. Resour. 2019, 57, 528–551. [Google Scholar] [CrossRef]
- Indiparambil, J.J. Strategic to sustainable human resource management: Shifting paradigms of personal managerial trends. Int. J. Bus. Manag. Invent. 2019, 8, 65–70. [Google Scholar]
- Prins, A.; Dijksterhuis, G.; Knies, E. SHRM in developing countries: A comparative analysis. Asia Pac. J. Hum. Resour. 2020, 58, 215–238. [Google Scholar] [CrossRef]
- Hall, A.; Torrington, D. Human resource management in the 21st century: Issues, challenges, and new practices. Int. J. Hum. Resour. Manag. 2020, 31, 824–848. [Google Scholar]
- Zaugg, R.J.; Blum, A.; Thom, N. Sustainability in human resource management. In Evaluation Report: Survey in European Companies and Institutions; IOP-Press: Bern, Switzerland, 2001; ISBN 399-0647144-899. [Google Scholar]
- Kramar, R. Sustainable human resource management: A conceptual framework. Hum. Resour. Manag. Rev. 2014, 24, 1–17. [Google Scholar]


| S. No. | Department | Total of Respondents | No. of Responses | Strike Rate | 
|---|---|---|---|---|
| 1 | Field Department | 384 | 377 | 98.17 | 
| 2 | Factory | 69 | 51 | 73.91 | 
| 3 | Medical Department | 48 | 45 | 93.75 | 
| Total | 500 | 473 | 94.6 | |
| S. No. | Constructs | Cronbach α | 
|---|---|---|
| 1 | Sustainable Human Resource Management Practices | 0.974 | 
| 2 | Employee Happiness | 0.920 | 
| 3 | Employee Engagement | 0.990 | 
| ITEMS | MEAN | 
|---|---|
| SUSTAINABLE HUMAN RESOURCE MANAGEMENT | |
| The company offers an attractive and challenging work environment. | 4.31 | 
| The company offers career opportunities. | 4.17 | 
| The company promotes cultural and gender diversity in relation to its employees. | 4.45 | 
| The company has compensation and benefits practices that favor the attraction and retention of professionals. | 4.10 | 
| The company develops actions that favor the reduction and prevention of stress | 4.10 | 
| The company favors the adoption of a healthy lifestyle by its employees. | 4.03 | 
| The company is concerned about the well-being of its employees. | 4.03 | 
| The company favors the balance between the personal and professional life of its employees | 4.23 | 
| The company provides ergonomic conditions in the workplace. | 3.92 | 
| The company is concerned about its employees’ satisfaction and motivation. | 4.10 | 
| The company offers professional training to employees, with a long-term vision. | 4.02 | 
| The company invests in the training and development of different groups of employees. | 4.03 | 
| The company invests in the employees’ education | 4.23 | 
| The company invests in the training of employees and in the development of their knowledge. | 4.02 | 
| HAPPINESS AT WORK | |
| I enjoy what I am doing at work. | 4.03 | 
| My organization does not have proper guidelines to regulate term behavior and work that requires collective effort | 4.23 | 
| I feel internally driven to do great things at my work | 4.03 | 
| At my work, I remain inspired and try to inspire others as well. | 4.23 | 
| The decision-making process in my company is fair and just. | 4.03 | 
| I hate lot of people here for always being around the boss for personal gains | 1.89 | 
| My organization provides all necessary training and information to complete work on time | 4.03 | 
| We celebrate and cheer each other at the accomplishment of targets. | 4.23 | 
| When I start doing my work, I forget everything else | 4.02 | 
| I don’t get sufficient credit for my contributions. | 1.89 | 
| I am not very comfortable in approaching my boss. | 1.89 | 
| I feel stressed at work. | 1.89 | 
| I continue to do a task till it is perfectly done. | 4.03 | 
| Top leaders of my organization have a clear vision and focus. | 4.23 | 
| My company does not have a proper interface that can allow us to work for social cause. | 4.02 | 
| Often, I feel like quitting my job. | 1.47 | 
| EMPLOYEE ENGAGEMENT | |
| At work I feel like bursting with energy. (VI01) | 4.02 | 
| I find the work that I do meaningful and purposeful. (DE01) | 4.03 | 
| Time flies when I am at work. (AB01) | 4.23 | 
| At my job I feel strong and vigorous. (VI02) | 4.02 | 
| I am enthusiastic about my job. (DE02) | 4.03 | 
| When I work, I forget everything else around me. (AB02) | 4.23 | 
| My job inspires me. (DE03) | 4.03 | 
| When I get up in the morning, I feel like going to work (VI03) | 4.23 | 
| I feel happy when I work intensively. (AB03) | 4.02 | 
| I am proud of the work that I do. (DE04) | 4.02 | 
| I am immersed in my work. (AB04) | 4.03 | 
| I can continue to work for long periods of time. (VI04) | 4.23 | 
| My job is challenging enough. (DE05) | 4.02 | 
| I get carried away when I work. (AB05) | 4.03 | 
| At my job, I am mentally resilient. (VI05) | 4.23 | 
| It is difficult to detach myself from my job. (AB06) | 4.03 | 
| At my job, I always persevere, even when things do not go well. (VI06) | 4.23 | 
| HAW | SHRM | ||
|---|---|---|---|
| HAW | Pearson Correlation | 1 | 0.943 ** | 
| Sig. (2-tailed) | 0.000 | ||
| N | 473 | 473 | |
| HAW | EE | ||
|---|---|---|---|
| HAW | Pearson Correlation | 1 | 0.947 ** | 
| Sig. (2-tailed) | 0.000 | ||
| N | 473 | 473 | |
| Disclaimer/Publisher’s Note: The statements, opinions and data contained in all publications are solely those of the individual author(s) and contributor(s) and not of MDPI and/or the editor(s). MDPI and/or the editor(s) disclaim responsibility for any injury to people or property resulting from any ideas, methods, instructions or products referred to in the content. | 
© 2025 by the authors. Licensee MDPI, Basel, Switzerland. This article is an open access article distributed under the terms and conditions of the Creative Commons Attribution (CC BY) license (https://creativecommons.org/licenses/by/4.0/).
Share and Cite
Usha, M.; Ramkumar, N. Happy Workers, Healthy Business: The Impact of Sustainable Human Resource Management and Workplace Happiness on Employee Engagement of Women Employees in Tea Plantations. Sustainability 2025, 17, 1047. https://doi.org/10.3390/su17031047
Usha M, Ramkumar N. Happy Workers, Healthy Business: The Impact of Sustainable Human Resource Management and Workplace Happiness on Employee Engagement of Women Employees in Tea Plantations. Sustainability. 2025; 17(3):1047. https://doi.org/10.3390/su17031047
Chicago/Turabian StyleUsha, M., and N. Ramkumar. 2025. "Happy Workers, Healthy Business: The Impact of Sustainable Human Resource Management and Workplace Happiness on Employee Engagement of Women Employees in Tea Plantations" Sustainability 17, no. 3: 1047. https://doi.org/10.3390/su17031047
APA StyleUsha, M., & Ramkumar, N. (2025). Happy Workers, Healthy Business: The Impact of Sustainable Human Resource Management and Workplace Happiness on Employee Engagement of Women Employees in Tea Plantations. Sustainability, 17(3), 1047. https://doi.org/10.3390/su17031047
 
        

 
       