Next Article in Journal
Behavior-Dependent Pricing: An IoT-Enabled Pricing Model Under Servicizing
Previous Article in Journal
A Multi-Layered Framework for Circular Modular Timber Construction: Case Studies on Module Design and Reuse
Previous Article in Special Issue
Sustainable Soil Stabilisation Using Water Treatment Sludge: Experimental Evaluation and Metaheuristic-Based Genetic Programming
 
 
Font Type:
Arial Georgia Verdana
Font Size:
Aa Aa Aa
Line Spacing:
Column Width:
Background:
Article

Core Challenges for Sustainable River Flood Management

by
João Nuno Fernandes
Hydraulics and Environmental Department, National Laboratory for Civil Engineering (LNEC), 1700-066 Lisbon, Portugal
Sustainability 2025, 17(24), 10981; https://doi.org/10.3390/su172410981
Submission received: 21 October 2025 / Revised: 20 November 2025 / Accepted: 28 November 2025 / Published: 8 December 2025
(This article belongs to the Special Issue Environmental Protection and Sustainable Ecological Engineering)

Abstract

River flood management is a complex, multidimensional challenge that requires the integration of technical, social, and regulatory perspectives, among others. This study examines the main challenges in achieving sustainable river flood management and provides a comprehensive framework for addressing them. It explores approaches to mitigate the increasing frequency and severity of river floods, which are worsened by urban expansion and climate change. This study distinguishes river floods from other types, highlighting their specific characteristics and impacts. It presents a timeline of flood management, from traditional levee construction to modern integration in water resources management. Three critical perspectives are included: the Social Component, which stresses the importance of community engagement, equitable risk distribution, and cultural considerations; the Technical Component, which evaluates current technologies such as predictive hydrological models, green infrastructure, and early warning systems; and the Regulatory Component, which reviews existing policies and legal frameworks, noting gaps in international cooperation and enforcement. The paper emphasizes the need for interdisciplinary collaboration and robust governance. By addressing these core challenges, it offers insights for policymakers, engineers, and stakeholders seeking to mitigate flood risks in a rapidly changing world.

1. Introduction

Sustainable river flood management represents one of the most pressing challenges facing contemporary society as climate change intensifies extreme weather events and rapid urbanization increases vulnerability in flood-prone areas. The increasing frequency and severity of river floods worldwide have transformed flood management from a primarily engineering concern into a complex, multidisciplinary challenge requiring the integration of technical innovation, social considerations, and robust regulatory frameworks. This transformation reflects a fundamental shift from traditional flood control approaches, which relied heavily on structural measures like levees and dams, toward more comprehensive risk management strategies that recognize the inherent uncertainties and the need for adaptive and ecological solutions.
The economic and social implications of river flooding continue to escalate globally, with projected annual damages exceeding USD 1 trillion by 2050 as populations and assets increasingly concentrate in flood-vulnerable areas [1]. Recent catastrophic events, such as the 2021 German Ahr Valley floods, which generated peak discharges several times higher than historical averages, and the 2024 flooding in Valencia, Spain, demonstrate the limitations of existing flood management infrastructure when confronted with unprecedented hydrological conditions. The Ahr Valley represents a temperate central European river basin, while Valencia exemplifies the semi-arid, torrential Mediterranean catchments of southern Europe. Both regions face unique hydrological risks and urbanization pressures, offering insights into the diverse failures. These events show the critical need for management approaches that can accommodate non-stationary climate conditions while addressing the complex interactions between human development and natural flood processes.
Contemporary flood management faces fundamental challenges that extend beyond traditional hydraulic engineering. Climate change is altering precipitation patterns globally, with atmospheric water-holding capacity increasing due to the rise in temperature, leading to more intense rainfall events that exceed the design capacity of existing infrastructure. Recent IPCC assessments provide high confidence that extreme precipitation events are increasing, which has contributed to a greater frequency and magnitude of river floods globally. However, there remains low confidence in detecting consistent regional changes in river flooding, as outcomes are highly dependent upon local catchment characteristics and evolving land use [2]. Simultaneously, urbanization processes are fundamentally modifying catchment hydrology through increased imperviousness, altered drainage patterns, and encroachment into natural floodplains, creating conditions where urban areas can experience flood peaks up to 10 times higher than comparable rural areas. These physical changes occur within social contexts characterized by persistent environmental injustices, where marginalized populations face disproportionate flood exposure and limited adaptive capacity.
The evolution of flood management thinking has progressed through several paradigmatic shifts, from ancient civilizations’ empirical approaches to modern integrated water resources management frameworks. Historical analysis reveals that while engineering capabilities have advanced dramatically, fundamental challenges persist in balancing flood protection with nature preservation, economic development with safety, and individual property rights with collective risk reduction. The emergence of concepts such as “living with floods” and “room for rivers” reflects the growing recognition that sustainable flood management requires working with natural processes rather than attempting to completely control them.
Current research reveals significant gaps in understanding the interactions between technical, social, and regulatory components of flood management systems. Despite substantial advances in hydrological modeling, hydraulic analysis, and monitoring technologies, integrating these technical capabilities with social vulnerability assessments and regulatory frameworks remains a significant challenge.
The regulatory landscape for flood management exhibits considerable variation across jurisdictions, creating challenges for coordinated action in transboundary river systems. The European Union Floods Directive of 2007 represents an ambitious attempt to harmonize flood risk management across European Union member states, yet implementation experiences reveal persistent difficulties in balancing technical requirements with local social and political contexts. Legal frameworks must address complex trade-offs between development pressures, environmental protection, and flood safety while adapting to changing climate conditions and the evolving scientific understanding of flood processes.
Key global trends in flood frequency, severity, and socioeconomic impacts have shifted markedly over recent decades. The frequency of flood events (especially small- and medium-scale floods) has increased globally, a trend driven by a combination of climate variability, more frequent extreme precipitation, rapid urbanization, and changes in land use that increase vulnerability in flood-prone areas [3]. Despite this rising number of flood events and the growing exposure of populations and assets, there has been a notable global decline in flood-related fatalities, particularly in Europe and other high-income regions. These global and regional trends mask significant local variation. Some regions have seen increased exposure and losses due to concentrated development in flood-prone areas, while others have benefited from declining exposure and improved resilience. The socioeconomic impacts of floods remain most severe in low- and middle-income countries, where limited infrastructure, lack of insurance, and weak institutional capacity hinder effective disaster response and recovery. Moreover, the economic costs of flooding continue to rise in many rapidly urbanizing regions, as higher-value infrastructure and denser populations are increasingly at risk.
This paper aims to provide a comprehensive framework for understanding and addressing the core challenges facing sustainable river flood management through systematic analysis of technical, social, and regulatory components and their interactions. By examining diverse flood types, historical management evolution, and contemporary case studies from multiple global contexts, this research seeks to identify key principles and strategies for the development of more effective, equitable, and sustainable flood management systems. The analysis integrates insights from hydrology, hydraulic engineering, social science, and legal issues to develop references for policymakers, practitioners, and researchers working to reduce flood risks.
This paper is focused on river floods. As explained in Section 3, this type of flood differs fundamentally from pluvial and compound flood events in both their primary drivers and spatiotemporal characteristics. River floods are typically caused by prolonged and/or intense precipitation over the upstream catchment, leading to a gradual rise and overtopping of riverbanks, often affecting large areas for several days to weeks as water flows downstream.

2. Methodology

Understanding the varied characteristics and underlying mechanisms of different flood types provides essential knowledge for developing effective management strategies. While this analysis focuses specifically on river floods, comprehensive risk management requires recognition that multiple flood types often interact within the same geographic areas, creating compound risks that demand integrated assessment and response approaches.
This research uses a qualitative, integrative, and interdisciplinary methodology to explore the core challenges of sustainable river flood management. The analysis combines documentary research, case study review, and synthesis of the scientific literature drawn from the fields of engineering, hydrology, social sciences, and law. Rather than relying on a single analytical framework, this study builds a structured conceptual analysis that integrates empirical insights with theoretical perspectives.
A review of the scientific literature was conducted through targeted searches in databases such as Scopus, Web of Science, and Google Scholar using keywords including “river flood management”, “flood governance”, “hydrological modeling”, “flood risk regulation” and “social vulnerability”. Emphasis was placed on peer-reviewed sources published in the last decade, although foundational and widely cited references were also included to ensure continuity of knowledge. In parallel, legal frameworks and policy documents were selected for their regulatory relevance, regional impact, and representativeness of broader governance trends, most notably the European Union Floods Directive and international water law principles.
To enhance the practicality and contextual richness of the analysis, recent real-world flood events were incorporated as illustrative case studies. These cases were chosen for their relevance in highlighting challenges related to infrastructure capacity, early warning, social vulnerability, and legal response. The different types of flooding discussed (e.g., fluvial, pluvial, coastal, flash, and structural failure) were categorized and examined through their physical, temporal, and spatial attributes, enabling clearer differentiation of their risk profiles and management implications.
The analytical structure of the study is organized along three core issues: technical, social, and regulatory, which represent the key dimensions shaping flood management. These axes were cross-referenced with the five classic phases of disaster risk management: prevention, mitigation, preparedness, response, and recovery. This structure allowed for a systematic and coherent evaluation of each component, facilitating the identification of both recurring challenges and strategic opportunities across disciplinary boundaries.
By adopting this comprehensive methodological framework, the study seeks to present a holistic perspective on the complexities of river flood risk and management. The approach highlights the interconnectedness of physical processes, societal factors, legal frameworks and institutional practices, encouraging the development of integrated and adaptive management strategies.

3. Types of Floods

3.1. Overview

Although this paper focuses mainly on river floods, effective risk management must address all flood types, as each requires distinct strategies for mitigation, preparedness, response, and recovery. This section outlines five main flood types, namely, river, pluvial, coastal, flash, and those caused by structural failure, assessing their physical drivers and implications for sustainable planning and management (see Table 1).
The duration of flood events varies significantly depending on the type of flood, primarily due to their causes and environmental context (see Figure 1).
Fluvial floods typically develop gradually over days to weeks as rivers overflow their banks due to prolonged rainfall. This slow onset allows for some warning and preparation, but the extended duration can lead to widespread and persistent damage. In contrast, pluvial floods, which occur in urban areas when intense rainfall overwhelms drainage systems, usually last from several hours to a few days. These events can disrupt city life and infrastructure, but generally recede more quickly than riverine floods. Coastal floods, driven by storm surges or high tides, usually occur over a period of hours to days, often coinciding with severe weather events like hurricanes. Flash floods and floods caused by structural failures, such as dam or levee breaches, are the most abrupt, developing within minutes to hours. These sudden floods pose significant risks to life and property due to their rapid onset and powerful water flow, leaving little time for warning or evacuation. Understanding the typical duration of each flood type is crucial for effective emergency response and mitigation strategies.

3.2. River (Fluvial or Riverine) Floods

River floods, also known as fluvial or riverine floods, occur when the water level in a river, creek, or stream rises, allowing water to flow onto the surrounding land. When rivers exceed their channel capacity due to prolonged rainfall, snowmelt, or ice-jam obstructions, floodplain are inundated. These events typically develop over days to weeks, with inundation patterns strongly tied to watershed characteristics and antecedent soil moisture [5].
The severity of a river flood is mainly determined by the terrain profile and the duration and intensity of rainfall in the river’s catchment area. Other factors include soil water saturation and climate change effects on rainfall duration and intensity. In flatter areas, floodwater tends to rise more slowly and be shallower but can remain for days. In hilly or mountainous areas, flood processes may be faster—especially right after a heavy rain—drain very quickly, and cause additional damage due to debris flow [6].
The damage from a river flood can be increased, as the overflow affects smaller rivers downstream, which can cause dams and dikes to break (see Section 4.6 related to floods due to structural failure). In any case, the processes involving the interactions between the slower flow in the main channel and the faster flow in the floodplains must be taken into account [7,8].
The 2021 study of the Upper Danube River Basin demonstrated that 62% of extreme fluvial floods resulted from multi-day rainfall events interacting with saturated catchments, emphasizing the role of basin-scale hydrological processes [4].
Recent mitigation strategies increasingly prioritize nature-based solutions, such as floodplain restoration, which can reduce peak discharges by 15–25% in medium-sized basins [9]. However, the 2021 German Ahr Valley floods revealed systemic vulnerabilities in legacy flood infrastructure, showing the need for adaptive design standards that account for changing precipitation regimes [5].
Fluvial floods can create significant economic damage due to their extensive reach and duration, as their effects can be widespread and long-lasting. They can inundate vast stretches of land, damaging crops, infrastructure, and property. River floods also have the potential to alter landscapes by depositing sediment and reshaping river channels. In some cases, these floods can lead to the displacement of communities and disruption of economic activities for extended periods. Despite their slower onset compared to flash floods, river floods remain a significant challenge for flood management and mitigation strategies.

3.3. Pluvial (Urban) Floods

Pluvial (or urban) floods results from intense rainfall that exceeds the capacity of urban drainage systems, occurring independently of overflowing rivers or other water bodies. Typically forming gradually, these floods allow time for evacuation and usually involve shallow water depths (often under one meter) posing minimal immediate risk to life but potentially causing substantial economic losses.
The impact of pluvial floods can be particularly severe in urban areas with large impermeable surfaces. A study of 36 Polish urban catchments identified that pluvial flooding becomes frequent when impervious surface coverage exceeds 68%, emphasizing land use over drainage capacity as the main driver [10]. The 2020 Milan floods, triggered by 142 mm of rain in just three hours, caused EUR 200 million in damage despite the city’s advanced stormwater infrastructure, highlighting how urbanization intensifies pluvial risks [9].
These floods can cause substantial damage to properties, disrupt transportation, and lead to economic losses. Managing pluvial floods often requires improved urban planning, enhanced drainage systems, and the implementation of sustainable urban drainage solutions to increase water absorption and reduce runoff.

3.4. Coastal Floods

Coastal floods occur when seawater submerges dry and low-lying land [5]. These floods can result from various factors, including high tides, spring tides, and storm surges, especially when compounded by high winds [5,11]. Low-pressure systems like tropical storms, hurricanes, and cyclones play a significant role in causing coastal flooding by bringing strong winds and heavy rainfall, contributing to rising sea levels [11].
The impact of coastal flooding has intensified due to climate change effects such as sea level rise and an increase in extreme weather events [5]. Human modifications to coastal environments, such as groundwater extraction leading to land subsidence and the construction of sea walls altering natural beach processes, can exacerbate coastal flooding risks [5]. To mitigate these risks, both structural methods (like sea walls) and non-structural approaches (such as coastal management and behavioral adaptations) are employed [5]. Natural defenses, including gravel bars, sand dune systems, and ecosystems like mangroves and salt marshes, also play a crucial role in buffering against coastal flooding [5].
Coastal inundation combines storm surges, tidal variations, and sea-level rise, with compound events (e.g., surge + rainfall) increasing 137% in frequency since 2000 along European coasts [12].

3.5. Flash Floods

Flash floods are sudden, short-duration flood events triggered by intense rainfall, often from severe thunderstorms, hurricanes, or tropical storms [6]. They may also be caused by rapid snowmelt or sudden releases of water due to ice jams. These floods are especially dangerous in areas with steep terrain or urban environments where impermeable surfaces accelerate runoff [6].
Characterized by their rapid onset—occurring within minutes to a few hours—flash floods can inundate low-lying areas with little or no warning. Their power is rather high, capable of sweeping away vehicles, uprooting trees, shifting boulders, and destroying buildings and infrastructure [4].
Flash floods pose significant risks to life and property and their disproportionate danger is illustrated in global examples. On average, they cause more fatalities in the U.S. than tornadoes, hurricanes, or lightning [6]. Beyond immediate destruction, they can deposit massive amounts of sediment and damage vegetation not adapted to frequent flooding [6]. A 2021 hydrological study in China’s Jinhua Basin found that although flash floods accounted for only 19% of total flood volume, they were responsible for 31% of flood-related casualties [13].
To mitigate these threats, advanced forecasting tools are being developed. One of the examples is machine learning models that may integrate satellite rainfall data to predict flash floods up to 12 h in advance [14]. The precise accuracy of such systems can vary widely depending on the volume and quality of training data, as well as the selection of input. Although these tools offer promising support for early warning systems, rapid onset- and infrastructure-related limitations still pose challenges for timely response.

3.6. Floods by Structural Failure

Floods caused by structural failure occur when man-made structures designed to control or contain water (e.g., dams or levees) fail due to design flaws, poor maintenance, natural wear, or extreme external pressure.
Dam-break floods are among the most catastrophic hydrological events, occurring when a dam fails and releases a sudden, massive volume of water downstream. The causes of such failures can be structural deficiencies, overtopping due to extreme rainfall, seismic activity, poor maintenance, or even deliberate human actions.
Though rare (<0.1% of flood events), dam failures produce catastrophic inundation waves propagating at velocities exceeding 20 m/s [12]. The unpredictability and rapid onset of dam-break floods make early warning systems critically important for risk reduction and disaster response. Unlike riverine floods, which may develop over hours or days, dam-break floods can inundate downstream communities with little or no warning. Modern flood risk management emphasizes the integration of real-time monitoring, structural health assessment, and advanced hydrodynamic modeling to predict potential failure scenarios and downstream inundation zones. Early warning systems must be capable of detecting both meteorological triggers (such as extreme rainfall) and structural anomalies in dams, disseminating alerts through multiple communication channels including sirens, radio, mobile networks, and digital platforms. The effectiveness of these systems depends not only on technological reliability but also on public education, preparedness drills, and clear evacuation protocols [6].
Recent advances in remote sensing, digital elevation modeling, and artificial intelligence have further enhanced the ability to predict and map dam-break flood hazards. For example, the use of high-resolution satellite data and digital terrain models enables authorities to delineate flood hazard zones, estimate travel times of flood waves, and identify critical infrastructure and vulnerable populations at risk [15].
In a rather different scale, another structural failure are the floods resulting from the blockage of drainage systems. These floods are significant and a growing challenge, particularly in urban environments. The blockages are often caused by the accumulation of debris such as leaves, litter, sediment, or, in some cases, ice, which prevent stormwater from effectively draining away during heavy rainfall events. When drainage systems are obstructed, even moderate precipitation can lead to localized surface flooding, as water quickly accumulates on streets, in basements, and around buildings. This type of flooding is distinct from riverine or coastal floods, and is often referred to as urban or pluvial flooding. The 2013 Toronto flood, for example, saw extensive property damage and transportation disruption largely due to overwhelmed and blocked drainage infrastructure during a record rainfall event [16].

4. Flood Management Timeline

4.1. From Flood Control to Resilience Flood Management

Responding to floods requires a comprehensive understanding of their triggering factors, which may include extreme precipitation, land use changes, extreme weather events, and failures in containment infrastructure, depending on the type of flood. The impact of floods can be amplified by factors such as soil impermeabilization in urban areas and insufficient drainage systems. In the current context, flood management is guided by international policies and directives, such as the European Union Floods Directive (2007/60/EC), which establishes flood risk management plans.
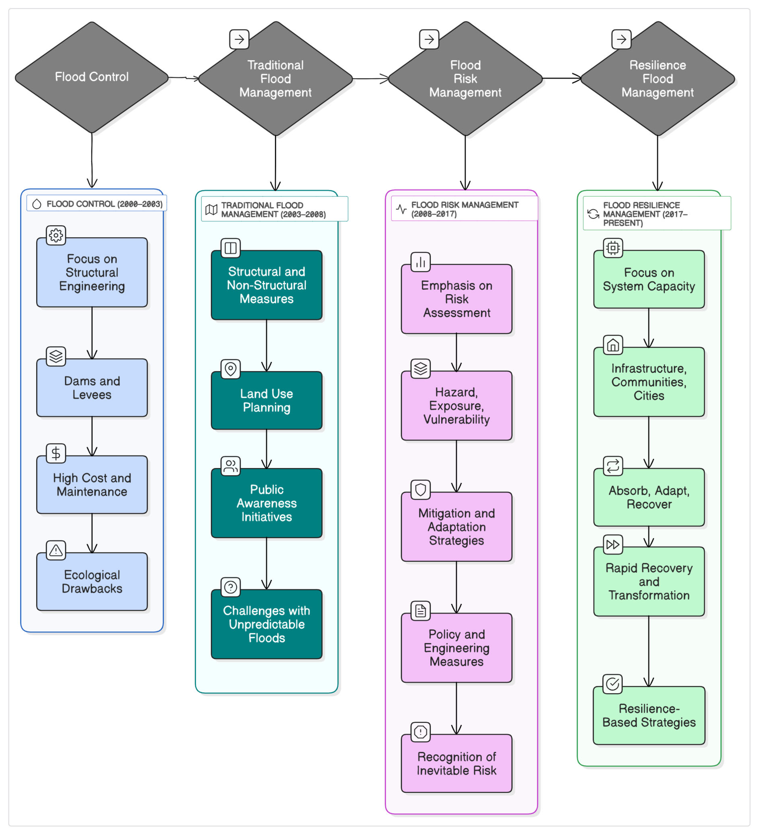
Flood management has undergone significant evolution over recent decades, reflecting both advances in scientific understanding and the growing complexity of flood risks. Figure 2 presents a schematic view of this evolution. The earliest dominant approach, known as flood control, relied heavily on structural engineering solutions such as dams, levees, and floodwalls to prevent inundation. The focus was primarily on keeping water out, rather than understanding or adapting to the underlying risks. Wang et al. [17] provided a comprehensive review of the evolution of flood management strategies, analyzing research trends from 2000 to 2021 and highlighting the transition from traditional flood control toward a more resilient and sustainable flood management paradigm. The authors conducted a detailed bibliometric analysis of nearly 30,000 publications to identify research hotspots, trends, and the emergence of new concepts in flood management.
As limitations of purely structural approaches became apparent, traditional flood management began to incorporate both structural and non-structural measures. This included land use planning, floodplain zoning, and public education campaigns aimed at reducing vulnerability and exposure. However, traditional strategies struggled to cope with the increasing frequency and unpredictability of flood events, particularly as urbanization and climate change intensified the scale and complexity of flood hazards [18]. The unpredictability of extreme weather events exposed the shortcomings of relying solely on historical patterns and static defenses.
The next major shift was toward flood risk management, which emphasizes a comprehensive understanding of risk by integrating assessments of hazard, exposure, and vulnerability [19]. This approach recognizes that some level of flood risk is inevitable and seeks to minimize impacts through a combination of engineering, policy, and adaptive strategies. Flood risk management comprises continuous monitoring and reassessment, aiming to reduce risk to an acceptable level through prevention, mitigation, preparedness, and response measures. It also acknowledges the importance of managing residual risks and preventing the creation of new ones, making it a more dynamic and adaptive framework than previous models.
Most recently, the concept of flood resilience management has emerged, focusing on enhancing the capacity of infrastructure and communities to absorb, adapt to, and recover from flood events. Resilience-based strategies go beyond minimizing damage; they aim to enable rapid recovery and even transformation to a stronger, more adaptable state after disasters. This approach is increasingly important as the magnitude and complexity of flood risks grow, requiring not just protection and mitigation, but also the ability to learn from and adapt to changing conditions. The transition from control to resilience represents a broader trend in disaster management, emphasizing sustainability, flexibility, and long-term adaptation.
Flood management is a dynamic, multi-phase process that integrates legal, scientific, technological, and socio-economic strategies to reduce risk, minimize impacts, and foster resilience against flood disasters. As climate change, urbanization, and environmental degradation intensify, the need for comprehensive and adaptive flood risk management becomes increasingly urgent.
Effective flood management is typically framed around five key phases: prevention, mitigation, preparedness, response, and recovery. Each of them plays an important role in reducing flood risk and enhancing societal resilience. Table 2 presents a summary of these phases, which will be further explained in the next subsections.

4.2. Prevention

Flood prevention aims to eliminate or significantly reduce the risk of flood occurrence by addressing hazards at their source. Traditional approaches have focused on structural interventions such as dams, levees, and reservoirs. However, the recent literature emphasizes the limitations of relying solely on engineered solutions, particularly given the challenges of sedimentation, environmental degradation, and maintenance [17]. Non-structural measures, such as land use planning, zoning regulations, and the preservation of natural floodplains, are increasingly recognized as critical for sustainable prevention [17,19]. The adoption of green infrastructure and low-impact development practices, including permeable pavements, urban wetlands, and riparian buffers, has proven effective in urban environments by reducing surface runoff and enhancing infiltration.
The integration of ecosystem-based adaptation into prevention strategies is advocated to support the Sustainable Development Goals and foster innovative, nature-based solutions for flood risk reduction. Adaptive flood risk management, which accounts for evolving hazards, exposure, and vulnerability due to land use and climate change, is essential for effective prevention [19].

4.3. Mitigation

Mitigation refers to actions taken to reduce the adverse impacts of floods when they do occur. This phase includes both structural measures (e.g., floodwalls, retention basins, diversion channels) and non-structural interventions (e.g., insurance schemes, risk communication, and community engagement) [19]. The recent literature highlights the growing importance of nature-based solutions which restore or mimic natural hydrological processes and deliver co-benefits for biodiversity and ecosystem services [17].
The effectiveness of structural mitigation is highly context-dependent and can be challenged by factors such as inadequate sediment management, insufficient environmental monitoring, and weak community participation [20]. The concept of residual risk (that remains after all mitigation measures are implemented) highlights the need for continuous monitoring and adaptation of strategies.

4.4. Preparedness

Preparedness encompasses the planning, capacity-building, and system development necessary to ensure effective response to flood events. Key components include the establishment of early warning systems, emergency response plans, public education campaigns, and regular training exercises [8,9]. Advances in remote sensing, hydrological modeling, and real-time data integration have significantly improved flood forecasting and early warning capabilities, enabling more timely and targeted interventions [7,8].
Community-based adaptation approaches, which leverage local knowledge and participatory planning, are increasingly recognized as vital for enhancing preparedness, particularly in vulnerable and marginalized communities [10]. Effective preparedness also requires robust coordination among stakeholders, clear communication channels, and the integration of scientific and local knowledge in decision-making processes [11,17].

4.5. Response

The response phase is activated during and immediately after a flood event, focusing on actions aimed at saving lives, protecting property, and minimizing immediate harm. Core activities include evacuation, deployment of emergency services, provision of temporary shelter, and distribution of relief supplies [11,12]. The effectiveness of response efforts is closely linked to the quality of preparedness, the availability of real-time information, and the ability to adapt to rapidly changing conditions [8,9].
Recent studies emphasize the challenges of coordinating response efforts in multi-hazard contexts, such as the simultaneous occurrence of floods and pandemics, which require integrated strategies for health, logistics, and risk communication [11,12]. The use of advanced flood early warning systems, supported by numerical modeling and geospatial data, has proven instrumental in reducing casualties and economic losses [8].

4.6. Recovery

Recovery involves the restoration and improvement of affected communities following a flood. This phase includes rebuilding infrastructure, restoring essential services, providing psychosocial support, and implementing measures to reduce future vulnerability [17,19]. The recovery process offers opportunities to “build back better” by integrating resilience and sustainability into reconstruction efforts, thereby addressing underlying vulnerabilities and enhancing long-term adaptive capacity [13,17].
Holistic recovery approaches, informed by lessons learned and scientific evidence, are critical for promoting sustainable development and reducing future flood risk. The literature highlights the importance of monitoring flood risk evolution over time, adapting recovery strategies to changing conditions, and ensuring that recovery efforts do not inadvertently increase future risk through maladaptive practices [19].

5. Social Component

The social component is an essential dimension of effective flood management, as floods are not only meteorological, hydrological, hydraulic and environmental phenomena but are also deeply linked with human activities and ways of living. While engineering solutions and hydrological and hydraulic models play critical roles, the overall success of flood management depends significantly on how individuals and communities perceive, prepare for, respond to, and recover from flood events. Incorporating social dimensions into flood management ensures that policies and interventions are inclusive, equitable, and sustainable.
During the mitigation phase, the social component contributes to reducing long-term flood risk by ensuring that the voices and needs of affected communities are integrated into planning and decision-making processes. Kaufmann & Wiering (2021) [21] analyzes how public participation is implemented under the EU Floods Directive compared the implementation of public participation under the EU Floods Directive and the Water Framework Directive, emphasizing the importance of integrating community perspectives into flood risk management, particularly regarding land use regulation and floodplain zoning. The authors highlight that inclusive participation fosters public acceptance of mitigation measures and strengthens trust in institutional processes.
Community engagement also increases acceptance of risk-reduction measures, especially when such policies may restrict land use or require resettlement. Social vulnerability assessments can identify groups that are disproportionately at risk, such as low-income families, elderly individuals, and historically marginalized populations. A typical social vulnerability assessment framework for flood risk incorporates a composite index built from several key indicators, with weights reflecting their relative importance (Keating et al. 2017 [22]). Common dimensions and indicators include:
  • Socio-economic status/income level (e.g., percentage of low-income households)
  • Demographic structure (e.g., proportion of elderly and children)
  • Infrastructure accessibility (e.g., distance to emergency services, hospitals)
  • Education level (e.g., percentage of population with primary or higher education)
  • Physical disability/health status (e.g., number of people with mobility or health limitations)
  • Language and information access (e.g., percentage of population with limited proficiency in the national language)
Weights can be established using expert elicitation or principal component analysis and are usually normalized to sum to 1. The specific choice of indicators and weighting scheme should be adapted to local context and supported by data availability.
In this context, Scolobig (2015) [23] stresses the effectiveness of participatory mitigation strategies in Alpine regions, noting how co-designed early warning systems and zoning regulations contribute to more equitable outcomes. Transparency in planning enhances community ownership and facilitates smoother implementation of risk-reduction interventions.
The 2011 “superflood” in Manitoba, Canada, exemplifies institutionalized environmental injustice, where flood mitigation strategies diverted water toward First Nations reserves to protect urban centers like Winnipeg [24]. This decision, rooted in colonial land use practices, displaced Indigenous communities and exacerbated existing health disparities—a violation of both procedural and distributive justice principles [25].
In the preparedness phase, social awareness and education are key to building community resilience. Risk communication campaigns, when designed with cultural and linguistic sensitivity, can empower people to take proactive measures such as creating emergency plans, participating in drills, and understanding early warnings.
Local organizations and community-based networks often play a key role in preparedness, as they possess the trust and proximity needed to mobilize collective action. Social capital, defined by trust, cooperation, and strong community ties, becomes a major asset for building readiness. Butler (2017) [26] explores how trust and transparency influence public buy-in for flood preparedness policies. Their study of UK flood management reveals that participatory practices, such as community mapping, reduce social conflict and increase compliance with land use regulations. Moreover, the authors stress that social assessments during mitigation and preparedness planning are critical for addressing power imbalances and ensuring equitable policy outcomes.
Emerging approaches reframe communities from passive recipients and beneficiaries to active co-producers of flood knowledge. In Seoul, South Korea, participatory vulnerability assessments incorporating resident feedback identified critical risk factors overlooked by technical models, including basement dwellings in aging neighborhoods [27]. These insights enabled targeted infrastructure upgrades and social support programs, reducing flood mortality rates by 37% between 2018 and 2022. Complementing these efforts, the country’s “Flood Literacy Index” used personalized vulnerability scores and neighborhood-level preparedness competitions to boost household insurance uptake from 12% to 67% across pilot cities between 2020 and 2023. The reach of these initiatives was enhanced by the deployment of cultural mediators to translate technical terminology into locally relevant narratives.
In the response phase, the strength of the social organization can significantly influence the effectiveness of emergency operations. A population that trusts local authorities and understands the risks is more likely to comply with evacuation orders [28]. Communities with strong social ties often engage in mutual aid, helping each other to evacuate, share resources, and protect the most vulnerable members. Local knowledge about terrain, infrastructure, and mobility constraints also improves the relevance and timeliness of formal response efforts.
Community-led approaches were observed to strengthen flood response capacity in the Bangladesh’s Union Councils [29]. By training local volunteers to disseminate forecasts and guide evacuations, these councils achieved 89% population coverage in pilot areas, a significant improvement over top-down approach. Similarly, Kuhlicke et al. [28] showed that in New Orleans, residents who mistrust levee systems or government officials are significantly less likely to evacuate during emergencies. Their findings emphasize how institutional trust is directly linked to public responsiveness during crises.
Traditional flood management practices offer valuable complements to engineering solutions. Analyzing two communities in central Vietnam, Hudson et al. (2020) [30] studied the combination of ancestral hydrological knowledge with modern forecasting tools to create hybrid early warning systems. This integration improved evacuation response times by 28% compared to purely technological approaches [30]. However, successful adoption requires reconciling epistemic differences, where Western science often privileges quantitative data over qualitative place-based knowledge.
The increasing use of crowdsourced data, particularly from social media platforms such as Twitter/X, has transformed real-time risk communication. During Nigeria’s 2020 flood season, geolocated social media posts enabled emergency services to prioritize response in underserved urban areas, reducing rescue delays by 41% [31]. However, challenges remain. Algorithmic biases and uneven access to digital platforms risk excluding less technologically adept populations, which stresses the need for inclusive platform governance [32].
Finally, in the recovery phase, social input is essential for ensuring that post-flood rebuilding is equitable and resilient. Recovery programs that actively involve affected populations tend to be more efficient and culturally appropriate. Social considerations also include addressing psychological trauma, restoring livelihoods, and rebuilding community institutions. Fair compensation, inclusive planning, and support for the most vulnerable are necessary to avoid deepening inequalities and to foster long-term social stability. Recovery is not just about physical reconstruction but also about restoring dignity, trust, and hope. The integration of social dimensions into flood management has emerged as a critical paradigm shift, recognizing that technical infrastructure alone cannot address the complex risks posed by river floods. Flood management should go beyond purely technical solutions to embrace holistic and people-centered approaches.
It is important to understand how social vulnerability, community resilience, and participatory approaches shape flood outcomes, arguing that equitable and inclusive strategies are essential for sustainable risk reduction. By analyzing historical precedents, institutional frameworks, and contemporary case studies, it is possible to demonstrate that socially integrated flood management not only saves lives but also strengthens long-term adaptive capacity while addressing systemic inequalities [33]. Spatial analyses in Seoul revealed flood vulnerability correlates strongly with socioeconomic status: neighborhoods with high concentrations of public assistance recipients faced 3.25 times greater flood damage risk compared to affluent areas [27]. In the United States, floodplain development patterns systematically expose low-income households and racial minorities to recurrent flooding, with Black communities experiencing 40% higher flood-related economic losses than white counterparts [34].
The Sendai Framework for Disaster Risk Reduction has further emphasized the importance of “building back better,” advocating equity-focused reforms in flood recovery. Thailand’s post-2011 flood reconstruction policies mandated vulnerability audits and compensatory measures for displaced populations [35]. Similarly, the 2023 revision of the EU Floods Directive introduced legally binding requirements for environmental justice assessments in national flood risk management plans, a development shaped by increasing climate litigation by marginalized groups.
The social component of flood management represents both one of its greatest challenges and one of its most promising frontiers. As evidenced by global case studies, communities are not passive victims of flooding; they are active agents in shaping resilient, adaptive futures. Realizing this potential requires dismantling structural inequalities in risk exposure and democratizing flood governance and decision-making processes. Innovations such as social media-enabled early warning, and culturally embedded preparedness programs point the way forward. Scaling these approaches will demand policy reform, multi-sector collaboration, and sustained investment in community capabilities.

6. Technical Component

6.1. Framework

The technical component of river flood management involves the engineering and technological tools that span the entire disaster management cycle, from preparedness through recovery. In recent decades, technical solutions have advanced from isolated interventions to integrated systems that operate continuously across all phases of flood management. This evolution reflects the growing recognition that effective flood risk reduction requires coordinated technical approaches that encompass structural defenses, predictive modeling, real-time monitoring systems, and adaptive rebuilding strategies, all working in a complete way to address the dynamic nature of flood hazards and vulnerability contexts in an era of non-stationary hydroclimatic conditions.
The preparedness phase represents the foundation of effective flood management, where technical components play a crucial role in establishing the infrastructure and systems necessary for flood risk reduction [17]. Technical solutions focus on developing predictive capabilities and designing protective infrastructure. Flood preparedness relies heavily on updated hydrologic-hydraulic modeling systems that simulate catchment responses under diverse scenarios, enabling proactive infrastructure planning that goes far beyond the empirical observations used by historical civilizations.
These technical systems include river gauge networks, meteorological stations, and satellite-based monitoring tools. The integration of these monitoring systems with advanced modeling capabilities allows for the development of flood forecasting models that can predict flood events days in advance, providing crucial lead time for emergency response preparations. The preparedness phase also encompasses the design and construction of structural flood protection measures; for instance, including levees or retention basins to form the primary line of defense against flood hazards [18].
When flood events occur, the technical approach transitions from preparedness to active response, where real-time monitoring, decision support systems, and emergency infrastructure management become rather relevant [19]. The response phase demonstrates the critical importance of integrated technical systems that can function under extreme conditions while providing accurate information to civil protection and affected communities.
Machine learning algorithms and data-driven approaches enhance the accuracy of flood forecasting during active events, allowing for dynamic adjustments to response strategies based on updated conditions. These technical capabilities enable emergency managers to make informed decisions about evacuations, resource deployment, and operations; for instance, the controlled release of water from reservoirs or the activation of flood barriers.
During active flood events, Earth observation (EO) tools, especially those utilizing satellite remote sensing, play a crucial role in rapidly identifying and mapping inundated areas. These tools use optical and radar sensors to detect the water extent. Synthetic Aperture Radar (SAR) satellites are particularly valuable because they can penetrate cloud cover and operate at night, offering consistent data during severe weather conditions when optical sensors may be hindered. By comparing pre- and post-event satellite imagery, EO systems can detect changes in land surface reflectance and identify newly inundated zones. These flood maps are critical for guiding emergency response and resource allocation and identifying isolated or severely affected populations. One example of the European initiative taking advantage of EO for disaster response is the Copernicus Emergency Management Service-Mapping (EMS-Mapping). Operated by the European Union, EMS-Mapping provides on-demand satellite-based geospatial information to support emergency management authorities both within and beyond Europe. It delivers detailed flood delineation maps, damage assessments, and risk analyses within hours or days of an activation.
Figure 3 shows a real example from EMS-Mapping after the flooding event in Paiporta, a town of approximately 27,000 inhabitants located eight kilometers from Valencia’s city center [36]. On 29 October 2024, residents witnessed a sudden “tsunami” of mud and debris surging through the streets, an event triggered by intense rainfall and upstream hydrological saturation.
Technical components during recovery encompass damage assessment technologies, reconstruction planning systems, and infrastructure rebuilding strategies that incorporate lessons learned from the flood event.
Again, post-flood damage assessment relies heavily on remote sensing technologies, including satellite imagery and aerial surveys, that can rapidly evaluate the extent of infrastructure damage and guide reconstruction priorities [37]. Geographic information systems and spatial analysis tools enable detailed mapping of flood impacts, helping engineers and planners to understand failure mechanisms and identify areas requiring enhanced protection. These technical assessments inform reconstruction decisions that can improve community resilience and reduce vulnerability to future flooding events.
The mitigation phase encompasses the long-term technical strategies designed to reduce flood vulnerability and enhance community resilience through systematic infrastructure improvements and land use modifications [19]. Technical mitigation approaches have evolved from single-purpose flood control structures to integrated systems that provide multiple benefits while addressing the complex interactions between urban development and flood risk. This evolution reflects growing recognition that effective flood mitigation requires technical solutions that can adapt to changing conditions and integrate with broader urban systems [17].
Modern technical mitigation strategies emphasize the development of blue-green infrastructure systems that combine traditional engineering approaches with nature-based solutions to provide comprehensive flood protection [38,39]. These integrated systems include urban green spaces, constructed wetlands, permeable pavements, and bioswales that work together to manage stormwater runoff while providing additional environmental and social benefits.

6.2. Meteorologic and Hydrologic Analysis

Meteorological and hydrological processes play a fundamental role in river flood generation and propagation. The complex interplay of factors contributing to river flooding includes precipitation patterns, catchment characteristics, land use modifications, and the influence of climate change on extreme rainfall. Current methodologies for flood prediction demonstrate considerable advances through integration of process-based models with emerging technologies. Significant uncertainties persist in model performance and flood risk assessment capabilities that warrant continued research and development efforts.
Precipitation extremes constitute the primary driver of river flooding, with their characteristics fundamentally determining flood magnitude and frequency [40].
Extreme convective storms producing heavy precipitation can be categorized into distinct types including deep convective cores, deep-wide convective cores, wide convective cores, and broad stratiform regions, each contributing differently to flood generation processes. The temporal resolution of rainfall events proves critical for accurate flood modeling, with high-intensity rainfall requiring sophisticated approaches to capture the nonlinear relationship between precipitation input and runoff response [41].
Catchment characteristics exert profound influence on flood generation mechanisms through their control of water storage, infiltration, and routing processes [42]. Baseflow significantly contributes to river floods in many regions, with research in Peninsular India demonstrating that baseflow exhibits similar trend patterns as floods, while trends in rainfall and soil moisture show different behaviors [42]. The significant contribution of baseflow to river floods in some regions suggests that traditional surface-water-focused approaches may underestimate flood risks. Development of integrated models that explicitly represent groundwater–surface water interactions could improve flood prediction capabilities. Studies of small urbanized catchments reveal that imperviousness acts as an effective indicator affecting both total runoff volume and peak discharge, while the spatial concentration of impervious surfaces influences flood characteristics differently depending on their distribution patterns [43]. Catchment spatial patterns demonstrate inherent influences on flood risks, with the number and distribution of rainwater inlets affecting peak flow mitigation potential.
Topographic characteristics, soil properties, and drainage network geometry collectively determine the catchment’s hydrological response to precipitation inputs. Research indicates that soil depth correlates negatively with hydrological model performance, suggesting that deeper soils introduce greater complexity in moisture dynamics and runoff generation processes [44].
Land use dynamics fundamentally alter catchment hydrology through modifications to surface roughness, infiltration capacity, and flow routing characteristics. Urban green spaces emerge as key mitigators of flood risk by regulating runoff and enhancing water absorption capacity [45].
Attribution of flood changes to specific drivers remains challenging due to the complex interplay between atmospheric processes, catchment processes, and river system processes [46]. Existing frameworks for flood attribution require regional analysis approaches that exploit scaling characteristics to identify fingerprints of different driving mechanisms [46]. However, the relative importance of these different drivers varies spatially and temporally, complicating the development of generalizable attribution methods.
Advanced process representation should also address the effects of human interventions on flood characteristics. Research indicates that reservoir regulation has positive effects by reducing flood peaks and volumes, while simultaneously increasing the duration of flood events [42]. Incorporating these complex human–natural system interactions into predictive models represents an important area for future development.
Contemporary modeling approaches show significant advances through integration of process-based models with machine learning techniques and remote sensing data. The limitations of existing models stem from parameter uncertainty, scale dependencies, and incomplete process representation, particularly regarding human–natural system interactions and non-stationarity under climate change.
The IPCC AR6 Working Group II (2022) [47] present floods as a compound and systemic risk that demands: (i) integrated technical, ecological, and social solutions; (ii) forward-looking land use and infrastructure planning; (iii) inclusive governance to address uneven vulnerability and resilience gaps. It also cautions against maladaptive practices (e.g., over-reliance on gray infrastructure without social consideration) and emphasizes the importance of flexible, adaptive strategies that evolve with changing climate.

6.3. Hydraulic Analysis

The field of hydraulic engineering in the context of river floods has undergone great transformations, evolving from traditional flood control approaches to sophisticated integrated flood risk management frameworks [48]. Modern hydraulic engineering for river flood management now operates within an integrated framework that considers not only the physical characteristics of flood events, but also their broader socio-economic and environmental implications.
Hydraulic analysis serves as the basis of effective flood risk management, providing the quantitative foundation upon which all subsequent risk assessment and mitigation strategies are built [49]
Traditional hydraulic engineering relied heavily on structural measures such as levees, dams, and diversion channels to manage floods. However, this approach has shown its limitations in the face of modern challenges such as climate change, urban growth, and sustainability demands. Despite significant investments, flood-related losses persist, highlighting the shortcomings of single-purpose engineering solutions [49]
Hydraulic modeling for river flood management employs dimensional approaches ranging from simplified one-dimensional (1D) frameworks to complex three-dimensional (3D) simulations, each offering distinct advantages depending on spatial resolution requirements and computational constraints. One-dimensional models, such as HEC-RAS, solve the Saint-Venant equations along river reaches to predict water surface profiles and discharge characteristics, making them highly efficient for large-scale floodplain studies and steady-flow analyses if specific issues such as floodplain occupation are considered [50]. These models may work in simulating longitudinal flow dynamics in channelized systems but simplify cross-sectional variations by assuming uniform velocity distributions, limiting their ability to capture lateral flooding patterns or complex hydraulic phenomena like eddies or secondary currents. Two-dimensional (2D) models, including MIKE 21 and HEC-RAS 2D, address these limitations by resolving flow dynamics across horizontal planes, enabling detailed mapping of flood inundation extents, velocity fields, and shear stress distributions in urban and topographically complex areas. The integration of 2D hydrodynamic modules with GIS platforms allows for sophisticated flood risk assessments that incorporate land use, infrastructure, and hydraulic structures. While 2D models provide superior spatial resolution compared to 1D approaches, they remain constrained by computational demands when applied to large river networks or long-duration events, often requiring simplified turbulence closure schemes and hydrostatic pressure assumptions.
Three-dimensional (3D) hydraulic models resolve vertical flow components and pressure distributions, offering unparalleled precision for analyzing stratified flows and sediment transport dynamics in critical infrastructure zones such as dam spillways or bridge piers. However, the computational intensity of 3D simulations has restricted their application to localized reaches, inducing the development of hybrid frameworks that combine dimensional reductions with machine learning techniques.
Computational speed remains a key challenge for real-time forecasting and emergency response. Efforts to improve efficiency include parallel computing, AI integration, and GPU use, which can accelerate simulations by up to two or three orders of magnitude [49].

7. Legal Frameworks for River Flood Management

7.1. Core Principles and Policies

Regulatory and legal frameworks serve as the foundation for flood management strategies around the world. Differences in legal approaches reflect varying priorities, governance structures, and historical experiences with flooding. This section examines comparative legal frameworks for flood management across different regions, highlighting challenges in harmonizing legislation, ensuring effective implementation, and addressing transboundary issues.
The regulatory component of river flood management involves the legal, institutional, and policy instruments that govern flood risk reduction, response, and recovery. Effective flood governance requires enforceable laws that mandate cross-sector coordination, as exemplified by the EU Floods Directive’s requirement for member states to integrate flood risk management plans with water framework directives [51]. Modern regulatory systems must balance rigidity for enforcement with flexibility to accommodate changing climate scenarios. One example of this issue is the tension in Sweden’s struggle to reconcile hydropower licensing with floodplain restoration mandates [52].
Flood regulation must address complex trade-offs between development, safety and environmental protection. It also must adapt to changing climate patterns, land use, and growing exposure in flood-prone areas.
As presented in this paper, effective river flood management requires more than technical expertise: it depends on the social approach and sound legal and regulatory principles that guide how decisions are made, risks are shared, and responsibilities are assigned. The legal frameworks for river flood management are founded on a set of core principles that strengthen flood-related legislation and policy worldwide, as presented in Table 3.
These principles help to align national regulations with international standards. By embedding them in legal frameworks, governments and institutions can create a robust and adaptive regulatory system, prioritizing human safety, environmental integrity, and intergenerational responsibility.
Despite these core frameworks, there is significant variation in legal concerns on flood management across countries and regions, shaped by differences in governance structures, socio-economic conditions, exposure to flood risks, and historical experience with major flood events. The types of regulatory documentation used in flood management may include, for instance, water resource management laws, disaster risk management acts, flood-specific legislation, natural resources protection statutes, land use and spatial planning laws, and climate change adaptation legislation. Water resources management laws typically address water use, drainage, and watershed protection, as seen in the Water Acts of Bangladesh, China, and the United Kingdom. Disaster risk management laws, such as those in Bangladesh, India, and Indonesia, focus on multi-hazard risk reduction, preparedness, and emergency response. Some countries, like the United States, have presented flood-specific legislation that directly targets flood risk prevention, control, and mitigation [53].
In Europe, the European Union’s Floods Directive (2007), presented in next sub-section, requires member states to assess and manage flood risks at the river basin level, mandating the creation of flood hazard maps and management plans that account for climate change. Federal countries like Belgium manage flood risks at the regional level, resulting in a patchwork of policies.
In North America, the United States employs a combination of federal laws, alongside state regulations and local ordinances. The federal government provides overarching frameworks and funding, but much of the implementation is decentralized. Canada lacks a comprehensive national flood law, with provinces and territories holding primary responsibility and the federal government supporting mapping and emergency response.
Asian countries present a range of approaches. China’s Ministry of Water Resources leads a hierarchical system with national, basin, and local flood control headquarters, and reforms since 1998 have shifted the focus from structural control to integrated risk management. In Bangladesh, Indonesia, and Nepal, legislation emphasizes a mix of structural and non-structural measures, often integrating disaster risk management and climate adaptation. Japan’s national law mandates comprehensive flood risk assessment, zoning, and investment in both hard and soft measures, coordinated centrally [54].
International and regional agreements, such as the Sendai Framework for Disaster Risk Reduction and the Paris Agreement, increasingly shape national legislation by promoting risk reduction and climate adaptation. Transboundary river basins are managed through international commissions, such as those for the Danube and Rhine, which harmonize regulations and facilitate data sharing.
Legal legislation for river flood management is highly context-dependent, reflecting each country’s governance structure, risk profile, and historical experience. While international best practices are increasingly adopted, significant regional differences remain in the scope, focus, and implementation of flood regulations. Effective flood risk management requires not only robust legal documentation but also coordination across governance levels, integration with spatial and climate policies, and mechanisms for community engagement and adaptation [52].

7.2. Example of Legal Framework—European Union Floods Directive of 2007

7.2.1. Benchmark for Regional Coordination

The European Union Floods Directive of 2007 established a comprehensive framework for assessing and managing flood risks across member states. This directive represents a shift from traditional reactive flood defense approaches to more integrated risk management strategies.
The Directive’s implementation reveals a paradoxical situation regarding public participation. Unlike the Water Framework Directive (WFD) which strongly advocates for public involvement but has seen low public interest, the Floods Directive is less emphatic about participation despite citizens being more directly affected by flood management issues-particularly given the current trend toward a ‘risk management’ approach [55]. This discrepancy highlights the challenge of balancing technical expertise with public engagement in flood management policy.
Studies of FD implementation in Germany show considerable variety in participation approaches, with a general trend toward “less” rather than “more” participation compared to the WFD [55].
This raises questions about the effectiveness of public inclusion in flood management planning and whether regulatory frameworks adequately facilitate meaningful stakeholder engagement.

7.2.2. Transboundary Flood Management: Legal Challenges Across Borders

River systems rarely conform to political boundaries, creating complex legal challenges for flood management. A comparative analysis of flood management legal systems in the Netherlands, Flanders, and France reveals significant differences in approaches to transboundary flood risks, particularly in the Scheldt and Meuse river basins.
These differences highlight a critical knowledge gap regarding the competencies of relevant administrative authorities and the legal instruments available for preventive flood risk management [56]. Without this knowledge, establishing a balanced system for managing transboundary flood risks becomes virtually impossible. The analysis identifies the need for greater compatibility between national legal systems to effectively prevent or mitigate transboundary flood risks [56].
The comparative study demonstrates how domestic legal regimes can create barriers to coordinated action, even when operating under the same EU Directive. Legal frameworks must facilitate cooperation by clearly defining the actors involved and their legal instruments for implementation [56]. This comparison of legal consequences of policy-making and implementation of specific measures provides a foundation for more effective transboundary cooperation.

7.2.3. Public Participation in Flood Risk Management: Legal Frameworks

Legal provisions for public participation in flood risk management vary considerably across jurisdictions. A comparative study of multiple European Member States’ responses to the Floods Directive requirements shows significant variation in how public participation is incorporated into flood risk mapping processes.
The legal basis for participation differs between countries, affecting the form and extent of stakeholder involvement. Some countries have developed robust legal frameworks facilitating meaningful public engagement, while others maintain more minimal compliance with participation requirements [57]. These differences influence the quality and legitimacy of flood management plans and can impact their effectiveness during implementation. Successful public participation requires not only appropriate legal frameworks but also administrative practices that genuinely value stakeholder input. This highlights the challenge of designing regulations that mandate meaningful engagement rather than tokenistic consultation processes.

7.2.4. Compensation Mechanisms: Legal Frameworks for Flood Victims

Legal frameworks for compensating flood victims vary significantly across countries. A comparison of developments in Belgium and the Netherlands examines how these neighboring countries have implemented different approaches to catastrophe compensation, with distinct outcomes [58].
The analysis reveals that the private insurance market is more developed in Belgium than in the Netherlands, where reform processes continue. This comparison enables conclusions about the comparative benefits of comprehensive insurance schemes for natural disasters, highlighting tensions between private market solutions and public intervention.
From a law and economics perspective, the study examines the evolution of private insurance and public intervention through compensation funds, revealing different preferences for private or public solutions and their financing mechanisms [58]. This comparison demonstrates how legal frameworks for flood victim compensation must balance market efficiency with social protection goals.

8. Conclusions and Future Directions

Sustainable river flood management has emerged as a multifaceted and urgent global challenge driven by the increasing frequency and intensity of flood events due to climate change, urbanization, and outdated infrastructure. Traditional flood control methods that relied heavily on structural solutions are no longer sufficient on their own. Instead, modern flood management requires an integrated approach that blends technical innovation, robust legal frameworks, and socially inclusive strategies.
This comprehensive study highlights the complexity of flood risk, encompassing diverse flood types with distinct characteristics, causes, and management needs. It shows that effective flood risk reduction demands coordinated efforts across five management phases: prevention, mitigation, preparedness, response, and recovery. Nature-based solutions, adaptive infrastructure, and community-centered practices are increasingly recognized as essential components of resilient systems.
Technical advancements in hydrological and hydraulic modeling, satellite monitoring, and real-time data integration enable more accurate forecasting and targeted response. However, technology alone cannot address the socio-political dimensions of flood risk. Social inequality, institutional trust, and public participation significantly influence flood outcomes, as vulnerable populations often bear the brunt of impacts and face systemic barriers to recovery.
Legal and policy frameworks, such as the European Union Floods Directive, provide necessary structure but vary widely in implementation and effectiveness. Principles such as precaution, equity, subsidiarity, and public participation are essential to ensure that flood governance is just, transparent, and adaptive to future risks.
Implementing an integrated flood management framework requires a shift from traditional flood control to a holistic, risk-based approach that is adaptive, inclusive, and sustainable. The process begins with understanding the whole river basin system, accounting for all sources of flood risk, and recognizing that absolute protection is impossible and some flooding is natural and even beneficial. Actions should combine structural measures like levees and reservoirs with nonstructural solutions such as land use planning, building codes, early warning systems, and restoration of wetlands. Plans must be flexible and regularly updated to reflect changing climate, land use, and social conditions, and should be based on clear risk and uncertainty assessments rather than rigid engineering standards.
Ultimately, sustainable river flood management requires a paradigm shift from controlling nature to coexisting with it. Summing up the abovementioned, the following core recommendations are made:
1.
Integrate Structural and Nonstructural Measures
Flood risk management is most effective when combining engineered infrastructure (such as levees, reservoirs, and diversion channels) with nonstructural strategies, including land use planning, flood risk mapping, community preparedness, and insurance schemes. A diverse portfolio of measures increases adaptability and long-term effectiveness, especially under changing climatic and urban conditions.
2.
Embrace Whole-System and Nature-Based Solutions
Successful management demands a catchment-scale perspective that recognizes the dynamics between river systems, floodplains, and human settlements. Nature-based solutions (e.g., wetland restoration, floodplain reconnection, and green urban infrastructure) not only reduce risks but provide co-benefits for ecosystems and communities. Efforts should shift towards making room for water in the landscape, rather than solely relying on defenses against it.
3.
Foster Adaptive Risk Management and Social Equity
Given the uncertainties posed by climate change and socio-economic shifts, policies and interventions must be designed to be robust under a range of possible futures. This entails continuous monitoring, evaluation, and adjustment of management strategies, as well as clear communication of risks. Investments and actions should be distributed equitably, prioritizing the protection of high-risk and vulnerable groups while maintaining long-term sustainability for all stakeholders.
4.
Promote Participatory Governance and Multidisciplinary Collaboration
Resilient flood management requires active involvement of local communities, diverse sectors, and different scales of government. Stakeholder engagement in planning, decision-making, and response fosters shared responsibility, local ownership, and the integration of traditional, scientific, and policy knowledge. Multidisciplinary and cross-border collaboration are essential for tackling the complexity of river flooding.
By harmonizing engineering excellence, social justice, and legal accountability, societies can build more resilient, equitable, and adaptive flood management systems that safeguard both people and ecosystems in the face of an uncertain climate future.

Funding

The author acknowledges the support of the European Union that funded the project VET4Hydro—Vocational Education and Training Partnership for Hydropower (Erasmus+ project, grant number 101128965) and of FCT under the project the project INFLOOD (2024.07287.IACDC).

Institutional Review Board Statement

Not applicable.

Informed Consent Statement

Not applicable.

Data Availability Statement

The original contributions presented in this study are included in the article. Further inquiries can be directed to the corresponding author.

Conflicts of Interest

The author declares no conflicts of interest.

References

  1. World Bank. The Economics of Climate Change: Flood Risk and Adaptation; World Bank Group: Washington, DC, USA, 2021. [Google Scholar]
  2. IPCC. Climate Change 2022: Impacts, Adaptation and Vulnerability. Contribution of Working Group II to the Sixth Assessment Report of the Intergovernmental Panel on Climate Change; Pörtner, H.-O., Roberts, D.C., Tignor, M., Poloczanska, E.S., Mintenbeck, K., Alegría, A., Craig, M., Langsdorf, S., Löschke, S., Möller, V., et al., Eds.; Cambridge University Press: Cambridge, UK; New York, NY, USA, 2022. [Google Scholar] [CrossRef]
  3. Angelakis, A.N.; Capodaglio, A.G.; Valipour, M.; Krasilnikoff, J.; Ahmed, A.T.; Mandi, L.; Tzanakakis, V.A.; Baba, A.; Kumar, R.; Zheng, X.; et al. Evolution of Floods: From Ancient Times to the Present Times (ca 7600 BC to the Present) and the Future. Land 2023, 12, 1211. [Google Scholar] [CrossRef]
  4. Fischer, S.; Schumann, A.H. Multivariate Flood Frequency Analysis in Large River Basins Considering Tributary Impacts and Flood Types. Water Resour. Res. 2021, 57, e2020WR029029. [Google Scholar] [CrossRef]
  5. Mohor, G.S.; Hudson, P.; Thieken, A.H. A Comparison of Factors Driving Flood Losses in Households Affected by Different Flood Types. Water Resour. Res. 2020, 56, e2019WR025943. [Google Scholar] [CrossRef]
  6. Sayers, P.; Li, Y.; Galloway, G.; Penning-Rowsell, E.; Shen, F.; Wen, K.; Chen, Y.; Le Quesne, T. Flood Risk Management: A Strategic Approach; UNESCO: Paris, France, 2013. [Google Scholar]
  7. Fernandes, J.N.; Leal, J.B.; Cardoso, A.H. Shear layer development and fully developed flows in compound channels. Water Resour. Manag. 2024, 39, 1055–1072. [Google Scholar] [CrossRef]
  8. Bousmar, D.; Mathurin, B.; Fernandes, J.N.; Filonovich, M.; Hazlewood, C.; Huthoff, F.; Proust, S. Uniform flow in prismatic compound channel: Benchmarking numerical models. In River Flow, Proceedings of the International Conference on Fluvial Hydraulics, St. Louis, MO, USA, 11–14 July 2016; CRC Press: Boca Raton, FL, USA, 2016; pp. 272–280. [Google Scholar] [CrossRef]
  9. Paprotny, D.; Kreibich, H.; Morales-Nápoles, O.; Wagenaar, D.; Castellarin, A.; Carisi, F.; Bertin, X.; Merz, B.; Schröter, K. A probabilistic approach to estimating residential losses from different flood types. Nat. Hazards 2020, 105, 2569–2601. [Google Scholar] [CrossRef]
  10. Szeląg, B.; Suligowski, R.; Łagód, G.; Łazuka, E.; Wlaź, P.; Stránský, D.; De Paola, F.; Fatone, F. Flood occurrence analysis in small urban catchments in the context of regional variability. PLoS ONE 2022, 17, e0276312. [Google Scholar] [CrossRef] [PubMed]
  11. Sun, A.Y.; Li, Z.; Lee, W.; Huang, Q.; Scanlon, B.R.; Dawson, C. Rapid flood inundation forecast using Fourier neural operator. In Proceedings of the IEEE/CVF International Conference on Computer Vision, Paris, France, 1–6 October 2023; pp. 3733–3739. [Google Scholar]
  12. Krullikowski, C.; Chow, C.; Wieland, M.; Martinis, S.; Bauer-Marschallinger, B.; Roth, F.; Matgen, P.; Chini, M.; Hostache, R.; Li, Y.; et al. Estimating ensemble likelihoods for the Sentinel-1-Based global flood monitoring product of the Copernicus Emergency Management Service. IEEE J. Sel. Top. Appl. Earth Obs. Remote Sens. 2023, 16, 6917–6930. [Google Scholar] [CrossRef]
  13. Zhou, Y.; Wang, Y.; Wang, X. Analysis of Drowning Incidents in the Jinhua Basin, China. Int. J. Environ. Res. Public Health 2021, 18, 6512. [Google Scholar]
  14. Blomeier, E.; Schmidt, S.; Resch, B. Drowning in the Information Flood: Machine-Learning-Based Relevance Classification of Flood-Related Tweets for Disaster Management. Information 2024, 15, 149. [Google Scholar] [CrossRef]
  15. Hussein, S.; Abdelkareem, M.; Hussein, R.; Askalany, M. Using remote sensing data for predicting potential areas to flash flood hazards and water resources. Remote Sens. Appl. Soc. Environ. 2019, 16, 100254. [Google Scholar] [CrossRef]
  16. Institute for Catastrophic Loss Reduction (ICLR). Focus on Types of Flooding; ICLR: Toronto, ON, Canada, 2021. [Google Scholar]
  17. Wang, L.; Cui, S.; Li, Y.; Huang, H.; Manandhar, B.; Nitivattananon, V.; Fang, X.; Huang, W. A review of the flood management: From flood control to flood resilience. Heliyon 2022, 8, e11763. [Google Scholar] [CrossRef]
  18. Li, C.; Cheng, X.; Li, N.; Du, X.; Yu, Q.; Kan, G. A framework for flood risk analysis and benefit assessment of flood control measures in urban areas. Int. J. Environ. Res. Public Health 2016, 13, 787. [Google Scholar] [CrossRef] [PubMed]
  19. Rindsfüser, N.; Zischg, A.P.; Keiler, M. Monitoring Flood Risk Evolution: A systematic review. iScience 2024, 27, 110653. [Google Scholar] [CrossRef]
  20. Hayati, M.; Agustina, F. The Impact of the Krueng Keureuto Dam and Reservoir on Flood Management in Aceh Utara Regency and Surrounding Areas: A Literature Review. In Proceedings of the International Conference on Multidisciplinary Research, Bangkok, Thailand, 7–9 November 2024. [Google Scholar]
  21. Kaufmann, M.; Wiering, M. The EU Floods Directive and the Water Framework Directive: Exploring the (Dis)Integration of Public Participation. Environ. Policy Gov. 2021, 31, 213–226. [Google Scholar]
  22. Keating, A.; Campbell, K.; Szoenyi, M.; McQuistan, C.; Nash, D.; Burer, M. Development and testing of a community flood resilience measurement tool. Nat. Hazards Earth Syst. Sci. 2017, 17, 77–101. [Google Scholar] [CrossRef]
  23. Scolobig, A.; De Marchi, B.; Borga, M. The Missing Link Between Flood Risk Awareness and Preparedness: Findings from Case Studies in an Alpine Region. Nat. Hazards 2015, 78, 123–144. [Google Scholar] [CrossRef]
  24. Stadnyk, T.; Dow, K.; Wazney, L.; Blais, E.L. The 2011 flood event in the Red River Basin: Causes, assessment and damages. Can. Water Resour. J./Rev. Can. Ressour. Hydr. 2015, 41, 65–73. [Google Scholar] [CrossRef]
  25. Thompson, S. Flooding of First Nations and Environmental Justice in Manitoba: Case Studies of the Impacts of the 2011 Flood and Hydro Development in Manitoba. Manit. Law J. 2015, 38, 220–259. [Google Scholar] [CrossRef]
  26. Butler, C.; Pidgeon, N.; Adger, W.N. Social and Political Barriers to Learning in Community-Based Flood Risk Management. Environ. Sci. Policy 2017, 76, 29–36. [Google Scholar]
  27. Son, C.; Ban, Y.U. Flood vulnerability characteristics considering environmental justice and urban disaster prevention plan in Seoul, Korea. Nat. Hazards 2022, 114, 3185–3204. [Google Scholar] [CrossRef]
  28. Kuhlicke, C.; Scolobig, A.; Tapsell, S.; Steinführer, A.; De Marchi, B. Contextualizing social vulnerability: Findings from case studies across Europe. Nat. Hazards 2011, 58, 789–810. [Google Scholar] [CrossRef]
  29. Al-Mueed, M.; Chawdhery, M.R.A.; Harera, E.; Alhazmi, R.A.; Mobrad, A.M.; Althunayyan, S.M.; Al-Wathinani, A.M. Potential of community volunteers in flood early warning dissemination: A case study of Bangladesh. Int. J. Environ. Res. Public Health 2021, 18, 13010. [Google Scholar] [CrossRef]
  30. Hudson, P.; Hagedoorn, L.; Bubeck, P. Potential Linkages Between Social Capital, Flood Risk Perceptions, and Self-Efficacy. Int. J. Disaster Risk Sci. 2020, 11, 251–262. [Google Scholar] [CrossRef]
  31. Abimbola, A.F.; Bakar, H.S.A.; Mat, M.Z.; Adebambo, O.H. Evaluating the influence of resident agencies’ participation in flood management via social media, in Nigeria. Pertanika J. Soc. Sci. Humanit. 2020, 28, 2765–2785. [Google Scholar] [CrossRef]
  32. Soomro, S.; Boota, M.W.; Zwain, H.M.; Soomro, G.; Shi, X.; Guo, J.; Li, Y.; Tayyab, M.; Soomro MHa, A.; Hu, C.; et al. How effective is twitter (X) social media data for urban flood management? J. Hydrol. 2024, 634, 131129. [Google Scholar] [CrossRef]
  33. Wisner, B.; Blaikie, P.; Cannon, T.; Davis, I. At Risk: Natural Hazards, People’s Vulnerability and Disasters, 2nd ed.; Routledge: London, UK, 2004. [Google Scholar]
  34. Xu, J.; Qiang, Y. Environmental justice implications of flood risk in the contiguous United States—A spatiotemporal assessment of flood exposure change from 2001 to 2019. Cartogr. Geogr. Inf. Sci. 2024, 51, 492–512. [Google Scholar] [CrossRef]
  35. Chakraborty, L.; Thistlethwaite, J.; Scott, D.; Henstra, D.; Minano, A.; Rus, H. Assessing social vulnerability and identifying spatial hotspots of flood risk to inform socially just flood management policy. Risk Anal. 2023, 43, 1058–1078. [Google Scholar] [CrossRef] [PubMed]
  36. Available online: https://mapping.emergency.copernicus.eu/ (accessed on 20 May 2025).
  37. Tao, Y.; Tian, B.; Adhikari, B.R.; Zuo, Q.; Luo, X.; Di, B. A review of Cutting-Edge Sensor Technologies for improved flood monitoring and damage assessment. Sensors 2024, 24, 7090. [Google Scholar] [CrossRef]
  38. Hamel, P.; Tan, L. Blue–Green infrastructure for flood and water quality management in Southeast Asia: Evidence and knowledge gaps. Environ. Manag. 2021, 69, 699–718. [Google Scholar] [CrossRef]
  39. World Bank. Nature-Based Solutions for Disaster Risk Management: Booklet; World Bank: Washington, DC, USA, 2023. [Google Scholar]
  40. Liu, Y.; Chen, J.; Pan, T.; Liu, Y.; Zhang, Y.; Ge, Q.; Ciais, P.; Penuelas, J. Global socioeconomic risk of precipitation extremes under climate change. Earth’s Future 2020, 8, e2019EF001331. [Google Scholar] [CrossRef]
  41. Zhuk, V.; Vovk, L.; Popadiuk, I.; Matlai, I. Experimental surface runoff hydrographs from linear impervious subcatchments for rainfalls of extremely high intensity. Heliyon 2024, 10, e24734. [Google Scholar] [CrossRef] [PubMed]
  42. Sharma, S.; Mujumdar, P.P. Baseflow significantly contributes to river floods in Peninsular India. Sci. Rep. 2024, 14, 1251. [Google Scholar] [CrossRef]
  43. Yao, L.; Chen, L.; Wei, W. Exploring the Linkage between Urban Flood Risk and Spatial Patterns in Small Urbanized Catchments of Beijing, China. Int. J. Environ. Res. Public Health 2017, 14, 239. [Google Scholar] [CrossRef]
  44. Massmann, C. Identification of factors influencing hydrologic model performance using a top-down approach in a large number of U.S. catchments. Hydrol. Process. 2020, 34, 4–20. [Google Scholar] [CrossRef] [PubMed]
  45. Shiferaw, N.; Habte, L.; Waleed, M. Land use dynamics and their impact on hydrology and water quality of a river catchment: A comprehensive analysis and future scenario. Environ. Sci. Pollut. Res. Int. 2025, 32, 4124–4136. [Google Scholar] [CrossRef] [PubMed]
  46. Viglione, A.; Merz, B.; Viet Dung, N.; Parajka, J.; Nester, T.; Blöschl, G. Attribution of regional flood changes based on scaling fingerprints. Water Resour. Res. 2016, 52, 5322–5340. [Google Scholar] [CrossRef]
  47. Available online: https://www.ipcc.ch/report/ar6/wg2/ (accessed on 27 November 2025).
  48. Merz, B.; Hall, J.; Disse, M.; Schumann, A. Fluvial flood risk management in a changing world. Nat. Hazards Earth Syst. Sci. 2010, 10, 509–527. [Google Scholar] [CrossRef]
  49. Haun, S.; Molinari, D.; Muste, M.; Dewals, B. The role of hydraulic engineering in support of flood mitigation and resilience. IAHR White Pap. Ser. 2023, 1, 2023. [Google Scholar]
  50. Proust, S.; Berni, C.; Boudou, M.; Chiaverini, A.; Dupuis, V.; Faure, J.; Paquier, A.; Lang, M.; Guillen-Ludena, S.; Lopez, D.; et al. Predicting the flow in the floodplains with evolving land occupations during extreme flood events (FlowRes ANR project). E3S Web Conf. 2016, 7, 04004. [Google Scholar] [CrossRef]
  51. Goytia, S.; Pettersson, M.; Schellenberger, T.; Doorn-Hoekveld, W.V.; Priest, S.J. Dealing with change and uncertainty within the regulatory frameworks for flood defense infrastructure in selected European countries. Ecol. Soc. 2016, 21, 10. [Google Scholar] [CrossRef]
  52. Goytia, S. Issues of Natural Resources Law for adopting Catchment-Based Measures for Flood Risk Management in Sweden. Sustainability 2021, 13, 2072. [Google Scholar] [CrossRef]
  53. Paprotny, D.; Sebastian, A.; Morales-Nápoles, O.; Jonkman, S.N. Trends in flood losses in Europe over the past 150 years. Nat. Commun. 2018, 9, 1985. [Google Scholar] [CrossRef] [PubMed]
  54. Mehryar, S.; Surminski, S. National laws for enhancing flood resilience in the context of climate change: Potential and shortcomings. Clim. Policy 2020, 21, 133–151. [Google Scholar] [CrossRef]
  55. Newig, J.; Challies, E.; Jager, N.W.; Kochskämper, E. What Role for Public Participation in Implementing the EU Floods Directive? A comparison with the Water Framework Directive, early evidence from Germany, and a research agenda. Environ. Policy Gov. 2014, 24, 275–288. [Google Scholar] [CrossRef]
  56. Van Doorn-Hoekveld, W. Transboundary Flood risk management: Compatibilities of the legal systems of flood risk management in the Netherlands, Flanders and France ± A comparison. Eur. Energy Environ. Law Rev. 2017, 26, 81–96. [Google Scholar] [CrossRef]
  57. Unnerstall, H. Legal Framework for Public Participation in Flood Risk Mapping—A Comparative Study of the Responses of Different European Member States to Some Requirements of the Floods Directive. SRPN: Leadership and Sustainability (Topic); Centre for Environmental Research–UFZ: Leipzig, Germany, 2010. [Google Scholar]
  58. Bruggeman, V.; Faure, M.; Haritz, M. Remodelling reparation: Changes in the compensation of victims of natural catastrophes in Belgium and the Netherlands. Disasters 2011, 35, 766–788. [Google Scholar] [CrossRef]
Figure 1. Duration of events depending on the type of flood.
Figure 1. Duration of events depending on the type of flood.
Sustainability 17 10981 g001
Figure 2. From flood control to resilience flood management (adapted from [17]).
Figure 2. From flood control to resilience flood management (adapted from [17]).
Sustainability 17 10981 g002
Figure 3. Flood in Valencia Region, Spain Reference—Case of Paiporta Flood, 29 October 2024. Activation EMSR773 of the Copernicus Emergency Management Service—Mapping [36].
Figure 3. Flood in Valencia Region, Spain Reference—Case of Paiporta Flood, 29 October 2024. Activation EMSR773 of the Copernicus Emergency Management Service—Mapping [36].
Sustainability 17 10981 g003
Table 1. Types of floods (adapted from several sources; see, e.g., [3,4]).
Table 1. Types of floods (adapted from several sources; see, e.g., [3,4]).
Flood TypeFluvial (Riverine)Pluvial (Urban)CoastalFlash FloodStructural Failure
TriggerProlonged rainfall, snowmelt, ice-jam obstructionIntense rainfall exceeding drainage capacityStorm surges, high tides, cyclones/hurricanes, sea level riseIntense rainfall, rapid snowmelt, dam failure, ice-jam burstDam/levee breach, blocked drainage systems
Severity FactorsRainfall duration/intensity, catchment terrain, soil saturation, antecedent moisture, climateImpermeable surface coverage, drainage infrastructure, land use, storm intensityTide levels, wind intensity, sea level rise, land subsidence, coastal alterationsRainfall rate, terrain steepness, soil imperviousness, storm stalling or repetitionStructural design flaws, extreme rainfall, maintenance failure, seismic triggers
RisksLarge-area inundation, crop and property damage, possible fatalities if unpreparedUrban property damage, service disruption, waterborne disease risk, psychological stressCoastal inundation, infrastructure loss, erosion, human displacementHigh fatality risk, infrastructure collapse, debris flow, extreme sediment transportCatastrophic flooding, high-velocity flow, infrastructure and environmental devastation
MitigationForecasting, floodplain restoration, adaptive infrastructure, nature-based solutionsSustainable drainage, urban planning, green infrastructure (e.g., permeable surfaces)Sea walls, dune/mangrove restoration, coastal zone management, elevation-adapted sheltersSatellite-based nowcasting, machine learning early warning systems, public awarenessReal-time monitoring, sensors, hazard mapping, early warnings, drainage maintenance
Examples Upper Danube Basin study (2021): 62% of extreme floods from saturated catchments + rainfall2022 Polish study: 68% impervious surface = high flood frequency; 2020 Milan flood (EUR 200M damage) Storm Xynthia (2020): 1.5 m surge, EUR 1.4B damage; Cyclone Freddy (2023): 65% lacked shelter access2021 China Jinhua Basin: 31% of casualties from only 19% of volume2013 Toronto flood from blocked drains
Table 2. Key phases of effective flood management.
Table 2. Key phases of effective flood management.
Disaster PhaseTechnicalSocial
PreventionForecast models, infrastructure designLand use planning, public awareness
MitigationNature-based solutions, leveesEquity planning, community input
PreparednessEarly warning systemsEducation, drills, trust building
ResponseReal-time monitoring, barriersMutual aid, evacuation behavior
RecoveryDamage assessment toolsLivelihoods, social support systems
Table 3. Core principles (underlined in bold) that strengthen flood-related legislation and policy worldwide.
Table 3. Core principles (underlined in bold) that strengthen flood-related legislation and policy worldwide.
PrinciplePossible Legal ApplicationRelevanceExample
Precautionary
  • Uncertainty should not be used as a reason to delay flood prevention measures.
  • When scientific knowledge is incomplete but there is credible risk of serious damage, action should be taken, even if full cause-and-effect relationships are not yet proven.
  • Enabling floodplain zoning in anticipation of future risks
  • Requiring climate-resilient infrastructure standards
  • Supporting early warning systems even in data-scarce contexts.
  • It ensures that legal systems are proactive, not reactive, helping to reduce future costs and human suffering
  • Art. 191 of the EU Treaty mandates preventive action despite scientific uncertainty.
  • The Netherlands’ Room for the River program operationalizes this by legally requiring 600 m3/s additional Rhine River discharge capacity by 2050 [51].
Polluter Pays
  • Originally used in environmental law, this principle is increasingly relevant in flood contexts, particularly where human activity increases flood risk (deforestation, urban sprawl, or illegal riverbed encroachment).
  • Charging for runoff impacts caused by land use change
  • Penalizing violations of river buffer zones
  • Requiring risk-based insurance contributions from high-risk sectors
  • It encourages risk-generating actors to internalize the cost of risk, promoting more responsible land and water use.
  • Colorado’s Urban Drainage Act (2022) imposes stormwater fees on properties exceeding impervious surface limits, generating USD 120 million annually for green infrastructure, a direct application of cost
No-Harm
  • Rooted in international water law, this principle obliges states and actors to ensure that their actions do not cause significant harm to others, especially downstream users or neighboring jurisdictions.
  • Environmental Impact Assessments for flood control infrastructure
  • Regulating transboundary water management through cooperative treaties and preventing upstream land use changes that increase downstream flood risk
  • It supports cooperation and accountability between regions, sectors, and countries, especially for shared river basins.
  • Article 7 of the UN Watercourses Convention prohibits transboundary harm
  • In 2023, Laos compensated Cambodian farmers USD 47 million for flood damages caused by Sekong River hydropower operations
Subsidiarity and Decentralization
  • Flood risk decisions should be made at the lowest effective level, meaning local or regional authorities should lead, unless national-level action is necessary.
  • Establishing local flood management agencies
  • Delegating planning and enforcement powers to municipal governments
  • Allowing community-based risk mapping and response planning
  • It enhances local ownership, responsiveness, and contextual relevance, which are critical for timely flood risk management.
  • The EU Floods Directive decentralizes implementation to river basin districts while maintaining transnational standards, enabling France to tailor flood risk maps to Alpine geographies while Italy addresses Po River sedimentation through regional decrees [51].
Equity and Environmental Justice
  • Flood regulation must consider who benefits and who bears the burden of risk.
  • Marginalized or low-income populations are often disproportionately exposed to flood hazards and may lack the resources to recover.
  • Prioritizing protection for vulnerable groups in flood zone policies
  • Mandating equitable compensation for displacement or land use restrictions
  • Ensuring just access to protective infrastructure and emergency services
  • It ensures flood management policies do not exacerbate social inequalities, aligning with human rights and sustainable development goals.
  • South Africa’s National Water Act (1998) reserves 25% of floodplain restoration funds for historically disadvantaged communities, addressing apartheid-era spatial inequities in informal settlement flooding
Public Participation and Transparency
  • Legitimate flood governance requires informed, inclusive, and participatory decision-making.
  • Public involvement improves policy acceptance, local relevance, and democratic accountability.
  • Requiring public consultations in flood risk planning
  • Guaranteeing access to information (e.g., flood maps, alerts, project designs)
  • Enabling citizen science and local knowledge integration
  • It ensures stakeholders have a voice in decisions affecting property and safety, leading to better outcomes and trust in institutions.
  • EU Floods Directive (2007/60/EC) requires member states to involve the public in drafting flood risk management plans, though implementation varies.
Disclaimer/Publisher’s Note: The statements, opinions and data contained in all publications are solely those of the individual author(s) and contributor(s) and not of MDPI and/or the editor(s). MDPI and/or the editor(s) disclaim responsibility for any injury to people or property resulting from any ideas, methods, instructions or products referred to in the content.

Share and Cite

MDPI and ACS Style

Fernandes, J.N. Core Challenges for Sustainable River Flood Management. Sustainability 2025, 17, 10981. https://doi.org/10.3390/su172410981

AMA Style

Fernandes JN. Core Challenges for Sustainable River Flood Management. Sustainability. 2025; 17(24):10981. https://doi.org/10.3390/su172410981

Chicago/Turabian Style

Fernandes, João Nuno. 2025. "Core Challenges for Sustainable River Flood Management" Sustainability 17, no. 24: 10981. https://doi.org/10.3390/su172410981

APA Style

Fernandes, J. N. (2025). Core Challenges for Sustainable River Flood Management. Sustainability, 17(24), 10981. https://doi.org/10.3390/su172410981

Note that from the first issue of 2016, this journal uses article numbers instead of page numbers. See further details here.

Article Metrics

Back to TopTop