Next Article in Journal
Citrus Waste Valorization: Unconventional Pathways for Sustainable Biomaterials and Bioactive Products
Previous Article in Journal
Dynamic Connectedness Between Artificial Intelligence, ESG, and Brown Asset Markets: Evidence from Energy, Metals, and Rare Earth Commodities
 
 
Font Type:
Arial Georgia Verdana
Font Size:
Aa Aa Aa
Line Spacing:
Column Width:
Background:
Article

Impact Analysis of Different Recycling Pathways for Lithium-Containing Waste on the Carbon Footprint of Products with Recycled Lithium

1
The School of Mechanical Engineering, University of Science and Technology Beijing, Beijing 100083, China
2
Goertek Inc., Qingdao 266100, China
3
Beijing Key Laboratory of Metal Lightweight Forming Manufacturing, Beijing 100083, China
*
Author to whom correspondence should be addressed.
Sustainability 2025, 17(24), 10886; https://doi.org/10.3390/su172410886
Submission received: 3 November 2025 / Revised: 28 November 2025 / Accepted: 2 December 2025 / Published: 5 December 2025
(This article belongs to the Section Waste and Recycling)

Abstract

With the gradual implementation of the EU Battery Regulation and the DBP (Digital battery passport), it has become critical to determine the carbon footprint of lithium-ion battery products that contain recycled lithium resources. However, the diversity of recycling pathways substantially increases the complexity of carbon footprint accounting and DBP construction for recycled lithium batteries. This paper proposes a carbon activity based granular allocation and integration mechanism. Built on organizational operational data in EIS (Enterprise information systems) (ERP (Enterprise resource planning)/MES (Manufacturing execution system)/SCADA (Supervisory control and data acquisition), etc.) and using carbon activities as the linkage for mapping, the mechanism supports the acquisition and sound allocation of product carbon data, thereby improving the availability of carbon data and the rationality of allocation throughout the accounting process, and enabling more robust product carbon footprint calculations. Across different recycling routes, the carbon footprint results for recycled lithium resources can differ by more than 65%. When considering spodumene as the lithium source, mixing primary and recycled lithium carbonate in varying proportions can lead to up to a tenfold difference in the carbon footprint of products containing recycled lithium. Therefore, precisely tracing the carbon emission activities associated with different lithium sources is crucial for enhancing the accuracy of carbon footprint accounting, promoting the sustainable development of lithium resources, and meeting the requirements of the new Battery Regulation and the DBP.

1. Introduction

Lithium, as a critical element in energy storage batteries and power batteries for new energy vehicles, plays a key role in enabling the practical use of intermittent renewable energy sources such as wind, solar, and tidal power. With the rapid expansion of the new energy industry, the surging demand for lithium resources has led to increasing pressure on global lithium supply. In this context, lithium recycling technologies have emerged as an effective solution to reduce dependence on primary lithium resources and promote the sustainable development of lithium supply chains. The European Union’s Battery and Waste Battery Regulation, which came into effect in August 2023 [1], mandates comprehensive carbon footprint management across the battery life cycle. It also requires a minimum proportion of recycled materials—specifically lithium, cobalt, lead, and nickel—in the production of new batteries. Consequently, the life-cycle inventory for batteries containing recycled lithium has become more complex, and the carbon footprint varies with the source and type of lithium employed, posing a key challenge for the deployment of the DBP. Therefore, analyzing the carbon emissions arising from different lithium recycling pathways is essential for accurately tracking the life-cycle carbon footprint of batteries incorporating recycled lithium materials.
To promote the circular utilization of lithium resources, numerous scholars in China and abroad have in recent years focused their research on lithium recycling pathways from lithium-containing waste, primarily covering three major sources: Spent Lithium-ion Batteries (SLBs) [2,3], Lithium-rich Aluminum Electrolyte Slag (LAES) [4], and Lithium-rich Fly Ash (LFA) [5,6]. SLBs contain various valuable materials such as lithium, nickel, cobalt, manganese, copper, and aluminum. In laboratory settings, SLBs are typically discharged using saturated salt solutions or external circuits to eliminate residual energy, followed by crushing and separation to reduce the risks of spontaneous combustion or explosion. At an industrial scale, crushing and separation are often conducted under an inert atmosphere [7,8]. The resulting black mass is then processed using downstream chemical recycling methods—mainly hydrometallurgy [9,10] or pyrometallurgy [11,12]—to extract valuable metals such as lithium, nickel, cobalt, and manganese. Emerging techniques also include bioleaching [13,14] and direct recycling [15,16]. While bioleaching has attracted attention due to its environmental friendliness, it remains at an early stage of industrial application. Direct recycling aims to restore battery performance by replenishing active lithium ions without structural destruction, but its effectiveness is limited by potential impurity introduction, requiring further technological refinement.
The extraction of lithium resources from LAES primarily stems from the enrichment of lithium oxide—associated with bauxite—in the electrolyte during the aluminum electrolysis process. Lithium is present in the electrolyte system mainly in the form of LiF or LiNa2AlF6, with a typical concentration of around 5%, offering substantial resource recovery potential [4,17]. The predominant method for lithium salt extraction is leaching, using reagents such as sulfuric acid, hydrochloric acid, sodium carbonate, aluminum chloride, and calcium chloride. Based on the leaching agent, the techniques are categorized into acid leaching [4,18], alkali leaching [19], salt leaching [20], and water leaching [21]. The choice of leaching agent significantly affects both the efficiency and cost of lithium recovery, with some leaching agents lacking environmental friendliness. Lithium recycling from LFA involves processing fly ash—collected from flue gas after coal combustion—through pre-enrichment and pre-activation steps, followed by leaching. In addition to abundant elements like silicon, aluminum, and iron, LFA contains trace amounts of rare elements such as lithium and gallium [22]. Common recovery methods include acid leaching, alkali leaching, and water leaching [5,6] (Fang et al., 2023; Gao et al., 2024). However, due to the low lithium content in fly ash, most current research is conducted in conjunction with aluminum recycling. Independent lithium recovery from fly ash alone is economically unviable at present [23].
Current research on the carbon emissions of lithium-containing waste recycling pathways primarily focuses on SLBs. For example, Ciez and Whitacre [24] analyzed the greenhouse gas (GHG) emissions associated with three types of lithium-ion batteries (Nickel Cobalt Manganese Oxide (NCM), Nickel Cobalt Aluminum Oxide (NCA), and Lithium Iron Phosphate (LFP)) in both pouch cells and cylindrical formats under three recycling pathways: pyrometallurgy, hydrometallurgy, and direct recycling. Their study indicated that neither pyrometallurgical nor hydrometallurgical processes significantly reduce life-cycle GHG emissions, and that pyrometallurgy in particular results in a net increase in emissions. Direct recycling, on the other hand, can potentially lead to net GHG reductions, but only if certain recovery rates for cathode materials are achieved. Yu et al. [25] compared the life-cycle GHG emissions of remanufactured lithium-ion batteries using four types of power batteries (NCM111, NCM622, NCM811, and NCA) and three different recycling pathways: pyrometallurgical, hydrometallurgical, and direct physical recycling. Their results showed that different recycling pathways reduced emissions from battery remanufacturing by 2.85% to 34.52% on average. Furthermore, the environmental impact of remanufacturing varied significantly by battery type even under the same recycling pathways. Remanufacturing batteries with recycled materials consistently led to lower GHG emissions compared to batteries manufacturing with primary materials. Van Hoof et al. [26] conducted a comparative carbon footprint analysis of pyrometallurgical and hydrometallurgical recycling pathways for power lithium-ion batteries. They reported a substantial difference—up to 27.5%—in carbon footprint between the two pathways. These findings indicate that both the type of lithium-containing waste and the chosen recycling pathway significantly affect the life-cycle carbon footprint of recycled lithium-based products. Moreover, there remains debate over whether the use of recycled lithium ultimately results in net GHG reductions or increases. The diversity of recycling routes for lithium-containing waste adds complexity and difficulty to carbon footprint accounting for recycled lithium products. As the variety of lithium-containing waste continues to grow, the differences among recycling pathways will further increase the complexity and difficulty of accounting for the carbon footprint of recycled lithium-based products.
To simplify the carbon footprint accounting of the lithium recycling stage, some researchers have assumed that the associated carbon data remain relatively stable over a given period [27]. Based on this assumption, the carbon emissions during this stage are often estimated using average values [28,29]. However, such a static accounting approach only reflects emissions under specific fixed conditions and introduces a certain level of uncertainty into the carbon footprint results. According to the IPCC Guidelines [30], Monte Carlo methods can be applied to conduct uncertainty analysis for product carbon footprints, enabling a quantitative and visual representation of the uncertainty range through probabilistic distributions. In reality, as the business activities of recycling organizations evolve—such as changes in the types of lithium-containing waste, lithium content, recycling pathways, and treatment scales—the underlying carbon data become dynamic, consequently influencing the carbon footprint results [25,26]. Moreover, with the implementation of the EU Batteries and Waste Batteries Regulation and the launch of the Battery Passport system, static carbon footprint results with high uncertainty may pose significant risks to lithium battery exporters. Therefore, there is an urgent need to develop dynamic carbon footprint accounting methods for regenerated lithium resources across different types of waste materials, business activities, and production conditions, in order to enhance the credibility and robustness of the results.
However, obtaining high-quality, dynamic carbon data required for the dynamic carbon footprint accounting of batteries containing recycled lithium resources is challenging, as it depends on the completeness of an organization’s metering system and the effectiveness of carbon data sharing between organizations. With the advancement of information technologies, the Internet of Things (IoT), and big data, new opportunities and methods have emerged to support the collection of carbon data required for product carbon footprint accounting [31]. As essential infrastructure for enterprise operations, EIS record and store the carbon data required for carbon footprint accounting, such as energy consumption and equipment status. When integrated with carbon-footprint accounting tools [27,32,33], direct access to accurate operational data reduces uncertainty arising from data acquisition. Nevertheless, due to limitations in the completeness of internal measurement infrastructures, certain data sourced from EIS, such as electricity consumption by general-purpose facilities or water usage in production, often require further allocation. The credibility of carbon footprint results is significantly influenced by the rationality of such carbon data allocation. Currently, allocation methods are primarily based on international standards such as ISO 14044 [34] and ISO 14067 [35]. However, these standards provide guiding rather than prescriptive methods, making them more suitable for traditional static carbon data allocation. They typically use fixed allocation factors based on physical relationships or economic value. For instance, Torrubia et al. [36] calculated the carbon footprints of individual metals in co-mining processes using physical allocation methods. Similarly, Kelly et al. [37] assessed the carbon footprints of primary lithium carbonate and lithium hydroxide under four different allocation schemes: mass of output, economic value, product line, and unit process. However, static allocation often fails to account for activity changes throughout the life cycle, relying solely on static average data as allocation weights, which introduces limitations. To better characterize the dynamic evolution of a product’s carbon footprint, it is necessary to adopt activity adjusted dynamic allocation weights aligned with actual production conditions.
In summary, the diversity of lithium recycling pathways and the dynamic changes in organizational business activities throughout the lithium recycling process significantly increase the complexity of dynamic carbon footprint accounting for batteries containing recycled lithium. Moreover, these dynamic changes pose challenges to ensuring the quality of the carbon data required for accounting. To address these challenges, this study focuses on the recycling pathways of various lithium-containing wastes and proposes a dynamic carbon footprint accounting for lithium recycling process. By analyzing the carbon activities—i.e., emission generating operations arising from energy and resource consumption—throughout the recycling process, we propose a carbon activity based granular mechanism that further decomposes the overall recycling operation into sub-carbon activities (e.g., shredding, leaching, precipitation). This mechanism secures the acquisition, allocation, and aggregation of carbon data across the recycling process, thereby enabling a more robust analysis of life-cycle carbon-footprint differences in batteries that incorporate recycled lithium. This paper is organized as follows. Section 2 presents the technological processes of recycled lithium from different types of lithium-containing waste. Section 3 introduces the carbon footprint accounting model for the lithium-containing waste recycling process, where Section 3.1 describes the relationship between recycling process and carbon emissions. Section 3.2 details the mapping and acquisition of carbon data from EIS. Section 3.3 constructs the carbon activity model, which underpins Section 3.4 on carbon data allocation. Section 3.5 establishes the carbon-footprint accounting model. Section 4 provides data analysis and results, where Section 4.1 covers the collection of carbon data for lithium-containing waste. Section 4.2 presents the results of static carbon footprint accounting for recycled lithium. Section 4.3 analyzes the carbon footprint of products containing recycled lithium. Section 4.4 conducts uncertainty analysis on the carbon footprint of recycled lithium. Section 5 concludes the study with a summary and outlook. The findings of this study can serve as an important reference for policymakers and scholars concerned with the carbon footprint of lithium resource recycling and the DBP, particularly for carbon-footprint accounting and improving carbon data quality.

2. Analysis of the Lithium Resource Recycling Process

Although LFA has been identified as a potential lithium source in previous studies, its low lithium content and current reliance on co-recovery with other metals (such as silicon and aluminum) make independent lithium recovery from LFA economically unfeasible at an industrial scale. In contrast, SLBs and LAES are currently the primary pathways for lithium regeneration, as they possess established industrial recycling processes and can provide representative carbon data.
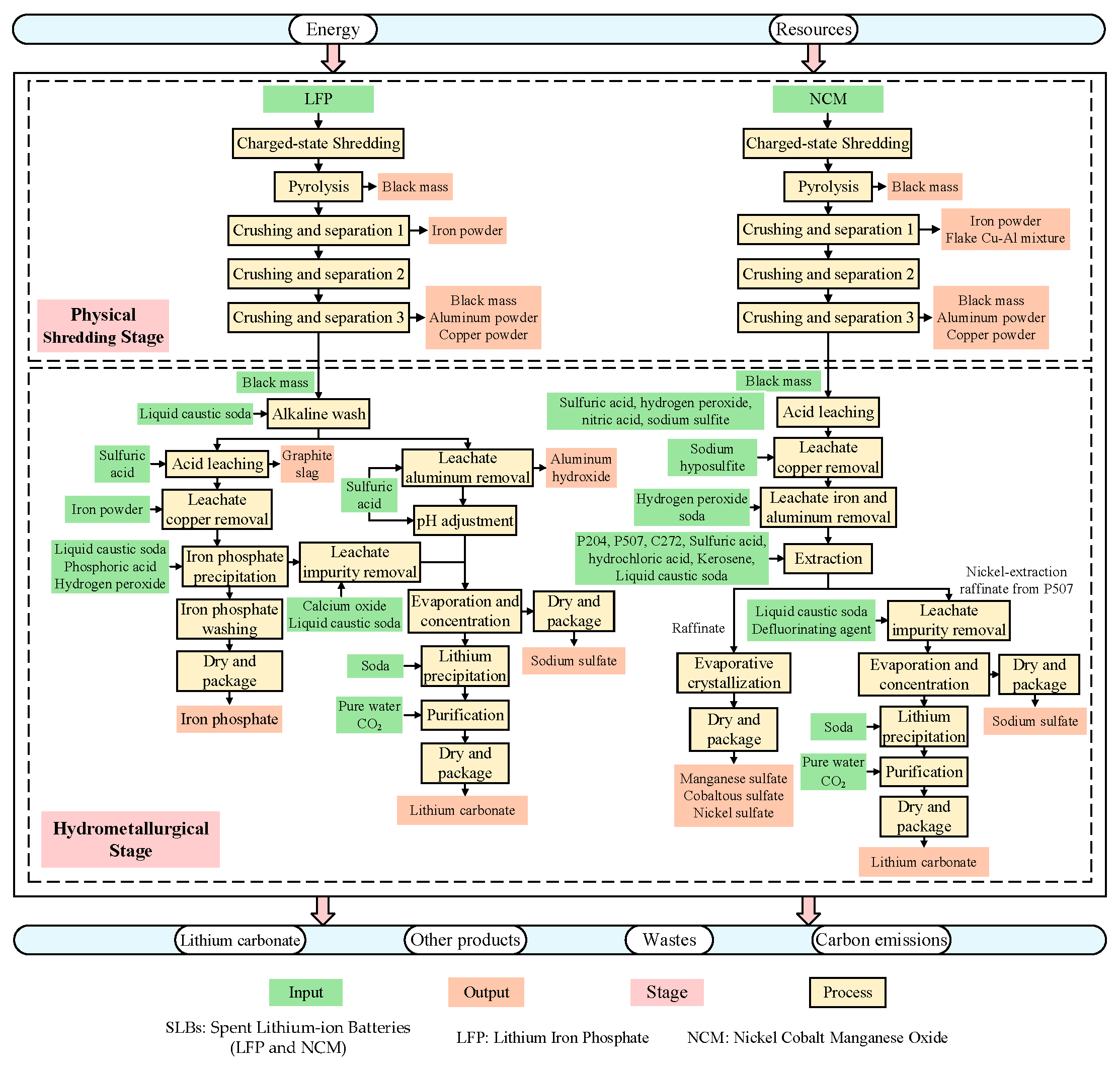
To account for the carbon footprint of lithium recycling processes, it is essential to first clarify the two major processes, which are primarily divided into the physical shredding stage and the hydrometallurgical stage. Among them, the SLBs include two categories: LFP and NCM, each available in three form factors (pouch cells, prismatic, and cylindrical), as illustrated in Figure 1. The following sections provide a detailed process analysis for different types of lithium-containing waste.

2.1. Lithium Recycling Processes of SLBs

According to data released by the China Automotive Battery Innovation Alliance, the total installed capacity of power batteries in China reached 548.4 GWh in 2024. Among this, LFP accounted for 409.0 GWh (74.6% of the total), while ternary lithium batteries (mainly NCM and NCA types) accounted for 139.0 GWh (25.3% of the total), nearly the entire power battery market share. Therefore, the lithium recycling processes for SLBs are analyzed based on these two dominant battery types (LFP and NCM), as illustrated in Figure 2.
During the physical shredding stage, SLBs are first fed into mechanical shredding equipment for coarse shredding. The crushed materials are then subjected to pyrolysis by heating in a sealed chamber using natural gas. Subsequently, the pyrolyzed materials undergo further fine crushing and separation processes to recover iron powder, aluminum powder, copper powder, and black mass—a mixture of metal oxides containing lithium, nickel, cobalt, manganese, and other elements. In the hydrometallurgical stage, the main chemical reactions involved in the treatment of LFP black mass (LFP-BM) are listed in Table S1, while those for the NCM black mass (NCM-BM) are shown in Table S2.

2.2. Lithium Recycling Process of LAES

During aluminum electrolysis using fluoride salts as flux, lithium contained in the original bauxite ore is converted into LiF or LiNa2AlF6 within the electrolytic cell. These lithium compounds gradually accumulate in the electrolyte, resulting in the formation of a hazardous solid waste—LAES—during the aluminum production process. Due to its high lithium content, LAES has become one of the most important sources of lithium-containing waste. The lithium recycling process for LAES is illustrated in Figure 3.
In this hydrometallurgical process for recycled lithium carbonate, LAES is treated through acid leaching to yield a lithium-containing leachate, which then proceeds to purification and final precipitation using carbonates. The entire operation entails significant consumption of resources (e.g., soda ash, caustic soda) and energy (electricity, steam). The main chemical reactions involved in the recycling process are listed in Table S3.
In summary, due to variations in battery types and material compositions, different lithium-containing waste require distinct processing routes and treatment conditions. Although the hydrometallurgical processes employed are generally similar, the types and amounts of energy and resources consumed during lithium recycling processes. As a result, the carbon footprint associated with producing 1 ton of lithium carbonate differs across different lithium recycling pathways.

3. Carbon Footprint Accounting Model of Lithium-Containing Waste Recycling Process

3.1. Relationship Between Recycling Process and Carbon Emissions

The lithium recycling process is completed by recycling nodes within the supply chain. Depending on the scope of operations, these organizations are responsible for performing the physical shredding of SLBs and the hydrometallurgical treatment of both SLBs and LAES, ultimately producing recycled lithium in the form of lithium carbonate. Such recycling organizations typically consist of office areas, production lines, and auxiliary infrastructure including environmental protection equipment.
Based on operational scope, a standard production line generally includes equipment such as crushing and separation equipment, hydrometallurgical reactors, filter presses, evaporation and concentration equipment, analytical instruments, and environmental protection equipment. Production equipment and processes are closely interconnected: the equipment determines the feasible production processes, while the processes influence the selection of equipment. Together, these equipment types meet the various processing needs required for lithium-containing waste during the recycling process.
During the recycling of lithium-containing waste, processing is carried out along a designated process route within a production system composed of various equipment, based on the characteristics of the input waste materials—such as the type and quantity of spent lithium-ion batteries or the lithium content in lithium-rich aluminum electrolyte slag. Through a series of physical and chemical transformations, lithium carbonate is ultimately synthesized, accompanied by the generation of waste and carbon emissions. Throughout this process, EIS record and control the actual operating states of equipment and the associated process parameters. For example, MES/SCADA record, for each unit operation, carbon data such as electricity, steam, and natural gas consumption. These data are used directly as input parameters for carbon activities (e.g., acid leaching, precipitation), thereby mapping organizational operational data to product-level carbon data. Accordingly, the relationships among material flow, energy flow, information flow, and carbon emissions in the lithium waste recycling process are illustrated in Figure 4.
Carbon emissions from the recycling of lithium-containing waste represent a critical component of the product life-cycle carbon footprint for products containing recycled lithium. Life-cycle activities are the primary determinants of the carbon footprint level of a product. Specifically, factors such as feedstock information, process information, and equipment information collectively determine the selection of process routes, product types, and the consumption of energy and resources during the recycling of lithium-containing waste, thereby directly influencing the associated carbon emissions. Throughout the actual product life cycle, material flows, energy use, and carbon emissions vary with production and operating conditions, dynamically shaped by background data such as process routes, equipment parameters, and takt time.

3.2. Carbon Data Acquisition

Carbon data refers to the collection of all relevant data required for carbon footprint accounting, generated during the consumption of energy and resources in organizational or product-related activities that result in GHG emissions. According to the classification proposed by Xiang et al. [27], carbon data is divided into three categories: direct carbon emission data (direct carbon data), indirect carbon emission data (indirect carbon data), and supporting data for carbon emission calculation (supporting carbon data). Direct carbon data refers to data associated with GHG emissions that are directly produced during an activity. Indirect carbon data refers to data associated with GHG emissions that are indirectly generated during an activity. Supporting carbon data refers to informational data generated during organizational or product activities that assist in the calculation of direct and indirect carbon emissions. This type of data can also serve as the basis for allocating carbon data at different levels of granularity. Each item of direct or indirect carbon data can be formally defined as a triple C D i = C a i , C i , U n i t , where Cai represents the type of carbon emissions (i.e., direct or indirect carbon emission), Ci denotes the quantity of emissions, and Unit refers to the unit of measurement (e.g., t, kg, etc.).
As shown in Figure 4, EIS, as key tools for supporting enterprise operations, are employed to collect, store, manage, process, and analyze various business activity data. Given the close relationship between carbon data and activities, carbon data acquisition can be achieved through EIS, forming a carbon data inventory. These systems include: ERP, MES, SCADA, Product Lifecycle Management (PLM), Supply Chain Management (SCM), and Warehouse Management System (WMS), among others. Through data interaction across different information systems, business data can be mapped to carbon data. The mapping relationship between carbon data and enterprise information system business data is illustrated in Figure 5.
Carbon data is closely linked to business data within EIS. In the recycling and processing organization, EIS often record operational carbon data across the entire organization. Based on the data requirements for carbon footprint accounting, carbon data can be acquired through these systems to provide reliable data support. This approach can effectively reduce the uncertainty in accounting results caused by the dynamic nature and uncertainty of carbon data, thereby improving data quality in the carbon footprint calculation process. However, carbon data obtained from EIS is subject to various limitations, including the data management practices and metering capabilities of different recycling organizations. In addition, the lithium-containing waste recycling process often involves multiple co-products beyond lithium carbonate. For example, in the physical shredding stage, aluminum powder and copper powder are also produced; in the hydrometallurgical stage, treatment of NCM-BM generates co-products such as nickel sulfate, manganese sulfate, and cobalt sulfate. As a result, it is often difficult to obtain carbon data directly attributable to lithium carbonate alone, necessitating carbon data allocation across products.

3.3. Carbon Activity Model

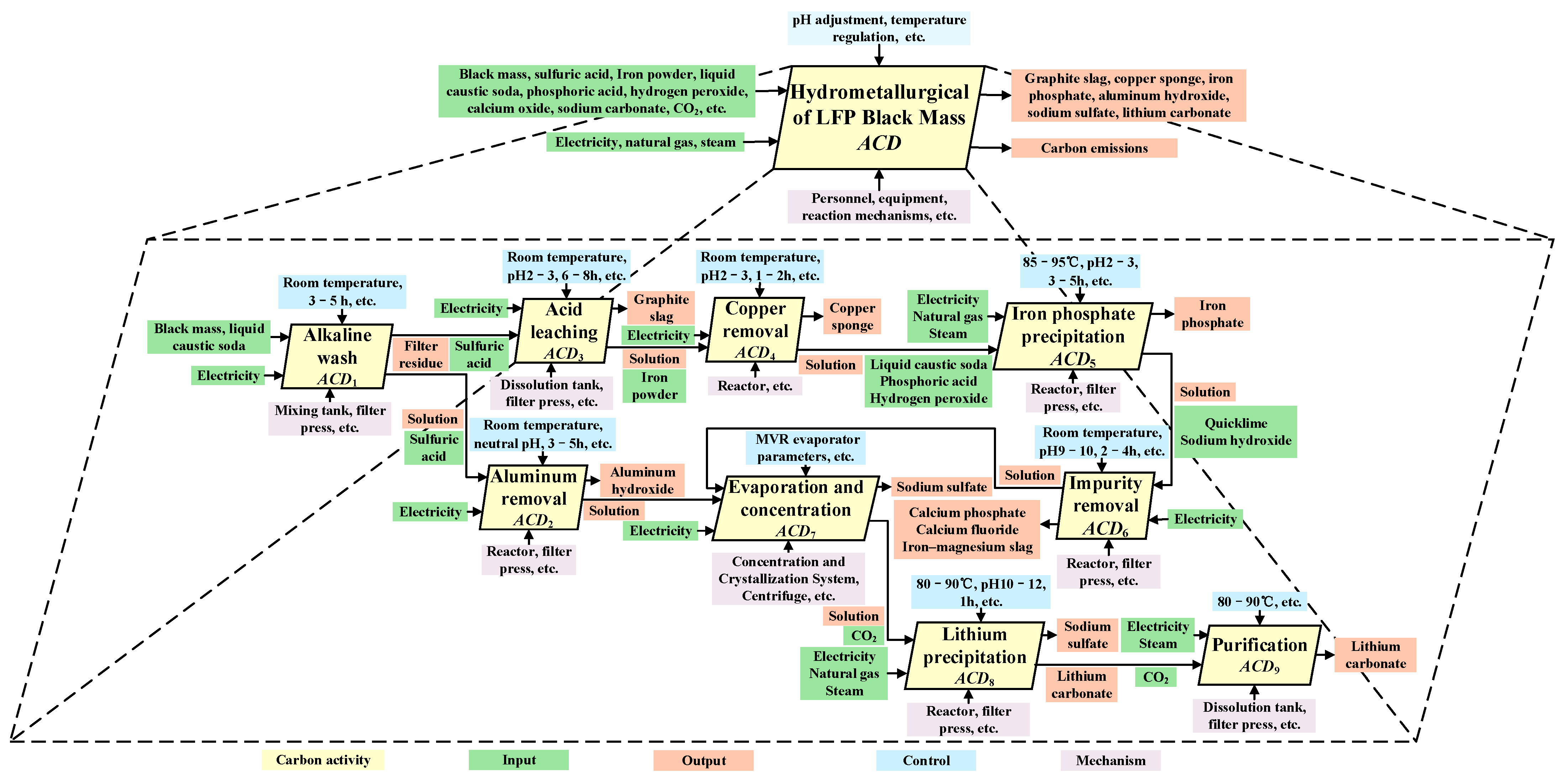
Carbon emissions over a product’s life cycle are closely linked to the business activities of the relevant organizations. These organizational activities are driven by specific production orders; when orders change, the resulting operational adjustments dynamically affect organizational emissions and thereby alter the product’s life-cycle carbon footprint. Because such variation arises from the resource and energy consuming processes of activities, this paper introduces the concept of a carbon activity—an activity associated with carbon emissions. As a container, a carbon activity stores direct and indirect carbon data and links background data labels drawn from EIS (e.g., batch/order identifiers, equipment states, and equipment parameters). This provides the basis for uniquely determining product-level carbon footprint results. Building on the IDEF0 activity modeling framework, we construct a carbon activity model, as shown in Figure 6a.
Where the metrology system is sufficiently developed, organizational carbon activities can be further decomposed into sub-carbon activities, typically tied directly to equipment and processes, and in some cases traceable to specific products or services. These sub-activities can also be aggregated in the reverse direction: based on task ownership defined by organizational orders, sub-carbon activities are merged to form a total carbon activity corresponding to a given product or service. Accordingly, within a measurable carbon-activity system, we carry out a granulation process—splitting activities until both the organization and the product are decomposed to their most basic, non-decomposable functional unit (the minimum measurable carbon data unit). The granular carbon-activity model obtained in this way forms the fundamental unit for quantifying input–output carbon data in life-cycle inventory analysis; by aggregating granular carbon activities, one obtains the carbon data inventory for a specific product or service. The detailed granulation and aggregation process is shown in Figure 6b.
The components are explained as follows:
(1)
Carbon activity: The basic unit within an organization or product system that generates environmental emissions.
(2)
Energy Input: The electricity, oil, natural gas, and other energy sources required to support the completion of the carbon activity by the organization or product system.
(3)
Resource Input: Raw materials, water, and other non-energy resources required to complete the carbon activity.
(4)
Product Output: The primary and secondary products generated as a result of the carbon activity.
(5)
Environmental Emissions: Direct and indirect emissions of waste and greenhouse gases resulting from the carbon activity.
(6)
Control: The conditions and constraints that govern or influence the carbon activity, such as process parameters or environmental conditions.
(7)
Mechanism: The resources required to perform the carbon activity, including personnel, facilities, and equipment (e.g., operators and machinery required for a specific processing step).
In practice, the level of granularity is determined by both the metering capabilities of the recycling plant and the requirements of carbon footprint accounting. A sub-carbon activity is defined only when:
(1)
It corresponds to a physically meaningful process unit (e.g., a specific reactor, furnace, or separation unit).
(2)
It has independent metering or can be reliably allocated using production records (e.g., electricity sub-meters, batch production logs, or material balance calculations).
(3)
Further subdivision would not materially reduce the uncertainty of carbon data.
Based on these criteria, the physical shredding stage is decomposed into five sub-activities (Charged-state shredding, pyrolysis, crushing and separation 1–3), while the hydrometallurgical stage is decomposed into multiple sub-activities depending on the pathway (e.g., acid leaching, impurity removal, evaporation and concentration, lithium precipitation and auxiliary production).
For each basic activity within an organization or product system, the corresponding inputs, outputs, controls, mechanisms, and environmental emissions may vary. Based on the carbon activity model, it becomes possible to more effectively establish the relationship between activities and carbon emissions. Furthermore, for each granular carbon activity, the input and output carbon data satisfy the relationship defined in Equation (1).
A C D t _ i = A C D 1 t _ i + A C D 2 t _ i + + A C D n t _ i A C D 1 t _ i = A C D 11 t _ i + A C D 12 t _ i + + A C D 1 n t _ i A C D 2 t _ i = A C D 21 t _ i + A C D 22 t _ i + + A C D 2 n t _ i
In the equation, ACD denotes the activity carbon data, t represents either input or output, and i denotes the type of energy, resources or products (such as electricity, natural gas, liquid caustic soda, etc.), the total carbon activity data A C D t _ i is composed of the carbon data A C D n t _ i from each sub-carbon activity n. The sum of input and output carbon data in granular carbon activities is equal to that of the corresponding non-granular (integrated) carbon activity.
Therefore, conjunction with the relevant content in Figure 2 and Table S2, the carbon activity model for the hydrometallurgical treatment of LFP-BM can be established, as illustrated in Figure 7.
As shown in Figure 7, the carbon activities involved in the hydrometallurgical treatment of LFP-BM can be granularly decomposed into nine sub-carbon activities, including alkali washing, aluminum removal, and acid leaching. These sub-carbon activities can be further granularized based on factors such as the metering system or process equipment, or conversely, be integrated. Similarly, carbon activity models can also be constructed for the physical shredding of SLBs, the NCM-BM, and the LAES. By clarifying the input–output relationships of carbon data within carbon activities, a foundation can be established for carbon footprint accounting as well as for the allocation and integration of carbon data during the accounting process.

3.4. Carbon Data Allocation

The recycling process of lithium-containing waste is characterized by complex and variable production technologies, intricate input–output relationships, and overlapping data among co-products and shared processes. A single carbon activity often involves multiple types of inputs and outputs, and even within the same carbon activity, the basis for allocating different types of carbon data may vary. Therefore, it is not feasible to directly allocate product-related carbon emissions from carbon activities. Instead, a rational carbon data allocation method is required to obtain product-specific carbon data and to achieve accurate allocation of emissions across carbon activities. To address this challenge, this study proposes an activity-level carbon data allocation method based on the decoupling and granularization of carbon activities. In this method, the granularity of decomposable activities is used as the granularity for carbon data allocation, and each individual carbon activity is treated as the basic unit for quantification and allocation. A schematic of the carbon data allocation process is shown in Figure 6 and Figure 7 of Section 3.3. Unlike standard allocation methods (ISO 14044 [34]) which typically rely on static factors (e.g., fixed annual average mass or economic value), the proposed granular approach dynamically captures batch-specific variations. Standard static allocation masks significant emission spikes caused by dynamic factors (e.g., fluctuating lithium content), whereas the granular approach exposes these hotspots for optimization.
It can be observed that a carbon activity can be further decomposed—based on definable granularity—into several sub-carbon activities, which serve as the basis for carbon data allocation. Sub-carbon activities of the same level of granularity can be treated as nodes that form a task flow path. Carbon data is generated and transferred alongside the execution of each carbon activity. By aggregating the carbon data generated by sub-carbon activities, the product-related carbon data along the task flow can be integrated.
For example, in the case of carbon activities associated with the physical shredding of SLBs, the process can be further subdivided into charged-state shredding, pyrolysis, crushing and separation, and auxiliary production carbon activities. Among them, the crushing and separation carbon activity can be further divided into sub-activities such as drum screening, sorting machine, and grinding. When a single crushing and separation task is treated as one carbon activity, it can be combined with other carbon activities of the same granularity to form a complete task flow. In this case, all carbon data within the task flow represents the total carbon data associated with the physical shredding of SLBs. Likewise, based on the input–output relationships among carbon data within and between carbon activities, the total carbon data associated with the physical shredding process can also be allocated back to its constituent sub-carbon activities. The allocation relationship is defined in Equation (2).
A C D n t _ i = λ i × A C D t _ i A C D n n t _ i = w i × A C D n t _ i
In the equation, λi and wi represent the allocation weights, which dynamically vary with each task execution. However, the allocation rules associated with these weights remain consistent. Specifically: If a carbon activity is associated with only one product, it can be directly attributed to that product without the need for allocation; If a carbon activity is related to multiple products, allocation follows a hierarchical rule of “physical relationships first, expert judgment second, and economic value as a supplement.” For sub-carbon activities with multiple co-product outputs, physical relationships may include mass, volume, or relative molecular mass. In cases where the output involves multiple independently processed components (e.g., Part A and Part B processed separately on the same equipment), the physical relationships may include processing time, quantity, or processing complexity.
As each task is executed, variations in lithium-containing waste type, shape, and lithium content will result in changes in output mass, quantity, and processing time, which in turn require dynamic adjustment of the allocation weights. By integrating the results of carbon data acquisition with the carbon activity–based allocation method, the coupling of carbon data can be effectively reduced, addressing the challenges of carbon data distribution and improving the reliability of carbon footprint accounting outcomes. For methods related to product-level carbon data integration, reference can be made to Xiang et al. [27], which provides detailed approaches for carbon data integration during the product manufacturing process. These methods can be effectively adapted to support carbon emission quantification in lithium resource recycling.

3.5. Carbon Footprint Accounting Model

The carbon footprint of lithium-containing waste recycling originates from both indirect emissions and direct emissions within the recycling organization—such as greenhouse gas emissions resulting from chemical reactions. Specifically, carbon emissions during the lithium recovery phase can be broadly categorized into two stages: physical shredding and hydrometallurgical processing. These include material consumption, equipment energy use, and greenhouse gas emissions from combustion or chemical reactions across a range of processes such as shredding, separation, stirring, material transport, and evaporation and concentration. Each of these process steps is relatively independent in execution. In the process of carbon emission accounting, each process activity can be treated as an independent system, with its carbon emissions calculated separately. The total carbon emissions of the entire production process, denoted as Call, can then be obtained by summing the emissions of all individual process systems. The quantitative relationships are defined by Equations (3) and (4).
C a l l = C c r u s h i n g + C s e p a r a t i o n + C h y d r o m e t a l l u r g y +
C a l l _ i j = D C i j + I D C i j D C i j = G A i × C F g _ j I D C i j = M A T i × E m a t _ i × C F m a t _ j + E A i × E e q u _ i × C F e n g _ j i = c r u s h i n g , s e p a r a t i o n , h y d r o m e t a l l u r g y ,
In the equations: DCij represents the direct carbon emissions, IDCij represents the indirect carbon emissions, GAi denotes the amount of direct carbon-emitting activities in process i, EFi is the emission factor for greenhouse gas type i, MATi refers to the type of input material used in process i, Emat_i is the unit consumption of material per activity in process i, CFmat_i is the carbon emission factor of material type j, EAi denotes the equipment activity level in process i, Eequ_i is the unit energy consumption per activity for process i, CFeng_i is the carbon emission factor for energy type j.

4. Data and Results

4.1. Data Collection

The carbon activity data for the recycling processes of SLBs and LAES are primarily obtained from EIS, on-site measurements, and corporate EIA (environmental impact assessment) reports. These data include inputs of materials and energy, as well as outputs of products and waste. The primary data for this study were derived from the EIS of each recycling facility, covering the operational cycle from 2022 to 2024 to guarantee temporal representativeness. The system boundary is defined using a “gate-to-gate” model, encompassing all unit operations from waste intake to final product packaging, as illustrated in Figure 2 and Figure 3. Data gaps were supplemented via the enterprise’s EIA reports, with associated uncertainty ranges addressed in the subsequent uncertainty analysis (Section 4.4).

4.1.1. Carbon Data Collection for the Physical Shredding Stage of SLBs

The carbon activities in the physical shredding stage are sequentially categorized into: charged-state shredding, pyrolysis, crushing and separation 1, crushing and separation 2, crushing and separation 3, and auxiliary production. Among these, pyrolysis generates pyrolysis gas, which constitutes direct carbon emissions. A portion of the black mass is separated after pyrolysis, while the remainder is separated during crushing and separation 3. In the case of NCM, copper–aluminum flakes are separated during crushing and separation 1. Auxiliary production equipment involved in the physical shredding carbon activities includes nitrogen generators, flash reactors, and environmental protection equipment, which provide nitrogen protection for the shredding and pyrolysis processes and treat pyrolysis gases. Due to the low replacement frequency of activated carbon in the environmental protection equipment, which is replaced every 12 months in accordance with environmental design requirements, the consumption is minimal. Based on the annual processing volume of SLBs, the consumption of activated carbon is approximately 0.2 kg per ton of SLBs. Preliminary calculations indicate that the associated carbon emissions account for less than 0.1% of the total carbon footprint; therefore, emissions arising from activated carbon consumption are excluded from the accounting scope.
Through Organization A’s EIS, carbon data were collected for three different cell formats (pouch cells, prismatic, and cylindrical) of both LFP and NCM processed via the physical shredding method. According to the gas composition test report for pyrolysis exhaust from Organization A, only benzene was detected among 24 target volatile organic compounds, with an average emission rate of 1.27 × 10−3 kg/h, indicating complete secondary combustion of pyrolysis gas. The average direct CO2 emission rate during pyrolysis was 119.71 kg/h. Therefore, taking the processing of 1 ton of SLBs as a representative case, the corresponding data inventory is provided in Table S4.

4.1.2. Carbon Data Collection for the Hydrometallurgical Stage of SLBs

Carbon activities in the hydrometallurgical stage are categorized sequentially as: alkali washing, acid leaching, impurity removal, extraction, evaporation and crystallization, and lithium precipitation.
Among these, the extraction activity is only applicable to the treatment of NCM-BM. Wastewater generated from the hydrometallurgical process is safely treated at the industrial park’s wastewater treatment plant. Solid waste is temporarily stored in the facility’s solid waste storage area and periodically transported by qualified third-party contractors for disposal. Extractants (e.g., P204, P507) circulate within a closed-loop system with a regeneration efficiency exceeding 99%. The make-up rate for these extractants is less than 0.1 kg per ton of black mass. In contrast to the substantial consumption of bulk reagents such as sulfuric acid and caustic soda, their contribution to the total emissions is below 0.1%. Therefore, their consumption is excluded from the assessment scope. Based on field investigations and EIA reports from Organizations B and C, carbon activity data for the hydrometallurgical treatment of both LFP-BM and NCM-BM were collected. Using the amount of black mass obtained from the physical shredding of 1 ton of SLBs as a reference case, the corresponding data inventory is provided in Table S5.

4.1.3. Carbon Data Collection for LAES

The lithium carbonate recycling process using LAES as feedstock is exemplified by Organization D. The hydrometallurgical carbon activities in this process include: acid leaching, iron–aluminum removal, calcium–magnesium removal, evaporation and concentration, lithium precipitation, and auxiliary production.
Organization D has achieved zero wastewater discharge through the recycling of washing water and condensate. For solid waste management, the filter residue is sent to cement and power plants for use in the construction materials and energy sectors. Therefore, carbon emissions associated with this reuse are excluded from the carbon accounting boundary. Through field investigation and actual production data from Organization D, carbon data for the hydrometallurgical treatment of LAES were collected. The corresponding data inventory is presented in Table S6. The carbon emission factors used for the accounting are primarily sourced from the Ecoinvent database, Gabi database, and CPCD database. A summary of the carbon emission factors is provided in Table S7.

4.2. Results and Analysis

4.2.1. Carbon Data Accounting and Allocation Results for SLBs

Based on the carbon footprint accounting method described in Section 3.5, and using the carbon data from the physical shredding stage listed in Table S4 along with the emission factors summarized in Table S7, the carbon emissions from the physical shredding stage of 1 ton of SLBs were analyzed. The analysis considers two battery types (LFP and NCM) and three shapes (pouch cells, prismatic, and cylindrical). The results are illustrated in Figure 8.
Although the treatment target in the hydrometallurgical stage of SLBs is uniformly the black mass, the recycling processes and final products differ between LFP and NCM, allowing for separate statistical analysis. However, due to traceability limitations, it is currently not possible to distinguish whether the black mass originated from pouch cells, prismatic, or cylindrical. Additionally, due to limitations in the metering system, carbon activities during the hydrometallurgical stage are treated as a single integrated carbon activity. Therefore, using the mass of black mass generated from the physical shredding of 1 ton of LFP or NCM as a reference case, and applying the carbon footprint accounting method from Section 3.5, along with the hydrometallurgical carbon data in Table S5 and emission factors in Table S7, the carbon emissions from the hydrometallurgical stage of 1 ton of SLBs are presented in Table 1.
According to the carbon data allocation method outlined in Section 3.4, the mass of co-products is used as the allocation basis, as shown in Table 2.
The carbon data associated with black mass from the physical shredding stage are allocated according to the final output products of the hydrometallurgical stage. Accordingly, the carbon footprint of recycling 1 ton of lithium carbonate from SLBs is shown in Table 3.
As shown in Figure 8, Table 1 and Table 2, significant differences in carbon emissions exist among the regenerative carbon activities for different types and shapes of SLBs. For the same battery type, prismatic and cylindrical batteries exhibit significantly higher carbon emissions compared to pouch cells batteries, while the difference between prismatic and cylindrical batteries is relatively small. This disparity primarily stems from differences in battery casing materials: pouch cells batteries use aluminum-plastic film, whereas prismatic and cylindrical batteries use aluminum alloy and stainless steel casings, respectively. Due to the higher hardness of aluminum alloy and stainless steel, shredding prismatic and cylindrical batteries consumes considerably more energy. Additionally, the exhaust gases produced from the thermal decomposition of organic materials in aluminum-plastic films can be combusted secondarily, reducing the energy required for pyrolysis. For batteries of the same shape, LFP exhibit significantly higher carbon emissions than NCM. This is mainly because the acidic gas generated during the pyrolysis of LFP is more corrosive to environmental protection equipment. To ensure safe equipment operation, the physical shredding rate must be reduced, resulting in higher overall carbon emissions. Although Table 1 shows that, based on processing 1 ton of SLBs, the carbon emissions from hydrometallurgical recycling of LFP-BM are lower than those from NCM-BM, the unit mass of LFP-BM yields less lithium carbonate compared to NCM-BM. Therefore, more LFP-BM must be processed to recycling 1 ton of lithium carbonate. Furthermore, the recycling of NCM-BM produces high-value co-products such as nickel sulfate and cobalt sulfate, which reduces the allocation share of carbon emissions to lithium carbonate. As a result, when using 1 ton of lithium carbonate as the functional unit, the carbon footprint of hydrometallurgical carbon activities for LFP-BM is actually higher, with the maximum difference reaching 38.89%.

4.2.2. Carbon Data Accounting and Allocation Results for LAES

Organization D, through recycling lithium activities from LAES, produces 18 tons of main product lithium carbonate and 317.52 tons of by-product sodium chloride. However, 22.02 tons of sodium chloride are recycled within the acid leaching carbon activity and thus are excluded from carbon emission allocation. Therefore, the net output of sodium chloride as a by-product is 295.5 tons. The sodium chloride generated during the lithium precipitation carbon activity is directly returned, along with the post-precipitation solution, to the calcium and magnesium removal carbon activity, bypassing both the acid leaching and iron-aluminum removal carbon activities. As a result, the carbon data for the acid leaching and iron and aluminum removal activities are allocated based on the mass of lithium carbonate and part of the sodium chloride—where this partial amount is calculated by subtracting the sodium chloride produced in the lithium precipitation step from the total final output. According to the primary chemical reaction of the lithium precipitation activity, the production of 18 tons of lithium carbonate simultaneously generates 28.5 tons of sodium chloride. For the carbon data related to the calcium-magnesium removal and evaporation and concentration carbon activities, allocation is based on the final output product mass. In the lithium precipitation activity, both lithium carbonate and sodium chloride are produced, allocation here is performed based on the relative molecular masses in the precipitation reaction. The allocation factor for lithium carbonate is approximately 0.387. For carbon data associated with auxiliary production facilities and equipment such as air compressors, lighting, and ventilation, allocation is conducted on a shared basis proportional to the mass of the final output products. According to the carbon footprint accounting method in Section 3.5, and using the carbon data from Table S6 and emission factors from Table S7, the allocation and accounting results for recycling 1 ton of lithium carbonate are shown in Table 4. The Sankey diagram illustrating the carbon footprint of recycling 1 ton of lithium carbonate is shown in Figure 9.
According to the carbon data allocation and static accounting results, the static carbon footprint of recycling 1 ton of lithium carbonate product from LAES is 3053.67 kgCO2-eq. The lithium precipitation carbon activity is the primary contributor to the product’s carbon footprint, accounting for 36.60% of the total. In contrast, the carbon emissions from auxiliary production facilities and equipment account for the smallest share at 1.16%. Among the indirect emissions, purchased steam contributes the most, and the carbon footprint differs by 66.43% compared to that of recycling 1 ton of lithium carbonate from SLBs.

4.3. Carbon Footprint Analysis of Products Containing Recycled Lithium Resources

The carbon footprint of producing lithium carbonate from primary lithium resources is obtained from the literature [37]. Under different allocation methods, the carbon footprint of producing 1 ton of lithium carbonate from salar brine ranges from 2700 to 3100 kgCO2-eq, including 2700 kgCO2-eq (mass-based), 2800 kgCO2-eq (process-based), 2900 kgCO2-eq (product-line-based), and 3100 kgCO2-eq (economic value-based). In contrast, the carbon footprint of producing 1 ton of lithium carbonate from spodumene is 20,400 kgCO2-eq. According to the European Union’s Regulation on Batteries and Waste Batteries, the required proportion of recycled lithium in new batteries is set to reach 6% by 2031 and 12% by 2036. Therefore, this section further analyzes the impact of incorporating varying proportions of recycled lithium resources on the carbon footprint of lithium-containing products.
Using two types of primary lithium resources and seven types of recycled lithium resources as lithium sources, a weighted network generation and parameter iteration approach is adopted to estimate the carbon footprint of producing 1 ton of lithium carbonate under different recycled lithium proportions.
Two types of primary lithium resources and seven types of recycled lithium resources were selected as lithium sources. By employing weighted network generation and parameter traversal, the carbon footprint of 1 ton of lithium carbonate containing recycled lithium was calculated under varying proportions. The total carbon footprint, denoted as CFtotal, is defined in Equation (5) as the weighted sum of the carbon footprints of primary lithium sources (CFsalar, CFspod) and recycled lithium sources (CFrec):
C F t o t a l = s a l t = 1 n ω s a l a r × C F s a l t + s p o d = 1 p ω s p o d × C F s p o d + r e c = 1 m ω r e c × C F r e c ω s a l a r + ω r e c = 1 , ω s p o d = 0 without   considering   spodumene ω s a l a r + ω s p o d + ω r e c = 1 with   considering   spodumene
where ωsalar and CFsalar represent the weight and carbon footprint of the primary lithium source (salar brine); ωspod and CFspod represent the weight and carbon footprint of the primary lithium source (spodumene); and ωrec and CFrec represent the weight and carbon footprint of the recycled lithium source (SLBs, LAES).
The analysis process is illustrated in Figure 10, and the statistical histogram of the results is shown in Figure 11.
The minimum carbon footprint of lithium carbonate derived from products containing recycled lithium is 1834.84 kgCO2-eq/t, corresponding to the scenario where 100% of the lithium carbonate comes from the recycling of NCM pouch cells batteries. The maximum carbon footprint reaches 20,400 kgCO2-eq/t when all lithium carbonate is produced from spodumene, representing a tenfold difference. When spodumene-derived lithium is not considered, the variation in carbon footprint results can reach up to 69%. If the EU’s 2031 target of incorporating 6% recycled lithium is met, and spodumene-derived lithium carbonate is excluded, the carbon footprint can be reduced by up to 451.91 kgCO2-eq/t, a reduction of 15%. If spodumene is included as a lithium source, the maximum possible reduction is 1113.91 kgCO2-eq/t, corresponding to a 5% decrease.
As shown in Figure 11, the carbon footprint is concentrated in the range of 2500–3000 kgCO2-eq/t when spodumene-derived lithium carbonate is excluded, whereas it spans 2500–10,000 kgCO2-eq/t when spodumene is included. This disparity is primarily attributed to the high carbon footprint of lithium carbonate produced from spodumene—even incorporating just 1% spodumene-derived lithium carbonate in the material mix for each ton of lithium carbonate can result in an increase of approximately 170 kgCO2 emissions.

4.4. Uncertainty Analysis of Recycled Lithium Carbonate Carbon Footprint

Uncertainty in this study stems from both operational variability (e.g., fluctuations in feedstock grade, production load, and process control) and measurement constraints (e.g., the accuracy of metering devices). Drawing upon the collected accounting data, key parameters such as energy and material consumption were characterized by probability distributions (e.g., Triangular or Beta distributions). This approach allows the model to yield a confidence interval for the carbon footprint, as opposed to a single deterministic value.

4.4.1. Uncertainty Analysis of Recycled Lithium Carbonate Carbon Footprint from SLBs

Based on carbon data collected from Organizations A, B, and C, as well as analyses of actual production practices, the energy consumption, material inputs, and lithium carbonate output across various processing steps exhibit dynamic variability due to factors such as battery shredding type, lithium content in the black mass, batch size, fluctuations in production schedules, and adjustments in processing technology. Table 2 only represents the static carbon footprint under a specific condition, and thus, a further uncertainty analysis is required. From the analysis of Tables S4 and S5 and the carbon footprint accounting process in Section 4.2.1, it is evident that more than 60% of the emissions in the recycling process of SLBs arise from energy consumption (electricity, natural gas, and steam) and material consumption of 32% caustic soda solution. Due to the limited amount of collected carbon data, determining the probability distribution of key parameters becomes critical. In this context, the triangular distribution is adopted as the preferred choice [38]. Accordingly, this study assumes that the energy consumption (electricity, natural gas, and steam), material consumption of 32% caustic soda solution, and yield of lithium carbonate follow triangular distributions. A Monte Carlo simulation is employed to estimate the range of dynamic carbon footprints for lithium carbonate. The distributions of key parameters are summarized in Table 5.
The electricity and natural gas parameters categorized in Table 3 account for carbon activity classifications to facilitate subsequent calculations of the carbon footprint for producing 1 ton of recycled lithium carbonate. The number of Monte Carlo simulation iterations is set to N = 10,000, with a 95% confidence interval. The calculated carbon footprint results for recycling 1 ton of lithium carbonate from various types of SLBs are shown in Figure 12.
For the 95% confidence interval of the dynamic carbon footprint associated with recycling 1 ton of lithium carbonate from SLBs, the range for LFP is 2458.10–2516.73 kgCO2-eq for pouch cells, 2480.84–2539.92 kgCO2-eq for prismatic, and 2518.50–2578.06 kgCO2-eq for cylindrical. For NCM, the corresponding ranges are 1810.48–1859.98 kgCO2-eq for pouch cells, 1843.82–1892.62 kgCO2-eq for prismatic, and 1850.62–1900.31 kgCO2-eq for cylindrical. These results indicate that the carbon footprint of recycling 1 ton of lithium carbonate from SLBs fluctuates in response to variations in energy consumption, 32% caustic soda solution input, and the yield of lithium carbonate. The maximum observed variation in carbon footprint reaches 42.4%, representing a 4% increase compared to static carbon footprint results. This increase is primarily due to the range being constrained within a 95% confidence interval, which excludes extreme scenarios. Moreover, since the carbon footprint is allocated based on the quantity of lithium carbonate produced, the variation is nonlinear, further contributing to the observed differences.
Based on the triangular distributions of each parameter established in Table 4, when only the electricity consumption and lithium carbonate yield during the recycling of 1 ton of SLBs are considered to vary dynamically according to their distributions, while all other parameters remain static, the relationship with the carbon footprint of producing 1 ton of recycled lithium carbonate can be established. This relationship is illustrated in Figure 13.
As shown in Figure 13, the carbon footprint of producing 1 ton of recycled lithium carbonate gradually decreases with reduced electricity consumption during the recycling process and increased yield of lithium carbonate. Although the magnitude of change varies across different battery types, the overall trend remains consistent. Therefore, under the premise of meeting the normal production requirements within the organization, reducing electricity consumption during the recycling process—while increasing the lithium content in the feedstock to improve lithium carbonate recovery—can effectively lower the carbon footprint of recycled lithium carbonate products.

4.4.2. Uncertainty Analysis of Recycled Lithium Carbonate Carbon Footprint from LAES

Carbon emissions during the lithium carbonate recycling process are influenced by various factors, including differences in feedstock grade, fluctuations in production schedules, and adjustments to processing technologies. Based on production data from Organization D, multiple input-output statistical analyses were conducted for each carbon activity stage. The results show that carbon emissions across different processing steps exhibit regular distribution patterns, allowing for distribution curve fitting of emissions from key carbon activities such as acid leaching, iron and aluminum removal, calcium and magnesium removal, evaporation and concentration, and lithium precipitation. A Monte Carlo simulation is then used for uncertainty analysis to estimate the range of dynamic carbon footprints for recycling lithium carbonate.
The Maximum Likelihood Estimation (MLE) method is applied to fit the carbon emissions of these key activities to common probability distributions, including normal distribution, log-normal distribution, gamma distribution, and beta distribution. The Kolmogorov–Smirnov (K-S) test is used to evaluate the goodness of fit for each distribution. The fitted emission distributions for the key processes involved in recycling 1 ton of lithium carbonate are presented in Figure 14.
After determining the distribution parameters for each carbon activity, Monte Carlo sampling was conducted with the number of iterations set to N = 10,000. The sampling results represent the dynamic carbon footprint of recycling 1 ton of lithium carbonate from LAES. A histogram of the sampling results was plotted, followed by distribution curve fitting and K-S testing. The results are presented in Figure 15. The predefined static carbon footprint value is 3053.67 kgCO2-eq. The best-fit distribution was determined to be the beta distribution, with parameters (10.62, 12.1, 2274.76, 1771.96). The K-S test supported this fit, yielding a K-S statistic of 0.005 and a p-value of 0.986. Based on the fitted distribution curve, the 95% confidence interval for the dynamic carbon footprint of recycling 1 ton of lithium carbonate from LAES was estimated to be 2755.57–3459.96 kgCO2-eq. These results show that variations in feedstock volume, auxiliary material input, and product yield lead to corresponding fluctuations in the carbon footprint. The maximum observed difference in carbon footprint reaches 25.56%.
In addition, statistical analysis revealed that changes in lithium content of the feedstock and acid leaching recovery rate also influence the carbon footprint. Specifically, as lithium content and leaching efficiency increase, the carbon footprint of the product decreases. Since the available dataset only includes 13 observations, the griddata interpolation function was used to apply smooth interpolation to better reflect the trend in the data. The resulting trend analysis is illustrated in Figure 16.
Therefore, under the condition of meeting actual production requirements within the organization, the acid leaching process can be optimized by measures such as increasing stirring frequency and extending leaching time, thereby improving the leaching efficiency and ultimately reducing the carbon footprint of recycling lithium carbonate products. In addition, optimizing the feedstock blend by mixing raw materials with different lithium grades can help increase the overall lithium content of the input, thereby reducing the carbon footprint associated with lithium carbonate produced from low-grade materials. According to the lithium content and leaching efficiency data from Organization D, the average lithium content and leaching rate are 0.94% and 0.83, respectively. Assuming both values increase by 10%, the corresponding carbon footprint of producing 1 ton of recycled lithium carbonate, estimated using the mapping relationship in Figure 16, would be approximately 2914.84 kgCO2-eq, representing a 5% reduction in carbon emissions.

4.4.3. Uncertainty Analysis of the Carbon Footprint of Products Containing Recycled Lithium

Building upon the uncertainty analysis results for the carbon footprint of recycling 1 ton of lithium carbonate from SLBs and LAES, the uncertainty analysis of the carbon footprint of products containing recycled lithium is conducted based on Section 4.3. This involves performing Monte Carlo sampling for recycled lithium sources and mixing the resulting carbon footprint distributions with those of primary lithium sources at varying proportions. The statistical histogram of the calculated results is presented in Figure 17.
Based on the uncertainty analysis of lithium carbonate in products containing recycled lithium, the average carbon footprint of lithium carbonate—excluding spodumene-derived lithium sources—is 2596.62 kgCO2-eq/t, with a 95% confidence interval ranging from 1870.46 to 3128.99 kgCO2-eq/t. When spodumene-derived lithium sources are included, the average carbon footprint increases to 8531.08 kgCO2-eq/t, with a 95% confidence interval ranging from 2195.14 to 18,640 kgCO2-eq/t, representing a maximum difference of up to 8.97 times. The carbon footprint values for cases excluding spodumene are primarily concentrated between 2400–2800 kgCO2-eq/t while those including spodumene are mainly distributed within 2000–8000 kgCO2-eq/t. Compared to the results shown in Figure 11, the overall distribution trends remain similar; however, the distributions have shifted leftward. This shift is mainly attributed to the variability in the carbon footprint of recycled lithium sources considered during the uncertainty analysis, which introduces deviations into the simulation results.

4.4.4. Implications for Pathway Selection and DBP Implementation

As indicated in Section 4.3 and Section 4.4, the carbon footprint of recycled lithium carbonate is highly sensitive to multiple factors, including varying feedstocks (batch, shape, lithium content) and different recycling processes, resulting in dynamic fluctuations. When substituting primary lithium with recycled lithium, the climate benefits of specific recycling pathways become a critical assessment metric for policymakers and manufacturers.
Although the SLBs pathway offers higher lithium content, the uncertainty regarding the supply of SLBs compromises equipment energy efficiency. For instance, the irregular start-stop cycles of pyrolysis furnaces and evaporation equipment lead to substantial energy losses and generate significant unnecessary carbon emissions. Conversely, the LAES pathway relies on stable industrial waste streams from aluminum smelting as a key feedstock source, remaining immune to fluctuations in the SLBs market. However, this process exhibits high sensitivity to raw material grade and energy consumption, necessitating targeted process optimization to enhance its environmental competitiveness.
Nevertheless, both the SLBs and LAES recycling pathways maintain a carbon reduction advantage compared to primary lithium derived from spodumene. Substituting primary lithium with recycled lithium from either pathway yields significant net emission reductions. However, the comparison with primary lithium derived from salar brine is more complex: the carbon footprint of the SLBs pathway is consistently superior to that of brine-based primary lithium, whereas the LAES pathway is comparable to or slightly higher than brine-based production, depending largely on the local energy mix.
The significant disparities between different pathways indicate that reporting a generic average carbon footprint for recycled lithium carbonate would introduce non-negligible uncertainty and potentially mislead compliance strategies. Therefore, the DBP must mandate a fine-grained pathway traceability mechanism (distinguishing between specific sources of recycled lithium). Simultaneously, this facilitates the formulation of “dynamic sourcing strategies” by enterprises, enabling the optimization of the overall product carbon footprint while meeting EU Battery Regulation targets through blending recycled lithium materials from different recovery pathways.

5. Conclusions

This study investigates the impact of differences in recycling pathways on the carbon footprint of products containing recycled lithium. By analyzing carbon emissions during the recycling of SLBs and LAES, the research highlights the limitations of using static product carbon footprints when constructing a DBP. Beyond LCA’s emphasis on life-cycle inventory data, it is the background data that uniquely determine a product’s carbon footprint, consequently, pathway specific tracking of recycled lithium carbonate is essential. Differences in recycling pathways, batch processing scales, and product output across different lithium-containing wastes can significantly affect the carbon footprint of recycled lithium carbonate, with differences reaching over 66%. In some scenarios, the carbon footprint of recycled lithium carbonate may even exceed that of primary lithium carbonate. When blending recycled and primary lithium carbonate at different ratios, the resulting footprint can vary by up to 69% when spodumene-derived lithium is excluded. Under the EU Battery Regulation’s requirement of using 6% recycled lithium in new batteries, this approach can achieve up to a 15% reduction in emissions. When spodumene is included, the carbon footprint difference can reach a factor of 10, with a maximum emission reduction potential of 5%. Through uncertainty analysis of recycled lithium resources, the carbon footprint variation for recycling 1 ton of lithium carbonate from SLBs reaches up to 42.4%, while that from LAES reaches up to 25.71%. Among the influencing factors, the lithium content in waste materials—which directly affects the yield of recycled lithium carbonate—is identified as the most critical determinant of the carbon footprint of products containing recycled lithium. Adjusting the grade of lithium-containing waste based on lithium content proves to be an effective strategy for optimizing the carbon footprint across different recycling pathways.
To address challenges such as data dynamism, coupling, and uncertainty in carbon footprint accounting, this paper proposes a comprehensive methodology for data acquisition, allocation, and calculation from recycling organizations to lithium-containing waste. By implementing granular integration of carbon activities, the method establishes a robust linkage between organizational business operations and product life-cycle activities. Grounded in organizational operational data and using carbon activities as the mapping bridge, it supports the acquisition and allocation of product carbon data, thereby improving both the availability of the data required for carbon footprint accounting and the rationality of its allocation. This enables dynamic carbon footprint accounting for recycled lithium resources across diverse recycling pathways. Regardless of enterprise size, location, or technological maturity, production operations can be decomposed into corresponding carbon activity models (e.g., crushing, pyrolysis, leaching) based on measurement systems and accounting needs, and mapped to EIS data nodes. This capability allows enterprises to calculate their own site-specific compliant carbon footprints, achieving accurate reporting and laying the foundation for the DBP.
The substantial disparities in carbon footprints—spanning up to an order of magnitude when involving spodumene—highlight the inadequacy of generic “recycled content” labeling. It is recommended that DBP protocols mandate the disclosure of specific production pathways (e.g., distinguishing between LAES and SLBs), rather than accepting aggregated averages. To comply with EU 2031 recycled content targets while maintaining a low carbon footprint, manufacturers should prioritize SLBs recycled lithium for highly carbon-sensitive product lines. Concurrently, LAES recycled lithium can serve as a supply stabilizer, where its relatively higher carbon footprint is offset by reducing the proportion of spodumene-derived primary lithium in the overall blend.
Future research will further explore batch-level carbon emission tracking for specific SLBs and LAES, aiming to characterize carbon emissions from recycled lithium carbonate across different cell formats, chemical systems, and lithium contents. This will provide stronger support for the enforcement of battery regulations and the deployment of digital battery passports. Additionally, collaborations with relevant Chinese government agencies will be pursued to establish carbon data management standards, covering data acquisition, processing, security, and trustworthy sharing—ultimately supporting a high-quality carbon data foundation for life-cycle-based electronic product passports.

Supplementary Materials

The following supporting information can be downloaded at: https://www.mdpi.com/article/10.3390/su172410886/s1, Table S1: Hydrometallurgical Treatment Process of LFP-BM; Table S2: Hydrometallurgical Treatment Process of NCM-BM; Table S3: Hydrometallurgical Treatment Process of LAES; Table S4: Carbon Data for Physical Crushing Carbon Activity of 1 Ton of SLBs; Table S5: Carbon Data for Hydrometallurgical Carbon Activity of 1 Ton of SLBs; Table S6: Carbon Data for Hydrometallurgical Carbon Activity of LAES; Table S7: Table of Carbon Emission Factors. Reference [39] is cited in the Supplementary Materials.

Author Contributions

All the authors contributed significantly to this study. Conceptualization, F.X. and D.X.; methodology, F.X.; validation, F.X. and D.X.; formal analysis, K.F.; investigation, F.X. and K.F.; resources, D.X.; data curation, F.X.; writing—original draft preparation, F.X. and K.F.; writing—review and editing, D.X. and G.C.; supervision, D.X. All authors have read and agreed to the published version of the manuscript.

Funding

This work is supported by the National Natural Science Foundation of China (NO. 52475508).

Institutional Review Board Statement

Not applicable.

Informed Consent Statement

Not applicable.

Data Availability Statement

The original contributions presented in this study are included in the article/Supplementary Materials. Further inquiries can be directed to the corresponding author.

Conflicts of Interest

Author Ke Fang was employed by the company Goertek Inc. The remaining authors declare that the research was conducted in the absence of any commercial or financial relationships that could be construed as a potential conflict of interest.

Abbreviations

The following abbreviations are used in this manuscript:
DBPDigital battery passport
EISEnterprise information system
EIAEnvironmental impact assessment
ERPEnterprise resource planning
GHGGreenhouse gas
LAESLithium-rich aluminum electrolyte slag
LCALife-cycle assessment
LFALithium-rich fly ash
LFPLithium iron phosphate
LFP-BMLFP black mass
MESManufacturing execution system
NCMNickel cobalt manganese oxide
NCANickel cobalt aluminum oxide
NCM-BMNCM black mass
PLMProduct lifecycle management
SCADASupervisory control and data acquisition
SCMSupply chain management
SLBsSpent lithium-ion batteries
WMSWarehouse management system

References

  1. Xia, X.; Li, P.; Cheng, Y. Tripartite Evolutionary Game Analysis of Power Battery Carbon Footprint Disclosure under the EU Battery Regulation. Energy 2023, 284, 129315. [Google Scholar] [CrossRef]
  2. Abdalla, A.M.; Abdullah, M.F.; Dawood, M.K.; Wei, B.; Subramanian, Y.; Azad, A.T.; Nourin, S.; Afroze, S.; Taweekun, J.; Azad, A.K. Innovative Lithium-Ion Battery Recycling: Sustainable Process for Recovery of Critical Materials from Lithium-Ion Batteries. J. Energy Storage 2023, 67, 107551. [Google Scholar] [CrossRef]
  3. Kaya, M. State-of-the-Art Lithium-Ion Battery Recycling Technologies. Circ. Econ. 2022, 1, 100015. [Google Scholar] [CrossRef]
  4. Wu, S.; Tao, W.; Zheng, Y.; Ge, H.; He, J.; Yang, Y.; Wang, Z. A Novel Approach for Lithium Recovery from Waste Lithium-Containing Aluminum Electrolyte by a Roasting-Leaching Process. Waste Manag. 2021, 134, 89–99. [Google Scholar] [CrossRef]
  5. Fang, H.; Zhou, C.; Xu, S.; Shi, J.; Hu, Y.; Liu, G. High-Efficiency Extraction of Aluminum and Lithium from Coal Fly Ash Using a Novel Sodium Pyrosulfate Mechanochemical Activation—Sodium Persulfate Pressure Leaching Technology. J. Clean. Prod. 2023, 423, 138841. [Google Scholar] [CrossRef]
  6. Gao, R.; Peng, H.; He, Q.; Meng, Z.; Xiang, P.; Hou, L.; Miao, Z. Simultaneous Leaching of Li, Ga, and REEs from Coal Fly Ash and a Novel Method for Selective Leaching of Li and Ga. J. Environ. Chem. Eng. 2024, 12, 112022. [Google Scholar] [CrossRef]
  7. Yu, W.; Guo, Y.; Xu, S.; Yang, Y.; Zhao, Y.; Zhang, J. Comprehensive Recycling of Lithium-Ion Batteries: Fundamentals, Pretreatment, and Perspectives. Energy Storage Mater. 2023, 54, 172–220. [Google Scholar] [CrossRef]
  8. Zhong, X.; Liu, W.; Han, J.; Jiao, F.; Qin, W.; Liu, T. Pretreatment for the Recovery of Spent Lithium Ion Batteries: Theoretical and Practical Aspects. J. Clean. Prod. 2020, 263, 121439. [Google Scholar] [CrossRef]
  9. Deng, H.; Wang, B.; Xu, J.; Yang, G.; Shi, Z.; Zhu, H.; He, W.; Li, G. A Comprehensive Review of Whole Process Typical Hydrometallurgical Technologies for Recycling Waste Lithium-Ion Batteries. Sep. Purif. Technol. 2025, 363, 132234. [Google Scholar] [CrossRef]
  10. Ramirez-Quintero, D.A.; Pimentel, M.B.C.; Eleutério Filho, S.; Oliveira, C.R.M.D. Mechanical Processing and Chemical Leaching in the Recovery of Valuable Elements from Spent Lithium Batteries. Ambiente Soc. 2024, 27, e00020. [Google Scholar] [CrossRef]
  11. Makuza, B.; Tian, Q.; Guo, X.; Chattopadhyay, K.; Yu, D. Pyrometallurgical Options for Recycling Spent Lithium-Ion Batteries: A Comprehensive Review. J. Power Sources 2021, 491, 229622. [Google Scholar] [CrossRef]
  12. Zhou, M.; Li, B.; Li, J.; Xu, Z. Pyrometallurgical Technology in the Recycling of a Spent Lithium Ion Battery: Evolution and the Challenge. ACS EST Eng. 2021, 1, 1369–1382. [Google Scholar] [CrossRef]
  13. Moosakazemi, F.; Ghassa, S.; Jafari, M.; Chelgani, S.C. Bioleaching for Recovery of Metals from Spent Batteries—A Review. Miner. Process. Extr. Metall. Rev. 2023, 44, 511–521. [Google Scholar] [CrossRef]
  14. Satriadi, T.; Winarko, R.; Chaerun, S.K.; Minwal, W.P.; Mubarok, M.Z. Recycling of Spent Electric Vehicle (EV) Batteries through the Biohydrometallurgy Process. E3S Web Conf. 2024, 543, 02008. [Google Scholar] [CrossRef]
  15. Montoya, A.T.; Yang, Z.; Dahl, E.U.; Pupek, K.Z.; Polzin, B.; Dunlop, A.; Vaughey, J.T. Direct Recycling of Lithium-Ion Battery Cathodes: A Multi-Stage Annealing Process to Recover the Pristine Structure and Performance. ACS Sustain. Chem. Eng. 2022, 10, 13319–13324. [Google Scholar] [CrossRef]
  16. Wu, J.; Zheng, M.; Liu, T.; Wang, Y.; Liu, Y.; Nai, J.; Zhang, L.; Zhang, S.; Tao, X. Direct Recovery: A Sustainable Recycling Technology for Spent Lithium-Ion Battery. Energy Storage Mater. 2023, 54, 120–134. [Google Scholar] [CrossRef]
  17. Ji, R.; Cui, X.; Zhang, W.; Wang, S.; Yang, M.; Qu, T. Study on Recovery of Lithium from Lithium-Containing Aluminum Electrolyte. Metals 2024, 14, 460. [Google Scholar] [CrossRef]
  18. Yuan, Y.; Yu, X.; Shen, Q.; Zhao, Q.; Li, Y.; Wu, T. A Novel Approach for Ultrasonic Assisted Organic Acid Leaching of Waste Lithium-Containing Aluminum Electrolyte and Recovery of Lithium. Chem. Eng. Process. Process Intensif. 2023, 192, 109508. [Google Scholar] [CrossRef]
  19. Cui, L.; Wang, W.; Chao, X.; Gao, J.; Cheng, F. Efficient Lithium Recovery from Electrolytic Aluminum Slag via an Environmentally Friendly Process: Leaching Behavior and Mechanism. J. Clean. Prod. 2024, 439, 140800. [Google Scholar] [CrossRef]
  20. Xu, R.; Luo, S.; Li, W.; Zhang, C.; Chen, Z.; Wang, Y.; Liu, Y.; Li, J. Clean Process for Selective Recovery of Lithium Carbonate from Waste Lithium-Bearing Aluminum Electrolyte Slag. Ind. Eng. Chem. Res. 2023, 62, 14537–14547. [Google Scholar] [CrossRef]
  21. Zhang, T.; Liu, F.; Chen, H.; Chen, Z.; Liao, C.; Chen, F.; Guo, Y. Cleaner Process for the Selective Extraction of Lithium from Spent Aluminum Electrolyte Slag. ACS Sustain. Chem. Eng. 2024, 12, 11797–11808. [Google Scholar] [CrossRef]
  22. Xu, H.; Liu, C.; Mi, X.; Wang, Z.; Han, J.; Zeng, G.; Liu, P.; Guan, Q.; Ji, H.; Huang, S. Extraction of Lithium from Coal Fly Ash by Low-Temperature Ammonium Fluoride Activation-Assisted Leaching. Sep. Purif. Technol. 2021, 279, 119757. [Google Scholar] [CrossRef]
  23. Cao, Y.; Zhou, C.; Gao, F.; Huang, Y.; Zhu, W.; Liu, G.; Wang, J. Lithium Recovery from Typical Coal-Based Solid Wastes: Critical Technologies, Challenges, and Prospects. Chem. Eng. J. 2024, 498, 155121. [Google Scholar] [CrossRef]
  24. Ciez, R.E.; Whitacre, J.F. Examining Different Recycling Processes for Lithium-Ion Batteries. Nat. Sustain. 2019, 2, 148–156. [Google Scholar] [CrossRef]
  25. Yu, M.; Bai, B.; Xiong, S.; Liao, X. Evaluating Environmental Impacts and Economic Performance of Remanufacturing Electric Vehicle Lithium-Ion Batteries. J. Clean. Prod. 2021, 321, 128935. [Google Scholar] [CrossRef]
  26. Van Hoof, G.; Robertz, B.; Verrecht, B. Towards Sustainable Battery Recycling: A Carbon Footprint Comparison between Pyrometallurgical and Hydrometallurgical Battery Recycling Flowsheets. Metals 2023, 13, 1915. [Google Scholar] [CrossRef]
  27. Xiang, D.; Xu, F.; Sah, R.K.; Wei, C.; Fang, K. Carbon Footprint Accounting Method Based on Dynamic Allocation of Multi-Level Carbon Data from Manufacturing Organizations to Products. J. Clean. Prod. 2024, 467, 142865. [Google Scholar] [CrossRef]
  28. Wu, Z.; Yang, G.; Zhu, H.; Bai, Y.; He, Q. Spent Lithium-Ion Battery Recycling: Process Optimization and Carbon Footprint Analysis Based on Thermal Mechanical Force. Energy Sources Part A Recovery Util. Environ. Eff. 2024, 46, 24–39. [Google Scholar] [CrossRef]
  29. Liu, M.; Wang, F.; Zhang, S.; Xiong, Y.; Liu, Z.; Pan, X.; Lin, G.; De Castro Gomez, D.J.; He, X.; Almoniee, M.A.; et al. Carbon Footprint of Battery-Grade Lithium Chemicals in China. ACS Sustain. Chem. Eng. 2025, 13, 3930–3938. [Google Scholar] [CrossRef]
  30. IPCC. Refinement to the 2006 IPCC Guidelines for National Greenhouse Gas Inventories; IPCC: Geneva, Switzerland, 2019. [Google Scholar]
  31. Mieras, E.; Gaasbeek, A.; Kan, D. How to Seize the Opportunities of New Technologies in Life Cycle Analysis Data Collection: A Case Study of the Dutch Dairy Farming Sector. Challenges 2019, 10, 8. [Google Scholar] [CrossRef]
  32. Ferrari, A.M.; Volpi, L.; Settembre-Blundo, D.; García-Muiña, F.E. Dynamic Life Cycle Assessment (LCA) Integrating Life Cycle Inventory (LCI) and Enterprise Resource Planning (ERP) in an Industry 4.0 Environment. J. Clean. Prod. 2021, 286, 125314. [Google Scholar] [CrossRef]
  33. Lin, J.; Rohleder, C.; Nurcan, S. Material Management in LCA Integrated PLM. In Proceedings of the 2018 IEEE International Conference on Engineering, Technology and Innovation (ICE/ITMC), Stuttgart, Germany, 17–20 June 2018; IEEE: Piscataway, NJ, USA, 2018; pp. 1–9. [Google Scholar]
  34. ISO 14044:2006; Environmental Management—Life Cycle Assessment—Requirements and Guidelines. ISO: Geneva, Switzerland, 2006.
  35. ISO 14067:2018; Greenhouse Gases—Carbon Footprint of Products—Requirements and Guidelines for Quantification. ISO: Geneva, Switzerland, 2018.
  36. Torrubia, J.; Valero, A.; Valero, A. Energy and Carbon Footprint of Metals through Physical Allocation. Implications for Energy Transition. Resour. Conserv. Recycl. 2023, 199, 107281. [Google Scholar] [CrossRef]
  37. Kelly, J.C.; Wang, M.; Dai, Q.; Winjobi, O. Energy, Greenhouse Gas, and Water Life Cycle Analysis of Lithium Carbonate and Lithium Hydroxide Monohydrate from Brine and Ore Resources and Their Use in Lithium Ion Battery Cathodes and Lithium Ion Batteries. Resour. Conserv. Recycl. 2021, 174, 105762. [Google Scholar] [CrossRef]
  38. Liu, Y.; Huang, H.; Zhu, L.; Zhang, C.; Ren, F.; Liu, Z. Could the Recycled Yarns Substitute for the Virgin Cotton Yarns: A Comparative LCA. Int. J. Life Cycle Assess. 2020, 25, 2050–2062. [Google Scholar] [CrossRef]
  39. Xu, J.; Zhang, T.; Yu, H.; Xie, Y.; Zhang, X.; Wu, B. Research on Carbon Emission Inventory and Emission Reduction Measures Based on Power Battery Recycling Process. China Auto 2022, 35–39. [Google Scholar]
Figure 1. Lithium Resource Recycling Process.
Figure 1. Lithium Resource Recycling Process.
Sustainability 17 10886 g001
Figure 2. Lithium Recycling Process for Two Categories of SLBs (LFP and NCM).
Figure 2. Lithium Recycling Process for Two Categories of SLBs (LFP and NCM).
Sustainability 17 10886 g002
Figure 3. Lithium Recycling Process for LAES.
Figure 3. Lithium Recycling Process for LAES.
Sustainability 17 10886 g003
Figure 4. Relationship Between the Recycling Process of Lithium-containing Waste and Carbon Emissions.
Figure 4. Relationship Between the Recycling Process of Lithium-containing Waste and Carbon Emissions.
Sustainability 17 10886 g004
Figure 5. Mapping Relationship Between Carbon Data and Business Data in EIS.
Figure 5. Mapping Relationship Between Carbon Data and Business Data in EIS.
Sustainability 17 10886 g005
Figure 6. Granularization and Integration Process of the Carbon Activity Model. (a) Carbon activity model; (b) Granularization and Integration Process of Carbon Activity.
Figure 6. Granularization and Integration Process of the Carbon Activity Model. (a) Carbon activity model; (b) Granularization and Integration Process of Carbon Activity.
Sustainability 17 10886 g006
Figure 7. Carbon Activity Model for the Hydrometallurgical Treatment of LFP-BM.
Figure 7. Carbon Activity Model for the Hydrometallurgical Treatment of LFP-BM.
Sustainability 17 10886 g007
Figure 8. Carbon Footprint of Carbon Activity During the Physical Shredding of 1 Ton of SLBs.
Figure 8. Carbon Footprint of Carbon Activity During the Physical Shredding of 1 Ton of SLBs.
Sustainability 17 10886 g008
Figure 9. Sankey Diagram of the Carbon Footprint for Recycling 1 Ton of Lithium Carbonate Product.
Figure 9. Sankey Diagram of the Carbon Footprint for Recycling 1 Ton of Lithium Carbonate Product.
Sustainability 17 10886 g009
Figure 10. Analytical Process for the Carbon Footprint of Products Containing Recycled Lithium.
Figure 10. Analytical Process for the Carbon Footprint of Products Containing Recycled Lithium.
Sustainability 17 10886 g010
Figure 11. Carbon Footprint Distribution of Lithium Carbonate Containing Recycled Lithium.
Figure 11. Carbon Footprint Distribution of Lithium Carbonate Containing Recycled Lithium.
Sustainability 17 10886 g011
Figure 12. Carbon Footprint Distribution Range for Recycling 1 Ton of Lithium Carbonate from SLBs. (ac) represent LFP, while (df) represent NCM.
Figure 12. Carbon Footprint Distribution Range for Recycling 1 Ton of Lithium Carbonate from SLBs. (ac) represent LFP, while (df) represent NCM.
Sustainability 17 10886 g012
Figure 13. Trend Diagram of the Relationship Between Electricity Consumption, Lithium Carbonate Yield, and the Carbon Footprint of Recycling 1 Ton of Lithium Carbonate. (ac) represent LFP, while (df) represent NCM.
Figure 13. Trend Diagram of the Relationship Between Electricity Consumption, Lithium Carbonate Yield, and the Carbon Footprint of Recycling 1 Ton of Lithium Carbonate. (ac) represent LFP, while (df) represent NCM.
Sustainability 17 10886 g013
Figure 14. Probability Distributions of Carbon Emissions for Key Carbon Activities.
Figure 14. Probability Distributions of Carbon Emissions for Key Carbon Activities.
Sustainability 17 10886 g014
Figure 15. Dynamic Carbon Footprint Range for Recycling 1 Ton of Lithium Carbonate.
Figure 15. Dynamic Carbon Footprint Range for Recycling 1 Ton of Lithium Carbonate.
Sustainability 17 10886 g015
Figure 16. Variation Trend of Lithium Content–Leaching Efficiency–Carbon Footprint of Lithium Carbonate.
Figure 16. Variation Trend of Lithium Content–Leaching Efficiency–Carbon Footprint of Lithium Carbonate.
Sustainability 17 10886 g016
Figure 17. Carbon Footprint Distribution of Lithium Carbonate Containing Recycled Lithium (Under Uncertainty Analysis).
Figure 17. Carbon Footprint Distribution of Lithium Carbonate Containing Recycled Lithium (Under Uncertainty Analysis).
Sustainability 17 10886 g017
Table 1. Carbon Footprint from the Hydrometallurgical Carbon Activity of 1 Ton of SLBs.
Table 1. Carbon Footprint from the Hydrometallurgical Carbon Activity of 1 Ton of SLBs.
Hydrometallurgical Carbon ActivityLFP-BM (658.01 kg)NCM-BM (581.46 kg)
Carbon footprint (kgCO2-eq/t)1930.752292.45
Table 2. Allocation basis of co-products in different carbon activities.
Table 2. Allocation basis of co-products in different carbon activities.
Carbon ActivityBattery TypeAllocation Basis (The Mass of Co-Products)
Charged-state shredding, pyrolysis, and auxiliary productionLFPBlack mass a, iron powder, black mass b, copper powder, aluminum powder
NCMBlack mass a, iron powder, flake Cu-Al mixture, black mass b, copper powder, aluminum powder
Crushing and separation 1LFPIron powder, black mass b, copper powder, aluminum powder
NCMIron powder, lamellar Cu-Al mixture, black mass b, copper powder, aluminum powder
Crushing and separation 2 & 3LFP & NCMBlack mass b, copper powder, aluminum powder
HydrometallurgicalLFP-BMLithium carbonate, iron phosphate, sodium sulfate
NCM-BMLithium carbonate, cobalt sulfate, nickel sulfate, manganese sulfate, sodium sulfate
Table 3. Carbon Footprint of Recycling 1 Ton of Lithium Carbonate from SLBs.
Table 3. Carbon Footprint of Recycling 1 Ton of Lithium Carbonate from SLBs.
Carbon ActivityCarbon Footprint (kgCO2-eq/t)
LFPNCM
Pouch CellsPrismaticCylindricalPouch CellsPrismaticCylindrical
Charged-state shredding19.4322.9624.049.5113.3113.07
Pyrolysis173.18182.09212.3285.2599.07100.9
Crushing and separation 112.715.3213.395.657.19.03
Crushing and separation 215.0517.8921.829.5511.5213.39
Crushing and separation 310.8412.5815.156.598.389.81
Auxiliary production122.24125.63127.6453.6564.0264.53
Hydrometallurgical2133.972133.972133.971664.641664.641664.64
Total2487.472510.442548.331834.841868.041875.36
Table 4. Allocation and Accounting Results for Recycling 1 Ton of Lithium Carbonate from LAES.
Table 4. Allocation and Accounting Results for Recycling 1 Ton of Lithium Carbonate from LAES.
Carbon Activities
Consumption
Acid LeachingIron and
Aluminum
Removal
Calcium and
Magnesium
Removal
Evaporation and
Concentration
Lithium
Precipitation
Auxiliary ProductionTotal
Hydrochloric acid/dm31341.40---71.44-1412.84
Hydrogen
peroxide/kg
-37.63--4.58-42.21
Soda/kg--119.89-32.28-152.17
Caustic soda flakes/kg-186.0516.64-79.62-283.31
Sodium carbonate
solution/m3
----3.31-3.31
Electricity/kWh169.2627.87101.31620.90256.9263.731239.99
Steam/t0.930.511.210.444.20-7.29
Carbon
footprint/kgCO2-eq
826.48415.41261.6397.21117.4935.483053.67
Table 5. Distribution of Key Parameters in the Recycling Process of 1 Ton of SLBs.
Table 5. Distribution of Key Parameters in the Recycling Process of 1 Ton of SLBs.
Parameters (Carbon Activity)Distribution
Type
Distribution Parameter (b)Unit
LFPNCM
Pouch CellsPrismaticCylindricalPouch CellsPrismaticCylindrical
Electricity (charged-state crushing, pyrolysis, and auxiliary production)Triangular distribution (a, b, c),
a = 0.95b,
c = 1.05b
243.7277.31265.3182.97224.94227.91kWh/t
Electricity (crushing and sorting stage 1)37.7948.0545.9731.0236.9547.43kWh/t
Electricity (crushing and sorting stages 2 & 3)76.8887.9189.9761.9668.7188.2kWh/t
Electricity (hydrometallurgical)455.18508.46417.67967.61010.041028.66kWh/t
Steam (hydrometallurgical)2677.552990.952456.862659.782776.452827.62kg/t
Natural gas (physical shredding)38.3646.9848.4423.0828.9225.85m3/t
Natural gas (hydrometallurgical)93.71104.6885.9988.0291.8893.58m3/t
32% Caustic soda solution
(hydrometallurgical)
602.45672.96552.79841.28878.19894.37kg/t
Lithium carbonate yield
(hydrometallurgical)
60.2467.355.2896.12100.34102.19kg/t
Disclaimer/Publisher’s Note: The statements, opinions and data contained in all publications are solely those of the individual author(s) and contributor(s) and not of MDPI and/or the editor(s). MDPI and/or the editor(s) disclaim responsibility for any injury to people or property resulting from any ideas, methods, instructions or products referred to in the content.

Share and Cite

MDPI and ACS Style

Xu, F.; Fang, K.; Xiang, D.; Chen, G. Impact Analysis of Different Recycling Pathways for Lithium-Containing Waste on the Carbon Footprint of Products with Recycled Lithium. Sustainability 2025, 17, 10886. https://doi.org/10.3390/su172410886

AMA Style

Xu F, Fang K, Xiang D, Chen G. Impact Analysis of Different Recycling Pathways for Lithium-Containing Waste on the Carbon Footprint of Products with Recycled Lithium. Sustainability. 2025; 17(24):10886. https://doi.org/10.3390/su172410886

Chicago/Turabian Style

Xu, Feng, Ke Fang, Dong Xiang, and Guiping Chen. 2025. "Impact Analysis of Different Recycling Pathways for Lithium-Containing Waste on the Carbon Footprint of Products with Recycled Lithium" Sustainability 17, no. 24: 10886. https://doi.org/10.3390/su172410886

APA Style

Xu, F., Fang, K., Xiang, D., & Chen, G. (2025). Impact Analysis of Different Recycling Pathways for Lithium-Containing Waste on the Carbon Footprint of Products with Recycled Lithium. Sustainability, 17(24), 10886. https://doi.org/10.3390/su172410886

Note that from the first issue of 2016, this journal uses article numbers instead of page numbers. See further details here.

Article Metrics

Back to TopTop