Next Article in Journal
Walking and Time! The Style of Walkability in Urmia Old Town
Previous Article in Journal
An Empirical Comparison of Informational and Behavioral Food Waste Interventions in U.S. Households: The Advantage of Implementation Intentions
 
 
Font Type:
Arial Georgia Verdana
Font Size:
Aa Aa Aa
Line Spacing:
Column Width:
Background:
Article

Sustainability Policy and Corporate Financial Integrity: Assessing the Impact of China’s Energy-Use Rights Trading Scheme on Earnings Management

by
Jingjing Zhang
1,
Qingjun Liu
2,* and
Senping Yang
1
1
School of Economics, Jinan University, Guangzhou 510632, China
2
National Academy of Development and Strategy, Renmin University of China, Beijing 100872, China
*
Author to whom correspondence should be addressed.
Sustainability 2025, 17(23), 10759; https://doi.org/10.3390/su172310759
Submission received: 6 November 2025 / Revised: 24 November 2025 / Accepted: 27 November 2025 / Published: 1 December 2025
(This article belongs to the Section Energy Sustainability)

Abstract

As a pivotal market-based instrument for achieving sustainable development and carbon neutrality goals, China’s Energy-Use Rights Trading Policy (EURT) was implemented to incentivize corporate energy efficiency and emission reduction. Using the difference-in-differences (DID) method, this study empirically examines the impact of China’s 2016 pilot policy on energy-use rights trading on corporate earnings management, investigating micro-level data from China’s A-share listed companies between 2010 and 2022. The main results show that EURT significantly intensifies earnings management. The effect is more pronounced in private enterprises, non-Big-Four-audited firms, firms within industries characterized by high concentration, and firms located in regions characterized by lower environmental fiscal expenditure and weaker waste gas treatment capacity. Mechanism analyses reveal that the policy operates through tightened financing constraints and elevated financial risk. Importantly, environmental investment mitigates this effect, while regulatory pressure amplifies it. These findings highlight trade-offs in sustainable policy design, demonstrating how environmental instruments may compromise financial integrity, and underscore the need for integrated governance approaches.

1. Introduction

Against the backdrop of intensifying global climate change and resource and environmental constraints, advancing sustainable development has become a paramount global mission. In this context, governments worldwide are actively exploring and implementing diverse environmental policies to steer enterprises toward green transformation and sustainable development. To further advance high-quality development goals for a comprehensive green transition of the economy and society, the Chinese government has proposed a coordinated approach. Guided by the “Dual Carbon Goals” (carbon peaking and carbon neutrality)—a cornerstone of its national sustainability strategy—this approach synergizes carbon emission reduction, pollution control, green initiative expansion, and economic growth. This approach entails deepening institutional reforms for ecological civilization and strengthening green, low-carbon development mechanisms. As primary actors in the market economy and key contributors to sustainable value creation, enterprises represent the core driving force for achieving high-quality development in a modernized economic system. Simultaneously, enterprises are key stakeholders in realizing pollution and carbon reduction targets. Stringent environmental regulations, while designed to promote environmental sustainability, compel firms to internalize the externalities of environmental pollution, inevitably increasing their operational costs and posing challenges to their economic sustainability.

1.1. Research Background and Motivation

Common environmental regulations mainly include command-and-control environmental regulations and market-based environmental policies. While carbon trading policies—focused on end-of-pipe emission reduction—are advancing vigorously, the Energy-Use Rights Trading (EURT) policy—targeting front-end energy conservation as a more fundamental approach to sustainable resource use—is being piloted systematically across China. Since 2016, provinces including Zhejiang, Fujian, and Henan have pioneered the pilot implementation of the EURT system. This institutional innovation marks a major shift in China’s front-end energy conservation policies from traditional command-and-control models (e.g., the dual-control targets for energy consumption) toward market-based emission reduction instruments. It aims to resolve the dual dilemma of “energy constraints vs. economic growth” through market mechanisms, seeking a sustainable pathway that harmonizes ecological preservation with economic vitality. Earnings management refers to corporate profit manipulation through accounting policy choices and estimation adjustments, driven by profit maximization or market value management objectives. It primarily encompasses accrual-based manipulation and real-activity manipulation. Such practices directly undermine corporate governance transparency and financial integrity, which are pillars of long-term economic sustainability and investor confidence. The core of the EURT policy lies in the front-end control of corporate energy consumption. Within the framework of “rational quota allocation—standardized trading and strict compliance mechanisms,” enterprises may buy or sell energy-use rights quotas to conserve energy or generate revenue. In this process, highly energy-efficient enterprises may generate surplus quotas, allowing them to sell these for additional income. Enterprises with insufficient quotas must purchase other quotas to meet production needs or enhance energy efficiency through innovation and production line upgrades, which may strain short-term financial sustainability. The EURT policy may incentivize R&D investment but simultaneously increases costs (e.g., to avoid over-consumption penalties), thereby creating motives for earnings management. Such managerial behavior could harm stakeholders’ interests and state tax revenues while undermining the integrity of corporate sustainability reporting and long-term enterprise value. A critical question arises: While market-based environmental regulations such as EURT achieve ecological protection, they also burden enterprises—do firms resort to earnings management in response, thereby compromising governance and economic dimensions of sustainability? Consequently, examining the impact of EURT on corporate earnings management holds significant practical relevance for designing holistic sustainability policies that avoid detrimental side effects.

1.2. Research Objectives and Contributions

Existing research primarily focuses on the positive impacts of market-based environmental policies (e.g., EURT and carbon emission trading (CET)) on macro-level environmental performance—such as reducing regional carbon emission intensity and optimizing energy structures [1,2,3]—and corporate environmental behavior, such as enhanced green innovation and improved green total-factor energy efficiency [4,5,6]. These studies affirm the instrumental role of such policies in advancing environmental sustainability. However, the impact of environmental policies on sustainability at the micro-enterprise level exhibits complexity and multifaceted dimensions. Increasing compliance costs, technological upgrading demands, and potential penalty risks induced by policy implementation may profoundly impact corporate financial conditions and operational decisions, thereby triggering trade-offs between environmental, economic, and governance sustainability.
Notably, how environmental policies—as major external institutional shocks—affect corporate accounting information quality, particularly earnings management behavior, which is a critical aspect of corporate governance (the ‘G’ in ESG), has not been fully explored. Enterprises’ internal and external environments—such as governmental reforms [7], green density [8], the role of independent directors [9], and debt covenant pressure [10]—are critical factors influencing their earnings management incentives. Against pervasive information asymmetry and agency conflicts, management may engage in earnings management for diverse motives (e.g., financing needs, risk avoidance). The cost pressures, investment requirements, and compliance risks introduced by the EURT policy are likely to significantly alter firms’ financial incentives and constraints, thereby influencing their motivations and capacity for earnings management. For instance, financing constraints exacerbated by cost shocks or green fund investments or the elevated financial risks arising from policy uncertainty may prompt management to manipulate earnings to embellish financial statements, secure external financing, or circumvent financial distress. This creates tension between the policy’s environmental objectives and its potential negative effects on corporate financial transparency.
The core purpose of this study is to explore the potential impact and internal mechanism of market-based environmental regulation policies represented by EURT on the microeconomic behavior of enterprises represented by “earnings management”. Using micro-data from China’s A-share listed companies from 2010 to 2022, this study answers the following critical question: Does the EURT policy, by increasing environmental compliance costs and financial risks, prompt firms to engage in earnings management, thereby undermining corporate governance and information quality—key pillars of sustainable development? Our findings aim to provide an empirical basis for designing integrated sustainability policies that balance environmental, economic, and governance objectives. Our empirical findings reveal the following: (1) Following the implementation of the EURT policy, earnings management intensity is significantly higher in pilot-region firms than in non-pilot firms. (2) This effect is more pronounced in private enterprises, non-Big-Four-audited firms, firms in highly concentrated industries, and firms located in regions with lower environmental fiscal expenditure and weaker waste gas treatment capacity, highlighting how heterogeneous corporate governance structures and regional institutional capacities influence the sustainability policy outcomes. (3) Environmental governance pressure amplifies the policy’s positive effect on earnings management, whereas a high proportion of environmental investment significantly mitigates it, suggesting potential levers for achieving better synergy between environmental and economic sustainability. (4) Mechanism analysis confirms that the policy elevates earnings management through dual channels: by intensifying financing constraints and increasing financial risk.
This study contributes to the existing literature in the following three key aspects: First, our research perspective is innovative. While the existing literature has extensively examined the economic and environmental impacts of environmental policies, little attention has been focused on their potential effects on accounting information quality—a core element of corporate governance. By examining the EURT policy as a significant external shock influencing corporate earnings management, this study enriches the interdisciplinary field that bridges the economic consequences of environmental regulations and micro-level accounting behavior while also introducing a governance dimension to the assessment of sustainability policies. This study expands the ESG framework by incorporating the corporate governance (G) dimension into the assessment of sustainable policies, which have traditionally focused on environmental (E) and social (S) outcomes. This sheds light on the potential tension between energy trading policies and corporate governance transparency. Second, this study demonstrates considerable depth in its mechanistic analysis. It moves beyond a superficial description of the phenomenon to dissect the precise pathways through which the Energy-Use Rights Trading (EURT) policy influences corporate behavior, pinpointing “the intensification of financing constraints” and “the elevation of financial risk” as the two core mechanisms. It is through these two channels that the energy rights trading policy significantly changes the financial incentives and constraints of management by influencing the financing constraints of enterprises and increasing financial risks. This dual effect reinforces their motivation and capacity to engage in earnings management to embellish financial statements, secure financing, or avoid financial distress, revealing the micro-level channels through which sustainability policies can inadvertently strain corporate economic resilience and reporting integrity. Third, this study provides rigorous empirical validation. Based on a robust empirical framework, we offer compelling empirical evidence supporting the theoretical mechanisms above, thereby providing valuable insights for policymakers aiming to refine sustainability instruments to foster truly integrated and robust sustainable development. At the same time, through detailed heterogeneity analysis (such as the nature of enterprise property rights, audit quality, industry competition, regional institutional environment, etc.), the differences in policy effects in different scenarios are revealed, rendering the conclusions more convincing and providing policy reference value.

1.3. Study Structure

The remainder of this study is structured as follows. Section 2 develops the theoretical framework and hypotheses. Section 3 describes the data and methodology. Section 4 presents the empirical results. Section 5 examines mechanisms and moderating effects. Section 6 discusses the findings and conclusions.

2. Literature Review and Theoretical Analysis

2.1. Accounting Information Quality and Earnings Management

Corporate accounting information quality plays a crucial role in the efficient functioning of capital markets [11]. However, the moral hazard and information asymmetry inherent in principal-agent relationships create opportunities for management to engage in earnings management [12]. Earnings management refers to managerial actions that utilize accounting methods or real-activity arrangements to influence financial reporting for specific objectives. Extensive research has identified diverse motivations for earnings management, including the following: mitigating operating loss pressures [13], alleviating financing constraints [14], meeting executive compensation targets [15], avoiding debt covenant violations [10], preserving corporate or managerial reputation [16], and complying with regulatory requirements [17]. Concurrently, studies demonstrate that high-quality internal control [18] and effective corporate governance mechanisms [19] typically curb earnings management and enhance accounting information reliability. Notably, although earnings management may improve reported performances in the short term, it often sacrifices long-term growth potential and undermines shareholder interests [10], thereby posing a threat to corporate economic sustainability and the integrity of sustainability reporting.

2.2. Environmental Policies and Firm Behavior

As a critical external institutional force affecting corporate operations, environmental policies significantly influence firm behavior. Traditionally, command-and-control environmental regulations dominated policy-making. Recently, market-based environmental policies—such as pollution rights trading, CET, and EURT—have gained prominence due to their superior economic efficiency. These policies internalize environmental externalities by setting caps on caps and introducing trading mechanisms, incentivizing firms to achieve emission reduction or energy conservation goals through technological innovation, industrial upgrading, or market transactions.
A substantial body of research examines the positive impacts of market-based environmental policies on corporate environmental performance and innovation. Well-designed policies such as pollution rights trading can spur technological innovation, achieving economic–environmental win–win outcomes and demonstrating the Porter effect in China [20]. While EURT delivers aggregate Porter effects at the macro-level [21], its firm-level impacts remain uncertain. EURT and CET significantly reduce regional carbon intensity or industrial emissions by optimizing energy structures, upgrading industries, and promoting green innovation [2]. Specifically, at the firm level, evidence from empirical studies demonstrates that the EURT effectively improves enterprises’ energy efficiency, achieving a dual benefit of economic growth and energy conservation and thereby validating its role in promoting high-quality economic development [22]. CET primarily stimulates green innovation by providing innovation resources and strengthening incentives [4], though the effects are moderated by local government actions, industry traits, and firm resources. Beyond direct policy instruments, broader economic conditions, such as policy uncertainty, also shape environmental outcomes. Research shows that economic policy uncertainty can have contrasting short- and long-term effects on environmental quality across different countries [23]. Collectively, these studies depict a positive landscape for market-based policies in advancing corporate green transformation and contributing to environmental sustainability goals.
Beyond environmental outcomes, the extant literature also explores how environmental regulations affect earnings management, revealing complex and instrument-dependent effects: command-and-control regulations exhibit divergent effects; market incentive regulations generally induce manipulation, as observed with pollution fees [24], and environmental taxes [25]. Contrasting this narrative of straightforward inducement, a seminal study on China’s carbon peaking pressure offers a more dynamic perspective, uncovering a significant time-varying effect. This study demonstrates that while regulatory pressure initially increases earnings management due to compliance costs, it fundamentally reverses after a lag, ultimately curbing it as innovation and digital transformation take effect [26]. This complexity is further echoed in findings that even voluntary regulations can trigger mixed manipulation [27]. The influence of environmental policies extends to other corporate behaviors such as greenwashing. Studies indicate that robust internal and external monitoring systems can effectively deter firms from engaging in greenwashing practices, highlighting the role of corporate governance and public environmental awareness as complementary mechanisms [28].
In summary, existing research extensively examines how command-and-control, punitive market-based (e.g., pollution fees/taxes), and voluntary regulations affect earnings management, highlighting the complexity of regulatory tools and mechanisms. However, research focusing on EURT—a novel policy blending market incentives with property rights trading—remains absent. By establishing a tradable energy quota market, EURT offers firms flexible compliance options, fundamentally differing from traditional command–control or punitive instruments. Therefore, investigating EURT’s impact on earnings management not only deepens our understanding of environmental regulations’ economic consequences but also extends the micro-level analysis of market incentive policies to innovative regulatory tools, offering critical insights into the challenges of aligning environmental sustainability with corporate governance integrity.

2.3. Research Gap and Theoretical Linkage

The implementation of environmental policies inherently entails cost burdens. To comply with regulatory requirements, firms must invest resources in technological upgrades, quota purchases, or penalty payments—actions that directly increase operational costs, capital expenditures, and uncertainty. Woerdman et al. (2009) analyzed the EU Emissions Trading System, and they noted potential windfall profits from free quota allocation but implicitly acknowledged that policy costs ultimately shape corporate decisions [29]. Song and Dong (2024) further demonstrated that environmental policy uncertainty suppresses green investment, an effect amplified by financing constraints [30]. Collectively, these costs and uncertainties exert material pressure on corporate financial health and short-term economic sustainability.
Although emerging studies have begun to examine the non-environmental impacts of environmental policies—such as Dai and He’s (2025) exploration of carbon trading effects on ESG performance mediated by financing constraints—research directly investigating EURT’s influence on earnings management remains scarce [5]. Crucially, studies dissecting the transmission mechanisms of financing constraints and financial risk in this process are notably absent.
Building on previous research, we establish a theoretical linkage: As a binding market-based regulation, EURT’s core mechanism requires firms to bear real or opportunity costs (e.g., purchasing quotas) for energy consumption (especially excess usage) while facing non-compliance penalties (e.g., fines, mandatory quota surrenders). These signals heightened environmental regulatory pressure on management.
Cost Pressure and Financing Constraints: EURT-induced compliance costs (technological upgrades and quota purchases) directly strain operational cash flows while potentially spurring new green investment needs. Firms may thus increase reliance on external financing to alleviate these pressures [31]. However, policy uncertainty and risks can simultaneously tighten credit access, exacerbating financing constraints [26]. Given that financing pressure is a key driver of earnings management [14], constrained firms have strong incentives to embellish financial statements via earnings manipulation—signaling strength to investors to reduce financing costs or secure funding [32].
Uncertainty and Financial Risk: EURT introduces new rules (quota allocation, trading, and compliance) and penalties, amplifying operational uncertainty. Fluctuations in compliance costs, quota prices, and potential fines or reputational damage elevate financial risk. Heightened risks may trigger debt covenant clauses, destabilize stock prices, or increase bankruptcy risk. To conceal risk exposure, meet regulatory thresholds, or preserve market confidence, management is incentivized to engage in earnings management to smooth profits or achieve financial targets [33].
Consequently, under the dual pressures of performance commitments (e.g., profit targets) and rising compliance costs, managers may exploit accounting discretion or real-activity arrangements to create an illusion of “compliant growth.” This reveals a potential conflict between the immediate pressures of a sustainability policy and the long-term transparency required for sustainable corporate governance. We thus propose the following three hypotheses, and the research framework of this study is graphically summarized in Figure 1:
Hypothesis 1.
Following EURT implementation, pilot-region firms exhibit significantly higher earnings management intensity than non-pilot firms.
Hypothesis 2.
EURT exacerbates earnings management by intensifying financing constraints.
Hypothesis 3.
EURT exacerbates earnings management by elevating financial risk.

3. Materials and Methods

3.1. Data Sources

This study utilizes data from China’s A-share listed companies spanning 2010–2022. Sample data are sourced from the CSMAR Database and Wind Financial Terminal, while province-level macroeconomic controls originate from the China Statistical Yearbook and Marketization Index Report of China’s Provinces. To mitigate the influence of outliers, the following data treatments are applied: (1) all continuous variables are winsorized at the 1st and 99th percentiles; (2) firms with negative net assets are excluded; (3) financially distressed firms (labeled ST or *ST) are removed; (4) financial sector firms are removed; (5) pre-IPO observations are eliminated; (6) samples with missing values for the key variables are removed. The final sample comprises 22,110 firm-year observations. The dataset is an unbalanced panel. The number of unique firms across the entire period is 2414, although not all appear in every year due to market dynamics. The descriptive statistics for key variables are presented in Table 1.

3.2. Variable Definitions

Dependent Variable: The dependent variable is earnings management (ABS_ACC), measured as nonlinear accrual-based earnings management, and it is calculated following Ball and Shivakumar’s (2005) [34] approach to estimate discretionary accruals, for which their larger absolute value indicates greater earnings manipulation and lower accounting information quality:
A C C i , t = α 0 + α 1 C F O i , t 1 + α 2 C F O i , t + α 3 C F O i , t + 1 + α 4 D C F O i , t + α 5 D C F O i , t × C F O i , t + ε i , t
In model (1), A C C i , t represents the difference between operating profit and net cash flow from operating activities. C F O i , t 1 ,   C F O i , t , and C F O i , t + 1 denote firm i’s net operating cash flow in periods t 1 ,   t , and  t+1, respectively. D C F O i , t is a dummy variable that equals 1 if C F O i , t D C F O i , t 1 < 0 , and it is 0 otherwise. ε i , t denotes the regression residual (i.e., discretionary accruals), where a larger absolute value indicates greater earnings management and lower accounting information quality. All variables are deflated by lagged total assets to mitigate scale effects.
The policy variable is the core term P o l i c y i p t defined as T r e a t i p × P o s t i t , where T r e a t i p equals 1 if firm i is located in region p within the EURT pilot zone, and it is 0 otherwise. P o s t i t equals 1 for the year of EURT implementation (2016) and all subsequent years, and it is 0 otherwise. According to the Pilot Implementation Plan for the Paid Use and Trading System of Energy-Use Rights issued by the National Development and Reform Commission (NDRC) in 2016, the EURT pilot policy was implemented in the provinces of Zhejiang, Fujian, Henan, and Sichuan.
Control variables encompass firm-level and province-level factors influencing earnings management. Firm-level controls, consistent with prior studies [5,6,17], include the following: (1) management characteristics (ChairHoldR), (2) ownership concentration (Top10), (3) equity multiplier (EM), (4) debt level (REC), (5) investment level (Invest), and (6) corporate tax burden (ITR). Following research on regional impacts [30,33], province-level controls include economic development (GDP) and marketization level (Market). Table 1 outlines the definitions of the variables. Table 2 presents the descriptive statistics of the primary variables. The maximum value of enterprises’ earnings management is 1.69, the minimum value is 0.00, the average value is 0.05, and the standard deviation is 0.056.

3.3. Baseline Regression Model

To examine the impact of the EURT system on corporate earnings management, we employ a difference-in-differences (DID) approach with the following baseline regression model:
A B S _ A C C i t = α + β P o l i c y p t + θ X i p t + γ i + δ j + ρ p + τ t + ε i j p t
In the model, A B S _ A C C i t represents the level of earnings management for firm i in year t . Subscripts i, j, p, and t denote firm, industry, region, and year, respectively. The core variable P o l i c y p t is defined as T r e a t p ×   P o s t t , where T r e a t p equals 1 if firm i is located in region p within an EURT pilot zone, and it is 0 otherwise. P o s t t equals 1 for the year of EURT policy implementation (2016) and all subsequent years, and it is 0 otherwise. X i p t denotes a vector of control variables, including firm-level controls and province-level controls where the firm is registered.

4. Results

4.1. Benchmark Regression Analysis

Table 3 presents the baseline regression results of Model (2), with firm and year fixed effects controlled in all columns. Column (1) reports the estimates, excluding control variables and without region/industry fixed effects, Column (2) includes control variables but omits region/industry fixed effects, Column (3) incorporates region and industry fixed effects without control variables, and Column (4) provides the full specification with control variables and region/industry fixed effects. The results consistently exhibit positive and statistically significant coefficients across all specifications, indicating that the EURT system exacerbates corporate financial manipulation. This validates Hypothesis 1: EURT implementation results in significantly higher earnings management intensity in pilot-region firms compared with non-pilot firms. This finding highlights a critical tension, suggesting that while the policy aims to advance environmental sustainability, it may inadvertently trigger challenges in corporate governance. Column (4) is adopted as the baseline result for assessing EURT’s impact on earnings management.

4.2. Robustness Check

4.2.1. Parallel Trend Test

To evaluate the average treatment effect of the EURT policy on corporate earnings management using the DID approach, we rely on the pre-treatment parallel trend assumption. We employ an event-study specification to regress policy effects around the pilot implementation period, explicitly testing whether earnings management trends between pilot and non-pilot firms satisfy parallel trends before policy enactment. Specifically, we estimate the following regression model:
A B S _ A C C i t = α + ω   = m n β ω P o l i c y p t + ω + θ X s i p t + γ i + δ j + ρ p + τ t + ε i j p t
In this specification, if a firm in pilot region p is observed, year t + ω denotes the event time relative to policy implementation; the variable P o l i c y p t   + ω is set to 1 for that year and 0 otherwise. Here, m and n denote the number of periods before and after the policy implementation year, respectively. Control variables remain identical to those in the baseline regression.
Figure 2 demonstrates that confidence intervals encompass zero, and coefficient estimates are statistically insignificant during the pre-policy period, indicating no significant divergence in earnings management trends between pilot and non-pilot firms prior to EURT implementation and thereby validating the parallel trend assumption. Post-policy shock, earnings management behavior among pilot-region firms exhibits a persistently and significantly elevated level starting from the second period onward.

4.2.2. Placebo Test

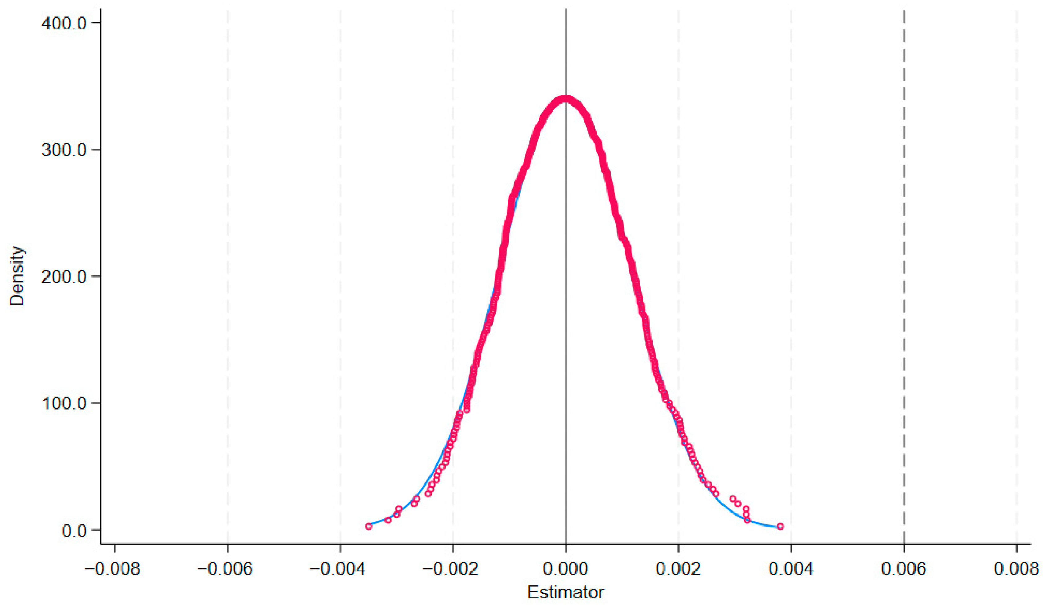
To rule out confounding effects from random policy shocks, we conduct a placebo test by constructing 500 randomized quasi-natural experiments, randomly selecting pilot industries and implementation years for repeated regression analyses. Figure 3 displays the distribution of the resulting coefficients. The estimates cluster around zero, while the baseline coefficient of 0.006 lies far outside this distribution, confirming that the benchmark result is not coincidental. This placebo test excludes spurious effects from random factors, demonstrating the robustness of our conclusion regarding EURT’s impact on corporate earnings management.

4.2.3. Other Robustness Test

First, to address potential sample selection bias, we conducted robustness checks using the PSM-DID (propensity score matching–difference in differences) method. Employing kernel matching with control variables as covariates to re-select matched samples, the regression results in Column (1) of Table 4 show a positive and statistically significant coefficient, closely aligning with the baseline regression findings.
Second, we exclude CET interference. To mitigate confounding effects from parallel CET pilots during the sample period, observations from CET pilot regions (Beijing, Shanghai, Tianjin, Chongqing, Hubei, Guangdong, and Shenzhen) were excluded. As shown in Column (2) of Table 4, the results remain robustly positive and significant.
Thirdly, with respect to the substitution of the explanatory variable (SEV), to address potential measurement bias in earnings management proxies, we replace the dependent variable with DD_EM—an accrual-based measure following Dechow and Dichev (2002) [35]. This model regresses working capital accruals against operating cash flows over three consecutive periods, where larger absolute residuals indicate greater earnings manipulation and poorer accounting information quality. Column (3) of Table 4 confirms the robustness of our results under this alternative specification:
W C A i , t = β 0 + β 1 C F O i , t 1 + β 2 C F O i , t + β 2 C F O i , t + 1 + ε i . t
W C A i , t represents the change in working capital, and it is calculated as A c c o u n t s   R e c e i v a b l e + I n v e n t o r y A c c o u n t s   P a y a b l e T a x   P a y a b l e   + O t h e r   C u r r e n t   A s s e t s between years t 1 and t . To mitigate scale effects, all regression variables are deflated by lagged total assets.
Fourth, we address policy sensitivity. To account for intra-industry correlations, Column (4) of Table 4 reports the results obtained with two-way clustering at industry and firm levels, while Column (5) uses industry-level clustering only. Both specifications yield significantly positive coefficients, consistent with the baseline regression.
Fifth, to address potential endogeneity and model misspecification, we implement double-debiased machine learning (DDML). Using a partially linear model, control variables are nonparametrically estimated via lasso regression, with core parameters debiased through nine-fold cross-validation. Column (6) of Table 4 confirms a positive and significant treatment effect, reinforcing baseline reliability.
Sixth, Oster (2019)’s method was applied to address potential omitted variable bias, which comprised a conduct sensitivity analysis (following Oster (2019)) [36], calculating the δ-value required to drive the treatment effect β to zero when the R-squared increases to 1.3 times its original value. As reported in Table 5, δ = −5.19114, indicating that the unobservable factor would need to be 5.19114 times stronger than the observables with an opposite sign to nullify the coefficient, confirming robustness. We also compute β’s bounding range under δ = 1: the derived β = 0.00919 falls within the 99.5% confidence interval of the baseline estimate and excludes zero, demonstrating coefficient stability against omitted variable threats.

4.3. Heterogeneity Analysis

4.3.1. Heterogeneity of Business Types

To investigate heterogeneity across firm types, we note systematic differences in environmental compliance costs, regulatory pressure, policy sensitivity, and adjustment capacity between firms with varying pollution intensities.
China’s unique institutional context implies systematic differences between SOEs and non-SOEs in resource access, objective functions, and policy responsiveness. Grouping firms by ownership type (Columns (1) and (2), Table 6), we observe that EURT induces significantly stronger earnings management in non-SOEs. This stems from SOEs facing stricter audit scrutiny, while non-SOEs resort to “strategic” financial reporting under policy pressure rather than substantive efficiency improvements.
External audit quality—a key governance mechanism—may moderate policy effects [37]. The “Big Four” auditors (PwC, Deloitte, EY, and KPMG) deliver higher-quality audits through superior expertise and independence [38]. Firms audited by the Big Four exhibit greater reporting transparency and face higher violation costs [38]. We thus partition the sample by Big Four vs. non-Big-Four auditors. Columns (3)–(4) in Table 6 show significantly amplified earnings management effects in non-Big-Four-audited firms. Weaker external oversight enables managers to exploit policy-induced opportunities (e.g., trading revenue uncertainty, valuation complexity, subsidy/punishment avoidance) for earnings manipulation. Conversely, the Big Four’s stringent monitoring increases the cost and difficulty of such behavior. Their independence, expertise, and reputational constraints effectively curb opportunistic earnings management, thereby mitigating EURT’s stimulative effect.
Collectively, these findings underscore that the unintended consequence of the sustainability policy is not uniform but is critically mediated by the quality of a firm’s internal and external governance structures. The heightened response observed in non-SOEs and non-Big-Four-audited firms highlights specific vulnerabilities within the corporate ecosystem that can undermine the policy’s overall effectiveness and the integrity of sustainable development outcomes.

4.3.2. Heterogeneity in Industry Concentration

To examine heterogeneity in industry positioning, we acknowledge that firms operate under vastly different market structures and competitive environments, where uniform policy effects may mask heterogeneous responses. Particularly between firms in industries with varying concentration levels, systematic differences exist in market power, cost-pass-through capability, and strategies for coping with policy pressures. Thus, using the median Herfindahl–Hirschman Index (HHI) as the threshold, we split the sample into high-concentration and low-concentration industry groups for subgroup analysis. Columns (1)–(2) in Table 7 reveal a significantly stronger stimulative effect on earnings management in high-concentration industries. This effect likely occurs because firms in concentrated markets—leveraging greater market power and bargaining power—can more easily circumvent policy costs—thereby increasing earnings management incentives—whereas firms in competitive industries face compressed manipulation space due to resource constraints and competitive pressure. This finding reveals an important nuance loophole: market structures that reduce competitive pressure can inadvertently weaken the substantive effectiveness of sustainability policies by enabling strategic financial reporting instead of genuine green innovation, thereby hindering the necessary transition towards sustainable industrial production.

4.3.3. Regional Heterogeneity

To deepen our understanding of the heterogeneous impact of the EURT policy on corporate earnings management and explore the underlying mechanisms, we further examine regional heterogeneity in environmental governance characteristics. First, considering how local governments’ varying emphasis on environmental governance and resource allocation shape policy effectiveness, we proxy regional environmental investment intensity using the ratio of provincial environmental protection expenditure to general public budget expenditure. Splitting the sample at the median into “high-environmental-expenditure regions” and “low-environmental-expenditure regions,” Columns (1)–(2) in Table 8 reveal a significantly stronger stimulative effect on earnings management in low-expenditure regions. This finding occurs because governments in these regions face constrained regulatory capacity, resulting in laxer oversight of corporate environmental behavior. Consequently, firms gain greater latitude to engage in earnings management to circumvent EURT-induced costs or embellish performance. Conversely, stricter monitoring in high-expenditure regions suppresses such manipulation.
Second, to identify boundary conditions and mechanisms, we investigate heterogeneity in regional waste treatment infrastructure capacity, a key indicator of regulatory enforcement efficiency and end-of-pipe governance capability. Using the number of provincial waste treatment facilities as a proxy, we partition the sample into “low-capacity regions” and “high-capacity regions” (median split). Columns (3)–(4) in Table 8 demonstrate a significant increase in earnings management only for firms in low-capacity regions. Scarce treatment resources reduce the credibility of enforcement and implementation efficacy. Firms perceive lower violation costs and greater operational flexibility, making earnings management a “low-cost, low-risk” strategic response to EURT compliance pressures, thereby channeling policy costs into accounting manipulation incentives.
These regional disparities underscore that the efficacy of a national sustainability strategy is not solely determined by its design but is critically contingent on local institutional capacity and financial commitment. Weak regional governance ecosystems can inadvertently subvert the policy’s intent, allowing financial manipulation to supplant substantive environmental compliance.

5. Further Research

5.1. EURT Policy, Environmental Governance Pressure, and Earnings Management

To examine the role of firm-perceived environmental governance pressure (pressure), we introduce an interaction term policy_enpressure (EURT policy × environmental pressure) into the regression model. Environmental pressure is derived from listed firms’ financial reports using text analysis. Column (1) of Table 9 shows positive coefficients for policy and policy_pressure, indicating that higher environmental governance pressure significantly amplifies EURT’s stimulative effect on earnings management. When firms face heightened pressure (e.g., stringent regulations, public scrutiny, or penalty risks), compliance burdens and operational costs increase. Superimposed with EURT, this “dual regulatory burden” incentivizes earnings management to mitigate financial strain, avoid profit declines, or stock volatility. Environmental pressure reflects stronger societal expectations, prompting firms to prioritize short-term financial “compliance” over sustainable improvements. Although EURT provides direct financial incentives, environmental pressure magnifies motives to evade substantive energy conservation. This “dual regulatory burden” highlights a significant friction within the sustainability transition: well-intentioned but overlapping pressures can force firms to prioritize short-term financial survival over long-term, substantive environmental improvements.

5.2. EURT Policy, Environmental Investment, and Earnings Management

As shown in the baseline regression, EURT implementation significantly increases earnings management—confirming unintended negative incentives alongside emission reduction goals. To investigate how environmental investment mediates this process, we introduce an interaction term policy_eninvest (EURT policy × environmental investment ratio), where eninvest is measured as environmental asset investment divided by the total assets.
Column (2) of Table 9 reveals a significantly negative coefficient for policy_eninvest, demonstrating that post-EURT environmental investment suppresses the policy’s positive effect on earnings management. This contrasts sharply with the standalone positive effect of policy, highlighting environmental investment’s role as a negative moderator that buffers adverse policy impacts. Environmental investment enables substantive emission reduction (e.g., upgrading equipment, adopting clean technology), allowing firms to directly meet EURT requirements, reduce the need for additional quotas, generate revenue by selling surplus quotas, and diminish incentives for earnings management to window-dress performance or offset compliance costs. By providing an authentic compliance pathway, environmental investment lowers violation risks (fines and reputational loss) through efficient energy management; generates long-term cost savings/new revenue, alleviating short-term financial pressure; and signals sustainability commitments to stakeholders, enhancing reputation and reducing motives for short-term manipulation.
Column (2) of Table 9 reveals a significantly negative coefficient for policy_eninvest, clearly indicating that post-EURT environmental investments significantly weaken the policy’s positive stimulative effect on earnings management. This finding contrasts sharply with the standalone positive effect of policy in the baseline regression, demonstrating that environmental investment acts not merely as a correlated outcome but as a key negative moderator, buffering or suppressing the policy’s adverse impact on earnings management. Environmental investment represents substantive emission reduction actions (e.g., upgrading energy-efficient equipment, optimizing production processes, adopting clean technologies). By achieving real energy savings, firms can more directly comply with EURT requirements, reducing the need to purchase additional quotas or generating revenue from surplus quota sales. This reduction fundamentally diminishes incentives and the necessity for earnings management aimed at window-dressing financial performance to offset compliance costs or maintain market image. Environmental investment provides an “authentic compliance pathway”—enabling firms to meet regulations while enhancing value.
Such investment helps firms manage energy consumption more effectively, directly lowering risks of fines, penalties, or reputational damage from quota violations (i.e., compliance pressure). Though environmental investment incurs costs, effective initiatives yield long-term energy cost savings (e.g., reduced consumption) or new revenue streams (e.g., surplus quota sales), alleviating short-term financial pressure. As earnings management typically serves as a short-term coping mechanism, its appeal naturally diminishes with increased substantive investment. Furthermore, proactive environmental investment signals corporate commitment to sustainability to stakeholders (investors, regulators, and consumers), enhancing reputation and long-term value. This reduces motives for short-term financial manipulation to sustain stock prices or profits, steering management toward strategies focused on genuine long-term value. This finding is pivotal, as it identifies environmental investment not merely as a cost, but as a strategic lever that can resolve the tension between environmental mandates and financial integrity. It demonstrates a viable mechanism for achieving the “win–win” scenario of simultaneous environmental and economic sustainability, which is the cornerstone of effective green governance.

5.3. EURT Policy, Financing Constraints, and Earnings Management

The baseline results confirm that EURT significantly increases earnings management. To investigate underlying transmission mechanisms, we examine the critical role of financing constraints. Using the SA index [39] as a proxy (higher absolute values indicate tighter constraints), we first assess EURT’s direct impact on financing constraints. Column (1) of Table 10 shows that the policy significantly intensifies financing constraints, confirming that compliance costs or regulatory risks worsen firms’ external financing conditions. Further incorporating financing constraints into the baseline model (Column (2)), the results verify that “tightened financing constraints” mediate EURT’s effect on earnings management. Theoretically, EURT-induced costs (quota purchases and green investments) or regulatory signals heighten investor concerns about operational risks, elevating financing costs. Firms facing such constraints resort to earnings management to embellish statements, reduce information asymmetry, or meet financing thresholds. This pathway underscores a critical challenge for sustainable transitions: policies aimed at environmental goals can inadvertently strain a firm’s financial viability, creating a trade-off where economic pressures undermine governance integrity. Thus, alleviating policy-driven financing constraints may mitigate its adverse effects.

5.4. EURT Policy, Financial Risk, and Earnings Management

EURT’s positive stimulative effect on earnings management suggests that firms adjust reporting strategies in response to this new regulatory pressure. Theoretically, EURT imposes additional quota costs or energy-saving investments, increasing operational burdens and cash flow pressures. Heightened financial risk amplifies earnings management incentives. Following MinhNguyen et al. (2024) and Ohlson (1980) [40,41], we measure financial risk using the OScore (higher values indicate greater risk). Column (3) of Table 10 confirms that EURT significantly elevates financial risk because compliance costs and investment pressures translate into tangible financial burdens. Column (4) demonstrates that rising financial risk drives earnings management, as pressured firms manipulate earnings to mitigate distress. This mechanism highlights how the financial instability induced by environmental compliance can compromise the transparency and accountability that underpin sustainable corporate governance. Thus, financial risk constitutes a key transmission channel, indicating that market-based environmental policies, if poorly designed, may unintentionally distort financial reporting by exacerbating corporate financial strain.

6. Discussion and Conclusions

6.1. Discussion

This study, employing a DID model on micro-level data from China’s A-share listed companies between 2010 and 2022, provides compelling evidence supporting our central hypothesis: following EURT implementation, pilot-region firms exhibit significantly higher earnings management intensity than non-pilot firms. This finding reveals a consequential unintended effect of a market-based sustainability instrument, demonstrating how environmental policies that impose substantial compliance costs may inadvertently motivate financial reporting manipulation, thereby challenging the integrity of corporate disclosures.
Our conclusions resonate with and extend the literature on the economic consequences of environmental regulations. This study confirms that the established link between market-based environmental regulations and corporate financial behavior, previously observed in carbon trading contexts [5,24,27,33], also holds for the EURT. Our analysis further uncovers significant heterogeneous effects, offering deeper insight into the mechanisms driving this phenomenon. The policy’s impact is more pronounced in private enterprises, firms not audited by the Big Four, companies within highly concentrated industries, and those located in regions with lower environmental fiscal expenditure and weaker waste gas treatment capacity. Collectively, these heterogeneous results paint a clear picture: firms with narrower financing access, weaker external monitoring, less market discipline, or poorer institutional support are more likely to resort to earnings management as a buffering strategy when facing regulatory shocks. However, contrasting with reference [7] in the Italian context, which suggested that lax government regulations reduce earnings management, our research indicates that strong environmental regulatory pressure in China may exacerbate financial manipulation. This divergence highlights the importance of institutional context and policy enforcement intensity in shaping corporate responses.
The analysis of moderating factors offers actionable policy insights. While intensified environmental governance pressure—a “stick-based” approach—appears to reinforce earnings manipulation, a higher proportion of environmental investment—a “carrot-based” strategy—significantly mitigates it. This contrast points to a viable pathway for aligning environmental and financial objectives: by channeling resources to help firms comply, policymakers can alleviate the financial strains that drive earnings management and foster more genuine corporate sustainability.
Mechanistically, we draw upon and extend existing theories. Aligning with the discussion in reference [14] on how financing constraints affect corporate financial behavior, we further verify that a specific environmental regulation (EURT) influences financial reporting quality through this channel. The empirical results support our theoretical expectations: the policy signals stricter environmental standards and raises the perceived risk among investors and creditors, thereby tightening financing constraints (Hypothesis 2). Similarly, building on the analysis in reference [33] regarding how central environmental inspections affect earnings management via financial risk, we identify a similar mechanism at play for a different environmental policy (EURT). Simultaneously, the need to invest in energy-saving upgrades or purchase additional energy rights increases corporate financial risk (Hypothesis 3). Caught between restricted external financing and rising internal costs, firms appear to resort to earnings management as a short-term strategy to buffer the policy-induced economic pressure.
Despite its contributions, this study has limitations. First, the focus on A-share listed companies excludes potentially more vulnerable private SMEs, possibly underestimating the policy’s full effect. Second, this study is primarily situated in the Chinese context and lacks a systematic comparative analysis with similar market-based instruments in other countries. Future research could benefit from a cross-national comparative perspective.
Notwithstanding these limitations, the implications of this study are clear. Theoretically, it introduces earnings management as a critical outcome variable into environmental regulation research, calling for more integrated analytical frameworks that account for firm-level behavioral responses to sustainability mandates. Practically, it provides crucial empirical evidence for policymakers: when employing market-based tools for green transition, it is essential to be vigilant about their potential unintended financial consequences. Aligning environmental integrity with financial reporting integrity requires synergistic governance strengthened by incentive-based support and institutional capacity building.

6.2. Conclusions

Empirical analyses of the EURT policy’s impact reveal that it significantly stimulates corporate earnings management. This effect is markedly pronounced in private enterprises, non-Big-Four-audited firms, firms operating in highly concentrated industries, and firms located in regions with lower environmental fiscal expenditure or weaker waste treatment capacity. While heightened environmental governance pressure amplifies the policy’s stimulative effect on earnings management, substantive environmental investment mitigates it. Further, the policy exacerbates financing constraints and elevates financial risk for pilot-region firms, with both channels mediating its impact on earnings management. These findings offer critical policy insights for designing more robust and sustainable environmental governance systems:
  • Strengthening external monitoring to deter corporate speculative behavior.
    When implementing market-based environmental policies such as EURT, policymakers must vigilantly address potential unintended financial behaviors (e.g., earnings management), particularly among firms with weak corporate governance and external oversight. Strengthening external monitoring mechanisms—especially enhancing audit quality—is essential not only for policy efficacy but also for upholding the integrity of corporate sustainability reporting and ensuring market fairness. Regulators should incentivize or mandate high-energy or high-emission firms to engage premium auditors and intensify scrutiny of audit processes to minimize moral hazard and opportunistic behavior.
  • Implementing supportive financial measures to alleviate corporate pressure.
    The deployment of EURT must account for its direct financial impact on firms. Complementary measures—such as optimizing quota allocation, providing transitional financial support, or introducing risk mitigation tools—should be implemented to alleviate corporate financial strain. This approach helps secure a firm’s economic sustainability through the green transition, ensuring that resources are channeled into genuine energy-saving innovation rather than financial manipulation.
  • Constructing an integrated policy system that aligns environmental and economic goals.
    This study underscores that the success of a sustainability policy hinges on its ability to harmonize environmental objectives with economic and governance realities. A holistic policy design that integrates environmental targets with supports for financial resilience and governance integrity is crucial for achieving truly sustainable outcomes.

Author Contributions

Methodology, J.Z.; software, J.Z.; validation, J.Z.; formal analysis, J.Z. and S.Y.; writing—original draft preparation, J.Z. and Q.L. All authors have read and agreed to the published version of the manuscript.

Funding

The research received no external funding.

Institutional Review Board Statement

Not applicable.

Informed Consent Statement

Not applicable.

Data Availability Statement

The data presented in this study are available upon request from the corresponding author.

Conflicts of Interest

The authors declare no conflicts of interest.

References

  1. Chen, Y.; Zhong, B.; Guo, B. Does energy-consuming right trading policy achieve a low-carbon transition of the energy structure? A quasi-natural experiment from China. Front. Environ. Sci. 2025, 12, 1502860. [Google Scholar] [CrossRef]
  2. Feng, R.; Lin, P.; Hou, C.; Jia, S. Study of the Effect of China’s Emissions Trading Scheme on Promoting Regional Industrial Carbon Emission Reduction. Front. Environ. Sci. 2022, 10, 947925. [Google Scholar] [CrossRef]
  3. Yuan, Z.; Bao, X. Corporate financing constraints and environmental information disclosure hype. Int. Rev. Econ. Financ. 2025, 102, 104284. [Google Scholar] [CrossRef]
  4. Yao, H.; Wan, Z.; Zeng, H.; Wu, Q. How Does Low-Carbon Financial Policy Affect Corporate Green Innovation?—Re-Examination of Institutional Characteristics, Influence Mechanisms, and Local Government Behavior. Sustainability 2024, 16, 3944. [Google Scholar] [CrossRef]
  5. Dai, Y.; He, R. The Impact of Carbon Emissions Trading Policy on the ESG Performance of Heavy-Polluting Enterprises: The Mediating Role of Green Technological Innovation and Financing Constraints. Sustainability 2025, 17, 1365. [Google Scholar] [CrossRef]
  6. Wang, C.; Chen, P.; Hao, Y.; Dagestani, A.A. Tax incentives and green innovation—The mediating role of financing constraints and the moderating role of subsidies. Front. Environ. Sci. 2022, 10, 1067534. [Google Scholar] [CrossRef]
  7. Cimini, R.; Coronella, L.; Mechelli, A. Governmental reforms and earnings management: Examining their influence during a crisis. Manag. Decis. 2025, 63, 28–45. [Google Scholar] [CrossRef]
  8. Benedetti, H.; Karim, M.A.; Sarkar, S.; Spieler, A.C. Green density and spillover effects on earnings management. Int. Rev. Econ. Financ. 2025, 100, 104080. [Google Scholar] [CrossRef]
  9. Hsu, Y.-T.; Lee, C.-F.; Lin, C.-Y.; Tang, N. Lead independent director and earnings management. Eur. Financ. Manag. 2024, 30, 3–54. [Google Scholar] [CrossRef]
  10. Dyreng, S.D.; Hillegeist, S.A.; Penalva, F. Earnings Management to Avoid Debt Covenant Violations and Future Performance. Eur. Account. Rev. 2022, 31, 311–343. [Google Scholar] [CrossRef]
  11. Healy, P.M.; Palepu, K.G. Information asymmetry, corporate disclosure, and the capital markets: A review of the empirical disclosure literature. J. Account. Econ. 2001, 31, 405–440. [Google Scholar] [CrossRef]
  12. Brandon, R.G.; Sohn, M.; Tanner, C.; Wagner, A.F. Earnings Management and the Role of Moral Values in Investing. Eur. Account. Rev. 2025, 34, 841–871. [Google Scholar] [CrossRef]
  13. Hayn, C. The information content of losses. J. Account. Econ. 1995, 20, 125–153. [Google Scholar] [CrossRef]
  14. Kurt, A.C. How Do Financial Constraints Relate to Financial Reporting Quality? Evidence from Seasoned Equity Offerings. Eur. Account. Rev. 2018, 27, 527–557. [Google Scholar] [CrossRef]
  15. Sun, B. Executive compensation and earnings management under moral hazard. J. Econ. Dyn. Control 2014, 41, 276–290. [Google Scholar] [CrossRef]
  16. Nicholas, S. Experienced Executives’ Views of the Effects of R&D Capitalization on Reputation-Driven Real Earnings Management: A Replication of Survey Data from Seybert (2010). Behav. Res. Account. 2016, 28, 85–90. [Google Scholar] [CrossRef]
  17. He, K.; Tian, G.; Wu, Y. Does Media Tone Influence Pre-IPO Earnings Management? Evidence from IPO Approval Regulation in China. Abacus 2024, 61, 377–418. [Google Scholar] [CrossRef]
  18. Zheng, Y.; Han, Y. Supervisory board, internal control quality, and earnings management. Financ. Res. Lett. 2025, 77, 107083. [Google Scholar] [CrossRef]
  19. Goyal, B.; Gulati, R. Quality of financial reporting in the Indian insurance industry: Does corporate governance matter? J. Corp. Account. Financ. 2024, 35, 84–109. [Google Scholar] [CrossRef]
  20. Liu, C.; Ma, C.; Xie, R. Structural, Innovation and Efficiency Effects of Environmental Regulation: Evidence from China’s Carbon Emissions Trading Pilot. Environ. Resour. Econ. 2020, 75, 768. [Google Scholar] [CrossRef]
  21. Guo, B.; Hu, P. Investigating the relationship between energy-consuming rights trading and urban innovation quality. Sustain. Dev. 2023, 32, 3248–3270. [Google Scholar] [CrossRef]
  22. Zhou, C.; Li, Y.; Wu, C. Can the energy-consuming right transaction system improve energy efficiency of enterprises? New insights from China. Energy Effic. 2024, 17, 51. [Google Scholar] [CrossRef]
  23. Kilinc-Ata, N.; Camkaya, S.; Akca, M.; Topal, S. The Impact of Uncertainty in Economic Policy on the Load Capacity Factors in China and the United States (US): New Evidence from Novel Fourier Bootstrap ARDL Approach. J. Sustain. Res. 2025, 7, e250002. [Google Scholar] [CrossRef]
  24. Long, W.; Qu, X.; Yin, S. How does carbon emissions trading policy affect accrued earnings management in corporations? Evidence from China. Financ. Res. Lett. 2023, 55, 103840. [Google Scholar] [CrossRef]
  25. Fu, S.; Yuan, J.; Xiao, D.; Chen, Z.; Yang, G. Research on environmental regulation, environmental protection tax, and earnings management. Front. Environ. Sci. 2023, 11, 1085144. [Google Scholar] [CrossRef]
  26. Sun, D.; Li, J. Carbon peaking pressure and corporate earnings management. Int. Rev. Econ. Financ. 2025, 103, 104503. [Google Scholar] [CrossRef]
  27. Chen, W.; Tian, Y. The Unintended Consequence of Environmental Regulations on Earnings Management: Evidence from Emissions Trading Scheme in China. Sustainability 2024, 16, 7092. [Google Scholar] [CrossRef]
  28. Keresztúri, J.L.; Berlinger, E.; Lublóy, Á. Environmental policy and stakeholder engagement: Incident-based, cross-country analysis of firm-level greenwashing practices. Corp. Soc. Responsib. Environ. Manag. 2024, 32, 192–211. [Google Scholar] [CrossRef]
  29. Woerdman, E.; Couwenberg, O.; Nentjes, A. Energy prices and emissions trading: Windfall profits from grandfathering? Eur. J. Law Econ. 2009, 28, 185–202. [Google Scholar] [CrossRef]
  30. Song, Y.; Dong, J. Impact of climate policy uncertainty on corporate green investment: Examining the moderating role of financing constraints. Front. Mar. Sci. 2024, 11, 1456079. [Google Scholar] [CrossRef]
  31. Dang, V.A.; Gao, N.; Yu, T. Environmental Regulation and Access to Credit. Br. J. Manag. 2024, 36, 303–322. [Google Scholar] [CrossRef]
  32. Hasan, M.M.; Alam, N.; Uddin, M.R.; Jones, S. Real earnings management and debt choice. J. Int. Financ. Mark. Inst. Money 2024, 97, 102080. [Google Scholar] [CrossRef]
  33. Zhang, J.; Su, T.; Li, M. Corporate earnings management strategy under environmental regulation: Evidence from China. Int. Rev. Econ. Financ. 2024, 90, 154–166. [Google Scholar] [CrossRef]
  34. Ray, B.; Lakshmanan, S. The Role of Accruals in Asymmetrically Timely Gain and Loss Recognition: Loss recognition role of accruals. J. Account. Res. 2006, 44, 207–242. [Google Scholar] [CrossRef]
  35. Dechow, P.M.; Dichev, I.D. The Quality of Accruals and Earnings: The Role of Accrual Estimation Errors. Account. Rev. 2002, 77, 35–59. [Google Scholar] [CrossRef]
  36. Oster, E. Unobservable Selection and Coefficient Stability: Theory and Evidence. J. Bus. Econ. Stat. 2019, 37, 187–204. [Google Scholar] [CrossRef]
  37. Alhadab, M.; Clacher, I. The impact of audit quality on real and accrual earnings management around IPOs. Br. Account. Rev. 2018, 50, 442–461. [Google Scholar] [CrossRef]
  38. Francis, J.R.; Yu, M.D. Big 4 Office Size and Audit Quality. Account. Rev. 2009, 84, 1521–1552. [Google Scholar] [CrossRef]
  39. Hadlock, C.J.; Pierce, J.R. New Evidence on Measuring Financial Constraints: Moving Beyond the KZ Index. Rev. Financ. Stud. 2010, 23, 1909–1940. [Google Scholar] [CrossRef]
  40. Nguyen, M.; Nguyen, B.; Liêu, M.-L. Corporate financial distress prediction in a transition economy. J. Forecast. 2024, 43, 3128–3160. [Google Scholar] [CrossRef]
  41. Ohlson, J.A. Financial Ratios and the Probabilistic Prediction of Bankruptcy. J. Account. Res. 1980, 18, 131. [Google Scholar] [CrossRef]
Figure 1. Research pathway.
Figure 1. Research pathway.
Sustainability 17 10759 g001
Figure 2. Parallel trend test. Note: The X-axis measures event time in years relative to the EURT policy’s implementation (year 0). For example, “−2(2)” means “the second year before (after) the EURT policy was implemented”.
Figure 2. Parallel trend test. Note: The X-axis measures event time in years relative to the EURT policy’s implementation (year 0). For example, “−2(2)” means “the second year before (after) the EURT policy was implemented”.
Sustainability 17 10759 g002
Figure 3. Placebo test. Note: The blue curve is the normal distribution curve used for comparison, and the red curve is the kernel density distribution curve of 500 random estimates in this article.
Figure 3. Placebo test. Note: The blue curve is the normal distribution curve used for comparison, and the red curve is the kernel density distribution curve of 500 random estimates in this article.
Sustainability 17 10759 g003
Table 1. Variable definitions.
Table 1. Variable definitions.
Variable NameVariable SymbolVariable Definition
Dependent variableABS_ACCEarnings management
Management characteristicsChairHoldRChair’s shareholding ratio
Ownership concentrationTop10Combined shareholding ratio of the top 10 shareholders
Equity multiplierEMYear-end owner’s equity/year-end total assets
Debt levelRECNet accounts receivable/total assets
Investment levelInvest(Cash paid for fixed + intangible + long-term assets)/beginning total assets
Corporate tax burdenITRIncome tax expense/total profit
Economic developmentGDPNatural logarithm of regional GDP per capita
Marketization levelmarketMeasured by the Fan Gang Marketization Index
Table 2. Descriptive statistics.
Table 2. Descriptive statistics.
VariableObsMeanStd.DevMinMedianMax
ABS_ACC22,1100.050.0560.000.031.69
policy22,1100.120.3220.000.001.00
ChairHoldR22,1100.080.1360.000.000.55
Top1022,1100.570.1520.230.580.90
EM22,1102.021.0381.061.718.51
REC22,1100.120.1010.000.100.47
Invest22,1100.060.0600.000.040.37
ITR22,1100.160.165−0.580.150.82
GDP22,11011.030.5129.4810.9912.16
market22,1108.961.9570.129.2112.86
Note: Obs, Mean, SD, Min, and Max denote the number of observations, mean, standard deviation, minimum, and maximum values, respectively.
Table 3. Base regression results.
Table 3. Base regression results.
(1)(2)(3)(4)
ABS_ACCABS_ACCABS_ACCABS_ACC
policy0.005 **0.006 **0.005 **0.006 ***
(2.04)(2.45)(2.13)(2.82)
EM 0.007 *** 0.008 ***
(7.83) (8.05)
REC 0.049 *** 0.049 ***
(4.08) (4.14)
Invest 0.042 *** 0.041 ***
(3.61) (3.58)
ChairHoldR −0.029 *** −0.027 ***
(−3.07) (−2.94)
Top10 −0.022 *** −0.020 ***
(−3.29) (−2.91)
ITR −0.025 *** −0.024 ***
(−9.81) (−9.54)
GDP 0.001 0.020 **
(0.14) (2.10)
market 0.001 0.002 *
(0.98) (1.65)
FirmYesYesYesYes
YearYesYesYesYes
IndustryNoNoYesYes
ProvinceNoNoYesYes
N21,99021,99021,99021,990
adj. R20.0960.1120.1020.117
Note: Standard errors in parentheses; * p < 0.05, ** p < 0.01, and *** p < 0.001. Values in parentheses denote clustered robust standard errors at the firm level.
Table 4. Robustness tests (1).
Table 4. Robustness tests (1).
(1)(2)(3)(4)(5)(6)
PSM-DIDExcluding CETSEVClustering Industry-Firm LevelClustering in Industry LevelDDML
ABS_ACCABS_ACCDD_EMABS_ACCABS_ACCABS_ACC
policy0.006 ***0.006 **0.017 *0.006 ***0.006 **0.005 **
(2.78)(2.33)(1.74)(2.93)(2.86)(2.78)
ControlsYesYesYesYesYesYes
FirmYesYesYesYesYesYes
YearYesYesYesYesYesYes
IndustryYesYesYesYesYesYes
ProvinceYesYesYesYesYesYes
N21,74313,01321,51821,99021,99022,110
adj. R20.1150.1310.0400.1170.117-
Note: * p < 0.05, ** p < 0.01, and *** p < 0.001. “Controls” denotes the inclusion of all control variables. The same convention applies hereinafter.
Table 5. Robustness tests (2): Oster method.
Table 5. Robustness tests (2): Oster method.
Test MethodCriteriaMath ScorePasses or Not
(1)δ >1 or δ < 0 δ = 5.19114 Yes
(2) T u r e   β   B o u n d 0.000 , 0.011 Ture   β Bound: 0.00650 , 0.00919 ;
β     R m a x , δ   =   0.00919  
Yes
Table 6. Heterogeneity of business types.
Table 6. Heterogeneity of business types.
SOEsNon-SOEsBig FourNon-Big Four
(1)(2)(3)(4)
policy0.0040.007 **0.0140.006 **
(1.21)(2.20)(1.30)(2.46)
ControlsYesYesYesYes
FirmYesYesYesYes
YearYesYesYesYes
IndustryYesYesYesYes
ProvinceYesYesYesYes
N796813,551143920,523
adj. R20.1320.1190.1990.115
Note: ** p < 0.01.
Table 7. Heterogeneity of industry status.
Table 7. Heterogeneity of industry status.
Low ConcentrationHigh Concentration
(1)(2)
policy−0.0010.009 ***
(−0.35)(2.70)
ControlsYesYes
FirmYesYes
YearYesYes
IndustryYesYes
ProvinceYesYes
N10,3519527
adj. R20.1660.145
Note: *** p < 0.001.
Table 8. Heterogeneity of regional types.
Table 8. Heterogeneity of regional types.
Low-Environmental-Expenditure RegionsHigh-Environmental-Expenditure RegionsLow-Capacity RegionsHigh-Capacity Regions
(1)(2)(3)(4)
policy0.008 ***0.0010.006 *0.003
(2.71)(0.27)(1.77)(1.02)
ControlsYesYesYesYes
FirmYesYesYesYes
YearYesYesYesYes
IndustryYesYesYesYes
ProvinceYesYesYesYes
N11,877961312,3589385
adj. R20.1380.1350.1150.133
Note: * p < 0.05 and *** p < 0.001.
Table 9. EURT policy, environmental governance pressure, environmental investment, and earnings management.
Table 9. EURT policy, environmental governance pressure, environmental investment, and earnings management.
(1)(2)
ABS_ACCABS_ACC
policy0.013 ***0.009 ***
(3.11)(3.43)
policy_enpressure0.080 **
(2.07)
policy_eninvest −0.032 **
(−2.36)
ControlsYesYes
FirmYesYes
YearYesYes
IndustryYesYes
ProvinceYesYes
N21,55920,059
adj. R20.1170.122
Note: ** p < 0.01 and *** p < 0.001.
Table 10. EURT policy, financing constraints, and earnings management.
Table 10. EURT policy, financing constraints, and earnings management.
(1)(2)(3)(4)
SAABS_ACCOScoreABS_ACC
policy0.014 ***0.006 **0.002 *0.006 **
(2.77)(2.53)(1.94)(2.38)
SA 0.047 ***
(4.89)
cap
OScore 0.338 ***
(4.85)
ControlsYesYesYesYes
FirmYesYesYesYes
YearYesYesYesYes
IndustryYesYesYesYes
ProvinceYesYesYesYes
N21,98121,98120,84820,848
adj. R20.9590.1190.0160.139
Note: * p < 0.05, ** p < 0.01, and *** p < 0.001.
Disclaimer/Publisher’s Note: The statements, opinions and data contained in all publications are solely those of the individual author(s) and contributor(s) and not of MDPI and/or the editor(s). MDPI and/or the editor(s) disclaim responsibility for any injury to people or property resulting from any ideas, methods, instructions or products referred to in the content.

Share and Cite

MDPI and ACS Style

Zhang, J.; Liu, Q.; Yang, S. Sustainability Policy and Corporate Financial Integrity: Assessing the Impact of China’s Energy-Use Rights Trading Scheme on Earnings Management. Sustainability 2025, 17, 10759. https://doi.org/10.3390/su172310759

AMA Style

Zhang J, Liu Q, Yang S. Sustainability Policy and Corporate Financial Integrity: Assessing the Impact of China’s Energy-Use Rights Trading Scheme on Earnings Management. Sustainability. 2025; 17(23):10759. https://doi.org/10.3390/su172310759

Chicago/Turabian Style

Zhang, Jingjing, Qingjun Liu, and Senping Yang. 2025. "Sustainability Policy and Corporate Financial Integrity: Assessing the Impact of China’s Energy-Use Rights Trading Scheme on Earnings Management" Sustainability 17, no. 23: 10759. https://doi.org/10.3390/su172310759

APA Style

Zhang, J., Liu, Q., & Yang, S. (2025). Sustainability Policy and Corporate Financial Integrity: Assessing the Impact of China’s Energy-Use Rights Trading Scheme on Earnings Management. Sustainability, 17(23), 10759. https://doi.org/10.3390/su172310759

Note that from the first issue of 2016, this journal uses article numbers instead of page numbers. See further details here.

Article Metrics

Back to TopTop