Next Article in Journal
Experimental Investigation of Low-Carbon Concrete Using Biochar as Partial Cement Replacement
Previous Article in Journal
Transforming Digital Signal and Image Processing Education: An AI-Driven Approach to Pedagogical Advancements
 
 
Font Type:
Arial Georgia Verdana
Font Size:
Aa Aa Aa
Line Spacing:
Column Width:
Background:
Article

Digital Finance Empowering Corporate ESG Performance: The Dual-Engine Role of Digital Transformation and Green Technological Innovation

School of Economics and Statistics, Guangzhou University, Guangzhou 510006, China
*
Author to whom correspondence should be addressed.
Sustainability 2025, 17(23), 10743; https://doi.org/10.3390/su172310743
Submission received: 16 October 2025 / Revised: 20 November 2025 / Accepted: 25 November 2025 / Published: 1 December 2025

Abstract

Using Chinese A-share listed firms from 2011 to 2023, this study develops and tests a dual-engine framework in which digital transformation and green technological innovation constitute two core transmission channels through which digital finance improves corporate ESG performance. Based on the FinTech Innovation Regulatory Pilot Policy in China, we implemented a staggered DID model for causal identification. Then, we further conducted a series of robustness checks, including Bartik IV, to address residual endogeneity concerns. We found that (1) digital finance can enhance corporate ESG performance, with particularly strong effects on the environmental and governance dimensions. (2) Digital transformation and green technological innovation are the primary mechanisms through which digital finance improves ESG performance. (3) The interaction between digital transformation and green technological innovation forms mutually reinforcing “dual engines” that amplify the benefits of digital finance for ESG performance. (4) Higher institutional investors’ shareholding ratio strengthens the positive effect of digital finance on corporate ESG performance, consistent with the role of external governance. (5) The enabling effect of digital finance is more pronounced among firms in the introduction, growth, and maturity stages of the corporate lifecycle, as well as among firms located in eastern and central regions and in non-heavy-polluting industries. This study uncovers the internal logic by which digital finance advances corporate sustainability through technological upgrading and environmental innovation, and it provides theory-driven and empirically grounded evidence for building integrated ESG governance frameworks. The results offer actionable insights for firms worldwide pursuing the twin goals of digitalization and green development under carbon neutrality targets.

1. Introduction

The conflict between global economic gains and environmental protection has intensified recently, bringing issues such as climate change, environmental pollution, and sustainable development to the forefront of national and international agendas. Consequently, the concept of global sustainability has deepened. Corporate ESG performance assessing firms across environmental, social, and governance dimensions has increasingly become a key standard in evaluating corporate sustainable development and long-term value [1]. Driven by rising demands for corporate social responsibility, green and environmentally friendly strategies have grown more important within corporate planning and investment decisions [2]. With greater flows of financial capital toward ESG-related fields, global responsible investment has strengthened consideration of investee firms’ environmental, social, and governance performance [3], and investors increasingly prefer firms with strong ESG records [4]. By September 2024, 5348 institutions worldwide had signed the Principles for Responsible Investment (PRI), with assets under management exceeding USD 128 trillion. However, Chinese institutions accounted for only 2.45% of this number. Export compliance has also become a new driver of ESG adoption. Recently, the European Union has introduced new regulations, such as the Corporate Sustainability Reporting Directive (CSRD), integrating ESG requirements into global supply chains to address climate change and strengthen supply chain governance.
China has also advanced ESG-related disclosure requirements. In April 2024, under the unified guidance of the China Securities Regulatory Commission, the Shanghai, Shenzhen, and Beijing stock exchanges jointly issued Guidelines for Corporate Sustainability Reporting, aiming to align domestic practices with those of the International Sustainability Standards Board (ISSB) [5]. Increasingly stringent regulatory and societal expectations have compelled firms to strengthen ESG construction and disclosure. Data from SynTao Green Finance’s China Responsible Investment Annual Report 2024 show that, as of September 2024, 42.14% of listed firms in China had issued ESG reports, and more than 90% of them had ratings of B- or above. Nevertheless, Chinese listed companies still lag behind international peers overall, facing weak incentives for disclosure and limited internal capacity for sustainability. Existing research on corporate ESG performance has mostly focused on the economic benefits of ESG investment and external driving forces. In this context, it is essential to explore how firms amidst policy momentum and market pressures can leverage internal mechanisms to transform strategies, operations, and technological capabilities in ways that effectively implement ESG principles and align social value creation with sustained economic gains.
Against the backdrop of rapid digitalization, the digital economy has become a major driver of high-quality economic growth in China. Applications of big data, artificial intelligence (AI), and blockchain have enabled financial institutions to make significant advances in digital transformation and financial innovation, becoming an important engine for enhancing services to the real economy. The rise of digital finance is reshaping modern economies. For corporations, this disruption presents a unique opportunity: it can act as a catalyst for the internal changes necessary to achieve sustainability goals. In 2023, the National Financial Work Conference introduced the goal of building a financially strong nation. In 2025, the Fifteenth Five-Year Plan in China identified digital finance, technology finance, and green finance as key pillars in achieving this vision. The plan stresses the need for the digital and real economies to work together, for technological and industrial innovation to work together, and for smart manufacturing to go along with green and low-carbon development. This top-level design aims to deeply integrate information technology, sustainability principles, and the financial system to drive high-quality economic development. Digital finance (DF) represents a new financial ecosystem that deeply integrates digital technologies with traditional financial services. Leveraging advanced tools such as big data and AI, DF enables the low-cost collection, integration, and processing of large volumes of data [6] while enhancing connectivity between financial institutions and other economic actors and expanding the boundaries of financial services [7]. This helps to offset the allocative bias inherent in traditional finance, overcome geographic and time constraints, and substantially improve service efficiency.
The connection between digital finance and corporate sustainability is an emerging yet fragmented research field. Evidence indicates a positive association: by mitigating information asymmetry and financing constraints [8], digital finance can improve corporate ESG performance [9,10]. Digital finance increases transparency, enabling stakeholders to monitor firms more effectively [11], optimize financial resource allocation, and enhance external oversight efficiency, thereby reshaping financing models and strategic decision-making [12]. It also holds managers accountable for their ESG commitments [13,14]. Simultaneously, digital finance lowers transaction costs and improves credit evaluation, democratizing capital access and providing efficient financing channels for long-term, capital-intensive ESG projects such as green technology adoption [15,16] and supply chain upgrades [17]. Nevertheless, most research examines only singular mechanisms by which digital finance enhances ESG performance. Some studies show digital finance accelerates digital transformation, thereby improving operational efficiency and data-driven governance, which in turn raises ESG performance [18,19]. Others focus on digital finance, directing capital toward environmental R&D [20] and stimulating green innovation and improving environmental performance [21]. This method implicitly treats internal digital process reengineering and externally oriented green product innovation as separate and parallel processes, overlooking potential digital finance driven interlinkages and reinforcing synergies. Such synergies merit further analysis to expand the theoretical scope of digital finance and ESG interactions and to inform comprehensive strategies that fully leverage fintech’s enabling capacity.
Based on the data of Chinese A-share listed firms from 2011 to 2023, we examine digital finance’s role in empowering corporate ESG performance by integrating and testing the dual driving effects of digital transformation and green innovation in a dual-engine theoretical framework. We posit that digital finance offers both capital and data-driven incentives, enabling firms to upgrade internal operational structures through digital transformation and to develop sustainable products and processes via technological innovation. The coordinated advancement of technological upgrading and managerial transformation produces organizations that are both smarter and greener, transforming fintech advantages into robust and sustainable ESG improvements. We further introduce external governance pressure as a moderating factor, proxied by institutional ownership. Active institutional investors can act as amplifiers, channeling the technological and financial dividends unleashed by DF directly toward long-term ESG objectives [22]. Moreover, heterogeneity analyses based on firm lifecycle, geographic location, and industry characteristics shed light on the dynamic evolutionary logic of DF-driven ESG performance and refine the measurement of digital finance’s contributions to environmental responsibility, social commitment, and governance optimization. These insights provide policymakers with a framework for coordinated governance that aligns digital transformation with ESG objectives.
This study offers a threefold contribution: First, at the theoretical level, it develops a dual-engine synergy framework, demonstrating that digital transformation and green innovation operate as parallel yet mutually reinforcing drivers, thereby extending beyond existing literature’s focus on single mediating mechanisms and deepening understanding of how digital technologies and financial resources systematically empower corporate sustainability. Second, at the methodological level, it offers robust causal evidence by exploiting the FinTech Innovation Regulatory Pilot Policy in China, employing the staggered difference-in-differences model and supplementing it with the Bartik instrumental variable approach to ensure credible results. Third, at the practical and policy level, it identifies boundary conditions and dimensions of heterogeneity in DF’s empowerment effects, providing tailored, actionable guidance for government and corporate strategies that integrate digital and green development.
The paper unfolds as follows: Section 2 outlines the theoretical foundations and proposes the research hypotheses. Section 3 describes the overall research design, encompassing criteria for sample selection, procedures for data acquisition, and model specification. Section 4 delivers the empirical analysis, including the core regression results, approaches for mitigating endogeneity in the quasi-natural experiment setting, and a series of robustness verifications. Section 5 investigates the underlying mechanisms together with heterogeneity across firms and regions. Section 6 interprets the main findings in depth. Section 7 concludes with research conclusions and suggestions.

2. Theoretical Analysis and Research Hypothesis

2.1. Digital Finance and Corporate ESG Performance

Improving corporate ESG performance often entails substantial upfront investments and a strategic orientation toward long-term, non-financial returns. Digital finance, leveraging digital technologies and data-driven innovation to transform traditional financial models [23], plays a pivotal role in this process primarily by alleviating financing constraints [24] and mitigating information asymmetry, thereby providing enterprises with the capital and resources needed to engage in environmental, social, and governance initiatives that advance sustainable development [10]. Drawing on a quasi-natural experimental approach, Yang et al. [25] find that nationwide digital economy initiatives markedly promote industrial green upgrading. They do so by raising public consciousness of environmental issues, stimulating advances in eco-friendly technologies, and broadening the scope and capacity of the information-related industries.
Firstly, from the resource-based theory (RBV), firms gain a competitive advantage by effectively leveraging unique internal resources [26]. Digital finance represents such a strategic resource, enabling firms to build and sustain a competitive advantage by easing financing constraints and expanding access to funding channels. On one hand, DF provides essential capital for long-term, high-cost ESG-related investments [17], such as the adoption of clean production technologies, employee welfare programs, or advanced internal control systems. On the other hand, these capital injections allow firms to reallocate internal resources toward long-term sustainability strategies [27]. Moreover, the data-driven nature of DF equips firms to more precisely identify and finance high-potential green projects [28], thereby improving ESG outcomes.
Secondly, from the standpoint of stakeholder theory and agency theory, digital finance improves transparency and fortifies external governance mechanisms. Digital platforms improve the transparency of corporate information, reducing information asymmetry between firms and stakeholders, including investors, customers, and regulators, thereby facilitating more effective external oversight [14]. Stricter oversight, in turn, better aligns managerial behavior with the long-term interests of shareholders and other stakeholders, mitigating agency problems [29]. For instance, stakeholder pressure facilitated by digital transparency compels management to adopt stronger governance practices and proactively address social and environmental concerns, thereby improving ESG performance comprehensively.
Thirdly, grounded in information asymmetry theory and signaling theory, traditional financial markets often exhibit substantial informational gaps between firms and external stakeholders [30]. Investors struggle to accurately assess the costs, risks, and long-term benefits of ESG initiatives based solely on conventional financial statements. This lack of transparency can result in adverse selection and moral hazard [31], raising the cost of capital for ESG-oriented firms. Harnessing big data analytics, AI, and blockchain, digital finance processes massive volumes of structured and unstructured data, effectively narrowing these informational gaps. This enhances the transparency and verifiability of non-financial corporate information [32], enabling proactive ESG actions to serve as credible signals to the market, indicating superior managerial capabilities and sustainable value creation potential. By reducing stakeholders’ costs of searching for and validating ESG information, digital finance lowers the risk premium demanded by investors, thereby incentivizing firms to improve their ESG performance to attract capital. Accordingly, we propose hypothesis 1:
H1: 
Digital finance has a positive impact on corporate ESG performance.

2.2. Mediating and Synergistic Effects of Digital Transformation and Green Technological Innovation

2.2.1. Mechanism of Digital Transformation

Corporate digital transformation refers to the process of reshaping operational workflows and business models through the application of digital technologies. It is a strategic change requiring significant capital investment, and its initiation and deepening inevitably rely on external financial resources. Li et al. [19] assert that digital transformation improves corporate ESG performance by augmenting firms’ risk-taking abilities, mitigating agency conflicts, and restraining managerial overconfidence. Building on this evidence, we posit that digital finance can inject the necessary impetus for corporate digital transformation, thereby improving ESG performance.
From the perspective of the resource-based view, firms must integrate and leverage valuable and scarce resources to build sustainable competitive advantages [33]. Acting as both a provider and an optimizer of external financial capital, digital finance supplies the funding necessary to initiate and deepen digital transformation, enabling firms to develop internal digital resources and capabilities. First, it broadens access to funding channels. Owing to its inclusive nature and relatively low entry barriers, digital finance offers diversified financing options beyond traditional credits, such as supply chain financing, which effectively relieves the cost pressures of digital transformation [34]. Second, it improves the efficiency of resource allocation. By employing big-data-based risk assessment models, digital finance platforms can more accurately evaluate firms’ creditworthiness and growth potential, allocating capital to enterprises with the ability and willingness to undertake digital transformation, thereby reducing the risk of capital misallocation [35].
Digital finance platforms not only provide the critical funding support for digital transformation but also reshape firms’ internal organizational capabilities and operating models, which in turn enhance performance across the three ESG dimensions. In the environmental dimension, the integration of digital technologies such as IoT and AI enables the establishment of digitalized environmental management systems [18]. This facilitates precise, real-time monitoring and intelligent warning mechanisms for energy consumption and pollutant emissions throughout the entire production process [36], fostering clean production and improving environmental outcomes [37]. In the social dimension, digital platforms promote stakeholder engagement and supply chain transparency, thereby strengthening the fulfillment of corporate social responsibility [38]. For example, social media allows firms to more sensitively capture consumer expectations regarding product safety and respond in a timely manner, while blockchain-based solutions can be used for product traceability to demonstrate supply chain compliance and ethical standards. In the governance dimension, digital transformation improves corporate governance structures by reshaping information flows and internal control capabilities [35].
In summary, digital finance provides the capital needed to initiate digital transformation, while digital transformation strengthens firms’ core operational capabilities in ESG performance. Accordingly, we propose hypothesis 2:
H2: 
Digital finance improves corporate ESG performance by promoting digital transformation.

2.2.2. Mechanism of Green Technological Innovation

Green technological innovation represents a core driver for corporate sustainable development, achieved through technological advancements that enable environmentally and socially responsible growth. Such innovation is characterized by high uncertainty and long payback periods, which create difficulties in securing stable and long-term financial support. According to information asymmetry theory, traditional financial institutions are often unable to accurately assess the risk profile and future returns of green innovation projects, thereby imposing financing constraints in conventional credit markets [39]. Digital finance platforms, owing to their strong capabilities in information processing and resource matching, can provide targeted and precise financial support to green innovation projects [17,40,41].
This proposition has been supported by multiple empirical studies. Wu et al. [28] demonstrate that the application of financial technology can promote a firm’s transition toward greener operations by narrowing information gaps, easing funding limitations, and enhancing its propensity to undertake risk. First, digital finance addresses the challenge of information screening. Platforms integrate and analyze large volumes of non-financial data, including environmental certifications and patent application records, enabling more accurate evaluation of the risks and potential returns associated with green projects. These capabilities allow for precise, targeted financing of high-potential innovations [15]. Second, digital finance attracts patient capital. By efficiently coordinating with government-led initiatives such as green credit and green bonds, increasing investment in green R&D, promoting technological innovation, and drawing in investors with ESG-oriented preferences who pursue long-term value [42].
From a resource-based perspective, when firms secure adequate funding, the distinctive outcomes generated by green technological innovation can serve as a competitive advantage, ultimately enhancing ESG performance [43,44,45]. First, the development of green processes and products, particularly those related to renewable energy and pollution control, directly reduces environmental externalities and, through technology spillovers, lowers carbon intensity [46]. According to the Porter Hypothesis [47], such innovations can, over time, offset or even surpass their initial costs by improving resource efficiency or opening new markets, achieving a dual win for environmental and economic outcomes. Second, the creation of safer and more sustainable green products strengthens corporate brand reputation and attracts investors with ESG-oriented investment preferences [48]. Third, sustained capabilities in green innovation send positive signals to stakeholders regarding the management team’s long-term strategic vision, reinforcing governance quality and commitment to sustainable value creation [49].
In summary, the targeted financial support provided by digital finance alleviates the funding constraints of green technological innovation, while the outcomes of such innovation translate into long-term competitive advantages in corporate ESG performance. Accordingly, we propose hypothesis 3:
H3: 
Digital finance improves corporate ESG performance by promoting green technological innovation.

2.2.3. Synergistic Effect of Digital Transformation and Green Technological Innovation

Digital transformation and green technological innovation are not necessarily independent mechanisms. Rather, the two processes are intrinsically coupled and mutually reinforcing, creating synergistic effects. The dynamic capabilities view underscores the need for firms to continuously adapt, integrate, and reconfigure their resources to effectively respond to technological advances and market shifts, thereby building the core competencies required for long-term development [50]. Organizational ambidexterity theory further suggests that firms simultaneously engage in exploratory innovation and exploitative innovation activities [51]. Guided by these theoretical perspectives, enterprises can leverage the support provided by digital finance to pursue exploitative innovation through digital transformation alongside exploratory innovation in green technologies, thereby advancing the “digital–green integration” paradigm for sustainable development.
First, digital transformation can enable green technological innovation. Within a digital transformation context, general-purpose technologies such as AI, blockchain increasingly interact with information technologies such as IoT and the broader internet, reducing transaction costs and facilitating precise matching of supply and demand information [52]. These integrations enhance R&D investment efficiency and stimulate green innovation. Digital transformation equips high-risk, high-cost green technology projects with robust technological infrastructure; for instance, Internet of Things technology enables precise monitoring of energy consumption and emissions, thereby lowering carbon intensity [53]. Furthermore, digital transformation in manufacturing improves resource allocation and energy efficiency, optimizes the strategic direction of green R&D, and accelerates the pace of innovation. Tang et al. [54] argue that digital transformation can promote green innovation through improved resource allocation, innovation capacity, and network effects. Consistent with this, Xia and Chen [32] find that digital transformation stimulates green innovation via increased R&D investment.
Then, green technological innovation provides a value-oriented direction for digital transformation. Pursuing green innovation goals offers a powerful reference point that motivates firms to invest in digital technologies, such as IoT, AI, and big data, that help achieve these objectives. This pattern of goal-driven technological investment aligns with reference point theory [55]. For example, deploying green application scenarios such as smart grids or carbon footprint tracking requires data integration and collaboration across upstream and downstream partners. Under the ecosystem strategy framework [56], such cross-organizational collaboration depends critically on digital technologies as the foundational infrastructure. Accordingly, the ecosystem requirements of green innovation can prompt firms to undertake digital upgrades. As Nambisan et al. [57] observe, innovation processes themselves are undergoing profound digital transformation; thus, when a firm directs its innovation activities toward green technologies, its R&D, production, and management processes will inevitably require digital restructuring to support complex applications like carbon tracking or smart grids.
Digital infrastructure improves the efficiency of green R&D, while outcomes from green innovation create new value for digital systems. We argue that the synergy effect constitutes a deep integration of “digitalization” and “greening,” with the potential to generate multiplicative effects on ESG performance. This synergy can be viewed as a manifestation of organizational ambidexterity [58], in which firms construct intelligent, green production systems and transparent, traceable supply chains, systematically enhancing ESG outcomes. Existing research also suggests that digitalization, green innovation, and ESG performance may be linked through complex chains of transmission or moderation. For instance, Zeng and Zhang [59] find that green finance can catalyze advancements in artificial intelligence technologies, which in turn improve energy efficiency and promote urban sustainability. Likewise, Yang et al. [60] show that digital finance does not directly affect green innovation; instead, its empowering effects occur through indirect channels such as easing financing constraints and improving corporate governance, illustrating the complexity of the pathways involved. Accordingly, we propose hypothesis 4:
H4: 
Digital transformation and green technological innovation exert a positive synergistic effect on corporate ESG performance.

2.3. Moderating Effect of Institutional Investors’ Shareholding Ratio

Digital finance integrates vast amounts of information through advanced digital technologies, thereby reducing information asymmetry and facilitating convenient access to corporate data for investors engaged in monitoring activities. Institutional investors, who possess professional expertise, function as external governance agents. Leveraging the informational advantages created by digital finance, they actively collect and verify corporate information, mitigating information asymmetry and influencing firm-level decision-making [61]. This enhanced monitoring capacity enables institutional investors to oversee and enforce managerial commitments to ESG objectives [62].
Institutional investors can exercise influence through direct intervention mechanisms, including participation in shareholder voting, strategic share divestment, and direct communication with management [22,63]. For example, when a firm gains access to capital via digital finance platforms, institutional investors may exert pressure on management to allocate these resources toward long-term ESG projects with a digital transformation or green technological innovation orientation. By doing so, institutional investors strengthen the green-oriented application of digital finance tools.
Furthermore, institutions with higher ownership stakes tend to link the technological benefits generated by digital finance to measurable ESG outcomes [64]. These investors can advance corporate ESG practices by introducing shareholder proposals and incorporating green investment clauses into governance processes [65]. Such actions reinforce the alignment between financial innovation and sustainable corporate strategies, ensuring that digital finance serves as a channel for achieving long-term ESG performance goals. Accordingly, we propose hypothesis 5:
H5: 
A higher proportion of institutional investors’ shareholding ratio strengthens the positive impact of digital finance on corporate ESG performance.
Based on the theoretical and hypothesis analysis, Figure 1 illustrates the conceptual framework.

3. Research Design

3.1. Sample Selection and Data Sources

We analyze a panel of Chinese A-share corporations listed in Shanghai and Shenzhen from 2011 to 2023. The dataset is refined through several screening steps. First, firms labeled ST, * ST, or PT, indicating financial distress or risk of delisting, are excluded, as their operating and financial profiles deviate substantially from those of healthy enterprises, which could bias the results. Second, entities in finance and real estate are removed due to sector-specific operational models, regulatory frameworks, and capital structures that make them unsuitable for direct comparison with other industries. Third, all firm-year observations containing incomplete information on any regression variables are omitted, since such gaps, particularly concentrated in control variables, could undermine the reliability of empirical estimates. To limit the influence of extreme values, all continuous variables are winsorized at the 1st and 99th percentiles.
Digital Finance Index originates from the Digital Finance Research Center at Peking University. Company-level financial indicators are sourced from the CSMAR and Wind databases. ESG performance metrics come from the Shanghai Sino-Securities Index ESG Ratings, Bloomberg ESG scores, and SynTao Green Finance evaluations. Data on green innovation are obtained from the World Intellectual Property Organization’s catalogue of environment-related patents and the National Intellectual Property Administration of China. Corporate digital transformation measures are compiled by conducting text mining and word frequency analysis of annual reports for listed firms. Information on pilot cities participating in fintech innovation regulatory programs is drawn from public announcements by the People’s Bank of China.

3.2. Variable Definitions and Model Construction

3.2.1. Variable Definitions

Dependent variable: Corporate ESG Performance (ESG).
To quantify corporate ESG performance, we construct a numerical score from 1 to 9 based on the nine-tier rating system (C to AAA) provided by the Sino-Securities Index Information Service Co, Ltd (Shanghai, China).
Independent variable: Digital Finance (DF).
We use the Peking University Digital Finance Index to measure the level of digital finance development [66]. The index comprises the overall digital finance indicator as well as three sub-dimensions: the degree of digitalization, depth of use, and breadth of coverage. The digital finance level of each firm is proxied by the index of the city in which the firm is registered. To address scale differences, the index values are divided by 100.
Mediating variables: Digital Transformation (Dig) and Green Technological Innovation (Gpatent).
(1)
Digital Transformation (Dig): Digital transformation is measured as an index reflecting the extent to which a firm adopts digital technologies. We use Python (PyCharm 2025.2.1.1) to web-scrape the annual reports of all A-share listed companies, following the method of Zhen et al. [67]. Using a text analysis method and the Jieba segmentation tool, we extract keywords related to digital transformation. These keywords fall into three major categories: technological classification, organizational empowerment, and digital application. Then, we comprise a total of 139 digital-related terms and calculate the frequency of each keyword appearing in the annual reports of each sample firm. The total keyword frequency for each firm is then aggregated and transformed using the natural logarithm to produce the firm-level digital transformation index. This index serves as the quantitative measure of the degree of digital technology adoption by the firm.
(2)
Green Technological Innovation (Gpatent): In line with the literature, green innovation capability is often measured by the number of green patent applications and approvals. Considering the long approval cycle and uncertainty of green patent grants, we follow Yang and Hui [16] and use the total number of independent applications for green inventions and green utility models in a given year as a proxy for green technological innovation. To mitigate right-skewness in the distribution, the total count of green patent applications is increased by one and then transformed using the natural logarithm.
Moderating variable: Institutional Investors’ Shareholding Ratio (INST).
Digital finance reduces market transaction and information acquisition costs. Institutional investors, who have superior access to information and rely heavily on it, can thus improve their monitoring and decision-making efficiency. If institutional investors focus more on corporate sustainable development strategies, the likelihood of environmental disclosure increases, nudging management toward enhancing ESG performance to attract additional external capital. We measure institutional ownership as the proportion of shares held by institutional investors to the firm’s total shares outstanding, obtained from the CSMAR database.
Control variables
We control for firm-specific characteristics reflecting financial structure and performance, operational efficiency, governance, background, and managerial incentives. Detailed definitions of these variables are provided in Table 1.
Financial structure and performance: Leverage (Lev), Fixed Asset Ratio (Fix), Return on Assets (ROA), and Revenue Growth Rate (Growth).
Operational efficiency: Total Asset Turnover (ATO).
Governance structure: Board Independence Ratio (Indep) and Equity Concentration (Top1).
Firm background and characteristics: Firm Size (Size) and Firm Age (Age).
Managerial incentives and alignment: Managerial Shareholding Ratio (Mshare).

3.2.2. Model Construction

First, we employ a two-way fixed effects model to examine the impact of the level of digital finance on corporate ESG performance.
E S G i t = α 0 + α 1 D F i t + α 2 C o n t r o l s i t + μ i + θ t + ε i t
In model (1), i denotes the region, and t denotes the year. E S G i t represents the ESG performance of listed company i in the year t . D F i t denotes the level of digital finance in the city where company i is registered. C o n t r o l s i t is the set of control variables, primarily consisting of the financial indicators of listed companies. μ i and θ t represent industry fixed effects and year-time fixed effects, respectively. ε i t denotes the random error term. α represents the parameters to be estimated, among which α 1 captures the marginal effect of digital finance on corporate ESG performance.
Second, to mitigate potential endogeneity problems, we employ a quasi-natural experimental approach to test the effectiveness of digital finance in enabling corporate ESG performance. Specifically, we take the launch of the Fintech Innovation Regulatory Pilot Policy (Regulatory Sandbox) initiated by the People’s Bank of China in December 2019 as an exogenous shock. Considering the time lag in the implementation of this policy, we set 2020 as the first policy treatment year for Beijing and 2021 as the policy treatment year for the remaining pilot cities, namely Shanghai, Chongqing, Shenzhen, Hangzhou, Suzhou, Chengdu, and Guangzhou. Based on these variations across locations and years, we construct a staggered DID model as follows:
E S G i t = φ 0 + φ 1 T r e a t i · P o s t i t + φ 2 C o n t r o l s i t + μ i + θ t + ε i t
In model (2), the interaction term T r e a t i · P o s t i t captures the core treatment effect. T r e a t i is a dummy variable equal to 1 if firm i is located in a pilot city, and 0 otherwise. P o s t i t is also a dummy variable, equal to 1 for the year t and thereafter in which the pilot program takes place, and 0 before the implementation.
Third, we examine the potential mediation mechanisms through which digital finance influences corporate ESG performance. The mediation effects are estimated using the following models:
M e d i a t o r i t = β 0 + β 1 D F i t + β 2 C o n t r o l s i t + μ i + θ t + ε i t
E S G i t = γ 0 + γ 1 D F i t + γ 2 M e d i a t o r i t + γ 3 C o n t r o l s i t + μ i + θ t + ε i t
Models (3) and (4) are developed to test the transmission mechanisms. M e d i a t o r i t refers to either digital transformation or green technological innovation. We further employ the bootstrap method to test the significance of the product of coefficients ( β 1 γ 2 ). A statistically significant and positive coefficient product suggests that the influence of digital finance on ESG is transmitted through the dual mediating pathways of digital transformation and advancement in green technological innovation.
Furthermore, to investigate the synergistic effects between digital transformation and green technological innovation in the enabling process of digital finance, we introduce their interaction term into the model as follows:
E S G i t = δ 0 + δ 1 D F i t + δ 2 D i g i t + δ 3 G p a t e n t i t + δ 4 D i g i t G p a t e n t i t + δ 5 C o n t r o l s i t + μ i + θ t + ε i t
Model (5) primarily focuses on the coefficient δ 4 of the interaction term D i g i t G p a t e n t i t , which captures the joint effect of digital transformation and green technological innovation. A significantly positive δ 4 suggests that digital transformation and green technological innovation exhibit a synergistic relationship, producing an amplified enabling effect on corporate ESG performance.
Finally, to further explore the potential moderating effect of institutional investors’ shareholding ratio (INST), the following model is constructed to investigate the moderating role in the relationships between key variables:
E S G i t = τ 0 + τ 1 D F i t + τ 2 I N S T i t + τ 3 D F i t I N S T i t + τ 4 C o n t r o l s i t + μ i + θ t + ε i t
In model (6), I N S T i t denotes the potential moderating variable. A significantly positive regression coefficient on the interaction term ( τ 3 ) between the level of digital finance (DF) and the shareholding ratio of institutional investors (INST) would indicate that a higher proportion of institutional investors’ shareholding ratio strengthens the positive effect of digital finance on corporate ESG performance.

3.3. Descriptive Statistics

Table 2 reports summary statistics for the variables included in the empirical investigation. The primary outcome indicator, corporate ESG performance (ESG), yields an average score of 4.176 and a median of 4. The closeness of these two metrics suggests that the distribution is approximately normal. The measure of digital finance (DF) spans from 0.597 to 3.632, reflecting considerable heterogeneity in the extent of digital finance development across different regions in the sample. The average DF value is 2.568, while the median is 2.756, indicating that a large portion of the firms operate in cities with comparatively advanced digital finance infrastructure. The other control variables display statistical profiles broadly aligned with those reported in existing literature, with no evidence of extreme values or irregularities.

4. Empirical Results

4.1. Baseline Regression

Table 3 reports the baseline regression results. In Column (1), the coefficient of digital finance (DF) is 0.2441 and highly significant at the 1% level. The finding suggests that higher levels of digital finance are associated with notable improvements in corporate ESG scores, offering empirical validation for hypothesis H1. Columns (2)–(4) focus on the influence of DF on the three principal components of ESG: environmental (E), social (S), and governance (G). The coefficients for the environmental and governance dimensions are 0.1494 and 0.3605, respectively, and both reach the 1% significance benchmark. These results imply that digital finance meaningfully advances firms’ environmental responsibilities and governance quality. Conversely, the coefficient for the social category is statistically non-significant, indicating that expansion in digital financial infrastructure may not immediately yield tangible gains in the social aspect of ESG.
This finding may be explained by the data-driven and efficiency-oriented nature of digital finance. Digital finance aligns more closely with the quantifiable and traceable aspects of corporate environmental management, such as carbon emissions and energy-use efficiency, as well as with the procedural transparency requirements in corporate governance, including internal control and information disclosure quality. In contrast, corporate social performance encompasses more complex and often qualitative issues, such as employee well-being, community relations, and diversity. Improvements in social responsibility usually require longer time horizons and are less amenable to optimization through technological or financial means.

4.2. Endogeneity Tests

4.2.1. Quasi-Natural Experiment Based on the Regulatory Sandbox

To address potential endogeneity issues arising from omitted variable bias or reverse causality, we exploited the Fintech Innovation Regulatory Pilot Policy in China as a quasi-natural experiment. This policy was implemented in batches across different cities in 2020 and 2021, providing an exogenous shock to the digital finance environment. By employing the DID model to compare changes in ESG performance between firms in pilot cities and those in non-pilot cities before and after the policy, we can more convincingly identify the causal effect of digital finance on ESG performance.
We conducted a series of progressively refined DID estimations to ensure robustness. First, a traditional two-way fixed effects DID model is estimated. As shown in Column (1) of Table 4, the coefficient on the interaction term (Treat * Post 1) is 0.1656 and highly significant at the 1% level, providing initial evidence that the Regulatory Sandbox policy significantly improves ESG performance among firms in pilot cities. Second, to mitigate potential bias from differences in firm characteristics, we adopted the PSM-DID approach. Using the median value of the Digital Finance in 2019 as the cutoff, firms with an index above the median were assigned to the experimental group. All control variables were included as covariates in 1:1 nearest neighbor matching. After matching, the standardized bias for all covariates fell below 10%, and the balance test was passed. Based on the matched sample, DID results reported in Column (2) of Table 4 reveal that the coefficient (Treat * Post 2) remains significantly positive at the 1% level, suggesting the policy effect remains robust.
Furthermore, to address the potential bias in traditional DID models when treatments occur at staggered adoption times across units, we employed the staggered DID estimator proposed by Callaway and Sant’Anna [68]. This approach accounts for heterogeneous treatment timing and resolves the “bad control group” problem. Results reported in Column (3) of Table 4 show that the average treatment effect on the treated across all treated groups and adoption periods is 0.1767, which is highly significant at the 1% level. This finding confirms the robustness of the policy’s positive effect on ESG performance.
Overall, results from the traditional DID, PSM-DID, and staggered DID estimations consistently demonstrate that the fintech innovation regulatory pilot policy exerts a significant and robust positive impact on corporate ESG performance, providing strong causal inference support for the conclusions of this study.

4.2.2. Parallel Trends Test and Placebo Test

To validate the credibility of the DID estimation, a key prerequisite is the satisfaction of the parallel trend assumption, which requires that the treatment and control groups exhibit no systematic differences in trends prior to the policy shock. In addition, to investigate the dynamic evolution of the empowerment effects of the fintech innovation regulatory pilot policy, we employ the staggered DID estimator in conjunction with an event study approach to plot the policy effect coefficients for each period before and after implementation. In Figure 2, the parallel trend assumption holds. During all pre-policy periods, the point estimates of the policy effect coefficients oscillate slightly around zero, and their 95% confidence intervals consistently include zero. This indicates no significant difference in the trajectory of ESG performance between firms in pilot and non-pilot cities before the policy intervention, providing a solid foundation for causal inference.
The dynamic effects of the policy exhibit an “immediate activation, gradual intensification, and persistent significance” pattern. First, regarding policy activation and potential lag effects, the coefficient in the year of policy implementation is positive, but its confidence interval crosses the zero line, rendering it statistically insignificant. However, from the first year after implementation onward, the coefficients increase sharply and become highly significant, revealing the transmission logic from macro-level policy to micro-level corporate behavior, which eventually manifests in enhanced ESG performance. Second, in terms of persistence and peak, the policy effect remains at a high positive level throughout the post-treatment observation period, reaching its peak at t = 1 and then stabilizing slightly while remaining significant. This pattern suggests that the empowerment effect of the policy serves as a sustained driver of corporate ESG performance improvement. Third, the trajectory is logically coupled with the theoretical mechanism proposed in this study. Firms require time to respond to the improved digital finance environment and to translate the resulting financing and informational advantages into the digital upgrading of internal management systems, as well as investment in long-term green R&D projects.
In summary, the quasi-natural experiment based on the fintech innovation regulatory pilot policy not only passes the parallel trends test but also verifies the validity of the core causal inference in this study. Moreover, by revealing a dynamic trajectory characterized by “immediate activation, progressive strengthening, and sustained significance,” the analysis provides strong dynamic evidence supporting the dual-driver mechanism of digital transformation and green technological innovation, thereby enhancing the credibility of the study’s conclusions.
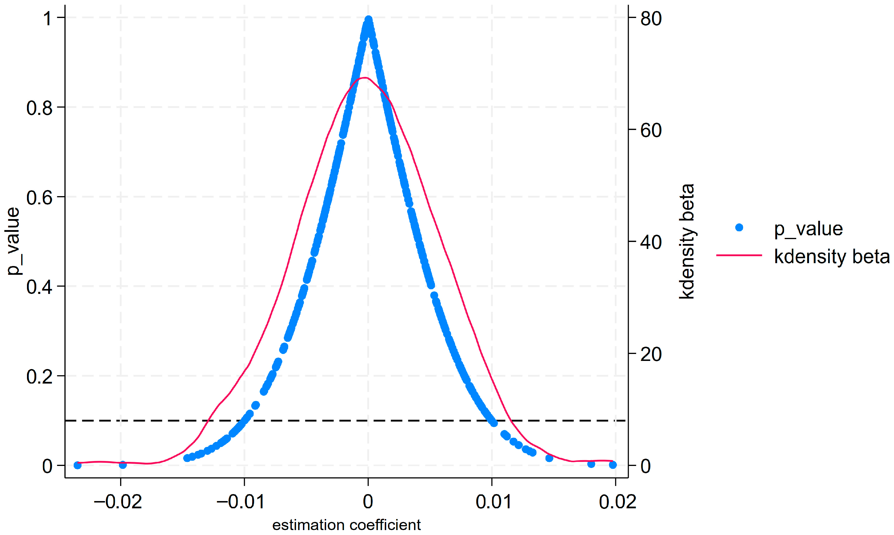
To further address potential bias from latent random influences in the estimated relationship, we perform a placebo experiment. Digital finance is randomly reassigned to the existing firm-year dataset 500 separate times, and its estimated impact on corporate ESG performance is calculated for each repetition. Figure 3 visualizes the spread of these simulated coefficients; the horizontal axis denotes the coefficient estimates, while the kernel density curve is centered near zero. For most iterations, the related p-values are above the 10% cutoff, indicating that the majority of coefficients lack statistical significance. This pattern suggests that the favorable association between digital finance and corporate ESG performance observed in the main regressions is unlikely to be explained by hidden stochastic factors. These findings reinforce the robustness of our primary conclusions.

4.2.3. Instrumental Variable Method

To further verify the robustness of the baseline results, we employed the instrumental variable method. On one hand, following Goldsmith-Pinkham et al. [69] and Yu et al. [70], we construct a Bartik IV using the “Share-Shift” method. The core is to predict a region’s economic change by multiplying its initial economic structure (Share) by an exogenous, broad-based economic growth trend (Shift). Specifically, the Bartik instrument is defined as follows:
B a r t i k   I V = D F i , t 1 · Δ D F t , t 1
where D F i , t 1 is the lagged value of digital finance for city i , representing the historical “share” of digital finance development, and Δ D F t , t 1 is the first difference of the national Digital Finance index over time, capturing the “shift” in the aggregate trend.
Two considerations underlie this construction. First, actual growth in a region’s digital finance sector is jointly determined by its historical base and macroeconomic development trends; hence, Bartik IV is strongly correlated with contemporary digital finance levels. Second, on the Share side, the lagged digital finance index reflects historical shares unaffected by current unobserved factors that may disturb corporate ESG performance. On the Shift side, the national first-difference trend in the digital finance index is plausibly exogenous for any city, as local ESG performance, economic conditions, or other city-specific factors cannot influence the nationwide trajectory. Consequently, Bartik IV satisfies the relevance and exogeneity conditions by being correlated with the endogenous regressor while unlikely to be affected by contemporaneous unobserved shocks at the city level.
On the other hand, following Lin and Xu [71], we used the log-transformed spherical distance from a firm’s registered city to Hangzhou as an alternative IV (Distance). As the pioneering hub of digital finance, Hangzhou exerts substantial spillover effects on the sector’s development nationwide. Geographic distance between cities is a naturally occurring, time-invariant factor, unlikely to directly affect ESG performance through omitted variables, thereby serving as a valid exogenous measure of digital finance penetration.
Table 5 reports the IV results. We assess instrument exogeneity by including both the instruments and the endogenous regressor in the ESG performance equation. If the instrument coefficients are statistically insignificant, it supports exogeneity. Columns (1) and (4) show that both the Bartik and Distance instruments have insignificant coefficients, passing the exogeneity test. Weak instrument diagnostics yield F-statistics well above the conventional threshold of 10, mitigating concerns about weak instruments, and LM test p-values are significant at the 1% level, further supporting instrument validity. In addition, Columns (2) and (5) of Table 5 present first-stage regressions, in which the estimated coefficients for Bartik and Distance are significantly different from zero, confirming strong relevance with digital finance levels. Columns (3) and (6) display the second-stage results accounting for endogeneity, showing that digital finance significantly improves corporate ESG performance at the 1% level. These findings demonstrate that our baseline conclusions remain broadly consistent and robust after addressing potential endogeneity.

4.3. Robustness Tests

4.3.1. Alternative Variable Specifications

First, to assess robustness, we replace the aggregate digital finance index with its three constituent dimensions: coverage breadth (Breadth), usage depth (Depth), and degree of digitization (Digitization). These measures serve as alternative explanatory variables in model (1). Results from Columns (1)–(3) of Table 6 reveal that the estimated coefficients are uniformly positive and all reach statistical significance at the 1% threshold, implying that each facet of digital finance is linked to an uplift in firms’ ESG outcomes.
Second, to capture the influence of digital finance at a broader spatial scale, we substitute the firm-level index with a province-level measure (DF1). The regression output in Column (4) of Table 6 yields a coefficient of 0.2418, which remains positive and strongly significant at the 1% level. This suggests that more advanced regional development in digital finance is also associated with better corporate ESG performance.
Third, we employ the Bloomberg ESG score (BESG) instead of the Sino-Securities ESG index to evaluate whether our primary findings are dependent on a specific ESG metric. As shown in Column (5), the digital finance coefficient continues to be positive and significant at the 1% threshold, indicating a consistent positive association even under this alternative measure. These results reinforce the validity of the baseline conclusions.
Finally, to further broaden the robustness checks, ESG ratings from SynTao Green Finance (SESG) are utilized in place of prior indicators. This rating system integrates both favorable and unfavorable indicators and applies a wider set of metrics compared to other databases. For analysis, rating grades are transformed into numerical scores, assigning a value of 1 to the lowest (D) and increasing by one for each higher grade up to A+. Column (6) reports a coefficient of 0.3834, which remains positive and highly significant at the 1% level. This outcome demonstrates that the beneficial link between digital finance and corporate ESG performance persists under varied measurement frameworks, signifying that the conclusion is not dependent on a single rating system.

4.3.2. Lagged Independent Variable Regression

We followed the approach and introduced lagged measures of the key explanatory variable. Specifically, we constructed digital finance lags by one year (L1.DF) and two years (L2.DF), thereby expanding the time window over which the impact of digital finance on corporate ESG performance can be assessed. The results reported in Columns (2) and (3) of Table 7 show that the coefficients on L1.DF and L2.DF are 0.2510 and 0.2763, respectively, both positive and significant at the 1% level. The findings are in agreement with the baseline estimates, further corroborating the stability of our main conclusions.

4.3.3. Exclusion of Central City

Central cities with higher levels of development are typically at the forefront of digital finance expansion, where firms have greater access to financial services and technological support. This geographic concentration may result in significantly different ESG performance compared with other regions, thereby affecting the generalizability of the findings. Moreover, central cities often benefit from stronger policy support in both digital finance and corporate ESG, which could bias the overall estimates. Hence, we re-estimated the result after excluding firms located in central cities. We identified central cities using two criteria: total population size and the number of listed companies, including Chongqing, Shanghai, Beijing, Tianjin, Chengdu, Shenzhen, Wuhan, Guangzhou, Hangzhou, and Nanjing. Column (1) of Table 7 shows that the coefficient of digital finance on corporate ESG performance remains positive and significant at the 1% level after excluding central cities. The main conclusion is robust and not driven by location-specific effects in highly developed urban areas.

5. Mechanisms and Heterogeneity Analysis

5.1. Mediating Effect and Synergistic Effect

5.1.1. Mediating Effect of Digital Transformation

The first two columns of Table 8 present regressions in which digital transformation (Dig) operates as the mediating variable. In Column (1), the estimated effect of digital finance (DF) on Dig is 0.5827. In Column (2), Dig’s coefficient in the ESG equation is 0.0502, while DF retains a coefficient of 0.2128. Both estimates are positive and significant at the 1% threshold. The mediation pathway is further supported by bootstrap resampling. These results indicate that digital finance contributes to improved ESG by fostering firms’ digital transformation, offering empirical support for hypothesis H2. The likely mechanism is that advancements in digital finance lower information costs and reduce institutional frictions in environmental, social, and governance domains, thus encouraging companies to pursue digitalization strategies that complement ESG-oriented practices.

5.1.2. Mediating Effect of Green Technological Innovation

Columns (3) and (4) of Table 8 explore the mediating influence of green technological innovation (Gpatent) on the DF and ESG relationship. In Column (3), DF’s coefficient on Gpatent is estimated at 0.3374. In Column (4), Gpatent is associated with an ESG coefficient of 0.0763, and DF remains at 0.2183; both are positive and significant at the 1% level. Bootstrap verification confirms this mediation path, lending support to hypothesis H3. The evolution of digital finance, via aligned policy initiatives, concentrated capital resources, and enhanced information management, promotes the commercialization and uptake of green technologies, which subsequently enable concurrent gains across environmental, social, and governance performance dimensions.

5.1.3. Synergistic Effect of Digital Transformation and Green Technological Innovation

To assess whether digital transformation and green technological innovation jointly impact ESG performance, we added their interaction term to the model. Column (5) in Table 8 presents results. Controlling for the direct effects of DF, Dig, and Gpatent, the interaction coefficient (Dig * Gpatent) registers at 0.0090, remaining positive and significant. This suggests a complementary dynamic between digital transformation and green technology innovation, whereby their combined implementation amplifies ESG performance impacts, offering evidence in favor of hypothesis H4.
Digital transformation enhances returns to green technological innovation. A higher level of digitalization equips firms with more advanced data processing, intelligent monitoring, and process optimization capabilities, enabling precise identification of green innovation application scenarios and efficient integration into production and operations, thereby maximizing environmental and economic benefits. Meanwhile, green technological innovation provides strategic direction for digital transformation. Clear green innovation goals offer an explicit roadmap and value anchor for digital initiatives. For example, to support the development of a new green material, a firm may construct specialized databases and simulation platforms. Digitization guided by green innovation can more effectively convert technological advantages into improvements in ESG performance.
In summary, the “dual-engine” mechanism of digital transformation and green technological innovation operates through close coupling and synergy, jointly providing strong and sustained momentum for enhancing corporate ESG outcomes. This offers micro-level evidence for understanding how digital finance can systematically and deeply empower corporate sustainable development.

5.2. Moderating Effect of Institutional Investors’ Shareholding Ratio

Column (6) of Table 8 indicates the results for the moderating influence of institutional investors’ shareholding ratio. The interaction term (DF * INST) is estimated at 0.0694, remaining positive and significant. This outcome indicates that greater institutional ownership amplifies the beneficial effect of digital finance on firms’ ESG performance, lending empirical support to hypothesis H5. A higher level of institutional participation can strengthen the alignment between digital finance initiatives and ESG objectives by enhancing governance oversight, fostering strategic alignment, and improving risk management practices, underpinned by a long-term value orientation. These dynamics jointly contribute to more substantial advancements in ESG outcomes.

5.3. Heterogeneity Analysis

5.3.1. Corporate Lifecycle Stages Heterogeneity

The variation in the impact of digital finance on corporate ESG performance primarily stems from differences in firms’ ESG needs and the functional alignment of digital finance across distinct stages of the corporate lifecycle. In other words, the empowering effect of digital finance on ESG exhibits stage-specific heterogeneity. Following the cash-flow classification approach, this study adopted the five-stage model proposed by Gort and Klepper [72], namely introduction, growth, maturity, shake-out, and decline, to identify the lifecycle stages of Chinese listed firms based on the signs of lifecycle proxy variables. We then conducted group regressions accordingly.
Results presented in Table 9 reveal that digital finance significantly enhances ESG performance during the introduction, growth, maturity, and decline phases, with the effect during the decline phase being relatively weaker. In contrast, the impact is not significant for firms in the shake-out stage. Introduction stage: Firms require the establishment of a basic ESG framework. The big data risk control capabilities of digital finance can facilitate environmental compliance and responsible governance. Growth stage: Firms face the challenge of balancing rapid expansion with ESG commitments. Digital finance tools, such as green credit and supply chain traceability, can promote sustained investment in environmental and social initiatives. Maturity stage: Firms prioritize ESG optimization and upgrading. Digital finance improves the efficiency of resource utilization and enhances social responsibility practices. Decline stage: Although these firms may have ESG transformation needs, limited resources constrain their investment capacity, thus reducing the magnitude of digital finance’s effect. Shake-out stage: The central challenge lies in survival or market exit; ESG initiatives have low strategic priority. Consequently, the ESG empowering functions of digital finance are difficult to leverage, resulting in no significant effect.
Overall, these findings demonstrate that corporate lifecycle position is an important moderator of the relationship between digital finance and ESG performance and that the greatest ESG benefits accrue when digital finance aligns with the evolving strategic and operational needs of the firm.

5.3.2. Regional Heterogeneity

Given the regional variation in economic maturity, infrastructure availability, and institutional frameworks, the influence of digital finance ESG may exhibit notable geographic heterogeneity. To capture these differences, the dataset was divided into three subsamples representing enterprises located in China’s eastern, central, and western areas, and regressions were run separately for each group. The estimations in Columns (1)–(3) of Table 10 show that the coefficient on digital finance is positive and significant in eastern and central regions, suggesting that it contributes meaningfully to ESG enhancement in these territories. By contrast, the coefficient for firms in the western region is not statistically significant. The observed divergence is likely linked to the eastern and central areas’ stronger policy backing, advantageous geographic positioning, and more established financial systems, which enable digital platforms to channel resources and investment more effectively into ESG-related initiatives. In the West, however, weaker economic foundations, reduced policy assistance, and capacity limitations appear to constrain the ability of digital finance to deliver measurable ESG benefits.

5.3.3. Industry Heterogeneity

Firms with different levels of environmental pollution are subject to varying ESG disclosure requirements and degrees of investor attention, leading to heterogeneous effects of digital finance across industries with distinct technological and economic characteristics. We classified sample firms into heavy-polluting and non-heavy-polluting industries. Columns (4) and (5) of Table 10 indicate that the positive impact of digital finance on ESG performance is significantly stronger for non-heavy-polluting firms than for their heavy-polluting counterparts, revealing clear industry heterogeneity. This difference can be attributed to three mechanisms. Firstly, environmental governance: non-heavy-polluting firms face lower environmental risks and fewer regulatory constraints, enabling more efficient ESG improvements through digital finance. Secondly, technological adaptability: these firms possess stronger capabilities to integrate digital management tools and ESG-related innovations. Thirdly, capital allocation logic: investors in non-heavy-polluting industries typically maintain higher ESG investment preferences, further strengthening the payoff from digital-finance-enabled improvements. By contrast, heavy-polluting firms are hampered by environmental governance bottlenecks, critical technology barriers, and weaker investor sentiment. Consequently, the marginal ESG gains from digital finance in this sector are limited, highlighting the need to develop differentiated digital governance frameworks tailored to industry-specific constraints.

6. Discussion

This study documents that digital finance enhances corporate ESG performance through the “dual-engine” mechanism of digital transformation and green technological innovation. It provides systematic empirical evidence on the deep coupling between digital finance and corporate sustainable development.
First, at the theoretical level, we conceptualize digital transformation and green technological innovation as two mutually reinforcing “engines”. The extant literature has largely focused on single channels. One strand stresses that digital finance mitigates financing constraints and thereby improves ESG performance [8,10]. A second strand highlights the direct stimulating effect of digital finance on green technological innovation [21,36]. A third line of work, taking a digital transformation perspective, examines how digital capabilities improve ESG performance [18,38]. However, most studies implicitly treat internal managerial transformation and external green innovation as two parallel mechanisms, and thus overlook their potential complementarities and synergistic effects.
Our findings show that fintech is fundamentally reshaping how information is produced and processed in financial markets [73]. Digital finance is not merely a provider of capital; it also acts as a “glue” that connects the digitalization of internal operations with the development of external green technologies. Digital transformation enhances firms’ data-processing capability, process transparency, and governance efficiency, thereby providing more precise application scenarios and higher conversion efficiency for green innovation. In turn, green technological innovation, pursuing objectives such as carbon reduction, pollution abatement, and efficiency gains, feeds back to reshape the direction and boundaries of digital investment. This mechanism is consistent with the organizational ambidexterity view that stresses the complementarity between exploratory and exploitative innovation [51], and echoes dynamic capability theory, which emphasizes the reconfiguration of resource bundles in response to technological change to secure sustainable competitive advantage [50]. It also resonates with Banalieva and Dhanaraj’s [74] evidence that the joint deployment of digital capabilities and green innovation enhances firms’ international competitiveness.
Moreover, the “digital and green integration” perspective complements recent evidence on the interplay between ESG and technology. Krueger et al. [75] show that climate concerns are reshaping asset pricing and corporate strategy, while Pástor et al. [76] document that ESG-oriented investors alter firms’ incentives to invest in green projects. At the firm level, we further revealed that digital finance serves as a pivotal “interface” linking capital-market preferences, technological trajectories, and ESG performance. By providing low-cost digital infrastructure and financing channels for green innovation, digital finance helps transform the dividends from capital and data into “smarter organizations” and “greener outputs,” thereby systematically empowering ESG performance. This, in turn, offers a coherent explanatory framework for the relation between ESG performance and long-term firm value [77] and extends the resource-based view and dynamic capability framework to the intersection of the digital economy and sustainable development.
Second, in terms of causal identification, we exploited the exogenous shock from China’s Fintech Innovation Regulatory Pilot Policy and employed a staggered difference-in-differences design that explicitly accounts for treatment-timing heterogeneity. This approach helps address the endogeneity concerns that are pervasive in research on fintech and corporate behavior and is aligned with recent methodological advances and critiques of conventional DID estimators [78]. Our results provide credible identification of the causal impact of digital finance on corporate ESG performance. The dynamic treatment analysis uncovers an “immediate onset, gradual strengthening, persistent significance” pattern, consistent with the notion that technological diffusion and organizational change require time to materialize [79]. This pattern is also in line with macro-level evidence documenting substantial lagged effects of digital and green policies on carbon emissions and green innovation [25,46], and it offers a time-dimension perspective on how digital finance shapes firms’ long-term strategic adjustment.
Third, from a policy perspective, we found that digital finance exerts asymmetric effects across the three ESG pillars, with much stronger impacts on the environmental and governance dimensions than on the social dimension. This finding is consistent with evidence that environmental and governance indicators are more easily captured by digital tools and integrated into pricing mechanisms [80], and it provides micro-level evidence that may help explain the “ESG rating disagreement” documented in the literature [81]. Our results suggest that the comparative advantage of digital finance currently lies in measurable domains, such as carbon-emission data collection and disclosure, green supply-chain traceability, and related activities, whereas social dimensions, such as employee rights and community engagement, suffer from weaker data infrastructures and insufficient governance tools. We also reported that institutional investors are a key external force driving firms to improve their ESG performance, corroborating Dyck et al. [22]. Digital finance enhances information transparency and provides more effective monitoring tools for institutional investors [82], thereby reshaping firms’ stakeholder relationships and amplifying investors’ ability to influence corporate sustainability decisions.
Furthermore, the ESG-enhancing effect of digital finance is heterogeneous across the firm lifecycle, regions, and industries. Firms in the introduction, growth, and maturity stages benefit the most, whereas firms in the decline stage exhibit limited marginal improvement. Likewise, firms located in the eastern and central regions and those in non–heavily polluting industries experience stronger positive effects, while firms in western regions and heavy-polluting industries benefit to a much smaller extent. These patterns are consistent with theories of the firm lifecycle and institutional environment. Firms at different lifecycle stages face distinct investment horizons and financing constraints, which shape their preferences over ESG projects [83]; regional institutional quality and financial development affect the extent to which ESG information is priced in capital markets [84]; and industry-level environmental regulation stringency and technological regimes determine the marginal costs and benefits of green innovation [3]. In the absence of digital-finance policies tailored to local industrial structures, institutional environments, and technological bases, the dividends of digital finance may be released unevenly across space and industries, potentially evolving into an “ESG divide”. For corporate managers, our findings highlight the importance of strategically integrating digital transformation with green technological innovation and leveraging the low-cost capital and information advantages brought by digital finance. Then, firms can transform ESG from a “cost center” into a “value-creation center” and build sustainable competitive moats. This implication is consistent with evidence that firms with stronger corporate social responsibility profiles display greater resilience during crises and enjoy lower costs of capital [85].
This research is subject to several constraints. First, our sample consists solely of Chinese A-share listed firms. China’s distinctive institutional setting and market conditions may limit the external validity of our findings. Future research could apply our framework to non-listed firms or to firms in other emerging markets and different institutional environments to examine its generalizability. Second, although we documented a synergistic effect of digital transformation and green technological innovation on ESG performance, we did not explicitly construct a measure of the degree of coupling between digitalization and greening. Further work could draw on measures of technological portfolio complementarities to develop a coupling index that captures the interaction intensity between specific digital technologies and green innovation activities and then explore the heterogeneous effects of different technology bundles. Such analyses would provide more granular guidance for firms seeking to design precise digital and green strategies.

7. Conclusions and Suggestions

Using panel data for Chinese A-share companies over the period 2011–2023, this paper examines how digital finance influences corporate ESG outcomes through a dual-channel transmission mechanism. The results demonstrate that digital finance has a marked positive effect on ESG performance, most notably in environmental protection and governance practices. Rather than arising through a single conduit, this improvement is driven by the interplay of two primary forces, digital transformation and green technological innovation, which reinforce each other, transforming the benefits of digital finance into sustained drivers of corporate sustainability. In addition, a higher proportion of institutional ownership intensifies this enabling effect. The impact is particularly evident in firms at the introduction, growth, and maturity stages of their lifecycle, as well as in enterprises located in eastern and central China and those active in relatively low-polluting sectors. Based on these findings, we outline policy measures aimed at fostering digital finance development, promoting technological synergies, and enhancing ESG practices across heterogeneous firm and regional contexts.
Firstly, policymakers should pursue differentiated industrial policies that combine regional coordination with targeted support. First, strengthen digital finance infrastructure in economically underdeveloped regions and foster corporate digital literacy. Second, guide FinTech innovation toward addressing critical pain points in the social dimension, such as employee welfare and supply chain responsibility. Third, provide incubation and support to firms in the introduction and growth stages, encouraging them to use digital finance tools to establish ESG disclosure frameworks. Then, incentivize mature firms to link ESG performance with eligibility for issuing green bonds via digital finance platforms and encourage industry leaders to employ frontier digital technologies to build transparent green supply chains.
Secondly, corporate managers should design an integrated “digital and green” strategy. Managers ought to view ESG as a core strategic lever for creating new growth trajectories by integrating digital transformation and green innovation at the top-level design stage. For example, firms can utilize energy consumption data collected through digital platforms to inform R&D in green technologies while leveraging market feedback on green products to refine digital marketing strategies. This approach can shift ESG from being a cost center to a value creation center, forming a closed loop of “data-driven technological innovation, market validation,” thus achieving both superior ESG performance and competitive advantage.
Finally, investors and other stakeholders should establish a lifecycle-based ESG evaluation framework. Institutional investors, as key actors in converting digital finance dividends into ESG outcomes, should proactively employ alternative data and AI analytics to monitor the ESG practices of investee firms. Through shareholder proposals, proxy voting, and other means, they should actively encourage the integration of digital transformation with sustainability objectives. By acting as engaged shareholders, investors can serve as important catalysts, accelerating the “digital and green integration” process in corporations.

Author Contributions

Conceptualization, R.S. and J.L.; methodology, J.L.; software, R.S.; validation, J.L., R.S. and Y.F.; formal analysis, Y.F.; investigation, R.S.; resources, Y.F.; data curation, R.S.; writing—original draft preparation, R.S.; writing—review and editing, J.L.; visualization, R.S.; supervision, Y.F.; project administration, J.L.; funding acquisition, Y.F. All authors have read and agreed to the published version of the manuscript.

Funding

This research was funded by the “National Natural Science Foundation of China” (Grant No. 72073040).

Institutional Review Board Statement

Not applicable.

Informed Consent Statement

Not applicable.

Data Availability Statement

The data presented in this study are available upon request from the corresponding author.

Conflicts of Interest

The authors declare no conflicts of interest.

References

  1. Pedersen, L.H.; Fitzgibbons, S.; Pomorski, L. Responsible investing: The ESG-efficient frontier. J. Financ. Econ. 2021, 142, 572–597. [Google Scholar] [CrossRef]
  2. Zhang, Z.; Dai, X.; Ding, Y. Government environmental governance and firms’ green innovation: Evidence from listed firms in heavy pollution industries of China. Financ. Res. Lett. 2023, 55, 103848. [Google Scholar] [CrossRef]
  3. Bolton, P.; Kacperczyk, M. Do investors care about carbon risk? J. Financ. Econ. 2021, 142, 517–549. [Google Scholar] [CrossRef]
  4. Avramov, D.; Cheng, S.; Lioui, A.; Tarelli, A. Sustainable investing with ESG rating uncertainty. J. Financ. Econ. 2022, 145, 642–664. [Google Scholar] [CrossRef]
  5. Tan, W.; Guo, F. Digital finance and corporate ESG performance: Evidence from big data of ESG news. Int. Financ. Res. 2025, 79, 108–120. (In Chinese) [Google Scholar] [CrossRef]
  6. Gomber, P.; Koch, J.-A.; Siering, M. Digital finance and FinTech: Current research and future research directions. J. Bus. Econ. 2017, 87, 537–580. [Google Scholar] [CrossRef]
  7. Ahluwalia, S.; Mahto, R.V.; Guerrero, M. Blockchain technology and startup financing: A transaction cost economics perspective. Technol. Forecast. Soc. Change 2020, 151, 119854. [Google Scholar] [CrossRef]
  8. Khalid, F.; Irfan, M.; Srivastava, M. The impact of digital inclusive finance on ESG disputes: Evidence from Chinese non-financial listed companies. Technol. Forecast. Soc. Change 2024, 204, 123415. [Google Scholar] [CrossRef]
  9. Lu, H.; Cheng, Z. Digital inclusive finance and corporate ESG performance: The moderating role of executives with financial backgrounds. Financ. Res. Lett. 2024, 60, 104858. [Google Scholar] [CrossRef]
  10. Mu, W.; Liu, K.; Tao, Y.; Ye, Y. Digital finance and corporate ESG. Financ. Res. Lett. 2023, 51, 103426. [Google Scholar] [CrossRef]
  11. Ren, X.; Zeng, G.; Zhao, Y. Digital finance and corporate ESG performance: Empirical evidence from listed companies in China. Pac. Basin Financ. J. 2023, 79, 102019. [Google Scholar] [CrossRef]
  12. Wang, H.; Liu, F. Digital finance and enterprise innovation efficiency: Evidence from China. Financ. Res. Lett. 2024, 59, 104709. [Google Scholar] [CrossRef]
  13. Ren, Y.; Liu, X.; Zhu, Y. Can the development of digital finance and information transparency improve enterprise investment efficiency? Financ. Res. Lett. 2025, 73, 106597. [Google Scholar] [CrossRef]
  14. Wong, J.B.; Zhang, Q. Stock market reactions to adverse ESG disclosure via media channels. Br. Account. Rev. 2022, 54, 101045. [Google Scholar] [CrossRef]
  15. Wang, W. Digital finance and firm green innovation: The role of media and executives. Financ. Res. Lett. 2025, 74, 106794. [Google Scholar] [CrossRef]
  16. Yang, J.; Hui, N. How digital finance affects the sustainability of corporate green innovation. Financ. Res. Lett. 2024, 63, 105314. [Google Scholar] [CrossRef]
  17. Li, X.; Shao, X.; Chang, T.; Albu, L.L. Does digital finance promote the green innovation of China’s listed companies? Energy Econ. 2022, 114, 106254. [Google Scholar] [CrossRef]
  18. Cai, C.; Tu, Y.; Li, Z. Enterprise digital transformation and ESG performance. Financ. Res. Lett. 2023, 58, 104692. [Google Scholar] [CrossRef]
  19. Li, Y.; Zheng, Y.; Li, X.; Mu, Z. The impact of digital transformation on ESG performance. Int. Rev. Econ. Financ. 2024, 96, 103686. [Google Scholar] [CrossRef]
  20. Xue, Q.; Liu, X. Can digital finance boost corporate green innovation. Financ. Res. Lett. 2024, 62, 105224. [Google Scholar] [CrossRef]
  21. Li, W.; Pang, W. The impact of digital inclusive finance on corporate ESG performance: Based on the perspective of corporate green technology innovation. Environ. Sci. Pollut. Res. 2023, 30, 65314–65327. [Google Scholar] [CrossRef]
  22. Dyck, A.; Lins, K.V.; Roth, L.; Wagner, H.F. Do institutional investors drive corporate social responsibility? International evidence. J. Financ. Econ. 2019, 131, 693–714. [Google Scholar] [CrossRef]
  23. Goldfarb, A.; Tucker, C. Digital economics. J. Econ. Lit. 2019, 57, 3–43. [Google Scholar] [CrossRef]
  24. Ding, N.; Gu, L.; Peng, Y. Fintech, financial constraints and innovation: Evidence from China. J. Corp. Financ. 2022, 73, 102194. [Google Scholar] [CrossRef]
  25. Yang, X.; Hunjra, A.I.; Grebinevych, O.; Roubaud, D.; Zhao, S. Roads to sustainable development: Pioneering industrial green transformation through digital economy policy. J. Environ. Manag. 2025, 387, 125721. [Google Scholar] [CrossRef] [PubMed]
  26. Zhang, Y.; Hou, Z.; Yang, F.; Yang, M.M.; Wang, Z. Discovering the evolution of resource-based theory: Science mapping based on bibliometric analysis. J. Bus. Res. 2021, 137, 500–516. [Google Scholar] [CrossRef]
  27. Zhao, J.; Li, X.; Yu, C.-H.; Chen, S.; Lee, C.-C. Riding the FinTech innovation wave: FinTech, patents and bank performance. J. Int. Money Financ. 2022, 122, 102552. [Google Scholar] [CrossRef]
  28. Wu, F.; Hu, Y.; Shen, M. The color of FinTech: FinTech and corporate green transformation in China. Int. Rev. Financ. Anal. 2024, 94, 103254. [Google Scholar] [CrossRef]
  29. Jensen, M.C.; Meckling, W.H. Theory of the firm: Managerial behavior, agency costs and ownership structure. J. Financ. Econ. 1976, 3, 305–360. [Google Scholar] [CrossRef]
  30. Dari-Mattiacci, G.; Onderstal, S.; Parisi, F. Asymmetric solutions to asymmetric information problems. Int. Rev. Law Econ. 2021, 66, 105981. [Google Scholar] [CrossRef]
  31. Hellmann, T.; Stiglitz, J. Credit and equity rationing in markets with adverse selection. Eur. Econ. Rev. 2000, 44, 281–304. [Google Scholar] [CrossRef]
  32. Xia, T.; Chen, X. Unlocking sustainable production pathways: Digital transformation driving green dual innovation in Chinese enterprises. Clean. Environ. Syst. 2025, 19, 100301. [Google Scholar] [CrossRef]
  33. Yan, H.; Xu, P.; Xiong, K. Competition policy and enterprise competitiveness: Catalyst or barrier? Econ. Anal. Policy 2024, 84, 739–755. [Google Scholar] [CrossRef]
  34. Li, S.; Xie, N. The impact of digital finance on firms’ digital transformation: Mechanism analysis based on enterprise financing. Int. Rev. Econ. Financ. 2025, 101, 104223. [Google Scholar] [CrossRef]
  35. Hao, X.; Li, Y.; Ren, S.; Wu, H.; Hao, Y. The role of digitalization on green economic growth: Does industrial structure optimization and green innovation matter? J. Environ. Manag. 2023, 325, 116504. [Google Scholar] [CrossRef]
  36. Cao, S.; Nie, L.; Sun, H.; Sun, W.; Taghizadeh-Hesary, F. Digital finance, green technological innovation and energy-environmental performance: Evidence from China’s regional economies. J. Clean. Prod. 2021, 327, 129458. [Google Scholar] [CrossRef]
  37. Tao, J.; Wan, J.; Chao, A.C. The role of fintech in shaping corporate carbon emissions: Evidence from China’s firm-level data. J. Environ. Manag. 2025, 386, 125644. [Google Scholar] [CrossRef]
  38. Xu, J.; Yin, J. Digital transformation and ESG performance: The chain mediating role of technological innovation and financing constraints. Financ. Res. Lett. 2025, 71, 106387. [Google Scholar] [CrossRef]
  39. Zhang, W.; Jin, Y.; Wang, J. Greenization of Venture Capital and Green Innovation of Chinese Entity Industry. Ecol. Indic. 2015, 51, 31–41. [Google Scholar] [CrossRef]
  40. Chen, W.; Arn, G.; Song, H.; Xie, Y. The influences of digital finance on green technological innovation in China’s manufacturing sector: The threshold effects of ESG performance. J. Clean. Prod. 2024, 467, 142953. [Google Scholar] [CrossRef]
  41. Li, N.; Zhou, Y. Can digital financial development promote corporate green technology innovation? Int. Rev. Econ. Financ. 2024, 92, 1562–1582. [Google Scholar] [CrossRef]
  42. Wang, H.; Wang, S.; Zheng, Y. China green credit policy and corporate green technology innovation: From the perspective of performance gap. Environ. Sci. Pollut. Res. 2023, 30, 24179–24191. [Google Scholar] [CrossRef]
  43. Dong, H.; Wang, L.; Wu, X.; Hou, K. The impact of green innovation network embeddedness on ESG performance in energy enterprises: The mediating role of green dynamic capabilities and the moderating role of organizational agility. J. Clean. Prod. 2025, 526, 146632. [Google Scholar] [CrossRef]
  44. Li, F.; Liu, J.; Liu, H. Institutions empowerment for sustainability: ESG performance and enterprise green innovation—Evidence from China. J. Environ. Manag. 2025, 388, 125947. [Google Scholar] [CrossRef]
  45. Xu, L.; Lu, X.; Zhang, Z.; Shu, H. Green innovation, financialization, and ESG performance. Int. Rev. Econ. Financ. 2025, 102, 104404. [Google Scholar] [CrossRef]
  46. Wang, X.; Wang, X.; Ren, X.; Wen, F. Can digital financial inclusion affect CO2 emissions of China at the prefecture level? Evidence from a spatial econometric approach. Energy Econ. 2022, 109, 105966. [Google Scholar] [CrossRef]
  47. Porter, M.E.; van der Linde, C. Toward a New Conception of the Environment-Competitiveness Relationship. J. Econ. Perspect. 1995, 9, 97–118. [Google Scholar] [CrossRef]
  48. Li, Y.; Liu, T.; Wang, Z. Do ESG-conscious fund managers drive green innovation? An LLM-based textual analysis of fund manager narratives. Res. Int. Bus. Financ. 2025, 77, 102983. [Google Scholar] [CrossRef]
  49. Liu, H.; Wang, J.; Liu, M. Can digital finance curb corporate ESG decoupling? Evidence from shanghai and shenzhen a-shares listed companies. Humanit. Soc. Sci. Commun. 2024, 11, 1613. [Google Scholar] [CrossRef]
  50. Teece, D.J.; Pisano, G.; Shuen, A. Dynamic capabilities and strategic management. Strateg. Manag. J. 1997, 18, 509–533. [Google Scholar] [CrossRef]
  51. March, J.G. Exploration and Exploitation in Organizational Learning. Organ. Sci. 1991, 2, 71–87. [Google Scholar] [CrossRef]
  52. Lange, S.; Pohl, J.; Santarius, T. Digitalization and energy consumption. Does ICT reduce energy demand? Ecol. Econ. 2020, 176, 106760. [Google Scholar] [CrossRef]
  53. Huang, Y.; Hu, M.; Xu, J.; Jin, Z. Digital transformation and carbon intensity reduction in transportation industry: Empirical evidence from a global perspective. J. Environ. Manag. 2023, 344, 118541. [Google Scholar] [CrossRef]
  54. Tang, M.; Liu, Y.; Hu, F.; Wu, B. Effect of digital transformation on enterprises’ green innovation: Empirical evidence from listed companies in China. Energy Econ. 2023, 128, 107135. [Google Scholar] [CrossRef]
  55. Fehr, E.; Hart, O.; Zehnder, C. Contracts as Reference Points—Experimental Evidence. Am. Econ. Rev. 2011, 101, 493–525. [Google Scholar] [CrossRef]
  56. Adner, R.J.J.o.m. Ecosystem as structure: An actionable construct for strategy. J. Manag. 2017, 43, 39–58. [Google Scholar] [CrossRef]
  57. Nambisan, S.; Wright, M.; Feldman, M. The digital transformation of innovation and entrepreneurship: Progress, challenges and key themes. Res. Policy 2019, 48, 103773. [Google Scholar] [CrossRef]
  58. Cao, Q.; Gedajlovic, E.; Zhang, H. Unpacking Organizational Ambidexterity: Dimensions, Contingencies, and Synergistic Effects. Organ. Sci. 2009, 20, 781–796. [Google Scholar] [CrossRef]
  59. Zeng, M.; Zhang, W. Green finance: The catalyst for artificial intelligence and energy efficiency in Chinese urban sustainable development. Energy Econ. 2024, 139, 107883. [Google Scholar] [CrossRef]
  60. Yang, X.; Hunjra, A.I.; Alharbi, S.S.; Zhao, S. Towards more inclusive finance: Exploring the mystery of low carbon green technological innovation. Res. Int. Bus. Financ. 2025, 78, 102991. [Google Scholar] [CrossRef]
  61. Guo, X.; Wei, T.; Wang, A.; Hu, H. Corporate governance effects of digital finance: Evidence from corporate tax avoidance in China. Res. Int. Bus. Financ. 2024, 72, 102526. [Google Scholar] [CrossRef]
  62. Amel-Zadeh, A.; Serafeim, G. Why and how investors use ESG information: Evidence from a global survey. Financ. Anal. J. 2018, 74, 87–103. [Google Scholar] [CrossRef]
  63. Zhang, P.; Ma, B.; Chi, C. Institutional investors and ESG performance: Evidence from China. Econ. Anal. Policy 2025, 86, 1159–1181. [Google Scholar] [CrossRef]
  64. Kim, H.-D.; Kim, T.; Kim, Y.; Park, K. Do long-term institutional investors promote corporate social responsibility activities? J. Bank. Financ. 2019, 101, 256–269. [Google Scholar] [CrossRef]
  65. Erhemjamts, O.; Huang, K. Institutional ownership horizon, corporate social responsibility and shareholder value. J. Bus. Res. 2019, 105, 61–79. [Google Scholar] [CrossRef]
  66. Guo, F.; Wang, J.; Wang, F.; Kong, T.; Zhang, X.; Cheng, Z. Measuring China’s digital financial inclusion: Index compilation and spatial characteristics. China Econ. Q. 2020, 19, 1401–1418. (In Chinese) [Google Scholar] [CrossRef]
  67. Zhen, H.; Wang, X.; Fang, H. Administrative protection of intellectual property rights and enterprise digital transformation. Econ. Res. 2023, 58, 62–79. (In Chinese) [Google Scholar]
  68. Callaway, B.; Sant’Anna, P.H.C. Difference-in-Differences with multiple time periods. J. Econom. 2021, 225, 200–230. [Google Scholar] [CrossRef]
  69. Goldsmith-Pinkham, P.; Sorkin, I.; Swift, H. Bartik instruments: What, when, why, and how. Am. Econ. Rev. 2020, 110, 2586–2624. [Google Scholar] [CrossRef]
  70. Yu, Z.; Li, M.; Zhuang, E. Application and testing of the Bartik instrumental variable approach in causal identification. J. Quant. Tech. Econ. 2025, 42, 200–220. [Google Scholar] [CrossRef]
  71. Lin, B.; Xu, C. Digital inclusive finance and corporate environmental performance: Insights from Chinese micro, small- and medium-sized manufacturing enterprises. Borsa Istanb. Rev. 2024, 24, 460–473. [Google Scholar] [CrossRef]
  72. Gort, M.; Klepper, S. Time paths in the diffusion of product innovations. Econ. J. 1982, 92, 630–653. [Google Scholar] [CrossRef]
  73. Goldstein, I.; Jiang, W.; Karolyi, G.A. To FinTech and Beyond. Rev. Financ. Stud. 2019, 32, 1647–1661. [Google Scholar] [CrossRef]
  74. Banalieva, E.R.; Dhanaraj, C. Internalization theory for the digital economy. J. Int. Bus. Stud. 2019, 50, 1372–1387. [Google Scholar] [CrossRef]
  75. Krueger, P.; Sautner, Z.; Starks, L.T. The Importance of Climate Risks for Institutional Investors. Rev. Financ. Stud. 2020, 33, 1067–1111. [Google Scholar] [CrossRef]
  76. Pástor, Ľ.; Stambaugh, R.F.; Taylor, L.A. Dissecting green returns. J. Financ. Econ. 2022, 146, 403–424. [Google Scholar] [CrossRef]
  77. Albuquerque, R.; Koskinen, Y.; Zhang, C. Corporate Social Responsibility and Firm Risk: Theory and Empirical Evidence. Manag. Sci. 2019, 65, 4451–4469. [Google Scholar] [CrossRef]
  78. Sun, L.; Abraham, S. Estimating dynamic treatment effects in event studies with heterogeneous treatment effects. J. Econom. 2021, 225, 175–199. [Google Scholar] [CrossRef]
  79. Bloom, N.; Sadun, R.; Van Reenen, J. Americans Do IT Better: US Multinationals and the Productivity Miracle. Am. Econ. Rev. 2012, 102, 167–201. [Google Scholar] [CrossRef]
  80. Hartzmark, S.M.; Sussman, A.B. Do Investors Value Sustainability? A Natural Experiment Examining Ranking and Fund Flows. J. Financ. 2019, 74, 2789–2837. [Google Scholar] [CrossRef]
  81. Berg, F.; Kölbel, J.F.; Rigobon, R. Aggregate Confusion: The Divergence of ESG Ratings. Rev. Financ. 2022, 26, 1315–1344. [Google Scholar] [CrossRef]
  82. Fuster, A.; Plosser, M.; Schnabl, P.; Vickery, J. The Role of Technology in Mortgage Lending. Rev. Financ. Stud. 2019, 32, 1854–1899. [Google Scholar] [CrossRef]
  83. Fama, E.F.; French, K.R. The Capital Asset Pricing Model: Theory and Evidence. J. Econ. Perspect. 2004, 18, 25–46. [Google Scholar] [CrossRef]
  84. Ferrell, A.; Liang, H.; Renneboog, L. Socially responsible firms. J. Financ. Econ. 2016, 122, 585–606. [Google Scholar] [CrossRef]
  85. Lins, K.V.; Servaes, H.; Tamayo, A. Social Capital, Trust, and Firm Performance: The Value of Corporate Social Responsibility during the Financial Crisis. J. Financ. 2017, 72, 1785–1824. [Google Scholar] [CrossRef]
Figure 1. The mechanism of digital finance empowering corporate ESG performance.
Figure 1. The mechanism of digital finance empowering corporate ESG performance.
Sustainability 17 10743 g001
Figure 2. Dynamic effects of the fintech innovation regulatory pilot policy on Corporate ESG Performance. Notes: Coefficients are event-time estimates relative to the first local policy year. Vertical lines show 95% confidence intervals.
Figure 2. Dynamic effects of the fintech innovation regulatory pilot policy on Corporate ESG Performance. Notes: Coefficients are event-time estimates relative to the first local policy year. Vertical lines show 95% confidence intervals.
Sustainability 17 10743 g002
Figure 3. Coefficient distribution from the placebo test.
Figure 3. Coefficient distribution from the placebo test.
Sustainability 17 10743 g003
Table 1. Variable definitions.
Table 1. Variable definitions.
TypeNameSymbolDefinition
Dependent variableCorporate ESG PerformanceESGShanghai Sino-Securities Index ESG Ratings
Independent variableDigital FinanceDFDigital Financial Inclusion Index (City Level)
Mediating variablesDigital TransformationDigln (total word frequency of keywords in digital transformation in the company’s annual report)
Green Technological InnovationGpatentln (independent applications in the current year for green invention patents + green practical patents + 1)
Moderating variableInstitutional Investors’ Shareholding RatioINSTShares held by institutional investors/total shares outstanding
Control variablesFirm SizeSizeNatural logarithm of total assets
LeverageLevTotal liabilities/total assets
Return on AssetsROANet profit/average total assets
Total Asset TurnoverATOSales revenue/average total assets
Fixed Asset RatioFixNet fixed assets/total assets
Revenue Growth RateGrowth(Current-year revenue − prior-year revenue)/prior-year revenue
Board Independence RatioIndepNumber of independent directors/total board size
Equity Concentration Top1Shareholding ratio of the largest shareholder
Firm AgeAgeln (accounting year − establishment year + 1)
Managerial Shareholding Ratio MshareShares held by directors, supervisors, and senior executives/total shares
Table 2. Descriptive statistics.
Table 2. Descriptive statistics.
VariableNMinMaxMeanp50SD
ESG35,841184.17641.006
DF35,8410.5973.6322.5682.7560.795
Size35,84119.5826.4422.2022.001.302
Lev35,8410.03190.9250.4120.4020.208
ROA35,841−0.3750.2540.03970.03940.0674
ATO35,8410.05462.8910.6320.5370.429
Fix35,8410.001600.7250.1970.1640.154
Growth35,841−0.6533.8080.1490.09480.381
Indep35,84128.576037.7236.365.367
Top135,8410.07600.7580.3360.3120.148
Age35,8411.3863.6382.9412.9960.336
Mshare35,841070.5014.631.47420.00
Table 3. Baseline regression results.
Table 3. Baseline regression results.
Variable(1)(2)(3)(4)
ESGESG
DF0.2441 ***0.1494 ***0.11380.3605 ***
(5.21)(2.62)(1.54)(6.78)
Size0.2625 ***0.2671 ***0.2865 ***0.1893 ***
(28.26)(22.37)(19.64)(17.61)
Lev−0.9317 ***−0.03630.1398−2.0771 ***
(−15.64)(−0.52)(1.51)(−28.57)
ROA2.1890 ***0.3466 **2.3620 ***3.0549 ***
(16.00)(2.22)(11.22)(18.85)
ATO0.0611 **0.1192 ***0.1060 ***0.0486 *
(2.55)(3.95)(2.61)(1.73)
Fix0.07030.2328 **−0.13780.2063 ***
(0.96)(2.55)(−1.18)(2.61)
Growth−0.1458 ***−0.1525 ***−0.0449 *−0.1675 ***
(−9.59)(−9.56)(−1.75)(−8.55)
Indep0.0111 ***−0.0005−0.00230.0253 ***
(7.25)(−0.26)(−0.93)(14.35)
Top10.1905 ***−0.0708−0.3381 ***0.6593 ***
(2.90)(−0.84)(−3.27)(8.95)
Age−0.1166 ***−0.0100−0.1807 ***−0.0930 ***
(−3.69)(−0.26)(−3.51)(−2.60)
Mshare0.0047 ***0.0010 *0.0090 ***0.0037 ***
(9.68)(1.68)(11.57)(7.12)
Constant−2.0111 ***−3.8777 ***−3.1998 ***1.7471 ***
(−8.63)(−13.18)(−8.66)(5.92)
Year-FEYESYESYESYES
Ind-FEYESYESYESYES
N35,84135,84135,84135,841
Adj. R20.17710.11380.23170.2472
Note: ***, **, and * denote statistical significance at the 1%, 5%, and 10% levels, respectively. The robust standard errors are clustered at the firm level.
Table 4. TWFE-DID, PSM-DID, and staggered-DID results.
Table 4. TWFE-DID, PSM-DID, and staggered-DID results.
Variable(1)(2)(3)
TWFE-DIDPSM-DIDStaggered-DID
ESGESGESG
Treat * Post 10.1656 ***
(6.28)
Treat * Post 2 0.1225 ***
(3.68)
Post-treatment Average 0.1767 ***
(4.37)
Constant−0.9434 *−2.0170 ***
(−1.73)(−6.85)
ControlsYESYESYES
Year-FEYESYESYES
Firm-FEYESNOYES
Ind-FEYESYESNO
N35,84122,57032,167
Adj. R20.08330.1769
PSM Balance Test Passed
Notes: ***, **, and * denote significance at the 1%, 5%, and 10% levels, respectively. Corresponding z-statistics or t-statistics are reported in parentheses.
Table 5. Instrumental variable method results.
Table 5. Instrumental variable method results.
Variable(1)(2)(3)(4)(5)(6)
BartikDisdance
ESG1st-DF2nd-ESGESG1st-DF2nd-ESG
Bartik−0.00000.0004 ***
(−1.44)(231.43)
Disdance −0.0518−0.0840 ***
(−0.87)(−23.86)
DF0.2924 *** 0.2217 ***0.1906 *** 0.8067 ***
(5.36) (4.38)(3.71) (5.26)
Constant−2.0621 ***−0.0638 ***−2.0666 ***−1.6843 ***1.0170 ***−2.3108 ***
(−8.49)(−2.62)(−8.52)(−6.68)(13.39)(−9.26)
ControlsYESYESYESYESYESYES
Year-FEYESYESYESYESYESYES
Ind-FEYESYESYESYESYESYES
LM 1276.041 *** 436.516 ***
Wald F 5.4 × 104 *** 569.437 ***
N34,12334,12334,12334,34434,34434,344
Adj. R20.17800.97430.17800.17920.94480.1662
Note: ***, **, and * indicate statistical significance at the 1%, 5%, and 10% levels, respectively.
Table 6. Alternative variable specifications results.
Table 6. Alternative variable specifications results.
Variable(1)(2)(3)(4)(5)(6)
ESGESGESGProvinceBESGSESG
Breadth0.1541 ***
(3.98)
Depth 0.2551 ***
(6.49)
Digitization 0.1896 ***
(4.01)
DF1 0.2418 ***
(5.19)
DF 2.9314 ***
(4.02)
DF 0.3023 ***
(4.44)
Constant−1.9690 ***−2.0156 ***−1.9581 ***−2.0042 ***−52.4345 ***−1.3430 ***
(−8.44)(−8.66)(−8.34)(−8.60)(−13.97)(−4.33)
ControlsYESYESYESYESYESYES
Year-FEYESYESYESYESYESYES
Ind-FEYESYESYESYESYESYES
N35,84135,84135,84135,84112,21420,138
Adj. R20.17610.17840.17530.17700.63160.1594
Notes: ***, **, and * denote significance at the 1%, 5%, and 10% levels, respectively.
Table 7. Lagged independent variable and exclusion of the central city results.
Table 7. Lagged independent variable and exclusion of the central city results.
Variable(1)(2)(3)
Excluding Central CitiesL1.DFL2.DF
ESGESGESG
DF0.2888 ***
(5.24)
L1.DF 0.2510 ***
(5.08)
L2.DF 0.2763 ***
(5.35)
Constant−1.9125 ***−2.2734 ***−2.5682 ***
(−6.86)(−8.89)(−9.28)
ControlsYESYESYES
Year-FEYESYESYES
Ind-FEYESYESYES
N167253017425853
Adj. R20.17150.17920.1838
Notes: ***, **, and * denote significance at the 1%, 5%, and 10% levels, respectively.
Table 8. Results of mediation and moderation effects.
Table 8. Results of mediation and moderation effects.
Variable(1)(2)(3)(4)(5)(6)
Mediator-DigMediator-GpatentDig * GpatentModerator
DigESGGpatentESGESGESG
DF0.5827 ***0.2128 ***0.3374 ***0.2183 ***0.1936 ***0.2323 ***
(8.36)(4.56)(5.68)(4.69)(4.18)(4.94)
Dig 0.0502 *** 0.0572 ***
(7.00) (4.84)
Gpatent 0.0763 ***0.0374 ***
(9.28)(4.72)
Dig * Gpatent 0.0090 **
(2.15)
INST 0.3453 ***
(6.14)
DF * INST 0.0694 **
(2.12)
Constant−2.4060 ***−1.8950 ***−9.9634 ***−1.2541 ***−1.2060 ***−1.9130 ***
(−7.54)(−8.15)(−26.49)(−5.07)(−4.91)(−8.20)
ControlsYESYESYESYESYESYES
Year-FEYESYESYESYESYESYES
Ind-FEYESYESYESYESYESYES
The confidence interval of
Bootstrap tests
[0.0197, 0.0294][0.0456, 0.0599]
N35,65535,65535,82235,82235,60635,805
Adj. R20.43910.18020.36190.18260.18690.1796
Notes: ***, **, and * denote significance at the 1%, 5%, and 10% levels, respectively.
Table 9. Heterogeneity results of corporate lifecycle stages.
Table 9. Heterogeneity results of corporate lifecycle stages.
Variable(1)(2)(3)(4)(5)
IntroductionGrowthMaturityDeclineShake-Out
DF0.3055 ***0.1901 ***0.2851 ***0.08180.1881 **
(4.85)(3.15)(3.16)(0.81)(2.14)
Constant−2.4214 ***−1.6542 ***−0.7556 *−2.2162 ***−1.8777 ***
(−7.30)(−5.25)(−1.70)(−3.83)(−3.51)
ControlsYESYESYESYESYES
Year-FEYESYESYESYESYES
Ind-FEYESYESYESYESYES
N1282511362430026484506
Adj. R20.18230.13780.17390.24350.2160
Notes: ***, **, and * denote significance at the 1%, 5%, and 10% levels, respectively.
Table 10. Heterogeneity results of region and industry.
Table 10. Heterogeneity results of region and industry.
Variable(1)(2)(3)(4)(5)
EasternCentralWesternHeavy PollutingNon-Heavy
Polluting
DF0.1631 **0.2264 *0.11760.12960.2632 ***
(2.51)(1.83)(0.72)(1.53)(4.83)
Constant−2.1102 ***−1.7372 ***−1.1189 *−2.2010 ***−2.1546 ***
(−7.23)(−2.94)(−1.93)(−4.64)(−8.40)
ControlsYESYESYESYESYES
Year-FEYESYESYESYESYES
Ind-FEYESYESYESYESYES
N2559855884655973126110
Adj. R20.17450.17490.18850.16050.1883
Notes: ***, **, and * denote significance at the 1%, 5%, and 10% levels, respectively.
Disclaimer/Publisher’s Note: The statements, opinions and data contained in all publications are solely those of the individual author(s) and contributor(s) and not of MDPI and/or the editor(s). MDPI and/or the editor(s) disclaim responsibility for any injury to people or property resulting from any ideas, methods, instructions or products referred to in the content.

Share and Cite

MDPI and ACS Style

Liu, J.; Song, R.; Fu, Y. Digital Finance Empowering Corporate ESG Performance: The Dual-Engine Role of Digital Transformation and Green Technological Innovation. Sustainability 2025, 17, 10743. https://doi.org/10.3390/su172310743

AMA Style

Liu J, Song R, Fu Y. Digital Finance Empowering Corporate ESG Performance: The Dual-Engine Role of Digital Transformation and Green Technological Innovation. Sustainability. 2025; 17(23):10743. https://doi.org/10.3390/su172310743

Chicago/Turabian Style

Liu, Jinquan, Ruixian Song, and Yiting Fu. 2025. "Digital Finance Empowering Corporate ESG Performance: The Dual-Engine Role of Digital Transformation and Green Technological Innovation" Sustainability 17, no. 23: 10743. https://doi.org/10.3390/su172310743

APA Style

Liu, J., Song, R., & Fu, Y. (2025). Digital Finance Empowering Corporate ESG Performance: The Dual-Engine Role of Digital Transformation and Green Technological Innovation. Sustainability, 17(23), 10743. https://doi.org/10.3390/su172310743

Note that from the first issue of 2016, this journal uses article numbers instead of page numbers. See further details here.

Article Metrics

Back to TopTop