Next Article in Journal
Port Transformation and Community Decline in a Fishing Neighborhood: The Case of El Varadero in the Port of Motril (Spain)
Next Article in Special Issue
Insurance in the Aspects of Sustainable Development: The Behavioral and Cognitive Determinants of Consumer Demand Using SEM
Previous Article in Journal
A Sustainable Management-Oriented Model for Hydrodynamics and Pollutant Transport in Vegetated Seepage River Channels Using LBM-RDM
Previous Article in Special Issue
Drivers of Local Food Consumption Among Young Consumers: Integrating Intrinsic and Extrinsic Motivations
 
 
Font Type:
Arial Georgia Verdana
Font Size:
Aa Aa Aa
Line Spacing:
Column Width:
Background:
Article

Dual-Process Neurocognitive Pathways Bridging the Intention–Behaviour Gap in Sustainable Consumer Decisions

by
Mihai Petrescu
1,
Ionica Oncioiu
2,3,
Mihaela Hortensia Hojda
1,*,
Diana Andreea Mândricel
4 and
Marilena Carmen Uzlău
1
1
Faculty of Economics, Hyperion University of Bucharest, 030615 Bucharest, Romania
2
Faculty of Informatics, Titu Maiorescu University, 189 Calea Vacaresti St., 040051 Bucharest, Romania
3
Academy of Romanian Scientists, 3 Ilfov, 050044 Bucharest, Romania
4
Faculty of Economic Sciences, Titu Maiorescu University, 040051 Bucharest, Romania
*
Author to whom correspondence should be addressed.
Sustainability 2025, 17(22), 10141; https://doi.org/10.3390/su172210141
Submission received: 13 October 2025 / Revised: 31 October 2025 / Accepted: 7 November 2025 / Published: 13 November 2025

Abstract

Growing concerns about sustainability highlight the need to understand not only rational but also neurocognitive mechanisms that shape consumer decisions. This study examines how discrete emotions—such as empathy, moral satisfaction, and responsibility—interact with reflective cognitive control to influence green purchase intention, with neural loyalty functioning as a mediating mechanism. Grounded in dual-process theory, the proposed model is empirically tested through PLS-SEM using data from 276 consumers in Romania, Poland, and the Czech Republic, actively engaged with ecological products. The results demonstrate that both emotional and cognitive dimensions significantly predict purchase intention, while neural loyalty partially mediates these relationships, transforming temporary reactions into stable behavioral patterns. These findings suggest that bridging the intention–behaviour gap in sustainable consumption requires the integration of affective engagement, rational evaluation, and loyalty consolidation. The study contributes to sustainable marketing literature by positioning neurocognitive drivers as key antecedents of pro-environmental behaviour and by offering practical insights for designing interventions that effectively convert green intentions into consistent actions. All structural relationships were statistically significant (p < 0.05), confirming the robustness of the proposed model.

1. Introduction

In recent years, integrating neuroscience-based concepts and technologies into consumer behavior research has moved from the margins to the mainstream, fundamentally redefining how sustainable purchasing decisions are explained in marketing and psychology [1,2]. This perspective is especially relevant for addressing the well-documented intention–behaviour gap, where consumers frequently express pro-environmental attitudes but fail to translate them into consistent green actions [3,4,5].
Such behavioural inconsistency—widely referred to as the intention–behaviour or value–action gap—has been extensively discussed in sustainability research [6,7,8]. Previous studies emphasize that consumers’ positive environmental attitudes often fail to convert into real actions due to contextual, cognitive, and emotional barriers. More recently, Balasubramanian and Sheykhmaleki [9] highlighted that targeted behavioural interventions and policy incentives can effectively reduce this gap by activating both affective and rational decision-making pathways.
By combining insights from neurocognitive processes and dual-process theory, it becomes possible to uncover the emotional and cognitive mechanisms that drive sustainable consumer decisions and to propose new ways of bridging the intention–behaviour gap in sustainable consumption [10,11].
The literature argues that choices related to sustainable products are strongly shaped by the interaction between affective motivations and rational analyses, which confirms the premises of dual processing theories [3,4,5]. Although numerous studies explore the impact of marketing messages on emotions, few studies have simultaneously investigated the activation of neural networks responsible for risk assessment, reward, and satisfaction when consumers are exposed to ecological stimuli [12,13,14,15]. This limited integration of neural evidence contributes to the persistence of the intention–behaviour gap.
Beyond the general distinction between affective and cognitive mechanisms, it is necessary to emphasize the role of specific emotions in shaping sustainable consumer choices. Emotions such as curiosity, pride, empathy, and nostalgia have been identified in recent studies as central drivers of buying and consumption behavior [16,17]. Curiosity stimulates exploratory behavior and the search for novel eco-friendly options [18], while pride reinforces moral satisfaction after pro-environmental purchases [19]. Empathy enhances concern for nature and future generations, and nostalgia strengthens attachment to ecological values by evoking personal and collective memories [19]. These findings highlight that sustainable decisions are not only a matter of rational evaluation but also strongly shaped by discrete emotional experiences, which play a central role in overcoming the intention–behaviour gap.
Integrating a neurocognitive perspective into the study of sustainable purchasing behavior is a rapidly expanding but still insufficiently exploited research direction in the specialized literature [4,10]. Most traditional analyses are based on questionnaires and declarative methods, which provide a fragmentary picture of consumer intentions [14]. However, recent investigations in neuromarketing show that purchase decisions are deeply anchored in neurophysiological mechanisms that precede and shape conscious responses [1,20,21,22,23,24]. In the absence of an understanding of these mechanisms, studies remain limited to a descriptive dimension, without capturing the internal processing of information that determines preferences for green products. Without addressing these unconscious processes, prior research remains unable to explain why the intention–behaviour gap endures [7,8,13].
In this context, green products are conceptualized as goods whose design, production, and distribution processes aim to minimize environmental degradation, integrating attributes such as biodegradability, resource efficiency, and social responsibility. Within the broader paradigm of sustainable consumption—which encompasses ecological, social, and economic dimensions of responsible behavior—green consumption represents the environmentally oriented behavioral component, whereas sustainable purchasing denotes its tangible manifestation in individual buying decisions [25,26,27].
In this study, the term green products are employed to describe the specific product categories under analysis, while sustainable consumption and sustainable purchasing are used in a broader theoretical sense to capture the systemic context of consumer behavior. Likewise, neural loyalty refers to the consolidation of enduring preferences toward sustainable brands through recurrent emotional and cognitive reinforcement, reflecting the neurocognitive mechanisms that translate affective responses and rational evaluations into stable, repetitive purchasing patterns [1,10].
To address these gaps, the current research is guided by the following research questions:
RQ1: What is the relative influence of emotional and cognitive processes on consumers’ intention to purchase green products?
RQ2: How does emotional engagement with ecological stimuli enhance consumer connection with sustainable products?
RQ3: In what ways does neural loyalty transform temporary affective reactions into stable purchasing patterns?
RQ4: To what extent does neural loyalty mediate the relationship between emotions, cognition, and purchase intention, thereby bridging the intention–behaviour gap?
Together, these questions highlight the need to explore how cognitive and affective mechanisms interact to shape sustainable purchasing, and how their integration may ultimately reduce the intention–behaviour gap. Therefore, the purpose of this study is to develop and empirically test an integrated neurocognitive model that explains how emotional and cognitive processes interact—through the mediating mechanism of neural loyalty—to bridge the intention–behaviour gap in sustainable consumer decisions.
Integrating the neurocognitive perspective into research on sustainable behavior is one of the most promising directions of exploration. It helps us to delve deeper into the unseen mechanisms that underlie purchase intention and loyalty to environmentally oriented brands [21]. Traditional methods, based on what people say, give us only part of the picture. The full reality is revealed when we observe what is happening “beyond self-reported intentions”, at the level of neural networks [22,23]. Choosing a sustainable product is not just a cold calculation. It is a decision integrating affective and cognitive components, born from a subtle interaction between what we feel, what we think, and what we believe is good for the world. Such an approach provides unique opportunities to reduce the intention–behaviour gap by capturing processes beyond declarative responses.
Therefore, the literature calls for the development of theoretical models that unify these perspectives and provide an integrated explanation for both purchase intention and consumer neural loyalty [14,24]. Such integration can only be achieved by combining traditional methods of consumer behavior research with advanced neuroscience techniques capable of highlighting the correlations between brain activations, affective reactions, and expressed preferences. In this sense, the study of neural mechanisms is not only a complementary dimension but also a premise for a deep understanding of how loyalty and purchase intention are formed in the context of sustainable marketing. Practical, the term “neural” in this study is used conceptually to describe the cognitive–affective mechanisms underlying loyalty formation, not to denote direct physiological measurements.
To contribute to this direction, this investigation was conducted on a sample of consumers from Romania, Poland, and the Czech Republic—three countries in Central and Eastern Europe where the transition toward sustainable consumption is actively unfolding. Previous research on green purchasing has mostly relied on self-reported attitudes and intentions, which provide only a partial view of consumer decision-making [23,25]. Our study contributes by modeling both emotional and cognitive antecedents and their mediation through neural loyalty, offering a framework that goes beyond declarative responses and captures deeper decision-making mechanisms. This cross-country approach allows us to test how neurocognitive drivers operate in markets where the intention–behaviour gap may be particularly pronounced.
The proposed model focuses on three major factors: emotional processing generated by visual and symbolic stimuli associated with sustainability (NEP), rational evaluation of product features and their benefits (NCC), and emotional involvement with ecological messages (EEE). The neural loyalty (NLG) on purchase intention (GPI) is also analyzed, with a focus on direct and mediated relationships between variables.
The originality of the study lies in the formulation and testing of an integrated model that examines how emotional and cognitive dimensions interact to influence sustainable purchase decisions. The current analysis makes a relevant theoretical contribution by expanding the understanding of the neurocognitive mechanisms behind consumer behavior, especially in the context of green products, and offers practical implications for the development of marketing strategies based on neuromarketing and sustainability. From this perspective, the paper contributes to the consolidation of the emerging literature on responsible marketing and supports the development of policies and campaigns that capitalize on both emotional motivations and cognitive processes of consumers. In doing so, our research makes a direct contribution to bridging the intention–behaviour gap in sustainable consumer behavior.
The structure of the article is as follows: the first part presents a review of the relevant literature on neurocognition and sustainable purchasing behavior, followed by a description of the methodology used. The results are presented and analyzed in the dedicated section, and the discussion correlates them with the specialized literature. The article concludes with conclusions, theoretical and practical implications, and future research directions.

2. Literature Review and Hypothesis Development

In the face of profound changes in consumer behavior, reflecting concerns about the environment and social responsibility, purchasing decisions can no longer be explained by rational factors alone [25,26,27]. Recent literature highlights the importance of neurocognitive processes and the way emotions interact with cognitive evaluations to influence preferences for sustainable products [11,28]. Studies suggest that exposure to ecological stimuli—organic labels, images of natural landscapes, messages about environmental protection—generates neural activations in areas associated with reward and empathy, which favors the formation of an affective connection with green brands [1,24,29]. Therefore, in order to respond to the increasingly diverse challenges of the contemporary market, understanding the neurocognitive mechanisms involved in green product purchase decisions has become a strategic objective of research in the field of sustainable marketing.
In addition to these general mechanisms, recent research highlights the importance of specific emotions in shaping sustainable consumer behavior. For instance, curiosity fosters exploratory tendencies and motivates consumers to seek innovative eco-friendly alternatives [18,30]. Pride reinforces moral satisfaction and strengthens commitment to pro-environmental behaviors [19]. Nostalgia connects personal and collective memories to ecological values, encouraging the preference for brands associated with authenticity and tradition [29]. Empathy enhances concern for nature and future generations, making sustainable products more attractive. Integrating these discrete emotions into consumer research deepens our understanding of the emotional antecedents of sustainable choices and complements the dual-process perspective by showing how emotions act not only in general but in differentiated, specific ways.
According to the dual processing theory, decision-making is determined by the interaction between an affective, fast, and unconscious system and a rational, deliberative, and slow system [3,23]. In the context of sustainable shopping, neurocognitive emotional processing (NEP) reflects the spontaneous affective reactions triggered by visual or auditory stimuli with ecological themes, while neurocognitive cognitive control (NCC) represents the conscious effort to evaluate the environmental impact and long-term benefits [31,32]. Complementarily, emotional involvement towards ecological stimuli (EEE) adds a dimension related to empathy and emotional attachment to messages oriented towards nature protection [13,17]. Naturally, companies that base their marketing policies on a deep understanding of the dynamics of consumers’ cognitive and emotional processes are better prepared to manage the complexity of ecological purchasing decisions and stimulate responsible behaviors.
Thus, the literature argues that these processes contribute to the development of neural loyalty to green products (NLG), a form of loyalty based on positive experiences and consolidated at the neurocognitive level. Studies show that repeated activations of reward areas (e.g., the orbitofrontal cortex) determine the formation of stable associations between green brands and satisfaction [1,14,33]. By deliberately integrating the value of neurocognitive knowledge into marketing policies, companies become able to develop adapted messages, anticipate consumers’ emotional reactions, and develop effective loyalty mechanisms, and the orientation is not reduced to the simple application of green-themed promotional campaigns but involves a paradigm shift in the way organizations capitalize on available cognitive and emotional resources.
Equally, neuromarketing research shows that emotions generated by ecologically themed visual stimuli profoundly influence consumer preferences [24,30,34]. Such activations, although often unconscious, create an affective connection that goes beyond the simple utilitarian evaluation of the product and favors an attachment relationship with environmentally friendly brands. Basically, emotions act as a neurocognitive mediator that amplifies the evaluative processing of green products in the decision-making process, accelerating the transition from sensory perception to the formation of a subjective assessment of value. In the case of green products, affective reactions can be stronger than rational arguments, as they evoke personal values and a sense of contribution to the common good.
In responsible consumption, repeated emotional experiences create a type of affective memory that supports long-term brand loyalty, but affective memory is reinforced by consistent neural responses to visual stimuli, leading to a strong association between the product and perceived satisfaction [11,24,34]. From a consumer neuroscience perspective, this affective connection can transform preferences into stable behavior based on trust and identification with the promoted values.
In this framework, neurocognitive emotional processing (NEP) becomes a major determinant of loyalty, as it influences how consumers form an affective relationship with green products [35]. Neural loyalty (NLG) is strengthened based on positive emotional reactions and satisfaction that is renewed with each interaction [10].
Beyond traditional behavioral approaches, understanding consumer loyalty to green products requires the integration of perspectives from decision neuroscience and neuromarketing [36]. Functional neuroimaging (fMRI) studies have demonstrated that purchase decisions are not simply the result of rational analysis but are deeply shaped by activations in brain regions associated with reward, subjective value, and anticipation of satisfaction [13,14]. For example, the orbitofrontal cortex and ventral striatum are involved in evaluating preferences, while the medial prefrontal cortex supports the integration of moral values in decision-making.
In this framework, neural loyalty (NLG) reflects the accumulation of repeated affective reactions, reinforced by neural mechanisms, that support the transition from unstable preferences to recurrent purchase decisions. Understanding this process relies on contributions from applied neuroscience, which shows how activations in areas associated with reward and moral evaluation support the stability of choices. Thus, loyalty to sustainable products is not reduced to a simple emotional reaction but is reinforced by successive activations that involve both the affective and deliberative dimensions. Moreover, these spontaneous affective reactions can also be understood as curiosity-driven responses to novel ecological symbols and messages, reinforcing the role of discrete emotions in shaping attention and initial interest in sustainable products [18]. Based on these previous studies, the following hypothesis is proposed:
Hypothesis 1 (H1). 
Emotional neurocognitive processing positively influences neural loyalty towards green products.
Research in the fields of cognitive psychology and marketing highlights the role of deliberative mechanisms in the decision-making process [23]. Neurocognitive control (NCC) involves the activation of executive brain networks, such as the dorsolateral prefrontal cortex, which are involved in planning, logical analysis, and anticipation of consequences [3]. In the case of green purchases, these processes allow consumers to rationally evaluate both the direct benefits of products and their positive effects on the environment, contributing to a conscious and well-founded decision. Without this analysis, decisions would be dominated by emotional impulses, which do not always lead to sustainable choices.
In the specialized literature, NCC is considered a mechanism by which preferences become more coherent and more resistant over time [31,37]. Consumers who invest cognitive effort in analyzing environmental impact tend to develop increased loyalty to brands that reflect their values. Critical evaluation of product features, coupled with validation through recognized certifications and labels, reinforces trust in brand promises. From this perspective, preferences are not formed randomly but through a rational process that reduces uncertainty and fosters long-term commitment.
NCC becomes even more relevant when the market is saturated with products with seemingly similar benefits. Consumers’ ability to analyze subtle differences, such as the degree of sustainability of raw materials or the traceability of the supply chain, gives a competitive advantage to brands that can demonstrate authenticity. Studies suggest that cognitively informed decisions are more resistant to external influences, such as aggressive promotional campaigns from competitors, which increases loyalty to brands with ethical and transparent practices [4,27]. From the perspective of the present research, the relationship between NCC and NLG is based on the idea that loyalty is not based only on emotions but also on the rational conviction that choosing a product contributes to a higher purpose, such as environmental protection [28,38,39,40]. In this way, cognitive control ensures continuity of purchasing behaviors and transforms the purchase decision into an act of conscious responsibility. Therefore, the current study proposes the following hypothesis:
Hypothesis 2 (H2). 
Neurocognitive cognitive control positively influences neural loyalty towards green products.
Emotional involvement towards ecological stimuli (EEE) is one of the fundamental dimensions of responsible consumption behavior. When consumers are exposed to messages that evoke themes such as protecting biodiversity, reducing pollution, or using resources responsibly, their emotional reactions become a catalyst for attitude change [39,40,41,42]. Neuroimaging studies by Wang et al. [33] have shown that these stimuli activate brain areas associated with empathy and compassion, influencing how individuals perceive the value of green products. EEE thus acts as a bridge between affective sensitivity and the intention to support brands that reflect authentic ecological values. The literature in the field of sustainable marketing indicates that emotional involvement has a deeper impact than simple cognitive information [14,20]. Yang et al. [43] emphasize that emotionally charged visual messages can stimulate a sense of belonging to a common cause, amplifying the predisposition to prefer brands that convey ethical values. Intense emotions, such as empathy for future generations or compassion for the environment, can transform the purchase process into an act of moral support, but the mechanism determines a stronger relationship between the consumer and the brand, a relationship that transcends economic or pragmatic reasons.
EEE favors the formation of a durable affective memory, which supports neural loyalty to green products. Repeated experiences of this type strengthen preferences and create a stable purchasing pattern oriented towards brands perceived as authentic and responsible. The more intense and authentic this involvement is, the greater the likelihood that preferences will turn into repetitive behaviors. In addition to empathy and compassion, emotional involvement may also encompass pride, which reinforces moral satisfaction after pro-environmental choices, and nostalgia, which strengthens attachment to ecological values and traditions [19,29]. The following is the third hypothesis of this study:
Hypothesis 3 (H3). 
Emotional involvement with ecological stimuli positively influences neural loyalty towards green products.
Neurocognitive emotional processing (NEP) is a determining factor in shaping green product purchase intention (GPI). Consumer neuroscience studies have shown that emotions are not mere fleeting reactions but fundamental elements of product value evaluation [36,40,41]. Exposure to visual ecological stimuli—such as unspoiled natural landscapes, environmental protection symbols, or images that convey social responsibility—can trigger activations in neural networks responsible for reward and satisfaction, directly influencing consumers’ predisposition to choose sustainable products. In sustainability-oriented marketing, NEP acts as an affective filter that organizes and prioritizes information about a product [41]. Positive emotions associated with ecological values can amplify perceptions of a product’s quality and social relevance, increasing the likelihood of forming a firm purchase intention.
The literature emphasizes that emotions can facilitate decision-making by reducing ambiguity and creating a sense of coherence between personal values and purchase options [5,41]. In the case of green products, this coherence is amplified by the moral satisfaction felt by the consumer, which strengthens the purchase intention. At the same time, emotional processing not only initiates interest in a product but also transforms it into a clear desire for action, having significant predictive power on purchase behavior.
The interaction between NEP and GPI reveals that green purchase decisions are shaped not only by cognitive or price information but also by deep affective reactions that connect the consumer to sustainability values. The strong emotions generated by ecological stimuli contribute to the formation of a more stable and authentic purchase intention, which makes NEP a strategic predictor of responsible consumption behavior. Thus, this study proposes the following hypothesis:
Hypothesis 4 (H4). 
Neurocognitive emotional processing exerts a direct effect on the purchase intention of green products.
Neurocognitive control (NCC) is a component of the decision-making process, responsible for logical analysis, anticipation of consequences, and cost–benefit evaluation. In the context of sustainable purchases, NCC is activated when consumers consciously reflect on the ecological impact of products and consider their long-term environmental effects [3,42]. This cognitive activation contributes to the formation of a more well-founded purchase intention, based on reasoning that goes beyond simple emotional impulses. In contrast to intuitive reactions, deliberative analysis provides a rational framework in which consumers can justify the choice of green products. Research in consumer psychology shows that decisions based on cognitive processes involve a more detailed evaluation of product attributes, such as material traceability, ecological certifications, or energy efficiency [2]. This evaluation supports purchase intention by reducing uncertainty and increasing trust in brands that demonstrate transparency and authenticity. Thus, consumers become more likely to choose green products not only for immediate benefits, but also for long-term sustainable advantages. Another important aspect of NCC is the ability to counteract external influences, such as aggressive promotional campaigns or marketing messages that do not emphasize sustainability [1,42]. This rational discernment strengthens the purchase intention and contributes to building a consumption behavior coherent with personal values. Therefore, NCC not only supports the purchase intention, but anchors it in a rational framework, which makes ecological choices more resistant over time and less influenced by conjunctural factors. Hence, the hypotheses are as follows:
Hypothesis 5 (H5). 
Neurocognitive cognitive control exerts a direct effect on purchase intention for green products.
Environmental emotional involvement (EEE) is a key determinant of green product purchase intention (GPI) because intense emotions can influence how consumers perceive the value and relevance of a product. When marketing campaigns convey messages that evoke environmental protection, conservation of natural resources, or pollution reduction, the resulting affective reactions can generate a stronger desire to support sustainable initiatives. Studies in marketing neuroscience show that strong emotional stimuli, such as images of ecosystems affected by climate change [20], can trigger increased activation of brain areas associated with empathy and pro-social motivation [13,43]. Green marketing uses EEE to build a narrative framework that connects the consumer’s personal values to the benefits offered by the product. Instead of being just a consumer object, the product becomes a symbol of environmental responsibility and social involvement [17,28]. However, affective identification increases purchase intention, as the consumer perceives the purchase not only as an economic act but also as a personal contribution to environmental protection. The specialized literature confirms that high emotional involvement increases the predisposition to pay a higher price for sustainable products, because the perceived value exceeds the financial dimension [28,34,44].
EEE also functions as a mechanism to enhance the memorability of marketing messages. Intense emotions facilitate the storage and retrieval of information from memory, which determines a stronger link between environmental campaigns and purchasing behaviors, and the characteristic explains why advertising messages that combine concrete data with emotional visual elements are more effective in influencing purchase intention [16,40]. Therefore, EEE not only initiates interest but also reinforces the decision by creating a lasting affective connection. From this approach, EEE becomes a strategic resource for green marketing campaigns, facilitating the transformation of perceptions into concrete purchasing intentions. As a result, the following hypothesis is proposed:
Hypothesis 6 (H6). 
Emotional involvement towards ecological stimuli exerts a direct effect on the purchase intention of green products.
Neural loyalty to green products (NLG) reflects the consolidation of stable and long-lasting preferences, both cognitively and affectively, resulting from repeated experiences with a brand or product associated with sustainability [11,45]. White et al. [6] show that neural activations in regions responsible for reward and motivation (such as the ventral striatum and medial prefrontal cortex) correlate with consumers’ tendency to repeat choices that provided them with emotional and moral satisfaction. Such activations support a pattern of implicit loyalty, capable of influencing purchase intention in a consistent and predictable way. In sustainability-oriented marketing, NLG develops when consumers go beyond the simple evaluation of product quality and resonate with the promoted ecological values. A well-structured campaign, supported by positive experiences and authentic messages, can stimulate a sense of belonging and identification with the brand [46]. Identification favors the formation of purchasing decisions that are less influenced by circumstantial factors, such as temporary discounts or price variations, and more based on the emotional and cognitive satisfaction generated by the brand.
A notable aspect of NLG is its ability to function as a predictor of repetitive behavior. Once a consumer correlates a green product with tangible benefits and a positive affective experience, the probability of repeating the purchase increases significantly [42]. This mechanism is explained by the theory of reward learning, which describes how the brain reinforces positive decisions through recurrent neural activations. Over time, this process becomes an almost automatic behavior, supported by recurrent emotional satisfaction. The more pronounced the neural fidelity, the clearer and more predictable the purchase intention becomes, which emphasizes the importance of cultivating authentic and memorable experiences for consumers. Hence, the hypotheses are as follows:
Hypothesis 7 (H7). 
Neural loyalty towards green products positively influences the purchase intention of green products.
The relationship between neurocognitive emotional processing (NEP) and green product purchase intention (GPI) is rarely direct, being frequently reinforced by intermediary mechanisms such as neural loyalty (NLG). Emotions generated by ecological stimuli create persistent affective imprints that, through repetition, become stable preferences. Plassmann et al. [10] show that activations of neural areas associated with reward become more intense when consumption experiences are accompanied by positive emotions, which favors the transition from spontaneous affective reactions to lasting loyalty. NLG transforms emotional impulses into well-defined purchase intentions. Without affective and cognitive reinforcement, the influence of NEP on GPI may be temporary and context-dependent [33,47]. Once neural loyalty is formed, the emotional connection with the brand becomes a constant that guides future behaviors, reducing the impact of external factors and increasing the coherence of choices [42]. This phenomenon is supported by neuromarketing research describing how affective memory interacts with decision-making processes.
Recent analyses in the field of green marketing confirm that NLG amplifies the effect of NEP on GPI [9]. Consumers who have had positive experiences with sustainable products, associated with pleasant emotions and moral satisfaction, are more likely to repeat the purchase. Recurrent experiences determine a neural learning mechanism, through which emotions are integrated into stable structures that support purchase intentions [32,33]. In this way, loyalty is not just a consequence but a medium for transforming emotion into action.
The fact that NLG mediates the relationship between NEP and GPI suggests that emotions do not operate independently but through a consolidation process that fixes them in repeated experiences and affective memories [4]. Therefore, NEP influences GPI through a mechanism that harmonizes emotional intensity with neural fidelity, leading to the formation of coherent and sustainable purchase behaviors. Therefore, the current study proposes the following hypothesis:
Hypothesis 8 (H8). 
Neural loyalty to green products mediates the relationship between neurocognitive emotional processing and purchase intention for green products.
On the other hand, neurocognitive control (NCC) is a central mechanism in making deliberate decisions and forming stable preferences. The influence on green product purchase intention (GPI) becomes stronger when it is supported by neural loyalty (NLG), which transforms rational analysis into predictable behaviors [43]. Careful evaluation of ecological benefits activates neural networks related to planning and executive control, but only repeated positive experiences can convert these evaluations into consistent purchasing decisions.
NLG functions as a binder between critical thinking and actual action. Rational evaluations of material traceability, sustainability certifications, or product quality become more consistent when they are associated with emotional satisfaction and previous favorable outcomes. Neuromarketing studies show that a consumer who receives an affective reward after choosing a green product tends to repeat that decision, reinforcing his loyalty at the neural level [14].
Theoretical analyses confirm that decisions based on cognitive processes have greater resistance when they are reinforced by pleasant and memorable experiences. The stability of purchase choices derives from the integration of logical reasoning in affective memory, which reduces the impact of external persuasive messages and competing offers [3,14]. Through this integration, the consumer develops a more predictable and environmentally oriented behavior, and the loyalty thus formed transforms cognitive preferences into repetitive behaviors capable of resisting contextual changes and market pressures. As a result, the following hypothesis is proposed:
Hypothesis 9 (H9). 
Neural loyalty to green products mediates the relationship between neurocognitive cognitive control and green product purchase intention.
Emotional involvement with environmental stimuli (EEE) generates strong affective reactions that influence purchase decisions. The impact of these emotions on green product purchase intention (GPI) is often mediated by neural loyalty (NLG). Repeating positive experiences associated with sustainable brands strengthens neural responses in areas responsible for reward and motivation, which transforms initial emotions into stable preferences. Wang et al. [33] demonstrate that the link between emotions and purchasing behavior is much more durable when supported by a neural loyalty mechanism.
EEE causes the consumer to associate a green product with moral values and personal satisfaction, but the effect of this association is fragile in the absence of reinforcement through recurrent experiences [16]. NLG functions as a mechanism that stores and amplifies these emotions, transforming them into a long-term attachment. Over time, this neural loyalty reduces reliance on temporary marketing stimuli and creates a stable relationship between the consumer and the brand [46,47].
The neuromarketing literature shows that as positive emotions and experiences accumulate, the link between EEE and GPI becomes more predictable. Neural loyalty acts as a filter that selects and prioritizes products associated with authentic environmental values, increasing the likelihood of repeat purchases. In the absence of this filter, decisions may be influenced by more aggressively promoted alternatives, even if they do not reflect the same sustainable standards [14]. Hence, the hypotheses are as follows:
Hypothesis 10 (H10). 
Neural loyalty to green products mediates the relationship between emotional involvement with green stimuli and purchase intention for green products.
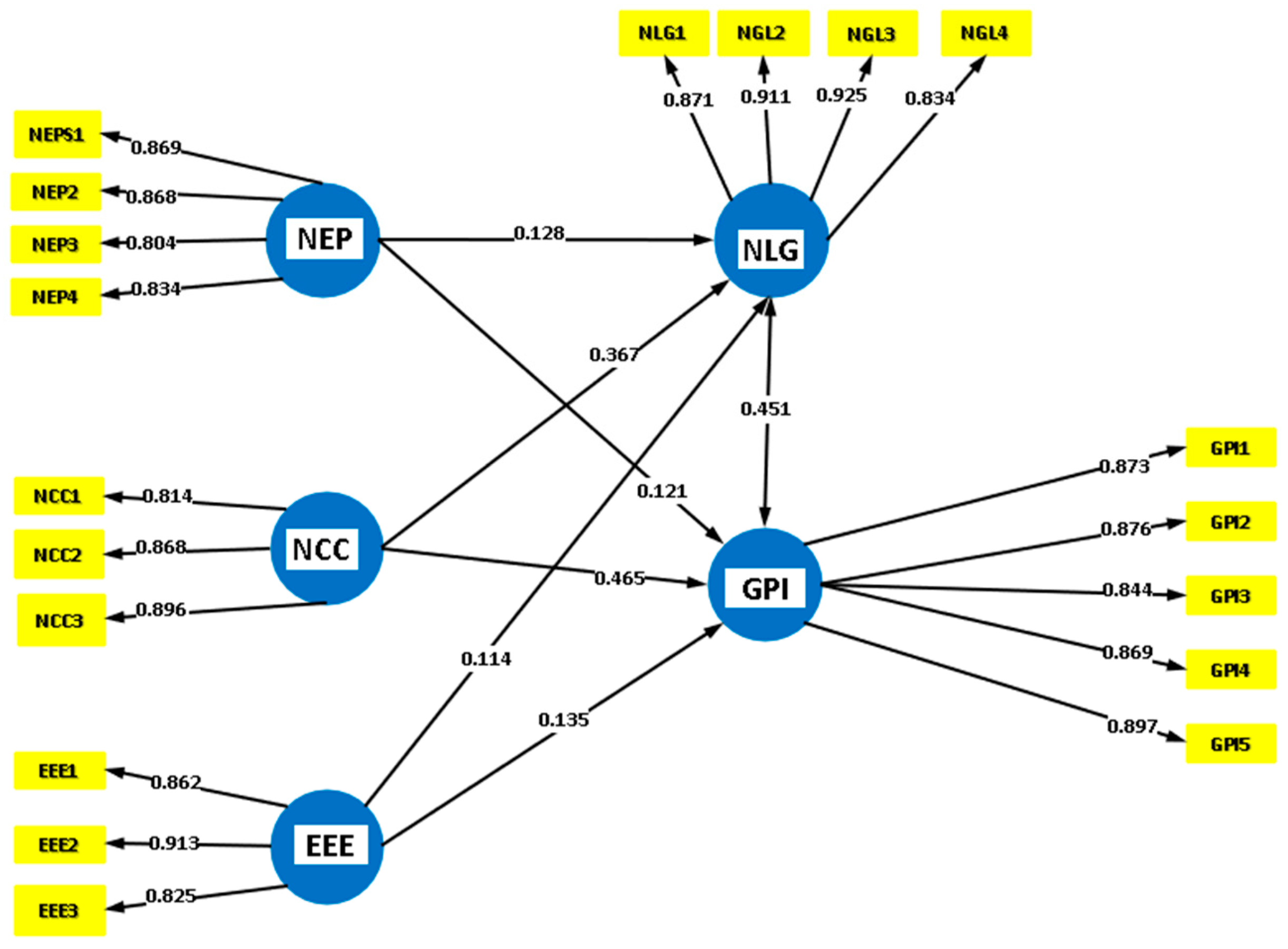
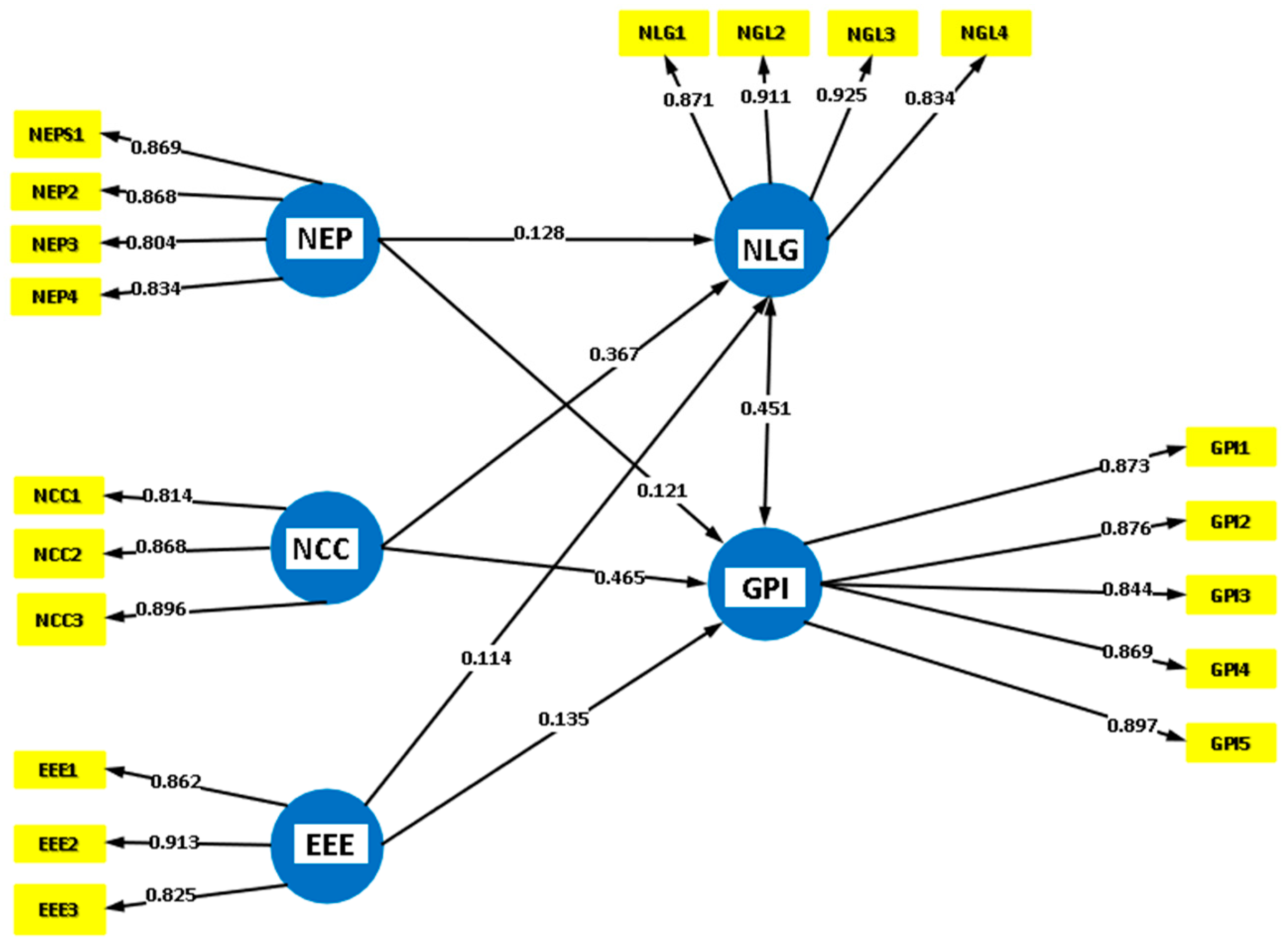
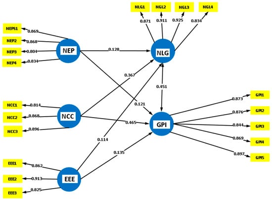
The proposed conceptual model, illustrated in Figure 1, integrates the neurocognitive and behavioral variables investigated in this study, aiming to highlight the direct and mediated relationships between emotional processes (NEP, EEE), cognitive control (NCC), neural loyalty (NLG), and purchase intention (GPI). The structure of the model reflects the hypotheses formulated based on the specialized literature and provides a synthetic picture of the mechanisms through which emotions and cognitions interact to influence green product purchasing decisions.
In addition to the direct relationships illustrated in Figure 1, the conceptual model integrates hypotheses H8–H10, which analyze the role of neural loyalty (NLG) as an intermediary mechanism between emotional and cognitive processes (NEP, NCC, EEE) and green product purchase intention (GPI). Hypotheses H8–H10 indicate that the influence of the NEP, NCC, and EEE variables on GPI is not limited to a direct impact but is partly transmitted through the strengthening of neural loyalty, which converts affective and rational reactions into consistent and predictable purchasing behaviors.

3. Research Methodology

The methodological framework of this study was designed to ensure a coherent alignment between the theoretical foundations of the neurocognitive model and its empirical validation. The approach integrates conceptual reasoning with quantitative analysis, enabling a systematic assessment of how emotional and cognitive mechanisms jointly determine consumers’ sustainable purchasing behaviors. In line with current standards in behavioral and marketing neuroscience, the research design combines theoretical modeling, operationalization of latent constructs, data collection through a structured instrument, and statistical validation using the Partial Least Squares Structural Equation Modeling (PLS-SEM) technique.

3.1. Research Design and Conceptualization Process

The central methodological goal of the research is to build and validate an integrated conceptual model that explains the relationships between neurocognitive processes and the intention to purchase green products, including emotional (NEP, EEE), cognitive (NCC) and intermediary variables (NLG) dimensions. The analysis aims to capture how unconscious emotions and rational evaluations contribute to the formation of neural loyalty and, implicitly, to the consolidation of the purchase intention.
A clear frame of reference was provided for the participants, designed to ensure the ecological relevance of the responses, the research being oriented towards representative categories of green products. These include organic food products (fruits, vegetables, certified organic dairy products), cosmetics and personal care products with natural ingredients, biodegradable detergents and cleaning solutions, compostable or recyclable packaging, as well as textiles made from ecological and renewable materials. The choice of the mentioned categories reflects the diversity of green offers on the market and allows the investigation of consumer perceptions of ecological characteristics in several areas of consumption.
The choice of the Partial Least Squares—Structural Equation Modeling (PLS-SEM) method was based on the complexity of the conceptual model, which includes both direct and mediated relationships between latent variables, as well as on the relatively moderate sample size (n = 276). Compared to Covariance-Based SEM (CB-SEM), PLS-SEM allows for robust estimation of formative and reflective-formative models, being more tolerant of non-normal distributions and deviations from sphericity assumptions. Unlike Confirmatory Factor Analysis (CFA), which focuses on validating the measurement structure, PLS-SEM simultaneously facilitates predictive analysis and testing of structural hypotheses, which is important for assessing neurocognitive influences on green product purchase intention. In addition, the method provides predictive relevance indicators (Q2) and mediated effects, which are more difficult to estimate precisely in other statistical frameworks.
The selection of green product categories was based on their relevance in recent neuromarketing research and the high frequency of consumer interaction with them [5,23]. Organic food products and natural cosmetics often trigger intense emotional reactions associated with perceptions of health, safety, and environmental protection. At the same time, biodegradable detergents or textiles made from ecological materials involve cognitive processes of evaluating long-term economic and ecological benefits. These categories allow for a detailed analysis of the interaction between emotional and rational processes, providing a complex framework for exploring the mechanisms that favor loyalty to sustainable brands.
The proposed methodology is based on a combination of empirically validated tools and established theories, such as dual processing theory [3] and neurocognitive perspectives on consumer behavior [36], and the structure allows for a holistic assessment of the internal processes that guide green purchasing decisions, ensuring a link between neurocognitive data and behavioral variables.
Testing the conceptual model and formulated hypotheses focused on green products from categories considered relevant to contemporary consumers, such as organic food, natural cosmetics, biodegradable detergents, and textiles made from ecological materials. The choice of these categories is justified by their frequency of use and their ability to generate both emotional reactions and rational assessments related to sustainability. By including these products, the analysis captures the affective (NEP, EEE) and cognitive (NCC) dimensions in a balanced way, facilitating an in-depth assessment of the neurocognitive mechanisms that influence loyalty and purchase intention.

3.2. Instrument Development and Operationalization of Constructs

The theoretical constructs included in the proposed model were defined and operationalized in accordance with both neurocognitive and behavioral perspectives on sustainable consumption. Their selection was grounded in prior empirical and conceptual research highlighting the complementary role of affective and cognitive mechanisms in shaping pro-environmental decisions. The five latent variables—neurocognitive emotional processing (NEP), neurocognitive cognitive control (NCC), emotional engagement with environmental stimuli (EEE), neural loyalty (NLG), and green purchase intention (GPI)—cover the full spectrum of internal mechanisms that link emotional reactions and rational evaluations to behavioral outcomes.
Each construct was adapted from validated scales used in neuromarketing and sustainability research, ensuring theoretical coherence and measurement validity. The theoretical constructs were defined and operationalized taking into account the selected green product categories—organic food, natural cosmetics, and biodegradable detergents—which simultaneously reflect the emotional and rational components of purchasing decisions. NEP and EEE capture the affective dimension of sustainable decision-making, focusing respectively on unconscious affective activations and empathic attachment to ecological stimuli. NCC represents the rational, deliberative dimension that guides the evaluation of sustainable attributes, while NLG reflects the consolidation of stable neurocognitive associations with green brands—an innovative mediating concept derived from studies in consumer neuroscience. Finally, GPI operationalizes the behavioral outcome, reflecting both declared and implicit intentions to purchase environmentally friendly products.
By integrating these constructs into a unified model, the study provides a multidimensional perspective that connects neurocognitive processes to behavioral manifestations of sustainability. Table 1 presents the operational definitions of each construct, along with their theoretical sources, offering a structured overview of the conceptual architecture underpinning the research.

3.3. Sampling Strategy and Characteristics of Respondents

The target population was composed of consumers active in the sustainable and ecological consumer goods market, selected to ensure diversity in terms of age, gender, educational level, and income. To guarantee representativeness and to minimize potential selection bias, a simple random probabilistic strategy was used, giving each participant an equal chance of being included in the study. The sample size was determined based on a power analysis, performed using G*Power software (version 3.1; Heinrich Heine University, Düsseldorf, Germany), which indicated a minimum of 250 respondents to detect a small effect size (0.05), at a significance level of 0.05 and a power of 0.80. To compensate for possible non-response, 345 questionnaires were distributed, with 276 complete and correct responses being validated.
Participants were recruited through Qualtrics Research Services [48], an internationally recognized platform for the quality of samples provided in scientific research. The questionnaire was built and administered by the author, and the platform was used exclusively for its distribution to individuals who met pre-established criteria (age, education, experience with sustainable products). The study included only respondents from Romania, Poland, and the Czech Republic, and the resulting structure reflects a balanced selection, coherent with the comparative objectives of the research. Informed consent was obtained electronically before the actual start of participation.
Data collection took place between April 2025 and June 2025, using a structured questionnaire distributed online and through face-to-face interviews, addressed to consumers interested in sustainable products. Participants were informed about the exclusively scientific purpose of the study and the voluntary nature of participation, and informed consent was obtained before completing the instrument. Of the total of 345 people contacted, 276 fully completed the questionnaire, which corresponds to a response rate of 80%, considered satisfactory for online and face-to-face research. This sample provides sufficient empirical data for statistical interpretations and for testing the validity of the proposed conceptual model. Among the respondents, 54% are women and 46% are men, indicating a balanced distribution from a gender perspective. Table 2 summarizes the demographic structure of the validated sample, highlighting the main characteristics of the respondents.
As can be seen in Table 2 regarding age, 33% of the participants fall into the 26–35 age group, and 27% are between 18 and 25 years old. A percentage of 25% is represented by people aged between 36 and 45 years old, and 15% are over 45 years old. The analysis of the educational level shows a predominance of respondents with university education (61%), followed by those with postgraduate studies (27%) and those with secondary education (12%).
The research instrument was designed to measure the relevant theoretical constructs (NEP, NCC, EEE, NLG, and GPI) and to collect relevant demographic information from the respondents. The questionnaire was structured in two sections: the first part targeted items related to neurocognitive and behavioral dimensions, and the second included questions on socio-demographic variables (gender, age, educational level, and income). Each item was rated on a 5-point Likert scale (1 = “strongly disagree” to 5 = “strongly agree”), which allowed participants’ perceptions and attitudes to be quantified comparably. The constructs did not only capture general affective tendencies but also specific emotions operationalized through validated scales. For example, neurocognitive emotional processing (NEP) included items designed to reflect curiosity and empathy triggered by ecological stimuli, while emotional engagement with environmental stimuli (EEE) captured affective responses such as pride, compassion, and moral satisfaction.
The research instrument was pretested on a pilot sample of 30 respondents to verify the clarity of wording and the conceptual coherence of the items. The feedback obtained led to the adjustment of some ambiguous terms and the elimination of two redundant questions, ensuring a logical structure that was easy for participants to interpret. Inter-rater consistency was validated by consulting three experts in neuromarketing and cognitive psychology, who rated each item in relation to its theoretical relevance and the degree of coverage of the latent constructs (NEP, NCC, EEE, NLG, GPI). This stage strengthened the content validity of the questionnaire, guaranteeing that the variables faithfully measured the proposed theoretical concepts.
To ensure content validity, the items were adapted from previous studies established in the neuromarketing and sustainable marketing literature [10,11,13,14,28,49], being reviewed by a panel of three academic experts in the field. Following a pre-test with 20 respondents, the instrument was adjusted to eliminate ambiguities and optimize the clarity of the formulations. Table 3 presents the complete list of items used, grouped by each latent construct, providing a detailed picture of how the variables were operationalized.

3.4. Analytical Procedures and Model Evaluation

The statistical analysis was performed using a combination of descriptive and inferential techniques, with the aim of validating the theoretical constructs and testing the relationships proposed in the conceptual model. Initial data processing was performed in IBM SPSS Statistics software (version 26; IBM Corp., Armonk, NY, USA), calculating indicators of central tendency, dispersion, and normality tests to assess the basic structure of the data set and identify possible extreme values. Subsequently, to validate the constructs and assess the relationships between the latent variables, SmartPLS software (version 4; SmartPLS GmbH, Oststeinbek, Germany) was used, which allows the application of the variance-based structural equation modeling technique (PLS-SEM). This method is considered suitable for research with complex models and moderate sample sizes due to its robustness to non-normal distributions and the ability to estimate direct and mediated relationships simultaneously. The reliability and convergent validity of the constructs were verified by calculating the Cronbach’s Alpha coefficient, composite reliability (CR), and average variance extracted (AVE). The literature recommends minimum thresholds (α > 0.70; CR > 0.70; AVE > 0.50) to assess the internal consistency and representativeness of each construct. Discriminant validity was tested using the Fornell-Larcker criterion and cross-factor loadings analysis, ensuring that each latent dimension is distinct.
The structural model was tested using the bootstrapping method with 5000 resamples to estimate the statistical significance of the path coefficients. This procedure allows the assessment of the robustness of the hypothesized relationships by providing the t-statistic and p-value values associated with each path in the model. The structural model was built based on hypotheses H1–H10, which were verified by analyzing the direct and mediated relationships between the latent constructs (NEP, NCC, EEE, NLG, and GPI).
The overall quality of the model was assessed by the coefficients of determination (R2), which indicate the proportion of variance explained by the dependent variables, as well as by the Stone-Geisser Q2 values obtained by the blindfolding procedure, used to measure the predictive relevance of the model. To check for the absence of collinearity, the VIF (Variance Inflation Factor) values of the predictors were examined, remaining below the threshold of 5, as recommended in the methodological literature. The effect size (f2) was also analyzed for each causal relationship, providing information on the relative importance of each predictor in explaining the dependent variables.
For each mediation hypothesis, the corresponding path coefficients and confidence intervals generated by bootstrapping were analyzed. The mediated effect was considered significant if the 95% confidence interval did not include the value zero. In addition, the proportion of the indirect effect (VAF—Variance Accounted For) was calculated, which indicates the extent to which the relationship between the predictor and the dependent variable is explained by the mediation mechanism. A VAF value between 20% and 80% suggests partial mediation, and values above 80% indicate complete mediation.

4. Results

In order to validate the proposed conceptual model and to ensure the internal coherence of the theoretical constructs, the research instrument was subjected to a rigorous two-stage statistical evaluation process. The analysis followed the logic of Partial Least Squares—Structural Equation Modeling (PLS-SEM) and was structured as follows: first, the verification of the measurement model, and second, the evaluation of the structural model and hypothesis testing. This structure allows for a clear distinction between the validation of the constructs and the testing of the proposed causal relationships.

4.1. Assessment of Construct Validity and Measurement Reliability

Convergent validity was assessed through AVE (Average Variance Extracted) values, all exceeding the minimum threshold of 0.50, which confirms that the selected items explain an adequate proportion of the variability of the constructs. The summarized results are presented in Table 4, which highlights the reliability and validity indicators for the NEP, NCC, EEE, NLG, and GPI variables.
The values presented in Table 4 indicate a high internal consistency of the instrument used. The Cronbach’s Alpha coefficients range between 0.869 and 0.925, exceeding the minimum recommended threshold of 0.70, which confirms the consistency of the responses for each construct. Composite Reliability (CR) has values ranging from 0.902 to 0.978, highlighting an adequate convergence of the items around the measured concept. The AVE values exceed the critical threshold of 0.50, which indicates a satisfactory proportion of the variance explained by the indicators. In addition, the low VIF values (<5) suggest the absence of the multicollinearity phenomenon, which strengthens confidence in the robustness of the analyzed constructs.
To assess the discriminant validity, the cross-factor loadings and the Fornell–Larcker criterion were analyzed. All values indicated a clear separation between the constructs, according to the recommended thresholds. Table 5 presents the factor loading values for each item within the constructs.
Table 5 summarizes the factor loadings for the items associated with the NEP, NCC, EEE, NLG, and GPI constructs. The values corresponding to each item on its own construct exceed the threshold of 0.79, indicating a strong correlation between the items and the measured latent dimension. The remaining loadings, associated with other constructs, are significantly lower, which supports discriminant validity. The distribution of values confirms that each set of items faithfully reflects the theoretical concept in question, without conceptual interference or overlaps that could compromise the structural clarity of the model. The discriminant validity of the constructs was verified by the Fornell–Larcker criterion, which compares the AVE radicals of each construct with its correlations with the rest of the latent variables.
The values obtained confirm that each construct is more closely related to its indicators than to any other construct in the model. For clarity, Table 6 presents the Fornell–Larcker matrix, highlighting the differences between the values on the diagonal and the correlations between the variables.
The results in Table 6, obtained by applying the Fornell–Larcker criterion, show that the square roots of the AVE (diagonal values) are superior to the correlations between constructs (off-diagonal values), and each investigated construct manages to capture a unique conceptual dimension, without significant overlaps, which confirms the clarity of the theoretical differentiation and the solidity of the discriminant validity. For example, the value of 0.901 for NLG is higher than its correlations with NEP (0.763), NCC (0.778), EEE (0.786), and GPI (0.718). Similarly, GPI records a diagonal value of 0.864, exceeding all its correlations with the other constructs. This profile supports the clear distinction between the analyzed concepts and confirms the structural coherence of the measurement model.
For an additional examination of the discriminant validity, the Heterotrait–Monotrait Ratio (HTMT) analysis was applied. All HTMT values are below the threshold of 0.85, indicating that the constructs measure distinct and conceptually coherent dimensions. The HTMT indicators for each pair of latent variables are summarized in Table 7.
Table 7 summarizes the values of the Heterotrait–Monotrait (HTMT) ratio, all of which are below the threshold of 0.90, indicating a clear conceptual separation between the constructs. Values ranging from 0.772 (NEP–NCC) to 0.864 (NCC–EEE) reflect moderate correlations, compatible with high discriminant validity, without indicating significant overlap between the latent dimensions. The level of these associations supports the idea that each construct measures a distinct aspect of the neurocognitive processing involved in the purchase intentions of green products. Correlating the HTMT results with those in the Fornell–Larcker matrix and the factor loadings reinforces the structural validity of the model and the robustness of the metrics used.
The analysis of Fornell–Larcker values and HTMT ratios confirms that the emotional variables (NEP, EEE), the cognitive variables (NCC), and the neural loyalty (NLG) are distinct but interconnected dimensions within the conceptual model. This statistical differentiation allows for the rigorous interpretation of the relationships between the constructs and provides a solid basis for testing the formulated hypotheses. The relevance of these results lies in the fact that discriminant validity ensures that any influence subsequently identified in the structural model is genuine and not a consequence of conceptual overlaps between the variables.

4.2. Structural Model Estimation and Hypothesis Validation

After confirming the validity and reliability of the measurement model, the structural model was estimated to test the hypothesized causal relationships between the latent variables and to provide empirical answers to the four research questions (RQ1–RQ4).
The coefficient of determination (R2) for Green Product Purchase Intention (GPI) was 0.68, indicating that 68% of the variance in green purchase intention is explained by the emotional (NEP, EEE), cognitive (NCC), and intermediary (NLG) variables. Similarly, the R2 for Neural Loyalty (NLG) was 0.72, confirming the strong predictive capacity of emotional and cognitive processes in forming loyalty towards sustainable brands. Furthermore, the Stone–Geisser Q2 values obtained through the blindfolding procedure were all positive (Q2 > 0), confirming that the model has predictive relevance and avoids overfitting.
These results provided a solid foundation for testing the structural relationships proposed in the conceptual model. Next, the analysis of causal paths between variables is summarized in Figure 2, which illustrates the regression coefficients obtained through PLS-SEM and their statistical significance.
The direct effects of NEP, NCC, and EEE on NLG and GPI were positive and significant, confirming the role of emotions and cognitions in stimulating sustainable purchasing behavior. Neural loyalty (NLG) proved to be an important mediator in the relationship between emotional and cognitive variables and green purchasing intention (GPI).
The analysis of structural relationships confirms the validity of the formulated hypotheses, highlighting significant connections between the variables included in the model. Table 8 summarizes the β coefficients corresponding to each hypothesis, together with the t and p values, showing that all the tested relationships comply with the significance criteria recommended in the specialized literature. The distribution of the obtained values validates the current approach and highlights the function that neural loyalty has as an intermediary mechanism in the connection between neurocognitive processes and green purchasing behaviors.
The data suggest that neurocognitive emotional processing (NEP) has a positive effect on neural loyalty towards green products (H1: β = 0.128), suggesting that spontaneous affective reactions to green stimuli reinforce the formation of stable preferences for sustainable brands.
At the same time, neurocognitive cognitive control (NCC) positively influences neural loyalty (H2: β = 0.367), confirming that rational evaluations, supported by the analysis of green benefits, contribute to the consolidation of a loyalty relationship with green products. Emotional involvement towards green stimuli (EEE) has, in turn, a direct and significant impact on neural loyalty (H3: β = 0.114), highlighting the power of empathy and emotional attachment in responsible purchasing decisions.
The results also indicate that NEP (H4: β = 0.121), NCC (H5: β = 0.465), and EEE (H6: β = 0.135) exert direct influences on green product purchase intention (GPI), which highlights the fact that both emotional reactions and deliberative processes contribute to sustainable decisions. Importantly, discrete emotions appear to be stronger predictors than general attitudes. Curiosity fosters openness to novel eco-friendly products, pride consolidates moral satisfaction after sustainable choices, and nostalgia reinforces attachment to ecological values [18,19,29].
Neural loyalty (NLG) has a strong positive effect on purchase intention (H7: β = 0.451), indicating that neurocognitively reinforced preferences translate into firm behavioral intentions. These results confirm that neural loyalty acts as the central mechanism through which emotions are converted into stable and repetitive behaviors, transforming short-term affective reactions into consistent, sustainable purchasing patterns [49].
A significant aspect is the mediating role of neural loyalty in the relationship between emotional and cognitive processes and purchase intention. Thus, NLG mediates the link between NEP and GPI (H8: β = 0.058), between NCC and GPI (H9: β = 0.165), as well as between EEE and GPI (H10: β = 0.051). Convergent data analysis suggests that, in the absence of an implicit fidelity mechanism, the interaction between emotional and rational dimensions fails to generate sufficiently robust and repetitive purchasing behaviors, being rather contingent on contextual stimuli and external variables.
Overall, the results show that specific emotions—curiosity, pride, empathy, and nostalgia—are not peripheral influences but fundamental antecedents that, once reinforced through neural loyalty, drive sustainable purchase intentions more effectively than cognitive evaluations alone.

5. Discussion

The analysis not only reconfirms the validity of theoretical perspectives already established in the study of sustainable consumption behavior but also proposes a structured mediation scheme in which neurocognitive mechanisms function as a conversion vector between contextual exposure to ecological stimuli and the reconstruction of behavioral intention. By delineating how affective reactions and cognitive processes translate value and normative pressures into decision-making patterns, a deeper understanding of the internal dynamics that support the conscious choice of green products is outlined.
The results contribute to defining a coherent interpretative framework regarding the mechanisms through which neurocognitive activation supports the formation of purchase intention in a context marked by cultural and ecological transformations. Although the current approach has general valences, the geographical context of the study adds a significant applicative dimension. Romania, Poland, and the Czech Republic represent emerging economies in Central Europe where sustainability concerns are gaining increasing visibility but are still marked by structural challenges related to environmental education, public policies, and the maturity of the green market. In this sense, the research results provide clues about how sustainable loyalty can be built even in contexts where ecological values are not fully internalized but where neurocognitive activation can generate stable behavioral changes.
Beyond the statistical validation of the structural relationships between constructs, implications can be drawn regarding how emotional reaction, cognitive deliberation, and loyalty reconfiguration intersect in the formation of sustainable consumption decisions. Regarding the affective dimension, the data suggest that simple exposure to messages or symbols with ecological content does not automatically generate restructuring of purchase intention. Unlike models that assume a direct and univocal influence of exposure, the results show that its effect depends on the internal coherence of the value system and the capacity of neurocognitive processes to transform affective signals into stable representations. Emotion thus functions as a catalytic factor, the effects of which become visible only when it is activated in a neural framework prone to integration [49].
These findings are also consistent with studies on discrete emotions in consumer behavior. Curiosity may explain the exploratory openness toward novel eco-friendly products, while pride reinforces the moral satisfaction that sustains pro-environmental choices [13,18,19]. Nostalgia can further stabilize sustainable preferences by linking them to collective and personal memories of ecological values, whereas empathy remains a central affective pathway connecting consumers to nature and future generations [29,33]. By integrating these specific emotions into the interpretation of results, our model not only accounts for general affective processing but also highlights how distinct emotional antecedents shape long-term loyalty to green products.
In this context, internal value alignment becomes a predictive indicator of how sustainable messages are received and processed. This alignment implies coherence between self-identity, individual priorities, and the willingness to integrate affective signals into everyday decisions. However, this construct must be distinguished from simple declarative intention, which reflects contextual conformity rather than authentic internalization. Even though there is a degree of interdependence, the two operate at different levels: one implies stable value processing, and the other indicates situational positioning with respect to norms. Recognizing the distinction contributes to a more nuanced understanding of how affective reaction becomes sustained behavior.
A third dimension investigated is the social and normative context. Pressures generated by public discourse, ecological regulations, or community expectations indirectly influence the activation of decision-making structures related to green consumption. In such situations, the choice of sustainable products does not occur as a one-time reaction but as an adaptive strategy aimed at maintaining value coherence and decision-making capacity in an unstable and prescriptive environment. Thus, adaptation represents not a passive reaction but an active mechanism of cognitive and affective reconfiguration shaped by a constantly transforming normative framework and by contextual cues that, as behavioral economics shows, guide sustainable choices through normative framing rather than purely rational deliberation [2,11,20,49].
The indirect influence identified in the analysis contradicts the classical perspectives of behavioral adoption models, which assume a direct and linear impact of contextual pressure on the decision. The results indicate that contextual dynamics do not act in isolation but manifest themselves through mediated constructs, such as internal loyalty stabilized by affective exposure and repetitive reasoning. This nuance contributes to the expansion of the theoretical framework regarding the sustainable purchase decision by empirically validating a stepwise mediation process, rarely quantified and often only assumed.
The most striking effect in the model is associated with the impact of consolidated loyalty on the decisional structure and the reorganization of the purchase intention. The highlighted relationship suggests that affective-cognitive decisions influence not only the content of the choice but also the internal architecture in which the intention is generated and sustained. Decision practices shaped by repetitive neural activation contribute to the restructuring of the way in which information is filtered, interpreted, and transposed into concrete choices.
Viewed through this filter, emergent loyalty becomes an integral part of a broader transition: from a reactive model of consumption, characterized by impulse and contextual conformity, to a model oriented towards anticipation, consistency, and value alignment. More specifically, the model demonstrates that affective influence does not only generate short-term emotional involvement but also functions as a translation layer between internal pressures and the external manifestation of purchasing behavior. The intermediary function thus identified differentiates the analyzed scheme from previous models in which loyalty was reduced to a simple conditioned response or superficial attachment.
In operational terms, the mediation mechanism works as follows: affective activation and rational evaluation—triggered by ecological stimuli and supported by social pressures—influence the decision to form a stable attachment to sustainable products. This loyalty, in turn, supports recurring decisions, such as the predictable selection of certain brands, increasing price tolerance in favor of sustainability, and maintaining behavior even in conditions of contextual change. Decisions thus modeled lead to concrete transformations in stated preferences and actual choices in the consumer environment.
The analytical framework supports an integrative interpretation of the sustainable purchase decision, in which internal influences and contextual pressures do not act separately but interact in an interdependent manner. The interaction between emotional reaction, rational evaluation, and environmental stimuli generates the background in which neural fidelity becomes active, and the decision-making process is structured beyond a reactive logic specific to unidimensional exposure. Instead of a simplified interpretation focused on contextual determinism, the analysis highlights how internal structures transform external exposure into sustained action.
The statistically validated relationships between affective activation, cognitive processing, and consolidated fidelity support the positioning of neurodecisional maturity as a key element in triggering consistent purchasing behaviors. The results extend this framework by highlighting the fact that affective availability and rational information are not sufficient to activate the decision in the absence of an internal mechanism that converts them into a stable preference [49]. The mediating function exercised by neural fidelity transforms the idea of value adaptation from a theoretical premise into a quantifiable dynamic.
In relation to the literature that identifies bottlenecks in reactive decision chains—especially those marked by cognitive rigidity or the absence of emotional flexibility—the current model offers a complementary perspective. The results show that decision support generated by neurocognitive processes allows overcoming these bottlenecks through mental simulation, flexible allocation of attention, and behavioral reconfiguration supported by emotional feedback. These mechanisms directly respond to the limitations identified in studies on the lack of agility in decision-making and propose a strategic functionality for affective-cognitive systems in activating adaptive capacity. Overall, the results obtained not only reconfirm the validity of previous frameworks on loyalty to ecological values but also contribute to their extension by integrating a layer of mediation—internal fidelity—through which value alignment and contextual exposure are transformed into repeatable choices. In this way, loyalty is no longer treated as a simple declarative affinity but as a functional bridge between intention and behavior, between ecological signal and coherent action.
The findings are also in line with recent results that emphasize the dependence of sustainable behavior on cognitive preparation, affective support, and the recurrent integration of value signals in everyday decisions. Other research suggests that the impact of ecological exposure is significantly amplified when it is supported by neurocognitive capabilities and an internal orientation towards coherence and learning [2,11,20,43,49]. The present study confirms these directions and develops them, showing that the influence of internal processing on the purchase decision becomes active under conditions in which there is both affective alignment and contextual pressure—a component conceptualized here as the “neurocognitive transformation environment”.
In parallel, previous research in the area of sustainable decisions has highlighted that behavioral flexibility does not derive from access to information or from the automaticity of the reaction, but from the capacity of the decision-making system to learn, evaluate alternatives, and maintain coherence under conditions of uncertainty [1,42]. The current findings support this perspective, especially by demonstrating that simple emotional activation does not produce significant effects without integration into a decision-making system capable of supporting scenario evaluation and self-regulation of behavior. In this vein, the proposed model quantifies the relationship between neurocognitive support and behavioral transformation, highlighting the mediation exerted by internal and contextual variables.
From a complementary perspective, the three lines of investigation formulated within this study reflect an emerging concern in the analysis of sustainable consumption behavior: how are purchase decisions structured when emotional and cognitive processes manifest themselves at deep, sometimes non-conscious levels? In a context where green choices can no longer be explained solely by statements of intention or by simple exposure to green messages, a reconstruction of the way in which affective reactions, cognitive evaluations, and loyalty mechanisms converge in the decision-making process is required.
Addressing RQ1, the study examines the influence of unconscious emotional processes on the formation of purchase intentions for green products. The investigation focuses on identifying how nonverbal affective activations, not rationally supervised, contribute to shaping the predisposition to choose sustainable products. The emphasis falls not on the conscious expression of preference but on the subtle emotional pathways that precede the formulation of the intention. These results are consistent with prior neuromarketing findings that emphasize the unconscious affective determinants of sustainable choice [10,11,36], reinforcing the dual-process perspective outlined in the literature.
On the other hand, RQ2 explores the interaction between cognitive mechanisms and emotional stimuli. It explores how rational, reflective analysis connects with the affective reaction to generate loyalty towards green brands. The working hypothesis argues that loyalty to a sustainable brand is not just the result of a stable attitude but is constituted by a balance between reasoning and emotion—between logical evaluation and affective affiliation. This finding aligns with prior research that identifies the interplay between reflective cognition and affective engagement as a driver of brand commitment [3,14,28,41].
Finally, RQ3/RQ4 focus on the contribution of neural loyalty in mediating the relationship between emotion, cognition, and purchase intention. In this sense, loyalty is not analyzed as a simple declarative preference but as a form of internal consolidation, supported by the repetition of affective experiences and their integration into stable cognitive representations. The extent to which this type of loyalty acts as a decision-making interface, transforming fragmented reactions into sustained behaviors, is investigated. The mediating role of neural loyalty observed here confirms and extends earlier theoretical propositions regarding the transformation of affective activation into consistent behavioral patterns [7,8,49].
The findings support the idea that sustainable purchasing decisions involve much more than the simple recognition of an ecological message. Affective-cognitive dynamics generate an internal architecture in which choices are articulated based on neural learning mechanisms, accompanied by contextual adaptation and emotional learning. Thus, green consumption does not result exclusively from declared beliefs but from a complex processing system in which affect, reason, and experiential repetition merge into recurrent choices.
For a more nuanced understanding of this process, an extension of the investigation into how these mechanisms evolve is required. Affective reactions can undergo adaptations depending on the socio-cultural context, exposure to new information, or the dynamics of personal identity. A longitudinal perspective could clarify to what extent neural fidelity stabilizes and how it influences the consistency of ecological behavior.
Another direction for further study concerns the differences between the sustainability messages promoted by brands and the actual experience of consumers. Terms such as “eco,” “green,” or “sustainable” may have an initial affective impact, but their effect depends on the congruence with internal values and the perceived legitimacy of the purchase action. It remains to be further investigated whether these concepts are internalized or remain at the level of a passing reaction.

6. Conclusions

The present research aimed to investigate how unconscious emotional processes, cognitive factors, and neural loyalty mechanisms converge to generate purchase intentions for green products. Through an empirically validated structural model, the research demonstrates that consolidated internal loyalty acts as an essential mediating mechanism between affective and rational dimensions, providing an integrated framework through which emotional exposure and cognitive processing are transformed into sustainable consumption behavior.
The results suggest that the intention to purchase green products is not determined exclusively by rational factors or simple isolated affective activations but is shaped in an interactive system in which loyalty formed through repetition and value congruence becomes the connecting element. The clear distinction between spontaneous emotional reaction, deliberative evaluation, and the structure of loyalty allows for a deeper understanding of the sustainable purchase decision in a context marked by social uncertainty, ecological pressures, and the intensification of individual responsibility.

6.1. Practical Implications

The results offer clear directions for marketers, policymakers, and institutions seeking to promote sustainable behavior. The findings demonstrate that emotional engagement—particularly empathy, pride, and moral satisfaction—plays a central role in reinforcing long-term consumer commitment when integrated with rational evaluation and loyalty mechanisms. Marketing strategies for green products should therefore go beyond purely rational appeals and integrate emotionally resonant narratives that connect sustainability with consumers’ identities, values, and perceptions of moral responsibility.
To ensure lasting impact, sustainability messages must be coherent, credible, and embedded within persuasive storylines that balance emotional proximity and rational validation. Policymakers can translate these insights into behavioral interventions—such as eco-labeling programs, fiscal incentives for sustainable companies, or public campaigns that build emotional resonance around environmental responsibility rather than relying solely on normative persuasion.
At the macro level, the findings provide guidance for the development of coherent public policies aimed at stimulating sustainable purchasing and reducing the intention–behavior gap. By clarifying the internal psychological mechanisms that foster loyalty toward green products, this study supports the creation of integrated strategies that combine education, regulatory measures, and community-based initiatives to strengthen collective ecological awareness. Governmental and non-governmental organizations can thus align environmental objectives with behavioral insights, transforming sustainability policies into emotionally engaging experiences that foster long-term commitment rather than situational compliance.
From a corporate standpoint, companies can leverage these insights to design marketing programs that align ecological benefits with intrinsic motivations, turning sustainability pressures into strategic opportunities. Public–private partnerships can use these findings to coordinate interventions that combine economic incentives with emotional education, facilitating the diffusion of pro-environmental norms across markets. Moreover, digital analytics tools can be adapted to capture consumers’ emotional engagement and cognitive processing, allowing for personalized communication strategies aligned with their decision-making profiles.
Taken together, these findings underscore that sustainable behavior cannot be externally imposed through prescriptive communication or regulatory enforcement. Instead, it must be cultivated internally through the integration of affective, cognitive, and loyalty-based mechanisms that transform sustainability from a rationally motivated choice into an emotionally meaningful and consistently enacted behavior.

6.2. Theoretical Contributions

From a theoretical perspective, the study advances the understanding of sustainable consumption by integrating neurocognitive mechanisms into behavioral decision models. The introduction of neural loyalty as a mediating construct provides a conceptual bridge between affective activation and rational evaluation, explaining how transient emotional stimuli are transformed into stable, repeatable purchasing patterns. This interpretation reconceptualizes loyalty not as a static post-purchase attitude, but as a dynamic learning process shaped by recurrent emotional and cognitive reinforcement.
The results extend dual-process theories by showing that sustainable decisions emerge from the continuous interaction between affective and cognitive systems, dynamically regulated through internal coherence and neural adaptation. This perspective positions sustainable choice as an emergent property of balanced neurocognitive processing rather than the outcome of isolated emotional or rational impulses. The model thus enriches theoretical frameworks in consumer psychology and sustainability research by emphasizing that consistency in ecological behavior derives from the integration of emotional engagement, cognitive control, and neural reinforcement.
Furthermore, the study contributes to bridging the gap between behavioral and neurocognitive approaches to sustainability. It provides empirical evidence for the mediating function of neural loyalty in transforming emotional and cognitive activations into long-term behavioral intentions. This conceptualization expands the boundaries of sustainable marketing theory by demonstrating that behavioral consistency depends not only on external motivation but also on internalized neurocognitive learning mechanisms.
Finally, the research opens promising avenues for future investigation. It invites the integration of neurophysiological techniques (such as EEG, fMRI, or eye-tracking) with traditional behavioral methods to capture how discrete emotions and cognitive evaluations shape loyalty and decision-making in real time. The proposed framework also offers a foundation for cross-disciplinary inquiry linking neuroscience, psychology, and sustainability studies—advancing a comprehensive understanding of how values, emotions, and cognition interact to drive responsible consumer behavior.

6.3. Limitations and Future Research

The proposed analytical approach is part of a methodological framework with well-defined delimitations, the explanation of which contributes to strengthening a critical perspective on the validity of the results. One of the relevant constraints is the transversal nature of the data used. The information was obtained in a single temporal stage, which restricts the model’s ability to capture the phenomena of continuity or gradual transformation in terms of the internalization of ecological values and the formation of sustainable purchase intention. The psychological processes involved in the consumption decision, especially those related to the sedimentation of loyalty, often develop cumulatively, requiring a longitudinal perspective to be fully understood.
In addition, the study was based exclusively on respondents from Romania, Poland, and the Czech Republic, which, although offering regional coherence and a reasonable degree of cultural diversity within Central Europe, may restrict the generalizability of the results to other socio-cultural contexts or emerging economies. Extending the investigation to more diverse geographical areas could strengthen the transnational applicability of the proposed model.
Another limitation results from the model’s focus on variables measurable through self-reporting, with an emphasis on affective, cognitive, and declarative loyalty dimensions. Beyond the relevance of these elements, there are subtle factors, difficult to operationalize in a standardized way, that can constantly influence purchase intentions and behaviors. These include the informal normative climate, latent social influences, the level of real exposure to sustainability stimuli, and the congruence between personal values and the messages transmitted by green brands.
Nevertheless, although the present research relies on self-reported data, the proposed conceptual framework represents a step toward the integration of behavioral and neurophysiological measures. Future studies could complement declarative responses with objective indicators, such as eye-tracking, EEG, or fMRI, to validate how specific emotions and cognitive processes translate into loyalty and sustainable purchasing behavior.
At the same time, control variables regarding the socio-demographic characteristics of the participants, previous experience in relation to sustainable consumption, or the level of ecological literacy were not introduced in the construction of the model. The absence of these elements may limit the explanatory capacity of the model, especially in contexts where differences in cultural capital or information access generate significant variations in the way of relating to ecological products.
For a theoretical and empirical consolidation of the proposed research direction, several viable trajectories are outlined. Extending the investigation to consumer categories from diverse cultural and economic backgrounds can contribute to testing the robustness of the identified relationships. Also, the integration of latent variables that reflect value identification patterns or the intensity of prosocial motivation could refine the interpretation of the results and clarify the intimate springs of loyalty towards sustainable products.
Another relevant direction aims to explore decision-making processes through qualitative methods, capable of capturing subjective dimensions less accessible through quantitative instruments. Semi-structured interviews, narrative analysis, or think-aloud techniques can reveal the internal dynamics of the interaction between emotion, rationalization, and choice, providing a contextualized and deep understanding of the mechanisms investigated.
Beyond these aspects, future research should complement the current neurocognitive framework with a monetary economic analysis. Integrating variables such as perceived cost, price sensitivity, and cost–benefit evaluation into the model would clarify how financial considerations interact with cognitive and emotional pathways in shaping sustainable purchase intentions. This extension is particularly relevant for emerging economies, where price remains a decisive factor in green product adoption.
In the medium term, a reconstruction of the model in a longitudinal version would allow observing how the intention to purchase sustainably evolves in relation to the accumulation of experiences, changes in context, or adaptation to new collective norms. Such a research direction would facilitate the transition from static explanations to a processual understanding of the formation of ecological behavior, in which emotion, cognition, and loyalty dynamically converge in the architecture of the individual decision.

Author Contributions

Conceptualization, I.O.; methodology, I.O., M.P., M.H.H., D.A.M. and M.C.U.; software, I.O.; validation, I.O., M.P., M.H.H., D.A.M. and M.C.U.; formal analysis, I.O., M.P., M.H.H., D.A.M. and M.C.U.; investigation, I.O., M.P., M.H.H., D.A.M. and M.C.U.; resources, M.P. and D.A.M.; data curation, I.O., M.P. and D.A.M.; writing—original draft preparation, I.O. and D.A.M.; writing—review and editing, I.O.; visualization, I.O. and D.A.M.; supervision, I.O.; project administration, I.O. All authors have read and agreed to the published version of the manuscript.

Funding

This research received no external funding.

Institutional Review Board Statement

The study involved only anonymous and voluntary questionnaires, did not collect any personal or sensitive data, and entailed no physical, psychological, or social risks for participants. According to Romanian legislation, such research is considered minimal-risk and therefore eligible for exemption from formal ethical review, provided that general ethical principles and informed consent procedures are observed. All procedures performed in the study fully comply with the principles of the Declaration of Helsinki and the EU General Data Protection Regulation (GDPR–Regulation (EU) 2016/679).

Informed Consent Statement

Informed consent was obtained from all subjects involved in the study.

Data Availability Statement

The raw data supporting the conclusions of this article will be made available by the authors on request.

Conflicts of Interest

The authors declare no conflicts of interest.

Abbreviations

The following abbreviations are used in this manuscript:
PLS-SEMPartial Least Squares—Structural Equation Modeling
fMRIfunctional Magnetic Resonance Imaging
EEGElectroencephalography
NEPNeurocognitive Emotional Processing
NCCNeurocognitive Cognitive Control
EEEEmotional Engagement with Environmental Stimuli
NLGNeural Loyalty
GPIPurchase Intention for Green Products
CB-SEMCovariance-Based Structural Equation Modeling
CFAConfirmatory Factor Analysis
CRComposite Reliability
AVEAverage Variance Extracted
VIFVariance Inflation Factor
VAFVariance Accounted For
HTMTHeterotrait–Monotrait Ratio

References

  1. Sangari, N.; Khamseh, P.M. Green concept of neuromarketing: Bibliometric review of sustainability and consumer neuroscience. Green Financ. 2023, 5, 392–430. [Google Scholar] [CrossRef]
  2. Biswas, A.; Roy, M. Green products: An exploratory study on the consumer behaviour in emerging economies of the East. J. Clean. Prod. 2015, 87, 463–468. [Google Scholar] [CrossRef]
  3. Kahneman, D. Thinking, Fast and Slow; Farrar, Straus and Giroux: New York, NY, USA, 2011. [Google Scholar]
  4. Nguyen, P.H. Quantitative insights into green purchase intentions: Moderating roles and behavioral drivers. Cogent Bus. Manag. 2023, 10, 2253616. [Google Scholar] [CrossRef]
  5. Yu, S.; Zhong, Z.; Zhu, Y.; Sun, J. Green Emotion: Incorporating Emotional Perception in Green Marketing to Increase Green Furniture Purchase Intentions. Sustainability 2024, 16, 4935. [Google Scholar] [CrossRef]
  6. White, K.; Habib, R.; Hardisty, D.J. How to SHIFT consumer behaviors to be more sustainable: A literature review and guiding framework. J. Mark. 2019, 83, 22–49. [Google Scholar] [CrossRef]
  7. Kushwah, S.; Dhir, A.; Sagar, M. Understanding consumer resistance to the consumption of organic food: A study of ethical consumption, purchasing, and choice behaviour. Food Qual. Prefer. 2019, 77, 1–14. [Google Scholar] [CrossRef]
  8. Emekci, S. Green consumption behaviours of consumers within the scope of TPB. J. Consum. Mark. 2019, 36, 410–417. [Google Scholar] [CrossRef]
  9. Balasubramanian, M.; Sheykhmaleki, P. Comprehending the Consumer Behavior toward Sustainable Apparel. Sustainability 2024, 16, 8026. [Google Scholar] [CrossRef]
  10. Plassmann, H.; Ramsøy, T.Z.; Milosavljevic, M. Branding the brain: A critical review and outlook. J. Consum. Psychol. 2012, 22, 18–36. [Google Scholar] [CrossRef]
  11. Liu, Y.; Zhao, R.; Xiong, X.; Ren, X. A Bibliometric Analysis of Consumer Neuroscience towards Sustainable Consumption. Behav. Sci. 2023, 13, 298. [Google Scholar] [CrossRef]
  12. Kemper, J.A.; Ballantine, P.W. What do we mean by sustainability marketing? J. Mark. Manag. 2019, 35, 277–309. [Google Scholar] [CrossRef]
  13. Harris, J.M.; Ciorciari, J.; Gountas, J. Consumer neuroscience for marketing researchers. J. Consum. Behav. 2018, 17, 239–252. [Google Scholar] [CrossRef]
  14. Kahnt, T. A decade of decoding reward-related fMRI signals and where we go from here. NeuroImage 2018, 180, 324–333. [Google Scholar] [CrossRef]
  15. Haws, K.L.; Winterich, K.P.; Naylor, R.W. Seeing the world through green-tinted glasses: Green consumption values and responses to environmentally friendly products. J. Consum. Psychol. 2014, 24, 336–354. [Google Scholar] [CrossRef]
  16. Aziz, S.; Hassan, Z. Do emotions bring customers to an environment? Investigating store-entry emotion cues on retail choice behavior. Cogent Bus. Manag. 2018, 5, 1536305. [Google Scholar] [CrossRef]
  17. Moors, A. Theories of emotion causation: A review. Cogn. Emot. 2009, 23, 625–662. [Google Scholar] [CrossRef]
  18. Litman, J.A. Curiosity and the pleasures of learning: Wanting and liking new information. Cogn. Emot. 2005, 19, 793–814. [Google Scholar] [CrossRef]
  19. McFerran, B.; Aquino, K.; Tracy, J.L. Evidence for two facets of pride, one of which fuels sustainability. J. Pers. Soc. Psychol. 2014, 107, 402–424. [Google Scholar] [CrossRef]
  20. Colombo, S.L.; Chiarella, S.G.; Lefrançois, C.; Fradin, J.; Raffone, A.; Simione, L. Why Knowing about Climate Change Is Not Enough to Change: A Perspective Paper on the Factors Explaining the Environmental Knowledge-Action Gap. Sustainability 2023, 15, 14859. [Google Scholar] [CrossRef]
  21. Chan, Y.F. Green Brand Positioning and Consumer Purchase Intention: The Dual Mediating Roles of Self-Image and Functional Congruence. Sustainability 2025, 17, 6451. [Google Scholar] [CrossRef]
  22. Seeley, W.W. The salience network: A neural system for perceiving and responding to homeostatic demands. J. Neurosci. 2019, 39, 9878–9882. [Google Scholar] [CrossRef]
  23. Toledo, F.; Carson, F. Neurocircuitry of personality traits and intent in decision-making. Behav. Sci. 2023, 13, 351. [Google Scholar] [CrossRef] [PubMed]
  24. Ariely, D.; Berns, G.S. Neuromarketing: The hope and hype of neuroimaging in business. Nat. Rev. Neurosci. 2010, 11, 284–292. [Google Scholar] [CrossRef]
  25. Reimann, M.; Schilke, O.; Weber, B.; Neuhaus, C.; Zaichkowsky, J. Functional magnetic resonance imaging in consumer research: A review and application. Psychol. Mark. 2011, 28, 608–637. [Google Scholar] [CrossRef]
  26. Chartrand, T.L.; Huber, J.; Shiv, B.; Tanner, R.J. Nonconscious goals and consumer choice. J. Consum. Res. 2008, 35, 189–201. [Google Scholar] [CrossRef]
  27. Makovac, E.; Fagioli, S.; Rae, C.L.; Critchley, H.D.; Ottaviani, C. Can’t get it off my brain: Meta-analysis of neuroimaging studies on perseverative cognition. Psychiatry Res. Neuroimaging 2020, 295, 111020. [Google Scholar] [CrossRef] [PubMed]
  28. Gangemi, A.; Dahò, M.; Mancini, F. Emotional reasoning and psychopathology. Brain Sci. 2021, 11, 471. [Google Scholar] [CrossRef]
  29. Paul, J.; Modi, A.; Patel, J. Predicting green product consumption using theory of planned behavior and reasoned action. J. Retail. Consum. Serv. 2016, 29, 123–134. [Google Scholar] [CrossRef]
  30. Kable, J.W. The cognitive neuroscience toolkit for the neuroeconomist: A functional overview. J. Neurosci. Psychol. Econ. 2011, 4, 63–84. [Google Scholar] [CrossRef]
  31. Balconi, M.; Acconito, C.; Allegretta, R.A.; Crivelli, D. What is the relationship between metacognition and mental effort in executive functions? The contribution of neurophysiology. Behav. Sci. 2023, 13, 918. [Google Scholar] [CrossRef]
  32. Myruski, S.; Lurie, B.; Beauchaine, T. Neurocognitive assessment of emotional context sensitivity. Front. Psychol. 2017, 8, 2155. [Google Scholar] [CrossRef] [PubMed]
  33. Wang, X.; Chao, C.-H. Nostalgia decreases green consumption: The mediating role of past orientation. Bus. Res. Q. 2020, 23, 270–284. [Google Scholar] [CrossRef]
  34. Fugate, D.L. Neuromarketing: A layman’s look at neuroscience and its potential application to marketing practice. J. Consum. Mark. 2007, 24, 385–394. [Google Scholar] [CrossRef]
  35. Eysenck, M.W. A neurocognitive account of attentional control theory: Anxiety and cognitive performance. Cogn. Emot. 2023, 37, 345–360. [Google Scholar] [CrossRef]
  36. Plassmann, H.; Venkatraman, V.; Huettel, S.; Yoon, C. Consumer neuroscience: Applications, challenges, and possible solutions. J. Mark. Res. 2015, 52, 427–435. [Google Scholar] [CrossRef]
  37. Kok, A. Cognitive control, motivation and fatigue: A cognitive neuroscience perspective. Brain Cogn. 2022, 160, 105880. [Google Scholar] [CrossRef]
  38. Fiedler, K.; Ackerman, R.; Scarampi, C. Metacognition: Monitoring and controlling one’s own knowledge, reasoning, and decisions. In Introduction to the Psychology of Human Thought; Sternberg, R.J., Funke, J., Eds.; Heidelberg University Publishing: Heidelberg, Germany, 2019; pp. 89–111. [Google Scholar]
  39. Ahmed, S. Crafting emotional engagement through storytelling in experiential retail environments: Scale development and validation. J. Mark. Res. 2024, 61, 234–252. [Google Scholar] [CrossRef]
  40. Chen, Y.; Liu, Q.; Shan, S.; Jin, C. Matching Is Best: Enhancing Effects of Future Orientation and Construal Level on Green Consumption. Behav. Sci. 2024, 14, 1100. [Google Scholar] [CrossRef]
  41. Zubair, M.; Iqbal, S.; Usman, S.M.; Awais, M.; Wang, R.; Wang, X. Message framing and self-conscious emotions help to understand pro-environment consumer purchase intention: An ERP study. Sci. Rep. 2020, 10, 18304. [Google Scholar] [CrossRef]
  42. Shih, P.-C.; Pérez-Santiago, Á.; Peña, D.; Wazne, D.; Román, S. Jumping to Conclusions: Mechanisms of Cognitive Control in Decision-Making Under Uncertainty. Behav. Sci. 2025, 15, 226. [Google Scholar] [CrossRef]
  43. Yang, F.; Song, Y.; Zhang, H.; Hu, J. The Effects of Emotional and Interaction Factors on Consumer Behavior in Virtual CSR Co-Creation: The Mediating Role of Social Presence. Sustainability 2025, 17, 4366. [Google Scholar] [CrossRef]
  44. Hartmann, P.; Apaolaza, V. Consumer attitude and purchase intention toward green energy brands: The roles of psychological benefits and environmental concern. J. Bus. Res. 2012, 65, 1254–1263. [Google Scholar] [CrossRef]
  45. Esch, F.R.; Möll, T.; Schmitt, B.; Elger, C.E.; Neuhaus, C.; Weber, B. Brands on the brain: Do consumers use declarative information or experienced emotions to evaluate brands? J. Consum. Psychol. 2012, 22, 75–85. [Google Scholar] [CrossRef]
  46. Venkatraman, V.; Clithero, J.A.; Fitzsimons, G.J.; Huettel, S.A. New scanner data for brand marketers: How neuroscience can help better understand differences in brand preferences. J. Consum. Psychol. 2012, 22, 143–153. [Google Scholar] [CrossRef]
  47. Feng, Q.; Wang, Y.; Chen, C.; Dong, Z.; Shi, X. Effect of homebuyer comment on green housing purchase intention—Mediation role of psychological distance. Front. Psychol. 2021, 12, 568451. [Google Scholar] [CrossRef]
  48. Qualtrics. Qualtrics Research Services. Qualtrics, Provo, UT, USA. 2024. Available online: https://www.qualtrics.com/services/ (accessed on 22 March 2025).
  49. Knutson, B.; Rick, S.; Wimmer, G.E.; Prelec, D.; Loewenstein, G. Neural predictors of purchases. Neuron 2007, 53, 147–156. [Google Scholar] [CrossRef]
Figure 1. Proposed research model. Note: H8–H10 represent the mediation hypotheses tested through the indirect effects between the independent variables (NEP, NCC, EEE) and GPI, with NLG as mediator.
Figure 1. Proposed research model. Note: H8–H10 represent the mediation hypotheses tested through the indirect effects between the independent variables (NEP, NCC, EEE) and GPI, with NLG as mediator.
Sustainability 17 10141 g001
Figure 2. Results of path analysis.
Figure 2. Results of path analysis.
Sustainability 17 10141 g002
Table 1. Description of the main constructs.
Table 1. Description of the main constructs.
ConstructDefinitionSource
Neurocognitive Emotional Processing (NEP)Unconscious emotional reactions generated by visual and symbolic ecological stimuli.[32,35,41]
Neurocognitive Cognitive Control (NCC)Deliberative and conscious analysis of the sustainable characteristics of products.[31,37,38,42]
Emotional Engagement with Environmental Stimuli (EEE)Emotional adherence and empathy to messages that promote environmental protection.[16,39,41]
Neural Loyalty (NLG)Consolidating stable neurocognitive preferences towards green brands.[10,36,45,46]
Purchase Intention for Green Products (GPI)Declared and implicit predisposition to purchase environmentally friendly products.[33,40,47]
Table 2. Characteristics of the research sample.
Table 2. Characteristics of the research sample.
CategorySubcategoryNumber of
Respondents
Percentage
(%)
Country of residenceRomania10237
Poland9133
Czech Republic8330
Total276100
GenderWomen14954
Men12746
Total276100
Age18–25 years7427
26–35 years9133
36–45 years6925
>45 years4215
Total276100
Educational levelSecondary education3312
University studies16961
Postgraduate studies7427
Total276100
Table 3. List of items used in the questionnaire.
Table 3. List of items used in the questionnaire.
ConstructCodItems
NEPNEP 1I feel intense emotions when I see messages about environmental protection.
NEP 2Visual ecological stimuli trigger positive affective reactions in me.
NEP 3Natural landscapes in promotional materials increase my interest.
NEP 4Eco symbols amplify the perception of the value of green products.
NCCNCC 1I rationally evaluate the environmental impact of each product.
NCC 2I contemplate the long-term consequences of my purchases.
NCC 3I analyze ecological certifications before buying.
EEEEEE 1I feel empathy for messages that promote nature’s protection.
EEE 2Images of biodiversity move me and influence my choice.
EEE 3Visual eco campaigns awaken a sense of responsibility.
NLGNLG 1I like to buy from brands with clear ecological values.
NLG 2I feel connected to the green brands that I support.
NLG 3I always choose products from my favorite sustainable brands.
NLG 4I recommend my favorite green brands to others.
GPIGPI 1I am willing to pay more for eco products.
GPI 2I would choose a green product even if the alternatives are cheaper.
GPI 3I plan to buy green products in the near future.
GPI 4I believe that green purchases reflect my personal values.
GPI 5I prioritize eco-friendly products when shopping.
Table 4. Reliability and validity of constructs.
Table 4. Reliability and validity of constructs.
ConstructCronbach’s AlphaComposite Reliability (CR)Average Variance
Extracted (AVE)
VIF
NEP0.8690.9350.7042.45
NCC0.8960.9210.6752.18
EEE0.9130.9020.6612.09
NLG0.9250.9780.8123.12
GPI0.8970.9480.7452.88
Table 5. Cross-loadings of the reflective constructs.
Table 5. Cross-loadings of the reflective constructs.
NEPNCCEEENLGGPI
NEP10.8690.6380.6210.6370.627
NEP20.8680.6780.6080.6330.625
NEP30.8040.6690.6170.6170.634
NEP40.8340.6760.6330.6860.639
NCC10.6210.6120.8620.6380.625
NCC20.6070.5990.9130.6240.631
NCC30.6580.6240.8250.6430.676
EEE10.6150.8140.5880.6590.624
EEE20.6180.8680.6120.6770.641
EEE30.6590.8960.6220.6890.653
NLG10.6230.6280.6340.8710.667
NLG20.6520.6040.6280.9110.672
NLG30.6590.6510.6050.9250.650
NLG40.6310.6280.6470.8340.663
GPI10.5970.6010.6290.6550.873
GPI20.5860.5770.6180.6680.876
GPI30.6040.6190.6290.6730.844
GPI40.6130.6150.6450.6570.869
GPI50.6250.6260.6530.6310.897
Table 6. Fornell–Larcker criteria of the reflective constructs.
Table 6. Fornell–Larcker criteria of the reflective constructs.
NEPNCCEEENLGGPI
NEP0.839
NCC0.7120.822
EEE0.7870.7990.813
NLG0.7630.7780.7860.901
GPI0.7470.7610.7720.7180.864
Table 7. Heterotrait–Monotrait Ratio (HTMT).
Table 7. Heterotrait–Monotrait Ratio (HTMT).
NEPNCCEEENLGGPI
NEP-
NCC0.772-
EEE0.8410.864-
NLG0.8220.8570.847-
GPI0.8010.8350.8330.796-
Table 8. Assumptions and coefficients (according to the structural model).
Table 8. Assumptions and coefficients (according to the structural model).
HypothesisRelationshipCoefficient (β)t-Valuep-ValueEffect
H1NEP → NLG0.1282.410.017Direct
H2NCC → NLG0.3675.12<0.001Direct
H3EEE → NLG0.1142.080.038Direct
H4NEP → GPI0.1212.270.023Direct
H5NCC → GPI0.4657.86<0.001Direct
H6EEE → GPI0.1352.950.003Direct
H7NLG → GPI0.4516.92<0.001Direct
H8NLG mediates NEP → GPI0.0582.310.021Indirect (mediation)
H9NLG mediates NCC → GPI0.1653.88<0.001Indirect (mediation)
H10NLG mediates EEE → GPI0.0512.040.042Indirect (mediation)
Disclaimer/Publisher’s Note: The statements, opinions and data contained in all publications are solely those of the individual author(s) and contributor(s) and not of MDPI and/or the editor(s). MDPI and/or the editor(s) disclaim responsibility for any injury to people or property resulting from any ideas, methods, instructions or products referred to in the content.

Share and Cite

MDPI and ACS Style

Petrescu, M.; Oncioiu, I.; Hojda, M.H.; Mândricel, D.A.; Uzlău, M.C. Dual-Process Neurocognitive Pathways Bridging the Intention–Behaviour Gap in Sustainable Consumer Decisions. Sustainability 2025, 17, 10141. https://doi.org/10.3390/su172210141

AMA Style

Petrescu M, Oncioiu I, Hojda MH, Mândricel DA, Uzlău MC. Dual-Process Neurocognitive Pathways Bridging the Intention–Behaviour Gap in Sustainable Consumer Decisions. Sustainability. 2025; 17(22):10141. https://doi.org/10.3390/su172210141

Chicago/Turabian Style

Petrescu, Mihai, Ionica Oncioiu, Mihaela Hortensia Hojda, Diana Andreea Mândricel, and Marilena Carmen Uzlău. 2025. "Dual-Process Neurocognitive Pathways Bridging the Intention–Behaviour Gap in Sustainable Consumer Decisions" Sustainability 17, no. 22: 10141. https://doi.org/10.3390/su172210141

APA Style

Petrescu, M., Oncioiu, I., Hojda, M. H., Mândricel, D. A., & Uzlău, M. C. (2025). Dual-Process Neurocognitive Pathways Bridging the Intention–Behaviour Gap in Sustainable Consumer Decisions. Sustainability, 17(22), 10141. https://doi.org/10.3390/su172210141

Note that from the first issue of 2016, this journal uses article numbers instead of page numbers. See further details here.

Article Metrics

Back to TopTop