Abstract
Generative Artificial Intelligence (GAI) technologies are revolutionizing productivity and creativity across educational and engineering contexts. This study addresses a critical gap by examining the key factors influencing the successful integration of GAI tools to enhance faculty and student productivity, with a focus on higher education and its role in advancing sustainable development. Specifically, it investigates challenges, opportunities, and essential conditions for effective GAI adoption that support not only academic excellence but also the preparation of engineers capable of addressing global sustainability challenges in line with the United Nations Sustainable Development Goals (SDGs), particularly SDG 4 (Quality Education), SDG 9 (Industry, Innovation, and Infrastructure), and SDG 12 (Responsible Consumption and Production). A preliminary literature review identified significant factors requiring attention, further refined through interviews with 14 students and 13 faculty members, and expanded upon via a survey involving 54 students and 42 faculty members. Participants rated the significance of various factors on a five-point Likert scale, allowing for the calculation of the Relative Importance Index (RII). The findings reveal that while compliance with ethical standards and bias mitigation emerged as the most significant concerns, mid-level considerations such as institutional support, training, and explainability are critical for fostering GAI adoption in sustainable learning environments. Foundational elements, including robust technical infrastructure, data security, and scalability, are vital for long-term success and alignment with responsible and sustainable innovation. Notably, this study highlights a divergence in perspectives between faculty and students regarding GAI’s impact on productivity, with faculty emphasizing ethical considerations and students focusing on efficiency gains. This study offers a comprehensive set of considerations and insights for guiding GAI integration in educational and engineering settings. It emphasizes the need for multidisciplinary collaboration, continuous training, and strong governance to balance innovation, responsibility, and sustainability. The findings advance theoretical understanding and provide practical insights for academia, policymakers, and technology developers aiming to harness GAI’s full potential in fostering sustainable engineering education and development.
1. Introduction
In the modern digital age, rapid technological developments are transforming our world like never before, reshaping the ways we live, work, and communicate with each other. From education to engineering, industries worldwide are experiencing profound transformations powered by digital innovations. These advancements not only boost productivity but also redefine the boundaries of creativity and intellectual exploration while also creating opportunities to align education and practice with the principles of sustainable development, particularly those outlined in the United Nations Sustainable Development Goals (SDGs). The emergence of modern technology is revolutionizing problem-solving, design, and efficiency, establishing unprecedented standards across all sectors. As businesses, educational institutions, and manufacturing firms navigate this dynamic landscape, they are compelled to adopt tools and strategies that align with rising demands for precision, adaptability, and innovation, which are essential qualities for maintaining competitiveness and relevance in a rapidly evolving market. Among these transformative tools, Generative Artificial Intelligence (GAI) is a pioneering force. Evolving from conceptual frameworks to powerful real-world applications, generative AI is revolutionizing industries by enabling unprecedented levels of creativity, efficiency, and problem-solving capabilities [1]. This technology not only enhances productivity but also serves as an enabler of sustainable practices by supporting resource efficiency, environmentally conscious design, and the development of future-ready engineering competencies. Unlike traditional digital tools that rely on predefined rules, GAI uses complex models to generate new data, images, or insights from existing information, providing an innovative way to increase productivity and creativity [2]. The key competency of generative AI is its ability to extract insights from existing information by using advanced computational models. This capacity to generate innovative outcomes has sparked great interest because of the potential to change established problem-solving approaches, expedite project designs, and increase productivity. Consequently, GAI is regarded as a technical milestone, delivering precision and adaptability in industries where accuracy, quality, and innovation are crucial. GAI adoption has grown across the public and private sectors worldwide as organizations seek to improve productivity and quality. According to recent research, more than 80% of companies use machine learning technology to improve products, with 65% focusing on process innovation and 54% on job automation [3]. This tendency mirrors the wider trend of using GAI to improve processes, automate repetitive operations, and spur creativity. However, the route for a successful GAI deployment is challenges [4]. Concerns about data privacy, model dependability, and the necessity of specialist skills continue to be key impediments to smooth adoption. As organizations integrate GAI, it symbolizes more than a tool for efficiency; it represents a transformative shift in utilizing technology to elevate productivity, improve decision-making, and expand creative capabilities [3].
GAI encompasses a diverse array of tools and platforms, such as ChatGPT, Intercom, Google Gemini, Botpress, Chatbot, Microsoft Copilot, Perplexity AI, Botsonic, and Claude [5]. These tools are engineered to produce content, solve problems, emulate human expertise, and foster an interactive and intuitive user experience. What sets GAI apart is its ability to seamlessly merge technical complexity with user accessibility, capturing widespread interest in both the public and professional spheres [6]. Initially adopted for personal applications, these tools quickly moved into professional environments, demonstrating their ability to enhance workplace efficiency, creativity, and collaboration [7]. This shift underscores the broader evolution of how productivity is perceived and optimized across industries. At its core, productivity can be categorized into three key dimensions: capital, material, and labor productivity [8]. Among these, labor productivity, the ability to maximize the economic value generated through human effort, stands out as particularly relevant in the context of GAI adoption.
This research introduces the concept of educational productivity, defined as the degree to which individuals in academic settings, both faculty and students, achieve desired educational outcomes efficiently and with high quality. Conceptually, faculty productivity refers to the effective and efficient execution of academic tasks such as lesson preparation, assessment design and grading, supervision, and research dissemination, while sustaining pedagogical quality and student engagement. Student productivity denotes learners’ capacity to complete academic assignments, design projects, and research tasks efficiently and with demonstrable understanding, creativity, and problem-solving ability. Operationally, this study assesses productivity through perceived improvements in (1) time efficiency (reduced effort and duration of routine tasks), (2) output quality (clarity, accuracy, and creativity of academic work), and (3) performance outcomes (achievement of learning or teaching goals). Within this framework, GAI technologies are viewed as catalysts that automate repetitive processes, facilitate personalized learning, and provide rapid feedback, thereby enhancing both faculty and student productivity in measurable and sustainable ways. However, despite its significant benefits, the use of generative AI in educational processes raises many problems when applied across various disciplines [9].
In this study, sustainability is interpreted primarily from an educational and institutional perspective, emphasizing the long-term capacity of academic systems to adapt, innovate, and maintain quality in the face of technological transformation. Within this framing, pedagogical sustainability refers to ensuring the continuity and resilience of learning and teaching processes, while institutional sustainability concerns the ability of universities to evolve their infrastructure, governance, and competencies to integrate GAI responsibly. Although environmental sustainability is not the central focus, the shift toward digital and data-driven solutions indirectly supports resource efficiency and the reduction in material waste. Accordingly, this study situates sustainability as a multidimensional concept linking pedagogical continuity, institutional adaptability, and responsible technological innovation.
Academic and engineering disciplines, in particular, benefit from the capabilities of GAI because of their reliance on complex data analysis and modelling, and the need for creativity and precision. In academia, GAI may adapt teaching materials, automate administrative processes, and assist academics with research endeavors [10]. In engineering, GAI may simplify project design, improve simulations, and automate regular but critical operations, such as data analysis and report preparation. However, implementing GAI in these fields presents unique challenges: academia must address data integrity and ethical management, whereas engineering demands rigorous standards for accuracy, safety, and regulatory compliance. At the same time, these challenges extend to ensuring that GAI is integrated responsibly into curricula to advance sustainable engineering education that balances productivity, ethics, and environmental responsibility. Despite GAI’s promising applications of GAI, a substantial research gap remains regarding its specific impact on productivity within these disciplines [11,12]. While some studies highlight GAI’s general potential, few have analyzed the nuanced factors affecting its effective integration, such as academia’s data privacy needs and engineering’s strict accuracy standards. Addressing this gap is essential to fully realize GAI’s potential and to identify the factors that drive or hinder its successful implementation in academic and engineering environments.
Therefore, the primary objective of this study is to investigate the integration of Generative Artificial Intelligence (GAI) within the context of engineering education, with a focus on identifying and assessing the critical factors that influence its successful adoption and impact on educational productivity among engineering students and faculty. Another significant research gap addressed by this study is the limited understanding of how GAI implementation can optimize productivity and performance within these specialized fields [12]. This study aims to bridge this gap by examining key challenges and proposing actionable strategies to enhance GAI’s effectiveness, with direct relevance to Sustainable Development Goals such as SDG 4 (Quality Education), SDG 9 (Industry, Innovation, and Infrastructure), and SDG 12 (Responsible Consumption and Production). The outcomes of this study are expected to provide a ranked analysis of integration factors that address implementation barriers and maximize GAI’s positive contributions to productivity, establishing a foundation for future GAI integration efforts in engineering education.
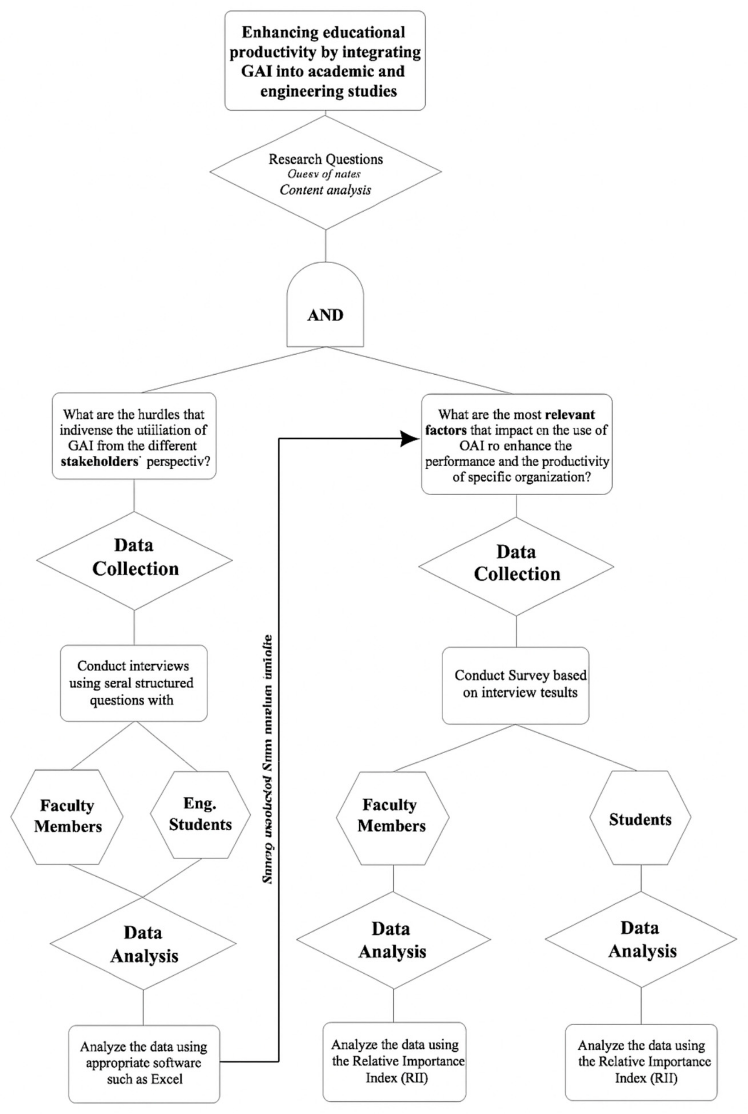
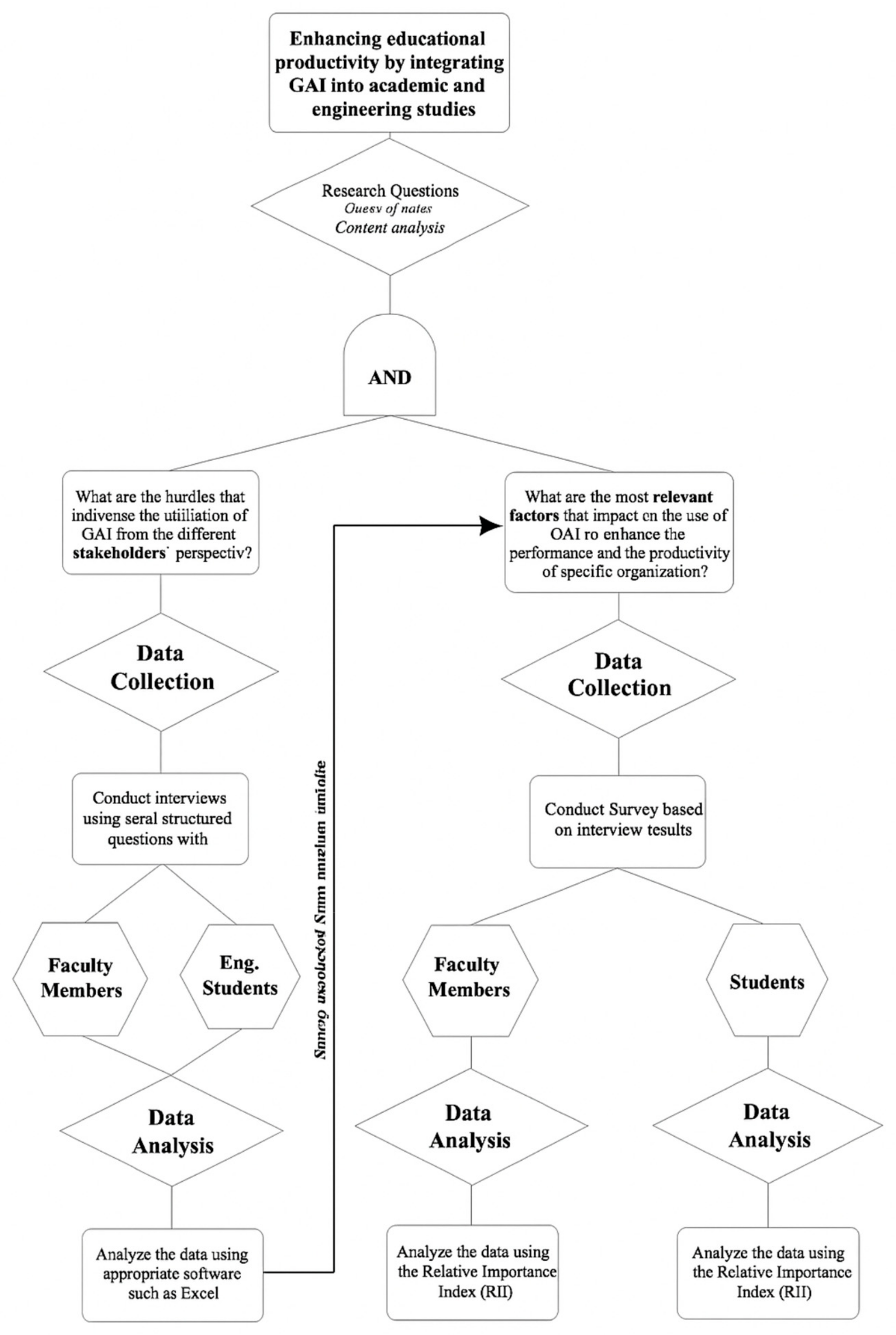
This study aims to address these gaps by investigating the following questions:
- RQ1: What challenges influence the utilization of GAI from the perspective of engineering students and faculty?
- RQ2: What are the key factors that affect the adoption of GAI to enhance productivity in engineering education?
This study makes both theoretical and practical contributions. On a theoretical level, it deepens our understanding of how GAI technologies can be strategically aligned with productivity goals in fields that require precision and strong ethical oversight [13]. From a practical standpoint, it offers actionable guidance for educators, learners, and other professionals on implementing GAI technologies effectively, with a focus on addressing critical issues such as data privacy, model reliability, and compliance with regulations [14]. The implications of this research extend beyond engineering education by contributing to the creation of sustainable learning environments that integrate innovation, productivity, and responsibility. By establishing a framework to examine GAI’s influence on productivity, this study provides a versatile model that can be adapted to other high-stake areas, including healthcare, finance, and legal services. These insights may also benefit policymakers by supporting them in fostering responsible AI integration across diverse sectors.
2. Literature Review
This section reviews the current research on the application of GAI technology, with a particular focus on its transformative impact within engineering education. The integration of GAI into educational and engineering settings holds significant potential to reshape both established procedures and broader practices, offering powerful tools to enhance productivity, creativity, and problem-solving capabilities [15]. Building on existing studies, this review identifies key factors influencing the acceptance and successful adoption of GAI, explores associated challenges and opportunities, and proposes actionable strategies to support its effective and ethical implementation in engineering education contexts [16].
As tools, ChatGPT and similar systems are recognized for their ability to automate complicated processes, increase analytical precision, and boost productivity across academic and engineering sectors. In academia, GAI is redesigning educational delivery, streamlining research methodologies, and optimizing administrative operations [17]. In engineering, it involves reinventing design processes, increasing efficiency, and supporting sustainability initiatives. These advancements highlight the dual role of GAI in improving efficiency while fostering innovation and contributing to societal progress.
The relationship between academic and engineering contexts provides a unique opportunity to leverage insights from one discipline to enhance the integration of GAI into the other. For instance, the research-driven adaptability of academic institutions can inform iterative design and optimization in engineering, while engineering’s emphasis on practical applications can guide the deployment of GAI tools in education and research [18]. Understanding these synergies is essential for maximizing the benefits of GAI technologies. Therefore, this review offers a comprehensive synthesis of current findings, distinguishing GAI from previous technologies by its generative capabilities and potential to support creativity and adaptability. By focusing on ethical, technological, and social considerations, it highlights the importance of careful integration to fully realize GAI’s potential across academic and engineering sectors.
2.1. Challenges of GAI Integration
This subsection investigates the major challenges to effective adoption as well as ways to overcome them. While ethical considerations, including algorithmic bias, data privacy, and system transparency, have been extensively highlighted in prior literature [19,20,21], additional challenges, such as technical limitations and integration issues, require deeper analysis.
One pressing concern is the technical challenge of integrating GAI systems with traditional electronic systems, which may lack the compatibility or infrastructure necessary for smooth operation. Advanced GAI algorithms often require high computational power and modern frameworks that may not be supported by legacy systems in academia or engineering firms [22]. For instance, integrating GAI into outdated engineering workflows can disrupt processes or result in inefficiencies if not carefully managed. Furthermore, challenges related to scalability in applying GAI solutions to larger datasets or multidisciplinary environments remain inadequately addressed [23]. These difficulties call into doubt the legitimacy and dependability of academic output, which are critical to institutions’ instructional missions [24]. Furthermore, if GAI techniques become more widely employed in research, there is concern that they could reinforce existing data biases and perpetuate systemic disparities [25]. For example, biased algorithms may lead to exclusionary or destructive design solutions in engineering because they may ignore diverse user desires or environmental considerations, thereby compromising safety and efficiency [26,27]. Moreover, institutional resistance to GAI implementation remains a major obstacle. Many institutions are hesitant to use new technologies, owing to concerns about disrupting existing educational methods, fear of job displacement, or a perceived lack of technical knowledge [28]. Faculty and staff may perceive AI systems as rivals rather than aids for improvement, fueling mistrust and resistance [29]. To overcome this opposition, institutions need to build comprehensive change management methods that promote an understanding of the benefits of GAI, such as reduced administrative costs, more tailored educational experiences, and improved research capacities [30].
Another major hurdle is regulatory compliance, particularly in terms of data security and intellectual property problems [31]. Because GAI systems often require massive amounts of sensitive data, universities and engineering firms must manage the legal difficulties surrounding their use [32]. Institutions must ensure that the data utilized by AI models are safe and ethically sourced, and the usage of these tools must comply with data privacy rules, such as the General Data Privacy Regulation (GDPR) in Europe [33]. Although the regulatory environment is changing, institutions and businesses frequently lack clear standards due to gaps in existing policies, which creates confusion regarding the use of GAI tools [34]. Moreover, the lack of familiarity with GAI techniques is a major challenge [35]. Many researchers, engineers, and educators lack the knowledge necessary to comprehend the potential and constraints of new technologies completely [36]. Their capacity to evaluate the efficacy of GAI technologies and incorporate them into their processes is hampered by this knowledge gap. Encouraging stakeholders and guaranteeing the effective implementation of GAI requires thorough training programs and workshops based on the unique requirements of academic and technical experts [37].
2.2. Factors Influencing GAI Adoption
The effective integration of AI into academia and engineering is significantly influenced by several critical factors. These factors are essential to ensure that the value of GAI is realized in ways that foster innovation, increase operational efficiency, and ensure equity [38]. Academic integrity, potential for administrative automation, and individual learning capabilities influence academic institutions’ use of GAI [39]. By customizing information to each student’s specific needs, personalized learning powered by GAI has the potential to completely transform education and improve learning outcomes and student engagement [40]. A more inclusive approach is possible through these systems, which provide educational opportunities for students with a range of needs, including those from minority backgrounds or those who require accommodation for disabilities [41]. Furthermore, by facilitating the automation of time-consuming processes, such as data collection, literature review, and hypothesis development, GAI can elevate research [42]. GAI facilitates a more dynamic and productive research environment by freeing researchers to focus on higher-order tasks, such as data analysis and investigating new concepts [43].
The ability to improve the teaching effectiveness, data accessibility, and interpretability of AI are factors that influence faculty acceptance of GAI [44]. AI-powered solutions can automate administrative tasks such as scheduling, grading, and reporting instructors’ time to devote to students and research initiatives [44,45]. Furthermore, techniques that assist in content creation, such as creating exam questions or summarizing research articles, can greatly reduce effort, allowing for more effective teaching and improving students’ overall learning experiences [46]. Especially in disciplines like engineering that rely heavily on data-driven methods, the ability of Generative AI to generate insights and improve complex analyses could dramatically improve research productivity and accelerate scientific discovery [47,48].
Design optimization, cost reduction, and sustainability objectives are some of the factors that have a significant impact on GAI acceptability in the engineering sector [49]. For example, an AI-based generative design can generate many design possibilities based on specific attributes, such as material types, environmental conditions, and structural requirements, providing engineers with innovative and optimal solutions that they otherwise would not have found [50]. These designs allow for rapid testing and iterations, which can reduce the time and cost of engineering projects and enable rapid prototyping and development [51]. Furthermore, GAI is essential for advancing sustainability goals because it helps engineering students or engineers design more environmentally friendly and energy-efficient systems that reduce waste and improve resource use [52]. Multidisciplinary use of GAI is another crucial factor [52]. AI systems often draw on knowledge and techniques from various disciplines in both academic and engineering settings [52]. For example, concepts from physics, materials science, and computer science can be combined when using GAI in engineering designs. Because stakeholders from many backgrounds come together to address complex challenges such as climate change, renewable energy or urban planning, this multidisciplinary character fosters collaboration and creativity [47,53].
2.3. Opportunities for GAI in Academia and Engineering
GAI offers a wide range of options in both academic and technical settings, with the ability to dramatically enhance productivity, creativity, and efficiency. GAI offers academics the opportunity to improve individual learning experiences, adaptive learning systems, and the research process as a whole [54]. Students’ learning paths are already more personalized because GAI-powered systems analyze their performance and development, adjust materials to fit their pace, and provide additional resources to help students [52]. Additionally, by allowing instructors to track student progress in real time, these technologies make it easier to provide quick data-driven feedback that can guide subsequent instruction [55]. Furthermore, by automating the production of academic materials such as research summaries, test questions, and syllabi, GAI frees up faculty time so that they can focus more on mentoring and direct instruction, while also encouraging creative research. By automating data collection and analysis, GAI speeds up the discovery process in research and enables researchers to quickly find patterns and correlations in large datasets [56]. Researchers from many fields can easily exchange data and resources owing to these platforms, which can also support joint research initiatives [57]. The interdisciplinary properties of GAI will enable increased collaboration and integration of ideas across disciplines, as research challenges become more complex, potentially leading to discoveries that would not be feasible within traditional academic silos [58].
In fact, GAI provides significant opportunities for design innovation, operational effectiveness, and sustainability in the engineering field. For example, generative design algorithms may generate a large number of design options that meet certain requirements, thereby enabling engineers to quickly improve designs and investigate innovative solutions [59]. For industries such as aerospace and automotive, which rely on rapid prototyping, this ability to evaluate multiple design options in a fraction of the time it would take manually is revolutionary [60]. In predictive maintenance, where AI models assess the condition of the equipment in real time and anticipate potential failures before they occur, GAI is critical [61]. This improves safety, lowers maintenance costs, and decreases downtime, especially in vital sectors, such as manufacturing, energy, and transportation.
Additionally, supply chain management and other engineering processes can be improved using GAI, thereby reducing costs and inefficiencies [62]. AI models can estimate demand, identify bottlenecks, and optimize logistics by evaluating data from multiple supply chain locations, leading to more efficient and economical operations [63]. Furthermore, by assisting engineers in creating infrastructure and systems that are more resource efficient, emit fewer emissions, and consume less energy, GAI has the potential to promote sustainable engineering practices.
2.4. Mitigating Challenges Through Targeted Strategies
A variety of targeted strategies derived from research can help mitigate the risks associated with adopting GAI to address the issues mentioned above. Strong governance and ethical frameworks must be developed to guarantee responsible use [64]. Educational institutions must create comprehensive rules and procedures that include topics such as accountability, algorithmic bias, and data protection. These organizations must also ensure that they follow changing laws related to the use of data and the use of artificial intelligence [65]. Creating fair frameworks that protect people and institutions while fostering innovation will require a collaborative study with experts in ethics, law, and AI governance. Moreover, overcoming the resistance to adopting GAI requires creating institutional support and providing opportunities for professional growth [66]. This is accomplished by providing training sessions and seminars that highlight the potential of GAI, which can build confidence in its application and highlight its value as a tool for improving engineering and academic processes [67]. As these activities promote a culture of cooperation and shared learning, peer learning and sharing of best practices should also be promoted [68]. In this manner, stakeholders may improve their overall institutional preparedness by working together to develop the knowledge required to successfully incorporate GAI into their processes.
Finally, to guarantee that the tools satisfy the needs of the people who will be using them, a user-centered approach to GAI design and cooperation is essential [69]. For GAI systems to be user-friendly, efficient, and in line with institutional objectives, academics, researchers, and engineers must be involved in their design. Furthermore, feedback loops must be established to continually assess the efficacy of GAI systems and make the required modifications to enhance the results and usability over time.
In conclusion, there are many challenging obstacles and exciting potential when integrating GAI into engineering and academic fields [70]. These industries may fully utilize GAI technology by addressing ethical issues, overcoming institutional opposition, and developing customized integration techniques. Table 1 provides a detailed summary of the significant factors identified in this literature review. These challenges are pivotal considerations for the next phase of our research, in which we systematically evaluate their influence. This evaluation will determine the factors that play a crucial role in enabling the effective integration of GAI technologies in academic and engineering disciplines, paving the way for a robust framework for their successful adoption.
Table 1.
Factors Influencing GAI Implementation in academic and engineering disciplines.
This study demonstrates a revolutionary opportunity to improve efficiency, creativity, and productivity through the use of generative AI in engineering and academia. However, there are a number of hurdles to its acceptance, such as institutional opposition, legal barriers, ethical issues, and lack of user experience. A comprehensive strategy that tackles these hurdles via strong ethical foundations, educational initiatives, and multidisciplinary cooperation is necessary for successful integration. GAI has the potential to transform engineering and educational methods by emphasizing elements like sustainability, operational optimization, and individualized learning. GAI has the ability to significantly progress both industries, encouraging innovation and enhancing results overall, given the proper governance and tactics.
3. Materials and Methods
This section outlines the methodological approach employed to investigate the integration of GAI technologies and their impact on productivity in the context of engineering education. Recognizing the complex and multifaceted nature of GAI adoption, this study employs a mixed-method design comprising two sequential stages: an initial qualitative phase focused on validating key factors, followed by a quantitative phase aimed at prioritizing these factors and assessing their relative importance.
The selection of methods reflects this study’s objective to bridge the gap between theoretical understanding and practical realities. By engaging engineering students and faculty as key stakeholders, this research ensures that the findings are grounded in both academic perspectives and real-world experiences. This two-stage approach enables a comprehensive analysis of the challenges, opportunities, and critical conditions for effective GAI adoption, ultimately providing a robust evidence base for actionable recommendations.
3.1. Stage 1, Factors Validation
The first stage of this study, Factors Validation, is important in aligning theoretical frameworks with real-world applications, ensuring the effectiveness of subsequent research stages and establishing them in practical relevance. At this stage, the focus is solely on semi-structured interviews to answer the first research question: identifying hurdles to the application of GAI technologies in the selected research areas. These interviews were designed to explore issues associated with the integration of Generative AI and confirm significant factors described or gathered in the literature review section. This stage, conducted on a small, carefully selected sample of two types of participants, focuses on the legitimacy and depth of the ideas collected. Participants from the American University of Sharjah (AUS) comprise academic faculty members such as deans, professors, and engineering students from six engineering departments, as seen in Table 2, which is noted for its technological accomplishments and diversified academic environment.
Table 2.
Stakeholders in this study.
With their knowledge and expertise in GAI technology, these experienced experts and students offer unique perspectives that represent academic achievement and practical experience. Also, participants’ rights and privacy are strictly protected throughout the study procedure. Before the interviews begin, participants must complete informed consent papers. These forms explicitly state the purpose of this study, the voluntary nature of participation, and the safeguards in place to maintain the confidentiality of participants’ identities. The research strategy used at this stage was appropriate to the exploratory nature of the investigation, and the qualitative methods used in this study strongly sought to gain participants’ views, leading to a comprehensive understanding of the issue.
Moreover, interview questions, carefully crafted based on topics from the literature study, centre on participants’ knowledge with GAI technologies, their perceived association with productivity, and implementation factors. This technique ensures a comprehensive analysis of the difficulties and helps to refine the identified factors. To evaluate the results of the interviews, appropriate data collection software, such as Excel, was used to analyze the data based on faculty and student responses. This approach helped identify barriers to GAI implementation, ultimately leading to enhanced productivity at the study sites.
Hence, Stage 1 produces a thoroughly confirmed list of factors that will serve as the foundation for this research’s succeeding stages. These results will directly guide the formulation of survey questions in Stage 2, when this study is expanded to include a larger sample size to analyze the relative importance and impact of these factors on productivity.
3.2. Stage 2, Prioritization of Factors: Expert Evaluation and Insights
The second stage of this study, Prioritizing Factors: Expert Assessment and Insights, focuses on analyzing the factors discovered and validated in Phase 1 on a larger scale. This phase seeks to assess the relative importance and impact of these factors in integrating GAI technologies into academic and engineering settings. The results of this phase provide key insights for setting standards and developing strategies for implementing effective GAI.
Based on the results of the first phase, this phase uses a survey-based strategy to collect data from a larger number of participants. The survey questions were carefully designed based on the results of the interviews in the first phase. These questions are designed to measure the perceived importance of each previously identified factor and collect quantitative data about its value. Participants at this step involve a larger range of stakeholders, including faculty members, engineering students, and other relevant specialists from the selected university. This larger number of participants ensures that the results reflect a variety of opinions and experiences within the research environment. The survey approach used in this step involves providing structured questionnaires to participants. This survey uses a Likert scale to rate the importance of each factor, allowing respondents to rate them based on their importance and impact on productivity. The data collected from these surveys is then examined using the Relative Importance Index (RII), a powerful analytical technique often used in factor ranking investigations [71]. This index provides a quantitative picture that helps in ranking factors according to their priority or relative importance by using the equation below:
The process of calculating the RII begins by assigning a weight (w) to each factor based on the respondents’ ratings, where this weight ranges from 1 (low importance) to 5 (high importance). Next, the product of each weight and the number of respondents who assigned that weight to the factor (n) is calculated, and these products are added together to obtain a weighted total. This total is divided by the product of the highest weight (A) which is 5, and the total number of respondents (N) to obtain the RII value. Since survey participants were divided into two groups: faculty member and students, which means the RII will be used twice. The survey results are separated and examined for faculty and students to uncover possible discrepancies in their judgments of factor relevance. The data stratification process ensures that this research reflects differences in experience and priorities between groups, making this study more relevant to the needs of each stakeholder. Therefore, the second phase ranks the factors by importance, addresses the second research question, and identifies the key factors driving the adoption of GAI in academic and engineering disciplines. The findings provide practical insights into stakeholder-specific tactics based on both qualitative and quantitative evidence.
This stage combines exploratory insights from Stage 1 with practical recommendations to deepen our understanding of productivity-related factors within the academic and engineering education context. As an exploratory investigation, this study seeks to capture participants’ context-specific experiences and interpretations of how GAI tools are being introduced, adapted, and evaluated within their institutions. The perspectives gathered are therefore grounded in real teaching, research, and administrative practices, reflecting how faculty and students operationalize GAI in their academic routines. While some of the concerns raised, such as ethics, bias, and training, mirror broader global discussions on GAI, in this study they are expressed through the unique lens of engineering disciplines, where issues like model transparency, data validation, and accuracy are particularly critical.
Accordingly, Figure 1 outlines the data collection and analysis procedures, emphasizing that the results represent context-bound insights specific to engineering education and are not intended to be generalized to society or other sectors. The exploratory design therefore captures how global themes surrounding GAI are experienced and negotiated at the local institutional level, contributing original, practice-based evidence to the ongoing academic discourse on AI in education.
Figure 1.
Data tree diagram for collection and analysis to all processes.
This study’s two-stage methodology therefore integrates qualitative interviews and quantitative surveys to capture early, experience-based perspectives on GAI adoption within engineering education. This mixed-method approach validates and prioritizes factors identified in Stage 1 while preserving their exploratory depth. By linking participants’ lived experiences with statistical prioritization, the design ensures that the findings remain grounded in real institutional and disciplinary practices, offering nuanced evidence of how global discussions on GAI are interpreted and applied in engineering-specific educational contexts.
The next section presents the results, highlighting key factors and their relative importance in fostering effective GAI integration in engineering education.
To ensure analytical clarity, the qualitative findings presented in Section 4 are drawn exclusively from primary interview data collected from faculty and students. References to previous studies are included only to support or illustrate participants’ perspectives, helping to contextualize the empirical observations without merging them with theoretical insights. This approach preserves the authenticity of the field evidence while ensuring that the analysis remains grounded, transparent, and aligned with established academic practices.
4. Results
This section provides an overview of the collection and evaluation of data from two stakeholder groups: faculty and students at the chosen case study university. Also, the interviews will be treated first as a sub-section, followed by data obtained from a survey of a large number of participants in both groups, and this procedure will be carried out sequentially.
4.1. Factor Validation and Consolidation: Semi-Structured Interviews
4.1.1. Students’ Interview
The factors derived from literature research on the use of GAI in engineering and academia were refined through in-person and online interviews. Table 3 shows the participation of the 14 undergraduate and graduate students from six engineering departments: industrial, chemical, mechanical, civil, computer, and electrical. Each 30 min interview focused on key aspects of integrating general AI and students’ familiarity with the technology.
Table 3.
Profile of students Interviewed.
Familiarity with GAI and Technology Awareness from the Students’ Perspective
Interviews indicated a significant disparity in knowledge related to GAI across engineering disciplines. For example, computer engineering students demonstrated advanced skills in programming and debugging GAI, while industrial and mechanical engineering students had only a rudimentary understanding. Some outliers were found, including a chemical engineering student working on a thesis focused on GAI, and an industrial engineering student familiar with applications of GAI in healthcare and robotics.
These findings, as shown in Figure 2a, highlight the need for specialized training and targeted approaches to integrating GAI, underscoring the need for resources to bridge knowledge gaps. Based on academic focus or personal interest, CMP [S2] and CHE [S2] used GAI extensively, while IND [S3] showed minimal familiarity. Interdisciplinary fields, such as IND [S1], report a better understanding, likely due to exposure to a wider range of applications. The absence of “Not familiar” responses suggests that engineering students generally possess basic GAI knowledge, supporting the case for further integration of GAI into educational contexts.
Figure 2.
(a,b) Combined Insights on GAI in Engineering Education: (a) Pie chart of GAI familiarity level among engineering students; (b) Distribution of Course Categories Benefiting from GAI Integration through Student Perspectives.
To further contextualize this familiarity, Figure 2b shows the course categories that students believe would benefit most from GAI integration. Given its ability to handle complex problems and support writing, students determined that GAI courses were most suitable for computer science, science, English, and mathematics. Overall, it was widely agreed that GAI can enhance both writing and programming skills across various disciplines. This pie chart highlights a strong link between productivity and the integration of GAI technologies, which are seen as enhancing competence, learning, and skill development, particularly in precision-critical areas.
Additionally, participants offered diverse yet positive definitions of GAI, emphasizing its role in enhancing productivity, creativity, and academic quality. ELE [S1] and ELE [S2] emphasized its research and writing benefits, while Computer Engineering students focused on automation and business potential. CHE [S1], CHE [S2], and MCE [S1] provided technical perspectives, seeing GAI as a tool for synthesis, problem-solving, and innovation. Though CVL [S2] and IND [S1] have limited experience, they acknowledge its growing relevance. A word cloud analysis (Figure 3) confirms the recognition of GAI’s academic and professional benefits.
Figure 3.
Word Cloud Representation of Students’ Definitions and Perceptions of GAI.
According to students’ responses, the frequent use of terms like “GAI” and “Artificial Intelligence” in the word cloud demonstrates students’ great awareness and grasp of these technologies. Terms such as “Generative” and “Content,” highlight students’ appreciation for GAI’s ability to produce unique and innovative academic resources, while “Academic” indicates a significant impact on their education. Lastly, students view GAI as a tool to enhance “Efficiency”, “Creativity”, and “Productivity” in their academic pursuits.
As shown in Figure 4, participants demonstrated varying levels of familiarity with GAI tools, with ChatGPT (GPT- 4) being the most widely used due to its accessibility in educational settings. They discussed anticipated challenges and provided recommendations for effective use in learning and research.
Figure 4.
Students Familiarity with Generative AI Tools.
According to the interviews, students are familiar with some GAI tools, such as BERT and Google Bard, which are often used for text analysis, but others, such as Ada, Jasper AI, ChatSpot, and Cloud, are less well-known and require more experience. Common concerns about GAI in education include repetitive responses, context retention, data protection, and integration barriers. To address these issues, students suggested improvements such as introducing validation procedures, customizing tools, improving integration, and providing ongoing training to increase effectiveness and stimulate critical thinking.
To strengthen analytical transparency, the field data were examined using a dual-phase mixed-method approach. In the first phase, quantitative data from questionnaires were statistically analyzed to identify the most frequently used GAI tools and their perceived effects on productivity and learning performance. In parallel, qualitative data from semi-structured interviews were subjected to thematic analysis, yielding recurrent patterns of challenges and recommended practices. These two datasets were then cross-referenced through a correlation mapping matrix that aligned the frequency and thematic relevance of each challenge with the tools most often cited in connection with it. The resulting matrix served as the analytical foundation for Figure 5, which visualizes these empirically derived relationships. Specifically, the red lines represent challenges commonly associated with multiple tools, while the blue lines depict the actions most frequently proposed by participants to address those issues. This integrative visualization thus translates the coded interview themes and survey statistics into a coherent, data-driven map of student perspectives on GAI challenges and mitigation strategies in education.
Figure 5.
Visualization of Challenges and Actions for GAI Tools in Education: Student Opinions.
Factors Influencing the Adoption of GAI Technology in Enhancing Productivity: Students’ Perspective
There are a number of issues, including governance and compliance, with a particular focus on ethics, privacy, and data security, that will determine whether GAI is used in educational institutions, particularly in the engineering and academic sectors. While preventing bias is viewed as less critical, data accessibility and quality are seen as essential for effective use, particularly with task-specific algorithms. GAI greatly enhances learning by facilitating the understanding of complex material, improving content comprehension, and highlighting the value of producing high-quality work.
Although there were mixed opinions about the openness of the model and the improvement of the algorithms, most participants agreed that regular updates and feedback channels are essential for continuous development. Furthermore, scalability and user capabilities were recognized as crucial to handling growing workloads. For GAI to be effective in education, it must be able to adapt to different learning styles, encourage critical thinking, and facilitate group problem-solving. GAI improves research and project work by supporting data analysis, idea generation, and resource management. Also, it was believed that the successful implementation of GAI would require accessibility, ethical considerations, and seamless integration with existing systems.
4.1.2. Faculty’ Interview
This subsection outlines the interview procedures with academic members from the College of Engineering, including professors, lab instructors, and deans. A total of 13 academics participated in face-to-face and online interviews, lasting 25 to 40 min each. The interview questions, derived from the literature review, aimed to achieve three objectives: (1) assess participants’ familiarity with and awareness of GAI technology, and (2) identify key factors for integrating GAI into environmental institutions. Table 4 shows the profiles of the interviewees.
Table 4.
Profile of Faculty Interviewed.
Familiarity with GAI and Technology Awareness from the Faculty’s’ Perspective
Students and faculty members varied in their level of familiarity with GAI, with most indicating that they were “familiar” or “Moderately familiar”, as shown in Figure 6. ELE [F1] demonstrated how well GAI can be integrated into academic procedures, confirming its usefulness in assisting both teaching and learning. Others (CHE [F1], MCE [F1], CMP [F2], CVL [F2], and IND [F2]) showed a gap between familiarity and active use, with widespread knowledge but limited engagement.
Figure 6.
Pie chart of GAI familiarity level among the faculty members.
However, a few participants (ELE [F2], CMP [F1], and IND [F1]) provided specific examples of how they used GAI to improve information retrieval, create instructional materials, and improve classroom projects. According to faculty feedback, those who were more familiar with the GAI tended to integrate it better overall, strengthening the connection between application and knowledge in academic contexts.
When defining GAI, participants viewed GAI as a multifaceted tool with important academic ramifications; supporters pointed to how it improves research, teaching, and learning through personalization and interactivity, while critics expressed concerns about its potential impact on creativity and critical thinking. Its practical uses, such as accelerating research, transforming teaching, and automating functions like writing and editing, point to its potential, but the lack of awareness among some participants highlights the need for more education about its broader implications.
As seen in Figure 7, these results were supported by a word cloud analysis, which revealed “GAI” to be the most commonly used term, highlighting its crucial significance in academic innovation.
Figure 7.
Word Cloud Representation of Faculty Definitions and Perceptions of GAI.
While “Academic” and “Research” emphasized its significance to faculty work and idea production, words like “Time” demonstrated its effectiveness in research and teaching. “Engineering” also highlighted its function in data analysis and problem-solving. Although GAI has many potential advantages, its successful integration into academia necessitates individualized assistance for instructors while addressing issues with critical thinking and creativity.
As shown in Figure 8, this study found variance in faculty members’ familiarity with GAI tools, with ChatGPT being the most popular and preferred tool for gathering information and generating text. However, further training is still needed, as some faculty members, are unfamiliar with technologies such as Ada, Jasper AI, and ChatSpot. Faculty members in the mechanical and electrical engineering departments demonstrated greater knowledge, indicating a more proactive approach to the use of GAI.
Figure 8.
Faculty familiarity with Generative AI tools.
The data shows that faculty members in the electrical and mechanical engineering fields have expressed concerns about the authenticity and confidentiality of the data, raising doubts about the validity, accuracy, and reliability of the information generated by GAI. To illustrate more, issues such as the need for resources to maintain GAI models, and restricted access to some tools, such as Ada and Google Bard, were also mentioned. Therefore, faculty members suggested addressing these issues by carefully selecting tools, validating information derived from GAI, and providing comprehensive training and support mechanisms for integrating GAI into scientific research.
As with the Student Interviews section, below is an overview of challenges, recommended actions, and other additional tools for faculty insight. In Figure 9, academics have seen the potential of GAI tools, such as Grammarly for writing and Microsoft Copilot for scientific visualizations, as well as experimental programs like Does Sora and Gemini for multimedia creation. To ensure the optimal use of GAI in academia, faculty members emphasized the need for ongoing training, validation, and adherence to ethical standards.
Figure 9.
Visualization of Challenges and Actions for GAI Tools in Education: Faculty Opinions.
In conclusion, the planned strategies, shown in cyan, aim to successfully solve these problems. In this scenario, the most major obstacle is training, guidelines, and continuous learning, and the most successful proposed remedy is to establish guidelines, hold seminars, and provide ongoing training assistance.
Factors Influencing the Adoption of GAI Technology in Enhancing Productivity: The Faculty Members’ Perspective
Focusing on teaching, research, and service, this study examined the factors influencing faculty acceptance of GAI in academic and engineering settings. Performance, improvement, governance, and compliance surfaced as major themes. Although there were differing perspectives on compliance needs and prejudice avoidance, ethics and privacy were crucial.
To promote effective learning and research, faculty participants emphasized the importance of explainability and output quality when using GAI tools, noting that transparent algorithms and interpretable outputs are essential for maintaining trust in academic work. Many respondents linked these concerns to the need for robust data and resource management, stressing that accessibility to reliable datasets and equitable resource distribution are prerequisites for meaningful GAI integration, particularly in engineering disciplines where accuracy and validation are paramount. Participants also highlighted that continuous improvement of GAI applications requires active feedback mechanisms, enabling users to refine models and teaching materials over time.
The findings further revealed that training and digital skill development represent a persistent institutional gap rather than a general observation. Faculty members reported that existing training opportunities are often limited in scope and not tailored to engineering contexts, resulting in uneven levels of adoption across departments. While this finding aligns with prior research emphasizing the importance of digital competency, it emerged directly from participants’ lived experiences of managing GAI in their teaching and research activities.
Regarding collaborative platforms, opinions diverged: some faculty valued them as tools for fostering interdisciplinary teamwork and knowledge exchange, whereas others perceived them as underutilized due to insufficient institutional support and lack of targeted training. These contrasting views highlight that participants were not merely repeating established ideas from the literature but were interpreting well-known challenges through the lens of their daily academic realities. These insights confirm that effective GAI adoption in academia depends on aligning institutional resources, training programs, and collaboration initiatives with the actual needs and constraints experienced by faculty in their professional practice.
Though questions regarding need and fairness still exist, GAI is appreciated in education for automating grading and customizing instruction. In research, it is critical for data analysis and technique creation, with significant support for ethical principles. GAI improves administrative efficiency but has varying effects on community participation. It is popular in technical courses such as electrical and computer engineering, although care is advised in civil and mechanical engineering. Overall, GAI’s academic integration should be deliberate, ethical, and field-appropriate.
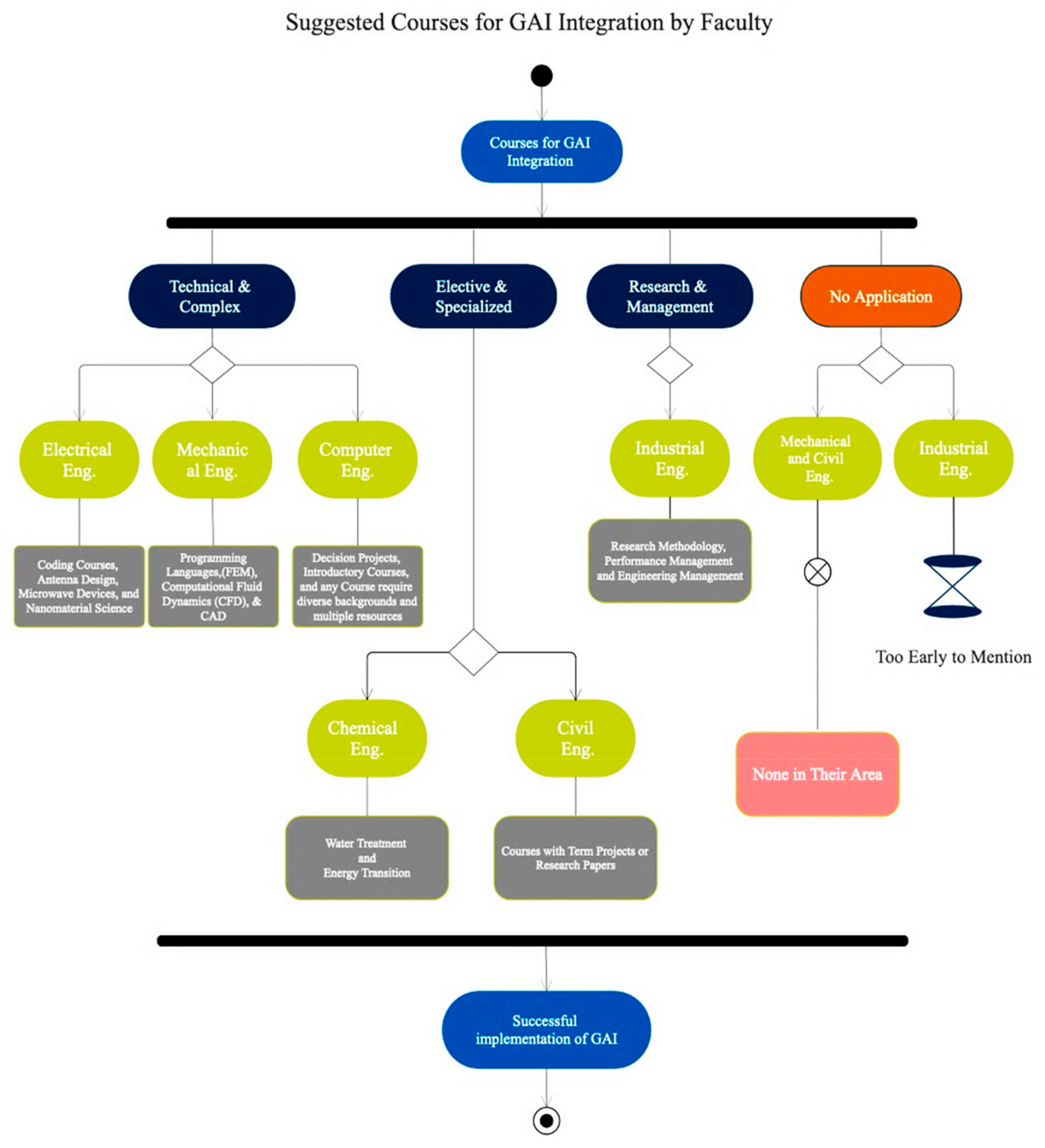
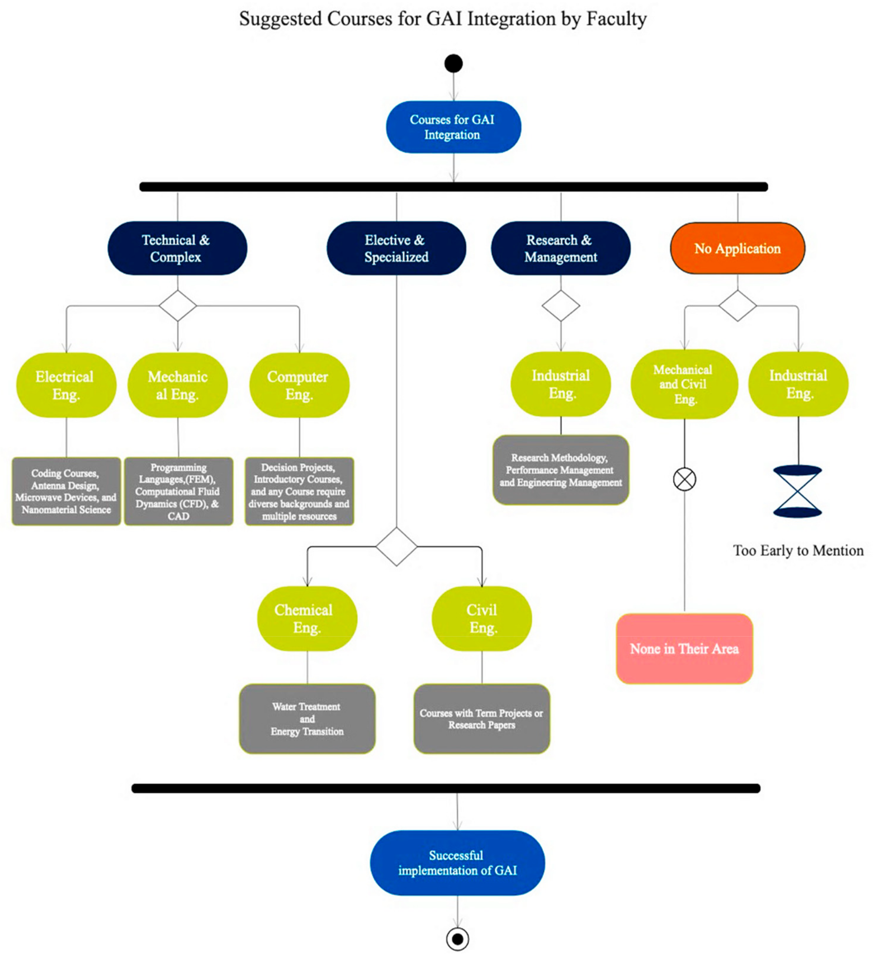
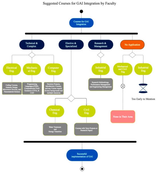
Faculty members from several engineering disciplines highlighted essential courses that would benefit from GAI integration, emphasizing its importance in increasing productivity and simplifying complicated procedures. Electrical engineering stressed coding and antenna design, whereas mechanical engineering focused on programming, FEM, CFD, and CAD, emphasizing the need of computational support. Similarly, chemical engineering advised electives such as water treatment and energy transition, while computer science recommended basic disciplines such as mathematics, physics, and decision-making courses, which even included humanities. Furthermore, industrial engineering suggested research methodology, performance management, and engineering management, emphasizing GAI’s function in research and management. In contrast, civil engineering professors exhibited little excitement for GAI use, indicating a cautious attitude. Figure 10 depicts these varying viewpoints across engineering fields as a summary map.
Figure 10.
Summary of courses proposed for GAI integration by faculty.
4.1.3. Summary of Stage 1
The overview focused on faculty and student recommendations for effectively integrating GAI into academic and engineering environments.
Students emphasized practical experience, interdisciplinary initiatives, standardized programs to address knowledge gaps, continuous updates on GAI, ethical standards, and user-friendly interfaces. While faculty suggested regular training, seminars, originality in research, and clear ethical guidelines to foster critical thinking. They also highlighted interdisciplinary collaboration and change management techniques to enhance teaching and productivity. Table 5 summarizes their recommendations for successful GAI integration.
Table 5.
Summarization of Faculty and Student ideas and recommendations about successful GAI integration.
To analyze the qualitative findings systematically, this study adopted a contextualized SWOT framework tailored to the exploration of GAI adoption in higher education. While traditional SWOT distinguishes internal elements (strengths and weaknesses) from external ones (opportunities and threats) at the organizational level, in this study the framework was adapted to reflect the educational ecosystem. Internal factors refer to institutional and individual capacities, including teaching practices, digital literacy, infrastructure, and organizational readiness to integrate GAI. External factors encompass contextual and environmental influences, such as government regulations, evolving AI policies, ethical standards, industry expectations, and global technological trends.
This adapted SWOT approach was used to synthesize participant insights into a structured format that captures the interplay between institutional conditions and external pressures affecting GAI implementation. Figure 11 and Figure 12 illustrate this analysis separately for students and faculty to highlight differences in perspective and detail. Despite the difference in visual layout, both figures follow the same conceptual framework, emphasizing how internal capabilities interact with external drivers and constraints in shaping the effective integration of GAI in engineering and academic contexts.
Figure 11.
SWOT analysis of GAI implementation in engineering and academia from Students’ perspective.
Figure 12.
SWOT analysis of GAI implementation in engineering and academia from Faculty perspective.
Based on the above two SWOT analyses, the identified hurdles for students and faculty are summarized in detail in the following points:
Students’ hurdles:
- Familiarity and Education—Limited awareness and lack of structured learning resources.
- Practical Application—Need for real-world applications in GAI training.
- Context and Reliability—Ensuring accurate and consistent responses from GAI.
- Ethical and Privacy Concerns—Addressing privacy issues and implementing transparent practices.
- Integration and Ease of Use—Difficulty in incorporating GAI into current academic systems.
- Critical Thinking—Preventing GAI from diminishing analytical skills and deep understanding.
- Resource Constraints—Limited access to funding and quality datasets.
- Resistance to Change—Cultural and institutional pushback against new technologies.
- Regulatory & Compliance—Navigating complex legal requirements.
Faculty hurdles:
- Ethical Concerns—Addressing data privacy, GAI bias, and ensuring responsible use.
- Teaching Gaps—Insufficient training and varied familiarity with GAI among faculty.
- Resistance to Change—Reluctance to adopt new technologies that may disrupt teaching practices.
- Complex Implementation—Difficulties integrating GAI into established educational frameworks.
- Quality & Reliability—Concerns about the accuracy and reliability of GAI-generated content.
- Regulatory Compliance—Challenges in meeting data protection and compliance standards.
The above bullet points encapsulate the primary hurdles faced by both students and faculty in adopting GAI in education, highlighting ethical, technical, and institutional challenges. The researcher then identified common hurdles faced by both students and faculty to address the first study question. This was carried out by comparing the hurdles listed for each group and creating a Venn diagram to highlight overlapping challenges. In Figure 13, the diagram, featuring two circles representing students and professors, shows shared obstacles, providing a comprehensive view of the issues faced by both groups.
Figure 13.
Venn diagram of faculty and student hurdles.
Figure 13 outlines the hurdles students and professors encounter when using GAI tools in academic settings. Students struggle with the need for familiarity, learning, practical application, and ensuring context and reliability. In the other side, faculty members face difficulties bridging educational gaps, implementing complex GAI technologies, and maintaining quality and reliability while meeting strict regulatory standards. Both groups also deal with ethical concerns, resistance to change, and the need for regulation and compliance.
Figure 14 emphasizes that overcoming these hurdles is crucial for maximizing GAI’s benefits while minimizing risks and ensuring effective adoption in academic and engineering contexts.
Figure 14.
Key elements for successful GAI integration and implementation.
4.2. Prioritization of Factors: Expert Evaluation and Insights
In this section, this study conducted a survey at the American University of Sharjah (AUS) to gather feedback from students and faculty members, using separate questionnaires for each group. The student questionnaire had 49 questions across three sections, while the faculty questionnaire had 43 questions in three sections. Both surveys covered demographics, the potential of GAI technologies to enhance productivity in academia and engineering, and challenges in implementing GAI. Therefore, the Relative Importance Index (RII) will be used to evaluate the responses and identify key factors for educational institutions to consider when implementing GAI technology.
To clarify the analytical approach, the quantitative data collected in this stage were analyzed descriptively through frequency distributions and RII rankings. This approach aligns with the exploratory nature of this study, which aims to rank and prioritize adoption factors based on participants’ perceptions rather than to test statistical associations or causal relationships. Descriptive and univariate analyses were thus selected to provide a transparent overview of response patterns and to contextualize participants’ views identified earlier in the qualitative phase. While more advanced inferential analyses (e.g., correlations or regressions) could offer deeper insights into variable interdependencies, they fall beyond the scope of the present study, which seeks to establish early empirical evidence and identify key priorities for future investigation.
4.2.1. Students’ Survey
The survey was conducted at the American University of Sharjah (AUS) on a randomly selected sample of 54 students. The sample included 23.6% of Graduates, 45.5% of Bachelor’s students, and 30.9% of Master’s students, with 56.4% females and 43.6% males. According to Table 6, students are divided across the university departments as follows: 63.6% in the College of Engineering; 18.2% in the College of Arts and Sciences; 14.5% in the School of Business Administration; and 3.6% in the College of Architecture, Arts, and Design.
Table 6.
Demographic profile of Students.
Enhancing Student Productivity with GAI Tools
This study conducted a survey to assess the relationship between the use of GAI technology and productivity, focusing on a larger sample of students. One of the purposes of this survey was to evaluate students’ familiarity with GAI technologies in academic and engineering contexts. It collected data on students’ knowledge of generative AI tools by asking them to rate their understanding with the question, “How familiar are you with GAI techniques in engineering and academic disciplines?” The survey provided a brief explanation of GAI technology to guide their responses.
As seen in Figure 15, the survey results reveled that most students are familiar with GAI tools, with 74.1% rating themselves as “Moderately familiar” or higher. Only two students reported no familiarity at all, suggesting a widespread basic understanding of GAI tools. This knowledge base indicates a strong foundation for developing GAI-based educational programs to enhance productivity in various fields. The diversity in the applications of GAI, noted in the interview section, reflects the rapid innovation in the field, with different companies focusing on unique approaches. This ongoing growth provides opportunities to explore new advancements in generative AI.
Figure 15.
GAI familiarity level among the Students in Survey.
Figure 16 highlights ChatGPT and Bard as two of the most effective tools identified. Despite the brief period between the interview and survey, significant advancements, new tools, and increased competition in the AI space were observed. Given the rapid progress, the researcher plans to explore participants’ knowledge of these updates in future studies.
Figure 16.
Students’ familiarity with generative AI tools in the survey.
According to the survey results, ChatGPT is the most popular tool among students, with 37 participants very familiar and 16 moderately familiar with it. GPT− 4 is the second most popular, while tools like Scribe, AlphaCode, and Cohere Generate had significantly lower familiarity levels, with 38, 46, and 51 participants, respectively, being not very familiar. GitHub Copilot saw moderate familiarity, with 4 participants experienced and 8 slightly familiar.
This study then highlighted a gap in knowledge and usage of various technologies, suggesting the need for better education to enhance their academic utility. Participants rated GAI tools’ impact on productivity in five key areas, learning, research, problem-solving, project creation, and feedback, emphasizing their potential to boost academic performance as shown in Figure 17.
Figure 17.
Impact of GAI on productivity aspects based on the student’s survey.
The results exposed that majority of participants believed that GAI significantly enhanced their learning abilities, with most ratings being highly positive. For research, students also regarded GAI as an excellent tool, with strong ratings reflecting its usefulness. Opinions on problem-solving were more divided, with balanced scores indicating varied perspectives. The project creation aspect received favorable reviews, with students considering GAI beneficial in this area. Feedback was also positively viewed, showing its helpful influence. Overall, students expressed high confidence in GAI’s potential to enhance productivity across learning, research, and project creation, though opinions on problem-solving differed.
In Figure 18, a concluding survey question confirmed GAI’s perceived positive impact on students’ academic success.
Figure 18.
The impact of GAI on student success.
As shown in Figure 18, students’ responses about the impact of the GAI on productivity varied widely. To begin, a small minority (3.7%) found it problematic, while 5.6% believed it had helped their success. Most students either felt it had no significant effect (35.2%) or thought it had contributed substantially to their success (42.6%). Additionally, 13% disagreed with the high approbation of the GAI. These findings indicated that students’ experiences with GAI depended on factors such as ease of adaptation, organizational tools, and data analysis features, highlighting the diverse ways individuals had used this technology.
Student Factors for Successful GAI Integration
This section examines student survey data to determine critical characteristics that influence the adoption of GAI technology in educational institutions. Unlike interviews, which utilized a three-level rating system, the surveys used a more precise five-point scale ranging from “extremely important” to “not at all important,” allowing for the development of a Relative Importance Index (RII). This index offered a clearer prioritization of difficulties and drove attempts to effectively integrate GAI technologies.
Figure 19a demonstrates that the RII results emphasize three essential student learning factors: adaptability to learning styles, interactive feedback, and content personalization. A significant requirement to accommodate individual learning preferences is evident from the 39 students who ranked “adaptability” as “very important” or “extremely important.” Similarly, “interactive feedback” garnered good marks from 40 students, underlining its importance in improving the learning experience. At last, “content personalization” was identified as critical for customizing instructional content to different student demands. In Figure 19b, 16 and 18 students, respectively, rated “critical thinking stimulation” and “contextual understanding” as “extremely important” for implementing GAI in academic and engineering disciplines, making them the most significant factors in problem-solving contexts.
Figure 19.
(a–f) Combined Insights on GAI in Engineering Education: (a) Student learning factors affecting the adoption of GAI tools; (b) Factors influencing students’ adoption of AI tools for problem-solving; (c) Understanding factors influencing GAI implementation:; (d) Performance and optimization factors influencing GAI implementation; (e) Research and project-related factors affecting GAI adoption; (f) Data management and resource factors influencing GAI implementation.
As a result, our research results emphasize the necessity of creating an educational atmosphere that promotes critical thinking and allows for the practical application of theoretical information. Additionally, 13 students rated “collaboration in problem solving” as just somewhat significant. Likewise, as seen in Figure 19c, 29 students rated “conceptual clarity” as “extremely important,” and 21 as “very important,” making it the highest valued criteria.
According to these findings, GAI technology works best when applied in a collaborative learning environment to improve conceptual clarity, contextual awareness, and critical thinking. Additionally, the majority of students emphasized the need of integrating theory with real-world applications, as seen in Figure 19c, and “real-world application” was deemed crucial. A sustainable learning environment is crucial for continuing skill development, as evidenced by the high value placed on the aspect of “continuous learning support.”
Based on Figure 19e and survey findings, students prioritized various characteristics that influence the effectiveness of GAI technology in research and projects. Three major project success factors emerged: resource identification (highly evaluated by 41 students), idea generation and refinement (44 students), and analysis and synthesis (45 students), emphasizing the relevance of resources, creativity, and critical thinking. The results also highlight how crucial resource and data management is to incorporating GAI technology, as seen in Figure 19f. Moreover, “Data accessibility” (23 votes) and “data collection” (21 votes) have been selected as the most important aspects for assuring GAI’s efficacy in increasing student productivity. Furthermore, “algorithm selection” and “resource allocation” receive excellent ratings, indicating their relevance in performance optimization. With 27 votes affirming its critical importance, Figure 20a emphasizes that the “quality of GAI output” is the most crucial performance factor. Furthermore, “explainability” was identified as crucial, with 28 respondents highlighting the requirement for reliable and interpretable data and 21 respondents emphasizing the need of model transparency for comprehending algorithms. 23 people agreed that algorithm optimization was significant.
Figure 20.
(a–d) Combined Insights on GAI Implementation in Engineering Education: (a) Performance and Optimization Factors; (b) Collaboration and Feedback Factors; (c) Governance and Compliance Factors; (d) General Influencing Factors, Student Perspectives.
In terms of collaboration and feedback, “model updating” was the top priority (29 responses), followed by skills enhancement (24 responses) and scalability (25 responses). These factors underscore the importance of interdisciplinary teamwork, skill development, and scalable technology adoption. Additionally, feedback mechanisms, interdisciplinary collaboration, and collaborative platforms were identified as essential for achieving optimal performance, as shown in Figure 20b.
The successful integration of GAI into engineering and academic fields is dependent on high-quality data, ongoing development, and effective cooperation. The survey’s results highlight major issues about governance and compliance, including ethics, privacy concerns, and privacy protection. Figure 20c shows that 30 students ranked ethics and 38 rated privacy protection as “extremely important,” whereas 28 and 34 students underlined the relevance of compliance standards and bias mitigation. In addition, Figure 20d shows that 16 students ranked ethical use and 18 students evaluated accessibility and inclusiveness as “very important.” These findings together highlight overarching goals such as ethical and responsible use, accessibility and inclusion, seamless interaction with instructional resources, and improved user experience. According to these results of the student survey, the findings highlight the need for governance and compliance policies to ensure the ethical use of GAI.
Table 7 summarizes student votes on 35 factors, with RII values used to rank these factors in descending order of importance. The factors are classified based on RII values into categories: high (0.8–1), high-moderate (0.6–0.8), moderate (0.4–0.6), medium-low (0.2–0.4), and low (0–0.2), showing their relevance for improving academic and engineering performance with GAI technology. As mentioned in the RII Table below, the most important factor influencing students’ expectations of adopting GAI technology in engineering and academic disciplines is privacy protection, with a rating of 0.925. It is followed by bias mitigation (0.883) and compliance standards (0.879), emphasizing the need for fair, accurate, and compliant results. Other key factors include model updating, ethics, privacy concerns, conceptual clarity, and quality of GAI output, all rated between 0.877 and 0.872. User experience, explainability, and skill enhancement are also significant, with ratings ranging from 0.857 to 0.845, highlighting the importance of ease of use, clarity, and skill improvement.
Table 7.
Relative Importance Index (RII) of GAI Implementation: Results from Student.
4.2.2. Faculty Survey
Table 8 shows a survey conducted to evaluate GAI’s integration into engineering and academic disciplines, involving 42 faculty members from different academic roles at the American University of Sharjah (AUS), alongside a survey of AUS students.
Table 8.
Demographic profile of Faculty.
The sample is primarily composed of PhD holders (69%), with 23.8% holding a master’s and 7.1% possessing a bachelor’s degree. In Figure 21a, the majority of participants (73.8%) are male and come from a variety of academic backgrounds, including engineering (28.6%), business administration (19%), architecture, arts, and design (14.3%), and arts and sciences (38.1%).
Figure 21.
(a,b) (a) Years of Experience Among Faculty Members; (b) GAI Familiarity Levels Among Faculty Participants.
Also, a vast majority (76.2%) have more than ten years of academic experience, while smaller percentages have 7–10 years (11.9%), 4–6 years (7.1%), and 1–3 years (4.8%), with none less than one year. Thus, these demographics lay the groundwork for investigating how expertise and academic discipline influence the use of GAI tools in academia, particularly engineering.
Enhancing Faculty Productivity with GAI Tools
This study looks into how GAI can improve productivity among professors and academic personnel. Using a questionnaire, it evaluated faculty familiarity, application knowledge, and readiness to adopt GAI in education. Figure 21b illustrates that the results demonstrated a range of familiarity levels: 28.6% were very familiar, 38.1% moderately familiar, and 19% slightly familiar, with just 7.1% at the extremes (very familiar or not familiar at all). These data indicate that faculty are generally aware of GAI, emphasizing the necessity for institutions to provide seminars to improve comprehension and practical use in teaching and research.
Additionally, this study aimed to assess faculty understanding of specific GAI tools like Bard and GitHub Copilot. As shown in Figure 22, the results will help determine the depth of understanding and the potential applications of these tools in teaching, research, and service.
Figure 22.
Faculty familiarity with Generative AI tools in the survey.
The results revealed that ChatGPT was the most well-known tool, with the majority of participants expressing strong familiarity, as shown in Figure 22. In contrast, tools such as AlphaCode and Cohere Generate were largely unfamiliar. Scribe and GitHub Copilot were moderately familiar, but GPT − 4 had a balanced level of experience among users. Overall, the findings highlight the need to raise knowledge of generative AI techniques in academic contexts.
Last, a survey question explored how GAI could enhance productivity in academic work, revealing faculty members’ reactions and expectations regarding its use.
Based on Figure 23, reactions of participants to GAI technology varied widely, with ratings from 1 (Very Low) to 5 (Very High), showing overall engagement with its potential benefits. In teaching, 10 participants felt GAI could significantly improve productivity, while 7 gave lower estimates. On the other hand, higher ratings were also given for content creation and services, indicating a willingness to use GAI for productivity enhancement in these areas. Faculty generally agreed on GAI’s potential, though individual differences and some reservations were noted. This highlights the need for further study to understand GAI’s benefits and identify its appropriate academic applications.
Figure 23.
Impact of GAI on productivity aspects based on faculty survey.
Professors also discussed the challenges and opportunities of GAI in education, especially in teaching, revealing their views on its impact and potential barriers. Consequently, the results in Figure 24 showed that 9.8% of the sample strongly disagreed with GAI’s relevance to their field, while 12.2% saw manageable challenges, and 31.7% were neutral, acknowledging modest issues but recognizing significant innovation potential.
Figure 24.
Integrating Generative AI in Faculty Teaching.
Most participants showed a positive outlook on the potential of GAI in education, with 22% seeing a balance between difficulties and opportunities, and 24.4% recognizing obstacles alongside possibilities for progress. This reflects differing views on GAI implementation, with a general optimism about its potential. Overall, a small percentage viewed the technology as irrelevant, suggesting a need for updates or new solutions.
Faculty Factors for Successful GAI Integration
Interviews with 13 faculty members, including professors and lab instructors, indicated significant factors impacting the use of GAI in engineering and academic disciplines. To strengthen these findings, this study will involve more faculty members and use the Relative Importance Index (RII) technique for a more thorough examination.
As shown in Figure 25a, “personalization and adaptivity” emerged as the most essential characteristics, with faculty emphasizing their role in personalizing learning experiences to specific student needs and fostering more effective education. In contrast, assessment automation and integrity sparked concerns, particularly about the fairness and accuracy of computerized evaluations. Furthermore, content accuracy and relevancy received good ratings, emphasizing the need of keeping educational materials current and credible. Collectively, these findings emphasize the necessity of tailored teaching approaches, cautious automation integration, and continual material updates in ensuring the effective and responsible use of GAI in educational settings.
Figure 25.
(a–f) Factors Influencing the Adoption and Implementation of GAI Tools from Faculty Perspectives: (a) Teaching Factors; (b) Research Factors; (c) Service-Related Factors; (d) Performance and Optimization; (e) Data Management and Resources; (f) Governance and Compliance.
Figure 25b depicts faculty members’ assessments on the relevance of adopting Generative AI technology in this study’s focal fields based on four major factors. Primarily, this study found that data analysis and idea generation are considered the most critical factors in the development of academic areas, with most participants rating them as very or extremely important. Idea generation and concept development were especially highlighted for their role in supporting innovation in academia and engineering. Dissemination and accessibility of research also received high ratings, demonstrating the significant impact a GAI could have in broadening access to information for researchers. Ethical and responsible research practices were given the highest priority, reflecting the understanding of the need for ethical adherence in both research and technology use.
It is evident from examining the findings of the faculty evaluation of service-related factors that the most crucial element for the effective use of GAI in academic and engineering fields was administrative efficiency, as demonstrated in Figure 25c.
Although they were deemed significant, service components including community engagement and outreach, professional development and communication were not viewed as being as crucial as other elements. Members prioritized these service factors while also stressing the importance of administrative efficiency.
In terms of performance and optimization, the quality of GAI output and explainability were the top priorities. 20 members rated the quality of output as “very important” or “extremely important,” underlining the need for clear and accurate results. Additionally, 26 members highly valued explainability, highlighting the demand for easy-to-understand explanations of GAI outcomes. Figure 25d highlights the importance of model transparency and algorithm optimization, with positive feedback indicating their role in ensuring effective use of GAI in this study’s core areas.
The survey found conflicting views on “resource allocation” in relation to data and resource management. As seen in Figure 25e, 22 people ranked it as very or extremely important, whereas six participants thought it was not and slightly important. However, 28 participants rated “data collection” and “data accessibility” as extremely and vary important, underscoring the necessity of efficient data management and access in order to optimize the potential of GAI technology in the sectors under study.
Governance and compliance factors were also viewed as crucial (vary and extremely important), with 24 participants emphasizing the significance of ethics and privacy concerns. As shown in Figure 25f, “compliance standards” also were rated highly, with 29 participants deeming it very or extremely important, highlighting the significance of legal and ethical compliance in these applications. Finally, “bias mitigation” factor received a high rating, with 30 participants considering it important or extremely important. Therefore, these findings reflect academics’ commitment to the importance of ethical and legal compliance in the use of technology.
Figure 26 depicts the results of combining the collaboration and feedback factors, which reflect variances in priorities. “Interdisciplinary collaboration” was rated as relatively important, with 24 participants highlighting its value. These results reflect academics’ focus on the ethical, legal, and collaborative aspects of generative AI.
Figure 26.
Collaboration and feedback factors influencing GAI implementation: Faculty views.
While “feedback mechanisms” and “model updating” also were received as highly important by 22 and 20 participants, respectively. “Skills enhancement” and “knowledge transfer” also received high ratings, with 5 and 10 participants viewing them as extremely important. These findings highlight the significance of capacity building and effective interdisciplinary cooperation for successful use of GAI technology.
Therefore, Table 9 summarizes the faculty members’ votes on the 27 factors mentioned above, with the factors ranked in descending order of importance based on RII values.
Table 9.
Relative Importance Index (RII) of GAI Implementation: Results from Faculty Members.
To successfully integrate GAI technology into engineering and academic disciplines, three key factors must be addressed: compliance with academic norms and rules (RII = 0.820), administrative efficiency through task automation (RII = 0.790), and the application of bias mitigation techniques for equity and inclusion (RII = 0.785). Ethical research practices (RII = 0.762) and faculty support for knowledge transfer (RII = 0.761) are also essential for creating an environment conducive to responsible use and understanding of GAI. When coordinated, these factors will enhance the long-term integration of GAI to boost productivity in these areas.
4.2.3. Summary of Stage 2
This paper explores the application of GAI technology in engineering and academic disciplines, focusing on how it is used by students and professors. Survey results show no clear agreement on the factors influencing its use by both groups. While instructors seek to improve and simplify the educational process for students, students primarily aim to use GAI technology to accelerate their academic progress and graduate quickly. In Figure 27, the researcher suggests analyzing the impact of these factors using metaphorical forces and proposes a force field analysis to identify key factors that influence both groups, addressing the second research question.
Figure 27.
Force Field Analysis Diagram for Student and Faculty Factors.
In this analysis, the researcher used a force diagram based on RII tables from students and faculty to identify common factors related to the integration of GAI technology in education. It is clear that the compliance standards and bis mitigation factors are presented in two sets of factors. However, the force field analysis was found to be insufficient for answering the research question and did not provide a complete view of the educational impact factors. As a result, the researcher turned to a mind map, considered a more effective approach.
In Figure 28, this mind map identifies key factors influencing the use of GAI to enhance performance and productivity, with the central question guiding the exploration.
Figure 28.
Mind Map of Factors Influencing the Use of GAI in Most Organizations.
To explain further, the central question is divided into three categories: faculty factors, student factors, and educational impact. Faculty factors emphasize compliance, ethics, and minimizing biases in GAI use. The first branch, Faculty Factors, emphasize compliance, ethics, and minimizing biases in GAI use. While Student Factors focus on privacy, GAI quality, equitable outcomes, and secure data processing. Finally, highlights GAI’s potential to improve learning through tailored materials and interactive feedback.
These factors collectively form a framework for analyzing the implementation of GAI, applicable across organizations to boost productivity. The chapter concludes that the hurdles and factors align with previous literature, underscoring GAI’s role in enhancing productivity for students and faculty in academia and engineering.
5. Discussion, Conclusions, Limitations, and Future Directions
This study critically examined the integration of GAI technologies in engineering education, focusing on productivity enhancement for students and faculty. Through a multi-method approach, literature review, semi-structured interviews, and structured surveys, this research offers both theoretical insights and empirical evidence about GAI’s transformative potential and its associated challenges while also highlighting its role in advancing sustainable engineering education and supporting the United Nations Sustainable Development Goals (SDGs).
The findings confirm that GAI technologies, including ChatGPT, Bard, and natural language processing tools, hold significant promise for reshaping engineering education and academic workflows. Faculty interviews and survey data revealed a broad consensus that GAI can streamline labor-intensive tasks such as grading, course material generation, and data analysis. Students emphasized GAI’s potential to support adaptive learning, project development, and critical thinking enhancement by automating routine tasks and providing immediate feedback. Interestingly, both groups recognized GAI’s ability to handle large datasets and facilitate complex engineering design and modeling tasks, thus bridging the gap between theoretical concepts and practical applications in ways that also foster sustainable design practices and responsible innovation.
However, this study also revealed substantial challenges that hinder the seamless adoption of GAI. Resistance to change was evident, especially among faculty, who expressed concerns about potential disruptions to established educational practices and the risk of diminishing human creativity and critical thinking. Concerns about ethical compliance, algorithmic bias, data privacy, and model transparency emerged as significant barriers. Faculty highlighted the importance of robust governance frameworks and comprehensive training to address these challenges. From the students’ perspective, issues of GAI tool reliability, data accuracy, and uneven access to resources were underscored as impediments to optimal integration. These barriers point to the need for governance structures that embed sustainability principles such as equity, inclusivity, and ethical responsibility into GAI-enabled learning environments.
A particularly noteworthy result is the variation in familiarity and comfort with GAI across engineering disciplines. Contrary to assumptions of uniform digital literacy, the data demonstrated significant disparities in GAI knowledge and usage even within the same academic programs. For instance, while computer and electrical engineering students reported advanced familiarity and proactive engagement with GAI, students from civil and mechanical engineering exhibited more cautious and limited use. This finding underscores the necessity for tailored educational interventions that account for disciplinary differences and individual learning needs, ensuring that GAI integration contributes to equitable and sustainable learning outcomes across fields.
Furthermore, the data revealed divergent perspectives on GAI’s role in education. Students viewed GAI as a tool to enhance academic success, creativity, and efficiency, emphasizing immediate benefits such as faster assignment completion and innovative project design. In contrast, faculty were more focused on the long-term implications, such as safeguarding academic integrity, maintaining high educational standards, and ensuring compliance with ethical norms. These contrasting views highlight the need for a balanced approach to GAI integration that addresses both groups’ priorities and aligns with sustainability goals that promote innovation without compromising ethics, inclusivity, or long-term educational quality.
An unexpected insight from the interviews was the informal use of GAI technologies by both students and faculty, even in the absence of formal institutional policies. This indicates strong underlying demand and suggests that institutions must act swiftly to establish governance structures, training programs, and support mechanisms to harness GAI’s potential while mitigating associated risks. Embedding sustainability principles, such as responsible use of resources, ethical governance, and alignment with SDG 4 (Quality Education) and SDG 9 (Industry, Innovation, and Infrastructure), will be critical in guiding this integration.
This study provides a comprehensive framework for understanding the integration of GAI technologies in engineering education. By identifying key factors influencing adoption, such as technical infrastructure, ethical compliance, user training, and interdisciplinary collaboration, it offers actionable insights for stakeholders aiming to enhance productivity and learning outcomes while simultaneously advancing sustainable development in higher education.
This research highlights that GAI is not merely an incremental addition to educational tools but represents a potential paradigm shift in the way learning, research, and administrative processes are conducted. When strategically integrated, GAI can enhance creativity, improve operational efficiency, and support innovation in engineering education. However, its adoption must be accompanied by robust ethical safeguards, tailored training, and thoughtful governance to ensure equitable and responsible use. In this sense, GAI can serve as both a driver of productivity and a catalyst for sustainable engineering education, preparing future engineers to contribute effectively to global sustainability challenges.
While this study provides rich insights, several limitations should be acknowledged. First, this research was conducted within a single institution, which may limit the generalizability of the findings to other academic or industrial contexts. Second, the sample size, though carefully selected, may not fully capture the diversity of perspectives across institutions or regions. Third, the focus on engineering disciplines, while justified, excludes potentially valuable insights from other academic domains such as the humanities, social sciences, and business. Finally, the quantitative analysis relied on perception-based data examined descriptively through the RII, which effectively captures the relative prioritization of factors but does not explore interrelationships among variables. Future studies could therefore complement this approach with inferential statistical techniques, including nonparametric tests (e.g., Mann–Whitney U, Kruskal–Wallis), correlation analysis, or structural equation modeling (SEM), to assess associations, validate group differences, and enhance the robustness of the findings. Nonetheless, the present analytical approach remains methodologically appropriate for this study’s exploratory objectives and provides a strong empirical foundation for more advanced confirmatory investigations in future research.
Building on the insights from this study, several promising directions emerge for future research. First, scholars could expand disciplinary coverage to include fields such as healthcare, finance, the arts, and social sciences, thereby assessing the broader applicability and impact of GAI integration beyond engineering. Increasing sample diversity and institutional scope would also enhance the robustness and generalizability of findings across regions. In addition, longitudinal studies are needed to capture the long-term effects of GAI on productivity, learning outcomes, and professional competencies, moving beyond early adoption stages. Future investigations may also develop discipline-specific GAI tools aligned with pedagogical and ethical goals, while exploring policy frameworks and governance models that ensure responsible, equitable, and sustainable integration. Finally, advancing interdisciplinary collaboration will be essential for bridging knowledge gaps and fostering innovation across diverse academic domains.
The findings of this study also provide actionable implications for higher education institutions and policymakers. Institutions should establish clear ethical guidelines for GAI use, addressing issues such as bias, privacy, and transparency, and invest in digital capacity building to strengthen faculty and student competencies. Facilitating cross-disciplinary collaboration and creating feedback-driven learning platforms will allow universities to adapt dynamically to evolving GAI technologies. Moreover, embedding sustainability principles into training programs and curricula can ensure that GAI adoption supports responsible innovation, equitable access, and long-term educational resilience.
This study highlights GAI’s transformative potential in engineering education while emphasizing the need for strategic, ethical, and inclusive integration. By addressing both technical and human factors, institutions can harness GAI to drive productivity, creativity, and academic excellence while also advancing sustainable education and contributing to SDGs such as Quality Education, Innovation, and Responsible Consumption.
Beyond the immediate institutional context, the findings hold broader implications for curriculum development, professional training, and higher-education policy. The integration of GAI calls for curricular redesign that embeds digital literacy, ethical reasoning, and sustainability awareness across engineering programs, ensuring that graduates are equipped for data-driven and AI-augmented workplaces. Similarly, faculty development initiatives should extend beyond basic tool training to include pedagogical adaptation, assessment redesign, and strategies for guiding students in the responsible use of GAI. At the policy level, the results underscore the importance of establishing institution-wide governance frameworks and national guidelines that balance innovation with academic integrity, equity, and long-term resilience. Making these dimensions explicit reinforces this study’s practical significance for educators, administrators, and policymakers seeking to align technological transformation with sustainable educational practice.
Finally, while this study focuses primarily on the integration of GAI within engineering education, its implications extend well beyond academia. The insights drawn from students’ and faculty members’ experiences can inform strategies for diverse organizations, ranging from government agencies to private enterprises, seeking to harness the potential of these technologies responsibly. As GAI continues to evolve, it is reshaping how we interact with information by transforming static data into dynamic, adaptive insights. This paradigm shift mirrors broader technological disruptions observed across sectors, from the digitization of media to the automation of industrial operations. A critical question thus emerges: will GAI remain a supportive tool that enhances human productivity and creativity, or will it fundamentally redefine the landscape of academic and professional work? By addressing the ethical, technical, and pedagogical challenges identified in this study, institutions and organizations alike can position themselves at the forefront of this transformation, ensuring that GAI complements human ingenuity and contributes to a more sustainable and equitable future.
Author Contributions
Conceptualization, H.A.N., Z.B. and V.A.; methodology, H.A.N., Z.B. and V.A.; software, H.A.N.; formal analysis, H.A.N., Z.B. and V.A.; investigation, H.A.N., Z.B. and V.A.; resources, H.A.N., Z.B. and V.A.; data curation, H.A.N., Z.B. and V.A.; writing—original draft preparation, H.A.N.; writing—review and editing, H.A.N., Z.B. and V.A.; visualization, H.A.N., Z.B. and V.A.; supervision, Z.B. and V.A.; project administration, H.A.N., Z.B. and V.A. All authors have read and agreed to the published version of the manuscript.
Funding
This research received no external funding.
Institutional Review Board Statement
The study was approved by the Institutional Review Board of American University of Sharjah, United Arab Emirates (protocol code 24-070, May 10, 2024).
Informed Consent Statement
Informed consent was obtained from all subjects involved in the study.
Data Availability Statement
The data presented in this study are available on request from the corresponding author.
Acknowledgments
The authors acknowledge the support of the American University of Sharjah under the Open Access Program. This paper represents the opinions of the authors and does not mean to represent the position or opinions of the American University of Sharjah.
Conflicts of Interest
The authors declare no conflicts of interest.
References
- Ahmad, A.; Waseem, M.; Liang, P.; Fahmideh, M.; Aktar, M.S.; Mikkonen, T. Towards Human-Bot Collaborative Software Architecting with ChatGPT. In Proceedings of the 27th International Conference on Evaluation and Assessment in Software Engineering (EASE ’23). Association for Computing Machinery, New York, NY, USA, 14–16 June 2023; pp. 279–285. [Google Scholar] [CrossRef]
- Alamleh, H.; Alqahtani, A.A.S.; Elsaid, A. Distinguishing Human-Written and ChatGPT-Generated Text Using Machine Learning. In Proceedings of the 2023 Systems and Information Engineering Design Symposium (SIEDS), Charlottesville, VA, USA, 27–28 April 2023; pp. 154–158. [Google Scholar] [CrossRef]
- Ambati, L.S.; Narukonda, K.; Bojja, G.; Bishop, D. Factors Influencing the Adoption of Artificial Intelligence in Organizations-From an Employee’s Perspective. In Proceedings of the Fifteenth Midwest Association for Information Systems Conference, Des Moines, IA, USA, 28–29 May 2020. [Google Scholar]
- Automation and the Workforce: A Firm-Level View from the 2019 Annual Business Survey; 2022 ASI 2626-12.63916; CES 22-12 (2022). Available online: https://statistical.proquest.com/statisticalinsight/result/pqpresultpage.previewtitle?docType=PQSI&titleUri=/content/2022/2626-12.63916.xml (accessed on 1 November 2023).
- Aziz, N.; Zain, Z.; Mafuzi, R.M.Z.R.; Mustapa, A.M.; Najib, N.H.M.; Lah, N.F.N. Relative importance index (RII) in ranking of procrastination factors among university students. AIP Conf. Proc. 2016, 1761, 020022. [Google Scholar] [CrossRef]
- Banerjee, S.; Singh, P.K.; Bajpai, J. A comparative study on decision-making capability between human and artificial intelligence. In Nature Inspired Computing; Springer: Singapore, 2018; Volume 652, pp. 203–210. [Google Scholar] [CrossRef]
- Banh, L.; Strobel, G. Generative artificial intelligence. Electron. Mark. 2023, 33, 63. [Google Scholar] [CrossRef]
- Bialkova, S. How to Optimise Interaction with Chatbots? Key Parameters Emerging from Actual Application. Int. J. Hum.-Comput. Interact. 2023, 40, 4688–4697. [Google Scholar] [CrossRef]
- Bogatinovski, J. AI-Enabled Log Analysis for Improving IT System Dependability; Technische Universität Berlin: Berlin, Germany, 2023. [Google Scholar] [CrossRef]
- Budhwar, P.; Chowdhury, S.; Wood, G.; Aguinis, H.; Bamber, G.J.; Beltran, J.R.; Boselie, P.; Lee Cooke, F.; Decker, S.; DeNisi, A.; et al. Human resource management in the age of generative artificial intelligence: Perspectives and research directions on ChatGPT. Hum. Resour. Manag. J. 2023, 33, 606–659. [Google Scholar] [CrossRef]
- Camargo, J.; Nunes, J.; Antunes, M.J.; Mealha, O.; Abrantes, C.; Nobrega, L. Building datasets for automated conversational systems designed for use-cases. In Proceedings of the 2022 International Conference on Interactive Media, Smart Systems and Emerging Technologies (IMET), Limassol, Cyprus, 4–7 October 2022. [Google Scholar] [CrossRef]
- Cardon, P.; Getchell, K.; Carradini, S.; Fleischmann, A.C.; Stapp, J. Generative AI in the Workplace: Employee Perspectives of ChatGPT Benefits and Organizational Policies. 2023. Available online: https://osf.io/preprints/socarxiv/b3ezy_v1 (accessed on 12 December 2023).
- Casillo, M.; De Santo, M.; Mosca, R.; Santaniello, D. An Ontology-Based Chatbot to Enhance Experiential Learning in a Cultural Heritage Scenario. Front. Artif. Intell. 2022, 5, 808281. [Google Scholar] [CrossRef]
- Chaudhary, K.; Mathiyazhagan, K.; Vrat, P. Analysis of barriers hindering the implementation of reverse supply chain of electronic waste in India. Int. J. Adv. Oper. Manag. 2017, 9, 143–168. [Google Scholar] [CrossRef]
- Chen, J.; Shi, Y.; Yi, C.; Du, H.; Kang, J.; Niyato, D. Generative-AI-Driven Human Digital Twin in IoT Healthcare: A Comprehensive Survey. IEEE Internet Things J. 2024, 11, 34749–34773. [Google Scholar] [CrossRef]
- Colace, F.; De Santo, M.; Lombardi, M.; Pascale, F.; Pietrosanto, A.; Lemma, S. Chatbot for e-learning: A case of study. Int. J. Mech. Eng. Robot. Res. 2018, 7, 528–533. [Google Scholar] [CrossRef]
- Deng, Z.G.; Lv, J.; Liu, X.; Hou, Y.K. Bionic Design Model for Co-creative Product Innovation Based on Deep Generative and BID. Int. J. Comput. Intell. Syst. 2023, 16, 8. [Google Scholar] [CrossRef]
- Dergaa, I.; Chamari, K.; Zmijewski, P.; Saad, H.B. From human writing to artificial intelligence generated text: Examining the prospects and potential threats of ChatGPT in academic writing. Biol. Sport 2023, 40, 615–622. [Google Scholar] [CrossRef]
- Dreany Harry, H. Safety engineering of computational cognitive architectures within safety-critical systems. Saf. Sci. 2018, 103, 1–11. [Google Scholar] [CrossRef]
- Dwivedi, Y.K.; Kshetri, N.; Hughes, L.; Slade, E.L.; Jeyaraj, A.; Kar, A.K.; Baabdullah, A.M.; Koohang, A.; Raghavan, V.; Ahuja, M.; et al. “So what if ChatGPT wrote it?” Multidisciplinary perspectives on opportunities, challenges and implications of generative conversational AI for research, practice and policy. Int. J. Inf. Manag. 2023, 71, 102642. [Google Scholar] [CrossRef]
- Epstein, Z.; Hertzmann, A.; Herman, L.; Mahari, R.; Frank, M.; Groh, M.; Schroeder, H.; Smith, A.; Akten, M.; Fjeld, J.; et al. Art and the science of generative AI: A deeper dive. Science 2023, 380, 1110–1111. [Google Scholar] [CrossRef] [PubMed]
- Fan, H.; Gao, W.; Han, B. Are AI chatbots a cure-all? The relative effectiveness of chatbot ambidexterity in crafting hedonic and cognitive smart experiences. J. Bus. Res. 2023, 156, 113526. [Google Scholar] [CrossRef]
- Feitosa, W.R.; Do Patrocinio, F.O.; Santos, S.R.; Silva, S.C.E. Proposal for a Chatbot Prototype in the Plant Health Department of Brazilian Ministry of Agriculture. In Proceedings of the 2020 IEEE/ITU International Conference on Artificial Intelligence for Good (AI4G), Geneva, Switzerland, 21–25 September 2020; pp. 17–21. [Google Scholar] [CrossRef]
- Feuerriegel, S.; Hartmann, J.; Janiesch, C.; Zschech, P. Generative AI. SSRN Electron. J. 2023, 1–28. [Google Scholar] [CrossRef]
- Gala, D.; Makaryus, A.N. The Utility of Language Models in Cardiology: A Narrative Review of the Benefits and Concerns of ChatGPT-4. Int. J. Environ. Res. Public Health 2023, 20, 6438. [Google Scholar] [CrossRef]
- Gauthier, F.; Chinniah, Y.; Abdul-Nour, G.; Jocelyn, S.; Aucourt, B.; Bordeleau, G.; Ben Mosbah, A. Practices and needs of machinery designers and manufacturers in safety of machinery: An exploratory study in the province of Quebec, Canada. Saf. Sci. 2021, 133, 105011. [Google Scholar] [CrossRef]
- George, D.; Lehrach, W.; Kansky, K.; Lázaro-Gredilla, M.; Laan, C.; Marthi, B.; Lou, X.; Meng, Z.; Liu, Y.; Wang, H.; et al. A generative vision model that trains with high data efficiency and breaks text-based CAPTCHAs. Science 2017, 358, eaag2612. [Google Scholar] [CrossRef]
- Gilardi, F.; Alizadeh, M.; Kubli, M. ChatGPT outperforms crowd workers for text-annotation tasks. Proc. Natl. Acad. Sci. USA 2023, 120, e2305016120. [Google Scholar] [CrossRef]
- Gonçalves, R.; Dias, Á.; Costa, R.; Pereira, L.; Bento, T.; Rosa, Á. Gaining competitive advantage through artificial intelligence adoption. Int. J. Electron. Bus. 2022, 17, 386–406. [Google Scholar] [CrossRef]
- Hadi, M.U.; Al-Tashi, Q.; Qureshi, R.; Shah, A.; Muneer, A.; Irfan, M.; Zafar, A.; Shaikh, M.; Akhtar, N.; Wu, J.; et al. Large Language Models: A Comprehensive Survey of its Applications, Challenges, Limitations, and Future Prospects. TechRxiv 2023. [Google Scholar] [CrossRef]
- Hadi, M.; Najm, M. Introduction to ChatGPT: A new revolution of artificial intelligence with machine learning algorithms and cybersecurity. Sci. Arch. 2023, 4, 276–285. [Google Scholar] [CrossRef]
- Iparraguirre-Villanueva, O.; Obregon-Palomino, L.; Pujay-Iglesias, W.; Sierra-Liñan, F.; Cabanillas-Carbonell, M. Productivity of incident management with conversational bots-a review. IAES Int. J. Artif. Intell. 2023, 12, 1543–1556. [Google Scholar] [CrossRef]
- Irwan, D.; Ali, M.; Ahmed, A.N.; Jacky, G.; Nurhakim, A.; Ping Han, M.C.; AlDahoul, N.; El-Shafie, A. Predicting Water Quality with Artificial Intelligence: A Review of Methods and Applications. Arch. Comput. Methods Eng. 2023, 30, 4633–4652. [Google Scholar] [CrossRef]
- Jiang, F.; Ma, J.; Webster, C.J.; Chiaradia, A.J.F.; Zhou, Y.; Zhao, Z.; Zhang, X. Generative urban design: A systematic review on problem formulation, design generation, and decision-making. Prog. Plan. 2023, 180, 100795. [Google Scholar] [CrossRef]
- Jo, Y.-W.; Kim, H.-W. Generative Adversarial Network based Cost-efficiency data Augmentation for AI Object Detection on De-palletizing Robots. J. Inst. Control. Robot. Syst. 2022, 28, 888–896. [Google Scholar] [CrossRef]
- Jutel, M.; Zemelka-Wiacek, M.; Ordak, M.; Pfaar, O.; Eiwegger, T.; Rechenmacher, M.; Akdis, C. The artificial intelligence (AI) revolution: How important for scientific work and its reliable sharing. Allergy 2023, 78, 2085–2088. [Google Scholar] [CrossRef]
- Kar, A.K.; Varsha, P.S.; Rajan, S. Unravelling the Impact of Generative Artificial Intelligence (GAI) in Industrial Applications: A Review of Scientific and Grey Literature. Glob. J. Flex. Syst. Manag. 2023, 24, 659–689. [Google Scholar] [CrossRef]
- Khajeh Naeeni, S. Sustainability and AI: Prioritizing Environmental Considerations in Tech Advancements. AI Tech Behav. Soc. Sci. 2023, 1, 1–3. [Google Scholar] [CrossRef]
- Korzyński, P.; Mazurek, G.; Krzypkowska, P.; Kurasiński, A. Artificial intelligence prompt engineering as a new digital competence: Analysis of generative AI technologies such as ChatGPT. Entrep. Bus. Econ. Rev. 2023, 11, 25–38. [Google Scholar] [CrossRef]
- Košecka, D.; Balco, P.; Murgor, S.C. Chatbot at University, a Communication Tool to Increase Work Productivity. In Advances in Intelligent Networking and Collaborative Systems; Springer: Cham, Germany, 2022; Volume 527, pp. 74–84. [Google Scholar] [CrossRef]
- Kshetri, N.; Dwivedi, Y.; Davenport, T.; Panteli, N. Generative artificial intelligence in marketing: Applications, opportunities, challenges, and research agenda. Int. J. Inf. Manag. 2023, 75, 102716. [Google Scholar] [CrossRef]
- Lecler, A.; Duron, L.; Soyer, P. Revolutionizing radiology with GPT-based models: Current applications, future possibilities and limitations of ChatGPT. Diagn. Interv. Imaging 2023, 104, 269–274. [Google Scholar] [CrossRef] [PubMed]
- Lee, Y.K. How complex systems get engaged in fashion design creation: Using artificial intelligence. Think. Ski. Creat. 2022, 46, 101137. [Google Scholar] [CrossRef]
- Leiker, D.; Gyllen, A.R.; Eldesouky, I.; Cukurova, M. Generative AI for Learning: Investigating the Potential of Learning Videos with Synthetic Virtual Instructors. In Artificial Intelligence in Education. Posters and Late Breaking Results, Workshops and Tutorials, Industry and Innovation Tracks, Practitioners, Doctoral Consortium and Blue Sky; Springer: Cham, Germany, 2023; Volume 1831, pp. 523–529. [Google Scholar] [CrossRef]
- Lund, B.; Wang, T. Chatting about ChatGPT: How may AI and GPT impact academia and libraries? Libr. Hi Tech News 2023, 40, 26–29. [Google Scholar] [CrossRef]
- Mali, Y.C.G.; Salsbury, T.L. Technology Integration in An Indonesian EFL Writing Classroom. TEFLIN J. 2021, 32, 243–266. [Google Scholar] [CrossRef]
- Manshad, M.S.; Brannon, D.C. Gender-based conversational interface preferences in live chat systems for financial services. J. Financ. Serv. Mark. 2022, 28, 822–834. [Google Scholar] [CrossRef]
- Manuel, F.; Philipp, E.; Boris, K.; Stefan, G.; Antonio, D.; Valentyn, B. Numerical performance predictions of artificial intelligence-driven centrifugal compressor designs. In Proceedings of the ASME 2020 Fluids Engineering Division Summer Meeting collocated with the ASME 2020 Heat Transfer Summer Conference and the ASME 2020 18th International Conference on Nanochannels, Microchannels, and Minichannels, Virtual, Online, 13–15 July 2020; Volume 1. [Google Scholar] [CrossRef]
- Mao, J.; Chen, B.; Liu, J. Generative Artificial Intelligence in Education and Its Implications for Assessment. TechTrends 2023, 68, 58–66. [Google Scholar] [CrossRef]
- Melehy, A.K. The Impact of AI on the Economy: A Comprehensive Analysis. 29 April 2023. Available online: www.researchgate.net/publication/370400293_The_Impact_of_AI_on_the_Economy_A_Comprehensive_Analysis (accessed on 18 September 2025).
- Mhlanga, D. The Value of Open AI and Chat GPT for the Current Learning Environments and The Potential Future Uses. SSRN Electron. J. 2023, 1–16. [Google Scholar] [CrossRef]
- Mohammadreza, S.; Shirouyehzad, H.; Reza, D. Labour productivity measurement through classification and standardisation of products. Int. J. Product. Qual. Manag. 2013, 11, 57–72. [Google Scholar] [CrossRef]
- Naqbi, H.; Bahroun, Z.; Ahmed, V. Enhancing Work Productivity through Generative Artificial Intelligence: A Comprehensive Literature Review. Sustainability 2024, 16, 1166. [Google Scholar] [CrossRef]
- Olga, A.; Tzirides, A.O.; Saini, A.; Zapata, G.; Searsmith, D.; Cope, B.; Kalantzis, M.; Castro, V.; Kourkoulou, T.; Jones, J.; et al. Generative AI: Implications and Applications for Education. arXiv 2023, arXiv:2305.07605. [Google Scholar] [CrossRef]
- Pandey, H.; Kaswan, S.; Bhardwaj, H.; Pal, P.; Kumar, A.; Amita. Advance Approaches in AI-Powered Website Development for Educational Delivery via Ed-Tech. In Proceedings of the 2024 International Conference on Trends in Quantum Computing and Emerging Business Technologies, Pune, India, 22–23 March 2024; pp. 1–7. [Google Scholar] [CrossRef]
- Perez-Castro, A.; Martínez-Torres, M.R.; Toral, S.L. Efficiency of automatic text generators for online review content generation. Technol. Forecast. Soc. Change 2023, 189, 122380. [Google Scholar] [CrossRef]
- Radoi, T. Artificial Intelligence in Data Analysis for Open-Source Investigations. In Proceedings of the 2023 15th International Conference on Electronics, Computers and Artificial Intelligence (ECAI), Bucharest, Romania, 29–30 June 2023. [Google Scholar] [CrossRef]
- Ren, Y.; Lin, J.; Tang, S.; Zhou, J.; Yang, S.; Qi, Y.; Ren, X. Generating natural language adversarial examples on a large scale with generative models. Front. Artif. Intell. Appl. 2020, 325, 2156–2163. [Google Scholar] [CrossRef]
- Romero, M.; Reyes, J.; Kostakos, P. Generative Artificial Intelligence in Higher Education. In Creative Applications of Artificial Intelligence in Education; Palgrave Macmillan: Cham, Germany, 2024; pp. 129–143. [Google Scholar] [CrossRef]
- Sebastian, G.; George, A.; Jackson, J.G. Persuading Patients Using Rhetoric to Improve Artificial Intelligence Adoption: Experimental Study. J. Med. Internet Res. 2023, 25, e41430. [Google Scholar] [CrossRef]
- Shevchenko, T.; Saidani, M.; Danko, Y.; Golysheva, I.; Chovancová, J.; Vavrek, R. Towards a smart E-waste system utilizing supply chain participants and interactive online maps. Recycling 2021, 6, 8. [Google Scholar] [CrossRef]
- Silva, S.C.; De Cicco, R.; Vlačić, B.; Elmashhara, M.G. Using chatbots in e-retailing–how to mitigate perceived risk and enhance the flow experience. Int. J. Retail. Distrib. Manag. 2023, 51, 285–305. [Google Scholar] [CrossRef]
- Suresh, N.; Mukabe, N.; Hashiyana, V.; Limbo, A.; Hauwanga, A. Career Counseling Chatbot on Facebook Messenger using AI. In Proceedings of the DSMLAI ‘21’: International Conference on Data Science, Machine Learning and Artificial Intelligence, Windhoek, Namibia, 9–12 August 2021; pp. 65–73. [Google Scholar] [CrossRef]
- Vinuesa, R.; Azizpour, H.; Leite, I.; Balaam, M.; Dignum, V.; Domisch, S.; Felländer, A.; Langhans, S.D.; Tegmark, M.; Fuso Nerini, F. The role of artificial intelligence in achieving the Sustainable Development Goals. Nat. Commun. 2020, 11, 233. [Google Scholar] [CrossRef]
- Wagner, N.; Kraus, M.; Tonn, T.; Minker, W. Comparing Moderation Strategies in Group Chats with Multi-User Chatbots. In Proceedings of the CUI ‘22: Proceedings of the 4th Conference on Conversational User Interfaces, New York, NY, USA, 26–28 July 2022. [Google Scholar] [CrossRef]
- Walkowiak, E. Task-interdependencies between Generative AI and Workers. Econ. Lett. 2023, 231, 111315. [Google Scholar] [CrossRef]
- Wamba-Taguimdje, S.; Fosso Wamba, S.; Jean Robert, K.K.; Tchatchouang, C.E. Influence of Artificial Intelligence (AI) on Firm Performance: The Business Value of AI-based Transformation Projects. Bus. Process. Manag. J. 2020, 26, 1893–1924. [Google Scholar] [CrossRef]
- Werse, N.R. The quest to cultivate an ecocritical awareness in educational technology scholarship: A question of disciplinary focus in the age of environmental crisis. Br. J. Educ. Technol. 2023, 54, 1878–1894. [Google Scholar] [CrossRef]
- Zhang, P.; Kamel Boulos, M. Generative AI in Medicine and Healthcare: Promises, Opportunities and Challenges. Future Internet 2023, 15, 286. [Google Scholar] [CrossRef]
- Zhang, Y.; Gosline, R. Human favoritism, not AI aversion: People’s perceptions (and bias) toward generative AI, human experts, and human–GAI collaboration in persuasive content generation. Judgm. Decis. Mak. 2023, 18, e41. [Google Scholar] [CrossRef]
- Zhong, B.; He, W.; Huang, Z.; Love, P.E.D.; Tang, J.; Luo, H. A building regulation question answering system: A deep learning methodology. Adv. Eng. Inform. 2020, 46, 101195. [Google Scholar] [CrossRef]
Disclaimer/Publisher’s Note: The statements, opinions and data contained in all publications are solely those of the individual author(s) and contributor(s) and not of MDPI and/or the editor(s). MDPI and/or the editor(s) disclaim responsibility for any injury to people or property resulting from any ideas, methods, instructions or products referred to in the content. |
© 2025 by the authors. Licensee MDPI, Basel, Switzerland. This article is an open access article distributed under the terms and conditions of the Creative Commons Attribution (CC BY) license (https://creativecommons.org/licenses/by/4.0/).



























