The Influence of Spiritual Behavior in Sustainable Performance: A Confirmatory Factor Analysis
Abstract
1. Introduction
2. Theoretical Approach
2.1. Sustainability
2.2. Instrument of Intention in Sustainability
2.3. Spirituality
2.4. Dimensions and Subscales of ASPIRES
2.4.1. Spiritual Transcendence (ST)
- Prayer Fulfillment (PF): the ability to create a personal space from which one feels connected to a broader reality.
- Universality (U): belief in a broader meaning of life beyond the immediately known.
2.4.2. Religious Sentiments (RS)
- Religious Involvement (RI): active engagement in religious rituals/activities and the importance attributed to them.
2.5. The Relationship Between Sustainability and Spirituality
3. Materials and Methods
4. Results
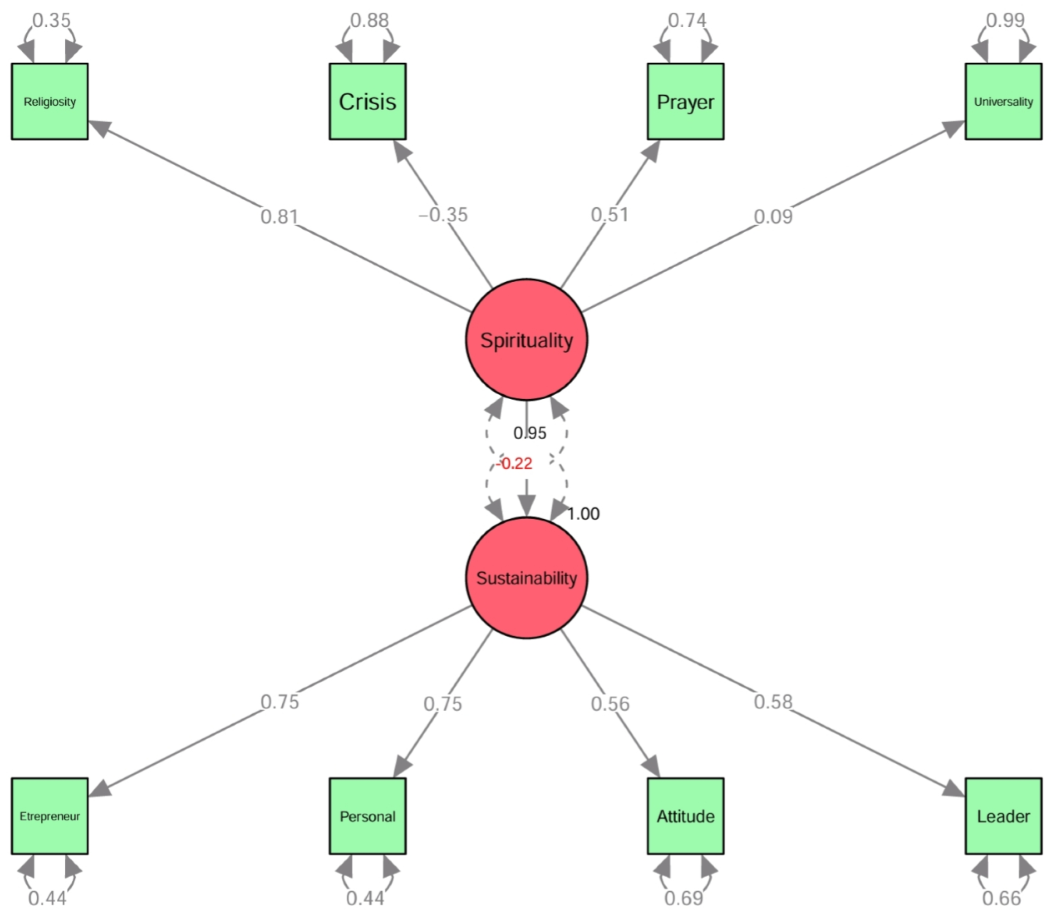
4.1. Confirmatory Factor Analyses
4.2. Sustainability-Spirituality Structural Analyses
5. Discussion
5.1. Contradictory Evidence in the Literature
- Planned Behavior pathways. Religiosity may support pro-environmental behavior indirectly, via subjective norms and perceived control. For example, Karimi et al.[78] found such links in rural Iranian facilitators. This suggests religiosity functions more as a normative mechanism than as a direct predictor.
- Negative/moderating effects. Religiosity can weaken the predictive power of environmental beliefs on policy support, as shown by [79]. This aligns with our modest coefficients and suggests that religiosity may erode the belief-to-support pathways in secularized populations.
- Conflicting mechanisms. Opposing religious pathways exist: stewardship beliefs enhance environmental guilt and policy support, while belief in a controlling God reduces them [80]. Since our study did not measure doctrinal content, mixed signals may explain modest net effects.
- Macro-political evidence. At the national level, more religious societies tend to adopt less strict climate policies [81]. Even if individuals express pro-environmental intentions, weaker institutional frameworks can hinder their translation into action. This suggests the value of multilevel (individual–institution–country) analyses.
5.2. Synthesis
6. Conclusions
6.1. Limitations
6.2. Recommendations and Future Research
6.3. Practical Implications
Author Contributions
Funding
Institutional Review Board Statement
Informed Consent Statement
Data Availability Statement
Acknowledgments
Conflicts of Interest
References
- Benefiel, M. Soul at Work: Spiritual Leadership in Organizations; Seabury Books: New York, NY, USA, 2005. [Google Scholar]
- Fry, L.W. Toward a theory of spiritual leadership. Leadersh. Q. 2003, 14, 693–727. [Google Scholar] [CrossRef]
- Marques, J. Spirituality in the Workplace: What It Is, Why It Matters, How to Make It Work; Personhood Press: Fawnskin, CA, USA, 2010. [Google Scholar]
- Gudynas, E. Buen Vivir: Today’s Tomorrow. Development 2011, 54, 441–447. [Google Scholar] [CrossRef]
- Escobar, A. Sentipensar con la Tierra: Nuevas Lecturas Sobre Desarrollo, Territorio y Diferencia; Ediciones UNAULA: Medellín, Colombia, 2016. [Google Scholar]
- Kuckertz, A.; Wagner, M. The influence of sustainability orientation on entrepreneurial intentions—Investigating the role of business experience. J. Bus. Ventur. 2010, 25, 524–539. [Google Scholar] [CrossRef]
- Piedmont, R.L. Assessment of Spirituality and Religious Sentiments (ASPIRES): Technical Manual, 2nd ed.; Columbia, Author: Timonium, MD, USA, 2010. [Google Scholar]
- Simkin, H. Translate into Spanish of the Assessment of Spirituality and Religious Sentiments scale (ASPIRES): Spiritual Transcendence within the five-factor model [Adaptación al español de la Escala de Espiritualidad y Sentimientos Religiosos (ASPIRES): La trascendencia espiritual en el modelo de los cinco factores]. Univ. Psychol. 2017, 16. [Google Scholar] [CrossRef]
- Ajzen, I. The theory of planned behavior. Organ. Behav. Hum. Decis. Process. 1991, 50, 179–211. [Google Scholar] [CrossRef]
- Kline, R.B. Principles and Practice of Structural Equation Modeling, 4th ed.; Guilford Press: New York, NY, USA, 2016. [Google Scholar]
- Bansal, P.; Song, H.C. Similar but Not the Same: Differentiating Corporate Sustainability from Corporate Responsibility. Acad. Manag. Ann. 2017, 11, 105–149. [Google Scholar] [CrossRef]
- Ameer, R.; Othman, R. Sustainability practices and corporate financial performance: A study based on the top global corporations. J. Bus. Ethics 2012, 108, 61–79. [Google Scholar] [CrossRef]
- Starik, M.; Marcus, A.A. Introduction to the special research forum on the management of organizations in the natural environment: A field emerging from multiple paths, with many challenges ahead. Acad. Manag. J. 2000, 43, 539–547. [Google Scholar] [CrossRef]
- Khokhawala, S.; Iyer, R. Sustainable Entrepreneurship in India: A Comparative Case Study of Social, Economic and Environmental Outcomes. South Asian J. Bus. Manag. Cases 2022, 11, 10–26. [Google Scholar] [CrossRef]
- Padilla-Lozano, C.; Collazzo, P. Corporate social responsibility, green innovation and competitiveness—Causality in manufacturing. Compet. Rev. 2022, 32, 21–39. [Google Scholar] [CrossRef]
- Borowy, I. Defining Sustainable Development for Our Common Future: A History of the World Commission on Environment and Development (Brundtland Commission); Routledge: London, UK, 2013. [Google Scholar]
- Cheney, H.; Nheu, N.; Vecellio, L. Sustainability as social change: Values and power in sustainability discourse. In Sustainability and Social Science: Roundtable Proceedings; Cheney, H., Katz, E., Solomon, F., Eds.; University of Technology Sydney: Melbourne, VIC, Australia, 2004; pp. 225–246. Available online: https://www.epa.ie/publications/research/socio-economics/STRIVE_17_Fahy_Galway21_syn_web1.pdf (accessed on 1 June 2022).
- Daly, H. Economics in a full world. Sci. Am. 2005, 293, 100–107. [Google Scholar] [CrossRef]
- Nelson, R. Sustainability, efficiency, and god: Economic values and the sustainability debate. Annu. Rev. Ecol. Syst. 1995, 26, 135–154. [Google Scholar] [CrossRef]
- Ajzen, I.; Fishbein, M. A Bayesian analysis of attribution processes. Psychol. Bull. 1975, 82, 261. [Google Scholar] [CrossRef]
- Bird, B.; Jelinek, M. The operation of entrepreneurial intentions. Entrep. Theory Pract. 1989, 13, 21–30. [Google Scholar] [CrossRef]
- Lee, S.H.; Wong, P.K. An exploratory study of technopreneurial intentions: A career anchor perspective. J. Bus. Ventur. 2004, 19, 7–28. [Google Scholar] [CrossRef]
- Renko, M.; Kroeck, K.G.; Bullough, A. Expectancy theory and nascent entrepreneurship. Small Bus. Econ. 2012, 39, 667–684. [Google Scholar] [CrossRef]
- Luszczynska, A.; Scholz, U.; Schwarzer, R. The general self-efficacy scale: Multicultural validation studies. J. Psychol. 2005, 139, 439–457. [Google Scholar] [CrossRef]
- Zsolnai, L. Spirituality, religion and the functioning of the economy. J. Study Spiritual. 2022, 12, 62–67. [Google Scholar] [CrossRef]
- Vogt, M.; Weber, C. Current challenges to the concept of sustainability. Glob. Sustain. 2019, 2, e4. [Google Scholar] [CrossRef]
- Bouckaert, L.; Zsolnai, L. Spirituality and business: An interdisciplinary overview. Soc. Econ. 2012, 34, 489–514. [Google Scholar] [CrossRef]
- Hill, P.C.; Hood, R.W. Measures of Religiosity; Religious Education Press: Birmingham, AL, USA, 1999. [Google Scholar]
- Reyes-Estrada, M.; Rivera-Segarra, E.; Ramos-Pibernus, A.; Rosario-Hernández, E.; Rivera-Medina, C. Desarrollo y validación de una escala para medir religiosidad en una muestra de adultos en Puerto Rico. Rev. Puertorriqueña Psicol. 2014, 25, 226–242. [Google Scholar]
- Miller, L. The Oxford Handbook of Psychology and Spirituality; Oxford Library of Psychology, OUP: Cary, NC, USA, 2012. [Google Scholar]
- Piedmont, R.; Kennedy, M.; Sherman, M.; Sherman, N.; Williams, J. A psychometric evaluation of the assessment of spirituality and religious sentiments (aspires) scale: Short form. Res. Soc. Sci. Study Relig. 2008, 19, 163–181. [Google Scholar] [CrossRef]
- Piedmont, R.; Werdel, M.; Fernando, M. The utility of the assessment of spirituality and religious sentiments (ASPIRES) scale with christians and buddhists in Sri Lanka. Res. Soc. Sci. Study Relig. 2009, 20, 131–143. [Google Scholar] [CrossRef]
- Piedmont, R.; Fox, J.; Copello, E. “Whatsoever You Do unto the Least of My Brethren, You Do unto Me:” Using the Assessment of Spirituality and Religious Sentiments (ASPIRES) Scale in a Socially and Economically Marginalized Rescue Mission Sample. Religions 2021, 12, 474. [Google Scholar] [CrossRef]
- Piotrowski, J.; Zemojtel-Piotrowska, M.; Piedmont, R.; Baran, T. The Assessment of Spirituality and Religious Sentiments (ASPIRES) Scale: Examining a Spiritual Transcendence Nomological Net in Polish Context. Psychol. Relig. Spiritual. 2019, 13, 36–45. [Google Scholar] [CrossRef]
- Teodóra, T.; András, I.; Katalin, H.-S.; Tamás, M.; Tünde, S. Key issues in researching spirituality and religiosity in the light of the ASPIRES instrument (Assessment of Spirituality and Religious Sentiments) Developed by Ralph Piedmont [A spiritualitás és a vallásosság kutatásának kulcskérdései és a Piedmont-féle Spiritualitási és Vallási Erzület Méroskála]. Psychiatr. Hung. Magy. Pszichiátriai Társaság Tudományos Folyóirata 2010, 25, 110–120. [Google Scholar]
- Piedmont, R.; Wilkins, T.; Hollowitz, J. The relevance of spiritual transcendence in a consumer economy: The dollars and sense of it. J. Soc. Res. Policy 2013, 4, 59–77. [Google Scholar]
- Piedmont, R.L. Does spirituality represent the sixth factor of personality? Spiritual transcendence and the five-factor model. J. Personal. 1999, 67, 985–1013. [Google Scholar] [CrossRef]
- Piedmont, R.L. Overview and development of a measure of numinous constructs: The Assessment of Spirituality and Religious Sentiments (ASPIRES) scale. In The Oxford Handbook of Psychology and Spirituality; Miller, L.J., Ed.; Oxford University Press: New York, NY, USA, 2012; pp. 104–122. [Google Scholar] [CrossRef]
- Piedmont, R.L. Assessment of Spirituality and Religious Sentiments (ASPIRES): Technical Manual, 1st ed.; Columbia, Author: Timonium, MD, USA, 2004. [Google Scholar]
- Simkin, H.; Piedmont, R.L. Adaptation and Validation of the Assessment of Spirituality and Religious Sentiments (ASPIRES) scale short form into Spanish. Rev. Latinoam. Psicol. Posit. 2018, 4, 97–107. [Google Scholar]
- Brown, I.T.; Chen, T.; Gehlert, N.C.; Piedmont, R.L. Age and gender effects on the Assessment of Spirituality and Religious Sentiments (ASPIRES) scale: A cross-sectional analysis. Psychol. Relig. Spiritual. 2013, 5, 90. [Google Scholar] [CrossRef]
- Jordan, K.D.; Masters, K.S.; Hooker, S.A.; Ruiz, J.M.; Smith, T.W. An interpersonal approach to religiousness and spirituality: Implications for health and well-being. J. Personal. 2014, 82, 418–431. [Google Scholar] [CrossRef]
- Preston, J.; Shin, F. Opposing effects of Spirituality and Religious Fundamentalism on environmental attitudes. J. Environ. Psychol. 2022, 80, 101772. [Google Scholar] [CrossRef]
- Rodriguez-Rad, C.J.; Ramos-Hidalgo, E. Spirituality, consumer ethics, and sustainability: The mediating role of moral identity. J. Consum. Mark. 2018, 35, 51–63. [Google Scholar] [CrossRef]
- Muñoz-García, A.; Villena-Martínez, M.D. Sustainable behavior among spanish university students in terms of dimensions of religion and spirituality. Sustainability 2020, 12, 470. [Google Scholar] [CrossRef]
- Rezapouraghdam, H.; Alipour, H.; Arasli, H. Workplace spirituality and organization sustainability: A theoretical perspective on hospitality employees’ sustainable behavior. Environ. Dev. Sustain. Multidiscip. Approach Theory Pract. Sustain. Dev. 2019, 21, 1583–1601. [Google Scholar] [CrossRef]
- Mayer, F.S.; Frantz, C.M. The connectedness to nature scale: A measure of individuals’ feeling in community with nature. J. Environ. Psychol. 2004, 24, 503–515. [Google Scholar] [CrossRef]
- Frantz, C.; Mayer, F.S.; Norton, C.; Rock, M. There is no “I” in nature: The influence of self-awareness on connectedness to nature. J. Environ. Psychol. 2005, 25, 427–436. [Google Scholar] [CrossRef]
- Afsar, B.; Badir, Y. Workplace spirituality, perceived organizational support and innovative work behavior: The mediating effects of person-organization fit. J. Workplace Learn. 2017, 29, 95–109. [Google Scholar] [CrossRef]
- Bajuri, M.R.; Abdul Rahim, S.S.; Mohd Shahali, E.H.; Maat, S.M. Influence of spirituality in the career and STEM-based research approach of scientists for sustainable development: A study on the perspective of scientists from a public research university in Malaysia. Sustainability 2021, 13, 11161. [Google Scholar] [CrossRef]
- Onete, C.B.; Budz, S.; Teodorescu, I. Connections between spirituality and sustainability. In Building Engagement for Sustainable Development; Springer: Berlin/Heidelberg, Germany, 2019; pp. 1–22. [Google Scholar]
- Rocha, R.G.; d’Angelo, M.J. Samarco’s scandal: A perspective of organizational spirituality and corporate social responsibility. Int. J. Organ. Anal. 2023, 31, 387–411. [Google Scholar] [CrossRef]
- Peer, L.; Biniossek, C.; Betz, D.; Christian, T.M. Reproducible Research Publication Workflow: A Canonical Workflow Framework and FAIR Digital Object Approach to Quality Research Output. Data Intell. 2022, 4, 306–319. [Google Scholar] [CrossRef]
- Peikert, A.; Brandmaier, A.M. A reproducible data analysis workflow with R Markdown, Git, Make, and Docker. Quant. Comput. Methods Behav. Sci. 2021, 1, 1–27. [Google Scholar] [CrossRef]
- von Oertzen, T.; Brandmaier, A.M.; Tsang, S. Structural equation modeling with Ωnyx. Struct. Equ. Model. 2015, 22, 148–161. [Google Scholar] [CrossRef]
- Bollen, K.A. Structural Equations with Latent Variables; Wiley and Sons: New York, NY, USA, 1989. [Google Scholar]
- Rosseel, Y. lavaan: An R Package for Structural Equation Modeling. J. Stat. Softw. 2012, 48, 1–36. [Google Scholar] [CrossRef]
- Revelle, W. psych: Procedures for Psychological, Psychometric, and Personality Research, R package version 2.2.5; Northwestern University: Evanston, IL, USA, 2022. [Google Scholar]
- Johnson, J.; Khoshgoftaar, T. The Effects of Data Sampling with Deep Learning and Highly Imbalanced Big Data. Inf. Syst. Front. 2020, 22, 1113–1131. [Google Scholar] [CrossRef]
- Gandrud, C. Reproducible Research with R and R Studio; Chapman and Hall/CRC: Boca Raton, FL, USA, 2018. [Google Scholar]
- Zsolnai, L. Emprendedorismo guiado por la espiritualidad. Cult. Económica 2014, 32, 35–46. [Google Scholar]
- Madrigal Terrazas, S. El cuidado de la casa común. Releyendo ’Laudato si’ en su quinto aniversario. Estud. Eclesiásticos. Rev. Investig. Inf. Teológica Canónica 2020, 95, 497–532. [Google Scholar] [CrossRef]
- Barbier, E. Greening the Post-pandemic Recovery in the G20. Environ. Resour. Econ. 2020, 76, 685–703. [Google Scholar] [CrossRef]
- Dash, A.; Mukherjee, S. Eroding environmental justice: Can carbon emission trading stimulate green technological innovation? Int. J. Sci. Technol. Res. 2020, 9, 5188–5191. [Google Scholar]
- Baranova, P.; Conway, E.; Lynch, N.; Paterson, F. The Low Carbon Economy: Understanding and Supporting a Sustainable Transition; Palgrave Macmillan: Cham, Switzerland, 2017; pp. 1–215. [Google Scholar]
- Holgado-Tello, F.; Chacón-Moscoso, S.; Vila-Abad, E.; Delgado, B.; Sanduvete-Chaves, S. Training program evaluation in non-standardized context: Comple-mentarity across Factorial and Multilevel Analysis to obtain construct valid-ity evidences [Evaluación de programas de formación continua en contextos no estandarizados: Complementariedad entre análisis factorial y multinivel para la obtención de evidencias de validez de constructo]. An. Psicol. 2015, 31, 725–732. [Google Scholar]
- Ximénez, C.; Maydeu-Olivares, A.; Shi, D.; Revuelta, J. Assessing Cutoff Values of SEM Fit Indices: Advantages of the Unbiased SRMR Index and Its Cutoff Criterion Based on Communality. Struct. Equ. Model. 2022, 29, 368–380. [Google Scholar] [CrossRef]
- Bentler, P. Comparative fit indexes in structural models. Psychol. Bull. 1990, 107, 238–246. [Google Scholar] [CrossRef]
- Hu, L.T.; Bentler, P. Cutoff criteria for fit indexes in covariance structure analysis: Conventional criteria versus new alternatives. Struct. Equ. Model. 1999, 6, 1–55. [Google Scholar] [CrossRef]
- Li, C.H. The performance of ML, DWLS, and ULS estimation with robust corrections in structural equation models with ordinal variables. Psychol. Methods 2016, 21, 369. [Google Scholar] [CrossRef]
- Flora, D.B.; Curran, P.J. An empirical evaluation of alternative methods of estimation for confirmatory factor analysis with ordinal data. Psychol. Methods 2004, 9, 466–491. [Google Scholar] [CrossRef]
- Lai, K. Fit Difference Between Nonnested Models Given Categorical Data: Measures and Estimation. Struct. Equ. Model. Multidiscip. J. 2021, 28, 99–120. [Google Scholar] [CrossRef]
- Ruscio, J. A probability-based measure of effect size: Robustness to base rates and other factors. Psychol. Methods 2008, 13, 19. [Google Scholar] [CrossRef] [PubMed]
- Cohen, J. Statistical Power Analysis for the Behavioral Sciences; Routledge: London, UK, 2013. [Google Scholar]
- Sánchez-Meca, J.; Marín-Martínez, F.; Chacón-Moscoso, S. Effect-size indices for dichotomized outcomes in meta-analysis. Psychol. Methods 2003, 8, 448. [Google Scholar] [CrossRef] [PubMed]
- Fry, L.W.; Egel, E. Global leadership for sustainability. Sustainability 2021, 13, 6360. [Google Scholar] [CrossRef]
- Shrestha, R.; Bhattarai, P.C.; Pant, P. Influence of religion on pro-environmental behavior: A systematic literature review. J. Relig. Health 2025, 64, 3699–3715. [Google Scholar] [CrossRef]
- Karimi, S.; Liobikienė, G.; Alitavakoli, F. The effect of religiosity on pro-environmental behavior based on the theory of planned behavior: A cross-sectional study among Iranian rural female facilitators. Front. Psychol. 2022, 13, 745019. [Google Scholar] [CrossRef] [PubMed]
- Eom, K.; Saad, C.; Kim, H.S. Religiosity moderates the link between environmental beliefs and pro-environmental support: The role of belief in a controlling God. Personal. Soc. Psychol. Bull. 2021, 47, 1583–1598. [Google Scholar] [CrossRef]
- Eom, K.; Kim, H.S.; Sherman, D.K. Religion, environmental guilt, and pro-environmental support: The opposing pathways of stewardship belief and belief in a controlling God. J. Environ. Psychol. 2021, 78, 101717. [Google Scholar] [CrossRef]
- Sharma, S.; Ang, J.; Fredriksson, P. Religiosity and climate change policies. Energy Econ. 2021, 102, 105495. [Google Scholar] [CrossRef]
- De Sousa Santos, B. Epistemologías del Sur; CLACSO: Buenos Aires, Argentina, 2018. [Google Scholar]
- Cohen, J. Statistical Power Analysis for the Behavioral Sciences, 2nd ed.; Lawrence Erlbaum Associates: Hillsdale, NJ, USA, 1988. [Google Scholar]
- Dancey, C.P.; Reidy, J. Statistics Without Maths for Psychology, 7th ed.; Pearson Education Limited: Harlow, UK, 2017. [Google Scholar]
- Mukaka, M.M. A guide to appropriate use of correlation coefficient in medical research. Malawi Med. J. 2012, 24, 69–71. [Google Scholar] [PubMed]
- Meehl, P.E. Why summaries of research on psychological theories are often uninterpretable. Psychol. Rep. 1990, 66, 195–244. [Google Scholar] [CrossRef]
- Morin, E. La vía: Para el Futuro de la humanidad; Paidós: Barcelona, Spain, 2011. [Google Scholar]
- Trull, T.J.; Ebner-Priemer, U.W. Ambulatory assessment. Annu. Rev. Clin. Psychol. 2013, 9, 151–176. [Google Scholar] [CrossRef]
- Snijders, T.A.B.; Bosker, R.J. Multilevel Analysis: An Introduction to Basic and Advanced Multilevel Modeling, 2nd ed.; SAGE Publications: London, UK, 2012. [Google Scholar]
- Putnick, D.L.; Bornstein, M.H. Measurement invariance: State of the art and future directions. Dev. Rev. 2016, 41, 71–90. [Google Scholar] [CrossRef]
- Creswell, J.W.; Plano Clark, V.L. Designing and Conducting Mixed Methods Research, 3rd ed.; SAGE Publications: Thousand Oaks, CA, USA, 2017. [Google Scholar]
- R Core Team. R: A Language and Environment for Statistical Computing; R Foundation for Statistical Computing: Vienna, Austria, 2022. [Google Scholar]
- Xie, Y.; Allaire, J.J.; Grolemund, G. R Markdown: The Definitive Guide; Chapman and Hall/CRC: New York, NY, USA, 2018. [Google Scholar]


| Parameter | Attribute |
|---|---|
| Relationship with entrepreneurship | The following attributes are definitive for entrepreneurship:
|
| Personal relevance | You work to be known as a person who:
|
| Attitude towards sustainability | Do you consider the issue of sustainability in today’s world?
|
| Leadership towards sustainability | In your day-to-day, your relationship with sustainability is evident because:
|
| Model 1 | Model 2 | |||||
|---|---|---|---|---|---|---|
| Estimate (Std. Err.) | R Square | p | Estimate (Std. Err.) | R Square | p | |
| Factor Loadings | ||||||
| Spirituality | ||||||
| Religiosity | 0.87(0.21) *** | 0.87 | 0.000 | 0.76(0.13) *** | 0.65 | 0.000 |
| Universality | 0.02(0.04) | 0.00 | 0.549 | 0.04(0.04) | 0.01 | 0.318 |
| Prayer | 0.23(0.06) *** | 0.20 | 0.000 | 0.26(0.05) *** | 0.26 | 0.000 |
| Crisis | −0.24(0.07) *** | 0.10 | 0.001 | −0.27(0.06) *** | 0.12 | 0.000 |
| Fit Indices | ||||||
| 6.71(2) * | 0.035 | 35.86(19) * | 0.011 | |||
| RMSEA | 0.11 | 0.06 | ||||
| SRMR | 0.04 | 0.06 | ||||
| CFI | 0.92 | 0.94 | ||||
| TLI | 0.77 | 0.91 | ||||
| Model 1 | Model 2 | |||||
|---|---|---|---|---|---|---|
| Estimate (Std. Err.) | R Square | p | Estimate (Std. Err.) | R Square | p | |
| Factor Loadings | ||||||
| Sustainability | ||||||
| Personal | 0.73(0.07) *** | 0.57 | 0.000 | 0.73(0.07) *** | 0.57 | 0.000 |
| Attitude | 0.58(0.08) *** | 0.31 | 0.000 | 0.58(0.08) *** | 0.31 | 0.000 |
| Leader | 0.67(0.08) *** | 0.33 | 0.000 | 0.67(0.08) *** | 0.33 | 0.000 |
| Etrepreneur | 0.75(0.07) *** | 0.55 | 0.000 | 0.75(0.07) *** | 0.55 | 0.000 |
| Fit Indices | ||||||
| 2.61(2) | 0.271 | 2.61(2) | 0.271 | |||
| RMSEA | 0.04 | 0.04 | ||||
| SRMR | 0.02 | 0.02 | ||||
| CFI | 1.00 | 1.00 | ||||
| TLI | 0.99 | 0.99 | ||||
| Model 1 | Model 2 | |||||
|---|---|---|---|---|---|---|
| Estimate (Std. Err.) | R Square | p | Estimate (Std. Err.) | R Square | p | |
| Factor Loadings | ||||||
| Sustainability | ||||||
| Entrepreneur | 0.73(0.07) *** | 0.56 | 0.000 | 0.68(0.13) *** | 0.52 | 0.000 |
| Personal | 0.70(0.07) *** | 0.56 | 0.000 | 0.59(0.11) *** | 0.44 | 0.000 |
| Attitude | 0.57(0.07) *** | 0.31 | 0.000 | 0.52(0.11) *** | 0.29 | 0.000 |
| Leader | 0.66(0.08) *** | 0.34 | 0.000 | 0.74(0.13) *** | 0.46 | 0.000 |
| Spirituality | ||||||
| Religiosity | 0.76(0.13) *** | 0.65 | 0.000 | 0.58(0.10) *** | 0.38 | 0.000 |
| Crisis | −0.27(0.06) *** | 0.12 | 0.000 | −0.33(0.07) *** | 0.19 | 0.000 |
| Prayer | 0.26(0.05) *** | 0.26 | 0.000 | 0.21(0.05) *** | 0.18 | 0.000 |
| Universality | 0.04(0.04) | 0.01 | 0.318 | 0.12(0.04) ** | 0.06 | 0.003 |
| Sustainability | −0.22(0.11) * | 0.05 | 0.039 | −0.40(0.09) *** | 0.14 | 0.000 |
| Fit Indices | ||||||
| 35.86(19) * | 0.011 | 27.95(19) | 0.084 | |||
| RMSEA | 0.06 | 0.05 | ||||
| SRMR | 0.06 | 0.06 | ||||
| CFI | 0.94 | 0.93 | ||||
| TLI | 0.91 | 0.90 | ||||
Disclaimer/Publisher’s Note: The statements, opinions and data contained in all publications are solely those of the individual author(s) and contributor(s) and not of MDPI and/or the editor(s). MDPI and/or the editor(s) disclaim responsibility for any injury to people or property resulting from any ideas, methods, instructions or products referred to in the content. |
© 2025 by the authors. Licensee MDPI, Basel, Switzerland. This article is an open access article distributed under the terms and conditions of the Creative Commons Attribution (CC BY) license (https://creativecommons.org/licenses/by/4.0/).
Share and Cite
Zarate-Torres, R.A.; Rey-Sarmiento, C.F.; Martinez, J.A. The Influence of Spiritual Behavior in Sustainable Performance: A Confirmatory Factor Analysis. Sustainability 2025, 17, 9515. https://doi.org/10.3390/su17219515
Zarate-Torres RA, Rey-Sarmiento CF, Martinez JA. The Influence of Spiritual Behavior in Sustainable Performance: A Confirmatory Factor Analysis. Sustainability. 2025; 17(21):9515. https://doi.org/10.3390/su17219515
Chicago/Turabian StyleZarate-Torres, Rodrigo Arturo, Claudia Fabiola Rey-Sarmiento, and Jose Alejandro Martinez. 2025. "The Influence of Spiritual Behavior in Sustainable Performance: A Confirmatory Factor Analysis" Sustainability 17, no. 21: 9515. https://doi.org/10.3390/su17219515
APA StyleZarate-Torres, R. A., Rey-Sarmiento, C. F., & Martinez, J. A. (2025). The Influence of Spiritual Behavior in Sustainable Performance: A Confirmatory Factor Analysis. Sustainability, 17(21), 9515. https://doi.org/10.3390/su17219515

