From Simplicity to Sustainability: Structuring Minimalist Housing with SDG Metrics
Abstract
1. Introduction
2. Materials and Methods
2.1. Minimalist Design Approaches and Its Intersection with Housing Production
Defining Minimalist Design: Distinction from Lean Construction
2.2. Transformation of Housing Production in the Context of the SDGs
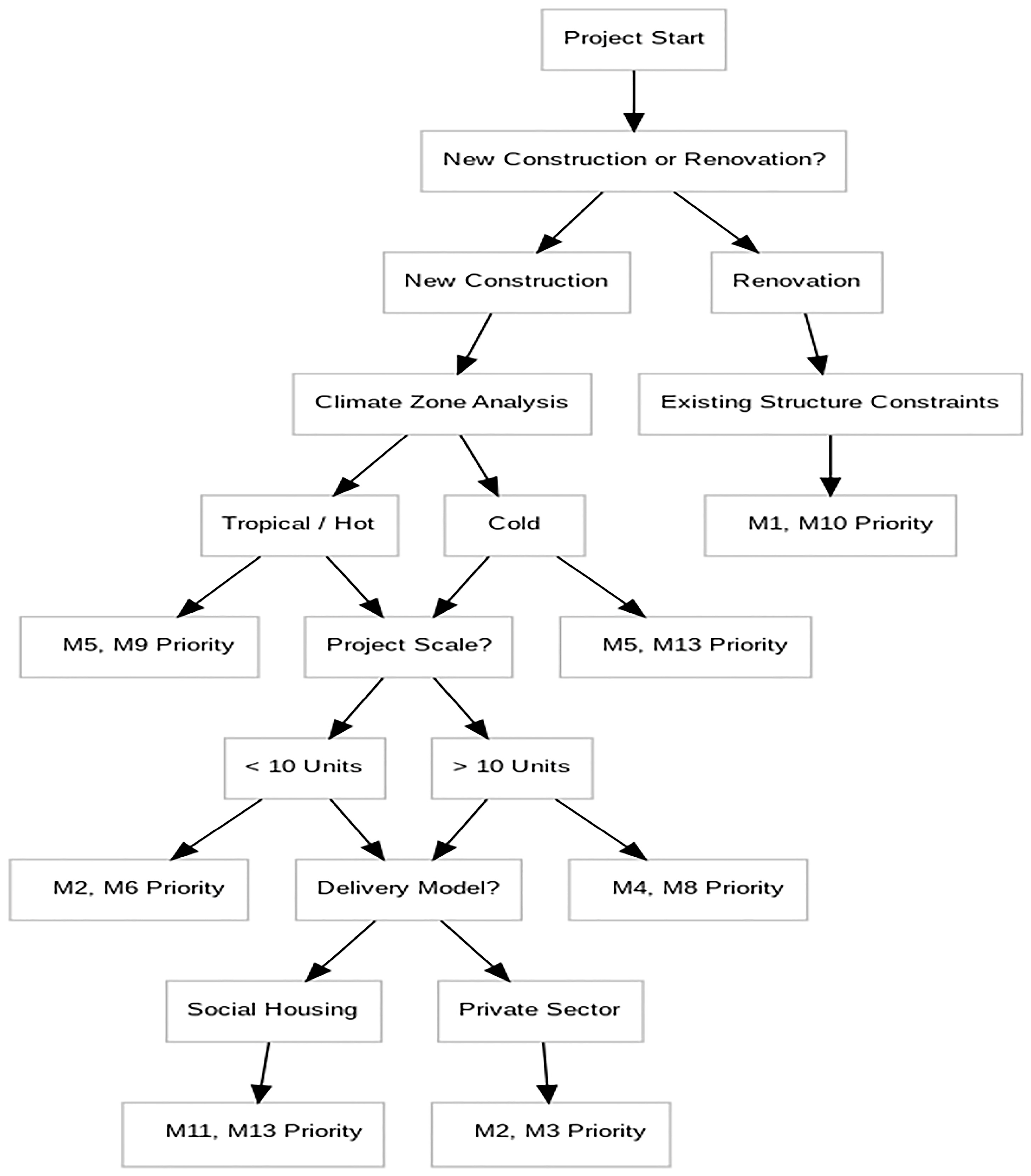
2.3. Development of the Conceptual Model
2.4. Hypothesis Development and Justification of the Conceptual Framework
3. Methodology
- Resource, material, and process simplification (M1, M4, M5, M8).
- User needs, functional flexibility, and quality of life (M2, M3, M6).
- Transparency, locality, and cultural coherence (M7, M12).
- Technological flexibility, ease of intervention, modularity, and maintenance advantages (M9, M10, M11, M13).
Participant Profile and Demographic Characteristics
4. Findings
4.1. Correlation Analysis
4.2. Group Differences (ANOVA)
4.3. Qualitative Content Analysis
- Code Development: Text segments were divided into meaning units, from which open codes were derived and then grouped into categories based on content similarity. A combination of open coding and axial coding techniques was used. Additionally, the TF-IDF algorithm was employed to identify salient terms, ensuring that the codes were informed by both surface-level repetitions and contextually meaningful expressions.
- Theme Formation: Code clusters were categorized into overarching themes based on conceptual similarity. Besides frequency density, contextual co-occurrence and discourse patterns were also considered. Code similarities were assessed using Python’s pandas and scikit-learn libraries, while the resulting clusters were reviewed by the researcher for content consistency.
- Theme Review: Generated themes were revisited and examined alongside Python outputs. Overlaps among themes were assessed using the Jaccard similarity index to ensure conceptual clarity.
- Theme Definition: The finalized themes were re-labeled based on their content, with the researcher defining the meaning domains of each theme represented.
- Reporting: We documented themes with direct quotations. The researchers made final selections to balance rigor and interpretive depth.
4.4. Descriptive and Reliability Analysis
4.5. Exploratory Factor Analysis (EFA)
4.6. FAHP-Based Weighting of Criteria
4.7. Structural Equation Modeling (SEM)
4.8. Hypothesis Testing
5. Discussion
5.1. Theoretical Contributions
5.2. Practical Contributions
5.3. Applicability Limits and Recalibration Guidelines
6. Conclusions
Supplementary Materials
Author Contributions
Funding
Institutional Review Board Statement
Informed Consent Statement
Data Availability Statement
Acknowledgments
Conflicts of Interest
Abbreviations
| ANOVA | Analysis of Variance |
| AHP | Analytic Hierarchy Process |
| AGFI | Adjusted Goodness of Fit Index |
| CFI | Comparative Fit Index |
| CFA | Confirmatory Factor Analysis |
| EFA | Exploratory Factor Analysis |
| FAHP | Fuzzy Analytic Hierarchy Process |
| GFI | Goodness of Fit Index |
| KMO | Kaiser-Meyer-Olkin Criterion |
| MCAR | Missing Completely at Random |
| MCDM | Multi-Criteria Decision-Making Method |
| NLP | Natural Language Processing |
| SDG | Sustainable Development Goals |
| M1–M13 | Minimalist Design Principles (MDPs) |
| RMSEA | Root Mean Square Error of Approximation |
| SEM | Structural Equation Modeling |
| SPSS | Statistical Package for the Social Sciences |
| SRMR | Standardized Root Mean Residual |
| TLI | Tucker–Lewis Index |
| TFN | Triangular Fuzzy Numbers |
| χ2/df | Chi-square / Degrees of Freedom |
References
- Fei, W.; Opoku, A.; Agyekum, K.; Oppon, J.A.; Ahmed, V.; Chen, C.; Lok, K.L. The Critical Role of the Construction Industry in Achieving the Sustainable Development Goals (SDGs): Delivering Projects for the Common Good. Sustainability 2021, 13, 9112. [Google Scholar] [CrossRef]
- Wu, J.; Guo, S.; Huang, H.; Liu, W.; Xiang, Y. Information and communications technologies for sustainable development goals: State-of-the-art, needs and perspectives. IEEE Commun. Surv. Tutor. 2018, 20, 2389–2406. [Google Scholar] [CrossRef]
- Yildiz, D.; Markoc, I. Redefining minimalism in housing: Introducing the M1-13 evaluation framework via NLP and multi-scale criteria. J. Sustain. Eng. Appl. Technol. Dev. 2025, 8, 61–76. [Google Scholar] [CrossRef]
- Hasan, S.; Isik, Z.; Demirdögen, G. Evaluating the Contribution of Lean Construction to Achieving Sustainable Development Goals. Sustainability 2024, 16, 3502. [Google Scholar] [CrossRef]
- Dağılgan, S.; Ercan, T. Developing a Sustainability Reporting Framework for Construction Companies: Prioritization of Themes with Delphi Study Approach. Sustainability 2025, 17, 3014. [Google Scholar] [CrossRef]
- Yildiz, D. Evaluation of the Relationship between the Minimalist Housing Design Approach and the Sustainable Development Goals. Master’s Thesis, Yildiz Technical University, Istanbul, Turkey, 2025. [Google Scholar]
- Kang, J.; Martinez, C.M.J.; Johnson, C. Minimalism as a sustainable lifestyle: A structural equation modeling approach. Sustain. Prod. Consump. 2021, 27, 802–813. [Google Scholar] [CrossRef]
- Kamali, M.; Hewage, K. Development of performance criteria for sustainability evaluation of modular versus conventional construction methods. J. Clean. Prod. 2017, 142, 3592–3606. [Google Scholar] [CrossRef]
- Li, Y.; Chen, H.; Yu, P.; Yang, L. Development and Challenges of Low-Carbon Cities in China: Current Situation, Influencing Factors, and Sustainability Strategies. Buildings 2025, 15, 350. [Google Scholar] [CrossRef]
- Markoç, İ.; Cinar, C. Loss of social belonging, displacement and social exclusion in the neighborhood: Urban redevelopment in Sarigol, Istanbul, Turkey. Megaron 2018, 13, 169. [Google Scholar] [CrossRef]
- Alqahtani, E.; Janbi, N.; Sharaf, S.; Mehmood, R. Smart Homes and Families to Enable Sustainable Societies: A Data-Driven Approach for Multi-Perspective Parameter Discovery Using BERT Modelling. Sustainability 2022, 14, 13534. [Google Scholar] [CrossRef]
- Elbeltagi, E.; Wefki, H.; Khallaf, R. Sustainable Building Optimization Model for Early-Stage Design. Buildings 2023, 13, 74. [Google Scholar] [CrossRef]
- Kumar, A.; Singh, P.; Kapoor, N.R.; Meena, C.S.; Jain, K.; Kulkarni, K.S.; Cozzolino, R. Ecological Footprint of Residential Buildings in Composite Climate of India—A Case Study. Sustainability 2021, 13, 11949. [Google Scholar] [CrossRef]
- Kaptan, K.; Cunha, S.; Aguiar, J. A Review: Construction and Demolition Waste as a Novel Source for CO2 Reduction in Portland Cement Production for Concrete. Sustainability 2024, 16, 585. [Google Scholar] [CrossRef]
- Zhang, Z.; Qi, S.; Abulizi, A.; Zhang, Y. Habitat Quality Evolution and Multi-Scenario Simulation Based on Land Use Change in the Tacheng Region. Sustainability 2025, 17, 6113. [Google Scholar] [CrossRef]
- El-Husseiny, M.-A.; El-Setouhy, H. Reviving Low-Tech Modes of Construction as a Method for Sustainability. Sustainability 2022, 14, 13762. [Google Scholar] [CrossRef]
- Salihbegovic, A.; Salihbegovic, A. Natural materials in contemporary low-tech architecture. IOP Conf. Ser. Mater. Sci. Eng. 2020, 960, 042012. [Google Scholar] [CrossRef]
- Vinczeová, Z.; Tóth, A. Urban Green Spaces and Collective Housing: Spatial Patterns and Ecosystem Services for Sustainable Residential Development. Sustainability 2025, 17, 2538. [Google Scholar] [CrossRef]
- Carvajal-Arango, D.; Bahamón-Jaramillo, S.; Aristizábal-Monsalve, P.; Vásquez-Hernández, A.; Botero, L.F.B. Relationships between lean and sustainable construction: Positive impacts of lean practices over sustainability during construction phase. J. Clean. Prod. 2019, 234, 1322–1337. [Google Scholar] [CrossRef]
- Lozano, R.; Ceulemans, K.; Seatter, C.S. Teaching organisational change management for sustainability: Designing and delivering a course at the University of Leeds to better prepare future sustainability change agents. J. Clean. Prod. 2015, 106, 205–215. [Google Scholar] [CrossRef]
- Cuadrado, J.; Zubizarreta, M.; Rojí, E.; García, H.; Larrauri, M. Sustainability-related decision making in industrial buildings: An AHP analysis. Math. Probl. Eng. 2015, 2015, 157129. [Google Scholar] [CrossRef]
- Matheou, M.; Phocas, M.C.; Christoforou, E.G.; Müller, A. New perspectives in architecture through transformable structures: A simulation study. Front. Built Environ. 2023, 9, 1051337. [Google Scholar] [CrossRef]
- Molavi, J.; Barral, D.L. A construction procurement method to achieve sustainability in modular construction. Procedia Eng. 2016, 145, 1362–1369. [Google Scholar] [CrossRef]
- Radogna, D.; Kalhoefer, G. Environmental and technological flexibility for new housing needs. VITRUVIO 2022, 7, 30–45. [Google Scholar] [CrossRef]
- Sutantio, A.; Anwar, N.; Wiguna, I.P.A.; Suryani, E. Developing a model of sustainable construction for condominium projects in developing countries; case of Indonesia. GEOMATE J. 2022, 23, 85–94. [Google Scholar] [CrossRef]
- Gao, J.; Tang, L.; Lyu, Y. Impact of minimalism on consumers’ low-carbon innovation behavior: Interactive role of quantitative behavior. Chin. J. Popul. Resour. Environ. 2023, 21, 82–91. [Google Scholar] [CrossRef]
- Charytonowicz, J.; Skowroński, M. Re-consumption of materials in architecture. In Advances in Human Factors and Sustainable Infrastructure, Proceedings of the AHFE 2016 International Conference on Human Factors and Sustainable Infrastructure, Florida, USA, 27–31 July 2016; Springer: Cham, Switzerland, 2016; Volume 493, pp. 75–83. [Google Scholar] [CrossRef]
- Skulmoski, G.J.; Hartman, F.T.; Krahn, J. The Delphi method for graduate research. J. Inf. Technol. Educ. Res. 2007, 6, 1–21. [Google Scholar] [CrossRef]
- Braun, V.; Clarke, V. Using thematic analysis in psychology. Qual. Res. Psychol. 2006, 3, 77–101. [Google Scholar] [CrossRef]
- Chang, D.Y. Applications of the extent analysis method on fuzzy AHP. Eur. J. Oper. Res. 1996, 95, 649–655. [Google Scholar] [CrossRef]
- Saaty, R.W. The analytic hierarchy process—What it is and how it is used. Math. Model. 1987, 9, 161–176. [Google Scholar] [CrossRef]
- Buckley, J.J. Fuzzy hierarchical analysis. Fuzzy Sets Syst. 1985, 17, 233–247. [Google Scholar] [CrossRef]
- Kenny, D.A.; Kaniskan, B.; McCoach, D.B. The performance of RMSEA in models with small degrees of freedom. Sociol. Methods Res. 2015, 44, 486–507. [Google Scholar] [CrossRef]








| Minimalist Design [6,7,8,9,10] | Lean Construction [1,4,7] | |
|---|---|---|
| Focus Phase | Early design and conceptual development; spatial and functional decision-making | Construction and site operations; workflow management |
| Core Objective | Functional clarity, spatial reduction, formal and material simplification | Waste elimination, value maximization, process flow optimization |
| Primary Domain | Design principles affecting form, space, and user experience | Managerial and operational principles affecting labor, time, and material use |
| Shared Values | Efficiency, resource optimization, user-centered outcomes | Efficiency, reduced variability, continuous improvement |
| Typical NVA Examples | Excessive detailing and redundant facade elements Over-complex circulation and spatial repetitions | Waiting time, rework, and unnecessary transport Excess inventory and overproduction |
| Hypothesis | Theoretical Rationale | Relevant SDG’s | Reference |
|---|---|---|---|
| H1 | Minimalist design principles contribute to sustainable development goals. | 12.2, 13.3, 9.4 | [7,19] |
| H2 | The mean scores of MDPs and related SDG indicators differ significantly across demographic groups. | 4, 5, 10, 11 | [20] |
| Code | MDPs |
|---|---|
| M1 | Eliminating non-value-generating actions throughout the design lifecycle. |
| M2 | Focusing on core human needs and the promotion of holistic well-being. |
| M3 | Mitigating ambiguity and functional complexity throughout the design process. |
| M4 | Integrating improvements by streamlining the construction timeline and lifecycle. |
| M5 | Minimizing environmental impact by streamlining operational processes, material usage, and spatial design to reduce resource demand, carbon output, and construction-related waste. |
| M6 | Achieving a diversity of living environments by enabling functional adaptability within spatial design. |
| M7 | Promoting clarity and operational transparency throughout the design process to facilitate better decision-making and collaboration. |
| M8 | Embedding lean principles throughout the entire lifecycle, from design and manufacturing to end-of-life deconstruction, to maximize efficiency and minimize waste |
| M9 | Proactively identifying potential points of intervention and optimizing outcomes through streamlined, low-complexity solutions |
| M10 | Leveraging modular and off-site construction methods to enhance build-time efficiency and streamline on-site construction workflows |
| M11 | Maximizing design effectiveness through the minimization of tool dependency. |
| M12 | Locality (Use of natural materials and cultural compatibility) |
| M13 | Ease of maintenance and durability |
| Variable | Purpose | Method | Sustainability Dimension | Thematic Focus | Thematic Clusters | Related M1–M13 |
|---|---|---|---|---|---|---|
| Kamali & Hewage (2017) [8] | Comparing modular and traditional construction. | Mixed (Survey + Analysis) | Environmental, Economic, Social | Construction method | 1, 2, 4 | M4, M6, M10, M11, M12 |
| Kang et al. (2021) [7] | Investigating the relationship between minimalism and sustainable consumption. | Quantitative | Environmental, Social | Way of living | 2, 3 | M2, M6, M7 |
| Cuadrado et. al. (2015) [21] | Sustainable decision-making in industrial buildings. | Conceptual + AHP | Environmental, Economic | Construction method | 1 | M1, M5, M8, |
| Matheou el al. (2023) [22] | Contributing to sustainability with transformable buildings. | Quantitative | Environmental | Architectural design | 1, 2 | M4, M3, M6 |
| Molavi & Barral (2016) [23] | Improving sustainability through procurement methods. | Conceptual | Environmental, Economic | Construction method | 4 | M10, M11 |
| Radogna & Kalhoefer (2022) [24] | Conducting flexibility analysis for new housing needs. | Theory + Case | Environmental, Social | Housing policy | 2, 3, 4 | M6, M7, M13 |
| El-Husseiny & El-Setouhy (2022) [16] | Measuring the sustainability impact of low-tech construction. | HBIM+ Observation | Environmental, Social | Local Architecture | 1, 3, 4 | M7, M8, M12, M13, M9 |
| Salihbegovic (2020) [17] | Analyze the use of natural materials. | Case study | Environmental | Material use | 1, 3 | M5, M12 |
| Sutantio el al. (2022) [25] | Developing a sustainable housing model. | Mixed | Environmental, Economic, Social | Housing policy | 1, 2, 4 | M1, M4, M5, M6, M10 |
| Hasan et al. (2024) [4] | Assessing the contribution of lean construction to the Sustainable Development Goals. | Mixed (Delphi+ Literature) | Environmental, Economic, Social | Construction method | 1 | M1, M4, M8, |
| Gao et al. (2023) [26] | Investigating the effect of minimalist consumption on low-carbon innovation behavior. | Quantitative (2 experiments+ survey) | Environmental, Social | Consumer Behavior | 1, 3, 4 | M5, M7, M11, |
| Carvajal-Arango et al. (2019) [19] | To evaluate the contribution of lean construction practices to sustainable construction. | Literature Review | Environmental, Economic, Social | Construction method | 1, 2 | M3, M4, M5, M8 |
| Charytonowicz & Skowroński (2016) [27] | Examining the relationship between ergonomics and sustainable design. | Theoretical | Social | Design Ergonomics | 2, 3 | M2, M6, M12 |
| Elbeltagi et al. (2023) [12] | Analyzing the contribution of integrated design processes to sustainable projects. | Case study+ BIM | Environmental, Economic, | Project Management | 1, 4 | M4, M9, M10, M11 |
| Code | MDPs | Related SDGs | Related SDG Subtargets | References |
|---|---|---|---|---|
| M1 | Eliminating non-value-generating actions throughout the design lifecycle. | SDG-9; SDG-12 | 9.4 12.2 | [4,21,25] |
| M2 | Focusing on core human needs and the promotion of holistic well-being. | SDG 1 SDG 3; SDG 11 | 1.4; 3.8; 11.1 | [7,27] |
| M3 | Mitigating ambiguity and functional complexity throughout the design process. | SDG-3; SDG-9; SDG-11 | 3.8; 9.4; 11.3 | [19,22,24] |
| M4 | Integrating improvements by streamlining the construction timeline and lifecycle | SDG-9; SDG-11; SDG-12; SDG-13 | 9.1; 11.1; 12.2; 13.2 | [4,8,12,19,22,25] |
| M5 | Minimizing environmental impact by streamlining operational processes, material usage, and spatial design to reduce resource demand, carbon output, and construction-related waste. | SDG-7; SDG-12; SDG-13 | 7.2; 12.5; 13.2 | [17,19,21,25,26,27] |
| M6 | Achieving a diversity of living environments by enabling functional adaptability within spatial design. | SDG-3; SDG-11 | 3.9; 11.1; 11.3 | [7,8,22,24,25,27] |
| M7 | Promoting clarity and operational transparency throughout the design process to facilitate better decision-making and collaboration. | SDG-8; SDG-16; SDG-11 | 16.6; 11.3; SDG-8 | [7,16,24,26] |
| M8 | Embedding lean principles throughout the entire lifecycle—from design and manufacturing to end-of-life deconstruction—to maximize efficiency and minimize waste | SDG-12; SDG-13 | 12.4; 12.5; 13.2 | [4,16,19,21,27] |
| M9 | Proactively identifying potential points of intervention and optimizing outcomes through streamlined, low-complexity solutions | SDG-9; SDG-11; SDG-13 | 9.5; 11.b.2; 13.1 | [12,16] |
| M10 | Leveraging modular and off-site construction methods to enhance build-time efficiency and streamline on-site construction workflows | SDG-9; SDG-11; SDG-12; SDG-13 | 9.4; 11.1; 12:2; 12.5; 13.2 | [8,12,23,25] |
| M11 | Maximizing design effectiveness through the minimization of tool dependency. | SDG-11; SDG-12; SDG-13 | 11.1; 12.2; 12.6; 13.2 | [8,12,23,26] |
| M12 | Locality (Use of natural materials and cultural compatibility) | SDG-11; SDG-12; SDG-15 | 11.4; 12.2; 15.1; 12.b | [8,16,17,27] |
| M13 | Ease of maintenance and durability | SDG-9; SDG-11; SDG-12 | 9.1; 11.6; 12.5 | [8,12,16,23] |
| Variable | Category | First Stage (N = 56) | % | Second Stage (N = 15) | % |
|---|---|---|---|---|---|
| Gender | Female | 33 | 58.9 | 8 | 53.3 |
| Male | 23 | 41.1 | 7 | 46.7 | |
| Age | 22–30 | 31 | 55.4 | 5 | 33.3 |
| 31–40 | 15 | 26.8 | 4 | 26.6 | |
| 41–50 | 8 | 14.3 | 5 | 33.3 | |
| 51–60 | 1 | 1.8 | 1 | 6.6 | |
| 61–70 | 1 | 1.8 | - | - | |
| Discipline | Architecture | 43 | 76.8 | 10 | 66.6 |
| Civil Engineering | 13 | 23.2 | 5 | 33.4 | |
| Educational Level | Bachelor’s Degree | 31 | 55.4 | 7 | 46.6 |
| Master’s Degree | 19 | 33.9 | 7 | 46.6 | |
| Ph.D | 5 | 8.9 | 1 | 6.8 | |
| Professional Experience | 1–5 Year | 26 | 46.4 | 5 | 33.3 |
| 6–10 Year | 18 | 32.1 | 3 | 20 | |
| 11–20 Year | 7 | 12.5 | 5 | 33.3 | |
| 21–30 Year | 4 | 7.1 | 2 | 13.4 | |
| 31+ Year | 1 | 1.8 | - | - | |
| Place of Residence | Istanbul | 43 | 76.8 | 11 | 73.4 |
| Outside of Istanbul | 13 | 23.2 | 4 | 26.6 |
| Subsection | Analytical Approach | Purpose of Analysis | Key Findings/ Interpretation Area |
|---|---|---|---|
| 4.1 Correlation Analysis | Pearson Correlation Coefficient | Examine direction/strength of relationships | Significant positive/negative associations among minimalist design criteria. |
| 4.2 ANOVA (one-way) | Multiple group comparisons | Test group differences by demographics | Effects of age, gender, and education on factor scores; η2 effect sizes reported. |
| 4.3 Qualitative Content Analysis | Thematic & conceptual coding | Analyze semantic patterns in open-ended data | Themes, keyword clusters, and content intensity (network visualizations). |
| 4.4 Descriptive Statistics | Descriptives & reliability (Cronbach’s α) | Profile participants and dataset | Means, SDs, and Cronbach’s α indicate acceptable reliability. |
| 4.5 Factor Analysis (EFA & CFA) | Comprehensive factor analysis | Test scale validity and dimensional structure | KMO, Bartlett, variance explained, and factor loadings support structure. |
| 4.6 FAHP | Fuzzy MCDM (TFN method) | Derive criteria weights from expert judgments | Normalized weights, decision hierarchy, and impact rankings. |
| 4.7 Structural Equation Modeling (SEM) | Confirmatory structural modeling | Test theoretical model with empirical data | Model fit confirmed (CFI, TLI, RMSEA, SRMR). |
| 4.8 Hypothesis Testing | Multi-method statistical validation | Evaluate hypotheses via multiple methods | Significance established via SEM and ANOVA. |
| Question Title | Minimalism and Sustainability | Challenges in Design Processes | Local Elements and Strategies |
|---|---|---|---|
| Sustainability and Resource Use | 8 | 7 | 5 |
| Minimalist Approach and Lifestyle | 10 | 4 | 3 |
| Design Process and Cultural Elements | 1 | 10 | 2 |
| Local and Cultural Elements | 3 | 5 | 11 |
| User-Centeredness | 0 | 4 | 2 |
| Education and Awareness | 5 | 2 | 5 |
| Factor No | Factor Name | Content Themes |
|---|---|---|
| F1 | Resource and Energy Efficiency | Energy conservation, prevention of material waste, reduction in life-cycle costs |
| F2 | Functionality and User Experience | Flexibility, comfort, accessibility, spatial efficiency |
| F3 | Esthetic Purity and Planning Clarity | Open planning, simple form language, architectural clarity |
| F4 | Structural Durability and Economic Sustainability | Long-lasting structures, low maintenance requirements, cost-effectiveness |
| F5 | Local Materials and Cultural Adaptation | Use of local materials, cultural context, local production techniques |
| F6 | Environmental Awareness and Early Design Decisions | Consideration of sustainability criteria in the early stages of design |
| F7 | Elimination of Unnecessary Elements | Lean production processes, elimination of non-functional elements |
| F8 | Material Selection and Ecological Compatibility | Preference for natural, recyclable, low carbon footprint materials |
| Ranking | MDPs | Average Normalized Weight |
|---|---|---|
| 1 | M1—Eliminating non-value-generating actions throughout the design lifecycle. | 0.0297 |
| 2 | M4—Integrating improvements by streamlining the construction timeline and lifecycle. | 0.0264 |
| 3 | M3—Mitigating ambiguity and functional complexity throughout the design process. | 0.0258 |
| 4 | M7—Promoting clarity and operational transparency throughout the design process to facilitate better decision-making and collaboration. | 0.0251 |
| 5 | M11—Maximizing design effectiveness through the minimization of tool dependency. | 0.0249 |
| 6 | M2—Focusing on core human needs and the promotion of holistic well-being. | 0.0239 |
| 7 | M10—Leveraging modular and off-site construction methods to enhance build-time efficiency and streamline on-site construction workflows | 0.0233 |
| 8 | M8—Embedding lean principles throughout the entire lifecycle, from design and manufacturing to end-of-life deconstruction, to maximize efficiency and minimize waste | 0.0226 |
| 9 | M9—Proactively identifying potential points of intervention and optimizing outcomes through streamlined, low-complexity solutions | 0.0225 |
| 10 | M5—Minimizing environmental impact by streamlining operational processes, material usage, and spatial design to reduce resource demand, carbon output, and construction-related waste. | 0.0225 |
| 11 | M6—Achieving a diversity of living environments by enabling functional adaptability within spatial design. | 0.0216 |
| 12 | M13- Ease of maintenance and durability | 0.0211 |
| 13 | M12—Locality (Use of natural materials and cultural compatibility) | 0.0207 |
| Code | Hypothesis | Method | Result |
|---|---|---|---|
| H1 | MDPs significantly influence SDGs | SEM, Correlation, FAHP, Factor Analysis (EFA&CFA) | Significant |
| H2 | The mean scores of MDPs and related SDG indicators differ significantly across demographic groups. | ANOVA | Significant |
Disclaimer/Publisher’s Note: The statements, opinions and data contained in all publications are solely those of the individual author(s) and contributor(s) and not of MDPI and/or the editor(s). MDPI and/or the editor(s) disclaim responsibility for any injury to people or property resulting from any ideas, methods, instructions or products referred to in the content. |
© 2025 by the authors. Licensee MDPI, Basel, Switzerland. This article is an open access article distributed under the terms and conditions of the Creative Commons Attribution (CC BY) license (https://creativecommons.org/licenses/by/4.0/).
Share and Cite
Yildiz, D.; Markoc, I. From Simplicity to Sustainability: Structuring Minimalist Housing with SDG Metrics. Sustainability 2025, 17, 9232. https://doi.org/10.3390/su17209232
Yildiz D, Markoc I. From Simplicity to Sustainability: Structuring Minimalist Housing with SDG Metrics. Sustainability. 2025; 17(20):9232. https://doi.org/10.3390/su17209232
Chicago/Turabian StyleYildiz, Duygu, and Ilkim Markoc. 2025. "From Simplicity to Sustainability: Structuring Minimalist Housing with SDG Metrics" Sustainability 17, no. 20: 9232. https://doi.org/10.3390/su17209232
APA StyleYildiz, D., & Markoc, I. (2025). From Simplicity to Sustainability: Structuring Minimalist Housing with SDG Metrics. Sustainability, 17(20), 9232. https://doi.org/10.3390/su17209232

