Pathways Through Which Digital Technology Use Facilitates Farmers’ Adoption of Green Agricultural Technologies: A Comprehensive Study Based on Grounded Theory and Empirical Testing
Abstract
1. Introduction
2. Literature Review
3. Exploratory Research Based on Grounded Theory
3.1. Research Design
3.1.1. Research Methods
3.1.2. Data Collection
3.1.3. Research Process
3.2. Data Coding
3.2.1. Open Coding
3.2.2. Axial Coding
3.2.3. Selective Coding
3.2.4. Theoretical Saturation Test
4. Empirical Examination Based on Questionnaire Survey
4.1. Research Hypotheses
4.2. Data Source
4.3. Model Specification and Variable Selection
4.3.1. Model Specification
4.3.2. Variable Selection
4.4. Results
4.4.1. Benchmark Regression Results
4.4.2. Analysis of the Mechanism Pathways
4.4.3. Further Analysis
5. Conclusions and Policy Implications
Author Contributions
Funding
Institutional Review Board Statement
Informed Consent Statement
Data Availability Statement
Acknowledgments
Conflicts of Interest
Abbreviations
| DTU | Digital Technology Use |
| GATs | Green Agricultural Technologies |
| CFM | Control Function Method |
References
- Gawel, A.; Benesova, I.; Kotyza, P. The Green Transformation and Gender Equality in Agricultural Entrepreneurship: Insights from the European Union. J. Rural Stud. 2024, 105, 103202. [Google Scholar] [CrossRef]
- Han, C.; Lyu, J.; Zhong, D. The Impact of Financial Support and Innovation Awareness on Farmers’ Adoption of Green Production Technology. Financ. Res. Lett. 2025, 79, 107259. [Google Scholar] [CrossRef]
- Kuang, F.; Li, J.; Jin, J.; Qiu, X. Do green production technologies improve household income? Evidence from rice farmers in China. Land 2023, 12, 1848. [Google Scholar] [CrossRef]
- Hussain, F.; Ahmed, S.; Naqvi, S.M.Z.A.; Awais, M.; Zhang, Y.; Zhang, H.; Hu, J. Agricultural Non-Point Source Pollution: Comprehensive Analysis of Sources and Assessment Methods. Agriculture 2025, 15, 531. [Google Scholar] [CrossRef]
- Sui, Y.; Gao, Q. Farmers’ endowments, technology perception and green production technology adoption behavior. Sustainability 2023, 15, 7385. [Google Scholar] [CrossRef]
- Wen, S.; Li, J.; Xiao, Q.; Wu, H.; Li, J. Aging, Intergenerational Ties, and Adoption of Green Agricultural Technologies: Survey Evidence from China’s Yellow River Basin. Arid Land Resour. Environ. 2024, 38, 80–91. [Google Scholar]
- Yu, F. Driving Forces, Core Elements, and Policy Recommendations for Green Agricultural Development in the New Era. China Rural Econ. 2018, 5, 19–34. [Google Scholar]
- Chai, Y.; Pannell, D.J.; Pardey, P.G. Nudging Farmers to Reduce Water Pollution from Nitrogen Fertilizer. Food Policy 2023, 120, 102525. [Google Scholar] [CrossRef]
- Huang, Y.; Zhang, X.; Li, Z. Analysis of Nationwide Soil Pesticide Pollution: Insights from China. Environ. Res. 2024, 252, 118988. [Google Scholar] [CrossRef]
- Feder, G.; Just, R.E.; Zilberman, D. Adoption of Agricultural Innovations in Developing Countries: A Survey. Econ. Dev. Cult. Change 1985, 33, 255–298. [Google Scholar] [CrossRef]
- Murage, A.; Midega, C.; Pittchar, J.; Pickett, J.; Khan, Z. Determinants of Adoption of Climate-Smart Push-Pull Technology for Enhanced Food Security through Integrated Pest Management in Eastern Africa. Food Secur. 2015, 7, 709–724. [Google Scholar] [CrossRef]
- He, X.; Zhu, K. Farmers’ Information Level, Elite Capture, and the Targeting of Rural Minimum Living Security. Econ. Res. J. 2019, 54, 150–164. [Google Scholar]
- Li, C.; Zhang, Y.; Wang, X.; Liu, J. Impact Effects of Cooperative Participation on the Adoption Behavior of Green Production Technologies by Cotton Farmers and the Driving Mechanisms. Agriculture 2024, 14, 213. [Google Scholar] [CrossRef]
- Qiao, H.; Wu, S. Research on the Empowerment of China’s Rural Residents’ Income Growth by the Digital Economy. J. Xi’an Univ. Financ. Econ. 2025, 1–21. [Google Scholar] [CrossRef]
- Ping, W.; Wang, Y.; Zhang, Y. Digital Village Construction, Rural Residents’ Income Growth, and the Urban–Rural Income Gap: A Quasi-Natural Experiment Based on the National Digital Village Pilot Program. J. Agrotech. Econ. 2025, 8, 80–104. [Google Scholar]
- Chang, Y. The Urban–Rural Digital Divide: Manifestations, Causes, and Countermeasures. Agric. Econ. Manag. 2025, 1, 45–54. [Google Scholar]
- State Council of China. China Digital Village Development Report (2022) Released. 2023. Available online: https://www.gov.cn/xinwen/2023-03/01/content_5743969.htm (accessed on 20 December 2024).
- Liu, G.; Li, D. Research on the Interactive Development of Digital Technology and Agricultural and Rural Informatization. Inf. Sci. 2023, 41, 127–132+190. [Google Scholar]
- Du, Y.; Feng, H.; Zhang, Q.; Zheng, S. Influence of Information Literacy on Farmers’ Green Production Technology Adoption Behavior: The Moderating Role of Risk Attitude. Agriculture 2025, 15, 701. [Google Scholar] [CrossRef]
- Wei, J.; Zheng, S.; Zhang, Q. Use of Digital Technology, Green Cognition, and Farmers’ Adoption of Green Pest Control Technologies: Evidence from Pear Growers in Shanxi and Hebei Provinces. World Agric. 2024, 3, 99–112. [Google Scholar]
- Zhu, D. Methodology, Research Strategies, and Applications of Mixed Methods: A Case Study of Consumption Pattern Research. Sociol. Stud. 2012, 27, 146–166+244–245. [Google Scholar]
- Brannen, J. The Practice of a Mixed Methods Research Strategy: Personal, Professional and Project Considerations. In Advances in Mixed Methods Research: Theories and Applications; Bergman, M.M., Ed.; SAGE Publications: London, UK, 2008; pp. 53–65. [Google Scholar]
- Gao, R.; Zhang, H.; Gong, C.; Wu, Z. The Role of Farmers’ Green Values in Creation of Green Innovative Intention and Green Technology Adoption Behavior: Evidence from Farmers Grain Green Production. Front. Psychol. 2022, 13, 980570. [Google Scholar] [CrossRef]
- Hong, X.; Chen, Y.J.; Gong, Y.; Wang, H. Farmers’ Green Technology Adoption: Implications from Government Subsidies and Information Sharing. Naval Res. Logist. 2024, 71, 286–317. [Google Scholar] [CrossRef]
- Wu, Q.; Zhou, J. Need for Cognitive Closure, Information Acquisition and Adoption of Green Prevention and Control Technology. Ecol. Chem. Eng. 2021, 28, 129–143. [Google Scholar] [CrossRef]
- Gao, F.; Xu, J.; Li, D.; Chen, F. The Impact of Adopting Green Control Technologies on Farmers’ Income: Based on Research Data from Tea Farmers in 16 Provinces of China. Pol. J. Environ. Stud. 2024, 33, 3. [Google Scholar] [CrossRef] [PubMed]
- Simon, H.A. Rational Choice and the Structure of the Environment. Psychol. Rev. 1956, 63, 129–138. [Google Scholar] [CrossRef]
- Eheazu, C.L.; Ezeala, J.I. Environmental Adult Education for Mitigating the Impacts of Climate Change on Crop Production and Fish Farming in Rivers State of Nigeria. J. Educ. Pract. 2017, 8, 98–107. [Google Scholar]
- Adnan, N.; Nordin, S.M.; Ali, M. A Solution for the Sunset Industry: Adoption of Green Fertiliser Technology amongst Malaysian Paddy Farmers. Land Use Policy 2018, 79, 575–584. [Google Scholar] [CrossRef]
- Gailhard, I.; Unay, A.; Bojnec, Š. Farm Size and Participation in Agri-Environmental Measures: Farm-Level Evidence from Slovenia. Land Use Policy 2015, 46, 273–282. [Google Scholar] [CrossRef]
- Gao, Y.; Zhang, L.; Wang, Y.; Li, S. Influence of a New Agricultural Technology Extension Mode on Farmers’ Technology Adoption Behavior in China. J. Rural Stud. 2020, 76, 173–183. [Google Scholar] [CrossRef]
- Nordlund, A.M.; Garvill, J. Value Structures Behind Pro-Environmental Behavior. Environ. Behav. 2002, 34, 740–756. [Google Scholar] [CrossRef]
- Bougherara, D.; Gassmann, X.; Piet, L.; Reynaud, A. Structural Estimation of Farmers’ Risk and Ambiguity Preferences: A Field Experiment. Eur. Rev. Agric. Econ. 2017, 44, 782–808. [Google Scholar] [CrossRef]
- Davis, F.D.; Venkatesh, V. A Critical Assessment of Potential Measurement Biases in the Technology Acceptance Model: Three Experiments. Int. J. Hum.-Comput. Stud. 1996, 45, 19–45. [Google Scholar] [CrossRef]
- Lee, D.Y.; Lehto, M.R. User Acceptance of YouTube for Procedural Learning: An Extension of the Technology Acceptance Model. Comput. Educ. 2013, 61, 193–208. [Google Scholar] [CrossRef]
- Matsumura, Y.; Minowa, T.; Yamamoto, H. Amount, Availability, and Potential Use of Rice Straw (Agricultural Residue) Biomass as an Energy Resource in Japan. Biomass Bioenergy 2005, 29, 347–354. [Google Scholar] [CrossRef]
- Goyal, M.; Netessine, S. Strategic Technology Choice and Capacity Investment under Demand Uncertainty. Manag. Sci. 2007, 53, 192–207. [Google Scholar] [CrossRef]
- Du, S.; Luo, X.; Tang, L. The Nonlinear Impact of Premium Expectation on Farmers’ Adoption of Green Pest Control Technology: From the Perspective of Quality Certification. J. Huazhong Agric. Univ. (Soc. Sci. Ed.) 2024, 4, 95–108. [Google Scholar]
- Putnam, R.D. Making Democracy Work: Civic Traditions in Modern Italy; Princeton University Press: Princeton, NJ, USA, 1993. [Google Scholar]
- Fisher, R. A Gentleman’s Handshake: The Role of Social Capital and Trust in Transforming into Usable Knowledge. J. Rural Stud. 2013, 31, 13–22. [Google Scholar] [CrossRef]
- Schultz, T.W. Transforming Traditional Agriculture; Yale University Press: New Haven, CT, USA, 1964. [Google Scholar]
- Midingoyi, S.-K.G.; Kassie, M.; Muriithi, B.; Diiro, G.; Ekesi, S. Do Farmers and the Environment Benefit from Adopting Integrated Pest Management Practices? Evidence from Kenya. J. Agric. Econ. 2019, 70, 452–470. [Google Scholar] [CrossRef]
- Martey, E.; Etwire, P.M.; Abdoulaye, T. Welfare Impacts of Climate-Smart Agriculture in Ghana: Does Row Planting and Drought-Tolerant Maize Varieties Matter? Land Use Policy 2020, 95, 104622. [Google Scholar] [CrossRef]
- Meena, R.S.; Kumar, S.; Datta, R.; Lal, R.; Vijayakumar, V.; Brtnicky, M.; Holatko, J.; Sharma, M.P.; Yadav, G.S. Impact of Agrochemicals on Soil Microbiota and Management: A Review. Land 2020, 9, 34. [Google Scholar] [CrossRef]
- Bharadwaj, A.; El Sawy, O.A.; Pavlou, P.A.; Venkatraman, N. Digital business strategy: Toward a next generation of insights. MIS Q. 2013, 37, 471–482. [Google Scholar] [CrossRef]
- von Briel, F.; Davidsson, P.; Recker, J. Digital technologies as external enablers of new venture creation in the IT hardware sector. Entrepren. Theory Pract. 2018, 42, 47–69. [Google Scholar] [CrossRef]
- Boccia, F.; Leonardi, R. The Challenge of the Digital Economy: Markets, Taxation and Appropriate Economic Models; Springer International Publishing: Cham, Switzerland, 2016. [Google Scholar]
- Cheng, Q.; Lu, S. Digital technology application, economic uncertainty, and green innovation. Soft Sci. 2023, 37, 1–7+30. [Google Scholar]
- Wang, W.; Huang, Z.; Fu, Z.; Jia, L.; Li, Q.; Song, J. Impact of digital technology adoption on technological innovation in grain production. J. Innov. Knowl. 2024, 9, 100520. [Google Scholar] [CrossRef]
- Liu, H.; Chen, Z.; Wen, S.; Zhang, J.; Xia, X. Impact of Digital Literacy on Farmers’ Adoption Behaviors of Green Production Technologies. Agriculture 2025, 15, 303. [Google Scholar] [CrossRef]
- Mao, H.; Chai, Y.; Shao, X.; Chang, X. Digital Extension and Farmers’ Adoption of Climate Adaptation Technology: An Empirical Analysis of China. Land Use Policy 2024, 143, 107220. [Google Scholar] [CrossRef]
- Dong, Y.; Jia, C.; Su, L. The Impact of Digital Agricultural Insurance on Farmers’ Fertilizer Reduction Technology Adoption: Evidence from China. China Agric. Econ. Rev. 2025, 17, 379–397. [Google Scholar] [CrossRef]
- Aker, J.C.; Ghosh, I.; Burrell, J. The Promise (and Pitfalls) of ICT for Agriculture Initiatives. Agric. Econ. 2016, 47, 35–48. [Google Scholar] [CrossRef]
- Karanasios, S.; Slavova, M. Understanding the Impacts of Mobile Technology on Smallholder Agriculture. In Digital Technologies for Agricultural and Rural Development in the Global South; Baumüller, H., Ed.; CAB International: Wallingford, UK, 2018; pp. 111–122. [Google Scholar]
- Misaki, E.; Apiola, M.; Gaiani, S.; Tedre, M. Challenges Facing Sub-Saharan Small-Scale Farmers in Accessing Farming Information through Mobile Phones: A Systematic Literature Review. Electron. J. Inf. Syst. Dev. Ctries. 2018, 84, e12034. [Google Scholar] [CrossRef]
- Yuan, Y.; Sun, L.; She, Z.; Chen, S. Influence of Digital Literacy on Farmers’ Adoption Behavior of Low-Carbon Agricultural Technology: Chain Intermediary Role Based on Capital Endowment and Adoption Willingness. Sustainability 2025, 17, 2187. [Google Scholar] [CrossRef]
- Rosen, S. Hedonic Prices and Implicit Markets: Product Differentiation in Pure Competition. J. Polit. Econ. 1974, 82, 34–55. [Google Scholar] [CrossRef]
- Zhang, J.; Xie, S.; Li, X.; Xia, X. Adoption of Green Production Technologies by Farmers through Traditional and Digital Agro-Technology Promotion—An Example of Physical versus Biological Control Technologies. J. Environ. Manag. 2024, 370, 122813. [Google Scholar] [CrossRef]
- Shen, Z.; Zhang, Y.; Huang, J.; Li, X.; Yu, X. Digital Transition and Green Growth in Chinese Agriculture. Technol. Forecast. Soc. Change 2022, 181, 121742. [Google Scholar] [CrossRef]
- Harou, A.P.; van den Broek, K.; Bulte, E.; Hoffmann, V. The Joint Effects of Information and Financing Constraints on Technology Adoption: Evidence from a Field Experiment in Rural Tanzania. J. Dev. Econ. 2022, 155, 102707. [Google Scholar] [CrossRef]
- Glaser, B.G.; Strauss, A.L. The Discovery of Grounded Theory: Strategies for Qualitative Research; Aldine Transaction: New Brunswick, NJ, USA, 1967. [Google Scholar]
- Strauss, A.; Corbin, J.M. Grounded Theory in Practice; Sage Publications: Thousand Oaks, CA, USA, 1997. [Google Scholar]
- Charmaz, K. Constructing Grounded Theory; Sage Publications: Thousand Oaks, CA, USA, 2006. [Google Scholar]
- Strauss, A.; Corbin, J.M. Basics of Qualitative Research: Grounded Theory Procedures and Techniques; Sage Publications: Thousand Oaks, CA, USA, 1990. [Google Scholar]
- Peng, P.; Liu, D. The Operation Mechanism of Land Management Rights Mortgage Financing under the Three Rights Separation: A Multi-Case Study Based on Grounded Theory. China Rural Econ. 2019, 11, 32–50. [Google Scholar]
- Yang, F.; Wang, X.H. The Mechanism of Digital Empowerment in Matching the Supply and Demand of Rural Public Cultural Services: A Qualitative Study Based on Grounded Theory. J. Libr. Inf. Sci. 2021, 1, 62–69. [Google Scholar]
- Zhang, J.J.; Liu, T.S. Does Internet Use Make Rural Residents Happier? Evidence from CFPS 2018. Dongyue Luncong 2020, 41, 172–179. [Google Scholar]
- Du, S.X.; Luo, X.F.; Huang, Y.Z.; Tang, L.; Yu, W.Z. Risk Perception, Agricultural Socialized Services, and Paddy Farmers’ Adoption of Biological Pesticide Technology. Yangtze River Basin Res. Environ. 2021, 30, 1768–1779. [Google Scholar]
- Huang, Y.Z.; Luo, X.F. Eat and Sell: An Analysis of Differences in Paddy Farmers’ Use of Biological Pesticides. China Rural Econ. 2018, 7, 63–78. [Google Scholar]
- Zhou, Y.X.; Gao, R.M. The Impact of Digital Literacy on the Green Production Transformation of Facility Vegetable Growers. J. Arid Land Res. Environ. 2025, 39, 79–93. [Google Scholar]
- Qiu, H.; Tang, W.; Huang, Y.; Deng, H.; Liao, W.; Ye, F. E-Commerce Operations and Technology Perceptions in Promoting Farmers’ Adoption of Green Production Technologies: Evidence from Rural China. J. Environ. Manag. 2024, 370, 122628. [Google Scholar] [CrossRef] [PubMed]
- Tan, Y.; Lu, Q. The Influence of Risk Aversion and Social Learning on Farmers’ Adoption of Modern Irrigation Technologies: An Empirical Analysis Based on the Heckman Sample Selection Model. Yangtze River Basin Res. Environ. 2021, 30, 234–245. [Google Scholar]
- Davis, F.D. Perceived Usefulness, Perceived Ease of Use, and User Acceptance of Information Technology. MIS Q. 1989, 13, 319–340. [Google Scholar] [CrossRef]
- Peng, X.; Yan, X.; Wang, H. Study on the Effect of Digital Technology Adoption and Farmers’ Cognition on Fertilizer Reduction and Efficiency Improvement Behavior. Agriculture 2024, 14, 973. [Google Scholar] [CrossRef]
- Tversky, A.; Kahneman, D. The Framing of Decisions and the Psychology of Choice. Science 1981, 211, 453. [Google Scholar] [CrossRef]
- Chen, Q.; Yang, Q.; Ye, D. Regional Environment, Household Endowments, and Straw Disposal Behavior: Evidence from Dry Farming Areas in Gansu Province. Chin. J. Appl. Ecol. 2020, 31, 563–572. [Google Scholar]
- Hu, Z.D. Study on the Impact of Regional Soft Environment on Farmers’ Technology Adoption Behavior. Ph.D. Thesis, Hunan Agricultural University, Changsha, China, 2011. [Google Scholar]
- Wooldridge, J.M. Control Function Methods in Applied Econometrics. J. Hum. Resour. 2015, 50, 420–445. [Google Scholar] [CrossRef]
- Liu, B.; Li, N.; Liao, C. Effects of Social Capital on the Adoption of Green Production Technologies by Rice Farmers: Moderation Effects Based on Risk Preferences. Sustainability 2024, 16, 8879. [Google Scholar] [CrossRef]
- Zheng, Y.-Y.; Zhu, T.-H.; Wei, J. Does Internet Use Promote the Adoption of Agricultural Technology? Evidence from 1449 Farm Households in 14 Chinese Provinces. J. Integr. Agric. 2022, 21, 282–292. [Google Scholar] [CrossRef]
- Kai, L.; Yu, J.; Zhou, J.-H. Are Vulnerable Farmers More Easily Influenced? Heterogeneous Effects of Internet Use on the Adoption of Integrated Pest Management. J. Integr. Agric. 2023, 22, 3220–3233. [Google Scholar] [CrossRef]
- Huang, X.; Yang, F.; Fahad, S. The Impact of Digital Technology Use on Farmers’ Low-Carbon Production Behavior under the Background of Carbon Emission Peak and Carbon Neutrality Goals. Front. Environ. Sci. 2022, 10, 1002181. [Google Scholar] [CrossRef]
- Luo, M.Z.; Liu, Z.Y. Digital Technology Adoption, Social Network Expansion, and Farmers’ Common Prosperity. South. Econ. 2022, 3, 1–16. [Google Scholar]
- Musajan, A.; Lin, Q.; Wei, D.; Mao, S. Unveiling the mechanisms of digital technology in driving farmers’ green production transformation: Evidence from China’s watermelon and muskmelon sector. Foods 2024, 13, 3926. [Google Scholar] [CrossRef]
- Yu, X.; Sheng, G.; Sun, D.; He, R. Effect of digital multimedia on the adoption of agricultural green production technology among farmers in Liaoning Province, China. Sci. Rep. 2024, 14, 13092. [Google Scholar] [CrossRef] [PubMed]
- Xiong, F.; Peng, Y.; Liu, Y.; Zhu, S. Impact of digital information capability on farmers’ adoption of green production technologies: The mediating effect of technological ecological cognition. Changjiang Liuyu Ziyuan Yu Huanjing 2025, 34, 216–225. [Google Scholar]
- He, J.; Zhou, W.; Guo, S.; Deng, X.; Song, J.; Xu, D. Effect of land transfer on farmers’ willingness to pay for straw return in Southwest China. J. Clean. Prod. 2022, 369, 133397. [Google Scholar] [CrossRef]
- Guo, Z.; Chen, X.; Zhang, Y. Impact of Environmental Regulation Perception on Farmers’ Agricultural Green Production Technology Adoption: A New Perspective of Social Capital. Technol. Soc. 2022, 71, 102085. [Google Scholar] [CrossRef]
- Chen, C.; Peng, R.; Wu, Z.; Ye, F. The Impact of High-Standard Farmland Construction on Farmers’ Agricultural Green Production Technologies Adoption Behavior. Front. Sustain. Food Syst. 2025, 9, 1581894. [Google Scholar] [CrossRef]
- Ingram, J.; Maye, D.; Bailey, C.; Barnes, A.; Bear, C.; Bell, M.; Cutress, D.; Davies, L.; de Boon, A.; Dinnie, L. What Are the Priority Research Questions for Digital Agriculture? Land Use Policy 2022, 114, 105962. [Google Scholar] [CrossRef]




| Initial Categories | Initial Concepts |
|---|---|
| Social Capital Endowment | A01 Cadre Experience A02 Political Identity |
| Digitalization of Information Sharing | A03 Online Message Transmission A30 Expansion of Online Information Channels A37 Online information search A38 Online Information Acquisition |
| Human Capital Endowment | A04 Age A09 Familiarity with GATs A56 Education level |
| Digitalization of Technology Sharing | A05 Online Technical Training A27 Online Technical Learning A31 Online Technical Consultation |
| Digitization of Knowledge Sharing | A06 Online Video-Based Learning A54 Online Experience-Based Learning |
| Digitalization of Agricultural Input Sharing | A07 Online Land Leasing |
| Digitalization of Product Sharing | A36 Online Sales of Green Agricultural Products |
| Economic Benefits | A08 Reduce Land Leasing Costs A21 Improve Agricultural Product Quality A24 Reduce Agricultural Input Costs A39 Reduce Labor Costs A41 Stable and Increased Agricultural Production A47 Increase in Agricultural Product Prices |
| Digitalization of Agricultural Machinery Sharing | A10 Online Rental of Agricultural Machinery |
| Green Pest Management Technology | A11 Physical Pest Control Technology A62 Biological Pest Control Technology |
| Green Fertilization Technology | A13 Application of Organic (Farmyard) Manure A67 Application of Commercial Organic Fertilizers |
| Improvement of the policy environment | A17 Online Policy Promotion A28 Online Access to Policy Information |
| Green Waste Treatment Technologies | A15 Straw Crushing and Return to Field A18 Agricultural film recycling and processing |
| Perception of Economic Benefits | A12 Reduction in pesticide use A16 Reduction in fertilizer use A23 Green agricultural products command higher prices A64Increase in agricultural output |
| Perception of Environmental Benefits | A14 Organic fertilizers cause less environmental pollution A19 Chemical pesticides and fertilizers pollute the environment A48 GATs are beneficial for soil protection |
| Environmental benefits | A25 GATs are beneficial for environmental protection A53 GATs are beneficial for ecological conservation |
| Social benefits | A55 Beneficial for promoting green production among other farmers A68 Beneficial for meeting consumer demand for green agricultural products |
| Demand for improving agricultural product quality | A20 The quality of agricultural products in the market remains low A46 Family members and friends have a demand for green agricultural products |
| Demand for product sales | A22 Green agricultural products are of high quality but are undervalued in the market A34 Green agricultural products suffer from insufficient consumer trust A35 Green consumption remains weak in the local market |
| Improvement of the market environment | A26 Online promotion of agricultural products A29 Engage with consumers online |
| Demand for cost reduction and income enhancement | A32 The expectation of income improvement among farmers is relatively high A40 High labor costs |
| Improvement of the social environment | A33 Online communication among farmers A43 Learning about peers’ farming models via digital channels |
| Demand for safety and health | A44 Farmers place a high priority on food safety A50 Farmers care about the village environment |
| Perception of social benefits | A51 Green production contributes to human health A52 Green production contributes to ensuring food security |
| digital devices | A57 Feature phones used by elderly users often lack Internet access A60 smartphones and computers |
| Perceived ease of use | A58 Green production technologies are easy to use |
| Digital networks | A59 Rural areas have an extensive network coverage |
| Perception of technological risks | A61 The adoption of GATs entails a risk of failure |
| Perception of market risk | A66 Green agricultural products may involve sales risks |
| Green cultivation technologies | A69 Cultivating during appropriate seasons helps reduce pest infestations A70 Deep tillage with machinery |
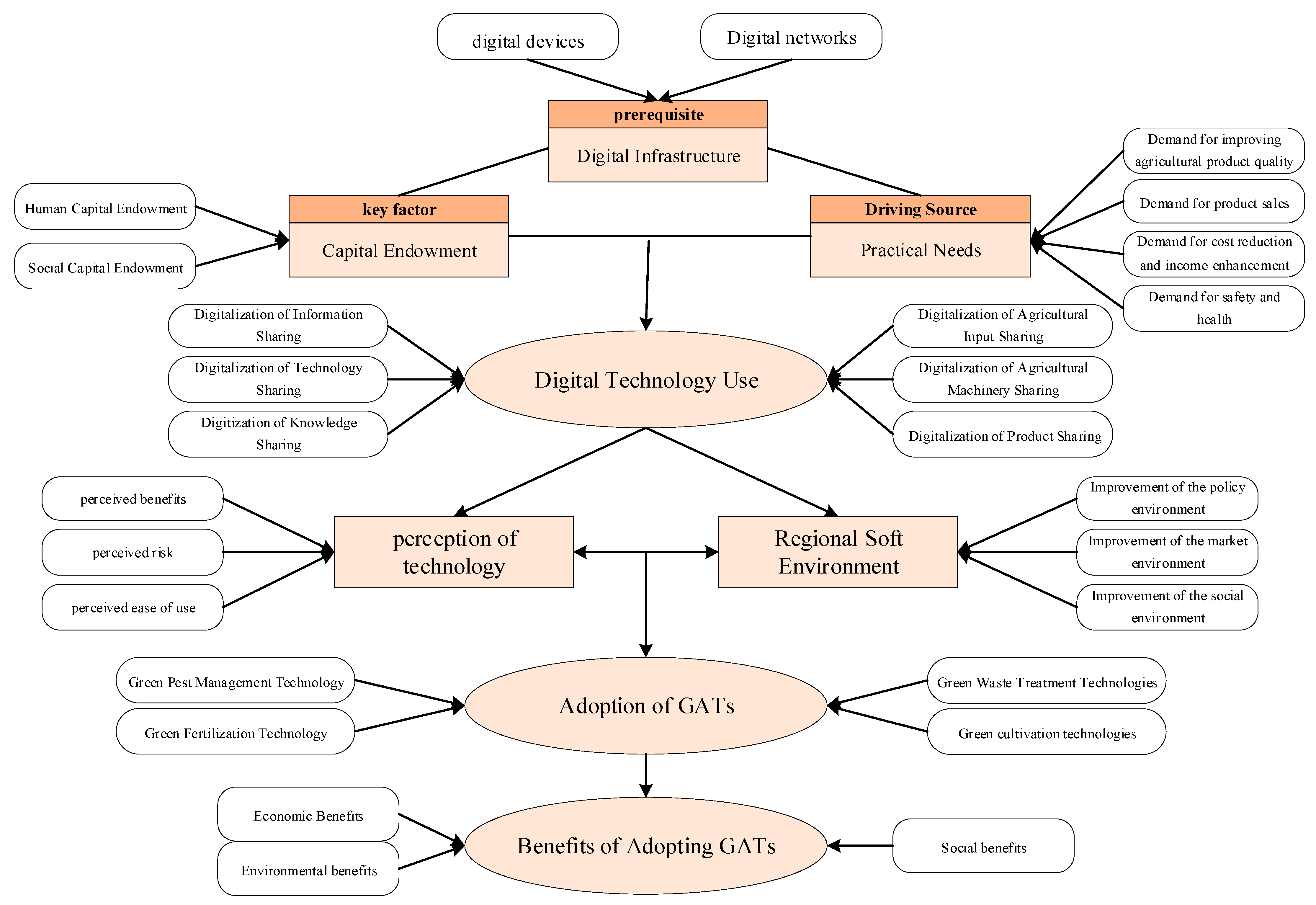
| Correspondence | Main Categories | Initial Categories |
|---|---|---|
| Conditions | Digital Infrastructure | Digital networks; digital devices |
| Capital Endowment | Social Capital Endowment; Human Capital Endowment | |
| Practical Needs | Demand for improving agricultural product quality; Demand for product sales; Demand for cost reduction and income enhancement; Demand for safety and health | |
| Process | Digital Technology Use | Digitalization of Information Sharing; Digitalization of Technology Sharing; Digitization of Knowledge Sharing; Digitalization of Agricultural Input Sharing; Digitalization of Agricultural Machinery Sharing; Digitalization of Product Sharing |
| Regional Soft Environment | Improvement of the policy environment; Improvement of the market environment; Improvement of the social environment | |
| perception of technology | Perception of Economic Benefits; Perception of Environmental Benefits; Perception of social benefits; Perception of technological risks; Perception of market risk; Perceived ease of use | |
| Adoption of GATs | Green Pest Management Technology; Green Fertilization Technology; Green Waste Treatment Technologies; Green cultivation technologies | |
| Outcome | Benefits of Adopting GATs | Economic Benefits; Environmental benefits; Social benefits |
| Variables | Definition and Assignment | Mean | S.D. |
|---|---|---|---|
| Dependent variable | |||
| Green cultivation technologies | Whether to adopt green cultivation techniques, No = 0, Yes = 1 | 0.610 | 0.488 |
| Green pest control technologies | Whether to adopt green pest control techniques, No = 0, Yes = 1 | 0.497 | 0.500 |
| Green fertilization technologies | Whether to adopt green fertilization techniques, No = 0, Yes = 1 | 0.594 | 0.492 |
| Green waste utilization technologies | Whether to adopt green waste utilization techniques, No = 0, Yes = 1 | 0.770 | 0.421 |
| Green irrigation technologies | Whether to adopt green irrigation techniques, No = 0, Yes = 1 | 0.015 | 0.121 |
| Green agricultural technologies (GATs) | Number of green production technologies adopted (items) | 2.485 | 1.413 |
| Core explanatory variable | |||
| Digital technology use (DTU) | Entropy-based composite score | 0.285 | 0.300 |
| Mediating variables | |||
| Technology perception | Entropy-based composite score | 0.455 | 0.218 |
| Regional soft environment | Entropy-based composite score | 0.453 | 0.205 |
| Control variables | |||
| Gender | Gender of farmer, Female = 0, Male = 1 | 0.877 | 0.329 |
| Age | Age of farmer (years) | 54.984 | 10.291 |
| Education | Years of Education (years) | 8.498 | 3.191 |
| Village cadre | Whether serving as a village cadre, No = 0, Yes = 1 | 0.148 | 0.355 |
| Part-time farming | Whether engaged in part-time farming, No = 0, Yes = 1 | 0.286 | 0.452 |
| Risk preference | Risk preference of farmers, Low = 1, Medium = 2, High = 3 | 2.125 | 0.832 |
| Total household size | Number of all household members | 4.684 | 1.802 |
| Number of household members working away from home | Calculated in real terms, in number of persons | 1.053 | 1.192 |
| Highest education level in household | Highest education level among household members (years) | 11.928 | 3.461 |
| Number of cadre members | Number of cadre members in the household | 0.194 | 0.420 |
| Planting scale | Logarithmic value of rice planting area | 3.264 | 1.884 |
| Distance to county seat | Measured by actual distance (km) | 23.681 | 12.769 |
| Topography | Plain = 1, Hilly = 2, Mountainous = 3 | 1.691 | 0.507 |
| Region | Chengdu Plain Economic Zone = 1, Northeastern Sichuan Economic Zone = 2, Southern Sichuan Economic Zone = 3 | 2.031 | 0.903 |
| Instrumental variable | |||
| Household communication and Internet expenditure | Logarithm of household communication and Internet expenditure | 7.025 | 0.882 |
| Variable Name | (1) | (2) | (3) | (4) |
|---|---|---|---|---|
| Ordered Probit | Ordered Probit | CFM | CFM | |
| DTU | 2.179 *** | 2.223 *** | 1.864 *** | 1.902 *** |
| (0.285) | (0.287) | (0.286) | (0.288) | |
| Residual | 9.576 *** | 9.796 *** | ||
| (1.428) | (1.492) | |||
| Gender | −0.063 | −0.123 | 0.152 | 0.093 |
| (0.121) | (0.115) | (0.124) | (0.117) | |
| Age | −0.017 ** | −0.018 ** | 0.103 *** | 0.105 *** |
| (0.007) | (0.008) | (0.019) | (0.019) | |
| Education | 0.041 * | 0.056 ** | −0.186 *** | −0.176 *** |
| (0.022) | (0.022) | (0.039) | (0.040) | |
| Village Cadre | 0.242 | 0.217 | 1.311 *** | 1.309 *** |
| (0.191) | (0.191) | (0.230) | (0.236) | |
| Part-time farming | −0.171 * | −0.120 | −0.429 *** | −0.382 *** |
| (0.103) | (0.103) | (0.108) | (0.107) | |
| Risk preference | 0.136 * | 0.164 ** | −0.295 *** | −0.275 *** |
| (0.075) | (0.075) | (0.101) | (0.102) | |
| Total household size | 0.122 *** | 0.100 *** | 0.104 *** | 0.080 ** |
| (0.030) | (0.032) | (0.031) | (0.032) | |
| Number of household members | 0.056 | 0.074 | 0.023 | 0.041 |
| working away from home | (0.050) | (0.052) | (0.053) | (0.054) |
| Highest education level in household | 0.023 | 0.028 * | 0.067 *** | 0.073 *** |
| (0.017) | (0.017) | (0.017) | (0.017) | |
| Number of cadre members | 0.073 | 0.111 | −0.602 *** | −0.576 *** |
| (0.160) | (0.163) | (0.187) | (0.190) | |
| Planting scale | 0.086 *** | 0.183 *** | 0.070 ** | 0.173 *** |
| (0.032) | (0.039) | (0.033) | (0.039) | |
| Distance to county seat | −0.001 | −0.000 | 0.030 *** | 0.032 *** |
| (0.004) | (0.004) | (0.006) | (0.007) | |
| Topography | 0.063 | −0.040 | 0.351 *** | 0.251 ** |
| (0.108) | (0.109) | (0.116) | (0.114) | |
| Region | No | Yes | No | Yes |
| Pseudo R2 | 0.2087 | 0.2196 | 0.2375 | 0.2495 |
| Wald test | 354.48 *** | 336.02 *** | 406.43 *** | 360.91 *** |
| Observations | 608 | 608 | 608 | 608 |
| Variable Name | (1) | (2) | (3) | (4) | (5) | (6) |
|---|---|---|---|---|---|---|
| GATs | Technology Perception | GATs | GATs | Regional Soft Environment | GATs | |
| DTU | 2.223 *** | 0.303 *** | 1.245 *** | 2.223 *** | 0.263 *** | 1.409 *** |
| (0.287) | (0.030) | (0.317) | (0.287) | (0.031) | (0.309) | |
| Technology perception | 3.959 *** | |||||
| (0.394) | ||||||
| Regional soft environment | 4.014 *** | |||||
| (0.388) | ||||||
| Control variable | Yes | Yes | Yes | Yes | Yes | Yes |
| Region | Yes | Yes | Yes | Yes | Yes | Yes |
| Constant term | 0.297 *** | 0.277 *** | ||||
| (0.088) | (0.090) | |||||
| R2 | 0.5540 | 0.5217 | ||||
| Pseudo R2 | 0.2196 | 0.2955 | 0.2196 | 0.2942 | ||
| F value | 60.40 *** | 52.88 *** | ||||
| Wald test | 336.02 *** | 353.97 *** | 336.02 *** | 396.30 *** | ||
| Observations | 608 | 608 | 608 | 608 | 608 | 608 |
| Variable Name | (1) | (2) | (3) | (4) | (5) |
|---|---|---|---|---|---|
| Green Cultivation | Green Pest Control | Green Fertilization | Green Waste Utilization | Green Irrigation | |
| DTU | 1.224 *** | 2.524 *** | 2.519 *** | 2.319 *** | −1.564 |
| (0.372) | (0.339) | (0.379) | (0.499) | (1.189) | |
| Control variable | Yes | Yes | Yes | Yes | Yes |
| Region | Yes | Yes | Yes | Yes | Yes |
| Constant term | −2.101 ** | −3.241 *** | −1.157 | 0.439 | −5.574 *** |
| (0.963) | (0.857) | (0.857) | (1.091) | (1.875) | |
| Pseudo R2 | 0.3026 | 0.3205 | 0.2715 | 0.3252 | 0.3721 |
| Wald test | 167.42 *** | 221.02 *** | 159.24 *** | 122.35 *** | 48.01 *** |
| Observations | 608 | 608 | 608 | 608 | 608 |
| Variable Name | Age | Education | ||
|---|---|---|---|---|
| (3) | (4) | (7) | (8) | |
| Younger Farmers | Older Farmers | Lower Education Group | Higher Education Group | |
| DTU | 2.947 *** | 1.306 ** | 2.484 *** | 2.756 *** |
| (0.342) | (0.539) | (0.514) | (0.352) | |
| Control variable | Yes | Yes | Yes | Yes |
| Region | Yes | Yes | Yes | Yes |
| Pseudo R2 | 0.2504 | 0.1302 | 0.1627 | 0.2463 |
| Wald test | 153.62 *** | 125.96 *** | 140.27 *** | 175.94 *** |
| Observations | 303 | 305 | 248 | 360 |
Disclaimer/Publisher’s Note: The statements, opinions and data contained in all publications are solely those of the individual author(s) and contributor(s) and not of MDPI and/or the editor(s). MDPI and/or the editor(s) disclaim responsibility for any injury to people or property resulting from any ideas, methods, instructions or products referred to in the content. |
© 2025 by the authors. Licensee MDPI, Basel, Switzerland. This article is an open access article distributed under the terms and conditions of the Creative Commons Attribution (CC BY) license (https://creativecommons.org/licenses/by/4.0/).
Share and Cite
Yin, X.; Li, W.; Tang, S.; Li, Y.; Zhao, J.; Tian, P. Pathways Through Which Digital Technology Use Facilitates Farmers’ Adoption of Green Agricultural Technologies: A Comprehensive Study Based on Grounded Theory and Empirical Testing. Sustainability 2025, 17, 9218. https://doi.org/10.3390/su17209218
Yin X, Li W, Tang S, Li Y, Zhao J, Tian P. Pathways Through Which Digital Technology Use Facilitates Farmers’ Adoption of Green Agricultural Technologies: A Comprehensive Study Based on Grounded Theory and Empirical Testing. Sustainability. 2025; 17(20):9218. https://doi.org/10.3390/su17209218
Chicago/Turabian StyleYin, Xiyang, Wanyi Li, Shuyu Tang, Yanjiao Li, Jianhua Zhao, and Pengpeng Tian. 2025. "Pathways Through Which Digital Technology Use Facilitates Farmers’ Adoption of Green Agricultural Technologies: A Comprehensive Study Based on Grounded Theory and Empirical Testing" Sustainability 17, no. 20: 9218. https://doi.org/10.3390/su17209218
APA StyleYin, X., Li, W., Tang, S., Li, Y., Zhao, J., & Tian, P. (2025). Pathways Through Which Digital Technology Use Facilitates Farmers’ Adoption of Green Agricultural Technologies: A Comprehensive Study Based on Grounded Theory and Empirical Testing. Sustainability, 17(20), 9218. https://doi.org/10.3390/su17209218

