Abstract
The accurate prediction of PM10 concentrations at smart construction sites is crucial for improving urban air quality, protecting public health, and advancing sustainable development in the construction industry. PM10 concentrations at construction sites are influenced by the interaction of construction intensity and environmental meteorological factors, resulting in nonlinear and volatile data. To improve prediction accuracy, this paper presents a two-stage mode decomposition method that integrates Complementary Ensemble Empirical Mode Decomposition with Adaptive Noise (CEEMDAN) and Variational Mode Decomposition (VMD). This method is combined with a Bidirectional Long Short-Term Memory (BiLSTM) neural network, optimized using the Sparrow Search Algorithm (SSA), to establish a hybrid model for forecasting PM10 concentrations at construction sites. Initially, CEEMDAN decomposes the original sequence into several Intrinsic Mode Functions (IMFs). The sample entropy of each component is then calculated, and K-means clustering is used to group them. VMD is applied to further decompose the high-frequency components obtained after clustering. SSA is then employed to optimize the parameters of the BiLSTM network, which models all the components with the optimized predictive model. The predicted values of all components are aggregated to generate the final forecast. Real-time monitoring data from Construction Site A in Nanjing are used for case study validation. The empirical results demonstrate that the proposed hybrid prediction model outperforms comparison models on all evaluation metrics, offering a scientific foundation for sustainable and automated dust reduction decision-making at smart construction sites, thereby facilitating the shift toward greener, smarter, and more digitized construction practices.
1. Introduction
In the context of the United Nations Sustainable Development Goals (SDGs) [1], particularly SDG 11 (Sustainable Cities and Communities) and SDG 3 (Improve People’s Health and Well-Being) [2], the construction industry plays a dual role in China’s development. On one hand, it significantly contributes to economic growth, but on the other, it generates significant dust, posing serious public health risks [3,4,5]. Activities such as earthmoving, demolition, material stockpiling, and vehicle transportation release pollutants like total suspended particulates (TSP), PM10, and PM2.5 [6], which significantly degrade air quality [7]. Research shows that particulate matter from construction activities adversely affects human health, leading to cardiovascular, respiratory, and skin-related diseases [8,9,10], particularly among construction workers [11,12]. With the growing focus on urban renewal, construction sites are increasingly situated in densely populated regions, amplifying health risks for both workers and nearby residents [13,14]. These challenges highlight the urgency of achieving SDG 3, which aims to ensure healthy lives and promote well-being, and SDG 11, which promotes safe, inclusive, and sustainable urban environments. Therefore, it is essential to predict and manage construction site dust, which is crucial for improving urban air quality, protecting public health, and reducing the environmental footprint of the construction industry. As urbanization accelerates and construction scales expand, alongside stricter environmental regulations, improving the accuracy of pollutant prediction will not only enhance pollution control but also contribute to the global agenda for sustainable development.
Scholars worldwide typically categorize air quality prediction methods into three main approaches: numerical simulation, statistical prediction, and artificial intelligence. Numerical simulation methods use mathematical equations to model emissions and simulate dust dispersion, transport, and deposition according to meteorological principles. Examples of numerical models include CMAQ [15,16,17], CAMx [18,19,20], and CFD [21,22]. However, this approach is subject to uncertainty in the input parameters, which rely heavily on expert experience and computational resources, resulting in lower prediction accuracy. Statistical prediction methods rely on historical data to identify underlying patterns and trends, using mathematical techniques to forecast future outcomes. Common statistical methods include multiple linear regression (MLR) [23,24], the auto-regressive integrated moving average (ARIMA) [25,26], and the seasonal autoregressive integrated moving average (SARIMA) [27,28] among others. While widely used, statistical methods depend on accurate complete data for reliable predictions. This makes them less stable when applied to fluctuating nonlinear time series data. To break through the constraints of conventional techniques, which struggle to capture complex and implicit data features, scholars have increasingly turned to artificial intelligence modeling. Models like the BP neural network [29,30], support vector machine (SVM) [31,32], and recurrent neural networks (RNNs) [33,34,35,36] greatly improve the efficiency and accuracy of PM10 concentration prediction by leveraging their strong data analysis capabilities and automatic processing of complex information. Among these, long short-term memory (LSTM), a highly developed version of RNN, addresses issues such as gradient vanishing and explosion when training on long sequences [37]. As a result, it has become the preferred model for predicting pollutant concentrations [38,39,40]. Guo et al. [41] proposed an LSTM algorithm optimized with Bayesian techniques, greatly improving the accuracy of PM2.5 predictions at construction sites. However, unidirectional LSTM only considers historical information in time series modeling, failing to utilize future information effectively. In comparison, numerous studies have demonstrated that BiLSTM is able to achieve more accurate prediction results than unidirectional LSTM due to its quality of capturing the bi-directional dependency of sequences [42]. Therefore, BiLSTM is used as the prediction benchmark model in this paper.
Air quality is influenced by the interaction between pollutant emissions and meteorological factors. To improve the accuracy of predicting nonlinear and non-stationary data, combining decomposition and prediction methods has become a significant study trend in recent years. Commonly used decomposition techniques such as wavelet transform (WT) [43,44], Variational Mode Decomposition (VMD) [45,46,47], and empirical mode decomposition (EMD) [48,49] are often integrated with predictive models to improve performance. For example, Chu et al. [50] proposed a robust short-term PM2.5 prediction model using VMD for data decomposition followed by support vector regression (SVR). Similarly, Huang et al. [51] developed an air quality prediction model using EMD combined with improved particle swarm optimization (IPSO) for LSTM. However, EMD may cause mode mixing, which negatively impacts the model’s prediction accuracy. To address this limitation, a hybrid decomposition-ensemble model is presented by Niu et al. [52] that combines grey wolf optimizer (GWO)-optimized SVR with comprehensive ensemble empirical mode decomposition (CEEMD). This approach alleviates mode mixing and improves the accuracy of PM2.5 concentration predictions. Nevertheless, CEEMD’s use of fixed complementary noise during decomposition fails to adapt to varying signal characteristics or noise features, which restricts its decomposition capability. complete ensemble empirical mode decomposition with adaptive noise (CEEMDAN) overcomes the problems of the above methods and achieves good decomposition results [53]. Jiang et al. [54] presented a hybrid model based on CEEMDAN and BiLSTM, which effectively reduces noise and volatility in PM2.5 concentration data. Based on this, CEEMDAN is used in this paper for the initial decomposition of PM10 concentration sequences at smart sites. However, the high-frequency components obtained by a single decomposition method will increase the prediction difficulty. To address this, Kong et al. [55] proposed a novel forecasting model combining EEMD and VMD for data decomposition and LSTM for prediction to comprehensively capture the nonlinear features of the sequence. This secondary decomposition reflects the idea of refinement in data processing and reduces the difficulty of predicting complex components in the primary decomposition.
In the domain of urban air quality forecasting, combined models using mode decomposition have been widely applied, leading to improved prediction accuracy. However, there are areas where these studies can be further improved. In terms of research areas, most existing studies focus on predicting PM10 concentrations in urban areas, with fewer addressing prediction models for construction sites, which are significant contributors to localized air pollution. Construction sites play a critical role in urban development, and effectively managing their environmental impact is essential for achieving sustainable urban growth. In terms of model construction, due to the high sensitivity of PM10 concentrations at construction sites to construction intensity and climatic conditions, urban-based prediction models are not suitable for construction site data, leading to decreased accuracy. In terms of sequence decomposition, previous studies typically rely on a single decomposition method for data preprocessing, limiting the extraction of implicit features from the data. To address these challenges and contribute to green construction practices, this paper proposes a combined prediction model tailored to PM10 concentrations at construction sites, aiming to improve both accuracy and robustness while supporting environmentally responsible urban development.
This paper addresses the complex data characteristics of PM10 concentrations at construction sites by combining quadratic mode decomposition methods, CEEMDAN and VMD, with a BiLSTM model optimized by the Sparrow Search Algorithm (SSA). This results in a hybrid prediction model for PM10 concentrations at construction sites. The key innovations of this study are outlined below. (1) This paper proposes a combinatorial prediction model that automatically learns from nonlinear and nonsmooth data, eliminating the need for complex information such as construction emission inventories, pollutant transport processes, and atmospheric chemical mechanisms. This simplification promotes practical application in construction site management, supporting the broader goals of environmental sustainability. (2) The quadratic mode decomposition method is employed to preprocess the data, with CEEMDAN’s adaptive noise and VMD’s strong noise immunity effectively handling complex nonlinear signals. This approach lays a solid foundation for the model’s prediction accuracy, aligning with the need for efficient resource use in pollution control efforts. (3) This study explores the seasonal and daily variations in PM10 concentrations at construction sites and identifies the key factors driving these changes. The results provide a scientific basis for developing policies and strategies to mitigate environmental impacts, fostering sustainable development in urban areas.
2. Materials and Methods
2.1. Research Area and Data Source
The experimental dataset used in this study is sourced from the Nanjing Smart Site Supervision Platform for Construction Projects in China, a comprehensive portal for managing construction activities in the city. The platform organizes data by construction projects. Typically, data are collected at 1-min intervals. The collected data include the device number, IP address, port number, timestamp, humidity, noise level, temperature, wind speed, wind direction, and PM10. To ensure the relevance of the study, real-time monitoring data from the Nanjing A construction site were selected for analysis. As construction site dust dispersion and transportation are influenced by meteorological factors like temperature, wind speed, and humidity [56], the dataset includes PM10 concentration data along with four key meteorological factors—humidity, noise, temperature, and wind speed—that significantly impact PM10 levels. The original dataset consists of 65,788 five-dimensional data points collected between 1 December 2023, and 19 December 2023.
The preprocessing of PM10 concentration and meteorological data is conducted as outlined below: (1) elimination of duplicate and absent values; (2) outliers are detected and removed using the Mahalanobis Distance method, which accounts for correlations and distributions across multivariate variables; and (3) to reduce noise and focus on longer-term trends, the time series data are downsampled by increasing the sampling interval to 15 min. The average value of the data within each 15-min interval is calculated and used as input to enhance the model’s robustness.
2.2. Combined PM10 Concentration Prediction Model
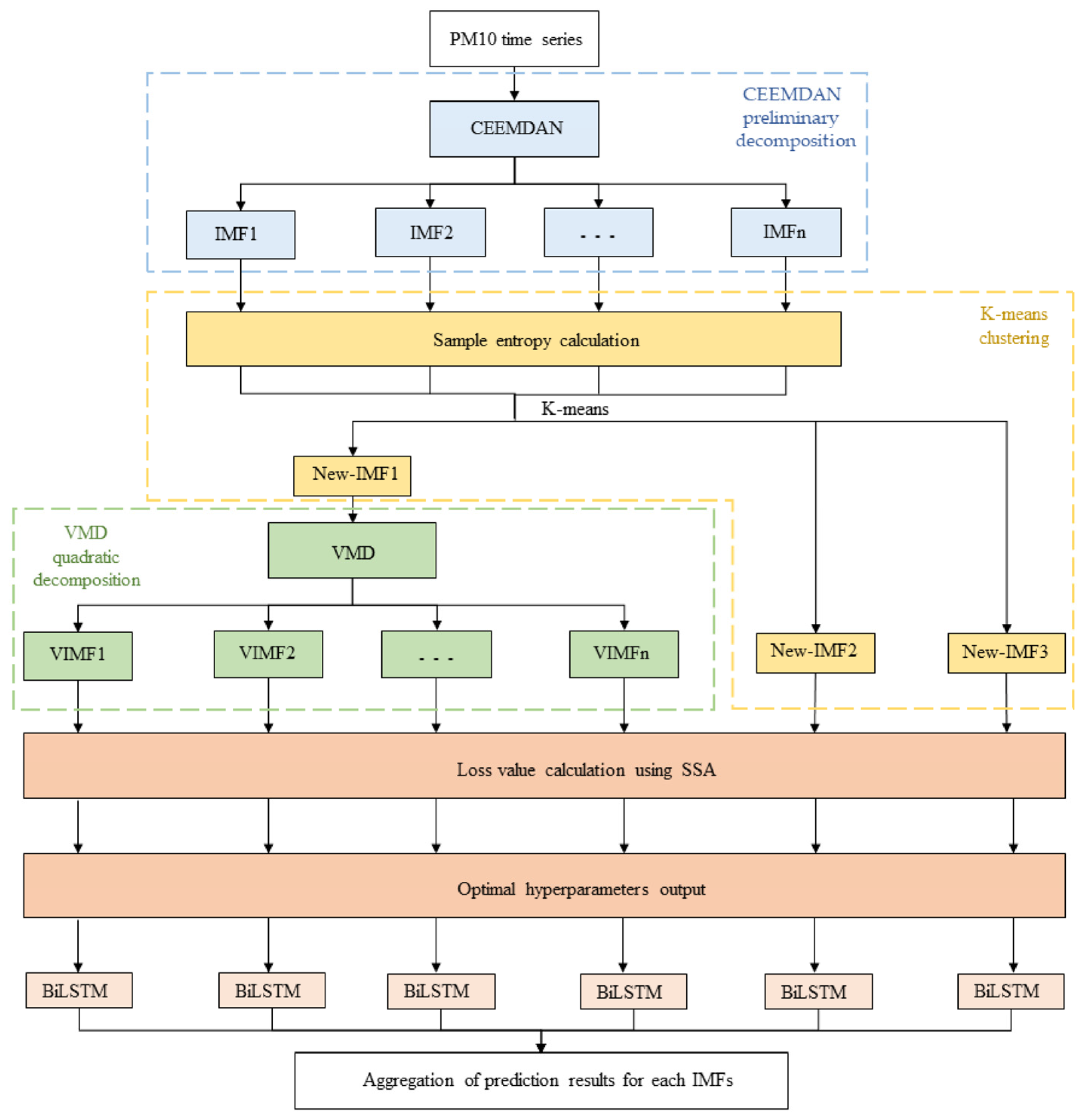
This study aims to analyze the temporal trends of PM10 concentrations at construction sites, considering the unique environmental conditions and the characteristics of both PM10 and meteorological data. A hybrid prediction model is proposed, integrating quadratic mode decomposition with a bidirectional series model. Figure 1 depicts the research framework.
Figure 1.
Full flow chart of the PM10 concentration prediction algorithm for an intelligent construction site.
The process of predictive modeling is delineated as follows:
- (1)
- Preprocessing of the site pollutant concentration data to address missing values, duplicates, and outliers;
- (2)
- To characterize the PM10 concentration data, the CEEMDAN method is applied for initial decomposition into several Intrinsic Mode Functions (IMFs). CEEMDAN is well-suited for such complex nonlinear and non-smooth data as it adaptively decomposes signals based on their inherent characteristics using adaptive noise processing, ensuring more accurate results. The sample entropy of each component is calculated, and K-means clustering is performed to group similar components, forming common mode components;
- (3)
- Following the initial decomposition, the high-frequency random components with larger sample entropy values are highly complex. The VMD method is applied to decompose these components twice, reducing their complexity and better extracting the underlying data features;
- (4)
- The quadratic decomposed components, including mid- and low-frequency components, are split into training and test sets and normalized. SSA is used to optimize the BiLSTM network parameters, such as the number of hidden units, maximum training period, and initial learning rate. SSA parameters are iteratively updated to find the optimal configuration for the BiLSTM model;
- (5)
- The prediction results for each component are generated separately using the optimized BiLSTM model. The ultimate forecast is derived by consolidating the various component predictions and performing inverse normalization.
2.2.1. Quadratic Mode Decomposition
The PM10 concentration at construction sites is influenced by a variety of factors, including pollutants, weather conditions, and construction practices, making it non-linear and unstable. As a result, predicting PM10 levels using a single neural network model yields low accuracy. This paper applies quadratic mode decomposition to analyze PM10 data from construction sites, aiming to enhance prediction accuracy and stability.
- (1)
- CEEMDAN preliminary decomposition
Complete ensemble empirical mode decomposition with adaptive noise (CEEMDAN) is an advanced signal processing technique that improves on Empirical Mode Decomposition (EMD) and Ensemble Empirical Mode Decomposition (EEMD) [57]. It adds adaptive Gaussian white noise to the Intrinsic Mode Function (IMF) after EMD decomposition and uses recursive computations to achieve a comprehensive result. This method addresses the mode mixing issue of EMD and eliminates the excess white noise of EEMD. Its stable decomposition makes it ideal for handling nonlinear fluctuating data.
The flow of the CEEMDAN algorithm is as follows. White noise with an equivalent signal-to-noise ratio appended to the original signal , and the signal to be decomposed is denoted as . The EMD method was used to decompose the signal with white noise N times to obtain n IMF subsequences. The first IMF sequence of the CEEMDAN method and its residuals are obtained by averaging the above IMF subsequences. Repeat the above steps with the residuals of the first IMF sequence as a new original signal and keep iterating, which is recursively computed to obtain M sequences. The CEEMDAN model ends when the final residual is not greater than two extreme points, i.e., a monotonic function, which cannot be decomposed again. The original signal is finally represented as .
- (2)
- VMD quadratic decomposition
Variational Mode Decomposition (VMD) is an adaptive and robust non-recursive method for signal decomposition [58]. VMD decomposes nonlinear complex data into sub-signals with distinct frequencies and amplitudes by solving a variational problem, rendering it highly appropriate for time-frequency localized analysis of complicated signals. The key constrained variational problem has been defined as follows.
In the above equation, denotes the original signal, consists of the decomposed IMF components, and the represents the center frequency of each mode component. denotes the partial derivative operation on the variable . The unit pulse signal function is denoted by . denotes the convolution operation. denotes the vector paradigm.
2.2.2. BiLSTM Prediction
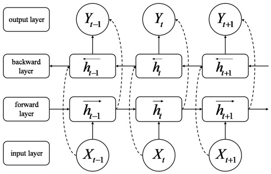
Bidirectional Long Short-Term Memory (BiLSTM) is an extension of LSTM. LSTM, a type of RNN, mitigates the issues of gradient vanishing and exploding inherent in conventional RNNs by its input, output, and forget gates, enabling it to handle longer input sequences [59]. However, LSTM is unidirectional, processing sequence information only from front to back. To capture bidirectional information and improve prediction accuracy, Graves et al. [60] introduced the BiLSTM model in 2005. Unlike LSTM, BiLSTM has two LSTM layers: a forward layer that processes data in chronological order and a backward layer that processes data in reverse order, generating forward and reverse hidden states, respectively. (See Figure 2) The results from both directions are then combined to produce the final output. Given its effectiveness in analyzing time-series data, the BiLSTM model was applied to predict PM10 concentration at the site, with the expectation of achieving more accurate results than unidirectional LSTM. The expression is as follows:
Figure 2.
Structure of bi-directional long and short-term memory neural networks.
In the above equation, and are the weight matrices of forward LSTM and backward LSTM to the output layer, respectively. denotes the bias matrix.
2.2.3. Principles of SSA
The Sparrow Search Algorithm (SSA) is a heuristic optimization technique derived from the foraging behavior of sparrows, proposed by Jiankai Xue et al. [61]. Due to its strong optimization capabilities in multidimensional parameter spaces, this paper applies SSA to search for the optimal hyperparameters of the prediction model. SSA is used to identify the hyperparameter combination that maximizes the performance of the BiLSTM model, addressing the issues of low prediction accuracy and inefficiency caused by manual tuning. The algorithm’s mathematical model is as follows:
Sparrows with better fitness values take the role of “producers”, guiding the group by searching for food and suggesting areas or directions for the group’s foraging. These producers continuously update their positions as they search for food:
In the above equation, denotes the number of iterations and the current dimension is . denotes the position of the th sparrow in the th dimension at the th iteration. The maximum number of iterations is denoted as . is a random variable in . is a random value obeying a normal distribution. represents a -dimensional unit vector, where the dimension of is to be optimized and each element of the vector has a value of one. The alarm value and safety threshold are set empirically. When , it indicates that there is no predator in the current environment, and the producers will start the wide-area search mode. On the contrary, if , it indicates that some sparrows have sensed the presence of the predator, and all sparrows need to move to other safe areas immediately.
Sparrows with lower acclimation values function as scroungers, following the producers in search of food. When a producer locates a food source, some scroungers compete with it for access to the food. The locations of scroungers are updated as follows:
In the above equation, represents the worst position of the whole at the th iteration. represents the optimal position of the producer at the iteration. is a -dimensional matrix whose elements are randomly assigned values of 1 or −1, which satisfies . represents the total number of sparrows. When , the th scrounger has a high probability of starving to death. And when , these scroungers follow the producer to update their position.
Sparrows aware of danger quickly move to a safe position, with their initial location randomly determined within the population. The status of the scouters is revised as follows:
In the above equation, denotes the global optimal position in the th iteration. The step control parameter is a random number obeying a normal distribution. The step control coefficient is a random number in the interval , indicating the direction of movement. The current sparrow’s fitness value, the global optimal fitness value, and the global worst fitness value are denoted by , , and , respectively. is a very small constant. denotes a positional update for sparrows at the edge of the group, while denotes a positional change for sparrows at the center of the group for being close to other sparrows.
The detailed calculating procedure is illustrated in Figure 3.
Figure 3.
Sparrow Search Algorithm (SSA) flow.
2.2.4. Principles of Sample Entropy
Sample entropy is an entropy theory used to measure the irregularity and complexity of a time series on a single scale [62]. A higher entropy value indicates greater fluctuation and complexity in the time series, while a lower entropy value suggests a more regular series with lower complexity. The calculation steps are as follows:
In the above equation, denotes the number of dimensions, denotes the similarity tolerance, and denotes the length of the sequence. denotes the probability that two neighboring subsequences in a time series match to points with a given similarity tolerance. Accordingly, represents the probability that these two subsequences match to points under the same similarity tolerance.
2.3. Model Evaluation Metrics
To thoroughly assess the predictive efficacy of the suggested model, four commonly utilized statistical metrics were applied: Mean Absolute Error (MAE), Mean Absolute Percentage Error (MAPE), Root Mean Square Error (RMSE), and coefficient of determination (R2). The mathematical expressions are outlined as follows:
where represents the total number of samples in the test set, denotes the predicted PM10 concentration value, is the actual observed PM10 concentration value, and indicates the mean of the observed PM10 concentration values.
For the evaluation metrics, lower values of MAE, MAPE, and RMSE signify enhanced prediction accuracy, whereas an R2 value approaching 1 indicates superior model performance, suggesting that a larger proportion of the variance in PM10 concentration can be explained by the model.
3. Experiments and Analysis
3.1. Time Feature Patterns of PM10 at Construction Sites
PM10 concentrations at construction sites primarily result from dust generated by earthmoving, demolition, material stacking, and vehicle transportation [63]. As a result, PM10 concentrations are highly sensitive to the intensity of construction activities. High-intensity construction activities lead to significant short-term increases in PM10 emissions. Figure 4 shows the variation in PM10 concentrations at Site A on 1, 9, and 14 December 2023. It can be seen that PM10 concentrations follow a clear daily pattern. PM10 concentrations peak during construction hours, typically in the morning (7 a.m. to 12 p.m.) and afternoon (12 p.m. to 5 p.m.), and decrease at night when activity subsides.
Figure 4.
Daily trend of the PM10 concentration.
Meteorological factors, including wind speed, humidity, and temperature, significantly influence PM10 concentration variations at the site [64]. Figure 5 illustrates the seasonal trend of PM10 concentrations, based on the monthly averages from October 2023 to September 2024. PM10 concentrations at Site A were higher during the dry seasons, such as fall and winter, due to reduced precipitation and less effective dust control, with the peak concentration reaching 466 μg·m−3. During the rainy season, PM10 concentrations decreased as rainfall helped suppress dust [65].
Figure 5.
Seasonal trend of the PM10 concentration.
3.2. Analysis of Influencing Factor Correlation and Model Input Configuration
To define the input features for the model, this paper calculates the gray correlation between PM10 concentrations and meteorological variables detected by the smart site equipment. The input features are subsequently chosen depending on the outcomes of these correlation analyses. The resulting gray correlation heat map is presented in Figure 6. The correlation between PM10 and wind direction is weak, suggesting that this variable has little impact on the prediction results and is therefore excluded from the model. The gray correlation between PM10 concentration and noise, temperature, and wind speed all exceed 0.7, demonstrating a robust link between PM10 and these meteorological variables. The highest correlation is observed between PM10 and wind speed. This is primarily because low wind speeds hinder the diffusion of particles at the construction site, causing them to remain suspended in the air longer, which significantly increases PM10 concentrations [56,64]. The second highest correlation is between PM10 and noise. Noise is strongly associated with the intensity of construction activities, and higher noise levels indicate more frequent construction, which in turn raises PM10 levels. PM10 concentration is also strongly correlated with temperature, as temperature affects pollutant levels by influencing atmospheric turbulence and chemical reactions [64,66]. Additionally, the gray correlation between PM10 concentration and humidity is 0.51, indicating a moderate correlation. However, humidity plays a significant role in the deposition of particulate matter [67]. Consequently, these meteorological characteristics serve as input variables for PM10 prediction, enabling the model to utilize their correlations and enhance accuracy.
Figure 6.
Heat map of gray correlation between PM10 concentration and meteorological factors.
In summary, PM10 concentration data from construction sites is characterized by high levels, volatility, irregularity, and non-linearity, which makes traditional urban PM10 prediction models unsuitable for these complex data characteristics. Therefore, it is essential to analyze key features before inputting the data into prediction models and to develop combined models that are tailored to the specific characteristics of PM10 data from construction sites.
3.3. Analysis of Quadratic Mode Decomposition Results
As shown in the first subplot of Figure 7, the PM10 series exhibits clear nonlinearity and significant volatility. Therefore, an initial CEEMDAN decomposition was performed to extract 11 subsequences. After several trials, the noise standard deviation was set to 0.2, and the maximum number of iterations was set to 2000. The outcomes of this decomposition are illustrated in Figure 7. The original signal is decomposed into 11 IMF subsequences with varying frequency scales, with each waveform becoming progressively smoother and more regular.
Figure 7.
Components after the CEEMDAN decomposition of PM10 concentration.
The complexity of the CEEMDAN decomposed components is then assessed using the sample entropy method. Based on the sample entropy values, the K-means clustering method is applied to group the components into new Co-IMF components, reducing the computational complexity. For the sample entropy calculation, the similarity tolerance was established at 0.2 times the standard deviation of the data to accurately capture variations. The computation results are displayed in Table 1. Table 1 reveals variability within the data, spread across a wide range, suggesting that the data can be categorized into distinct groups.
Table 1.
Sample entropy values for each component of CEEMDAN decomposition.
The K-means clustering method is a simple unsupervised algorithm [68] that groups data points into K clusters, optimizing classification by minimizing the distance between each point and its respective cluster center. In this study, the K-means algorithm is applied to classify and aggregate the components of the CEEMDAN decomposition based on the entropy values of the IMF samples. By setting the parameter K to 3, three representative cluster centers are identified, with each data point assigned to the closest cluster. This results in three new mode components (New-IMFs) with varying scales. The clustering results are illustrated in Figure 8.
Figure 8.
CEEMDAN component K-means clustering results.
New-IMF1 consists of high-complexity components (IMF1–IMF5) with strong fluctuations and irregular waveform changes, classifying it as a high-frequency stochastic component. New-IMF2 is composed of medium-complexity components (IMF6 and IMF7), which exhibit regular fluctuations around zero, classifying them as a medium-frequency periodic component. New-IMF3 includes IMF8-IMF11, characterized by low complexity and smooth waveforms, and is considered the low-frequency trend component.
To reduce the complexity of New-IMF1 and allow the model to better capture implicit fluctuation information, the VMD approach is employed to decompose the high-frequency stochastic component. Three decomposition modes are chosen to fully extract the data features while avoiding mode mixing. The VMD decomposed subsequence, along with New-IMF2 (the mid-frequency periodic component) and New-IMF3 (the low-frequency trend component), are used as inputs to the prediction model, as shown in Figure 9.
Figure 9.
Components after secondary mode decomposition.
3.4. Model Training
Following the quadratic decomposition, the five resulting components were integrated with meteorological factors to create the input dataset. This dataset was then split into training and test sets using a 7:3 ratio. To ensure consistency across different scales, the input data were normalized before training the multi-input single-output prediction model. The BiLSTM prediction model’s three hyperparameters—the number of hidden units, maximum epochs, and initial learning rate—were optimized using the Sparrow Search Algorithm (SSA). Following multiple trials, the ranges for the three hyperparameters were determined as follows: , , . The SSA parameters were initialized with a population size of three and a maximum of eight iterations.
The proposed model uses a BiLSTM neural network architecture, which is specifically designed for capturing temporal dependencies in sequential data. The network has five layers. It starts with an input layer to handle sequence data. Then, a BiLSTM layer with 50 hidden units is added. After that, a ReLU activation layer introduces nonlinearity to help the model represent data better, followed by a fully connected layer that integrates features. The final layer is a regression output layer, which generates the model’s predictions. This structure allows the model to process sequential data well and learn patterns over time.
For training, the model uses the Adam optimizer, which is known for handling sparse gradients and noisy data effectively. The initial learning rate is set to 0.01, with a piecewise learning rate schedule. Specifically, the learning rate starts at 0.01 and decreases by 0.2 at 90% of the maximum epochs, helping the model learn quickly at first and fine-tune later. To avoid overfitting, L2 regularization is used with a penalty of 0.001 on the weights.
Furthermore, the model is trained for 50 epochs, allowing sufficient time for convergence. The detailed hyperparameter settings are shown in Table 2. By combining BiLSTM layers with carefully tuned hyperparameters, the model learns complex patterns effectively while maintaining computational efficiency.
Table 2.
Model hyperparameter settings.
4. Results and Discussion
After optimizing the hyperparameters, the test set data—comprising five components and meteorological factors—were input into the prediction model to forecast PM10 concentrations 15 min ahead. The predictions for the five components were then aggregated to produce the final forecasted values. To validate the proposed model’s effectiveness, its predictive performance was compared with four other models: LSTM, BiLSTM, CEEMDAN-BiLSTM, and Quadratic Mode Decomposition-BiLSTM. All models used the original dataset as their input. For the LSTM and BiLSTM models, both the iteration count and the hidden unit size were established at 70.
To provide a clearer comparison of the prediction accuracy improvements achieved by the proposed combined models, the prediction results of various models are visualized and analyzed in Figure 10. It can be seen that the proposed model demonstrates prediction performance that is more closely aligned with the measured values compared to other methods. Notably, during abrupt waveform changes, such as between the 20th and 25th samples when PM10 concentrations peak at 80~90 μg·m−3, the proposed model achieves the closest agreement with the measured peaks. In contrast, the prediction curves of other models show significant deviations from the measured values. During flatter waveforms, such as between the 250th and 350th samples and around the 50th sample when PM10 concentrations are lower (approximately 5~10 μg·m−3), the proposed model closely matches the measured values. This indicates its strong generalization capability. In comparison, the model without SSA-optimized parameters performed second best. The primary mode decomposition model significantly underpredicted the measured values, whereas the LSTM and BiLSTM models substantially overpredicted them.
Figure 10.
Comparison of the prediction results of the models.
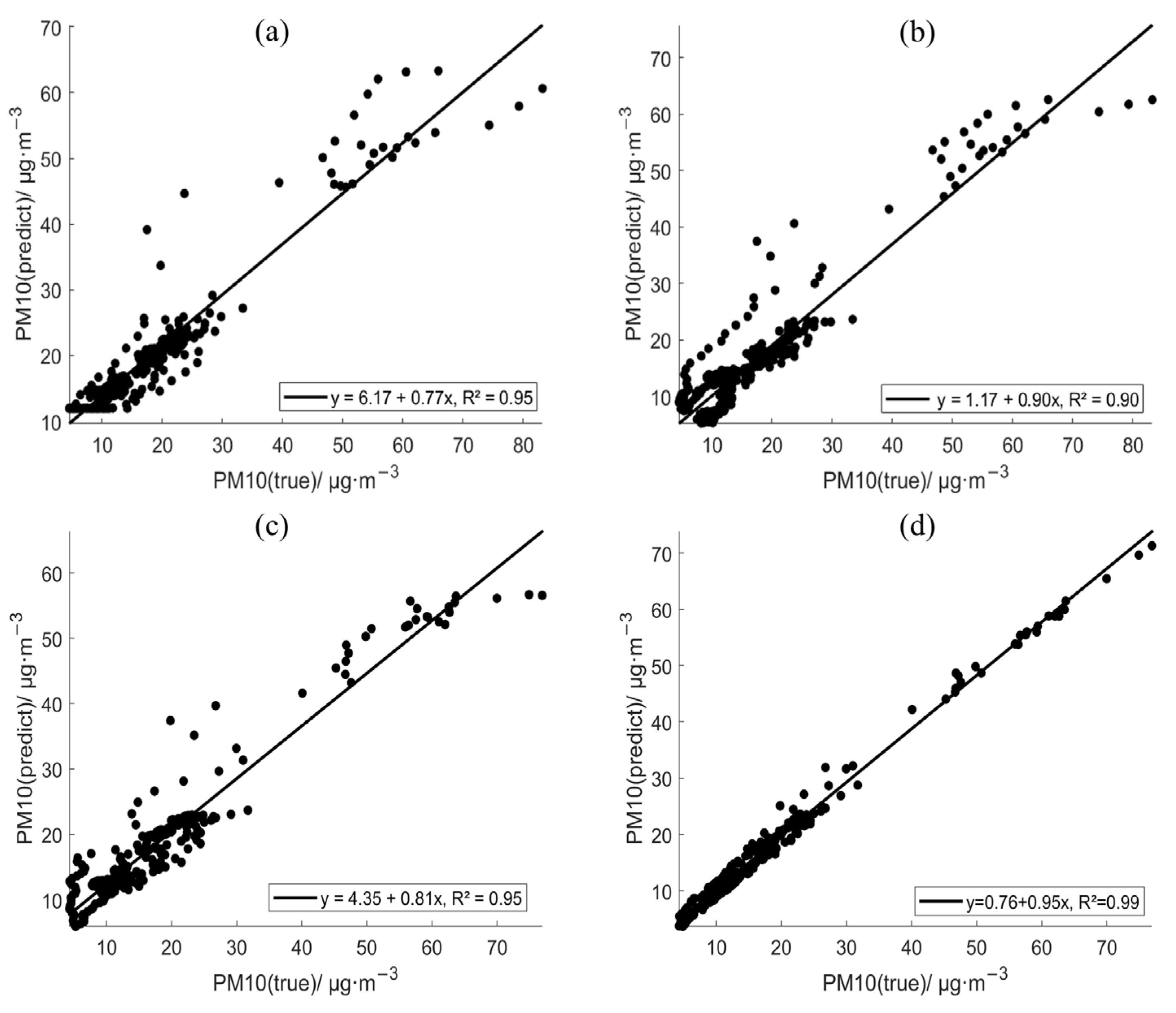
The fitting performance of the various models was analyzed in greater detail. The fitted regression curves for each model are illustrated in Figure 11. The goodness-of-fit between the predictions and the measured data was assessed using the R2 evaluation metric. As shown in the figure, the R2 values for both the proposed model and the comparison models exceed 0.9, indicating that their error metrics are comparable. The proposed combined prediction model achieves the highest R2 value of 0.99. This demonstrates that the Quadratic Mode Decomposition-SSA-BiLSTM model provides the most accurate predictions of PM10 concentrations at construction sites, along with excellent robustness.
Figure 11.
Fitted regression curve.
The accuracy of the suggested prediction models was assessed utilizing three widely recognized error metrics: RMSE, MAE, and MAPE. These metrics were used to provide a quantitative assessment of each model’s performance. The error analysis for the prediction results of various models on the test set is presented in Table 3.
Table 3.
Comparison of the predictive performance of different models.
The analysis of Table 3 reveals the following insights:
First, in the comparison of decomposition methods, all assessment metrics for the proposed model clearly exceed those of the primary mode decomposition model. This clearly demonstrates that the quadratic mode decomposition significantly enhances prediction accuracy. Furthermore, when compared to Models 3 and 4, the suggested quadratic mode decomposition model outperforms the primary mode decomposition model in terms of prediction accuracy. This highlights both the superiority and the necessity of adopting the quadratic mode decomposition technique. Specifically, Model 3 employs a single decomposition process, which fails to fully exploit the implicit features of high-frequency random components. Consequently, this results in larger prediction errors. In addition, a comparison of Models 3 and 4 shows that while the CEEMDAN method produces more complete decompositions, the increased complexity of high-frequency components hinders the model’s capacity to identify fundamental fluctuation patterns. Moreover, the excessive number of components increases the computational scale, thereby enhancing modeling complexity and ultimately reducing prediction accuracy. Therefore, to mitigate these issues, applying K-means clustering to the CEEMDAN components becomes essential. This approach enhances the extraction of signal features and improves the model’s ability to fit the data effectively.
Second, the comparison of the single models shows that the BiLSTM model outperforms the LSTM model in prediction accuracy, indicating that BiLSTM is able to learn the bi-directional topology of the input sequences. Furthermore, integrating the quadratic mode decomposition technique significantly enhances model accuracy, highlighting its value for predicting complex nonlinear time series data.
Finally, the comparison with Model 2 reveals that the Sparrow Search Algorithm (SSA) significantly enhances model performance through automated hyperparameter optimization. By efficiently identifying the best hyperparameter combinations, SSA eliminates the need for manual tuning, accelerates model convergence, and further improves accuracy.
Overall, the proposed quadratic mode decomposition-SSA-BiLSTM model demonstrates superior prediction performance, confirming its effectiveness and reliability. In addition, error analysis on the test set (see Figure 12) shows that the proposed model achieves errors consistently near zero with minimal fluctuation. Furthermore, the model maintains high prediction accuracy even during abrupt changes in PM10 concentration, validating its robustness.
Figure 12.
Comparison of the errors of the prediction models.
Wind speed and humidity were used as proxy variables for weather conditions and noise as a proxy for construction intensity. PM10 data points above the 75th percentile of these variables in the test set were randomly selected to evaluate the effectiveness of individual models in predicting PM10 concentrations under unstable weather or high construction intensity. Table 4 presents the prediction results for the BiLSTM, QMD-BiLSTM, and QMD-SSA-BiLSTM models. The percent reduction in MAPE reflects the improvement in MAPE values of the other models compared to the BiLSTM baseline.
Table 4.
Comparison of the effects of external factors on the PM10 prediction results of the models.
The table shows that the model proposed in this paper consistently outperforms other models across all scenarios, with a significant improvement in prediction accuracy compared to the BiLSTM benchmark. This suggests that, in the presence of unstable external factors like complex weather and high construction intensity, the decomposition and optimization approach—incorporating quadratic mode decomposition and SSA—greatly enhances prediction performance. The QMD-SSA-BiLSTM model thus exhibits strong stability and adaptability.
5. Conclusions
Construction activities are significant contributors to localized air pollution, particularly PM10 emissions, which pose challenges to urban sustainability and public health. This paper addresses the high PM10 concentration levels and volatility at construction sites by proposing a combined quadratic mode decomposition-SSA-BiLSTM prediction framework. The framework, focused on extracting the hidden features of data, is applied to predict PM10 concentration at Site A in Nanjing. The following key findings are drawn from the research:
- (1)
- PM10 concentrations at construction sites follow clear temporal patterns, with higher levels observed in the morning and afternoon, and lower levels at night. Seasonally, concentrations are higher in autumn and winter and lower in spring and summer;
- (2)
- The proposed quadratic mode decomposition technique effectively extracts data features and reduces the influence of high-frequency random components from the initial CEEMDAN decomposition, significantly improving prediction accuracy;
- (3)
- The proposed model outperforms comparison models across all evaluation metrics on the Site A dataset in Nanjing, particularly excelling in predicting sudden changes in peak PM10 concentration, demonstrating its superiority.
The proposed combined prediction model can serve as an effective instrument for forecasting trends in concentration fluctuations at monitoring locations, improving decision-making efficiency for dust reduction programs at construction sites, which improves resource efficiency, lowers management costs, and mitigates environmental burdens, thereby supporting sustainable development. It supports the automation of intelligent construction sites and drives the transition to greener, smarter, and more digitalized construction practices. However, there are limitations related to computational complexity and resource demands. Future research will focus on making the model more scalable and suitable for real-time use, especially in environments with limited resources and on different construction sites. More efficient optimization strategies will be explored, like reducing the computational load with model pruning and using transfer learning to cut down on training time while keeping prediction accuracy. Additionally, the model will be connected with other IoT-based environmental monitoring systems, using real-time data from sensors and other sources to improve the accuracy of predictions. Addressing these challenges will be crucial for improving the model’s robustness and broad applicability in diverse real-world settings.
Author Contributions
Software, Q.L.; investigation, X.L. and K.K.; writing—original draft preparation, X.L.; writing—review and editing, M.L.; funding acquisition, M.L. All authors have read and agreed to the published version of the manuscript.
Funding
This research received no external funding.
Institutional Review Board Statement
Not applicable.
Informed Consent Statement
Not applicable.
Data Availability Statement
Data are contained within the article.
Conflicts of Interest
Qiang Li was employed by the Zhongbo Information Technology Research Institute Co., Ltd. The remaining authors declare that the research was conducted in the absence of any commercial or financial relationships that could be construed as a potential conflict of interest.
References
- Xu, Z.C.; Chau, S.N.; Chen, X.Z.; Zhang, J.; Li, Y.J.; Dietz, T.; Wang, J.Y.; Winkler, J.A.; Fan, F.; Huang, B.R.; et al. Assessing progress towards sustainable development over space and time. Nature 2020, 577, 74–78. [Google Scholar] [CrossRef] [PubMed]
- Omer, M.A.B.; Noguchi, T. A conceptual framework for understanding the contribution of building materials in the achievement of Sustainable Development Goals (SDGs). Sustain. Cities Soc. 2020, 52, 101869. [Google Scholar] [CrossRef]
- Tao, G.W.; Feng, J.C.; Feng, H.B.; Feng, H.; Zhang, K. Reducing Construction Dust Pollution by Planning Construction Site Layout. Buildings 2022, 12, 531. [Google Scholar] [CrossRef]
- Wang, M.P.; Yao, G.; Sun, Y.J.; Yang, Y.; Deng, R. Exposure to construction dust and health impacts—A review. Chemosphere 2023, 311, 136990. [Google Scholar] [CrossRef]
- Yang, S.C.; Liu, J.L.; Bi, X.Y.; Ning, Y.Q.; Qiao, S.Y.; Yu, Q.Q.; Zhang, J. Risks related to heavy metal pollution in urban construction dust fall of fast-developing Chinese cities. Ecotoxicol. Environ. Saf. 2020, 197, 110628. [Google Scholar] [CrossRef]
- Li, C.Z.; Zhao, Y.Y.; Xu, X.X. Investigation of dust exposure and control practices in the construction industry: Implications for cleaner production. J. Clean. Prod. 2019, 227, 810–824. [Google Scholar] [CrossRef]
- Dong, F.; Zhang, S.N.; Long, R.Y.; Zhang, X.Y.; Sun, Z.Y. Determinants of haze pollution: An analysis from the perspective of spatiotemporal heterogeneity. J. Clean. Prod. 2019, 222, 768–783. [Google Scholar] [CrossRef]
- Lim, C.C.; Hayes, R.B.; Ahn, J.; Shao, Y.Z.; Silverman, D.T.; Jones, R.R.; Garcia, C.; Thurston, G.D. Association between long-term exposure to ambient air pollution and diabetes mortality in the US. Environ. Res. 2018, 165, 330–336. [Google Scholar] [CrossRef]
- Ngoc, L.T.N.; Park, D.; Lee, Y.; Lee, Y.C. Systematic Review and Meta-Analysis of Human Skin Diseases Due to Particulate Matter. Int. J. Environ. Res. Public Health 2017, 14, 1458. [Google Scholar] [CrossRef]
- Kowalska, M.; Skrzypek, M.; Kowalski, M.; Cyrys, J.; Ewa, N.; Czech, E. The Relationship between Daily Concentration of Fine Particulate Matter in Ambient Air and Exacerbation of Respiratory Diseases in Silesian Agglomeration, Poland. Int. J. Environ. Res. Public Health 2019, 16, 1131. [Google Scholar] [CrossRef]
- Tong, R.P.; Cheng, M.Z.; Zhang, L.; Liu, M.; Yang, X.Y.; Li, X.D.; Yin, W.T. The construction dust-induced occupational health risk using Monte-Carlo simulation. J. Clean. Prod. 2018, 184, 598–608. [Google Scholar] [CrossRef]
- Meo, S.A.; Al-Drees, A.M.; Al Masri, A.A.; Al Rouq, F.; Azeem, M.A. Effect of Duration of Exposure to Cement Dust on Respiratory Function of Non-Smoking Cement Mill Workers. Int. J. Environ. Res. Public Health 2013, 10, 390–398. [Google Scholar] [CrossRef] [PubMed]
- Fuertes, A.; Casals, M.; Gangolells, M.; Forcada, N.; Macarulla, M.; Roca, X. An Environmental Impact Causal Model for improving the environmental performance of construction processes. J. Clean. Prod. 2013, 52, 425–437. [Google Scholar] [CrossRef]
- Meng, J.; Liu, J.; Fan, S.; Kang, C.; Yi, K.; Cheng, Y.; Shen, X.; Tao, S. Potential health benefits of controlling dust emissions in Beijing. Environ. Pollut. 2016, 213, 850–859. [Google Scholar] [CrossRef]
- Wang, L.Q.; Li, P.F.; Yu, S.C.; Mehmood, K.; Li, Z.; Chang, S.C.; Liu, W.P.; Rosenfeld, D.; Flagan, R.C.; Seinfeld, J.H. Predicted impact of thermal power generation emission control measures in the Beijing-Tianjin-Hebei region on air pollution over Beijing, China. Sci. Rep. 2018, 8, 934. [Google Scholar] [CrossRef]
- Xue, Y.-F.; Zhou, Z.; Huang, Y.-H.; Wang, K.; Nie, T.; Nie, L.; Qin, J.-P. Fugitive Dust Emission Characteristics from Building Construction Sites of Beijing. Huan Jing Ke Xue 2017, 38, 2231–2237. [Google Scholar] [CrossRef]
- Carlton, A.G.; Baker, K.R. Photochemical Modeling of the Ozark Isoprene Volcano: MEGAN, BEIS, and Their Impacts on Air Quality Predictions. Environ. Sci. Technol. 2011, 45, 4438–4445. [Google Scholar] [CrossRef]
- Wu, Q.; Wang, Z.; Xu, W.; Huang, J.; Alex, G. Multi-model simulation of PM_(10) during the 2008 Beijing Olympic Games: Effectiveness of emission restrictions. Acta Sci. Circumstantiae 2010, 30, 1739–1748. [Google Scholar]
- Guttikunda, S.K.; Jawahar, P. Atmospheric emissions and pollution from the coal-fired thermal power plants in India. Atmos. Environ. 2014, 92, 449–460. [Google Scholar] [CrossRef]
- Li, L.; Li, Q.; Huang, L.; Wang, Q.; Zhu, A.S.; Xu, J.; Liu, Z.Y.; Li, H.L.; Shi, L.S.; Li, R.; et al. Air quality changes during the COVID-19 lockdown over the Yangtze River Delta Region: An insight into the impact of human activity pattern changes on air pollution variation. Sci. Total Environ. 2020, 732, 139282. [Google Scholar] [CrossRef]
- Liu, W.; Yuan, Z.; Hu, W.; Wang, Y. Spatial diffusion characteristics and hierarchical control measures of construction dust. Chin. J. Environ. Eng. 2021, 15, 1976–1987. [Google Scholar]
- Liu, Q.; Nie, W.; Hua, Y.; Peng, H.T.; Liu, C.Q.; Wei, C.H. Research on tunnel ventilation systems: Dust Diffusion and Pollution Behaviour by air curtains based on CFD technology and field measurement. Build. Environ. 2019, 147, 444–460. [Google Scholar] [CrossRef]
- Guak, S.; Kim, K.; Yang, W.; Won, S.; Lee, H.; Lee, K. Prediction models using outdoor environmental data for real-time PM10 concentrations in daycare centers, kindergartens, and elementary schools. Build. Environ. 2021, 187, 107371. [Google Scholar] [CrossRef]
- Ul-Saufie, A.Z.; Yahaya, A.S.; Ramli, N.A.; Rosaida, N.; Hamid, H.A. Future daily PM10 concentrations prediction by combining regression models and feedforward backpropagation models with principle component analysis (PCA). Atmos. Environ. 2013, 77, 621–630. [Google Scholar] [CrossRef]
- Zafra, C.; Angel, Y.; Torres, E. ARIMA analysis of the effect of land surface coverage on PM10 concentrations in a high-altitude megacity. Atmos. Pollut. Res. 2017, 8, 660–668. [Google Scholar] [CrossRef]
- Díaz-Robles, L.A.; Ortega, J.C.; Fu, J.S.; Reed, G.D.; Chow, J.C.; Watson, J.G.; Moncada-Herrera, J.A. A hybrid ARIMA and artificial neural networks model to forecast particulate matter in urban areas: The case of Temuco, Chile. Atmos. Environ. 2008, 42, 8331–8340. [Google Scholar] [CrossRef]
- Bhatti, U.A.; Yan, Y.H.; Zhou, M.Q.; Ali, S.; Hussain, A.; Huo, Q.S.; Yu, Z.Y.; Yuan, L.W. Time Series Analysis and Forecasting of Air Pollution Particulate Matter (PM2.5): An SARIMA and Factor Analysis Approach. IEEE Access 2021, 9, 41019–41031. [Google Scholar] [CrossRef]
- Borhani, F.; Motlagh, M.S.; Ehsani, A.H.; Rashidi, Y.; Maddah, S.; Mousavi, S.M. On the predictability of short-lived particulate matter around a cement plant in Kerman, Iran: Machine learning analysis. Int. J. Environ. Sci. Technol. 2023, 20, 1513–1526. [Google Scholar] [CrossRef]
- Tian, J.W.; Liu, Y.; Zheng, W.F.; Yin, L.R. Smog prediction based on the deep belief—BP neural network model (DBN-BP). Urban Clim. 2022, 41, 101078. [Google Scholar] [CrossRef]
- Zhang, H.; Srinivasan, R.; Yang, X.; Ahrentzen, S.; Coker, E.S.; Alwisy, A. Factors influencing indoor air pollution in buildings using PCA-LMBP neural network: A case study of a university campus. Build. Environ. 2022, 225, 109643. [Google Scholar] [CrossRef]
- Osowski, S.; Garanty, K. Forecasting of the daily meteorological pollution using wavelets and support vector machine. Eng. Appl. Artif. Intell. 2007, 20, 745–755. [Google Scholar] [CrossRef]
- Shaziayani, W.N.; Ahmat, H.; Razak, T.R.; Abidin, A.W.Z.; Warris, S.N.; Asmat, A.; Noor, N.M.; Ul-Saufie, A.Z. A Novel Hybrid Model Combining the Support Vector Machine (SVM) and Boosted Regression Trees (BRT) Technique in Predicting PM10 Concentration. Atmosphere 2022, 13, 2046. [Google Scholar] [CrossRef]
- Al-Janabi, S.; Mohammad, M.; Al-Sultan, A. A new method for prediction of air pollution based on intelligent computation. Soft Comput. 2020, 24, 661–680. [Google Scholar] [CrossRef]
- Qi, Y.; Li, Q.; Karimian, H.; Liu, D. A hybrid model for spatiotemporal forecasting of PM2.5 based on graph convolutional neural network and long short-term memory. Sci. Total Environ. 2019, 664, 1–10. [Google Scholar] [CrossRef]
- Loy-Benitez, J.; Tariq, S.; Nguyen, H.T.; Safder, U.; Nam, K.; Yoo, C. Neural circuit policies-based temporal flexible soft-sensor modeling of subway PM2.5 with applications on indoor air quality management. Build. Environ. 2022, 207, 108537. [Google Scholar] [CrossRef]
- Nurcahyanto, H.; Prihatno, A.T.; Alam, M.M.; Rahman, M.H.; Jahan, I.; Shahjalal, M.; Jang, Y.M. Multilevel RNN-Based PM10 Air Quality Prediction for Industrial Internet of Things Applications in Cleanroom Environment. Wirel. Commun. Mob. Comput. 2022, 2022, 1874237. [Google Scholar] [CrossRef]
- Schmidhuber, J.; Hochreiter, S. Long short-term memory. Neural Comput. 1997, 9, 1735–1780. [Google Scholar]
- Lin, Y.C.; Lin, Y.T.; Chen, C.R.; Lai, C.Y. Meteorological and traffic effects on air pollutants using Bayesian networks and deep learning. J. Environ. Sci. 2025, 152, 54–70. [Google Scholar] [CrossRef]
- Park, S.Y.; Woo, S.H.; Lim, C. Predicting PM10 and PM2.5 concentration in container ports: A deep learning approach. Transp. Res. Part D-Transp. Environ. 2023, 115, 103601. [Google Scholar] [CrossRef]
- Neo, E.X.; Hasikin, K.; Lai, K.W.; Mokhtar, M.I.; Azizan, M.M.; Hizaddin, H.F.; Razak, S.A. Artificial intelligence-assisted air quality monitoring for smart city management. Peerj Comput. Sci. 2023, 9, e1306. [Google Scholar] [CrossRef]
- Guo, X.; Wang, Y.; Mei, S.; Shi, C.; Liu, Y.; Pan, L.; Li, K.; Zhang, B.; Wang, J.; Zhong, Z.; et al. Monitoring and modelling of PM2.5 concentration at subway station construction based on IoT and LSTM algorithm optimization. J. Clean. Prod. 2022, 360, 132179. [Google Scholar] [CrossRef]
- Siami-Namini, S.; Tavakoli, N.; Namin, A.S. The performance of LSTM and BiLSTM in forecasting time series. In Proceedings of the 2019 IEEE International Conference on Big Data (Big Data), Los Angeles, CA, USA, 9–12 December 2019; pp. 3285–3292. [Google Scholar]
- Zheng, Q.H.; Tian, X.Y.; Yu, Z.G.; Jiang, N.; Elhanashi, A.; Saponara, S.; Yu, R. Application of wavelet-packet transform driven deep learning method in PM2.5 concentration prediction: A case study of Qingdao, China. Sustain. Cities Soc. 2023, 92, 104486. [Google Scholar] [CrossRef]
- Qiao, W.B.; Wang, Y.N.; Zhang, J.Z.; Tian, W.C.; Tian, Y.; Yang, Q.A. An innovative coupled model in view of wavelet transform for predicting short-term PM10 concentration. J. Environ. Manag. 2021, 289, 112438. [Google Scholar] [CrossRef]
- Zeng, T.; Xu, L.P.; Liu, Y.H.; Liu, R.R.; Luo, Y.T.; Xi, Y.Y. A hybrid optimization prediction model for PM2.5 based on VMD and deep learning. Atmos. Pollut. Res. 2024, 15, 102152. [Google Scholar] [CrossRef]
- Ma, Y.R.; Ma, J.; Wang, Y.F. Hybrid Prediction Model of Air Pollutant Concentration for PM2.5 and PM10. Atmosphere 2023, 14, 1106. [Google Scholar] [CrossRef]
- Yang, H.; Zhao, J.L.; Li, G.H. A novel hybrid prediction model for PM2.5 concentration based on decomposition ensemble and error correction. Environ. Sci. Pollut. Res. 2023, 30, 44893–44913. [Google Scholar] [CrossRef]
- Yang, Z.S.; Wang, J. A new air quality monitoring and early warning system: Air quality assessment and air pollutant concentration prediction. Environ. Res. 2017, 158, 105–117. [Google Scholar] [CrossRef]
- Li, Y.M.; Peng, T.; Hua, L.; Ji, C.L.; Ma, H.X.; Nazir, M.S.; Zhang, C. Research and application of an evolutionary deep learning model based on improved grey wolf optimization algorithm and DBN-ELM for AQI prediction. Sustain. Cities Soc. 2022, 87, 104209. [Google Scholar] [CrossRef]
- Chu, J.W.; Dong, Y.C.; Han, X.X.; Xie, J.; Xu, X.Y.; Xie, G. Short-term prediction of urban PM2.5 based on a hybrid modified variational mode decomposition and support vector regression model. Environ. Sci. Pollut. Res. 2021, 28, 56–72. [Google Scholar] [CrossRef]
- Huang, Y.; Yu, J.H.; Dai, X.H.; Huang, Z.; Li, Y.Y. Air-Quality Prediction Based on the EMD-IPSO-LSTM Combination Model. Sustainability 2022, 14, 4889. [Google Scholar] [CrossRef]
- Niu, M.F.; Wang, Y.F.; Sun, S.L.; Li, Y.W. A novel hybrid decomposition-and-ensemble model based on CEEMD and GWO for short-term PM2.5 concentration forecasting. Atmos. Environ. 2016, 134, 168–180. [Google Scholar] [CrossRef]
- Ren, Y.; Suganthan, P.N.; Srikanth, N. A Comparative Study of Empirical Mode Decomposition-Based Short-Term Wind Speed Forecasting Methods. IEEE Trans. Sustain. Energy 2015, 6, 236–244. [Google Scholar] [CrossRef]
- Jiang, X.; Wei, P.; Luo, Y.; Li, Y. Air Pollutant Concentration Prediction Based on a CEEMDAN-FE-BiLSTM Model. Atmosphere 2021, 12, 1452. [Google Scholar] [CrossRef]
- Kong, F.; Song, J.; Yang, Z. A novel short-term carbon emission prediction model based on secondary decomposition method and long short-term memory network. Environ. Sci. Pollut. Res. 2022, 29, 64983–64998. [Google Scholar] [CrossRef]
- Hou, Y.; Xing, M.; Pan, Y.; Li, S. Analysis of dust emission characteristics and key influencing factors in earthwork construction of typical construction sites in Beijing. Environ. Pollut. Control 2021, 43, 171–177+181. [Google Scholar]
- Zhang, W.Y.; Qu, Z.X.; Zhang, K.Q.; Mao, W.Q.; Ma, Y.N.; Fan, X. A combined model based on CEEMDAN and modified flower pollination algorithm for wind speed forecasting. Energy Convers. Manag. 2017, 136, 439–451. [Google Scholar] [CrossRef]
- Dragomiretskiy, K.; Zosso, D. Variational Mode Decomposition. IEEE Trans. Signal Process. 2014, 62, 531–544. [Google Scholar] [CrossRef]
- Huang, C.-J.; Kuo, P.-H. A Deep CNN-LSTM Model for Particulate Matter (PM2.5) Forecasting in Smart Cities. Sensors 2018, 18, 2220. [Google Scholar] [CrossRef]
- Graves, A.; Schmidhuber, J. Framewise phoneme classification with bidirectional LSTM and other neural network architectures. Neural Netw. 2005, 18, 602–610. [Google Scholar] [CrossRef]
- Xue, J.; Shen, B. A novel swarm intelligence optimization approach: Sparrow search algorithm. Syst. Sci. Control Eng. 2020, 8, 22–34. [Google Scholar] [CrossRef]
- Richman, J.S.; Moorman, J.R. Physiological time-series analysis using approximate entropy and sample entropy. Am. J. Physiol. Heart Circ. Physiol. 2000, 278, H2039–H2049. [Google Scholar] [CrossRef] [PubMed]
- Chen, K.; Zhou, J.; Nie, C.; Feng, X.; Long, X.; Sun, Y.; Jia, T. Quantitative effect evaluation on dust control measures of construction sites. J. Environ. Eng. Technol. 2024, 14, 437–445. [Google Scholar]
- Li, R.; Wang, Z.Z.; Cui, L.L.; Fu, H.B.; Zhang, L.W.; Kong, L.D.; Chen, W.D.; Chen, J.M. Air pollution characteristics in China during 2015-2016: Spatiotemporal variations and key meteorological factors. Sci. Total Environ. 2019, 648, 902–915. [Google Scholar] [CrossRef] [PubMed]
- Huang, Y.-H.; Tian, G.; Qin, J.-P.; Li, G.; Yan, B.-L. Characteristics of fugitive dust pollution in different construction phases. Huan Jing Ke Xue 2007, 28, 2885–2888. [Google Scholar]
- Li, P.; Yan, R.; Yu, S.; Wang, S.; Liu, W.; Bao, H. Reinstate regional transport of PM2.5 as a major cause of severe haze in Beijing. Proc. Natl. Acad. Sci. USA 2015, 112, E2739–E2740. [Google Scholar] [CrossRef]
- Li, T.-K.; Feng, Y.-C.; Bi, X.-H.; Zhang, Y.-F.; Wu, J.-H. Main Problems and Refined Solutions of Urban Fugitive Dust Pollution in China. Huan Jing Ke Xue 2022, 43, 1323–1331. [Google Scholar] [CrossRef]
- Sinaga, K.P.; Yang, M.-S. Unsupervised K-Means Clustering Algorithm. IEEE Access 2020, 8, 80716–80727. [Google Scholar] [CrossRef]
Disclaimer/Publisher’s Note: The statements, opinions and data contained in all publications are solely those of the individual author(s) and contributor(s) and not of MDPI and/or the editor(s). MDPI and/or the editor(s) disclaim responsibility for any injury to people or property resulting from any ideas, methods, instructions or products referred to in the content. |
© 2025 by the authors. Licensee MDPI, Basel, Switzerland. This article is an open access article distributed under the terms and conditions of the Creative Commons Attribution (CC BY) license (https://creativecommons.org/licenses/by/4.0/).











