Sentiment Evolution of Online Public Opinion of Emergency Situations in Railway Stations: A Case Study of Wuhan Railway Stations
Abstract
1. Introduction
2. Methodology
2.1. Research Framework
2.2. Conceptual Model
2.2.1. Online Social Platforms
2.2.2. Sentiment in Online Public Opinion
2.2.3. Categories of Participants
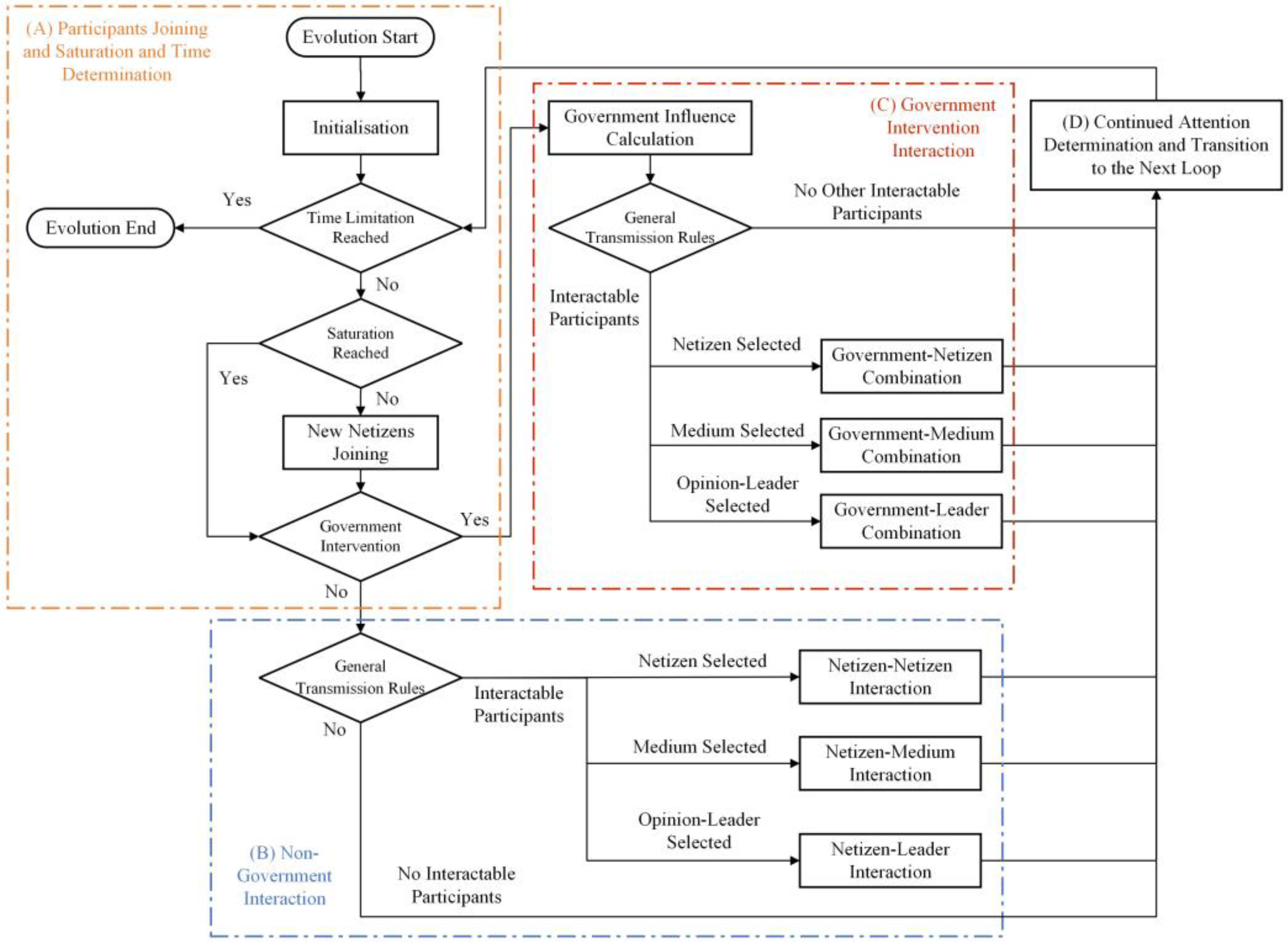
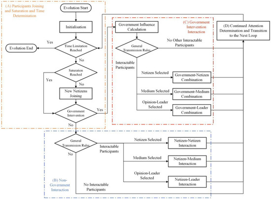
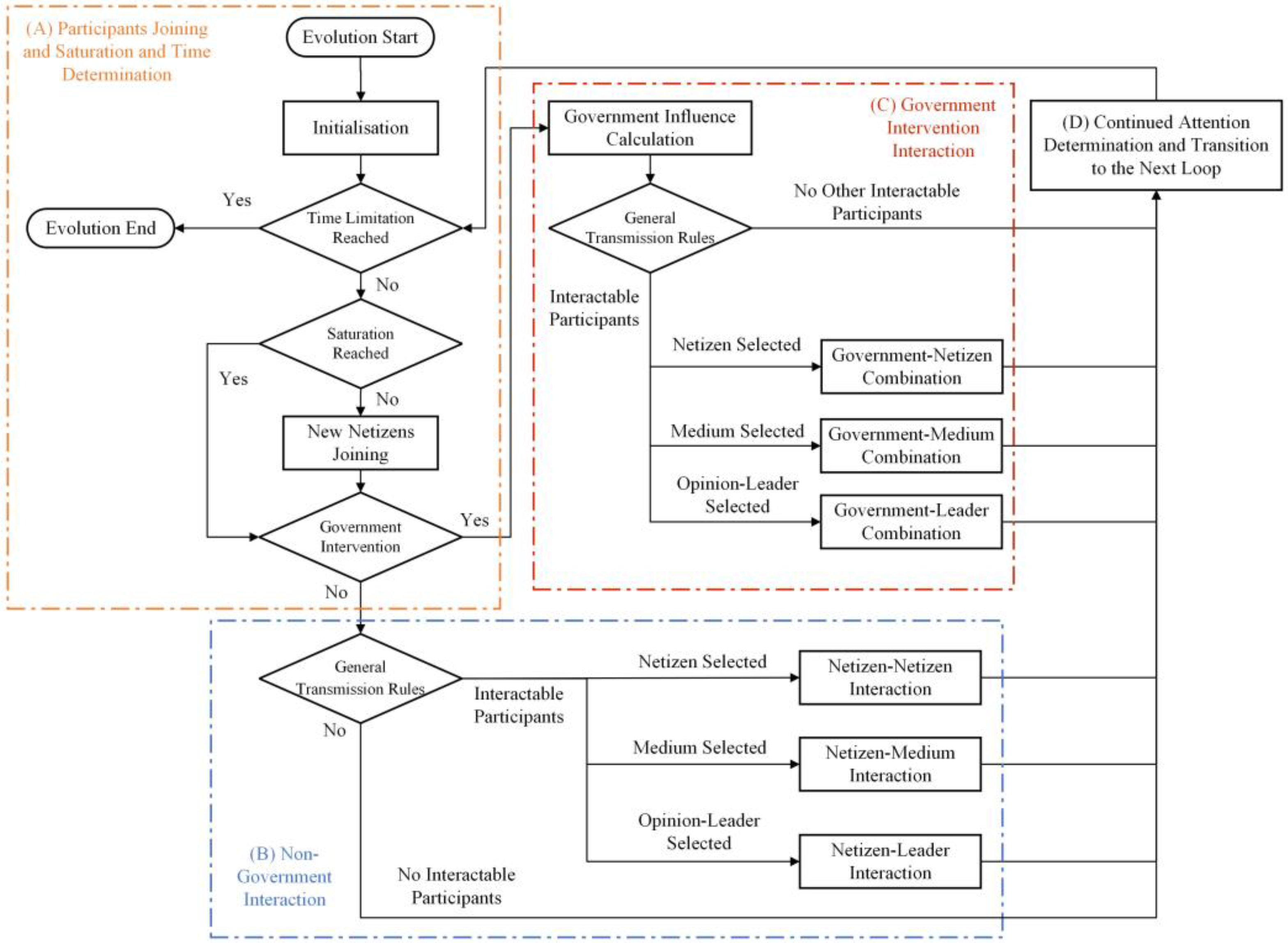
2.3. Establishment of Optimized Bounded Confidence Model
- (a)
- Set the general transmission rules;
- (b)
- Build the interaction processes from the perspective of netizens;
- (c)
- Complete from the perspective of media and opinion leaders.
2.3.1. General Transmission Rules
2.3.2. Interaction from Netizens’ Perspective
- (A)
- Participants Joining and Saturation and Time Determination
- (a)
- Time Determination
- (b)
- Netizen Joining and Saturation Determination
- (B)
- The Non-Government Interaction
- (a)
- Netizen–Netizen Interaction
- (b)
- Netizen–Medium Interaction
- (c)
- Netizen–Opinion Leader Interaction
- (C)
- The Government Intervention Interaction
- (a)
- Interaction with the Government
- (b)
- With Another Participant
- (i).
- (ii).
- (iii).
- (D)
- Continued Attention Determination and Transition to the Next Loop
2.3.3. Interaction from Media and Opinion Leaders’ Perspectives
- (A)
- The Media’s Perspective
- (a)
- The Non-government Interaction
- (i).
- with the netizens
- (ii).
- with another medium
- (iii).
- with an opinion leader
- (b)
- The Government Intervention Interaction
- (B)
- The Opinion Leader Perspective
- (a)
- The Non-Government Interaction
- (b)
- The Government Intervention Interaction
- (i).
- with the government
- (ii).
- with another opinion leader
2.3.4. Summary and Selection of the Simulating Tool
3. Case Study
3.1. Background of the Emergency Incident
3.2. Simulation of the Wuhan Incident
3.2.1. Participants Joining and Saturation and Time Determination
- (a)
- #Suspend the departure of road and water passenger routes entering Wuhan#;
- (b)
- #Urgently looking for sick transportation passengers#;
- (c)
- #‘Waiver of refund fee of rail’ extended to the whole country#.
3.2.2. Evolution of Non-Government Interaction and Government Intervention Interaction
3.2.3. Continued Attention Determination and Transition to the Next Loop
3.2.4. Simulation Result
- (a)
- Before government intervention
- (b)
- After government intervention and before participants’ saturation
- (c)
- After saturation till the end of evolution
4. Multiple-Sensitivity Analysis and Discussion
4.1. Initial Distribution of Participants
4.2. Intervention Timeliness and Supervision Intensity of Government
- (i).
- At about the 33rd loop, the proportion of negative camp had already exceeded the alert level and remained above the alert level until the government intervened for about 16 loops. To some extent, the evolution after government intervention no longer matters because more serious secondary incidents may have occurred during this period, making the government’s supervision worthless.
- (ii).
- Even if it is fortunate enough that few secondary incidents occur, the government has to take several times as long as the standard type to decline the negative camp and is unable to ‘digest’ the huge (0.92) neutral camp at last. The positive camp is hovering at a low level throughout the whole evolution, symbolizing the failure of the government’s guidance.
4.3. Performance of the Media and Opinion Leaders
4.4. Participants’ Stubbornness and Exit Rate
4.5. Combination of More Factors and Summary
- (a)
- Only a worse initial sentiment distribution has little effect on the standard type of evolution. Spending large amounts of money to improve the initial distribution of participants may be uneconomical.
- (b)
- An overwhelmingly positive attitude is not enough to support the government’s work. Due to the unfamiliarity of the government departments with railway station operations, misjudgement on whether to intervene, and time delay, OPO exceeds the alert level, and the difficulty of guiding the neutral camp happens.
- (c)
- A chain for the collapse of OPO is confirmed. The neutral camp of netizens needs to be dealt with by focusing on cooperating with one or both of the media and opinion leaders at different stages. A meaningful attempt could be shifting the focus of publicity work to the workers in the railway station projects to cultivate competent opinion leaders.
- (d)
- Higher stubbornness and exit rate are not beneficial to the evolution under a pessimistic initial distribution. Obvious stagnation and rapid fatigue are observed.
- (e)
- Referring to the actual incidents, more combinations can be studied, and the application of the optimised BCM can be deepened accordingly.
5. Conclusions
Author Contributions
Funding
Institutional Review Board Statement
Informed Consent Statement
Data Availability Statement
Acknowledgments
Conflicts of Interest
References
- Zhang, S.; Sunindijo, R.Y.; Loosemore, M.; Wang, S.J.; Gu, Y.J.; Li, H.F. Identifying critical factors influencing the safety of Chinese subway construction projects. Eng. Constr. Archit. Manag. 2021, 28, 1863–1886. [Google Scholar] [CrossRef]
- Wan, X.; Zhang, Y.T.; Wang, R.B.; Yuan, J.F.; Hu, M.L.; Li, R.Y.; Wang, M.Y.; Huang, Z.Y.; Tu, C.; Zhong, F.J.; et al. Causation of Metro Operation Accidents in China: Calculation of Network Node Importance Based on DEMATEL and ISM. Complexity 2021, 2021, 2397203. [Google Scholar] [CrossRef]
- Demirkesen, S. Investigating Linear Models of Accident Causation: A Review Study in the Construction Safety Context. Sigma J. Eng. Nat. Sci. 2020, 38, 1939–1949. [Google Scholar]
- Ge, J.; Zhang, Y.Y.; Chen, S.K.; Xu, K.L.; Yao, X.W.; Li, J.S.; Liu, B.; Yan, F.; Wu, C.Y.; Li, S.Y. Accident causation models developed in China between 1978 and 2018: Review and comparison. Saf. Sci. 2022, 148, 14. [Google Scholar] [CrossRef]
- Alawad, H.; Kaewunruen, S. Unsupervised Machine Learning for Managing Safety Accidents in Railway Stations. IEEE Access 2023, 11, 83187–83199. [Google Scholar] [CrossRef]
- Wang, Z.J.; Mao, Z.X.; Li, Y.X.; Yu, L.; Zou, L.M. VR-based fire evacuation in underground rail station considering staff’s behaviors: Model, system development and experiment. Virtual Real. 2023, 27, 1145–1155. [Google Scholar] [CrossRef]
- Yang, X.X.; Yang, Y.; Qu, D.Y.; Chen, X.F.; Li, Y.X. Multi-Objective Optimization of Evacuation Route for Heterogeneous Passengers in the Metro Station Considering Node Efficiency. IEEE Trans. Intell. Transp. Syst. 2023, 14, 12448–12461. [Google Scholar] [CrossRef]
- Yan, F.T.; Jia, J.Y.; Hu, Y.H.; Guo, Q.H.; Zhu, H.H. Smart Fire Evacuation Service Based on Internet of Things Computing for Web3D. J. Internet Technol. 2019, 20, 521–532. [Google Scholar] [CrossRef]
- Yan, F.T.; Hu, Y.H.; Jia, J.Y.; Guo, Q.H.; Zhu, H.H.; Pan, Z.G. RFES: A real-time fire evacuation system for Mobile Web3D. Front. Inform. Technol. Elect. Eng. 2019, 20, 1061–1074. [Google Scholar] [CrossRef]
- Zhu, P.Y.; Guo, Y.Q. The role of high-speed rail and air travel in the spread of COVID-19 in China. Travel Med. Infect. Dis. 2021, 42, 10. [Google Scholar] [CrossRef]
- Gao, S.; Zhang, Y.; Liu, W.H. How Does Risk-Information Communication Affect the Rebound of Online Public Opinion of Public Emergencies in China? Int. J. Environ. Res. Public Health 2021, 18, 7760. [Google Scholar] [CrossRef] [PubMed]
- Gu, M.Y.; Guo, H.X.; Zhuang, J. Social Media Behavior and Emotional Evolution during Emergency Events. Healthcare 2021, 9, 1109. [Google Scholar] [CrossRef] [PubMed]
- Tollefson, J. Post-Fukushima discourse in the US press: Quantified knowledge, the technical object, and a panicked public. Public Underst. Sci. 2020, 29, 670–687. [Google Scholar] [CrossRef] [PubMed]
- Burstein, P. The impact of public opinion on public policy: A review and an agenda. Polit. Res. Q. 2003, 56, 29–40. [Google Scholar] [CrossRef]
- Xu, J.P.; Tang, W.Y.; Zhang, Y.; Wang, F.J. A dynamic dissemination model for recurring online public opinion. Nonlinear Dyn. 2020, 99, 1269–1293. [Google Scholar] [CrossRef]
- Splichal, S. Of historical controversies and turnabouts in public opinion theories. Ann.-Anal. Istrske Mediter. 2007, 17, 365–376. [Google Scholar]
- Gaidys, V. Public opinion polls in a changing society. Filos.-Sociol. 2009, 20, 114–121. [Google Scholar]
- Jiang, H.C.; Lin, P.; Qiang, M.S. Public-Opinion Sentiment Analysis for Large Hydro Projects. J. Constr. Eng. Manag. 2016, 142, 12. [Google Scholar] [CrossRef]
- Zhang, H.L.; Jin, R.; Zhang, Y.; Tian, Z.H. A Public Psychological Pressure Index for Social Networks. IEEE Access 2020, 8, 23457–23469. [Google Scholar] [CrossRef]
- Valentin, V.; Naderpajouh, N.; Abraham, D. Impact of Characteristics of Infrastructure Projects on Public Opinion. J. Manag. Eng. 2018, 34, 11. [Google Scholar] [CrossRef]
- Li, H.Y. Monitoring and early warning of Internet public opinion in water conservancy project. Agro Food Ind. Hi-Tech 2017, 28, 2432–2436. [Google Scholar]
- Jiang, H.C.; Qiang, M.S.; Lin, P. Assessment of online public opinions on large infrastructure projects: A case study of the Three Gorges Project in China. Environ. Impact Assess. Rev. 2016, 61, 38–51. [Google Scholar] [CrossRef]
- Zhang, D.C.; Qiang, M.S.; Jiang, H.C.; Wen, Q.; An, N.; Xia, B.Q. Social sensing system for water conservation project: A case study of the South-to-North Water Transfer Project in China. Water Policy 2018, 20, 667–691. [Google Scholar] [CrossRef]
- Firestone, J.; Kempton, W. Public opinion about large offshore wind power: Underlying factors. Energy Policy 2007, 35, 1584–1598. [Google Scholar] [CrossRef]
- Lian, Q.; Tang, Z.W.; Wang, Y. On Government’s Public Opinion Guidance Mechanism for NIMBY Conflict Resolution in China. In Proceedings of the 11th International Conference on Public Administration, Bandung, Indonesia, 9–11 December 2015; pp. 904–911. [Google Scholar]
- Li, H. The Influence of Microblog Public Opinions on Public Security in Emergency Incidents-Based on the Case Study of “3.1 Terrorist Attack in Kunming Railway Station”. In Proceedings of the 10th International Conference on Public Administration, Chengdu, China, 24–26 October 2014; pp. 1091–1098. [Google Scholar]
- Sun, C.; Jing, C.X.; Zhou, X.D.; Li, K.; Li, T.J. Research on SnCIR multi-opinion competitive communication model. Int. J. Mod. Phys. C 2023, 34, 16. [Google Scholar] [CrossRef]
- Li, L.; Wan, Y.J.; Plewczynski, D.; Zhi, M. Simulation Model on Network Public Opinion Communication Model of Major Public Health Emergency and Management System Design. Sci. Program. 2022, 2022, 16. [Google Scholar] [CrossRef]
- You, G.; Gan, S.Q.; Guo, H.; Dagestani, A. Public Opinion Spread and Guidance Strategy under COVID-19: A SIS Model Analysis. Axioms 2022, 11, 296. [Google Scholar] [CrossRef]
- Zhang, W.; Chen, Y. Research on Evolutionary Model and Dynamic Analysis for Internet Public Opinion Spreading. Complexity 2021, 2021, 11. [Google Scholar] [CrossRef]
- Wang, J.K.; Wang, X.H.; Fu, L. Evolutionary Game Model of Public Opinion Information Propagation in Online Social Networks. IEEE Access 2020, 8, 127732–127747. [Google Scholar] [CrossRef]
- Dong, Y.C.; Fan, Y.X.; Liang, H.M.; Chiclana, F.; Herrera-Viedma, E. Preference evolution with deceptive interactions and heterogeneous trust in bounded confidence model: A simulation analysis. Knowl.-Based Syst. 2019, 175, 87–95. [Google Scholar] [CrossRef]
- Piccoli, B.; Rossi, F. Generalized solutions to bounded-confidence models. Math. Models Meth. Appl. Sci. 2021, 31, 1237–1276. [Google Scholar] [CrossRef]
- Douven, I.; Hegselmann, R. Network effects in a bounded confidence model. Stud. Hist. Philos. Sci. 2022, 94, 56–71. [Google Scholar] [CrossRef] [PubMed]
- Deffuant, G.; Neau, D.; Amblard, F.; Weisbuch, G. Mixing beliefs among interacting agents. In Proceedings of the 2nd International Conference on Computer Simulations and the Social Sciences, Paris, France, 18–20 September 2000; pp. 87–98. [Google Scholar]
- Gómez-Serrano, J.; Le Boudec, J.Y. Comment on “Mixing Beliefs Among Interacting Agents”. Adv. Complex Syst. 2012, 15, 7. [Google Scholar] [CrossRef]
- Stauffer, D. The Sznajd model of consensus building with limited persuasion. Int. J. Mod. Phys. C 2002, 13, 315–317. [Google Scholar] [CrossRef]
- Jiang, B.; Zhao, Y.Y.; Dong, J.L.; Hu, J.P. Analysis of the influence of trust in opposing opinions: An inclusiveness-degree based Signed Deffuant-Weisbush model. Inf. Fusion 2024, 104, 11. [Google Scholar] [CrossRef]
- Huang, C.Y.; Tzou, P.J.; Sun, C.T. Collective opinion and attitude dynamics dependency on informational and normative social influences. Simul.-Trans. Soc. Model. Simul. Int. 2011, 87, 875–892. [Google Scholar] [CrossRef]
- Cheng, C.; Yu, C.B. Opinion dynamics with bounded confidence and group pressure. Phys. A-Stat. Mech. Its Appl. 2019, 532, 9. [Google Scholar] [CrossRef]
- Huang, C.Y.; Wen, T.H. A Novel Private Attitude and Public Opinion Dynamics Model for Simulating Pluralistic Ignorance and Minority Influence. JASSS-J. Artif. Soc. Soc. Simul. 2014, 17, 15. [Google Scholar] [CrossRef]
- Moore, T.; Finley, P.; Brodsky, N.; Brown, T.; Apelberg, B.; Ambrose, B.; Glass, R. Modeling Education and Advertising with Opinion Dynamics. JASSS-J. Artif. Soc. Soc. Simul. 2015, 18, 11. [Google Scholar] [CrossRef]
- Afshar, M.; Asadpour, M. Opinion Formation by Informed Agents. JASSS-J. Artif. Soc. Soc. Simul. 2010, 13, 5. [Google Scholar] [CrossRef]
- Chen, S.W.; Glass, D.H.; McCartney, M. Characteristics of successful opinion leaders in a bounded confidence model. Phys. A-Stat. Mech. Its Appl. 2016, 449, 426–436. [Google Scholar] [CrossRef]
- Zhan, M.; Liang, H.M.; Kou, G.; Dong, Y.C.; Yu, S. Impact of Social Network Structures on Uncertain Opinion Formation. IEEE Trans. Comput. Soc. Syst. 2019, 6, 670–679. [Google Scholar] [CrossRef]
- Chen, X.; Zhang, X.; Wu, Z.; Wang, H.W.; Wang, G.H.; Li, W. Opinion evolution in different social acquaintance networks. Chaos 2017, 27, 11. [Google Scholar] [CrossRef] [PubMed]
- Song, C.; Zhou, S.J.; Hunt, K.; Zhuang, J. Comprehensive Evolution Analysis of Public Perceptions Related to Pediatric Care: A Sina Weibo Case Study (2013–2020). SAGE Open 2022, 12, 16. [Google Scholar] [CrossRef]
- Ma, Y.H.; Jiao, H.; Song, L. Tracking Attention of Social Media Event by Hidden Markov Model-Cases from Sina Weibo. IEEE Access 2021, 9, 68240–68252. [Google Scholar] [CrossRef]
- Liu, X.J.; Hu, W. Attention and sentiment of Chinese public toward green buildings based on Sina Weibo. Sust. Cities Soc. 2019, 44, 550–558. [Google Scholar] [CrossRef]
- Zhang, L.J.; Li, H.J.; Zhao, C.H.; Lei, X.Y. Social Network Information Propagation Model Based or Individual Behavior. China Commun. 2017, 14, 78–92. [Google Scholar] [CrossRef]
- Wu, L.R.; Qi, J.Y.; Shi, N.; Li, J.J.; Yan, Q. Revealing the relationship of topics popularity and bursty human activity patterns in social temporal networks. Phys. A-Stat. Mech. Its Appl. 2022, 588, 10. [Google Scholar] [CrossRef]
- Ma, D.L.; Zhang, C.H.; Zhao, L.; Huang, Q.J.; Liu, B.Z. An Analysis of the Evolution of Public Sentiment and Spatio-Temporal Dynamics Regarding Building Collapse Accidents Based on Sina Weibo Data. ISPRS Int. J. Geo-Inf. 2023, 12, 388. [Google Scholar] [CrossRef]
- Yu, L.A.; Li, L.; Tang, L. What can mass media do to control public panic in accidents of hazardous chemical leakage into rivers? A multi-agent-based online opinion dissemination model. J. Clean. Prod. 2017, 143, 1203–1214. [Google Scholar] [CrossRef]
- Zhao, J.H.; He, H.H.; Zhao, X.H.; Lin, J. Modeling and simulation of microblog-based public health emergency-associated public opinion communication. Inf. Process. Manag. 2022, 59, 12. [Google Scholar] [CrossRef] [PubMed]
- Dai, J.Q.; Zhao, Y.; Li, Z.M. Sentiment-topic dynamic collaborative analysis-based public opinion mapping in aviation disaster management: A case study of the MU5735 air crash. Int. J. Disaster Risk Reduct. 2024, 102, 18. [Google Scholar] [CrossRef]
- Zhou, M.; Qu, S.J.; Zhao, L.D.; Kong, N.; Campy, K.S.; Wang, S. Trust collapse caused by the Changsheng vaccine crisis in China. Vaccine 2019, 37, 3419–3425. [Google Scholar] [CrossRef] [PubMed]
- Zhang, L.M.; Jia, Y.; Zhu, X.; Zhou, B.; Han, Y. User-Level Sentiment Evolution Analysis in Microblog. China Commun. 2014, 11, 152–163. [Google Scholar] [CrossRef]
- Medaglia, R.; Zhu, D.M. Public deliberation on government-managed social media: A study on Weibo users in China. Gov. Inf. Q. 2017, 34, 533–544. [Google Scholar] [CrossRef]
- Yu, L.A.; Li, L.; Tang, L.; Dai, W.; Hanachi, C. A multi-agent-based online opinion dissemination model for China’s crisis information release policy during hazardous chemical leakage emergencies into rivers. Online Inf. Rev. 2017, 41, 537–557. [Google Scholar] [CrossRef]
- Zhang, Y.; Lian, J.Q.; Li, R.D.; Duan, H.T. Research on the evolution of netizens’ comment focus in university online public opinion: KTF-BTM topic model with topic-temporal-focus framework. Front. Phys. 2023, 11, 18. [Google Scholar] [CrossRef]
- Li, P.; Zhong, F.; Zhou, Q. Communication Mechanisms and Implications of the COVID-19 Risk Event in Chinese Online Communities. Front. Public Health 2022, 10, 14. [Google Scholar] [CrossRef]
- Zhang, S.H.; Miao, C.X.; Wang, H.; Yang, J.E. An Interpretation for the Role “Opinion Leader” of the WeChat Public Number. In Proceedings of the 7th International Conference on Society Science (ICoSS)/International Conference on Education, Management, Computer and Society (ICEMCS), Shenyang, China, 17–19 April 2017; pp. 187–192. [Google Scholar]
- Zhang, L.; Wang, P.N. Public Attitude and Opinion Leaders: Mapping Chinese Discussion of EU’s Energy Role on Social Media. JCMS-J. Common. Mark. Stud. 2022, 60, 1777–1796. [Google Scholar] [CrossRef]
- Li, M.; Shi, Y.C. Sentiment analysis and prediction model based on Chinese government affairs microblogs. Heliyon 2023, 9, 16. [Google Scholar] [CrossRef]
- Weng, W.X. Study on Public Power Sector’s Reaction to Media in Public Emergencies in China. In Proceedings of the International Conference on Management Innovation and Public Policy (ICMIPP), Chongqing, China, 7–8 January 2012; pp. 863–866. [Google Scholar]
- Luo, G.X.; Zhang, Z.J.; Zhang, Z.Y.; Mi, K. Network Opinion Evolution Model Incorporating the Influence of Media Heterogeneity. IEEE Access 2020, 8, 172498–172508. [Google Scholar] [CrossRef]
- Wu, J.; Chen, Y.; Gai, T.T.; Liu, Y.J.; Li, Y.; Cao, M.S. A New Leader-Follower Public-Opinion Evolution Model for Maritime Transport Incidents: A Case from Suez Canal Blockage. J. Mar. Sci. Eng. 2022, 10, 2006. [Google Scholar] [CrossRef]
- Zhu, D.T.; Hawken, S.; Serhan, M.; Graves, F.; Smith, J.; Wilson, K. Public attitudes towards COVID-19 Vaccine Mandates and Vaccine Certificates in Canada: A Time Series Study. Arch. Public Health 2024, 82, 11. [Google Scholar] [CrossRef] [PubMed]
- Hong, Y.M.; Xie, F.; An, X.Y.; Lan, X.; Liu, C.H.; Yan, L.; Zhang, H. Evolution of Public Attitudes and Opinions Regarding COVID-19 Vaccination During the Vaccine Campaign in China: Year-Long Infodemiology Study of Weibo Posts. J. Med. Internet Res. 2023, 25, e42671. [Google Scholar] [CrossRef] [PubMed]
- Chen, T.G.; Peng, L.J.; Yang, J.J.; Cong, G.D. Modeling, simulation, and case analysis of COVID-19 over network public opinion formation with individual internal factors and external information characteristics. Concurr. Comput.-Pract. Exp. 2021, 33, 26. [Google Scholar] [CrossRef]
- Nisbet, E.C.; Saldaña, M.; Johnson, T.J.; Golan, G.; Day, A. Credibility Gaps and Public Opinion in a Competitive Media Environment: The Case of Arab Satellite TV News in Lebanon. Int. J. Commun. 2017, 11, 3072–3095. [Google Scholar]
- Xie, Y.G.; Qiao, R.; Shao, G.S.; Chen, H. Research on Chinese social media users’ communication behaviors during public emergency events. Telemat. Inform. 2017, 34, 740–754. [Google Scholar] [CrossRef]
- An, L.; Hu, J.Y.; Xu, M.T.; Li, G.; Yu, C.M. Profiling the Users of High Influence on Social Media in the Context of Public Events. J. Database Manag. 2021, 32, 36–49. [Google Scholar] [CrossRef]
- Qiu, L.Q.; Gao, W.W.; Fan, X.; Jia, W.; Yu, J.F. Detection of Opinion Leaders in Social Networks Using Entropy Weight Method for Multi-Attribute Analysis. J. Nonlinear Convex Anal. 2019, 20, 1377–1390. [Google Scholar]
- Liu, X.Y.; Liu, C. Information Diffusion and Opinion Leader Mathematical Modeling Based on Microblog. IEEE Access 2018, 6, 34736–34745. [Google Scholar] [CrossRef]
- Xiang, L.W. Study on the application of government affairs micro-blog in the disclosure of government emergency information in China. Disaster Prev. Manag. 2019, 28, 661–669. [Google Scholar] [CrossRef]
- Liu, X.D.; Cao, A.X.; Li, C.Y. Novel Network Public Opinion Prediction and Guidance Model Based on “S-Curve”: Taking the Loss of Contact with “Malaysia Airlines”. Math. Probl. Eng. 2021, 2021, 13. [Google Scholar] [CrossRef]
- Lv, R.J.; Li, H.; Sun, Q.B.; Li, B.W. Research on panic spread and decision behaviour in a delayed SEIR evolutionary game model under an emergency. Sci. Rep. 2023, 13, 19. [Google Scholar] [CrossRef] [PubMed]
- Zhang, W.; Wang, M.; Zhu, Y.C. Does government information release really matter in regulating contagion-evolution of negative emotion during public emergencies? From the perspective of cognitive big data analytics. Int. J. Inf. Manag. 2020, 50, 498–514. [Google Scholar] [CrossRef]
- Shao, P.; Li, M.L. Factors influencing public participation behavior relating to government microblogs on COVID-19 updates. Front. Public Health 2024, 12, 12. [Google Scholar] [CrossRef]
- Li, L.; Li, H.Q. The Government’s Overall Management Efficiency Under the COVID-19: Active Intervention on Citizens’ Panic and Negative Emotions. Psychiatr. Danub. 2022, 34, S1192–S1197. [Google Scholar]
- Gozzi, N.; Tizzani, M.; Starnini, M.; Ciulla, F.; Paolotti, D.; Panisson, A.; Perra, N. Collective Response to Media Coverage of the COVID-19 Pandemic on Reddit and Wikipedia: Mixed-Methods Analysis. J. Med. Internet Res. 2020, 22, 18. [Google Scholar] [CrossRef]
- Bazzan, A.L.C.; Klügl, F. A review on agent-based technology for traffic and transportation. Knowl. Eng. Rev. 2014, 29, 375–403. [Google Scholar] [CrossRef]
- Hunter, E.; Mac Namee, B.; Kelleher, J. A Taxonomy for Agent-Based Models in Human Infectious Disease Epidemiology. JASSS-J. Artif. Soc. Soc. Simul. 2017, 20, 17. [Google Scholar] [CrossRef]
- Kaur, N.; Kaur, H. A Multi-agent Based Evacuation Planning for Disaster Management: A Narrative Review. Arch. Comput. Method. Eng. 2022, 29, 4085–4113. [Google Scholar] [CrossRef]
- Xiang, L.Q.; Tan, Y.T.; Shen, G.; Jin, X. Applications of multi-agent systems from the perspective of construction management: A literature review. Eng. Constr. Archit. Manag. 2022, 29, 3288–3310. [Google Scholar] [CrossRef]
- Abar, S.; Theodoropoulos, G.K.; Lemarinier, P.; O’Hare, G.M.P. Agent Based Modelling and Simulation tools: A review of the state-of-art software. Comput. Sci. Rev. 2017, 24, 13–33. [Google Scholar] [CrossRef]
- Languré, A.D.; Zareei, M. Evaluating the Effect of Emotion Models on the Generalizability of Text Emotion Detection Systems. IEEE Access 2024, 12, 70489–70500. [Google Scholar] [CrossRef]
- Zhang, S.T.; Ma, Z.Z.; Liu, X.D.; Wang, Z.Y.; Jiang, L.H. An Integrated Consensus Improving Strategy Based on PL-Wasserstein Distance and Its Application in the Evaluation of Network Public Opinion Emergencies. Complexity 2020, 2020, 9870620. [Google Scholar] [CrossRef]
- Languré, A.D.; Zareei, M. Improving Text Emotion Detection Through Comprehensive Dataset Quality Analysis. IEEE Access 2024, 12, 166512–166536. [Google Scholar] [CrossRef]














| Sub-Process | Symbol | Definition | Range |
|---|---|---|---|
| (A) Participants Joining and Saturation and Time Determination | Time | The reference system (consisting of average loops) of evolution. Total Time: The valid observation time of an emergency incident. Government Intervention: After a certain loop, the government will intervene. | [1, +∞] Integer |
| Numnetizens | The number of new netizens joined per loop before saturation. | ||
| Nummedia | The number of new media joined per loop before saturation. | ||
| Numleaders | The number of new opinion leaders joined per loop before saturation. | ||
| Maxnetizens | The maximum number of netizens when achieving saturation. | ||
| Maxmedia | The maximum number of media when achieving saturation. | ||
| Maxleaders | The maximum number of opinion leaders when achieving saturation | ||
| (B) The Non-Government Interaction | V, V′ | Sentiment (panic) value of participants | [0, Vmax] |
| Tn | Confidence threshold to netizens | (0, 1] | |
| Tm | Confidence threshold to media | ||
| Tl | Confidence threshold to opinion leaders | ||
| fnn (sub) | Convergence function of netizen-netizen interaction sub: subjective dependence | sub: [0, 1] | |
| fnm(inf, int) | Convergence function of netizen (medium)–medium interaction inf: real influence of media int: intensity of media exposure a: linear combination weight | inf: [0, 1] int: [0, 1] a1 + a2 = 1 a: [0, 1] | |
| fnl(infl, att) | Convergence function of netizen (and medium)–opinion leader interaction infl: real influence of opinion leaders att: attention level (or degree of activity) b: linear combination weight | infl: [0, 1] att: [0, 1] b1 + b2 = 1 | |
| fmn(AveII, int) | Convergence function of medium–collective netizens interaction AveII: the average sentiment value (V) of the collective netizens int: intensity of media exposure d: linear combination weight | int: [0, 1] d1 + d2 = 1 | |
| δl2 | A discrete single change of sentiment value in one loop of interaction between two opinion leaders | [0, 0.2] | |
| Stubbornness | The possibility that a participant maintains the sentiment value. | [0, 0.3] | |
| (C) The Government Intervention Interaction | Tg | Confidence threshold to government | (0, 0.5] |
| fng(app, eff, Tg) | Convergence function of medium-collective netizens interaction app: strength of the government’s appeal eff: government’s comprehensive disposal efficiency Tg: confidence threshold to government | infl: [0, 1] att: [0, 1] c1 + c2 + c3 = 1 | |
| δl1 | A discrete single change of sentiment value in one loop of an opinion leader’s interaction with the government | [0, 0.2] | |
| δ1(∆1),δ2(∆2), l | δ1: the change in sentiment value of netizens and media (opinion leaders) after interacting with the government δ2: the change in sentiment value of netizens and media (opinion leaders) after interacting with another participant l: linear combination weight | l1+ l2= 1 | |
| (D) Continued Attention Determination and Transition to the Next Loop | Exit rate, Exploration activity | Exit rate: The probability that the participants temporarily stop paying attention to the topics Exploration activity: the distance of the participant’s position changes in the virtual space as they continue to pay attention | Exit rate: [0, 0.5] Exploration activity: (0, 5] |
| Sub-Process | Symbol | Simulation Setting or Values |
|---|---|---|
| (A) Participants Joining and Saturation and Time Determination | Time | Total Time: 100 loops Government Intervention: the 21st loop Saturation: the 40th loop Government Departure: the 90th loop |
| Numnetizens | 250 | |
| Nummedia | 10 | |
| Numleaders | 5 | |
| Maxnetizens | 10,000 | |
| Maxmedia | 400 | |
| Maxleaders | 200 | |
| (B) The Non-Government Interaction | V, V′ | V: [0, Vmax], Vmax: 1 Negative Camp: [0, 0.33] Neutral Camp: (0.33, 0.67] Positive Camp: (0.67, 1] |
| Tn | 0.35 | |
| Tm | 0.4 | |
| Tl | 0.4 | |
| fnn (sub) | sub: 0.4 | |
| fnm(inf, int) | inf: 0.7 int: 0.7 a1: 0.4, a2: 0.6 | |
| fnl(infl, att) | infl: 0.8 att: 0.8 b1: 0.5, b2: 0.5 | |
| fmn(AveII, int) | int: 0.7 d1: 0.6, d2: 0.4 | |
| δl2 | 0.002 | |
| Stubbornness | netizens and media: 0.2 opinion leaders: 0.4 | |
| (C) The Government Intervention Interaction | Tg | 0.4 |
| fng(app, eff, Tg) | app: 0.6 eff: 0.5 Tg: 0.4 c1: 0.4, c2: 0.3, c3: 0.3 | |
| δl1 | 0.01 | |
| l | l1: 0.7, l2: 0.3 | |
| (D) Continued Attention Determination and Transition to the Next Loop | Exit rate, Exploration activity | Exit rate: 0.1 Exploration activity: 1, 2, 3, 4, 5 |
Disclaimer/Publisher’s Note: The statements, opinions and data contained in all publications are solely those of the individual author(s) and contributor(s) and not of MDPI and/or the editor(s). MDPI and/or the editor(s) disclaim responsibility for any injury to people or property resulting from any ideas, methods, instructions or products referred to in the content. |
© 2025 by the authors. Licensee MDPI, Basel, Switzerland. This article is an open access article distributed under the terms and conditions of the Creative Commons Attribution (CC BY) license (https://creativecommons.org/licenses/by/4.0/).
Share and Cite
Wu, Y.; Zhang, F.; Chan, A.P.C.; Li, D. Sentiment Evolution of Online Public Opinion of Emergency Situations in Railway Stations: A Case Study of Wuhan Railway Stations. Sustainability 2025, 17, 613. https://doi.org/10.3390/su17020613
Wu Y, Zhang F, Chan APC, Li D. Sentiment Evolution of Online Public Opinion of Emergency Situations in Railway Stations: A Case Study of Wuhan Railway Stations. Sustainability. 2025; 17(2):613. https://doi.org/10.3390/su17020613
Chicago/Turabian StyleWu, Yifan, Fan Zhang, Albert P. C. Chan, and Dezhi Li. 2025. "Sentiment Evolution of Online Public Opinion of Emergency Situations in Railway Stations: A Case Study of Wuhan Railway Stations" Sustainability 17, no. 2: 613. https://doi.org/10.3390/su17020613
APA StyleWu, Y., Zhang, F., Chan, A. P. C., & Li, D. (2025). Sentiment Evolution of Online Public Opinion of Emergency Situations in Railway Stations: A Case Study of Wuhan Railway Stations. Sustainability, 17(2), 613. https://doi.org/10.3390/su17020613

