You are currently viewing a new version of our website. To view the old version click .
Sustainability
  • Article
  • Open Access

18 September 2025

Evaluating the Environmental Impacts and Social Risks of Limestone Calcined Clay Cement (LC3) Mortars

,
,
,
and
1
Institute of Sustainability in Civil Engineering, RWTH Aachen University, 52074 Aachen, Germany
2
Institute of Construction Materials, Technische Universität Dresden, 01187 Dresden, Germany
*
Author to whom correspondence should be addressed.
This article belongs to the Special Issue Decarbonization of Cement and Concrete: Towards Sustainable Construction Practices

Abstract

Cement production significantly contributes to global CO2 emissions. Limestone Calcined Clay Cement (LC3)—a mixture of limestone, calcined clay, cement clinker, and gypsum—offers a promising alternative by significantly reducing clinker contents without compromising mechanical performance. This study assesses the environmental and social hotspots of various LC3 mortars produced in Germany, a context not yet explored in previous research. While prior studies have mostly focused on LC3 in concrete applications and in low- to middle-income countries, this is the first to evaluate LC3-based mortar in a high-income, highly industrialized context using both Life Cycle Assessment (LCA) and Social Risk Assessment (SRA) to determine the main environmental and social drivers of this material. The LCA revealed that LC3 mixtures achieve substantial reductions in key impact categories compared to conventional Ordinary Portland Cement (OPC) mixes, including Climate Change (up to 42.6% reduction) and Particulate Matter (up to 15.8% reduction). The SRA highlights significant social risks related to corruption, fair competition, and workers’ rights, including fair wages, discrimination, and safe working conditions. This study underscores LC3 as a promising sustainable solution in cement applications while emphasizing the importance of region-specific assessments to address unique environmental and social considerations.

1. Introduction

Portland cement contributes significantly to global environmental challenges, particularly climate change. Roughly 7% of global CO2 emissions originate from cement production, primarily due to the clinkering process [1]. As cement is an indispensable building material for the construction industry, various efforts are underway to reduce the CO2 emissions of this material by changing its formulation [2].
Research on alternatives with a potentially improved environmental performance includes a broad range of binder systems and technologies, including waste valorization approaches such as fly ash- and slag-based geopolymers [3,4], and emerging technologies like three-dimensional concrete printing [5]. In this landscape, Limestone Calcined Clay Cement (LC3) emerges as a viable solution, combining two abundantly available supplementary cementitious materials (SCM), limestone and calcined clay, with cement clinker and gypsum [6]. Replacing part of the cement clinker with limestone and calcined clay can lower CO2 emissions and energy use in comparison to Ordinary Portland Cement (OPC) while preserving structural integrity and functionality [7].
In contrast to OPC, which is composed of over 90% Portland clinker phases, LC3 could replace 50% or more of these phases with the aforementioned SCMs [8]. The calcination of clays, primarily kaolinitic, occurs at a temperature that is half of that used for OPC production [9]. Furthermore, this process does not emit any inherent chemically bound CO2, which is the primary emitter during the clinkering process for OPC production.
Thermally activated kaolinitic clays, otherwise known as calcined clays, comprise metakaolin, an aluminosilicate phase characterized by high pozzolanic reactivity [10]. When combined with natural limestone, gypsum, and a portion of OPC, these clays are capable of achieving performance levels similar to those of a conventional OPC system [11]. In particular, clays with as little as 40% kaolinite in the raw state and dolomite-rich limestone, which is often discarded during clinker production, can be used in LC3 formulations without compromising the mechanical or durability characteristics [12].
Various physical and chemical interactions within this ternary binder system contribute to its mechanical performance. Physically, incorporating calcined clay and limestone facilitates the formation of additional nucleation sites, enhancing the degree of hydration of OPC [13]. Moreover, as these SCMs undergo a chemical reaction subsequent to the primary binder, a substantial volume of space is available for OPC to precipitate its hydrates, thereby exerting dilutive effects [14]. These two phenomena, also known as the filler effect of added SCMs, play a key role in the development of early-age strength in the LC3 blends [15]. Chemically, the hydration of OPC yields portlandite (CH), which enables the pozzolanic traits of metakaolin from calcined clay, forming C-(A)-S-H. Additionally, a synergistic reaction occurs in LC3 blends between alumina from metakaolin and carbonates from limestone with the portlandite from OPC hydration, yielding space-filling carboaluminate (AFm) phases [16,17]. LC3 also forms a greater quantity of ettringite (AFt) phases than OPC due to the presence of excess alumina (from metakaolin) and added sulfates (gypsum) [18]. These physicochemical interactions result in a dense microstructure within LC3 systems.
The most extensively investigated LC3 system is LC3-50. Nevertheless, several studies have explored the potential of exceeding 50% OPC replacement levels. Many of these studies involved the design of fiber-reinforced cement-based materials using LC3 and resulted in the desired mechanical response for the targeted applications [19,20,21,22]. Exceeding 50% OPC replacement seems to be a promising strategy for enhancing the environmental performance of cementitious materials. Consequently, our analysis also considers the LC3-35 and LC3-25 systems, containing 35% and 25% OPC by weight of the binder, respectively.
The environmental impacts of products along their life cycle can be quantified through the implementation of Life Cycle Assessment (LCA) according to ISO 14040 and ISO 14044 [23,24]. LCA enables the evaluation of the environmental impacts of products along their life cycle [25] and has been used in several studies to determine the environmental performance of LC3 in different contexts—cement, mortar, concrete, and components.
Despite the evident global interest in this material, no study has yet addressed the environmental and social performance of LC3 production in Germany. Furthermore, the influence of certain assumptions on the environmental assessment of LC3 remains unexplored, as do the social hotspots in the LC3 supply chain. Studies on LC3-based mortars are particularly underrepresented compared to research on cement and concrete, with previous investigations largely focusing on the incorporation of industrial by-products. Alghamdi et al. [26] investigated LC3-based mortars incorporating recycled waste and ferrochrome slag, but only assessed the impact category of Climate Change. Similarly, Zhou et al. [19] examined LC3 mortars with fly ash cenosphere (FAC). The incorporation of such materials is not within the scope of the present work.
This investigation addresses these gaps by identifying the main environmental and social hotspots of LC3 mortars produced in Germany. Particularly, it identifies the most relevant impact categories, life cycle stages, and processes, and examines how data sources and assumptions affect LCA results. Finally, this study highlights the social hotspots in impact subcategories associated with LC3 production in Germany by conducting a Social Risk Assessment (SRA) based on generic data obtained in the Product Social Impact Life Cycle Assessment (PSILCA) database, offering guidance on critical social considerations and laying the foundation for a more comprehensive Social Life Cycle Assessment (S-LCA).

2. Literature Review

Relevant scientific literature was reviewed to create an overview of existing studies on the sustainability performance of LC3. Relevant studies were identified in databases including Scopus, Web of Science, and Google Scholar. The review targeted studies investigating the environmental, economic, and/or social impacts of LC3 using life-cycle-based methods such as LCA, S-LCA, Life Cycle Costing (LCC), or Life Cycle Sustainability Assessment (LCSA). The overview of the selected studies is found in Table 1.
Table 1. Reviewed studies.
At the level of cement, comparisons between LC3 and OPC have demonstrated significant reductions in emissions and energy demand [28,29]. Similarly, Arruda Junior et al. [27] and Malacarne et al. [12] demonstrated the environmental performance of LC3 in Brazil, considering kaolinitic residues and other clay-based materials.
For mortars, Alghamdi et al. [26] determined that LC3-based mixtures with natural and recycled aggregates had Climate Change values 38% to 45% lower than OPC-based mixes. Similar results were reported in other assessments. Fiber-reinforced composites based on LC3 showed reductions across eight out of twelve impact categories compared to OPC-based counterparts [19]. Despite clay calcination being energy-intensive, the study demonstrates that energy demand remains approximately 40% lower than that of clinkering, making LC3 a more environmentally friendly option.
Several LCA studies have evaluated LC3 in concrete mixes. Notably, 3D printed LC3 concrete displayed a 36–46% reduction in Climate Change impacts compared to the OPC counterpart [32]. However, Ozone Depletion, Ionizing Radiation, Eutrophication (freshwater), Land Use, and Energy Demand presented increases ranging between 16% and 300% [32]. Guo et al. [34] reported similar trends, finding that LC3 mixtures using recycled aggregates reduced Climate Change impacts by up to 42% and energy consumption by 31% compared to OPC. Moreover, Pillai et al. [35] reported that LC3-based mixes showed 16–30% lower overall Climate Change impacts than those based on OPC and fly ash.
Finally, the use of LC3 has also been studied at the component level. The LCA of one-way steel-reinforced concrete slabs demonstrated that the use of LC3 led to reductions of up to 25% in Climate Change impacts [36]. Huang et al. [38] studied LC3 concrete beams and found reductions of 30–70% in several impact categories compared to OPC-based components. However, increases ranging from 50% to 300% in Ozone Depletion, Ecotoxicity, and Eutrophication impacts were observed. Furthermore, Cancio Díaz et al. [39] assessed two buildings where LC3 substituted traditional cement, resulting in 30% lower CO2 emissions.
Further studies explored the holistic sustainability of LC3. Huang et al. [37] found that LC3 mixes containing recycled concrete aggregate reduced Climate Change impacts by up to 42% and costs by 26%. Similarly, Kanagaraj et al. [33] estimated a 46% decrease in Climate Change impacts and 9% reduction in production costs. In an LCSA conducted in Cuba, Sánchez Berriel et al. [31] found that LC3 outperformed OPC in both the environmental and economic dimensions, with reductions of up to 38% and 46%, respectively. The social dimension was evaluated through selected indicators, which mostly showed a moderate or significant potential for improvement.
While the aforementioned studies have demonstrated environmental advantages of LC3 compared to OPC in various contexts, including Brazil, India, and Cuba, most assessments focus on cement and concrete mixes rather than mortar, and few reflect the conditions of high-income, industrialized settings like Germany. To date, no study has performed an LCA of LC3-based mortar within the German context, nor has any combined this with an SRA to identify social risks along the supply chain. This is a critical gap, given the increasing relevance of social sustainability in public procurement and EU-level policy. By combining environmental and social assessments tailored to a German production scenario, this study provides a novel, location-specific perspective on the broader sustainability implications of adopting LC3 as an alternative to OPC in mortars. Therefore, this study not only extends the material-specific literature to new geographies and product types but also contributes a more holistic sustainability analysis that integrates environmental and social considerations.

3. Materials and Methods

3.1. Scenarios

All raw materials of the OPC and LC3 mortar mix designs were locally sourced and commercially available. This study examines three LC3 formulations–LC3-50, LC3-35, and LC3-25–with 50%, 35%, and 25% OPC relative to the binder content, based on a previous study by Ahmed et al. [14] and transformed into fine-grained mortars in the present investigation. For detailed physical, chemical, and mineralogical characterizations of the binder constituents, readers are referred to the aforementioned study by Ahmed et al. [14].
The selected primary binder was a high-strength, rapid-hardening, sulfate-resistant OPC (CEM I 52.5 R-SR3/NA). The clay, produced via industrial calcination, is of low kaolinite content, with up to 25 wt.% kaolinite. Saxodol 90 LE, a white marble-derived limestone powder with a carbonate content of 98 wt.%, was used. High-purity, precipitated gypsum was used to ensure proper sulfation in the LC3 mixes, while fine quartz (particle size range of 60–200 µm) was incorporated as a fine inert aggregate. To enhance the workability, a viscosity-modifying agent (VMA, Unterwasser-Compound 100, Sika®, Stuttgart, Germany) and a polycarboxylate (PCE)-based superplasticizer (MasterGlenium ACE 460, Master Builders Solutions, Mannheim, Germany) were incorporated. The water-to-binder ratio was 0.4 across all compositions, while the calcined clay-to-limestone ratio was 2:1. Gypsum was added in 3 wt.% binder in all LC3 mixes. The detailed mix compositions are depicted in Table 2.
Table 2. Composition of reference and LC3 mixtures.

3.2. Life Cycle Assessment

The environmental performance of the OPC and LC3 mixtures was assessed with the LCA method according to the standards ISO 14040 and ISO 14044 [23,24]. The implementation of the LCA phases is described below.

3.2.1. Goal and Scope

This assessment identifies the main environmental hotspots of LC3 in Germany. Specifically, the most influential life cycle stages and processes were identified, and possible environmental impact reductions of LC3 compared to OPC were investigated.
Four mixtures were studied–one OPC-based reference mixture and three LC3 mixes with reducing clinker factors. The corresponding 28-day strengths of the mixtures are 69 MPa, 52 MPA, 34 MPa, and 25 MPa for OPC, LC3-50, LC3-35, and LC3-25 mortars, respectively. Notably, even the lowest strength values fall within the 25–35 MPa range typically specified for structural applications in many developed countries [40]. Given the broad range of applications of the studied material (see below), the selected functional unit is 1 L of mortar. The method Environmental Footprint, version 3.0 (EF 3.0) was chosen for the impact assessment. The software ©GaBi ts 10.6.2.9, and the databases ©GaBi Professional 2022.2 and Ecoinvent 3.8 were utilized.
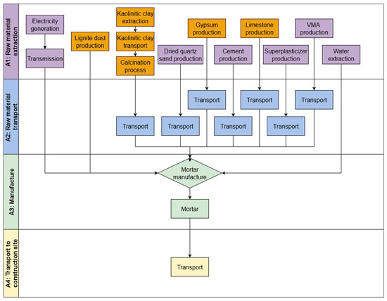
The system boundaries, presented in Figure 1, were defined according to EN 15804 [41]. The processes in orange and their respective transport are specific to the LC3 mixes. The extraction of raw materials (Module A1) includes the extraction, pre-processing, and production of each raw material, as well as electricity generation and transmission. Module A2 covers the transport of the raw materials to the production site, while Module A3 comprises the energy use during the mixing of the materials. Module A4 represents the transport of the finished mortar mix to the construction site via road transport. The use and end-of-life stages were excluded from the system boundaries due to the wide variability of mortar applications—such as masonry work, plastering, rendering, tile adhesives, concrete repair, joint filling, and grouting—where OPC consumption is typically higher than in conventional concrete and reinforced concrete [42]. Covering all potential uses of mortars would require application-specific assessments, which fall beyond the scope of this study.
Figure 1. System boundaries.
Beyond their direct applications, LC3 mortars also serve as the basis for fine-grained matrix design in fiber-reinforced composites, including strain-hardening cementitious composites (SHCC) and textile-reinforced composites (TRC) [43]. Another promising avenue is fine-grained 3D-printed concrete, which inherently reduces material use and can potentially lower the material’s carbon footprint [44,45,46]. Nevertheless, and as previously mentioned, a comprehensive evaluation of all potential mortar applications would require application-specific LCAs, which fall beyond the scope of this study.
Given the extensive secondary data used and the variety of datasets available for some materials, the influence of dataset selection on the results was explored through sensitivity analyses.

3.2.2. Life Cycle Inventory

The bill of quantities was based on primary data stemming from the Institute of Construction Materials of the Technische Universität Dresden, while the rest of the data was secondary. German datasets were prioritized, and when unavailable, regional data were preferred. Otherwise, global datasets were used.
For most materials, no specific LCA datasets were available. Therefore, generic datasets were used in the model. The selected datasets for the baseline scenario are presented in Table S1 (Supplementary Materials). When multiple datasets were available, the most conservative option in terms of Climate Change was chosen.
For cement production, a dataset was chosen covering CEM I 52.5 production, including raw material extraction, clinker production, and cement grinding. The dataset depicts the situation in Germany, and uses country-specific data for the background system. The dataset for quartz sand covered elutriation and sieving, and included drying. Moreover, the superplasticizer was modeled with a dataset representing a sectoral Environmental Product Declaration (EPD) according to EN 15804 of the German association Deutsche Bauchemie (DBC). The dataset uses the product with the highest environmental impacts as a representative product and covers raw material extraction, transport, and manufacture (including packaging materials).
Limestone was modeled with a dataset depicting limestone flour (20 μm grain size), covering open pit mining, blasting, conveying, sizing, and crushing. Gypsum was modeled with a dataset representing its recovery as a by-product from coal power plants, including transport by train, drying, purifying, and heating to obtain the final product.
For the VMA, no generic datasets were available, and a proxy was selected. The main component of the VMA is listed as cellulose ether, a water-soluble polymer derived from cellulose, but no further composition details are provided by the manufacturer [47]. Literature on similar commercial products indicates that cellulose ethers such as methylcellulose (MC) and hydroxypropylmethylcellulose (HPMC) are commonly used as VMA [48]. Among these, MC is often used in the construction sector to improve material properties [49] and was used as a proxy, as it reflects the chemistry of cellulose-ether-based commercial products used in similar applications.
Ecoinvent provides a dataset for calcined clay production [50], based on Brazilian data, which may not reflect the German context. The dataset references petroleum coke, which is not the most common energy source in Germany. Furthermore, no information related to the type of clay used as input in the process is provided. The chosen dataset is mainly based on primary data for the German context and covers clay mining, wet processing, as well as grinding and drying of the material. In this regard, the process was adjusted to reflect German conditions. In particular, the German electricity mix was used, and lignite dust was assumed to be the thermal energy source for the calcination process due to its wide use in the German sector of stones and soils [51]. The resulting CO2 emissions of the process were adjusted using the emission factors from the German Ministry of Environment [52]. The input and output parameters and datasets used to model 1 kg of calcined clay are presented in Table 3.
Table 3. Calcined clay modeling. Adapted from Ecoinvent [50].
Considering that the mixes were produced under laboratory conditions with no industrial production site, and to avoid bias from site-specific transport distances, a conservative hypothetical transport distance of 500 km was assumed for all raw materials (Module A2). Furthermore, no site-specific construction site is defined, the delivery of the mortar to the construction site (Module A4) is set as 100 km based on conservative assumptions from experts. The mixing process, based on the Hobart HSM-20 machine [53] and the mixing procedure described in Ngo et al. [54], resulted in an energy consumption of 0.23 kWh/m3, modeled with the German electricity mix.

3.2.3. Life Cycle Impact Assessment

All EF 3.0 impact categories were reported. The characterized values for each category were presented, while the normalization (per person equivalent) and weighting factors of EF 3.0 were used to identify the most relevant impact categories.

3.2.4. Interpretation

The environmental hotspots of the mixtures were identified for life cycle stages and processes. Furthermore, the most relevant impact categories were identified and are emphasized in the discussion.
Several sensitivity analyses evaluated the influence of assessment choices and established a performance range for the mixes. Alternative scenarios were explored for clay and cement production, as well as the energy source for clay calcination.
For clay production, two scenarios were explored. The first, a best-case scenario for Climate Change, used a European dataset from the ©GaBi Professional database. This dataset is based on several production sites across Europe, with electricity and upstream processes reflecting European averages. It covers both wet and dry extraction routes, as well as drying (mechanical and thermal), extrusion, and milling. The second, represents the worst-case scenario in terms of Acidification, Ecotoxicity, Eutrophication, Human Toxicity, and other impact categories. In this case, an Ecoinvent dataset is used based on a single European producer and covers wet processing, including mining, mineral separation, beneficiation, storage, and transport.
Similarly, two alternative scenarios were assessed for cement production. The first represents the best-case scenario for Climate Change, using an Ecoinvent dataset covering the representative production mix of CEM I 42.5 and CEM I 52.5 in Switzerland (as a proxy for Germany). This dataset begins with the clinker in the silo and includes electricity consumption for grinding and thermal energy for drying. The second alternative dataset is product-specific and depicts production in Germany [55]. It covers the extraction and processing of raw materials (limestone, clay, marl), clinker production in a rotary kiln at 1450 °C, and grinding of clinker into cement with the addition of a sulfate carrier. The dataset was developed in accordance with the German Product Category Rules for cement [56].
Furthermore, an energy demand value for the mixing process was adopted from literature to better reflect typical industrial conditions. Additionally, the sensitivity of the energy source for calcination was tested by exploring scenarios where natural gas and electricity from renewable energy (via electric kiln) were explored. Finally, the influence of transport distance for the most impactful materials was studied. An overview of the scenarios is presented in Table S2 (Supplementary Materials).

3.3. Social Risk Assessment

S-LCA is a method that assesses the potential negative and positive social impacts of a product system throughout its life cycle [57]. While adopting a stakeholder perspective, S-LCA follows a structure similar to LCA with goal and scope definition, social life cycle inventory analysis (S-LCI), impact assessment, and interpretation [58]. The method is standardized by ISO 14075 [57]. The impact assessment phase, according to ISO 14075, has two alternatives: Social Life Cycle Impact Assessment (S-LCIA) and Social Life Cycle Performance Assessment (S-LCPA). The S-LCIA, based on impact pathways, faces challenges due to the limited availability of characterization methods [59]. Alternatively, in the S-LCPA, the outcomes of the S-LCI are transformed into a score using predefined reference scales [57]. Furthermore, S-LCA is highly context-dependent and requires extensive primary data to accurately compute results that capture the impacts of products on humans.
Given the lack of impact pathways and the necessity of primary data in S-LCPA, an SRA can help identify potential social risks using secondary data [58]. The results highlight social issues that appear to be the most known at the current state of the art. However, SRA is not product-specific, but focuses on economic sectors associated with the product. Secondary databases such as Social Hotspot Database (SHDB) [60] and PSILCA [61] can be used to conduct an SRA. The databases differ in how the information is structured, which indicators are used, and how the social risk is calculated.

SRA Procedure

An SRA for LC3 production in Germany was performed for the system boundaries shown in Figure 1 to identify key social risks associated with the relevant economic sectors. The aim is not to compare social risks related to OPC- and LC3-based mortar mixtures, as such a comparison is not feasible with secondary data.
The SRA used the PSILCA database, which visualizes social risks for selected sectors in a particular country using a color scale, where each color represents risks going from very low to very high. The economic sectors are classified according to the Eora database [62]. Therefore, LC3 production processes are allocated to the Eora harmonized sectors.
LC3 production is divided into several processes similar to conventional cement production, which include: (1) preparation of raw materials, (2) chemical conversion, and (3) grinding [63]. Clay is also fired for the manufacturing of LC3.
The preparation of raw materials includes quarrying, homogenization, and grinding of limestone and clay. The processed raw materials are delivered to the cement plant, where the chemical conversion occurs. Limestone and clay are calcined at their respective temperatures. Then, in the grinding process, the burning products of limestone (clinker) and clay (calcined clay), are ground along with low-quality unburned limestone and mixed with gypsum to produce LC3. In 2022, coal, including lignite and hard coal, accounted for the largest fuel source in Germany [64]. Furthermore, electricity is required during the various production processes [65]. Accordingly, lignite, hard coal, and electricity supply are also considered in the SRA.
Based on these processes, the raw material extraction and processing are assigned to the sector “Quarrying of Stone & Soil”, while material transport is modeled as the “Road and Pipeline Transport” sector. The burning, grinding, and mixing fall under the “Manufacture of Non-Metallic Mineral Products” sector. The electricity is modeled with the “Electricity & District Heat” sector, while the fuel is modeled by the “Mining of Coal & Lignite” sector. A graphical representation can be found in Figure 2.
Figure 2. Sector allocation for SRA.
After identifying the relevant sectors, the social risks can be computed. For this assessment, relevant risks are those considered “high” and “very high”.

4. Results

4.1. LCA

The characterized LCA results for all life cycle stages corresponding to the OPC and the LC3 mixtures for the baseline scenario are presented in Table 4.
Table 4. LCA results for baseline scenario.
The results show significant improvement in most environmental impacts due to the decreased clinker content, with reductions ranging from 0.02% for Ozone Depletion to 44.0% for Human Toxicity (non-cancer), as shown in Table S3 (Supplementary Materials). However, Resource Use (fossils) exhibits an increase for the LC3 mixtures.
Table 5 presents the results normalized by the 28-day compressive strength of the mixtures.
Table 5. Normalized results by compressive strength at 28 days.
Although the characterized results show a clear advantage of the LC3-based mixes in comparison to OPC, the normalized results (per MPa) show that this advantage disappears at lower clinker contents. Only LC3-50 presents slightly better results in some impact categories. Climate Change and Acidification present reductions of around 6%, Human Toxicity (non-cancer) is reduced 7%, while Photochemical Ozone Formation decreases 4%. For the rest of the impact categories, there is a clear worsening of impacts per MPa at lower clinker levels, with increases of up to 264% (Resource Use (fossils)).
The normalized and weighted results (using the normalization and weighting factors of the EF3.0) are presented in Table S4 (Supplementary Materials). Based on this, the most relevant impact categories can be determined, i.e., the categories accounting for at least 80% of the overall environmental impact. The most relevant impact categories for all mixtures are Climate Change, Particulate Matter, and Resource Use (fossils), with a total contribution of 86.4%. The contribution of each life cycle stage to these categories is presented in Figure 3, with Module A1 being the greatest, followed by Module A2. The contributions of Modules A3 and A4 are minimal.
Figure 3. Contribution of life cycle stages to the most relevant life cycle stages.
A contribution analysis of the most relevant impact categories is shown in Figure 4. The most influential process in the OPC mixture is cement production, contributing 92.0% to Climate Change, 88.5% to Particulate Matter, and 69.5% to Resource Use (fossils). However, other processes, like VMA production, are key drivers in categories such as Eutrophication (freshwater) (91.0%), Ozone Depletion (99.6%), and Resource Use (minerals and metals) (79.7%). VMA, along with diesel (for transport) and cement production, is also a hotspot for Land Use. Furthermore, sand and VMA production are also major contributors to Water Use.
Figure 4. Contribution analysis for the most relevant impact categories.
While cement production remains a key factor, clay calcination emerges as a significant hotspot in LC3 mixes. Calcined clay production contributes between 25.3% (LC3-50) and 47% (LC3-25) to Climate Change. Similar trends are observed in Particulate Matter and Resource Use (fossils), with contributions ranging from 30.9% to 49.1% and 45.1% to 62.8%, respectively. Additionally, sand, VMA, and diesel production play significant roles in other impact categories.

Sensitivity Analysis

Two alternative datasets were explored for clay production: One representing the best-case scenario for Climate Change, and the other the worst-case scenario for several other impact categories. The results were compared to the baseline scenario, as shown in Figure 5 and Figure 6.
Figure 5. Relative changes in LCA impact categories for the LC3 mixtures when substituting the baseline clay production dataset with the best-case scenario dataset.
Figure 6. Relative changes in LCA impact categories for the LC3 mixtures when substituting the baseline clay production dataset with the worst-case scenario dataset.
The best-case dataset leads to reductions in most impact categories compared to OPC, except for Ecotoxicity (freshwater), Eutrophication (freshwater), Ionizing Radiation, Ozone Depletion, and Water Use. In the case of the worst-case dataset, most impact categories present increases, except for Climate Change, Particulate Matter, and Resource Use (fossils)–the most relevant in the baseline scenario.
Similarly, two further datasets were explored for cement production: one generic with the most favorable Climate Change value, and the other specific to the product used in the mixtures. The relative differences compared to the baseline are presented in Figure 7 and Figure 8. Toxicity-related categories and Land Use are unreported, as they are not part of the specific dataset.
Figure 7. Relative changes in LCA impact categories for the LC3 mixtures when substituting the standard cement production dataset with the best-case scenario dataset.
Figure 8. Relative changes in LCA impact categories for the LC3 mixtures when substituting the standard cement production dataset with the context-specific scenario dataset.
In the best-case scenario, reductions are observed only in Climate Change, Human Toxicity (non-cancer), Land Use, and Particulate Matter, while other categories increase by 1% to 1592%. In contrast, the context-specific scenario shows more moderate changes.
Two additional scenarios were examined, considering alternative energy sources for clay calcination: natural gas and electricity from renewable sources. The relative results are shown in Figure 9. In the natural gas scenario, only the impact category of Climate Change presented reductions (up to 7%), while other categories, such as Human Toxicity (non-cancer) and Resource Use (fossils) increased by up to 67% and 112%, respectively. For the renewable electricity scenario (via electric kiln), Climate Change, Ionizing Radiation, and Resource Use (fossils) were reduced by up to 17%, 8%, and 10%, respectively. However, several impact categories increased substantially, such as Human Toxicity (cancer) (up to 56%) and Land Use (up to 146%).
Figure 9. Relative change in LCA results when using natural gas in the clay calcination process.
The sensitivity of the outcomes to the energy demand for the mixing process was analyzed (Figure 10). Using a literature value representative of industrial conditions, the results show increased impacts. However, the contribution of Module A3 to the overall results remains minimal.
Figure 10. Contribution of Module A3 to the total LCA results with an energy consumption of 9.2 kWh/m3 (based on [65]).
Module A3 has the highest contribution to the results for LC3-25, except for Resource Use (fossils), where the OPC substitution with calcined clay led to an increased contribution from Module A1 and a smaller contribution from Module A3. Despite this, LC3-25 has the lowest overall impacts. Nevertheless, in most cases, the influence of Module A1 increases as OPC content also increases. Thus, the share of Module A3 is the highest in the LC3-25 mix.
A sensitivity analysis was conducted on cement and calcined clay transport distance, assuming the longest distance that can be driven in Germany (Figure S1, Supplementary Materials). Despite the increased influence of Module A2, it is still not an environmental hotspot.

4.2. SRA

The SRA results are presented in Table 6, focusing on the most relevant risks. The main social sub-categories associated with LC3 production are corruption and fair competition, freedom of association, fair salary, discrimination, health and safety, access to material resources, safe and healthy living conditions, migration, and contribution to economic development.
Table 6. SRA results for LC3 production in Germany.

5. Discussion

5.1. LCA

In the present study, the LCA results for OPC- and LC3-based mixtures were presented. The characterized results indicate lower environmental impacts for LC3 mixtures compared to OPC, with LC3-25 exhibiting the greatest reductions (up to 44%) across most categories (except for Resource Use (fossils)), due to its low cement content. The results were also normalized and weighted using factors of the EF 3.0 method. It should be emphasized that normalization and weighting were applied solely to identify the most relevant impact categories–namely, Climate Change, Particulate Matter, and Resource Use (fossils)–and do not constitute the sole basis for the conclusions of this study. The contribution and sensitivity analyses, as well as their interpretation, are based on the unweighted results.
Significant reductions are observed in Human Toxicity (non-cancer), Acidification, Climate Change, and Photochemical Ozone Formation across all LC3 mixtures, with Climate Change impacts decreasing by 28.9% (LC3-50), 37.1% (LC3-35), and 42.6% (LC3-25). However, Resource Use (fossils) increases by 20.3% (LC3-50) to 29.8% (LC3-25), which is linked to the higher proportion of calcined low-grade kaolinitic clay in the mixture. In particular, the increase in this impact category is driven by clay extraction and the thermal energy required for clay calcination, modeled using lignite as fuel. This increase represents a trade-off with the reductions in clinker-related impacts in the other impact categories. Notably, higher clinker substitution amplifies this trade-off: while LC3-25 achieves the largest reduction in the rest of categories, it also leads to a significant increase in fossil resource consumption. This increase could be mitigated through the replacement of lignite with alternative, non-fossil energy sources, such as biomass or green hydrogen [66]. Furthermore, the integration of waste heat recovery systems could lead to a reduced use of fossil fuels.
While LC3 mixtures demonstrate improved environmental performance compared to OPC, further improvements may be possible. This case study used commercial products. However, past studies on LC3 considered waste materials, such as low-grade clays and discarded limestone [26,27,30,67], which could affect the environmental profile of LC3 mixtures. This scenario, however, is not addressed in this study.
The results were also normalized by compressive strength (i.e., expressed per MPa). While the characterized results indicated substantial improvements in most impact categories for all LC3 mixes compared to OPC, the normalized results revealed an opposing trend. Specifically, the lower clinker mixes (LC3-35 and LC3-25) displayed higher impacts per MPa. Specifically, the lower compressive strength of LC3-35 and LC3-25 outweighed the environmental benefits of the lower clinker amount under the system boundaries of this study (cradle-to-gate plus transport to the construction site). In contrast, LC3-50 maintained a balance between reduced clinker content and strength, performing comparably or even more favorably than OPC in impact categories such as Climate Change, Acidification, Human Toxicity (non-cancer), and Photochemical Ozone Formation. These results highlight ongoing discussions on the choice of appropriate functional units and the context in which construction materials are compared. On the one hand, the way material performance is defined directly LCA outcomes. On the other hand, robust comparisons can only be achieved within an application context (e.g., the role of a material in a building), consistent with the comparability principles established in EN 15804.
The most relevant impact categories for all mixtures are Climate Change, Particulate Matter, and Resource Use (fossils). For Climate Change, the contribution decreases with reduced cement content, from 66.5% in the OPC mix to 55.0% in LC3-25. In contrast, Particulate Matter and Resource Use (fossils) increase from 7.1% to 8.6% and from 12.3% to 23.0%, respectively, as a result of incorporating calcined clay, limestone, and gypsum.
These findings present an important trade-off: the reduced cement content in LC3 mixtures leads to mostly lower impacts compared to OPC, but the impact of the second most relevant impact category–Resource Use (fossils)–increases due to higher rates of calcined clay and limestone. In this regard, the integration of renewable energy into LC3 production, in particular for calcined clay, could help mitigate this impact.
The most relevant life cycle stage is Module A1, with cement production being the most influential process. In the LC3-mixes, calcined clay production was the second most relevant process. Considering the other impact categories, VMA and diesel production considerably influence the environmental profile of the LC3 mortars. Although the LC3 mixes present an overall lower environmental impact than OPC, the change in composition causes a shift in the environmental loads. In this regard, the environmental performance of LC3 mixtures could be improved by using alternative admixtures and fuels.
Module A2 is the second most influential stage, with impact contributions ranging between 4.33% to 7.15% for Climate Change, 4.17% to 4.70% for Particulate Matter, and 10.96% to 15.03% for Resource Use (fossils). For Climate Change and Particulate Matter, the lowest values correspond to the OPC mixture and the highest to LC3-25. In this instance, the reduction in environmental impacts in Module A1 leads to burden-shifting towards Module A2, thus increasing the relative importance of this life cycle stage. For Resource Use (fossils), the highest value corresponds to OPC, and the lowest to LC3-25 due to increased calcined clay. For Climate Change and Particulate Matter, the main driver is cement transport, while diesel production is the main hotspot for Resource Use (fossils). The results suggest that, as the impacts of Module A1 decrease, greater attention should be paid to transport-related processes since their relevance increases. Effective measures to reduce the impacts of Module A2 include sourcing material from closer suppliers and using high-capacity, low-emission trucks, particularly for cement and calcined clay transport, which are the main contributors to this stage. Finally, the contribution of Module A3 is very low, ranging from 0.01% to 0.02%.
Given the reliance on secondary data, several sensitivity analyses were conducted to explore how dataset choice, energy-related aspects, and transport distance affect the LCA results. First, dataset selection was studied for clay extraction and cement production. Table 7 presents the relative difference between the average values for the LC3 mixtures of the alternative scenarios and the baseline.
Table 7. Relative difference from the baseline scenario for LC3 mixtures. The highest reductions and increases are highlighted in green and red, respectively.
The worst-case scenario for clay generates significant changes in several categories, notably Eutrophication (freshwater), Water Use, and Ozone Depletion, which are now among the most relevant in this scenario. As noted in Section 3.2.4, the dataset for the worst-case scenario represents clay production from a single European producer and, like the baseline, covers wet processing. Despite using the same general production route, several factors could explain the differing results. For example, mining can be performed open-pit (for shallow deposits) or underground (for deeper deposits), while the degritting can be achieved using classifiers, hydrocyclones or screens. Beneficiation may involve flotation, magnetic separation, chemical leaching or sedimentation. Additional post-treatments can be performed depending on the producer. Each of these technological choices can substantially influence energy and water consumption, as well as emissions and waste generation, leading to significantly different results.
In contrast, the best-case scenario reflects European averages and includes both wet and dry extraction technologies. By integrating data from multiple sites with varying efficiencies and reflecting average production practices, lower estimated impacts may be obtained in comparison to a single, higher-impact producer. Moreover, dry extraction generally uses less water and energy than wet extraction, possibly further contributing to the reduced impacts in most categories.
In the best-case scenario for cement, considerable differences are observed, with a slight reduction in Climate Change, but substantial increases in other impact categories, like Eutrophication (freshwater) (despite the fact that the alternative dataset excludes clinker production). Here, the most relevant impact categories also change. The differences may be due to assumed technologies and process efficiencies, such as older grinding and handling technologies, higher energy consumption, and conservative emission factors. These outcomes illustrate an important aspect: reductions in one category can lead to increased contribution to other impacts, highlighting the need to consider trade-offs across multiple impact categories when assessing environmental performance.
Further sensitivity analyses were conducted regarding energy-related parameters for clay calcination and LC3 mixing. Clay calcination was modeled with lignite as a fuel. Another common fuel used in this context is natural gas, which was chosen for the sensitivity analysis. Results show moderate improvements in Climate Change, but significant increases for the rest of the categories, reinforcing the importance of assessing all environmental impacts.
An additional scenario was modeled in which calcination occurs in an electric kiln powered by electricity from renewable sources. Studies from the cement industry suggest that the electrification of the clay calcination process using green electricity could reduce CO2 emissions by up to 50% [68]. In line with this, the results of the sensitivity analysis revealed improvements in the impact categories Climate Change, Ionizing Radiation, and Resource Use (fossils). However, several other impact categories showed increases, most notably Land Use. The chosen electricity mix combines energy from wind, photovoltaic, biogas, hydro, biomass, waste, and geothermal sources. This combination helps explain the observed trade-offs. For instance, the high share of wind energy (52%) contributes to Land Use impacts due to spatial requirements, while the production of wind turbines and photovoltaic panels requires considerable amounts of metals, driving the increase in Resource Use (minerals and metals). Moreover, the manufacturing of these technologies involves the use of substances that lead to higher results in the Human Toxicity categories. These findings show that the use of renewable electricity, although beneficial for Climate Change due to lower CO2 emissions, does not automatically translate into lower impacts across all categories in the context of LC3 production. Instead, the environmental performance strongly depends on the specific composition of the energy mix, which must be assessed on a case-by-case basis.
The LC3 mixing process was modeled based on laboratory conditions, which may differ from industrial-scale production. Therefore, a sensitivity analysis was conducted using a value almost 40 times higher than the baseline (representing industrial values). This increase led to a maximum increase of 2.5% in the environmental impacts. This outcome suggests that the results are robust and that the lab-scale assumptions regarding energy consumption do not significantly bias the conclusions. However, it should be noted that lab-scale mix proportions may differ from those used in industrial practice, introducing some uncertainty in the results.
A final sensitivity analysis was conducted with the transport distance of cement and calcined clay, where the maximum transport distance in Germany was assessed (100% higher than in the baseline scenario). This change led to increases ranging from 3.5% and 4.3% for Climate Change, 2.8% and 3.4% for Particulate Matter, and 6.6% and 12.2% for Resource Use (fossils). Furthermore, the proportion of impacts of Module A2 increased by 1.8% in Climate Change, 1.4% in Particulate Matter, and 3.7% in Resource Use (fossils), demonstrating the limited sensitivity of the LCA results to changes in transport distance.
Table S5 (Supplementary Materials) summarizes the average relative differences in LCA results between the baseline and alternative scenarios. Overall, using the Ecoinvent dataset to model cement production, which represents the best-case scenario for Climate Change, results in the largest increases across most impact categories. However, this trend does not hold in one of the most relevant categories, Particulate Matter, which presents a reduction of around 28.5%. Furthermore, Resource Use (fossils) presents a less pronounced increase of 2.3%.
The results of similar studies were compared to the obtained LCA values. Two studies on LC3-based mortar mixtures were found. However, while both present cradle-to-gate results, the LCAs excluded transport processes. Furthermore, Alghamdi et al. [26] used natural siliceous sand and recycled aggregates and did not consider any admixtures, while the mixtures by Zhou et al. [19] included high-range water-reducing admixtures, FAC, and polyethylene fibers. Additionally, the mixtures showed different compressive strengths at 28 days. Nevertheless, the results for Climate Change normalized for compressive strength are still compared to the outcomes of this study, as shown in Table 8.
Table 8. Climate Change results for LC3 mixtures from literature and the current study.
The results of the current study are in the same order of magnitude as in Zhou et al. [19], whereas Alghamdi et al. [26] reported considerably lower values. These differences can be attributed to several factors, including the mix designs. This study used low kaolinite clays, yielding lower compressive strength. In turn, Alghamdi et al. [26] used recycled material in one of their mixtures, while Zhou et al. [19] used different admixtures than those used in this study. Additionally, variations in energy consumption and fuel types due to the different geographical contexts (i.e., Egypt, China, and Germany) may also contribute to the disparities. Nevertheless, the main hotspots were similar across the studies–OPC and calcined clay production. Comparisons across other impact categories were not feasible due to the use of different impact assessment methods.

5.2. SRA

The SRA results indicate that all sectors present similar levels of risk, with 9 to 11 indicators identified as “high” and “very high risk”. It is important to highlight that these risks are based on sector- and country-specific data, which may not entirely represent the reality of a particular supply chain. As outlined in Section SRA Procedure, the objective of this SRA was not to compare the OPC and LC3 supply chains. However, the results serve as guidance for more detailed assessments (e.g., an S-LCA), and can support improving the social performance of LC3 by addressing the identified social hotspots.
Several social issues were found to be of common risk for all sectors: living wage, non-fatal accidents, biomass consumption, industrial water depletion, international migrant stock, and public expenditure on education.
Fair salary was depicted as “very high risk” in the worker stakeholder category. PSILCA measures fair salary by comparing the sector’s average wage to the country’s living wage. The results point to the salary in these sectors being possibly not sufficient to cover the living costs of the workers, which could negatively affect their quality of life and that of their families.
Another common issue related to workers is health and safety, particularly the non-fatal accident rate, depicted as “high risk” across all sectors. Recent data from the German Social Accident Insurance shows that industries involved in the manufacture of glass and glassware, ceramics, processing of stone and soil (NACE code C, which includes manufacturing of clay, limestone, sand, cement, and mixing of mortars), as well as to transport and storage (NACE code H, which includes road transport) show non-fatal accident shares of 1.3% and 10.3%, respectively [69]. A comparison to other sectors suggests that the accident rate in raw material extraction and manufacture is relatively low, while that of transport is one of the highest [69]. This indicates that material transport may be a major social hotspot for non-fatal accidents.
Other identified social issues—biomass consumption, industrial water depletion, and migrant stock, and public expenditure on education—are determined at the country level in PSILCA and are not necessarily directly associated with the specific social risks of LC3 production. However, the LCA in this study revealed that sand extraction and cement production significantly contribute to water depletion. Regarding migrant stock, migrants are an essential part of the construction sector, including raw material extraction and production. This group is usually socially and economically vulnerable due to suboptimal working conditions, disproportionate representation, and immigration laws making migrants highly dependent on their employer [70].
In the LCSA by Sánchez Berriel et al. [31], the social impacts of LC3 production are assessed by evaluating potential changes in selected indicators. Some sub-categories in their study overlap with those identified here, namely health and safety for workers, access to material resources and safe and healthy living conditions (local community), and contribution to economic development (society). However, the indicators used to evaluate these aspects differ. For instance, health and safety addresses the incidence of diseases attributable to cement production, while the corresponding indicator in the SRA was not considered relevant for any of the economic sectors addressed, and the hotspot pointed to accident rates instead. Similarly, access to material resources is assessed by the number of infrastructure projects benefitting the community, while this indicator is not considered in PSILCA. These differences highlight the particularity of different geographical contexts when addressing social impacts and hotspots.
Regarding the possible adoption of LC3 production in Germany, the SRA revealed several topics that could affect the dissemination and establishment of the material. Specifically, fair salary and work accidents may be critical for the social performance of LC3.
As previously noted, it should be emphasized that this SRA relied on secondary data from the PSILCA database. Consequently, the conclusions on social risks were derived from sector- and country-level data rather than product- and location-specific information due to the absence of industrial LC3 production in Germany. This type of data limits the granularity and specificity of the outcomes, which is a common constraint in SRAs and social assessments based on secondary sources.
Table 9 contrasts the main processes in LC3-based mortar production with Eora sectors (the country basis and sector-level data in PSILCA), highlighting processes that may require more granular data in future site- or supplier-specific SRAs or S-LCAs. These are steps where the standard sector-level data may mask variations that could meaningfully affect social risk and impact outcomes, such as extraction methods, calcination technology, or transport modes.
Table 9. LC3 processes, corresponding Eora sectors, and aspects requiring primary data or higher data resolution.
It is emphasized that certain LC3 processes may be oversimplified in sector-level data, which may not sufficiently reflect reality. For example, differences in clay extraction methods or calcination technology may lead to variations in labor conditions and exposure to hazards, or impacts on the local community that are not captured by coarser data. Similarly, transport and electricity sourcing could influence outcomes if supplier practices differ from the averages represented in the implemented database.
Future LC3 studies addressing social sustainability, such as S-LCA, should incorporate primary data to more accurately capture potential social impacts on the relevant stakeholder categories. Primary data would allow for validation of whether the identified social hotspots identified using country- and sector-level data, remain consistent, particularly for unit processes that differ between OPC and LC3. Moreover, primary data could reveal additional hotspots unique to specific locations or suppliers. Given that collecting such data requires significant time and resources, a pragmatic approach for a future S-LCA would be to prioritize the stakeholders and sub-categories highlighted in this SRA. At the same time, the use of primary data could uncover additional hotspots that are not identifiable at the sector- and country-level.

6. Conclusions

This study presents the first LCA and SRA of LC3-based mortar production in Germany, identifying key environmental and social hotspots. The LCA compared the environmental performance of OPC and LC3 mixtures with varying clinker content, highlighting the most relevant impact categories, life cycle stages, and processes. Additionally, the study explores the influence of dataset selection, assumptions on energy consumption and source, and transport distances in LCA results.
The LCA results indicate that LC3 mixtures significantly reduce environmental impacts across most impact categories. However, when results were normalized by compressive strength, an opposing trend emerged: the lower-strength mixes (LC3-35 and LC3-25) showed higher environmental impacts per MPa, as the benefits of clinker substitution were outweighed by reduced material performance. In contrast, LC3-50 maintained a balance between strength and reduced clinker, performing comparably or more favorably than OPC in categories such as Climate Change, Acidification, Human Toxicity (non-cancer), and Photochemical Ozone Formation. These findings emphasize the importance of evaluating construction materials within their application context, consistent with EN 15804 principles for comparability.
Raw material extraction was the most crucial life cycle stage, with OPC and calcined clay production being the most influential processes for Climate Change, Particulate Matter, and Resource Use (fossils). Clinker reduction in LC3 led to impact reductions ranging from 0.03% (Ozone Depletion) to 44.0% (Human Toxicity, non-cancer) in the mix with the lowest clinker content. However, Resource Use (fossils) increased by up to 29.8% for LC3-25, primarily due to the fuel used in clay calcination.
The SRA identified key social issues within the LC3 supply chain in Germany, including corruption, fair competition, freedom of association, fair salary, discrimination, worker health and safety, access to material resources, safe and healthy living conditions for the local community, and economic development contributions. Fair salary and non-fatal worker accidents were deemed particularly critical and should be closely monitored in LC3 production.
Future LCA studies should expand system boundaries to component-level impacts. Additionally, primary data would provide a more accurate representation of the environmental impacts of LC3. A comprehensive S-LCA study, building on the SRA findings, would quantify the actual social performance of LC3 and identify possible positive impacts based on supply chain-specific data.
The LCA and SRA in this study had several limitations. A key challenge was the reliance on secondary data, which may differ from industrial conditions. The SRA, conducted with PSILCA, provides country- and sector-level data only, meaning that the actual social conditions within specific supply chains may differ from those assessed.

Supplementary Materials

The following supporting information can be downloaded at https://www.mdpi.com/article/10.3390/su17188364/s1: Table S1: Selected datasets for the model of the baseline LCA; Table S2: Sensitivity analysis overview; Figure S1: Influence of increased distance on the most relevant impact categories; Table S3: Relative difference in LCA results of LC3 mixtures in comparison to OPC (negative values indicate decrease in comparison to the baseline, while positive values indicate increase); Table S4: Normalized and weighted LCA results; Table S5: Summary of relative changes in sensitivity analysis scenarios.

Author Contributions

Conceptualization, P.H.; methodology, P.H. and M.T.; formal analysis, P.H. and A.H.A.; investigation, P.H.; data curation, P.H. and A.H.A.; writing—original draft preparation, P.H.; writing—review and editing, P.H., M.T., A.H.A., M.L. and V.M.; visualization, P.H.; supervision, M.T., M.L. and V.M.; project administration: P.H., M.T., M.L. and V.M.; funding acquisition, M.T., M.L. and V.M. All authors have read and agreed to the published version of the manuscript.

Funding

This contribution is collaborative research between subprojects A05 and C02 of the CRC/TRR 339, Project ID 453596084, funded by the German Research Foundation (DFG). The financial support by the DFG is gratefully acknowledged.

Institutional Review Board Statement

Not applicable.

Data Availability Statement

Data available upon request.

Conflicts of Interest

The authors declare no conflicts of interest.

Abbreviations

The following abbreviations are used in this manuscript:
AFmCarboaluminate
AFtCalcium Aluminate Ferrite trisubstituted
CHPortlandite
DBCDeutsche Bauchemie
ECCEngineered cementitious composite
EF 3.0Environmental Footprint, version 3.0
EPDEnvironmental Product Declaration
EVAEconomic Value Added
FACFly ash cenosphere
GHGGreenhouse Gases
HPMCHydroxypropylmethylcellulose
LC3Limestone Calcined Clay Cement
LC3–50LC3 formulation with 50% Ordinary Portland Cement
LC3–35LC3 formulation with 35% Ordinary Portland Cement
LC3–25LC3 formulation with 25% Ordinary Portland Cement
LCALife Cycle Assessment
LCCLife Cycle Costing
LCSALife Cycle Sustainability Assessment
LW-ECCLightweight engineered cementitious composite
MCMethylcellulose
OPCOrdinary Portland Cement
PPCPortland Pozzolana Cement
PSILCAProduct Social Impact Life Cycle Assessment
RACRecycled aggregate concrete
SCMSupplementary cementitious materials
SHCCStrain-hardening cementitious composites
SHDBSocial Hotspot Database
S-LCASocial Life Cycle Assessment
S-LCISocial Life Cycle Inventory Analysis
S-LCPASocial Life Cycle Performance Assessment
S-LCIALife Cycle Impact Assessment
SRASocial Risk Assessment
TRCTextile-reinforced composites
VMAViscosity-modifying agent

References

  1. Curbach, M.; Marx, S.; Mechtcherine, V. Beiträge zum 61. In Proceedings of the Forschungskolloquium mit 9, Jahrestagung des DAfStb, Dresden, Germany, 26–27 September 2022. [Google Scholar]
  2. Hilgers, C.; Becker, I. Ressourceneffizienter Beton—Zukunftsstrategien für Baustoffe und Baupraxis: 15. Symposium Baustoffe und Bauwerkserhaltung; Nolting, U., Dehn, F., Link, J., Mercedes Kind, V., Eds.; KIT Scientific Publishing: Karlsruhe, Germany, 2020. [Google Scholar]
  3. Luo, B.; Su, Y.; Ding, X.; Chen, Y.; Liu, C. Modulation of initial CaO/Al2O3 and SiO2/Al2O3 ratios on the properties of slag/fly ash-based geopolymer stabilized clay: Synergistic effects and stabilization mechanism. Mater. Today Commun. 2025, 47, 113295. [Google Scholar] [CrossRef]
  4. Liu, T.; Zhao, G.; Qu, B.; Gong, C. Characterization of a fly ash-based hybrid well cement under different temperature curing conditions for natural gas hydrate drilling. Constr. Build. Mater. 2024, 445, 137874. [Google Scholar] [CrossRef]
  5. Yang, L.; Gao, Y.; Chen, H.; Jiao, H.; Dong, M.; Bier, T.A.; Kim, M. Three-dimensional concrete printing technology from a rheology perspective: A review. Adv. Cem. Res. 2024, 36, 567–586. [Google Scholar] [CrossRef]
  6. Srivastava, A.; Kumar, R.; Lakhani, R. Low Energy/Low Carbon Eco-Cementitious Binders as an Alternative to Ordinary Portland Cement. In Handbook of Smart Materials, Technologies, and Devices: Applications of Industry 4.0; Mustansar Hussain, C., Di Sia, P., Eds.; Springer: Cham, Switzerland, 2022; ISBN 978-3-030-58675-1. [Google Scholar]
  7. INFRAS. LC3 A Sustainable Alternative for the Cement Industry. 2022. Available online: https://lc3.ch/wp-content/uploads/2022/11/LC3-A-sustainable-alternative-FINAL-WEB.pdf (accessed on 10 September 2025).
  8. Sun, J.; Zunino, F.; Scrivener, K. Hydration and phase assemblage of limestone calcined clay cements (LC3) with clinker content below 50%. Cem. Concr. Res. 2024, 177, 107417. [Google Scholar] [CrossRef]
  9. Zunino, F.; Scrivener, K. Reactivity of kaolinitic clays calcined in the 650 °C–1050 °C temperature range: Towards a robust assessment of overcalcination. Cem. Concr. Compos. 2024, 146, 105380. [Google Scholar] [CrossRef]
  10. He, C.; Osbaeck, B.; Makovicky, E. Pozzolanic reactions of six principal clay minerals: Activation, reactivity assessments and technological effects. Cem. Concr. Res. 1995, 25, 1691–1702. [Google Scholar] [CrossRef]
  11. Sharma, M.; Bishnoi, S.; Martirena, F.; Scrivener, K. Limestone calcined clay cement and concrete: A state-of-the-art review. Cem. Concr. Res. 2021, 149, 106564. [Google Scholar] [CrossRef]
  12. Maraghechi, H.; Avet, F.; Wong, H.; Kamyab, H.; Scrivener, K. Performance of Limestone Calcined Clay Cement (LC3) with various kaolinite contents with respect to chloride transport. Mater. Struct. 2018, 51, 125. [Google Scholar] [CrossRef]
  13. Lothenbach, B.; Scrivener, K.; Hooton, R.D. Supplementary cementitious materials. Cem. Concr. Res. 2011, 41, 1244–1256. [Google Scholar] [CrossRef]
  14. Ahmed, A.H.; Nune, S.; Liebscher, M.; Köberle, T.; Willomitzer, A.; Noack, I.; Butler, M.; Mechtcherine, V. Exploring the role of dilutive effects on microstructural development and hydration kinetics of limestone calcined clay cement (LC3) made of low-grade raw materials. J. Clean. Prod. 2023, 428, 139438. [Google Scholar] [CrossRef]
  15. Zunino, F.; Scrivener, K. The influence of the filler effect on the sulfate requirement of blended cements. Cem. Concr. Res. 2019, 126, 105918. [Google Scholar] [CrossRef]
  16. Zunino, F.; Scrivener, K. The reaction between metakaolin and limestone and its effect in porosity refinement and mechanical properties. Cem. Concr. Res. 2021, 140, 106307. [Google Scholar] [CrossRef]
  17. Zunino, F.; Scrivener, K. Microstructural developments of limestone calcined clay cement (LC3) pastes after long-term (3 years) hydration. Cem. Concr. Res. 2022, 153, 106693. [Google Scholar] [CrossRef]
  18. Zunino, F.; Scrivener, K. Insights on the role of alumina content and the filler effect on the sulfate requirement of PC and blended cements. Cem. Concr. Res. 2022, 160, 106929. [Google Scholar] [CrossRef]
  19. Zhou, Y.; Gong, G.; Xi, B.; Guo, M.; Xing, F.; Chen, C. Sustainable lightweight engineered cementitious composites using limestone calcined clay cement (LC3). Compos. Part B Eng. 2022, 243, 110183. [Google Scholar] [CrossRef]
  20. Ahmed, A.H.; Signorini, C.; Chikhradze, M.; Liebscher, M.; Butler, M.; Mechtcherine, V. Employing limestone and calcined clay for preserving the strain-hardening response of PET fiber-reinforced cementitious composites. Constr. Build. Mater. 2024, 438, 137166. [Google Scholar] [CrossRef]
  21. Ahmed, A.H.; Liebscher, M.; Signorini, C.; Mechtcherine, V. Investigating the Potential of Limestone and Calcined Clay as a Substitute for Fly Ash in Strain-Hardening Cementitious Composites (SHCC). Syposium Paper 2024, 362, 321–330. Available online: https://www.concrete.org/publications/internationalconcreteabstractsportal/m/details/id/51740893 (accessed on 12 December 2024).
  22. Yu, J.; Wu, H.-L.; Leung, C.K. Feasibility of using ultrahigh-volume limestone-calcined clay blend to develop sustainable medium-strength Engineered Cementitious Composites (ECC). J. Clean. Prod. 2020, 262, 121343. [Google Scholar] [CrossRef]
  23. ISO 14040; Environmental Management—Life Cycle Assessment—Principles and Framework. ISO: Geneva, Switzerland, 2006.
  24. ISO 14044; Environmental Management—Life Cycle Assessment—Requirements and Guidelines. ISO: Geneva, Switzerland, 2006.
  25. Zunino, F.; Martirena, F.; Scrivener, K. Limestone Calcined Clay Cements (LC3). Mater. J. 2021, 118, 49–60. [Google Scholar] [CrossRef]
  26. Alghamdi, H.; Shoukryb, H.; Uzzal Hossain, M.; Perumal, P.; Adediran, A.; Abadel, A.A.; Youssef, A.S. Reuse of waste rockwool for improving the performance of LC3-based mortars made with natural and recycled aggregates for sustainable building solutions. J. Build. Eng. 2024, 93, 109881. [Google Scholar] [CrossRef]
  27. Arruda Junior, E.S.; de Sales Braga, N.T.; Barata, M.S. Life cycle assessment to produce LC3 cements with kaolinitic waste from the Amazon region, Brazil. Case Stud. Constr. Mater. 2023, 18, e01729. [Google Scholar] [CrossRef]
  28. Martinez, D.M.; Horvath, A.; Monteiro, P.J.M. Comparative environmental assessment of limestone calcined clay cements and typical blended cements. Environ. Res. Commun. 2023, 5, 1–13. [Google Scholar] [CrossRef]
  29. Macachero Victor Rodrigues, A.L.; Mendes, Á.Á.F.; Gomes, V.; Battagin, A.F.; Mendes Saade, M.R.; Da Gomes Silva, M. Environmental and Mechanical Evaluation of Blended Cements with High Mineral Admixture Content. Front. Mater. 2022, 9, 880986. [Google Scholar] [CrossRef]
  30. Malacarne, C.S.; Cardoso da Silva, M.R.; Danieli, S.; Gonçalves Maciel, V.; Kirchheim, A.P. Environmental and technical assessment to support sustainable strategies for limestone calcined clay cement production in Brazil. Constr. Build. Mater. 2021, 310, 125261. [Google Scholar] [CrossRef]
  31. Sánchez Berriel, S.; Ruiz, Y.; Sánchez Machado, I.R.; Martirena Hernandez, J.F.; Dominguez, E.R.; Habert, G. Introducing Low Carbon Cement in Cuba—A Life Cycle Sustainability Assessment Study. In Calcined Clays for Sustainable Concrete, Proceedings of the 2nd International Conference on Calcined Clays for Sustainable Concrete, La Havana, Cuba, 5–7 December 2017; Martirena, F., Favier, A., Scrivener, K., Eds.; Springer: Dordrecht, The Netherlands, 2018; ISBN 978-94-024-1206-2. [Google Scholar]
  32. Jin, W.; Roux, C.; Ouellet-Plamondon, C.; Caron, J.-F. Life cycle assessment of limestone calcined clay concrete: Potential for low-carbon 3D printing. Sustain. Mater. Technol. 2024, 41, e01119. [Google Scholar] [CrossRef]
  33. Kanagaraj, B.; Anand, N.; Johnson Alengaram, U.; Samuvel Raj, R.; Karthick, S. Limestone calcined clay cement (LC3): A sustainable solution for mitigating environmental impact in the construction sector. Resour. Conserv. Recycl. Adv. 2024, 21, 200197. [Google Scholar] [CrossRef]
  34. Guo, M.; Gong, G.; Yue, Y.; Xing, F.; Zhou, Y.; Hu, B. Performance evaluation of recycled aggregate concrete incorporating limestone calcined clay cement (LC3). J. Clean. Prod. 2022, 336, 132820. [Google Scholar] [CrossRef]
  35. Pillai, R.G.; Gettu, R.; Santhanam, M.; Rengaraju, S.; Dhandapani, Y.; Rathnarajan, S.; Basavaraj, A.S. Service life and life cycle assessment of reinforced concrete systems with limestone calcined clay cement (LC3). Cem. Concr. Res. 2019, 118, 111–119. [Google Scholar] [CrossRef]
  36. Hafez, H.; Malchiodi, B.; Tosic, N.; Drewniok, M.; Purnell, P.; de la Fuente, A. Decarbonization potential of steel fibre-reinforced limestone calcined clay cement concrete one-way slabs. Constr. Build. Mater. 2024, 435, 136847. [Google Scholar] [CrossRef]
  37. Huang, X.; Jiao, Z.; Xing, F.; Sui, L.; Hu, B.; Zhou, Y. Performance assessment of LC3 concrete structures considering life-cycle cost and environmental impacts. J. Clean. Prod. 2024, 436, 140380. [Google Scholar] [CrossRef]
  38. Huang, Z.; Deng, W.; Zhao, X.; Zhou, Y.; Xing, F.; Hou, P.; Chen, C. Shear design and life cycle assessment of novel limestone calcined clay cement reinforced concrete beams. Structual Concr. 2023, 24, 5063–5085. [Google Scholar] [CrossRef]
  39. Cancio Díaz, Y.; Sánchez Berriel, S.; Heierli, U.; Favier, A.R.; Sánchez Machado, I.R.; Scrivener, K.L.; Martirena Hernández, J.F.; Habert, G. Limestone calcined clay cement as a low-carbon solution to meet expanding cement demand in emerging economies. Dev. Eng. 2017, 2, 82–91. [Google Scholar] [CrossRef]
  40. Aitcin, P.-C. Cements of yesterday and today. Cem. Concr. Res. 2000, 30, 1349–1359. [Google Scholar] [CrossRef]
  41. EN 15804; Sustainability of Construction Works—Environmental Product Declarations—Core Rules for the Product Category of Construction Products. CEN: Brussels, Belgium, 2022.
  42. UN Environment; Scrivener, K.; Vanderley, J.; Gartner, E. Eco-efficient cements: Potential economically viable solutions for a low-CO2 cement-based materials industry: Eco-efficient cements. Cem. Concr. Res. 2017, 114, 2–26. [Google Scholar] [CrossRef]
  43. Ahmed, A.H.; Hübner, J.; Junger, D.; Signorini, C.; Butler, M.; Liebscher, M.; Scheffler, C.; Mechtcherine, V. Engineering low clinker Strain-Hardening cementitious composites (SHCC) using polyethylene and cost-effective polypropylene fibers: An experimental scale-linking analysis. Mater. Des. 2025, 254, 114051. [Google Scholar] [CrossRef]
  44. Al-Noaimat, Y.A.; Chougan, M.; Al-kheetan, M.J.; Al-Mandhari, O.; Al-Saidi, W.; Al-Maqbali, M.; Al-Hosni, H.; Ghaffar, S.H. 3D printing of limestone-calcined clay cement: A review of its potential implementation in the construction industry. Results Eng. 2023, 18, 101115. [Google Scholar] [CrossRef]
  45. Chen, Y.; He, S.; Zhang, Y.; Wan, Z.; Çopuroğlu, O.; Schlangen, E. 3D printing of calcined clay-limestone-based cementitious materials. Cem. Concr. Res. 2021, 149, 106553. [Google Scholar] [CrossRef]
  46. Yan, K.-T.; Wang, X.-P.; Ding, Y.; Li, L.-Z.; Bazarov, D.; Deng, B.-Y.; Nikolayevich, K.-S.; Yu, K.-Q. 3D-printed LC3-based lightweight engineered cementitious composites: Fresh state, harden material properties and beam performance. J. Build. Eng. 2024, 93, 109838. [Google Scholar] [CrossRef]
  47. Sika Deutschland GmbH. Sika® UW Compound-100. 2025. Available online: https://deu.sika.com/dam/dms/deaddconst01/6/sika-uw-compound-100.pdf (accessed on 26 August 2025).
  48. Vieira, J.G.; Oliveira, G.d.C.; Filho, G.R.; Assunção, R.M.N.d.; Da Meireles, C.S.; Cerqueira, D.A.; Silva, W.G.; Motta, L.A.d.C. Production, characterization and evaluation of methylcellulose from sugarcane bagasse for applications as viscosity enhancing admixture for cement based material. Carbohydr. Polym. 2009, 78, 779–783. [Google Scholar] [CrossRef]
  49. Li, L.; Hongwen, J.; Gao, Y.; Hu, T.; Meng, Y.; Fu, G. Influence of methylcellulose on the impermeability properties of carbon nanotube-based cement pastes at different water-to-cement ratios. Constr. Build. Mater. 2020, 244, 118403. [Google Scholar] [CrossRef]
  50. da Silva, M.G.; Battagin, A.F.; Gomes, V. Cimento Portland com Adições Minerais. In Materiais de Construção Civil e Princípios de Ciência e Engenharia de Materiais; Isaia, G.C., Ed.; Instituto Brasileiro do Concreto: São Paulo, Brazil, 2007. [Google Scholar]
  51. Engelke, C.; Lenz, T. bbs-Zahlenspiegel 2022: Daten und Fakten zur Baustoff-Steine-Erden-Industrie, Berlin. 2022. Available online: https://cdn.prod.website-files.com/664355396b105bd9a4e9cadb/666072c9190e1d26ee7e41ed_2022-06-20_BBS_Zahlenspiegel_klein_final.pdf (accessed on 10 September 2025).
  52. UBA. CO2-Emissionsfaktoren für Fossile Brennstoffe: Aktualisierung 2022. 2022. Available online: https://www.umweltbundesamt.de/sites/default/files/medien/11850/publikationen/28_2022_cc.pdf (accessed on 10 September 2025).
  53. Hobart GmbH. Hobart HSM-20 Planetenrührmaschine Tischgerät 20 Liter. Available online: https://www.gastrouniversum.de/kuechenmaschinen/planetenruehrmaschinen/590/hobart-hsm-20-planetenruehrmaschine-tischgeraet-20-liter (accessed on 10 September 2025).
  54. Ngo, H.-T.; Kaci, A.; Kadri, E.-H.; Ngo, T.-T.; Trudel, A.; Lecrux, S. Energy consumption reduction in concrete mixing process by optimizing mixing time. Energy Procedia 2017, 139, 810–816. [Google Scholar] [CrossRef]
  55. Ökobaudat. Prozess-Datenbank: Holcim Sulfo 5 R Siloware Werk Lägerdorf. Available online: https://www.oekobaudat.de/OEKOBAU.DAT/datasetdetail/process.xhtml?uuid=f6ec90be-d755-42fe-b024-08dadef1256a&version=00.01.000;Holcim (accessed on 18 December 2024).
  56. IBU. PCR Guidance-Texts for Building-Related Products and Services: Part B: Requirements on the EPD for Cement; IBU: Berlin, Germany, 2017. [Google Scholar]
  57. ISO 14075; Environmental Management—Principles and Framework for Social Life Cycle Assessment. ISO: Geneva, Switzerland, 2024.
  58. UNEP. Guidelines for Social Life Cycle Assessment of Products and Organizations 2020. 2020. Available online: https://www.unep.org/resources/report/guidelines-social-life-cycle-assessment-products (accessed on 15 September 2025).
  59. Neugebauer, S.; Traverso, M.; Scheumann, R.; Chang, Y.-J.; Wolf, K.; Finkbeiner, M. Impact Pathways to Address Social Well-Being and Social Justice in SLCA—Fair Wage and Level of Education. Sustainability 2014, 6, 4839–4857. [Google Scholar] [CrossRef]
  60. GreenDelta GmbH. Product Social Impact Life Cycle Assessment. Available online: https://psilca.net (accessed on 18 December 2024).
  61. NewEarth, B. Social Hotspots Database (SHDB). Available online: http://www.socialhotspot.org (accessed on 18 December 2024).
  62. Loubert, M.; Maister, K.; Di Noi, C.; Radwan, L.; Ciroth, A.; Srocka, M. PSILCA v. 3.1: A Product Social Impact Life Cycle Assessment Database. 2023. Available online: https://www.researchgate.net/publication/370757136_PSILCA_v31_Database_documentation (accessed on 15 September 2025).
  63. Bosold, D.; Pickhardt, R. Zement-Merkblatt Betontechnik B1: Zemente und Ihre Herstellung. 2024. Available online: https://www.vdz-online.de/wissensportal/publikationen/zement-merkblatt-b1-zemente-und-ihre-herstellung (accessed on 10 September 2025).
  64. VDZ. Umweltdaten der Deutschen Zementindustrie 2022, Düsseldorf. 2023. Available online: https://www.bvse.de/dateien2020/2-PDF/01-Nachrichten/07-EBS-Holz-Bio/2022/VDZ_Umweltdaten_Environmental_Data_2022.pdf (accessed on 18 December 2024).
  65. Backes, J.G.; Schmidt, L.; Bielak, J.; Del Rosario, P.; Traverso, M.; Claßen, M. Comparative Cradle-to-Grave Carbon Footprint of a CFRP-Grid Reinforced Concrete Façade Panel. Sustainability 2023, 15, 11548. [Google Scholar] [CrossRef]
  66. Hanein, T.; Thienel, K.-C.; Zunino, F.; Marsh, A.T.M.; Maier, M.; Wang, B.; Canut, M.; Juenger, M.C.G.; Ben Haha, M.; Avet, F.; et al. Clay calcination technology: State-of-the-art review by the RILEM TC 282-CCL. Mater. Struct. 2022, 55, 3. [Google Scholar] [CrossRef]
  67. Gettu, R.; Basavaraj, A.S. Life Cycle Assessment of LC3: Parameters and Prognoses. In Calcined Clays for Sustainable Concrete, Proceedings of the 3rd International Conference on Calcined Clays for Sustainable Concrete, New Delhi, India, 15–17 October 2019; Springer: Singapore, 2020; pp. 277–281. [Google Scholar] [CrossRef]
  68. Nakhaei, M.; Hu, L.; Da Silva, W.; Laurini, B.; Zong, Y.; Træholt, C. Electrification of Calcined Clay Systems in the Cement Industry—Technical, Economic and Environmental Potentials. In Further Reduction of CO2—Emissions and Circularity in the Cement and Concrete Industry, Proceedings of the 16th International Congress on the Chemistry of Cement 2023—ICCC2023, Bangkok, Thailand, 18–22 September 2023; Thailand Concrete Association: Bangkok, Thailand, 2023; pp. 113–116. [Google Scholar]
  69. DGUV. Statistik—Arbeitsunfallgeschehen 2023, Berlin. 2024. Available online: https://publikationen.dguv.de/widgets/pdf/download/article/4990 (accessed on 10 September 2025).
  70. Buckley, M.; Zendel, A.; Biggar, J.; Frederiksen, L.; Wells, J. Migrant Work and Employment in the Construction Sector, 1st ed.; ILO: Geneva, Switzerland, 2016; ISBN 978-92-2-128889-3. [Google Scholar]
Disclaimer/Publisher’s Note: The statements, opinions and data contained in all publications are solely those of the individual author(s) and contributor(s) and not of MDPI and/or the editor(s). MDPI and/or the editor(s) disclaim responsibility for any injury to people or property resulting from any ideas, methods, instructions or products referred to in the content.

Article Metrics

Citations

Article Access Statistics

Multiple requests from the same IP address are counted as one view.