Spatial and Temporal Characteristics and Regional Difference in China’s Provincial Green Low-Carbon Development
Abstract
1. Introduction
2. Literature Review
2.1. Measurement Method and Index Selection
2.2. Spatiotemporal Evolution and Regional Disparities
2.3. Comparison with Previous Studies
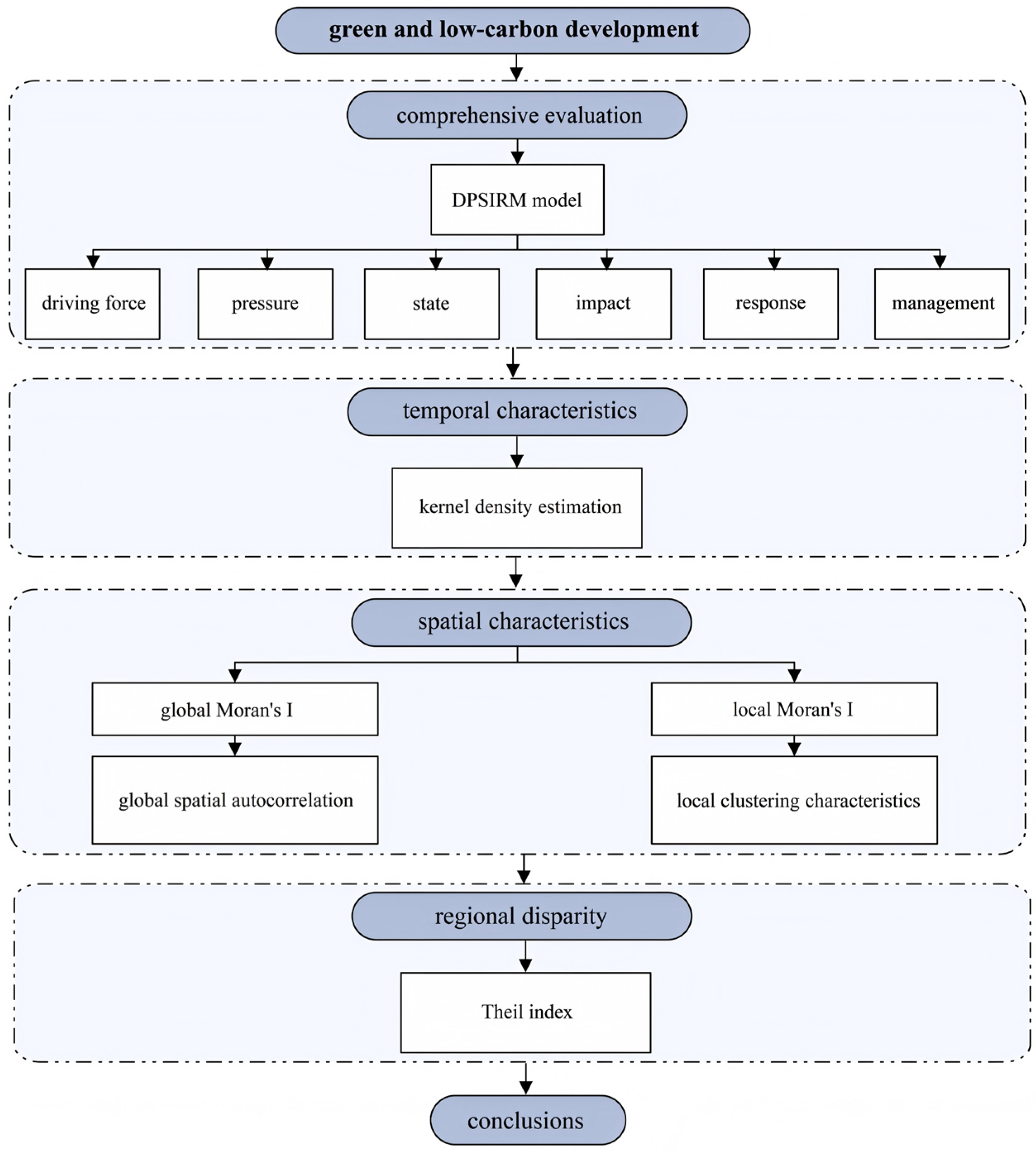
3. Indicator System, Data Sources, and Research Methods
3.1. Theoretical Framework
3.2. Evaluation Indicator System
3.3. Data Sources
3.4. Research Methods
3.4.1. SA-PP Model
3.4.2. Kernel Density Estimation
3.4.3. Spatial Autocorrelation
3.4.4. Theil Index and Decomposition
4. Results and Analysis of Green and Low-Carbon Development Across Chinese Provinces
4.1. Optimal Projection Direction Vector
4.2. Comprehensive Green and Low-Carbon Development Score
4.3. Subsystem Scores for Green and Low-Carbon Development
5. Temporal and Spatial Characteristics of Green and Low-Carbon Development Across China’s Provinces
5.1. Temporal Changes in Green and Low-Carbon Development
5.2. Spatial Characteristics of Green and Low-Carbon Development
5.2.1. Spatial Distribution Characteristics
5.2.2. Spatial Agglomeration Characteristics
6. Regional Disparities and Decomposition in China’s Green and Low-Carbon Development
6.1. Theil Index Trends
6.2. Theil Index Decomposition Results
7. Conclusions and Policy Recommendations
7.1. Research Conclusions
7.2. Policy Recommendations
8. Discussion
8.1. Future Study Recommendations
8.2. Study Limitations
Author Contributions
Funding
Institutional Review Board Statement
Informed Consent Statement
Data Availability Statement
Conflicts of Interest
References
- Feng, Z.J.; Zhou, R. Low Carbon Economy: A Basic Path to Green Development. China Popul. Resour. Environ. 2010, 20, 7. [Google Scholar] [CrossRef]
- Hu, A.G.; Zhou, S.J. Green Development: Functional Definition, Mechanism Analysis, and Development Strategy. China Popul. Resour. Environ. 2014, 24, 14–20. [Google Scholar] [CrossRef]
- Yale Center for Environmental Law and Policy. EPI 2012: Environmental Performance Index and Pilot Trend Environmental Performance Index; Yale University: New Haven, CT, USA, 2012. [Google Scholar]
- The World Bank. Inclusive Green Growth: The Pathway to Sustainable Development; World Bank Publications: Washington, DC, USA, 2012; p. 5. [Google Scholar]
- Acosta, L.A.; Maharjan, P.; Peyriere, H.; Galotto, L.; Mamiit, R.J.; Ho, C.; Flores, B.H.; Anastasia, O. Green Growth Index: Concepts, Methods and Applications. GGGI Tech. Rep. 2019, 5. Available online: https://www.researchgate.net/publication/342690705_Green_Growth_Index_Concepts_Methods_and_Applications (accessed on 3 August 2025).
- Wang, M.X.; Zhao, H.H.; Cui, J.X.; Fan, D.; Lv, B.; Wang, G.; Li, Z.-H.; Zhou, G.-J. Evaluating Green Development Level of Nine Cities Within the Pearl River Delta, China. J. Clean. Prod. 2017, 174, 315–323. [Google Scholar] [CrossRef]
- Xiang, S.J.; Zheng, R.K. Study on the Green Economy Development Index in China. Stat. Res. 2013, 30, 72–77. [Google Scholar] [CrossRef]
- Zhang, H.; Luo, C.; Cheng, J.; Wang, H. Measurement of Green Development Level and Its Spatial Relationship in Hubei Province. Econ. Geogr. 2016, 36, 158–165. [Google Scholar] [CrossRef]
- Xu, X.G.; Fan, H.; Su, Y.S.; Zheng, Z. Research on the Driving Factors of China’s Green Economy Development Level. J. Quant. Technol. Econ. 2021, 38, 65–82. [Google Scholar] [CrossRef]
- OECD. Core Set of Indicators for Environmental Performance Reviews; OECD: Paris, France, 1993. [Google Scholar]
- Smeets, E.; Weterings, R.; Bosch, P. Environmental Indicators: Typology and Overview. 1999. Available online: https://www.isprambiente.gov.it/files/biodiversita/Smeets_Environmental_indicators_1999.pdf (accessed on 3 August 2025).
- Cao, Q.; Chen, X.; Manjiang, T. Simulation of the Model of Water Resource Managing Based on System Dynamic and DPSIRM Model—A Case Study at Heihe River Watershed, Ganzhou District. Econ. Geogr. 2013, 33, 36–41. [Google Scholar] [CrossRef]
- Yang, J.; Li, X.; Li, Y.; Sun, C.; Wang, F. Assessment on Spatial Differences of Human Settlement Environment in Communities Based on DPSIRM Model: The Case Study of Dalian. Geogr. Res. 2012, 31, 135–143. [Google Scholar]
- Du, W.L.; Liao, X.Y.; Tong, Z.J.; Rina, S.; Rong, G.Z.; Zhang, J.Q.; Liu, X.P.; Guo, E.L. Early Warning and Scenario Simulation of Ecological Security Based on DPSIRM Model and Bayesian Network: A Case Study of East Liaohe River in Jilin Province, China. J. Clean. Prod. 2023, 398, 136649. [Google Scholar] [CrossRef]
- Hou, M.; Li, L.; Yu, H.; Jin, R.; Zhu, W. Ecological Security Evaluation of Wetlands in Changbai Mountain Area Based on DPSIRM Model. Ecol. Indic. 2024, 160, 111773. [Google Scholar] [CrossRef]
- Chai, N.; Zhou, W. The DPSIRM-Grey Cloud Clustering Method for Evaluating the Water Environment Carrying Capacity of Yangtze River Economic Belt. Ecol. Indic. 2022, 136, 108722. [Google Scholar] [CrossRef]
- Yang, L.; Hao, Y.R.; Wang, B.; Li, X.Y.; Gao, W.F. Evaluation of the Water Resources Carrying Capacity in Shaanxi Province Based on DPSIRM-TOPSIS Analysis. Ecol. Indic. 2025, 173, 113369. [Google Scholar] [CrossRef]
- Wang, Q.; Zhan, L.N. Assessing the Sustainability of the Shale Gas Industry by Combining DPSIRM Model and RAGA-PP Techniques: An Empirical Analysis of Sichuan and Chongqing, China. Energy 2019, 176, 353–364. [Google Scholar] [CrossRef]
- Tao, C.; Xu, M. Measuring the Allocation Level of China Innovation Elements from the Perspective of Economic High-Quality Development. J. Quant. Technol. Econ. 2021, 38, 3–22. [Google Scholar]
- Greene, C.S.; Robinson, P.J.; Millward, A.A. Canopy of Advantage: Who Benefits Most from City Trees? J. Environ. Manag. 2018, 208, 24–35. [Google Scholar] [CrossRef]
- Mashhoodi, B. Temperature Rise Amplifies Environmental Inequities? Europe’s North-South Divide. Appl. Spat. Anal. Policy 2024, 17, 599–617. [Google Scholar] [CrossRef]
- Netrdová, P.; Nosek, V. Exploring the Variability and Geographical Patterns of Population Characteristics: Regional and Spatial Perspectives. Morav. Geogr. Rep. 2017, 25, 85–94. [Google Scholar] [CrossRef]
- Pan, J.; Li, J. Spatiotemporal Dynamics of Electricity Consumption in China. Appl. Spat. Anal. Policy 2019, 12, 395–422. [Google Scholar] [CrossRef]
- Song, J.; Liu, Z.; Leng, X. The Impact of the Digital Economy on Provincial Carbon Emissions in China. Appl. Spat. Anal. Policy 2024, 17, 1209–1235. [Google Scholar] [CrossRef]
- Tian, X.; Zhang, M. Research on Spatial Correlations and Influencing Factors of Logistics Industry Development Level. Sustainability 2019, 11, 1356. [Google Scholar] [CrossRef]
- Egri, Z.; Lengyel, I. Convergence and Catch-Up of the Region Types in the Central and Eastern European Countries. Appl. Spat. Anal. Policy 2024, 17, 393–415. [Google Scholar] [CrossRef]
- Sinha, A.; Balsalobre-Lorente, D.; Zafar, M.W.; Saleem, M.M. Analyzing Global Inequality in Access to Energy: Developing Policy Framework by Inequality Decomposition. J. Environ. Manag. 2022, 304, 114299. [Google Scholar] [CrossRef]
- Wang, B.; Wang, S.; Tian, J.; Hao, F. Spatial-Temporal Characteristics of Innovation Output and Its Influencing Factors of the Key Industries in China. Geogr. Res. 2019, 38, 259–272. [Google Scholar]
- Wang, D.; Hou, Y.; Li, X.; Huang, Y.; Wang, Y. Spatio-Temporal Analysis of China’s Livelihood Development: Evidence from a Functional Index Model. Appl. Spat. Anal. Policy 2022, 15, 1493–1523. [Google Scholar] [CrossRef]
- Huang, Y.; Huang, Z. The Development of Digital Finance in China: Present and Future. China Econ. Q. 2018, 17, 1489–1502. [Google Scholar]
- Ma, J.; Yang, L.; Wang, D.; Li, Y.; Xie, Z.; Lv, H.; Woo, D. Digitalization in Response to Carbon Neutrality: Mechanisms, Effects and Prospects. Renew. Sustain. Energy Rev. 2024, 191, 114138. [Google Scholar] [CrossRef]
- Ma, K. Digital Inclusive Finance and Corporate Green Technology Innovation. Financ. Res. Lett. 2023, 55, 104015. [Google Scholar] [CrossRef]
- Xie, Y. Digital Inclusive Finance Drives Green Innovation: Pathways and Mechanisms for Sustainable Development. J. Knowl. Econ. 2024, 15, 1–40. [Google Scholar] [CrossRef]
- Chen, J.; Huang, X.; Shao, Z.; Zheng, X.; Cai, B. Global Inequality of PM2.5 Exposure and Ecological Possession over 2001–2020. J. Remote Sens. 2025, 5, 0446. [Google Scholar] [CrossRef]
- Dabbous, A.; Horn, M.; Croutzet, A. Measuring Environmental Awareness: An Analysis Using Google Search Data. J. Environ. Manag. 2023, 346, 118984. [Google Scholar] [CrossRef]
- Zhang, C.; Lu, B.; Peng, G.; Liu, Y.; Yuan, Q. A Study on Correlation Between Web Search Data and CPI. J. Manag. Sci. China 2012, 15, 50–59. [Google Scholar] [CrossRef]
- Wu, L.; Yang, M.; Sun, K. Impact of Public Environmental Attention on Environmental Governance of Enterprises and Local Governments. China Popul. Resour. Environ. 2022, 32, 1–14. [Google Scholar] [CrossRef]
- Guo, F.; Wang, J.; Wang, F.; Kong, T.; Zhang, X.; Cheng, Z. Measuring China’s Digital Financial Inclusion: Index Compilation and Spatial Characteristics. China Econ. Q. 2020, 19, 1401–1418. [Google Scholar] [CrossRef]
- Friedman, J.H.; Tukey, J.W. A Projection Pursuit Algorithm for Exploratory Data Analysis. IEEE Trans. Comput. 1974, C-23, 881–890. [Google Scholar] [CrossRef]
- Kirkpatrick, S.; Gelatt, C.D.; Vecchi, M.P. Optimization by Simulated Annealing. Science 1983, 220, 671–680. [Google Scholar] [CrossRef]
- Silverman, B.W. Density Estimation for Statistics and Data Analysis; Chapman & Hall: London, UK, 1986. [Google Scholar] [CrossRef]
- Wand, M.P.; Jones, M.C. Kernel Smoothing; Chapman & Hall: London, UK, 1995. [Google Scholar] [CrossRef]
- Scott, D.W. Multivariate Density Estimation: Theory, Practice, and Visualization; Wiley: New York, NY, USA, 1992. [Google Scholar] [CrossRef]
- Anselin, L. Spatial Econometrics: Methods and Models; Kluwer Academic Publishers: Dordrecht, The Netherlands, 1988. [Google Scholar]
- Cliff, A.D.; Ord, J.K. Spatial Autocorrelation; Pion: London, UK, 1973. [Google Scholar]
- Moran, P.A.P. Notes on Continuous Stochastic Phenomena. Biometrika 1950, 37, 17–23. [Google Scholar] [CrossRef] [PubMed]
- Anselin, L. Local indicators of spatial association—LISA. Geogr. Anal. 1995, 27, 93–115. [Google Scholar] [CrossRef]
- Theil, H. Economics and Information Theory; North-Holland Publishing: Amsterdam, The Netherlands, 1967; pp. 132–139. [Google Scholar]
- Conceição, P.; Ferreira, P. The Young Person’s Guide to the Theil Index; UTIP Working Paper Number 14. 2000. Available online: https://utip.gov.utexas.edu/papers/utip_14.pdf (accessed on 3 August 2025).
- Shorrocks, A.F. The Class of Additively Decomposable Inequality Measures. Econometrica 1980, 48, 613–625. [Google Scholar] [CrossRef]
- Wang, J.; Mu, X.; Chen, S.; Liu, W.; Wang, Z.; Dong, Z. Dynamic evaluation of water resources carrying capacity of the Dianchi Lake Basin in 2005–2015, based on DSPERM framework model and simulated annealin4 August 2025g-projection pursuit model. Reg. Sustain. 2021, 2, 189–201. [Google Scholar] [CrossRef]
- Wei, D.; Yin, J.; Xia, R.; Jiang, H.; Ding, Y.; Luo, X. Study on the coordinated development of urban competitiveness and energy-carbon emission reduction in China. Environ. Res. 2024, 251, 118689. [Google Scholar] [CrossRef]
- Wu, S.; Tian, C.; Li, B.; Wang, J.; Wang, Z. Ecological environment health assessment of lake water ecosystem system based on simulated annealing-projection pursuit: A case study of plateau lake. Sustain. Cities Soc. 2022, 86, 104131. [Google Scholar] [CrossRef]
- Zhang, L.; Wang, G.; Peng, W.; Zhang, J.; Qin, S. Integrating ecological security assessment and problem area identification: Simulated annealing and multi-model fusion. Ecol. Indic. 2024, 158, 111440. [Google Scholar] [CrossRef]
- Che, L.; Bai, Y.; Zhou, L. Spatial Pattern and Spillover Effects of Green Development Efficiency in China. Sci. Geogr. Sin. 2018, 38, 1788–1798. [Google Scholar] [CrossRef]
- Ma, X.; Hu, Y.; Huang, B. Spatial-Temporal Characteristics and Influencing Factors of Rural Green Development in Jiangsu Province. Econ. Geogr. 2022, 42, 159–167. [Google Scholar] [CrossRef]
- GB/T 2260-2007; Codes for the Administrative Divisions of the People’s Republic of China. China Standard Press: Beijing, China, 2007.
- Zhou, L.; Che, L.; Zhou, C. Spatio-Temporal Evolution and Influencing Factors of Urban Green Development Efficiency in China. Acta Geogr. Sin. 2019, 74, 2027–2044. [Google Scholar] [CrossRef]
- Shi, L.J.; Li, Y.N.; Li, Q.J.; Gao, S.; Zhang, X.L.; Zhang, Y.B. Spatiotemporal Evolution and Influencing Factors of Green Development in Resource-Intensive Areas at the Municipal Level: A Case Study of Shanxi Province. Econ. Geogr. 2024, 44, 77–87. [Google Scholar] [CrossRef]
- Wang, Y.; Li, H.; Guo, J.; Zhao, Z.; Yu, H. Spatial evolution of green development at provincial level in China. Chin. J. Popul. Resour. Environ. 2019, 17, 39–48. [Google Scholar] [CrossRef]
- Yang, Y.; Su, X. Spatial correlation network structure of carbon emission reduction capacity on urban agglomerations and its driving factors: A perspective of Sustainable Development Goals. Sustain. Cities Soc. 2024, 113, 105646. [Google Scholar] [CrossRef]
- Di, K.; Chen, W.; Zhang, X.; Shi, Q.; Cai, Q.; Li, D.; Liu, C.; Di, Z. Regional unevenness and synergy of carbon emission reduction in China’s green low-carbon circular economy. J. Clean. Prod. 2023, 420, 138436.1–138436.17. [Google Scholar] [CrossRef]
- Liu, M.; Qi, L.; Chen, H.; Luo, X.; Zhu, X.; Chen, C. Study on the spatialization of anthropogenic carbon emissions in China based on SVR-ZSSR. Sci. Rep. 2023, 13, 1887. [Google Scholar] [CrossRef] [PubMed]
- Li, C.; Song, L. Regional Differences and Spatial Convergence of Green Development in China. Sustainability 2022, 14, 8511. [Google Scholar] [CrossRef]
- Yang, M.; Liu, Y.; Tian, J.; Cheng, F.; Song, P. Dynamic Evolution and Regional Disparity in Carbon Emission Intensity in China. Sustainability 2022, 14, 4052. [Google Scholar] [CrossRef]







| Target Layer | Factor Layer | Index Layer | Unit of Measurement | Attribute |
|---|---|---|---|---|
| Green and low-carbon development | Driving force () | Gross regional product per capita | yuan (RMB) | Positive |
| Per capita disposable income | yuan (RMB) | Positive | ||
| Social total retail sales | hundred million yuan | Positive | ||
| Urbanization rate | % | Positive | ||
| Digital financial inclusion index | / | Positive | ||
| Natural population growth rate | ‰ | Negative | ||
| Pressure () | Sulfur dioxide emissions | 10 kt | Negative | |
| Carbon dioxide emissions | Megaton | Negative | ||
| Ammonia nitrogen emissions | 10 kt | Negative | ||
| Chemical oxygen demand emissions | 10 kt | Negative | ||
| Municipal sewage discharge | 10 km3 | Negative | ||
| Per capita water consumption | m3/person | Negative | ||
| Consumption of electric power | 100 million kWh | Negative | ||
| Number of private cars | 10,000 vehicles | Negative | ||
| State () | Average daily precipitation | m | Positive | |
| Forest coverage rate | % | Positive | ||
| Growing stock | 10 km3 | Positive | ||
| Urban green space | 10,000 hectares | Positive | ||
| Per capita water resources | m3/person | Positive | ||
| Average PM2.5 concentration | μg/m3 | Negative | ||
| Impact () | Grain output | 10 kt | Positive | |
| Added value of agriculture, forestry, animal industry, and fishery | hundred million yuan | Positive | ||
| Environmental protection Baidu Index | / | Positive | ||
| Carbon dioxide Baidu Index | / | Positive | ||
| Forest disease occurrence area | 10,000 hectares | Negative | ||
| human mortality | ‰ | Negative | ||
| Response () | Forest pest control area | 10,000 hectares | Positive | |
| Comprehensive use of general industrial solid waste | 10 kt | Positive | ||
| Number of industrial waste gas treatment facilities | Set | Positive | ||
| Number of industrial wastewater treatment facilities | Set | Positive | ||
| Total amount of urban sewage treatment | 10 km3 | Positive | ||
| Drainage pipe length | km | Positive | ||
| Harmless treatment rate of household garbage | % | Positive | ||
| Management () | Investment in industrial pollution control | hundred million yuan | Positive | |
| Proportion of education expenditure in general budget expenditure | % | Positive | ||
| Proportion of expenditure on science and technology in the general budget | % | Positive | ||
| Number of domestic patent applications authorized | items | Positive | ||
| Full-time equivalent R&D personnel in industrial enterprises above designated size | person | Positive | ||
| Number of R&D projects of industrial enterprises above designated size | items | Positive |
| Province | 2011 | 2013 | 2015 | 2017 | 2019 | 2021 | Annual Averages | Growth Rates |
|---|---|---|---|---|---|---|---|---|
| Beijing | 2.269 | 2.536 | 2.942 | 2.673 | 2.769 | 2.626 | 2.641 | 1.472 |
| Guangdong | 2.246 | 2.426 | 2.696 | 2.752 | 2.736 | 2.560 | 2.575 | 1.317 |
| Shanghai | 2.387 | 2.430 | 2.750 | 2.501 | 2.970 | 2.279 | 2.569 | −0.462 |
| Jiangsu | 2.333 | 2.306 | 2.762 | 2.503 | 3.045 | 2.316 | 2.559 | −0.073 |
| Zhejiang | 2.374 | 2.374 | 2.781 | 2.485 | 3.024 | 2.304 | 2.552 | −0.299 |
| Shandong | 2.093 | 2.420 | 2.594 | 2.596 | 2.432 | 2.317 | 2.495 | 1.022 |
| Tianjin | 2.188 | 2.452 | 2.352 | 2.617 | 2.623 | 2.365 | 2.484 | 0.781 |
| Fujian | 2.078 | 2.292 | 2.395 | 2.435 | 3.018 | 2.192 | 2.436 | 0.536 |
| Liaoning | 2.137 | 2.542 | 2.485 | 2.665 | 2.643 | 2.464 | 2.430 | 1.434 |
| Hebei | 2.089 | 2.362 | 2.288 | 2.562 | 2.529 | 2.394 | 2.416 | 1.372 |
| Shaanxi | 2.045 | 2.485 | 2.271 | 2.955 | 2.560 | 2.163 | 2.416 | 0.563 |
| Anhui | 1.969 | 2.246 | 2.681 | 2.384 | 2.893 | 2.131 | 2.385 | 0.794 |
| Inner Mongolia | 2.074 | 2.407 | 2.320 | 2.554 | 2.544 | 2.397 | 2.385 | 1.458 |
| Sichuan | 2.014 | 2.395 | 2.653 | 2.750 | 2.558 | 2.101 | 2.382 | 0.424 |
| Shanxi | 2.079 | 2.355 | 2.291 | 2.493 | 2.562 | 2.378 | 2.371 | 1.353 |
| Henan | 2.060 | 2.368 | 2.430 | 2.544 | 2.358 | 2.226 | 2.357 | 0.778 |
| Hubei | 2.063 | 2.428 | 2.514 | 2.614 | 2.423 | 2.230 | 2.353 | 0.781 |
| Jilin | 2.116 | 2.115 | 2.494 | 2.647 | 2.610 | 2.382 | 2.341 | 1.191 |
| Heilongjiang | 2.173 | 2.168 | 2.482 | 2.194 | 2.639 | 2.422 | 2.337 | 1.091 |
| Chongqing | 2.165 | 2.393 | 2.539 | 2.555 | 2.488 | 2.060 | 2.332 | −0.496 |
| Ningxia | 2.139 | 2.129 | 2.302 | 3.008 | 2.512 | 2.157 | 2.330 | 0.084 |
| Qinghai | 2.094 | 2.460 | 2.273 | 2.908 | 2.417 | 2.138 | 2.319 | 0.208 |
| Hunan | 2.025 | 2.180 | 2.503 | 2.614 | 2.419 | 2.207 | 2.315 | 0.864 |
| Gansu | 2.094 | 2.425 | 2.183 | 2.980 | 2.449 | 2.111 | 2.311 | 0.081 |
| Yunnan | 1.994 | 2.379 | 2.213 | 2.744 | 2.449 | 2.076 | 2.308 | 0.404 |
| Jiangxi | 1.978 | 2.252 | 2.387 | 2.360 | 2.205 | 2.094 | 2.304 | 0.572 |
| Guangxi | 2.046 | 2.263 | 2.468 | 2.499 | 2.352 | 2.005 | 2.290 | −0.202 |
| Xinjiang | 2.192 | 2.146 | 2.324 | 2.184 | 2.546 | 2.226 | 2.279 | 0.154 |
| Guizhou | 1.976 | 2.300 | 2.107 | 2.708 | 2.427 | 1.999 | 2.247 | 0.116 |
| Hainan | 2.088 | 2.207 | 2.485 | 2.501 | 2.364 | 1.943 | 2.240 | −0.717 |
| Province | Driving Force (D) | Pressure (P) | State (S) | Impact (I) | Response (R) | Management (M) | ||||||
|---|---|---|---|---|---|---|---|---|---|---|---|---|
| μ | r (%) | μ | r (%) | μ | r (%) | μ | r (%) | μ | r (%) | μ | r (%) | |
| Beijing | 0.620 | 3.414 | 0.663 | −0.985 | 0.502 | 0.062 | 0.237 | 16.241 | 0.458 | 4.057 | 0.230 | −3.343 |
| Tianjin | 0.535 | 2.618 | 0.668 | −0.768 | 0.518 | 0.066 | 0.224 | 14.334 | 0.418 | 3.218 | 0.278 | −3.570 |
| Hebei | 0.414 | 3.971 | 0.656 | −0.748 | 0.523 | 0.039 | 0.241 | 14.593 | 0.465 | 5.114 | 0.285 | −2.748 |
| Shanxi | 0.400 | 4.069 | 0.657 | −0.587 | 0.537 | 0.115 | 0.231 | 18.716 | 0.425 | 4.233 | 0.278 | −3.361 |
| Inner Mongolia | 0.437 | 2.712 | 0.640 | −1.052 | 0.511 | 0.009 | 0.230 | 17.311 | 0.434 | 3.831 | 0.289 | −1.768 |
| Liaoning | 0.477 | 2.861 | 0.643 | −0.703 | 0.496 | −0.024 | 0.231 | 15.105 | 0.450 | 4.494 | 0.293 | −3.130 |
| Jilin | 0.411 | 3.523 | 0.650 | −0.409 | 0.505 | 0.100 | 0.230 | 14.135 | 0.414 | 3.349 | 0.282 | −3.231 |
| Heilongjiang | 0.413 | 3.351 | 0.639 | −0.275 | 0.508 | −0.157 | 0.223 | 12.151 | 0.432 | 4.160 | 0.278 | −3.246 |
| Shanghai | 0.630 | 2.896 | 0.641 | −2.261 | 0.502 | 0.057 | 0.216 | 0.043 | 0.455 | 2.852 | 0.281 | −6.683 |
| Jiangsu | 0.555 | 3.813 | 0.615 | −2.363 | 0.482 | 0.034 | 0.231 | −0.409 | 0.512 | 4.344 | 0.302 | −5.970 |
| Zhejiang | 0.538 | 3.267 | 0.628 | −2.433 | 0.483 | −0.063 | 0.232 | −0.663 | 0.498 | 3.280 | 0.310 | −3.752 |
| Anhui | 0.420 | 4.314 | 0.644 | −2.122 | 0.472 | 0.134 | 0.225 | 14.603 | 0.452 | 3.158 | 0.314 | −2.363 |
| Fujian | 0.490 | 3.857 | 0.641 | −1.841 | 0.482 | −0.068 | 0.226 | 10.308 | 0.441 | 2.537 | 0.306 | −2.957 |
| Jiangxi | 0.401 | 3.498 | 0.645 | −1.911 | 0.473 | 0.106 | 0.209 | 17.312 | 0.422 | 2.523 | 0.297 | −2.077 |
| Shandong | 0.501 | 3.350 | 0.643 | −1.896 | 0.484 | 0.132 | 0.230 | 16.344 | 0.491 | 3.918 | 0.295 | −2.401 |
| Henan | 0.423 | 3.189 | 0.648 | −2.176 | 0.511 | 0.033 | 0.224 | 10.577 | 0.442 | 3.368 | 0.276 | −2.230 |
| Hubei | 0.454 | 3.436 | 0.648 | −2.121 | 0.508 | −0.073 | 0.223 | 9.146 | 0.416 | 3.048 | 0.266 | −1.728 |
| Hunan | 0.417 | 4.360 | 0.633 | −1.710 | 0.510 | −0.027 | 0.229 | 7.516 | 0.411 | 3.031 | 0.261 | −2.034 |
| Guangdong | 0.571 | 3.733 | 0.617 | −1.509 | 0.497 | −0.247 | 0.237 | 5.007 | 0.514 | 4.861 | 0.275 | −2.130 |
| Guangxi | 0.371 | 1.592 | 0.607 | −5.161 | 0.495 | 0.693 | 0.231 | 7.460 | 0.407 | 3.174 | 0.286 | −4.047 |
| Hainan | 0.379 | 0.645 | 0.612 | −5.955 | 0.518 | 0.519 | 0.215 | 6.818 | 0.359 | 2.843 | 0.273 | −3.989 |
| Chongqing | 0.438 | 1.433 | 0.619 | −6.435 | 0.507 | 0.148 | 0.222 | 5.566 | 0.395 | 3.248 | 0.287 | −3.591 |
| Sichuan | 0.406 | 5.276 | 0.599 | −1.945 | 0.493 | 1.368 | 0.242 | 1.769 | 0.473 | −0.917 | 0.302 | −3.359 |
| Guizhou | 0.338 | 5.704 | 0.596 | −1.154 | 0.489 | 1.406 | 0.232 | 1.421 | 0.422 | −1.600 | 0.298 | −4.152 |
| Yunnan | 0.352 | 4.903 | 0.599 | −0.793 | 0.502 | 1.616 | 0.243 | 2.072 | 0.440 | −0.685 | 0.305 | −4.593 |
| Shaanxi | 0.404 | 4.796 | 0.602 | −0.595 | 0.489 | 1.837 | 0.246 | 2.583 | 0.479 | −0.482 | 0.331 | −4.275 |
| Gansu | 0.345 | 6.110 | 0.614 | −0.746 | 0.504 | 2.087 | 0.232 | 0.868 | 0.427 | −1.380 | 0.322 | −4.735 |
| Qinghai | 0.364 | 6.654 | 0.618 | −0.438 | 0.498 | 2.346 | 0.244 | 0.873 | 0.383 | −1.529 | 0.323 | −3.709 |
| Ningxia | 0.383 | 7.260 | 0.616 | 0.177 | 0.469 | 2.806 | 0.230 | 0.174 | 0.372 | −2.874 | 0.340 | −5.010 |
| Xinjiang | 0.364 | 7.058 | 0.639 | 0.155 | 0.500 | 2.908 | 0.228 | 0.468 | 0.398 | −2.319 | 0.293 | −5.733 |
| 2011 | 0.3213 | 2.9267 | 0.0034 |
| 2012 | 0.4211 | 3.7985 | 0.0001 |
| 2013 | −0.0871 | −0.4241 | 0.6715 |
| 2014 | 0.2522 | 2.3536 | 0.0186 |
| 2015 | 0.2175 | 2.0466 | 0.0407 |
| 2016 | 0.4355 | 3.7945 | 0.0001 |
| 2017 | 0.0845 | 0.9758 | 0.3292 |
| 2018 | 0.3812 | 3.4266 | 0.0006 |
| 2019 | 0.3175 | 2.8729 | 0.0041 |
| 2020 | 0.6193 | 5.2360 | 0.0000 |
| 2021 | 0.2549 | 2.3479 | 0.0189 |
| Year | Numeric Value | Contribution Rate (%) | ||||||
|---|---|---|---|---|---|---|---|---|
| Overall | Between-Group | Within-Group | Between-Group | Within-Group | Within-Group | |||
| East | Central | West | ||||||
| 2011 | 0.0013 | 0.0008 | 0.0005 | 37.88 | 62.12 | 38.77 | 9.42 | 13.88 |
| 2012 | 0.0011 | 0.0006 | 0.0005 | 46.79 | 53.21 | 38.80 | 7.76 | 6.99 |
| 2013 | 0.0013 | 0.0010 | 0.0002 | 19.05 | 80.95 | 24.41 | 21.08 | 35.25 |
| 2014 | 0.0023 | 0.0023 | 0.0000 | 0.43 | 99.57 | 50.24 | 28.72 | 20.79 |
| 2015 | 0.0032 | 0.0021 | 0.0010 | 32.70 | 67.30 | 36.00 | 7.73 | 23.56 |
| 2016 | 0.0037 | 0.0021 | 0.0016 | 43.43 | 56.57 | 24.35 | 14.64 | 17.60 |
| 2017 | 0.0029 | 0.0022 | 0.0007 | 22.65 | 77.35 | 8.22 | 15.88 | 53.34 |
| 2018 | 0.0015 | 0.0007 | 0.0009 | 57.79 | 42.21 | 31.37 | 4.09 | 6.38 |
| 2019 | 0.0034 | 0.0023 | 0.0011 | 31.18 | 68.82 | 42.31 | 23.03 | 3.62 |
| 2020 | 0.0058 | 0.0038 | 0.0019 | 33.39 | 66.44 | 29.83 | 17.44 | 19.20 |
| 2021 | 0.0027 | 0.0019 | 0.0008 | 30.97 | 69.03 | 40.30 | 12.73 | 15.86 |
Disclaimer/Publisher’s Note: The statements, opinions and data contained in all publications are solely those of the individual author(s) and contributor(s) and not of MDPI and/or the editor(s). MDPI and/or the editor(s) disclaim responsibility for any injury to people or property resulting from any ideas, methods, instructions or products referred to in the content. |
© 2025 by the authors. Licensee MDPI, Basel, Switzerland. This article is an open access article distributed under the terms and conditions of the Creative Commons Attribution (CC BY) license (https://creativecommons.org/licenses/by/4.0/).
Share and Cite
Lu, W.; Zhang, X. Spatial and Temporal Characteristics and Regional Difference in China’s Provincial Green Low-Carbon Development. Sustainability 2025, 17, 8180. https://doi.org/10.3390/su17188180
Lu W, Zhang X. Spatial and Temporal Characteristics and Regional Difference in China’s Provincial Green Low-Carbon Development. Sustainability. 2025; 17(18):8180. https://doi.org/10.3390/su17188180
Chicago/Turabian StyleLu, Wanbo, and Xiaoduo Zhang. 2025. "Spatial and Temporal Characteristics and Regional Difference in China’s Provincial Green Low-Carbon Development" Sustainability 17, no. 18: 8180. https://doi.org/10.3390/su17188180
APA StyleLu, W., & Zhang, X. (2025). Spatial and Temporal Characteristics and Regional Difference in China’s Provincial Green Low-Carbon Development. Sustainability, 17(18), 8180. https://doi.org/10.3390/su17188180

