Co-Served Dining by Humans and Automations: The Effects of Experience Quality in Intelligent Restaurants
Abstract
1. Introduction
2. Literature Review
2.1. Dining Experience Quality in Intelligent Restaurants
2.2. Perceived Value Theory
2.3. Overall Satisfaction in Intelligent Restaurant
2.4. Social Media Sharing Generation
3. Methods
3.1. Study 1: Semi-Structured Interviews
3.1.1. Semi-Structured Interview Questions
3.1.2. Sampling and Data Collection
3.2. Initial Items Generation
3.3. Study 2: Empirical Questionnaire Survey
Data Collection
4. Results
4.1. Exploratory Factor Analysis
4.2. Assessment of Measurement Model
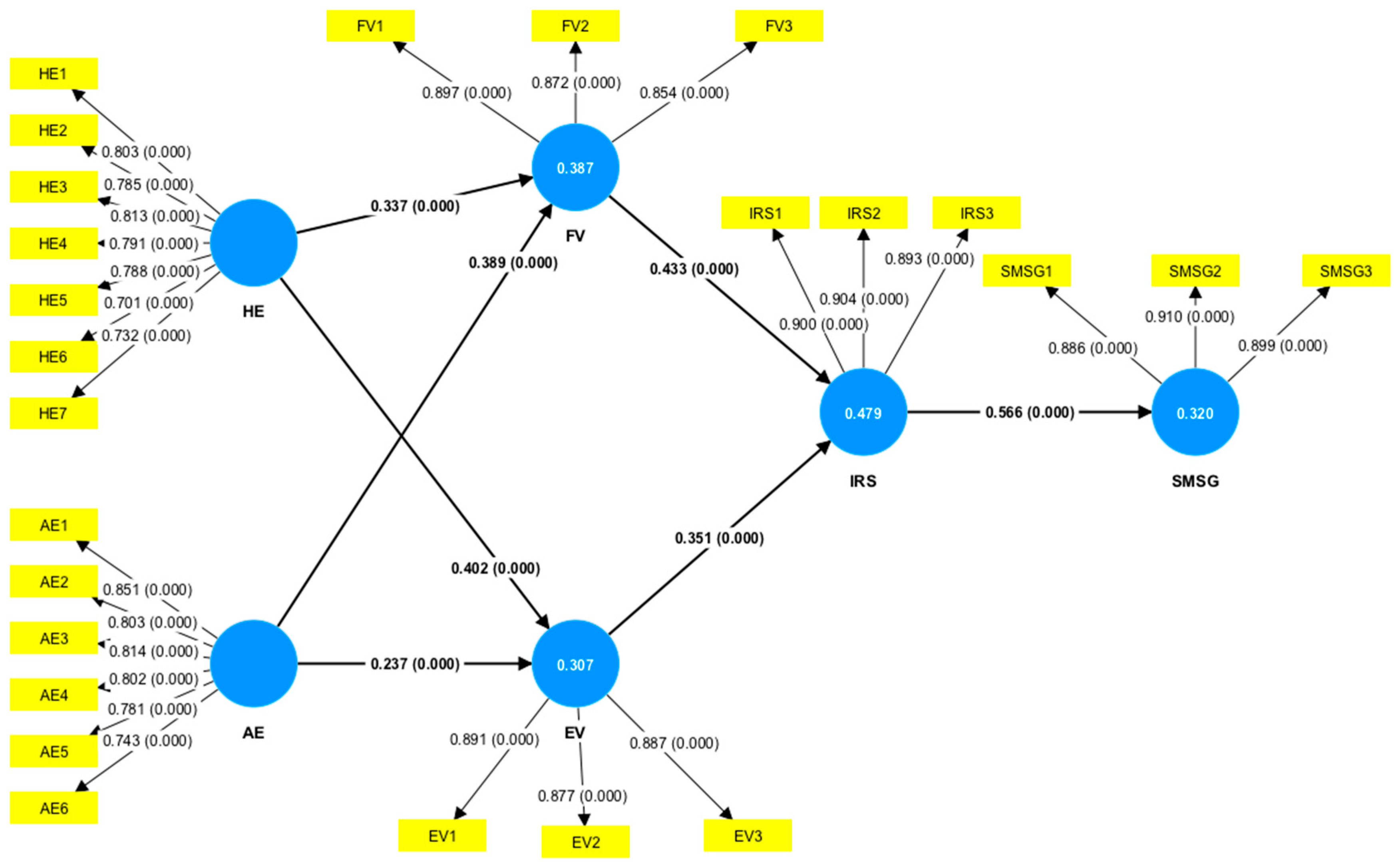
4.3. Structural Model Assessment
5. Discussion
5.1. Conclusions
5.2. Theoretical Implications
5.3. Practical Implications
5.4. Limitations and Future Research
Author Contributions
Funding
Institutional Review Board Statement
Data Availability Statement
Conflicts of Interest
Appendix A
| NO | Gender | Age | Occupation |
|---|---|---|---|
| 1 | Male | 23 | Software Engineer |
| 2 | Female | 30 | Marketing Specialist |
| 3 | Male | 28 | Restaurant Industry Worker |
| 4 | Female | 21 | Student |
| 5 | Female | 52 | Retired Accountant |
| 6 | Female | 25 | Human Resources Specialist |
| 7 | Male | 42 | Freelancer |
| 8 | Female | 29 | Graphic Designer |
| 9 | Male | 20 | Courier |
| 10 | Female | 33 | Teacher |
| 11 | Male | 27 | Architect |
| 12 | Male | 65 | Retired Chef |
| 13 | Male | 31 | IT Operations Engineer |
| 14 | Female | 26 | Healthcare Worker |
| 15 | Male | 40 | Corporate Executive |
| Quote | First-Order Concept |
|---|---|
| I think the automation equipment service is very good, high efficiency, high precision. Something like an automated ordering system can help me get my order done quickly without having to wait too long. Moreover, the interface of the automation device will show how long it will take for my food to be served, which is quite technological. However, the staff service has its advantages. For example, sometimes when ordering food, the waiter will take the initiative to ask you what your taste requirements are, whether it is hot or not, salty or not, and will recommend some suitable dishes according to your taste. I once went to a restaurant and the waiter saw me eating alone and recommended their signature small set menu so that I could taste a variety of dishes without wasting them, which was sweet. (Interviewee 1) |
|
| I prefer the waiters’ service, feels more kind. I can just tell them what I want, no need to struggle with the order system. At my age, I’m not good at using new tech. Once I tried to order on my phone, but the dish didn’t come. Turns out I didn’t place the order properly and had to ask a waiter for help. Waiters also ask about your taste and recommend dishes based on that. They can adjust the dishes according to the daily situation to make sure you have a good meal. (Interviewee 5) |
|
| I think the efficiency and humanization of the service is particularly important when eating in a restaurant. Automation equipment service efficiency is high, can quickly order food, do not queue, save time. I noticed that this restaurant also has automatic order reminders on their automated system, which is much quicker than going to a server for help before. Moreover, it is highly accurate, does not misremember orders, and can show the progress of dishes. That way I can control my time and organize my work. And scanning the code to order food can log into my membership account. This membership point can be redeemed for dessert. The service provided by the waiter is more friendly, he can recommend dishes according to my taste, for example, I have a little request, such as less salt, the waiter immediately understood, immediately in the system notes. Moreover, the waiter can also communicate in a timely manner, such as when the customer has special requirements or is not satisfied with the food, the waiter can deal with it immediately. The last time my order was late, I was worried, the waiter took the initiative to explain, and sent me a small dessert as compensation, which immediately alleviated my dissatisfaction. (interviewee 6) |
|
| First-Order Concept | |
|---|---|
| Queue numbering system Order system Tracking the dish preparation progress Robot delivery Membership benefits system and rewards Overall automated-provided experience | Automated -provided experience |
| Friendliness of staff Staff’s knowledge of the menu Human-provided service consistency Human-provided personalized service Eye contact and communication Food delivery service provided by human Overall human-provided service experience | Human-provided experience |
| Dimension | Abbr. | Items | From Literature | From Interviews |
|---|---|---|---|---|
| Human-provided experience | HE1 | I like the friendliness of the staff here. | [81] | √ |
| HE2 | I like the staff’s knowledge of the menu here. | [81] | √ | |
| HE3 | I like the consistency provided by the staff here. | [41,82] | ||
| HE4 | I like the personalized service provided by the staff here. | [82] | √ | |
| HE5 | I like the eye contact and communication from the staff here. | [83] | ||
| HE6 | I like the food delivery service provided by the staff here. | √ | ||
| HE7 | I like the overall human-provided service here | √ | ||
| Automated-provided experience | AE1 | I like the queue and reservation system for waiting here. | √ | |
| AE2 | I like the ordering system here. | [84] | √ | |
| AE3 | I like tracking the dish preparation progress through the system here. | √ | ||
| AE4 | I like the robot delivery system here. | [85] | ||
| AE5 | I like the membership benefits and reward system here. | √ | ||
| AE6 | I like the overall automated service experience here. | [3] |
| Profile | Category | Frequency | Percentage (%) |
|---|---|---|---|
| Gender | Male | 238 | 48.3 |
| Female | 255 | 51.7 | |
| Age | 18–20 | 54 | 11 |
| 21–25 | 140 | 28.4 | |
| 26–30 | 119 | 24.1 | |
| 31–35 | 85 | 17.2 | |
| 36–40 | 42 | 8.5 | |
| 41–45 | 25 | 5.1 | |
| 46–50 | 12 | 2.4 | |
| 51–55 | 10 | 2 | |
| 56 and above | 6 | 1.2 | |
| Education | Junior high school and below | 23 | 4.7 |
| High school | 70 | 14.2 | |
| Associate degree | 92 | 18.7 | |
| Bachelor’s degree | 263 | 53.3 | |
| Master’s degree and above | 45 | 9.1 | |
| Occupation | Student | 104 | 21.1 |
| Office worker | 99 | 20.1 | |
| Sales/Service | 79 | 16 | |
| Engineer | 18 | 3.7 | |
| Laborer | 11 | 2.2 | |
| Professional | 38 | 7.7 | |
| Businessperson | 43 | 8.7 | |
| Government | 16 | 3.2 | |
| Unemployed | 15 | 3 | |
| Retired | 5 | 1 | |
| Other | 65 | 13.2 | |
| Times | 1 time | 217 | 44 |
| 2–3 times | 192 | 38.9 | |
| 4–5 times | 65 | 13.2 | |
| More than 5 times | 19 | 3.9 | |
| Average daily food expenditure (CNY) | Less than 100 | 46 | 9.3 |
| 101–300 | 223 | 45.2 | |
| 301–500 | 125 | 25.4 | |
| 501–700 | 65 | 13.2 | |
| More than 700 | 34 | 6.9 |
References
- Hwang, J.; Park, S.; Kim, I. Understanding motivated consumer innovativeness in the context of a robotic restaurant: The moderating role of product knowledge. J. Hosp. Tour. Manag. 2020, 44, 272–282. [Google Scholar] [CrossRef]
- Tortorella, G.L.; Gloet, M.; Samson, D.; Kurnia, S.; Fogliatto, F.S.; Anzanello, M.J. Importance and effectiveness of digitalization for performance improvement in the food industry. Total Qual. Manag. Bus. Excell. 2025, 36, 919–945. [Google Scholar] [CrossRef]
- Park, S.; Lehto, X. Automated, human, or semi-automated service in restaurants? An investigation of technology-enabled service designs and customer attribution. Int. J. Hosp. Manag. 2022, 104, 103217. [Google Scholar] [CrossRef]
- Seyitoğlu, F.; Atsız, O.; Acar, A. The role of technology in the future of restaurant labor. J. Hosp. Tour. Technol. 2025, 16, 665–683. [Google Scholar] [CrossRef]
- Lin, C.-P.; Chen, P.-C. Mentoring for effective human-AI collaboration: An integrated theoretical framework. Total Qual. Manag. Bus. Excell. 2025, 36, 1062–1076. [Google Scholar] [CrossRef]
- Song, H.; Wang, Y.-C.; Yang, H.; Ma, E. Robotic employees vs. human employees: Customers’ perceived authenticity at casual dining restaurants. Int. J. Hosp. Manag. 2022, 106, 103301. [Google Scholar] [CrossRef]
- Byrd, K.; Fan, A.; Her, E.; Liu, Y.; Almanza, B.; Leitch, S. Robot vs human: Expectations, performances and gaps in off-premise restaurant service modes. Int. J. Contemp. Hosp. Manag. 2021, 33, 3996–4016. [Google Scholar] [CrossRef]
- Ivanov, S.; Webster, C. Restaurants and robots: Public preferences for robot food and beverage services. J. Tour. Futures 2022, 9, 229–239. [Google Scholar] [CrossRef]
- Syed, C.A.T.; Ikram, M.; Mehmood, W. A Comprehensive Analysis of Service Quality: A Systematic Literature Review. Total Qual. Manag. Bus. Excell. 2024, 1–43. [Google Scholar] [CrossRef]
- Wong, I.A.; Huang, J.; Lin, Z.; Jiao, H. Smart dining, smart restaurant, and smart service quality (SSQ). Int. J. Contemp. Hosp. Manag. 2022, 34, 2272–2297. [Google Scholar] [CrossRef]
- Ha, J.; Jang, S.S. Effects of service quality and food quality: The moderating role of atmospherics in an ethnic restaurant segment. Int. J. Hosp. Manag. 2010, 29, 520–529. [Google Scholar] [CrossRef]
- Bai, W.; Lee, T.J.; Wu, F.; Wong, J.W.C. How effective are user-generated travel short videos in promoting a destination online? J. Vacat. Mark. 2023, 31, 578–595. [Google Scholar] [CrossRef]
- Ye, B.H.; Fong, L.H.N.; Wong, J.W.C.; Zhang, L. Social Media Users’ Envy Toward Travel Bloggers: An Investigation of Dual-Mediating Paths and Boundary Conditions. J. Travel Res. 2025. [Google Scholar] [CrossRef]
- Lai, I.K.W.; Liu, Y.; Lu, D. The effects of tourists’ destination culinary experience on electronic word-of-mouth generation intention: The experience economy theory. Asia Pac. J. Tour. Res. 2021, 26, 231–244. [Google Scholar] [CrossRef]
- Wong, J.W.C.; Lai, I.K.W. Gaming and non-gaming memorable tourism experiences: How do they influence young and mature tourists’ behavioural intentions? J. Destin. Mark. Manag. 2021, 21, 100642. [Google Scholar] [CrossRef]
- Nezakati, H.; Amidi, A.; Jusoh, Y.Y.; Moghadas, S.; Aziz, Y.A.; Sohrabinezhadtalemi, R. Review of Social Media Potential on Knowledge Sharing and Collaboration in Tourism Industry. Procedia-Soc. Behav. Sci. 2015, 172, 120–125. [Google Scholar] [CrossRef]
- Prentice, C.; Nguyen, M. Engaging and retaining customers with AI and employee service. J. Retail. Consum. Serv. 2020, 56, 102186. [Google Scholar] [CrossRef]
- Alhelalat, J.A.; Habiballah, M.A.; Twaissi, N.M. The impact of personal and functional aspects of restaurant employee service behaviour on customer satisfaction. Int. J. Hosp. Manag. 2017, 66, 46–53. [Google Scholar] [CrossRef]
- Ryu, K.; Han, H. New or repeat customers: How does physical environment influence their restaurant experience? Int. J. Hosp. Manag. 2011, 30, 599–611. [Google Scholar] [CrossRef]
- Raj, R.; Kumar, V.; Bolatan, G.I.; Daim, T. Strategic conceptualization and operationalization of digital orientation to support organizational TQM performance. Total Qual. Manag. Bus. Excell. 2024, 35, 784–813. [Google Scholar] [CrossRef]
- Lu, L.; Zhang, P.; Zhang, T.C. Leveraging ‘human-likeness’ of robotic service at restaurants. Int. J. Hosp. Manag. 2021, 94, 102823. [Google Scholar] [CrossRef]
- Hanks, L.; Line, N.; Mattila, A.S. The impact of self-service technology and the presence of others on cause-related marketing programs in restaurants. J. Hosp. Mark. Manag. 2015, 25, 547–562. [Google Scholar] [CrossRef]
- Blöcher, K.; Alt, R. Ai and robotics in the European restaurant sector: Assessing potentials for process innovation in a high-contact service industry. Electron. Mark. 2020, 31, 529–551. [Google Scholar] [CrossRef]
- Jang, H.W.; Lee, S.B. Serving Robots: Management and Applications for Restaurant Business Sustainability. Sustainability 2020, 12, 3998. [Google Scholar] [CrossRef]
- van Doorn, J.; Mende, M.; Noble, S.M.; Hulland, J.; Ostrom, A.L.; Grewal, D.; Petersen, J.A. Domo Arigato Mr. Roboto: Emergence of automated social presence in organizational frontlines and customers’ service experiences. J. Serv. Res. 2017, 20, 43–58. [Google Scholar] [CrossRef]
- Zeithaml, V.A. Consumer perceptions of price, quality, and value: A means-end model and synthesis of evidence. J. Mark. 1988, 52, 2–22. [Google Scholar] [CrossRef]
- Hong, E.; Park, J.; Lim, B. Exploring perceived value’s impact on attitudes in autonomous public transportation services: A multi-dimensional approach. Total Qual. Manag. Bus. Excell. 2024, 36, 100–124. [Google Scholar] [CrossRef]
- Lovelock, C.H.; Patterson, P.; Wirtz, J. Services Marketing: An Asia-Pacific and Australian Perspective, 6th ed.; Pearson Australia: Victoria, Australia, 2015. [Google Scholar]
- Lee, J.-S.; Lee, C.-K.; Choi, Y. Examining the Role of Emotional and Functional Values in Festival Evaluation. J. Travel Res. 2011, 50, 685–696. [Google Scholar] [CrossRef]
- Liao, S.-H.; Hu, D.-C.; Hou, S.-Y. Re-patronage on chain stores: Mediating and moderating role of customer engagement and experiential value. Total Qual. Manag. Bus. Excell. 2024, 35, 1076–1097. [Google Scholar] [CrossRef]
- Lee, C.-K.; Bendle, L.J.; Yoon, Y.-S.; Kim, M.-J. Thanatourism or peace tourism: Perceived value at a North Korean resort from an indigenous perspective. Int. J. Tour. Res. 2012, 14, 71–90. [Google Scholar] [CrossRef]
- Sheth, J.N.; Newman, B.I.; Gross, B.L. Why we buy what we buy: A theory of consumption values. J. Bus. Res. 1991, 22, 159–170. [Google Scholar] [CrossRef]
- Ahn, J.; Back, K.-J. Cruise brand experience: Functional and wellness value creation in tourism business. Int. J. Contemp. Hosp. Manag. 2019, 31, 2205–2223. [Google Scholar] [CrossRef]
- Amin, M.; Parvez, M.O.; Rasool, S.; Aureliano-Silva, L.; Dang, A. Human–robot interaction attributes at the restaurants: Will it enhance revisit intentions? J. Hosp. Tour. Technol. 2025. [Google Scholar] [CrossRef]
- Tuncer, I.; Unusan, C.; Cobanoglu, C. Service quality, perceived value and customer satisfaction on behavioral intention in restaurants: An integrated structural model. J. Qual. Assur. Hosp. Tour. 2021, 22, 447–475. [Google Scholar] [CrossRef]
- Ledden, L.; Kalafatis, S.P.; Samouel, P. The relationship between personal values and perceived value of education. J. Bus. Res. 2007, 60, 965–974. [Google Scholar] [CrossRef]
- Bailey, J.J.; Gremler, D.D.; McCollough, M.A. Service encounter emotional value: The dyadic influence of customer and employee emotions. Serv. Mark. Q. 2001, 23, 1–24. [Google Scholar] [CrossRef]
- Rosenbaum, M.S.; Massiah, C.A. When customers receive support from other customers: Exploring the influence of intercustomer social support on customer voluntary performance. J. Serv. Res. 2007, 9, 257–270. [Google Scholar] [CrossRef]
- Henkel, A.P.; Čaić, M.; Blaurock, M.; Okan, M. Robotic transformative service research: Deploying social robots for consumer well-being during COVID-19 and beyond. J. Serv. Manag. 2020, 31, 1131–1148. [Google Scholar] [CrossRef]
- Xu, Y.; Jeong, E.; Baiomy, A.; Shao, X. Investigating onsite restaurant interactive self-service technology (ORISST) use: Customer expectations and intentions. Int. J. Contemp. Hosp. Manag. 2020, 32, 3335–3360. [Google Scholar] [CrossRef]
- Lin, I.Y.; Mattila, A.S. Restaurant Servicescape, Service Encounter, and Perceived Congruency on Customers’ Emotions and Satisfaction. J. Hosp. Mark. Manag. 2010, 19, 819–841. [Google Scholar] [CrossRef]
- Söderlund, M. Employee mere presence and its impact on customer satisfaction. Psychol. Mark. 2016, 33, 449–464. [Google Scholar] [CrossRef]
- Oliver, R.L. A cognitive model of the antecedents and consequences of satisfaction decisions. J. Mark. Res. 1980, 17, 460–469. [Google Scholar] [CrossRef]
- Stange, R.; Scheffler, P.; Henseler, J. A systematic review of theoretical, methodological, contextual, and content-related foundations of customer delight research. Total Qual. Manag. Bus. Excell. 2025, 36, 503–526. [Google Scholar] [CrossRef]
- Liu, C.-H.; Chou, S.-F.; Vu, H.T. Valuation of customers’ service quality, affective, sensory experience and entertainment to behavioral intention. Total Qual. Manag. Bus. Excell. 2024, 35, 1509–1541. [Google Scholar] [CrossRef]
- Hellier, P.K.; Geursen, G.M.; Carr, R.A.; Rickard, J.A. Customer repurchase intention: A general structural equation model. Eur. J. Mark. 2003, 37, 1762–1800. [Google Scholar] [CrossRef]
- Fornell, C.; Johnson, M.D.; Anderson, E.W.; Cha, J.; Bryant, B.E. The American Customer Satisfaction Index: Nature, purpose, and findings. J. Mark. 1996, 60, 7–18. [Google Scholar] [CrossRef]
- Zhou, X.; Wong, J.W.C.; Xie, D.; Liang, R.; Huang, L. What does the audience care? The effects of travel vlog information quality on travel intention. Total Qual. Manag. Bus. Excell. 2023, 34, 2201–2219. [Google Scholar] [CrossRef]
- Jeong, E.; Jang, S.S. Restaurant experiences triggering positive electronic word-of-mouth (eWOM) motivations. Int. J. Hosp. Manag. 2011, 30, 356–366. [Google Scholar] [CrossRef]
- Wong, J.W.C.; Lai, I.K.W.; Wang, S. How social values gained from sharing travel experiences influence tourists’ satisfaction: Moderated mediation effect of onsite mobile sharing behaviour. Asia Pac. J. Mark. Logist. 2024, 36, 2593–2610. [Google Scholar] [CrossRef]
- Michaelidou, N.; Siamagka, N.T.; Christodoulides, G. Usage, barriers and measurement of social media marketing: An exploratory investigation of small and medium B2B brands. Ind. Mark. Manag. 2011, 40, 1153–1159. [Google Scholar] [CrossRef]
- Sun, Y.; Xing, J. The impact of social media information sharing on the green purchase intention among Generation Z. Sustainability 2022, 14, 6879. [Google Scholar] [CrossRef]
- Zafar, A.U.; Shen, J.; Shahzad, M.; Islam, T. Relation of impulsive urges and sustainable purchase decisions in the personalized environment of social media. Sustain. Prod. Consum. 2021, 25, 591–603. [Google Scholar] [CrossRef]
- Wong, J.W.C.; Lai, I.K.W.; Tao, Z. Sharing memorable tourism experiences on mobile social media and how it influences further travel decisions. Curr. Issues Tour. 2019, 23, 1773–1787. [Google Scholar] [CrossRef]
- Westbrook, R.A. Product/consumption-based affective responses and post-purchase processes. J. Mark. Res. 1987, 24, 258–270. [Google Scholar] [CrossRef]
- Uddin, M.B. Investigating the relationships between customer satisfaction, behavioral intentions, and customer loyalty of electronic household products. Afr. J. Manag. Res. 2013, 21, 49–68. [Google Scholar]
- Tung, V.W.S.; Law, R. The potential for tourism and hospitality experience research in human-robot interactions. Int. J. Contemp. Hosp. Manag. 2017, 29, 2498–2513. [Google Scholar] [CrossRef]
- Li, Z.; Yuan, F.; Zhao, Z. Robot restaurant experience and recommendation behaviour: Based on text-mining and sentiment analysis from online reviews. Curr. Issues Tour. 2024, 28, 461–475. [Google Scholar] [CrossRef]
- Wang, S.; Lai, I.K.W.; Wong, J.W.C. How do young-oriented values facilitate conspicuous consumption travel behaviour through information searching and content generation? Asia Pac. J. Mark. Logist. 2024, 37, 1048–1066. [Google Scholar] [CrossRef]
- Peštek, A.; Činjarević, M. Tourist perceived image of local cuisine: The case of Bosnian food culture. Br. Food J. 2014, 116, 1821–1838. [Google Scholar] [CrossRef]
- Xinhua News. Robots Cooking? Shanghai’s First Community AI Canteen is Popular. Available online: https://www.news.cn/tech/20210727/fdafa73d16bc470f8a0467f5141f0d44/c.html (accessed on 27 July 2021).
- Shanghai Mobile. Shanghai Mobile’s “AI Visual Networking + Clear Kitchen Lighting” Technology Facilitates the Upgrading of Catering Management. Shanghai Municipal Commission of Economy and Informatization. Available online: https://sheitc.sh.gov.cn/djjcdt/20250123/6d41afd51fe44b91b264ff612fde1500.html (accessed on 23 January 2025).
- Wang, S.; Lai, I.K.W.; Wong, J.W.C. The impact of pluralistic values on postmodern tourists’ behavioural intention towards renovated heritage sites. Tour. Manag. Perspect. 2023, 49, 101175. [Google Scholar] [CrossRef]
- Hair, J.F.; Ringle, C.M.; Sarstedt, M. PLS-SEM: Indeed a Silver Bullet. J. Mark. Theory Pract. 2011, 19, 139–152. [Google Scholar] [CrossRef]
- Ng, K.S.P.; Wong, J.W.C.; Xie, D.; Zhu, J. From the attributes of smart tourism technologies to loyalty and WOM via user satisfaction: The moderating role of switching costs. Kybernetes 2023, 52, 2868–2885. [Google Scholar] [CrossRef]
- Williams, B.; Onsman, A.; Brown, T. Exploratory factor analysis: A five-step guide for novices. Australas. J. Paramed. 2010, 8, 1–13. [Google Scholar] [CrossRef]
- Plonsky, L. Advancing Quantitative Methods in Second Language Research; Routledge: New York, NY, USA; Abingdon, UK, 2015. [Google Scholar]
- Fornell, C.; Larcker, D.F. Evaluating structural equation models with unobservable variables and measurement error. J. Mark. Res. 1981, 18, 39–50. [Google Scholar] [CrossRef]
- Bagozzi, R.P.; Yi, Y. On the evaluation of structural equation models. J. Acad. Mark. Sci. 1988, 16, 74–94. [Google Scholar] [CrossRef]
- Henseler, J.; Ringle, C.M.; Sarstedt, M. A new criterion for assessing discriminant validity in variance-based structural equation modeling. J. Acad. Mark. Sci. 2015, 43, 115–135. [Google Scholar] [CrossRef]
- Hair, J.F. A Primer on Partial Least Squares Structural Equation Modeling (PLS-SEM); SAGE: Thousand Oaks, CA, USA, 2014. [Google Scholar]
- Kock, N. Minimum Sample Size Estimation in PLS-SEM: An Application in Tourism and Hospitality Research. In Applying Partial Least Squares in Tourism and Hospitality Research; Ali, F., Rasoolimanesh, S.M., Cobanoglu, C., Eds.; Emerald Publishing Limited: Leeds, UK, 2018; pp. 1–16. [Google Scholar] [CrossRef]
- Zhang, X.; Balaji, M.S.; Jiang, Y. Robots at your service: Value facilitation and value co-creation in restaurants. Int. J. Contemp. Hosp. Manag. 2022, 34, 2004–2025. [Google Scholar] [CrossRef]
- Tsaur, S.-H.; Lo, P.-C. Measuring memorable dining experiences and related emotions in fine dining restaurants. J. Hosp. Mark. Manag. 2020, 29, 887–910. [Google Scholar] [CrossRef]
- Poyoi, P.; Gassiot-Melian, A.; Coromina, L. Generation Z and Millennials’ food-sharing behaviour: A cross-generational analysis of motivations, satisfaction and behavioural intention. Br. Food J. 2024, 126, 207–225. [Google Scholar] [CrossRef]
- Kuo, Y.-F.; Wu, C.-M.; Deng, W.-J. The relationships among service quality, perceived value, customer satisfaction, and post-purchase intention in mobile value-added services. Comput. Hum. Behav. 2009, 25, 887–896. [Google Scholar] [CrossRef]
- Pan, S.Y.; Lin, Y.; Wong, J.W.C. The dark side of robot usage for hotel employees: An uncertainty management perspective. Tour. Manag. 2025, 106, 104994. [Google Scholar] [CrossRef]
- Wong, J.W.C.; Lai, I.K.W.; Lin, Y. The perceived reliability and adoption intention towards human-generated content vs. AI-generated content for travel planning: A moderating role of travel persona. J. Travel Tour. Mark. 2025, 42, 461–478. [Google Scholar] [CrossRef]
- Singh, R.; Gehlot, A.; Akram, S.V.; Thakur, A.K.; Gupta, L.R.; Priyadarshi, N.; Twala, B. Integration of advanced digital technologies in the hospitality industry: A technological approach towards sustainability. Sustain. Eng. Innov. 2024, 6, 37–56. [Google Scholar] [CrossRef]
- Sánchez, J.; Callarisa, L.; Rodríguez, R.M.; Moliner, M.A. Perceived value of the purchase of a tourism product. Tour. Manag. 2006, 27, 394–409. [Google Scholar] [CrossRef]
- Ribeiro, M.A.; Prayag, G. Perceived quality and service experience: Mediating effects of positive and negative emotions. J. Hosp. Mark. Manag. 2019, 28, 285–305. [Google Scholar] [CrossRef]
- Liu, P.; Tse, E.C.-Y. Exploring factors on customers’ restaurant choice: An analysis of restaurant attributes. Br. Food J. 2018. [Google Scholar] [CrossRef]
- Jung, H.S.; Yoon, H.H. The effects of nonverbal communication of employees in the family restaurant upon customers’ emotional responses and customer satisfaction. Int. J. Hosp. Manag. 2011, 30, 542–550. [Google Scholar] [CrossRef]
- Yang, T.; Lai, I.K.W.; Fan, Z.-B.; Mo, Q.-M. Interactive service quality on the acceptance of self-service ordering systems for the restaurant industry. J. Hosp. Tour. Technol. 2020. [Google Scholar] [CrossRef]
- Hong, C.; Choi, E.-K.C.; Joung, H.-W.; Kim, H.-S. The impact of customer perceived value on customer satisfaction and loyalty toward the food delivery robot service. J. Hosp. Tour. Technol. 2023. [Google Scholar] [CrossRef]



| 1 | 2 | |
|---|---|---|
| Human-provided experience | ||
| HE1 | 0.794 | 0.135 |
| HE2 | 0.761 | 0.189 |
| HE3 | 0.772 | 0.252 |
| HE4 | 0.793 | 0.132 |
| HE5 | 0.746 | 0.249 |
| HE6 | 0.695 | 0.129 |
| HE7 | 0.696 | 0.194 |
| Automated-provided experience | ||
| AE1 | 0.267 | 0.8 |
| AE2 | 0.186 | 0.779 |
| AE3 | 0.212 | 0.782 |
| AE4 | 0.25 | 0.764 |
| AE5 | 0.151 | 0.77 |
| AE6 | 0.082 | 0.761 |
| % of Variance | 32.319 | 62.048 |
| Items | Mean | S.D. | Skewness | Kurtosis | Loading | |
|---|---|---|---|---|---|---|
| HE1 | I like the friendliness of the staff here. | 5.028 | 1.228 | 0.638 | −0.766 | 0.803 |
| HE2 | I like the staff’s knowledge of the menu here. | 5.185 | 1.131 | 1.463 | −0.976 | 0.785 |
| HE3 | I like the consistency provided by the staff here. | 5.158 | 1.134 | 1.136 | −0.959 | 0.813 |
| HE4 | I like the personalized service provided by the staff here. | 5.156 | 1.198 | 0.897 | −0.915 | 0.791 |
| HE5 | I like the eye contact and communication from the staff here. | 5.369 | 1.221 | 1.315 | −1.023 | 0.788 |
| HE6 | I like the food delivery service provided by the staff here. | 5.219 | 1.154 | 1.088 | −0.928 | 0.701 |
| HE7 | I like the overall human-provided service here | 5.296 | 1.138 | 1.291 | −1.03 | 0.732 |
| AE1 | I like the queue and reservation system for waiting here. | 5.428 | 1.151 | 1.13 | −0.889 | 0.851 |
| AE2 | I like the ordering system here. | 5.296 | 1.14 | 1.293 | −0.871 | 0.803 |
| AE3 | I like tracking the dish preparation progress through the system here. | 5.477 | 1.138 | 1.556 | −0.96 | 0.814 |
| AE4 | I like the robot delivery system here. | 5.554 | 1.157 | 1.27 | −0.931 | 0.802 |
| AE5 | I like the membership benefits and reward system here. | 5.46 | 1.145 | 1.17 | −0.854 | 0.781 |
| AE6 | I like the overall automated service experience here. | 5.398 | 1.169 | 1.448 | −0.943 | 0.743 |
| FV1 | The intelligent restaurant is reasonably priced. | 4.943 | 1.211 | 0.656 | −0.744 | 0.897 |
| FV2 | The intelligent restaurant is worth the money paid | 5.057 | 1.192 | 1.156 | −0.845 | 0.872 |
| FV3 | The intelligent restaurant has a high-value economic value | 4.978 | 1.191 | 1.08 | −0.854 | 0.854 |
| EV1 | I have fun in the intelligent restaurant. | 5.391 | 1.162 | 1.476 | −0.997 | 0.891 |
| EV2 | I feel great during the dining experience in the intelligent restaurant. | 4.994 | 1.228 | 0.723 | −0.734 | 0.877 |
| EV3 | I enjoy the dining experience in this intelligent restaurant. | 4.89 | 1.171 | 0.743 | −0.767 | 0.887 |
| IRS1 | The food at the intelligent restaurant made me feel satisfied with the experience | 5.422 | 1.072 | 1.848 | −1.061 | 0.9 |
| IRS2 | Overall, the dining experience at the intelligent restaurant exceeded my expectations | 5.367 | 1.185 | 1.215 | −0.968 | 0.904 |
| IRS3 | I enjoy eating food in this intelligent restaurant. | 5.481 | 1.186 | 1.287 | −0.976 | 0.893 |
| SMSG1 | I would share my dining experience in this intelligent restaurant on social media. | 5.274 | 1.253 | 1.725 | −1.18 | 0.886 |
| SMSG2 | I would provide my dining experience in this intelligent restaurant on social media at the request. | 5.199 | 1.204 | 1.499 | −1.143 | 0.91 |
| SMSG3 | I would post my comments about the dining experience in this intelligent restaurant on social media during and after my consumption. | 5.402 | 1.261 | 1.254 | −1.1 | 0.899 |
| Construct | α | CR | AVE | Rho_a | Heterotrait–Monotrait Ratio (HTMT) | |||||
|---|---|---|---|---|---|---|---|---|---|---|
| AE | EV | FV | HE | IRS | SMSG | |||||
| AE | 0.887 | 0.892 | 0.64 | 0.892 | ||||||
| EV | 0.862 | 0.862 | 0.783 | 0.862 | 0.484 | |||||
| FV | 0.846 | 0.852 | 0.765 | 0.852 | 0.627 | 0.648 | ||||
| HE | 0.888 | 0.89 | 0.599 | 0.890 | 0.52 | 0.584 | 0.594 | |||
| IRS | 0.882 | 0.884 | 0.808 | 0.884 | 0.584 | 0.676 | 0.722 | 0.579 | ||
| SMSG | 0.88 | 0.882 | 0.807 | 0.882 | 0.459 | 0.511 | 0.558 | 0.402 | 0.641 | |
| Path Coefficient | VIF | T Statistics | f-Square | Support | |
|---|---|---|---|---|---|
| HE -> FV | 0.337 *** | 1.278 | 7.087 | 0.145 | Yes |
| HE -> EV | 0.402 *** | 1.278 | 7.362 | 0.182 | Yes |
| AE -> FV | 0.389 *** | 1.278 | 7.432 | 0.193 | Yes |
| AE -> EV | 0.237 *** | 1.278 | 4.186 | 0.063 | Yes |
| FV -> IRS | 0.433 *** | 1.445 | 8.684 | 0.248 | Yes |
| EV -> IRS | 0.351 *** | 1.445 | 6.646 | 0.163 | Yes |
| IRS -> SMSG | 0.566 *** | 1 | 13.211 | 0.472 | Yes |
Disclaimer/Publisher’s Note: The statements, opinions and data contained in all publications are solely those of the individual author(s) and contributor(s) and not of MDPI and/or the editor(s). MDPI and/or the editor(s) disclaim responsibility for any injury to people or property resulting from any ideas, methods, instructions or products referred to in the content. |
© 2025 by the authors. Licensee MDPI, Basel, Switzerland. This article is an open access article distributed under the terms and conditions of the Creative Commons Attribution (CC BY) license (https://creativecommons.org/licenses/by/4.0/).
Share and Cite
Xu, L.; Zhang, S.; Wong, J.W.C.; Xu, J. Co-Served Dining by Humans and Automations: The Effects of Experience Quality in Intelligent Restaurants. Sustainability 2025, 17, 8085. https://doi.org/10.3390/su17178085
Xu L, Zhang S, Wong JWC, Xu J. Co-Served Dining by Humans and Automations: The Effects of Experience Quality in Intelligent Restaurants. Sustainability. 2025; 17(17):8085. https://doi.org/10.3390/su17178085
Chicago/Turabian StyleXu, Liu, Shiyi Zhang, Jose Weng Chou Wong, and Jing (Bill) Xu. 2025. "Co-Served Dining by Humans and Automations: The Effects of Experience Quality in Intelligent Restaurants" Sustainability 17, no. 17: 8085. https://doi.org/10.3390/su17178085
APA StyleXu, L., Zhang, S., Wong, J. W. C., & Xu, J. (2025). Co-Served Dining by Humans and Automations: The Effects of Experience Quality in Intelligent Restaurants. Sustainability, 17(17), 8085. https://doi.org/10.3390/su17178085

