Unveiling the Nexus Between Farmer Households’ Subjective Flood Risk Cognition and Disaster Preparedness in Southwest China
Abstract
1. Introduction
2. Research Theory and Research Hypothesis
2.1. Protection Motivation Theory
2.2. Research Hypothesis
3. Material and Methods
3.1. Overview of the Study Area and Data Sources
3.2. Variable Settings
3.2.1. Explanatory Variables
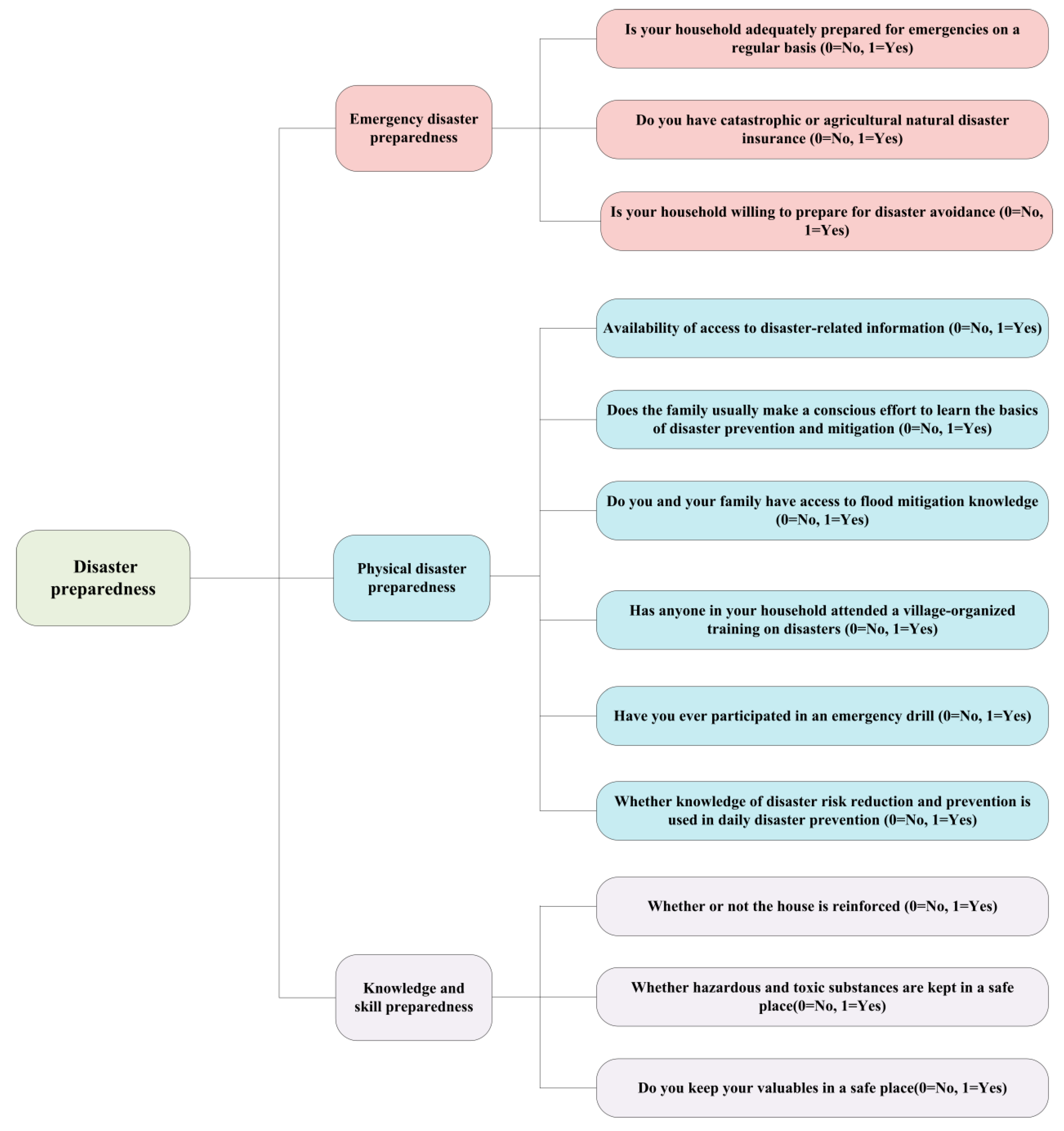
3.2.2. Explained Variables
3.2.3. Control Variables
3.3. Research Methodology
3.3.1. Entropy Value Method
3.3.2. Tobit Regression Model
4. Results and Analysis
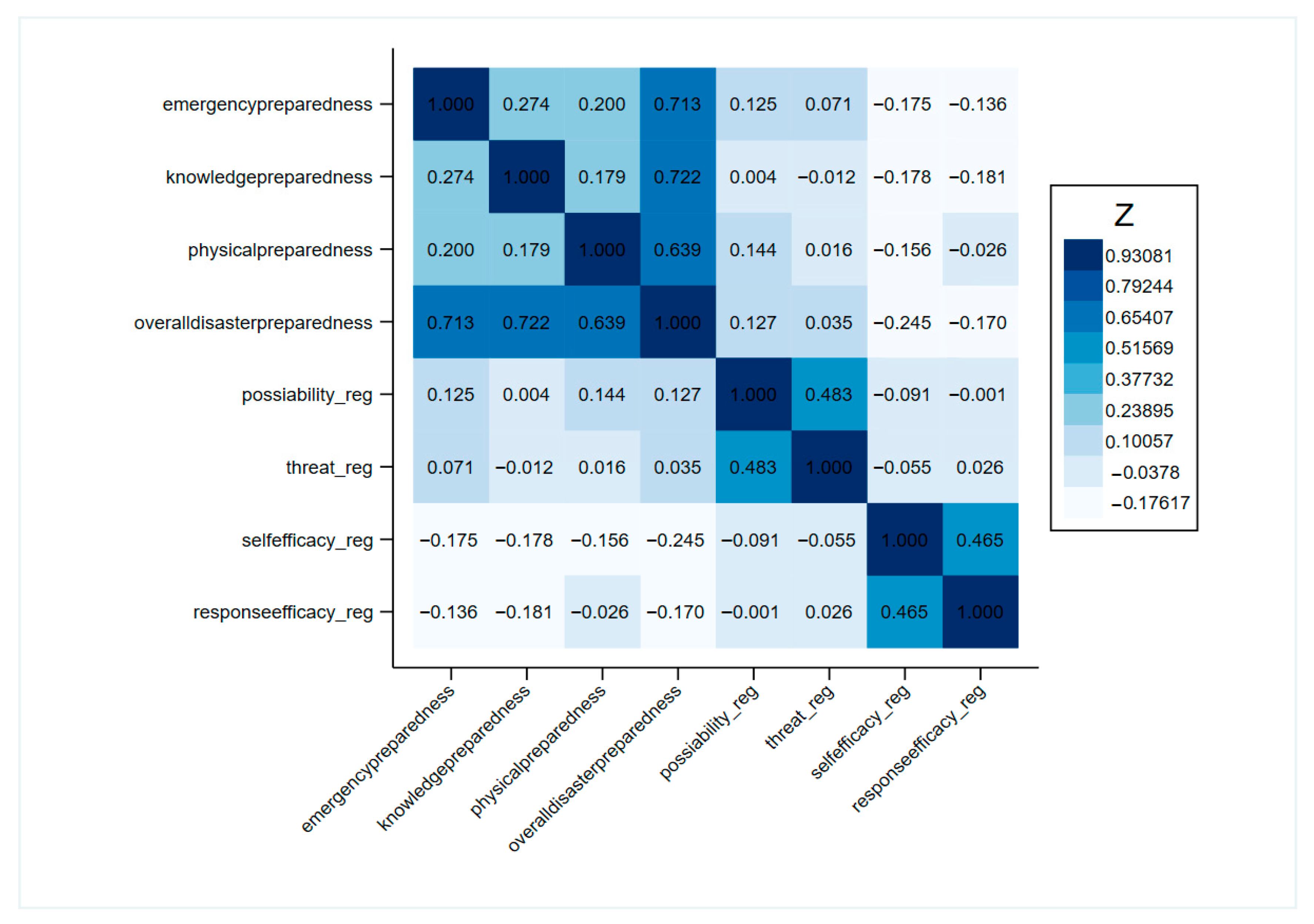
4.1. Descriptive Statistics
4.2. Interpretation of Regression Results
5. Discussion
6. Conclusions and Policy Implications
Author Contributions
Funding
Informed Consent Statement
Data Availability Statement
Acknowledgments
Conflicts of Interest
References
- Wang, Z.; Zhang, F.; Liu, S.; Xu, D. Consistency between the subjective and objective flood risk and willingness to purchase natural disaster insurance among farmers: Evidence from rural areas in Southwest China. Environ. Impact Assess. Rev. 2023, 102, 107201. [Google Scholar] [CrossRef]
- Lyu, H.M.; Yin, Z.Y. An improved MCDM combined with GIS for risk assessment of multi-hazards in Hong Kong. Sustain. Cities Soc. 2023, 91, 104427. [Google Scholar] [CrossRef]
- Taylor, C.; Robinson, T.R.; Dunning, S.; Carr, J.R.; Westoby, M. Glacial lake outburst floods threaten millions globally. Nat. Commun. 2023, 14, 487. [Google Scholar] [CrossRef]
- Chen, X.; Shuai, C.; Wu, Y.; Zhang, Y. Analysis on the carbon emission peaks of China’s industrial, building, transport, and agricultural sectors. Sci. Total Environ. 2020, 709, 135768. [Google Scholar] [CrossRef]
- Jiang, S.; Zhou, J.; Qiu, S. Digital agriculture and urbanization: Mechanism and empirical research. Technol. Forecast. Soc. Change 2022, 180, 121724. [Google Scholar] [CrossRef]
- Ao, Y.; Zhou, X.; Ji, F.; Wang, Y.; Yang, L.; Wang, Q.; Martek, I. Flood disaster preparedness: Experience and attitude of rural residents in Sichuan, China. Nat. Hazards 2020, 104, 2591–2618. [Google Scholar] [CrossRef]
- Paek, H.J.; Hove, T. Risk perceptions and risk characteristics. In Oxford Research Encyclopedia of Communication; 2017; Available online: https://oxfordre.com/communication/display/10.1093/acrefore/9780190228613.001.0001/acrefore-9780190228613-e-283 (accessed on 16 July 2025).
- Lechowska, E. Approaches in research on flood risk perception and their importance in flood risk management: A review. Nat. Hazards 2022, 111, 2343–2378. [Google Scholar] [CrossRef]
- Lechowska, E. What determines flood risk perception? A review of factors of flood risk perception and relations between its basic elements. Nat. Hazards 2018, 94, 1341–1366. [Google Scholar] [CrossRef]
- Hoq, M.S.; Raha, S.K.; Hossain, M.I. Livelihood vulnerability to flood hazard: Understanding from the flood-prone haor ecosystem of Bangladesh. Environ. Manag. 2021, 67, 532–552. [Google Scholar] [CrossRef]
- Bradford, R.A.; O’Sullivan, J.J.; van der Craats, I.M.; Krywkow, J.; Rotko, P.; Aaltonen, J.; Bonaiuto, M.; de Dominicis, S.; Waylen, K.; Schelfaut, K. Risk perception—Issues for flood management in Europe. Nat. Hazards Earth Syst. Sci. 2012, 12, 2299–2309. [Google Scholar] [CrossRef]
- Zabini, F.; Grasso, V.; Crisci, A.; Gozzini, B. How do people perceive flood risk? Findings from a public survey in Tuscany, Italy. J. Flood Risk Manag. 2021, 14, e12694. [Google Scholar] [CrossRef]
- Ali, A.; Rana, I.A.; Ali, A.; Najam, F.A. Flood risk perception and communication: The role of hazard proximity. J. Environ. Manag. 2022, 316, 115309. [Google Scholar] [CrossRef]
- Khawaja, S.Z.; Gul, A.A.; Tariq, M.A.U.R.; Vink, K.; Jafri, S.H.A.; Gujree, I. Investigating the flood risk perception of residents in informal settlements around the floodplains of river ravi in Lahore, Pakistan. Int. J. Disaster Risk Reduct. 2024, 103, 104334. [Google Scholar] [CrossRef]
- Anderson, C.C.; Moure, M.; Demski, C.; Renaud, F.G. Risk tolerance as a complementary concept to risk perception of natural hazards: A conceptual review and application. Risk Anal. 2024, 44, 304–321. [Google Scholar] [CrossRef]
- Xue, K.; Cao, S.; Liu, Y.; Xu, D.; Liu, S. Disaster-risk communication, perceptions and relocation decisions of rural residents in a multi-disaster environment: Evidence from Sichuan, China. Habitat Int. 2022, 127, 102646. [Google Scholar] [CrossRef]
- Hudson, P.; Hagedoorn, L.; Bubeck, P. Potential linkages between social capital, flood risk perceptions, and self-efficacy. Int. J. Disaster Risk Sci. 2020, 11, 251–262. [Google Scholar] [CrossRef]
- Gammoh, L.A.; Dawson, I.G.J.; Katsikopoulos, K. How flood preparedness among Jordanian citizens is influenced by self-efficacy, sense of community, experience, communication, trust and training. Int. J. Disaster Risk Reduct. 2023, 87, 103585. [Google Scholar] [CrossRef]
- Kurata, Y.B.; Prasetyo, Y.T.; Ong, A.K.S.; Nadlifatin, R.; Chuenyindee, T. Factors affecting perceived effectiveness of Typhoon Vamco (Ulysses) flood disaster response among Filipinos in Luzon, Philippines: An integration of protection motivation theory and extended theory of planned behavior. Int. J. Disaster Risk Reduct. 2022, 67, 102670. [Google Scholar] [CrossRef]
- Wu, J.; Yang, X.; Deng, X.; Xu, D. Does disaster knowledge affect residents’ choice of disaster avoidance behavior in different time periods? Evidence from china’s earthquake-hit areas. Int. J. Disaster Risk Reduct. 2022, 67, 102690. [Google Scholar] [CrossRef]
- Ao, Y.; Zhang, H.; Yang, L.; Wang, Y.; Martek, I.; Wang, G. Impacts of earthquake knowledge and risk perception on earthquake preparedness of rural residents. Nat. Hazards 2021, 107, 1287–1310. [Google Scholar] [CrossRef]
- Mızrak, S.; Turan, M. Effect of individual characteristics, risk perception, self-efficacy and social support on willingness to relocate due to floods and landslides. Nat. Hazards 2023, 116, 1615–1637. [Google Scholar] [CrossRef] [PubMed]
- Ge, Y.; Yang, G.; Wang, X.; Dou, W.; Lu, X.; Mao, J. Understanding risk perception from floods: A case study from China. Nat. Hazards 2021, 105, 3119–3140. [Google Scholar] [CrossRef]
- Seebauer, S.; Babcicky, P. The sources of belief in personal capability: Antecedents of self-efficacy in private adaptation to flood risk. Risk Anal. 2020, 40, 1967–1982. [Google Scholar] [CrossRef]
- Hu, S.; Zhou, J.; Tang, L.; Zhao, Y.; Xing, H. The impact of risk communication, trust, and coping appraisal on individual preparedness decisions in geological hazard-prone areas. Int. J. Disaster Risk Reduct. 2024, 100, 104166. [Google Scholar] [CrossRef]
- Gumasing, M.J.J.; Prasetyo, Y.T.; Ong, A.K.S.; Nadlifatin, R. Determination of factors affecting the response efficacy of Filipinos under Typhoon Conson 2021 (Jolina): An extended protection motivation theory approach. Int. J. Disaster Risk Reduct. 2022, 70, 102759. [Google Scholar] [CrossRef]
- Twumasi, M.A.; Jiang, Y. The impact of climate change cope and adaptation strategies on livestock farmers’ technical efficiency: The case of rural Ghana. Environ. Sci. Pollut. Res. 2021, 28, 14386–14400. [Google Scholar] [CrossRef]
- Billman, M.; Atoba, K.; Thompson, C.; Brody, S. How about now? Changes in risk perception before and after Hurricane Irma. Sustainability 2023, 15, 7680. [Google Scholar] [CrossRef]
- Dasgupta, R.; Basu, M.; Kumar, P.; Johnson, B.A.; Mitra, B.K.; Avtar, R.; Shaw, R. A rapid indicator-based assessment of foreign resident preparedness in Japan during Typhoon Hagibis. Int. J. Disaster Risk Reduct. 2020, 51, 101849. [Google Scholar] [CrossRef]
- Zhuang, L.; He, J.; Yong, Z.; Deng, X.; Xu, D. Disaster information acquisition by residents of China’s earthquake-stricken areas. Int. J. Disaster Risk Reduct. 2020, 51, 101908. [Google Scholar] [CrossRef]
- Imperiale, A.J.; Vanclay, F. Re-designing social impact assessment to enhance community resilience for disaster risk reduction, climate action and sustainable development. Sustain. Dev. 2024, 32, 1571–1587. [Google Scholar] [CrossRef]
- Khan, A.; Gong, Z.; Shah, A.A.; Haq, M. A comprehensive assessment model for livelihood vulnerability using fuzzy TOPSIS technique: A case of 2022 flood in Pakistan. Int. J. Disaster Risk Reduct. 2024, 103, 104351. [Google Scholar] [CrossRef]
- Salvucci, V.; Santos, R. Vulnerability to natural shocks: Assessing the short-term impact on consumption and poverty of the 2015 flood in Mozambique. Ecol. Econ. 2020, 176, 106713. [Google Scholar] [CrossRef]
- Ao, Y.; Tan, L.; Feng, Q.; Tan, L.; Li, H.; Wang, Y.; Wang, T.; Chen, Y. Livelihood capital effects on famers’ strategy choices in flood-prone areas—A study in rural China. Int. J. Environ. Res. Public Health 2022, 19, 7535. [Google Scholar] [CrossRef] [PubMed]
- Lam, R.P.K.; Leung, L.P.; Balsari, S.; Hsiao, K.-H.; Newnham, E.; Patrick, K.; Pham, P.; Leaning, J. Urban disaster preparedness of Hong Kong residents: A territory-wide survey. Int. J. Disaster Risk Reduct. 2017, 23, 62–69. [Google Scholar] [CrossRef]
- Monteil, C.; Foulquier, P.; Defossez, S.; Péroche, M.; Vinet, F. Rethinking the share of responsibilities in disaster preparedness to encourage individual preparedness for flash floods in urban areas. Int. J. Disaster Risk Reduct. 2022, 67, 102663. [Google Scholar] [CrossRef]
- Hoffmann, R.; Muttarak, R. Learn from the past, prepare for the future: Impacts of education and experience on disaster preparedness in the Philippines and Thailand. World Dev. 2017, 96, 32–51. [Google Scholar] [CrossRef]
- He, J.; Zhuang, L.; Deng, X.; Xu, D. Peer effects in disaster preparedness: Whether opinion leaders make a difference. Nat. Hazards 2023, 115, 187–213. [Google Scholar] [CrossRef]
- Ma, Z.; Guo, S.; Deng, X.; Xu, D. Community resilience and resident’s disaster preparedness: Evidence from China’s earthquake-stricken areas. Nat. Hazards 2021, 108, 567–591. [Google Scholar] [CrossRef]
- Netzel, L.M.; Heldt, S.; Engler, S.; Denecke, M. The importance of public risk perception for the effective management of pluvial floods in urban areas: A case study from Germany. J. Flood Risk Manag. 2021, 14, e12688. [Google Scholar] [CrossRef]
- Faruk, M.O.; Maharjan, K.L. The determinants of farmers’ perceived flood risk and their flood adaptation assessments: A study in a char-land area of Bangladesh. Sustainability 2023, 15, 13727. [Google Scholar] [CrossRef]
- Naz, F.; Doneys, P.; Shahab, E.S. Adaptation strategies to floods: A gender-based analysis of the farming-dependent char community in the Padma floodplain, Bangladesh. Int. J. Disaster Risk Reduct. 2020, 28, 519–530. [Google Scholar] [CrossRef]
- Hossain, M.R. Evaluating household’s risk management strategies considering heterogeneities in the livelihood diversification: Evidence from farm households of Bangladesh. Soc. Sci. Humanit. Open 2024, 9, 100785. [Google Scholar] [CrossRef]
- Faruk, M.O.; Maharjan, K.L. Impact of Farmers’ Participation in Community-Based Organizations on Adoption of Flood Adaptation Strategies: A Case Study in a Char-Land Area of Sirajganj District Bangladesh. Sustainability 2022, 14, 8959. [Google Scholar] [CrossRef]
- Eze, E.; Petersen, M.; Siegmund, A. Enhancing protection motivation for disaster preparedness among actors at UNESCO-designated heritage sites in Africa. Int. J. Disaster Risk Reduct. 2024, 109, 104599. [Google Scholar] [CrossRef]
- Tang, J.S.; Feng, J.Y. Residents’ disaster preparedness after the Meinong Taiwan earthquake: A test of protection motivation theory. Int. J. Environ. Res. Public Health 2018, 15, 1434. [Google Scholar] [CrossRef]
- Faryabi, R.; Davarani, F.R.; Daneshi, S.; Moran, D.P. Investigating the effectiveness of protection motivation theory in predicting behaviors relating to natural disasters, in the households of southern Iran. Front. Public Health 2023, 11, 1201195. [Google Scholar] [CrossRef]
- Yu, J.; Sim, T.; Qi, W.; Zhu, Z. Communication with local officials, self-efficacy, and individual disaster preparedness: A case study of rural northwestern China. Sustainability 2020, 12, 5354. [Google Scholar] [CrossRef]
- Heath, R.L.; Lee, J.; Palenchar, M.J.; Lemon, L.L. Risk communication emergency response preparedness: Contextual assessment of the protective action decision model. Risk Anal. 2018, 38, 333–344. [Google Scholar] [CrossRef]
- Skevas, T.; Massey, R.; Hunt, S.L. Farm impacts of the 2019 Missouri River floods and economic valuation of flood risk reduction. J. Environ. Manag. 2023, 344, 118483. [Google Scholar] [CrossRef]
- Qing, C.; Guo, S.; Deng, X.; Xu, D. Farmers’ disaster preparedness and quality of life in earthquake-prone areas: The mediating role of risk perception. Int. J. Disaster Risk Reduct. 2021, 59, 102252. [Google Scholar] [CrossRef]
- Xu, D.; Zhou, W.; Deng, X.; Ma, Z.; Yong, Z.; Qin, C. Information credibility, disaster risk perception and evacuation willingness of rural households in China. Nat. Hazards 2020, 103, 2865–2882. [Google Scholar] [CrossRef]
- Sun, X. Green city and regional environmental economic evaluation based on entropy method and GIS. Environ. Technol. Innov. 2021, 23, 101667. [Google Scholar] [CrossRef]
- Insani, N.; Akman, D.; Taheri, S.; Hearne, J. Short-notice flood evacuation plan under dynamic demand in high populated areas. Int. J. Disaster Risk Reduct. 2022, 74, 102844. [Google Scholar] [CrossRef]
- Wens, M.L.K.; van Loon, A.F.; Veldkamp, T.I.E.; Aerts, J.C.J.H. Education, financial aid, and awareness can reduce smallholder farmers’ vulnerability to drought under climate change. Nat. Hazards Earth Syst. Sci. 2022, 22, 1201–1232. [Google Scholar] [CrossRef]
- van Valkengoed, A.M.; Steg, L. Meta-analyses of factors motivating climate change adaptation behavior. Nat. Clim. Change 2019, 9, 158–163. [Google Scholar] [CrossRef]
- Ntim-Amo, G.; Yin, Q.; Ankrah, E.K.; Liu, Y.; Twumasi, M.A.; Agbenyo, W.; Xu, D.; Ansah, S.; Mazhar, R.; Gamboc, V.K. Farm households’ flood risk perception and adoption of flood disaster adaptation strategies in northern Ghana. Int. J. Disaster Risk Reduct. 2022, 80, 103223. [Google Scholar] [CrossRef]






| Variables | Meaning and Assignment | Mean | SD |
|---|---|---|---|
| Gender | Sex of respondent (Male = 0, Female = 1) | 0.40 | 0.49 |
| Age | Age of respondents (Years) | 58.48 | 11.84 |
| Education | Educational attainment of respondents (Years) | 6.55 | 3.44 |
| Marriage | Whether the respondent is married (0 = No, 1 = Yes) | 0.91 | 0.29 |
| Health | Health status (1-very bad-5-very good) | 3.67 | 1.14 |
| Length of residence | Length of time living in the home (Years) | 50.32 | 17.31 |
| House structure | Whether the house is the concrete structure (0 = No, 1 = Yes) | 0.41 | 0.49 |
| Number of rivers | Number of rivers in your neighborhood (Number) | 1.07 | 0.47 |
| Nearest river | Distance of your home from the nearest river (Meters) | 1060.39 | 1542.71 |
| experiences | Number of flood experiences (Times) | 0.93 | 0.26 |
| asset value | Total present value of physical assets (RMB ten thousand) | 6.39 | 11.63 |
| Variables | Emergency Disaster Preparedness | Knowledge and Skills Preparedness | ||||||
|---|---|---|---|---|---|---|---|---|
| Model 1 | Model 2 | Model 3 | Model 4 | Model 5 | Model 6 | Model 7 | Model 8 | |
| Probability | 0.632 ** | 0.594 ** | 0.003 | 0.252 | ||||
| (0.288) | (0.290) | (0.304) | (0.299) | |||||
| Threat | 0.103 | 0.305 | −0.112 | 0.056 | ||||
| (0.323) | (0.317) | (0.340) | (0.327) | |||||
| Self-efficacy | −0.440 *** | −0.342 ** | −0.434 ** | −0.369 ** | ||||
| (0.163) | (0.162) | (0.172) | (0.167) | |||||
| Response efficacy | −0.366 | −0.161 | −0.626 *** | −0.3 | ||||
| (0.227) | (0.228) | (0.24) | (0.235) | |||||
| Overall risk | −0.194 ** | −0.070 | −0.386 *** | −0.203 ** | ||||
| (0.453) | (0.088) | (0.484) | (0.090) | |||||
| Gender | 0.006 | 0.007 | 0.015 | 0.015 | ||||
| (0.028) | (0.028) | (0.029) | (0.029) | |||||
| Age | 0.001 | 0.001 | −0.001 | −0.001 | ||||
| (0.002) | (0.002) | (0.002) | (0.002) | |||||
| Education | 0.013 *** | 0.013 ** | 0.022 *** | 0.022* ** | ||||
| (0.004) | (0.004) | (0.004) | (0.004) | |||||
| Marriage | −0.009 | 0.001 | −0.079 * | −0.072 * | ||||
| (0.039) | (0.039) | (0.040) | (0.040) | |||||
| Health | 0.020 * | 0.016 | 0.006 | 0.003 | ||||
| (0.011) | (0.011) | (0.011) | (0.011) | |||||
| Length of residence | −0.001 | −0.001 | 0.001 | 0.001 | ||||
| (0.001) | (0.001) | (0.001) | (0.001) | |||||
| House structure | 0.026 | 0.025 | 0.050 ** | 0.050 ** | ||||
| (0.023) | (0.023) | (0.024) | (0.024) | |||||
| Number of rivers | 0.012 | 0.015 | −0.009 | −0.007 | ||||
| (0.024) | (0.025) | (0.025) | (0.025) | |||||
| Nearest river | −5.000 | −4.760 | −5.64 | −5.480 | ||||
| (7.280) | (7.390) | (7.51) | (7.550) | |||||
| Experiences | 0.150 ** | 0.182 *** | −0.007 | 0.016 | ||||
| (0.045) | (0.044) | (0.465) | (0.045) | |||||
| Asset value | 0.001 | 0.001 | 0.002 * | 0.002 * | ||||
| (0.001) | (0.001) | (0.001) | (0.001) | |||||
| Constant | 0.397 *** | 0.453 *** | 0.040 | 0.088 | 0.454 *** | 0.484 *** | 0.268 ** | 0.301 ** |
| (0.031) | (0.029) | (0.114) | (0.115) | (0.033) | (0.030) | (0.118) | (0.118) | |
| Observation | 540 | 540 | 540 | 540 | 540 | 540 | 540 | 540 |
| LR chi2 (×2) | 26.12 | 5.07 | 62.75 | 44.80 | 24.37 | 18.31 | 85.25 | 77.35 |
| Prob > chi2 (×2) | 0.000 *** | 0.024 ** | 0.000 *** | 0.000 *** | 0.000 *** | 0.000 *** | 0.000 *** | 0.000 *** |
| Pseudo R2 | 0.234 | 0.045 | 0.562 | 0.401 | 0.1455 | 0.109 | 0.509 | 0.462 |
| Variables | Physical Disaster Preparedness | Overall Disaster Preparedness | ||||||
|---|---|---|---|---|---|---|---|---|
| Model 9 | Model 10 | Model 11 | Model 12 | Model 13 | Model 14 | Model 15 | Model 16 | |
| Probability | 0.921 *** | 1.056 *** | 0.518 *** | 0.634 ** | ||||
| (0.269) | (0.275) | (0.196) | (0.193) | |||||
| Threat | −0.469 | −0.518 * | −0.159 | −0.052 | ||||
| (0.301) | (0.301) | (0.219) | (0.212) | |||||
| Self-efficacy | −0.547 *** | −0.548 *** | −0.474 *** | −0.420 *** | ||||
| (0.152) | (0.153) | (0.111) | (0.108) | |||||
| Response efficacy | 0.249 | 0.241 | −0.248 | −0.073 | ||||
| (0.212) | (0.216) | (0.154) | (0.152) | |||||
| Overall risk | −0.093 | −0.087 | −0.224 *** | −0.120 ** | ||||
| (0.081) | (0.085) | (0.059) | (0.060) | |||||
| Gender | 0.022 | 0.025 | 0.014 | 0.016 | ||||
| (0.027) | (0.027) | (0.019) | (0.019) | |||||
| Age | 0.000 | −0.001 | 0.0002 | 0.000 | ||||
| (0.001) | (0.002) | (0.001) | (0.001) | |||||
| Education | 0.006 * | 0.006 | 0.014 *** | 0.014 *** | ||||
| (0.004) | (0.004) | (0.003) | (0.003) | |||||
| Marriage | −0.012 | −0.002 | −0.033 | −0.024 | ||||
| (0.037) | (0.038) | (0.026) | (0.027) | |||||
| Health | −0.139 | −0.019 * | 0.004 | 0.0002 | ||||
| (0.010) | (0.010) | (0.007) | (0.007) | |||||
| Length of residence | 0.001 | 0.001 | 0.000 | 0.000 | ||||
| (0.001) | (0.001) | (0.001) | (0.001) | |||||
| house structure | −0.006 | −0.015 | 0.023 | 0.020 | ||||
| (0.022) | (0.022) | (0.015) | (0.016) | |||||
| Number of rivers | 0.001 | 0.006 | 0.001 | 0.005 | ||||
| (0.023) | (0.235) | (0.016) | (0.017) | |||||
| Nearest river | 0.000 ** | 0.000 | −8.760 * | −8.170 | ||||
| (6.910) | (7.080) | (4.860) | (5.000) | |||||
| Experiences | −0.080 * | −0.028 | 0.021 | 0.056 * | ||||
| (0.043) | (0.043) | (0.030) | (0.030) | |||||
| Asset value | 0.000 | 0.000 | 0.001 | 0.001 | ||||
| (0.001) | (0.001) | (0.001) | (0.001) | |||||
| Constant | 0.531 *** | 0.573 *** | 0.589 *** | 0.612 *** | 0.461 *** | 0.503 *** | 0.299 *** | 0.334 *** |
| (0.029) | (0.027) | (0.109) | (0.110) | (0.021) | (0.020) | (0.076) | (0.078) | |
| Observation | 540 | 540 | 540 | 540 | 540 | 540 | 540 | 540 |
| LR chi2 (×2) | 26.49 | 1.33 | 45.54 | 17.31 | 43.14 | 14.35 | 98.61 | 66.02 |
| Prob > chi2 (×2) | 0.000 *** | 0.249 | 0.000 *** | 0.138 | 0.000 *** | 0.000 *** | 0.000 *** | 0.000 *** |
| Pseudo R2 | 0.694 | 0.035 | 1.193 | 0.453 | −0.149 | −0.050 | −0.341 | −0.228 |
Disclaimer/Publisher’s Note: The statements, opinions and data contained in all publications are solely those of the individual author(s) and contributor(s) and not of MDPI and/or the editor(s). MDPI and/or the editor(s) disclaim responsibility for any injury to people or property resulting from any ideas, methods, instructions or products referred to in the content. |
© 2025 by the authors. Licensee MDPI, Basel, Switzerland. This article is an open access article distributed under the terms and conditions of the Creative Commons Attribution (CC BY) license (https://creativecommons.org/licenses/by/4.0/).
Share and Cite
Liu, W.; Zhang, Z.; Song, Z.; Shi, J. Unveiling the Nexus Between Farmer Households’ Subjective Flood Risk Cognition and Disaster Preparedness in Southwest China. Sustainability 2025, 17, 7956. https://doi.org/10.3390/su17177956
Liu W, Zhang Z, Song Z, Shi J. Unveiling the Nexus Between Farmer Households’ Subjective Flood Risk Cognition and Disaster Preparedness in Southwest China. Sustainability. 2025; 17(17):7956. https://doi.org/10.3390/su17177956
Chicago/Turabian StyleLiu, Wei, Zhibo Zhang, Zhe Song, and Jia Shi. 2025. "Unveiling the Nexus Between Farmer Households’ Subjective Flood Risk Cognition and Disaster Preparedness in Southwest China" Sustainability 17, no. 17: 7956. https://doi.org/10.3390/su17177956
APA StyleLiu, W., Zhang, Z., Song, Z., & Shi, J. (2025). Unveiling the Nexus Between Farmer Households’ Subjective Flood Risk Cognition and Disaster Preparedness in Southwest China. Sustainability, 17(17), 7956. https://doi.org/10.3390/su17177956

