Next Article in Journal
Ecosystem Service Management Zoning Based on Supply–Demand Coupling Analysis: A Case Study of Jiangxi Province
Next Article in Special Issue
The Role and Potential of Timber in Construction for Achieving Climate Neutrality Objectives in Latvia
Previous Article in Journal
Means and Meanings in Circular Economy: An MDA-Based Exploratory Analysis
 
 
Font Type:
Arial Georgia Verdana
Font Size:
Aa Aa Aa
Line Spacing:
Column Width:
Background:
Article

Integrating Circular Economy (CE) Principles into Construction Waste Management (CWM) Through Multiple Criteria Decision-Making (MCDM)

by
Thilina Ganganath Weerakoon
1,
Janis Zvirgzdins
2,*,
Sanda Lapuke
2,
Sulaksha Wimalasena
2 and
Peteris Drukis
3
1
Faculty of Civil Engineering, Vilnius Gediminas Technical University, Sauletekio al. 11, LT-10223 Vilnius, Lithuania
2
Economics and Business Institute, Riga Technical University, 6 Kalnciema Str., LV-1048 Riga, Latvia
3
Civil Engineering Institute, Riga Technical University, 6A Kipsalas Str., LV-1048 Riga, Latvia
*
Author to whom correspondence should be addressed.
Sustainability 2025, 17(17), 7770; https://doi.org/10.3390/su17177770
Submission received: 31 July 2025 / Revised: 23 August 2025 / Accepted: 27 August 2025 / Published: 29 August 2025

Abstract

The construction sector is a major contributor to global waste output, with construction and demolition waste (CDW) producing substantial environmental, economic, and logistical challenges. Traditional methods for handling waste in developing countries have failed to implement sustainability concepts successfully, resulting in inefficient resource consumption and increasing landfill reliance. This study develops an Analytic Hierarchy Process (AHP) framework to integrate circular economy (CE) principles into construction waste management (CWM). The framework evaluates four criteria under economic, environmental, social, and technological categorization and applies expert-based pairwise comparisons to prioritize alternative strategies. To ensure reliability, the results were further validated through sensitivity analysis and cross-validation using complementary MCDM methods, including the TOPSIS, WSM, and WPM. The research attempted to determine the most successful waste management approach by examining critical economic, social, technical, and environmental issues in the setting of Sri Lanka as a case study. A hierarchical model was built, and expert views were gathered using pairwise comparisons to assess the relative importance of each criterion. The results showed that environmental considerations had the greatest relative importance (41.6%), followed by economic (38.4%), technical (12.6%), and social aspects (7.4%). On-site waste segregation appeared as the most suitable method owing to its immediate contribution to sustainability, while off-site treatment, prefabrication, modular construction, and waste-to-energy conversion followed. The research underlines the significance of organized decision-making in waste management and advises incorporating real-time data analytics and artificial intelligence to boost adaptable and sustainable construction practices.

1. Introduction

The global construction industry is one of the key contributors to the economic development and success of a nation, especially in countries currently in the developing stage. The demand for infrastructure development and construction has risen throughout the past decade even though the world has grappled with the COVID-19 pandemic and economic recessions [1,2]. Urbanization and population growth are the primary causes of the rapid surge in demand, yet it has been identified that only the financial sector has been the beneficiary [3,4,5]. This is because the rise of the construction industry has alerted several sustainability concerns that primarily revolve around construction and demolition waste (CDW) generation. This results in the industry’s ecological footprint being expanded tandemly [6]. According to Akhtar and Sarmah [7], CDW has reached more than 3.0 billion tons annually, and it keeps rising. Among that, the European Union (EU) generates 850 million tons of CDW per year, with Austria, Germany, the Netherlands, Belgium, and France being the highest producers [8]. Menegaki and Damigos [9] state that around 35% of global CDW is directed to landfills without further treatment. Concerns with sustainability in CWM include the increasing depletion of nonrenewable raw materials, misuse of limited landfill sites, and GHG emissions from waste disposal operations. Inefficient waste management also leads to significant economic costs and missed opportunities for recycling and reuse, exacerbating environmental and social problems. Consequently, addressing sustainability concerns in construction waste management (CWM) has become imperative to mitigate environmental degradation and foster a more sustainable future.
Among many other sustainability frameworks and assessment tools, the circular economy (CE) has been identified as an effective and promising theory for revolutionizing the traditional linear economy (LE) model [10]. The CE identifies end-of-life (EoL) products as resources and aims to recycle and reuse them, thereby minimizing waste [11]. This is called keeping the materials and products in a closed loop. In the context of CWM, embracing CE principles entails shifting from the linear economy (LE) approach of “take–make–dispose” to a closed-loop system where building materials are continuously cycled back into the production process [12,13]. This not only minimizes waste but also conserves rich natural resources. Figure 1 compares the LE model to the closed-loop system in the CE.
However, it has recently been argued that the traditional methods of implementing circularity are feasible as the industry has evolved constantly. It involves more than just determining what waste is recyclable and reusable, coming up with plans of action, and developing meticulous frameworks [14,15]. For the proven strategies to be effective, careful decision-making is required. For this reason, when it comes to the construction sector, the decision-making process is crucial and needs to consider several factors. As a result, the multi-criteria decision-making (MCDM) method provides a methodological way to assess intricate decision problems with multiple conflicting criteria [16]. Within the CE and CWM, MCDM approaches offer a methodological framework for evaluating different factors impacting waste management strategies. The Analytic Hierarchy Process (AHP) is one of the methods used by MCDM. Based on multi-attribute analysis, the AHP is used to simulate subjective decision problems. By prioritizing factors including technological, social, economic, and environmental feasibility, the AHP-based MCDM method assists stakeholders and experienced industry practitioners in the building sector in making decisions that lead to sustainable solutions. Waste management techniques may be optimized, resource recovery possibilities can be identified, and sustainability performance in the built environment can be improved by utilizing MCDM within the framework of CE principles. However, a noticeable gap exists between CE principles and MCDM methodologies in the context of CWM. Even while the potential of the CE in waste management is becoming more widely acknowledged, there are still few complete frameworks that use MCDM methodologies to improve decision-making in the construction industry. The article analyzes this research gap and offers an integrated method that uses an AHP-based MCDM approach to incorporate proven CE principles in CWM, validated by similar MCDM methods, including the TOPSIS (Technique for Order of Preference by Similarity to Ideal Solution), Weighted Sum Model (WSM), and Weighted Product Model (WPM). The research revolves around the research question “How can the integration of an AHP-based MCDM approach enhance the application of CE principles in CWM?” The primary aim of this research is to develop and validate a comprehensive framework that facilitates the application of MCDM techniques to prioritize and optimize waste management strategies in alignment with CE principles, specifically focusing on developing countries. To achieve the aim, the primary contributions of this research are threefold: (i) developing an AHP model that explicitly incorporates CE principles into CWM; (ii) prioritizing waste management strategies for developing country contexts, with Sri Lanka as a case study; and (iii) validating findings through sensitivity analysis and cross-method comparison with other MCDM approaches to ensure robustness and reliability. Sri Lanka was chosen as the setting for the study because it has significant issues in CDW management, such as growing urbanization, a lack of disposal sites, and low adoption of systematic waste management procedures. Furthermore, current regulatory frameworks are fragmented, and financial and technological restrictions impede the effective application of CE principles. This study focuses on Sri Lanka and shows how MCDM-based methods may provide a structured decision support tool for selecting waste reduction solutions. Although the research is focused on Sri Lanka, the methodology is applicable to other developing nations with similar socioeconomic and environmental characteristics.
The rest of the article is organized as follows. Section 2 offers a literature review on the influencing elements of CWM and prior applications of MCDM methods. Section 3 outlines the research method, which includes a case study, collecting data, and the development of an AHP model. Section 4 shows the analytical results, followed by Section 5, which examines the findings in relation to the CE and the current literature. Finally, Section 6 summarizes the important contributions, limitations, and areas for further research.

2. Literature Review

2.1. Influencing Factors for CWM

The construction sector contributes significantly to global waste output, with construction and demolition operations accounting for approximately 30% of landfill-bound materials [17]. As environmental concerns increase, there is a growing need to shift toward circularity in the construction industry, emphasizing waste reduction, reuse, and recycling. Sustainable CWM is critical for reducing environmental impact, conserving resources, and promoting sustainable development. However, enhancing CWM methods requires a thorough understanding of all the factors that influence CWM, disposal, and recycling processes throughout the construction life cycle.

2.1.1. Environmental Factors

Environmental concerns are crucial in optimizing CWM techniques to reduce the ecological footprint of construction activities and enhance sustainability. The availability of natural resources has a direct influence on CWM practices. When particular resources become rare or expensive, there is an increased desire to recycle and reuse items to reduce the generation of waste. Concerns about environmental deterioration caused by resource exploitation exacerbate the need for sustainable CWM techniques that decrease dependency on virgin materials while promoting CE ideas [18,19]. Furthermore, according to Menegaki and Damigos [9], ecosystem fragility influences CWM techniques, particularly in ecologically sensitive places. Construction operations can have a negative influence on local ecosystems, such as habitat loss, soil erosion, and water contamination [20,21]. As a result, the fragility of ecosystems impacts waste management decisions, demanding efforts to reduce environmental impact. CWM solutions incorporate ecosystem fragility to reduce disturbance to natural habitats and maintain biodiversity while properly handling construction waste [22,23].
Energy costs and sources have a direct impact on the environmental sustainability of CWM procedures. The energy-intensive nature of waste treatment and elimination activities emphasizes the need to include energy efficiency and renewable energy sources in CWM programs [24]. Rising energy costs encourage the use of energy-saving technology, such as improved equipment for recycling and waste-to-energy systems [25]. Furthermore, the shift to renewable energy sources, such as solar and wind power, not only decreases greenhouse gas emissions (GHG) related to waste management but also improves the overall sustainability of construction operations [26,27]. Land availability for landfilling affects CWM activities by determining waste disposal alternatives and priorities. With limited land available for new disposal sites, there is an increased need to minimize waste creation while increasing landfill capacity. Concerns regarding land deterioration, groundwater pollution, and land use disputes highlight the need for sustainable waste management strategies that reduce dependency on landfills [28].
In a nutshell, addressing the environmental factors of CWM entails techniques that decrease financial risks and expenses while increasing resource efficiency and project profitability. Maximizing resource reuse and recycling, investing in technology and infrastructure, and performing rigorous economic evaluations are all critical aspects. By considering natural resource availability, ecosystem fragility, energy prices, and landfill availability, building projects can achieve long-term profitability and sustainable economic results.

2.1.2. Social Factors

Initiatives aimed at increasing community engagement and knowledge are critical for addressing the social challenges surrounding CWM. Educational projects that teach local populations the importance of waste reduction, reuse, and recycling can help foster a culture of responsible waste management. Construction projects may enhance social cohesiveness and empower communities to play an active part in waste reduction initiatives by including them in waste management operations and providing them with the necessary knowledge and tools [29]. Another factor to consider while optimizing CWM is employment and labor regulations. Offering managers and construction workers training and education programs on best practices of waste management improves their abilities while also ensuring safer working conditions [30]. Furthermore, including waste management practices in construction projects may result in job opportunities in the recycling and waste management industries, encouraging social welfare and local economic growth [31,32].
Improving CWM necessitates tackling concerns of equality and social justice. Promoting social inclusion and reducing disparities in waste management requires equal access to waste management resources and facilities, particularly among disadvantaged or marginalized communities [33]. Furthermore, the health and safety of workers involved in waste management activities must be considered to preserve their well-being and enhance social responsibility in the built environment [34]. Addressing social concerns in CWM necessitates collaboration among stakeholders such as local communities, government agencies, and non-profit organizations. Partnerships with community-based groups or waste management authorities can help to create inclusive and participatory waste management plans that address the diverse requirements and aspirations of stakeholders [35,36]. Construction projects may foster trust, transparency, and accountability by including stakeholders in decision-making processes and incorporating their comments into waste management plans [37]. Cultural attitudes have a huge effect on how waste is seen and managed in society. In areas where recycling and reducing waste are culturally embedded, sustainable waste management methods are more likely to be followed. Understanding and resolving cultural attitudes can assist in developing more successful CWM tactics that are consistent with local beliefs and customs, hence increasing compliance and involvement rates [38,39,40]. This can have a positive impact on society and promote long-term growth.
In brief, effective CWM requires addressing major social elements such as safety and health, training and education, employment and labor rules, community engagement, and cultural attitudes toward waste management. Prioritizing these factors improves workers’ skills and well-being while also encouraging community participation and cultural balance with sustainable practices. By combining these variables, CWM can improve social acceptance, efficiency, and sustainability.

2.1.3. Economic Factors

The economic factors of CWM optimization focus on reducing the financial risks and expenditures associated with waste creation and disposal, while also increasing cost-effectiveness, efficiency of resources, and overall project profitability [41]. One key focus is on cost savings and resource efficiency, which is accomplished through tactics such as waste minimization through standardized designs and efficient construction procedures. Construction projects may reduce manufacturing costs and increase profitability by maximizing resource efficiency, such as through the reuse and recycling of building materials [42,43]. Furthermore, revenue generation from recycling becomes an important advantage, as construction companies may sell valuable waste materials and incorporate recycling incentives into waste management strategies to promote economic sustainability and circularity [44]. Another key factor is to invest in infrastructure and technology to enhance waste management practices, such as improving waste monitoring and disposal procedures using building information modeling (BIM) and mobile applications [45]. Furthermore, project stakeholders must assess the economic feasibility of waste management solutions and manage the related financial risks. Cost–benefit analysis and economic evaluations aid in determining the most cost-effective alternatives while eliminating financial uncertainty. Implementing waste reduction incentive programs and developing collaboration with financial institutions or insurance providers help to assure long-term economic sustainability for construction endeavors facing waste management difficulties [46]. Therefore, economic concerns have a significant effect on CWM processes, emphasizing sustainability and minimizing ecological footprints. Market structure and demand for materials, financial benefits, norms and regulations, and strategic cost-effective strategies all have a significant impact on CWM tasks. These measures guarantee that building operations have a low economic impact and promote sustainable growth.

2.1.4. Technological Factors

The technology component of improving CWM focuses on integrating novel tools, frameworks, and electronic solutions to improve efficiency and transparency across the waste management life cycle. One important factor is waste tracking and monitoring systems that use sensor technology and data analytics to track waste flow, uncover inefficiencies, and enhance collection and disposal routes, allowing stakeholders to make data-driven decisions for ongoing improvement [47]. Automation and robots provide intriguing opportunities for automating labor-intensive jobs and speeding up waste management operations. AI-enabled sorting systems correctly identify and separate building waste, increasing recycling effectiveness, whilst robotic deconstruction and demolition solutions enhance the proper sorting of waste for effective recycling [48]. The advancement of modular construction has a significant influence on CWM by improving productivity and sustainability [49,50]. Modular construction saves material waste through exact measurements and optimum resource utilization, decreasing surplus and facilitating reuse and recycling. This strategy also reduces on-site waste creation by reducing debris and packaging waste, and it includes modern design techniques such as BIM to prevent waste generation [51,52]. Furthermore, shorter construction schedules minimize the total environmental impact, making modular construction an important technological factor in promoting sustainable CWM techniques. Waste segregation technology is critical for effective CWM since it uses automated systems to properly separate materials at the source, decreasing contamination, landfill waste, and disposal costs while improving recycling quality and sustainability [53]. Waste recycling technology, on the other hand, uses innovative processing equipment to turn building debris into reused materials, enhancing resource recovery, minimizing landfill dependence, and supporting a CE, all of which promote environmental sustainability [54]. Product design is also an essential technological issue to consider. Sustainable product design in buildings focuses on developing materials that are long-lasting, recyclable, and easy to disassemble. This decreases waste formation, makes recycling easier, and increases the sustainability of construction projects by encouraging effective material usage. Therefore, the technical improvements in CWM aim to improve efficiency and sustainability through a variety of new ways. Waste tracking and monitoring systems, modular construction, waste segregation and recycling technologies, environmentally friendly product design, and better CWM infrastructure are all important considerations. These technologies improve waste management, encourage recycling, and support the CE, resulting in more effective and sustainable building methods.

2.2. Recent Studies of MCDM Application for CWM

MCDM methods have been prominent in CWM research owing to the intricate, multifaceted character of waste-related decisions. Construction waste originates from several sources, such as material offcuts, demolition debris, and packaging, with each waste stream presenting distinct economic, environmental, social, and legal concerns [55,56,57]. MCDM methodologies provide systematic evaluations of many criteria, assisting stakeholders in identifying optimal or near-optimal methods that reduce waste creation and disposal while enhancing resource recovery and efficiency. The AHP is a frequently used MCDM method in CWM research. The AHP assists decision-makers in deconstructing the waste management issue into hierarchical levels. The AHP produces weights for each criterion via pairwise comparisons, indicating their relative significance. This strategy has been successfully employed to prioritize on-site waste reduction approaches above traditional disposal options in various case studies [58]. The TOPSIS, developed by Hwang and Yoon [59], is an often-used MCDM method. The TOPSIS examines each waste management choice against a hypothetical “ideal” solution, determining how closely each option approximates the ideal criteria. Certain studies have incorporated the TOPSIS with fuzzy logic to address uncertainties related to data on material recycling rates or the price of new technologies [60,61,62]. This fuzzy extension addresses the imperfect nature of expert assessments and inadequate datasets commonly seen in building projects. Similarly, the Decision-Making Trial and Evaluation Laboratory (DEMATEL) technique has been implemented to study interrelationships across components such as policy enforcement, waste sorting technology, and economic incentives. By mapping cause-and-effect interactions, researchers may discover which criteria or sub-criteria operate as essential drivers or obstacles to successful CWM [63]. For instance, a location without suitable recycling facilities would consider technology availability as a primary driving element determining all downstream results. Other integrated techniques combine the AHP or ANP (Analytic Network Process) with the DEMATEL to capture both hierarchical significance and interdependencies [64]. These hybrid frameworks illustrate how some criteria may magnify or moderate other criteria in defining building site behaviors. Table 1 shows the overview of the research performed on applying MCDM in the CWM domain, emphasizing the study focus and identified limitations.
Furthermore, apart from the MCDM applications, recent study demonstrates the expanding use of real-time data analytics and AI-powered systems to advance CE-oriented waste management. For example, Islam et al. [72] discuss the problems and opportunities for sustainable CWM, whereas Schamne et al. [73] suggest BIM-based frameworks for automated waste tracking. More recent developments stressed the integration of AI-powered decision systems that allow for the dynamic monitoring and adaptive control of construction waste. These comments highlight the need to combine MCDM methodologies with developing digital technologies to meet today’s sustainability concerns [74].
Overall, MCDM methodologies provide a robust, transparent, and repeatable methodology for building practitioners, policymakers, and academics. They assist in balancing costs, environmental effects, stakeholder preferences, and regulatory demands, therefore helping in the development of more sustainable and circular waste management procedures.

3. Materials and Methods

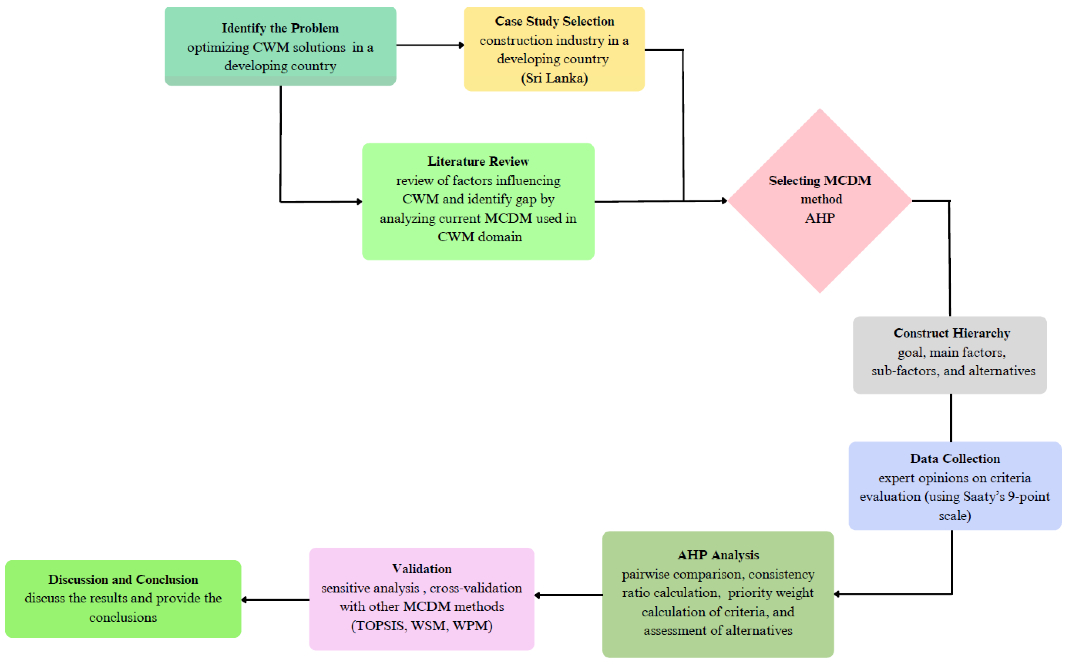
The study’s approach makes use of the AHP methodological framework to make it easier to identify factors influencing the CWM and propose a new framework. The widely used AHP is an MCDM approach that allows for systematic comparisons and alternative ranking using a hierarchical framework [75]. Using the AHP, decision-making modeling begins with the establishment of a decision tree, wherein the decision’s components are organized hierarchically [76]. The AHP analysis was carried out by Super Decision V3.2. software. The overall methodological flow of the research is highlighted in Figure 2.

3.1. Case Study

This research focuses on developing countries, with Sri Lanka selected as the case study. The selection of Sri Lanka is supported by numerous significant criteria. Firstly, underdeveloped nations confront substantial hurdles in CWM, including insufficient recycling infrastructure, weak policy enforcement, and a lack of CE integration. Sri Lanka, in particular, is seeing significant urbanization and building sector expansion, contributing to an expanding number of CDWs. However, despite these limitations, Sri Lanka has exhibited an increased commitment to sustainability via legislative interventions, experimental recycling efforts, and cooperation with foreign organizations. Another argument for adopting Sri Lanka is the availability of multiple waste management systems across distinct urban and rural contexts. This option provides a full spectrum of CWM situations, making it a good example for evaluating the proposed MCDM paradigm. Moreover, Sri Lanka’s economic environment, regulatory landscape, and cultural attitudes toward waste management give a unique opportunity to explore the actual use of sophisticated decision-making processes.

3.2. Data Collection

The data-collecting procedure in this research was meant to elicit expert views for the assessment of CWM techniques utilizing Saaty’s 9-point scale within an MCDM framework. Since MCDM approaches require expert-based judgments to derive relative weights for criteria and alternatives, a structured survey was conducted among six industry practitioners. These six experts were purposefully chosen from academia, government, and business, each having at least ten years of significant professional expertise in CWM. Their credentials and experience were validated using CVs and professional profiles. Prior to evaluation, the experts were taught the AHP approach and the 1–9 Saaty scale through practical examples. Data were gathered utilizing standardized web forms. To ensure reliability, consistency ratios (CRs) were calculated for each matrix and confirmed to be below 0.10. The sample size of six was chosen to ensure methodological rigor while minimizing respondent burden, in line with previous AHP research in construction management. In MCDM research, particularly those employing Saaty’s pairwise comparison, a smaller, highly experienced panel of experts is recommended to ensure accurate and consistent decision-making [77,78,79]. Many prior studies utilizing the AHP, TOPSIS, and ANP have effectively employed restricted expert panels since increasing the number of experts does not always increase the reliability of pairwise comparisons and may occasionally lead to discrepancies in conclusions [80]. The specifics of the collaborating experts are shown in Table 2, offering information on employment, years of experience, and the highest educational degrees.

3.3. Establishing Goal, Criteria, and Alternatives

The AHP hierarchical framework (Figure 2) includes a goal of the research, main factors affecting CWM, and influencing sub-factors within each dimension. Table 3 describes the extended details of each dimension and influencing factors.
The four primary factors (economic, social, technical, and environmental) were chosen after conducting a thorough literature research and validation by experts. These categories reflect the most common aspects of sustainability in waste management systems and are consistent with CE principles. Sub-criteria for each category were derived from earlier research that were contextualized to the country and evaluated by expert panel consensus, assuring contextual relevance.
The review includes four potential waste management alternatives, which are on-site waste segregation and recycling (A1), off-site waste treatment and processing (A2), waste-to-energy (WTE) conversion (A3), and prefabrication and modular construction (A4). Each option is evaluated in relation to the influencing factors, and the Eigenvector Method (Principal Eigenvalue Approach) is used to determine the priority ranking of these alternatives. This technique guarantees an objective and mathematically rigorous approach to identifying the optimal CWM strategy. Alternatives were chosen based on knowledge and expertise. On-site segregation and recycling (A1) are the most direct CE-aligned actions at the project level. Off-site treatment and processing (A2) indicate centralized waste recovery procedures, which are becoming more common in metropolitan areas. Waste-to-energy conversion (A3) aims to handle residual waste streams that cannot be easily repurposed. Prefabrication and modular construction (A4) exemplify preventative CE techniques by minimizing waste creation throughout the design and manufacturing stages. These possibilities were chosen to include both preventative and treatment-oriented approaches to CWM, resulting in a balanced range of options for evaluation.

3.4. AHP Method

The AHP was chosen as the principal approach because of its capacity to break down complicated issues into hierarchical structures, incorporate qualitative and quantitative criteria, and offer a consistency check for expert judgments. While interactions between criteria may exist, the hierarchical model implies independence to ensure interpretability and transparency. More advanced models, such as the ANP, TOPSIS, DEMATEL, or even fuzzy theory, might capture interdependencies, but they were not used here due to a limited expert sample and the requirement for methodological clarity in developing country settings. Pairwise comparisons were used to systematically collect expert assessments, assuring reliability and validity using CR tests. The development of the above-described hierarchical structure is the first of several crucial processes in the AHP. At each level of the hierarchy, pairwise comparisons are then carried out to evaluate the relative relevance or preference of components that are part of the same level. Based on their knowledge or discretion, participants, typically stakeholders or subject matter experts, assign numerical weights that indicate the level of preference (Table 4). Based on the decision tree (Figure 3), a pairwise comparison matrix (PCM), otherwise termed AT, was derived. As previously mentioned, every element ATij in the matrix contributes to the average value of the ratio WTi/WTj, or the weight of ITi relative to ITj, as assessed by each survey respondent. The pairwise comparison approach employs a matrix to rank components at each hierarchical level, with each matrix’s rank determined by its relationship to lower levels. Preferences are stated using a standardized nine-point scale, first introduced by Saaty [81], which denotes a degree of relative importance.
The Eigenvector Method, also known as the Principal Eigenvalue Approach, is utilized in this research to estimate the priority weights of criteria and rank alternatives in the AHP. This approach focuses on calculating the primary eigenvector of the pairwise comparison matrix to generate relative relevance ratings for each criterion or option. The approach starts by building a pairwise comparison matrix A, where each member aij denotes the relative relevance of criterion i over criterion j, based on expert evaluation. The matrix is reciprocal, meaning that if aij = x, then aji = 1 x . The pairwise comparison matrix has the form shown in Equation (1).
A = 1 a 12 a 13 a 1 n 1 a 12 1 a 23 a 2 n 1 a 13 1 a 23 1 a 3 n 1 a 1 n 1 a 2 n 1 a 3 n 1
Once the comparison matrix is generated, the major eigenvector w is obtained by solving the eigenvalue equation given by Equation (2).
A = λ m a x ω
where λmax is the biggest eigenvalue of matrix A, and ω is the associated eigenvector that indicates the priority weights of the criterion. The eigenvector is normalized by Equation (3) such that the sum of its constituents equals 1.
ω i j = ω i j = 1 n ω j
The ability to verify the consistency of the responses is one of the features of the method used by the AHP. Equations (4) and (5) are used to compute the CR.
I C = λ m a x n n 1
C R = I C R I
where λmax is the eigenvalue of each decision matrix, and n is the matrix order. Each matrix’s random index (RI) is determined by the number of criteria it contains. The RI values are displayed in Table 5 based on the matrix order (n).
A CR value less than 0.10 indicates acceptable consistency, while a higher value suggests the need for revising the pairwise comparisons. After computing the priority weights for each criterion, the process is repeated at the alternative level, comparing how well each alternative satisfies the given criteria. The final rankings are obtained by aggregating the weighted scores using Equation (6).
S j = i = 1 n w i a i j
where Sj is the final score of option j, wi is the weight of criterion i, and aij indicates the relative performance of alternative j under criterion i. By employing the Eigenvector Method, this research offers an objective and mathematically rigorous way to evaluate CWM options, giving a trustworthy decision-making framework for picking the most suitable alternative.

3.5. Model Validation

The AHP decision-making framework’s reliability and robustness were ensured by using sensitivity analysis as the major validation method. In the context of the AHP, where judgments are based on subjective expert pairwise comparisons, minor errors or differences in expert opinions might have an impact on the priority weights. Sensitivity analysis is used to determine how changes in the weights of criteria affect the final ranking of alternatives. This is especially crucial in the AHP because decision outcomes are highly influenced by the weights allocated, and even small deviations can have an impact on the consistency and stability of findings. The analysis validates the robustness of the derived priorities by systematically altering their weights (economic, social, technological, and environmental) by ±10%. The application of sensitivity analysis in this study enhances the reliability of the AHP results and supports their applicability to decision-making in complicated construction waste management scenarios. In addition to sensitivity analysis, cross-validation was performed utilizing additional MCDM approaches such as the TOPSIS, WSM, and WPM. These approaches were chosen because they reflect several aggregation logics (distance-based, additive, and multiplicative) that are often used in construction decision-making. The use of cross-method validation guarantees that the results are not primarily dependent on the AHP framework, increasing the robustness and reliability of the findings.

4. Results

This research uses the AHP to methodically assess several CWM tactics by deconstructing the decision-making process into a hierarchical framework. The study begins with the articulation of the primary objective of choosing the optimal CWM method, then identifying four critical variables that affect decision-making: economic, social, technical, and environmental elements. Each factor is further separated into influencing sub-factors such as financial incentives, safety and health laws, waste monitoring systems, and land availability for landfills. These criteria are next evaluated by a pairwise comparison approach, which allocates priority weights according to their relative significance in the decision-making process. In summary, the assessment of CWM alternatives, based on expert analysis, indicates the best-suited strategy for distinct project goals. On-site waste separation and recycling are suitable for projects focused on sustainability and effective resource usage [80]. Off-site waste treatment and processing are suggested for large-scale projects needing centralized waste management and recycling [82]. WTE conversion is best suited for initiatives trying to create alternative energy while managing non-recyclable waste material [83]. Prefabrication and modular construction are the optimum solutions for projects emphasizing material savings and quicker construction timeframes [84,85].
The AHP was used to establish the weights of both the major criteria and sub-criteria based on expert opinions. The experts assessed the principal criterion and sub-criteria using the pairwise comparison and Saaty’s scale from Table 5. Table 6, Table 7, Table 8, Table 9 and Table 10 give the pairwise comparison and decision matrix for the main dimensions and influencing criteria, along with their priority weights.
The calculated CRs for all pairwise comparisons are well within the acceptable limit. The assessment of CWM management alternatives involves a systematic procedure of normalizing pairwise comparison matrices and determining priority weights (eigenvectors) for each criterion—economic, social, technological, and environmental factors. The normalization guaranteed that all comparisons were directly comparable. By averaging the rows of the normalized matrices, the priority weights of each option under each criterion were obtained, reflecting their relative significance. This systematic technique guaranteed consistency in decision-making by transforming subjective judgments into a measurable scale. Following the calculation of priority weights, the final scores of the alternatives were obtained by integrating these weights with the total relevance of the criteria. Each alternative’s relative weight under a single criterion was multiplied by the criterion’s allocated weight, and the results were averaged across all criteria. This allowed for a full rating of possibilities, giving an objective foundation for picking the most effective waste management plan. Table 11, Table 12, Table 13 and Table 14 summarize these findings, exhibiting the calculated priority weights for each criterion and the final ranking of alternatives based on their overall performance.
The calculated CRs for all pairwise comparisons of alternatives are well within the acceptable limit. The final ranking of CWM methods was obtained by combining the weighted priority ratings across all assessment categories. Each alternative’s performance under economic, social, technological, and environmental criteria was initially examined via pairwise comparisons, and their relative relevance was measured using eigenvector-based priority weights. These weights were then multiplied by the total priority weight of each criterion, ensuring that the assessment reflected both the inherent worth of each choice and the significance of the factors affecting the decision. The final scores (Figure 4) indicate the cumulative influence of these weighted contributions, permitting a systematic and objective assessment of the options.
This technique guarantees that the most sustainable and effective waste management solution is determined based on a detailed, multi-criteria analysis.
A sensitivity analysis (Table 15) was performed by independently altering the weights of each major criterion (economic, social, technological, and environmental) by ±10% in order to confirm the robustness of the AHP-based decision-making model.
The findings confirmed the stability of the decision outcome by showing that A1, the top-ranked alternative, continuously maintained the highest score across all weight variations. Other options, such as A4 and A2, showed a modest sensitivity to changes in technology and economic priorities. The analysis offers compelling proof that the model’s suggestions are trustworthy and resistant to changes in expert judgment.
While sensitivity analysis is beneficial for verifying the resilience of findings to changes in criterion weights, it is insufficient on its own because it only considers local perturbations inside a single approach. To guarantee that the priority was not influenced by the AHP’s methodological decisions, other MCDM approaches were used for cross-validation. Specifically, the TOPSIS, WSM, and WPM were used with identical criterion weights and alternatives (Figure 5). The comparison of techniques shows significant consistency in ranking, demonstrating the reliability of the results.
As seen in Figure 5, A1 consistently ranked first among all approaches, showing that it is feasible as the preferable alternative. However, variance is noticed in the relative positions of the other alternatives. For example, A3 rated the least best strategy under the AHP and WPM but increased to second position under the TOPSIS. A4 ranked second or fourth, depending on the method used. These differences demonstrate that, while contextual goals and methodological techniques might impact intermediate ranks, the identification of A1 as the best strategy stays consistent. This convergence increases trust in the suggested framework’s dependability.

5. Discussion

The overall ranking of CWM alternatives, based on the AHP assessment using the Eigenvector Method, identifies A1 as the most recommended method with a final score of 0.5085. This option ranks top owing to its substantial contribution to economic feasibility, social acceptability, and technical efficacy, making it a viable and sustainable solution for decreasing waste at the source. A2 follows with a score of 0.2445, showing its potential for large-scale waste processing and recycling, while needing additional logistical assistance. A3 takes third place with a score of 0.1254, benefitting from decreased material waste but facing issues in cost and flexibility within Sri Lanka’s present building scene. A4 ranks lowest at 0.1216, highlighting concerns about high initial costs, energy inefficiencies, and environmental limits despite its promise for handling non-recyclable waste. These findings give a systematic decision-making strategy, guaranteeing that CWM strategies correspond with sustainable construction objectives while considering economic, social, technical, and environmental issues. A sensitivity analysis was undertaken to determine the robustness of the prioritization results in the presence of different expert-assigned weights for the primary decision criteria. After changing the weights of economic, social, technological, and environmental aspects by ±10%, the research showed that A1 was consistently the most beneficial strategy. This suggests that the final ranking is not unduly sensitive to minor differences in expert evaluations, increasing confidence in the proposed AHP model’s reliability. The sensitivity patterns also demonstrated that alternatives such as A2 and prefabrication react more clearly to changes in specific criteria, emphasizing the importance of contextual priorities in decision-making. The cross-method validation reinforces the study’s conclusions by proving that alternative prioritizing is not limited to a particular MCDM technique. Although the intermediate ranks of A2, A4, and A3 differed across the AHP, TOPSIS, WSM, and WPM, A1′s stability as the top-ranked alternative demonstrates its strength as the most successful CE-oriented waste management method. This concordance between classical and distance-based methodologies strengthens the proposed framework’s credibility and ensures that the suggestions are usable in a variety of decision-making scenarios.
In contrast with earlier studies shown in Table 1, the current study makes a different contribution by incorporating CE ideas directly into the AHP-based MCDM framework for CWM. While studies such as Khoshand et al. [65] and Marzouk et al. [66] have employed fuzzy AHP and fuzzy TOPSIS algorithms to rank waste management choices, our method focuses on classical AHP with pairwise comparisons and the Eigenvector Method. This technique not only maintains consistency via the estimated CR values but also simplifies the model by minimizing the computational complexity associated with fuzzy extensions. This makes the paradigm more accessible for stakeholders in underdeveloped nations, such as Sri Lanka, where data availability and real-time inputs might be restricted. Moreover, comparable publications by Eghbali-Zarch et al. [67] and Shah [68] have stressed the integration of life cycle cost analysis and environmental factors in the decision-making process. However, this study uniquely places CE ideas at the center of the assessment by specifically addressing waste reduction, resource recovery, and recycling in the building environment. Unlike studies that concentrate only on economic and environmental trade-offs, our model thoroughly combines social and technical aspects with economic and environmental dimensions. This comprehensive perspective connects well with the current worldwide focus on sustainability and gives a balanced evaluation that represents the diverse nature of building waste management. Furthermore, the comparative analysis highlights that while other studies (Bin et al. [69] and Zhang et al. [70]) employ integrated MCDM frameworks to address specific technical or policy-driven challenges, this research extends the discussion by tailoring the model to the specific context of emerging economies. By doing so, it solves particular difficulties such as limited recycling infrastructure and shifting regulatory environments. The final ranking, which emphasizes on-site waste segregation, also reflects the intrinsic advantages of localized waste reduction and quick resource utilization, a result that is especially significant for countries experiencing fast urbanization. These comparisons underline that although a number of MCDM techniques have been utilized in the CWM sector, this research distinguishes itself by its explicit incorporation of CE ideas and its specific application to developing situations. This not only increases the openness and robustness of the decision-making process but also delivers practical insights that may aid policymakers and industry practitioners in developing sustainable and successful waste management plans.

6. Conclusions

This study proposes a complete AHP-based MCDM framework that successfully combines CE ideas into CWM. By deconstructing the choice issue into four primary dimensions (environmental, economic, technical, and social), the research gives a straightforward and systematic way to assess waste management solutions. The research reveals that environmental issues are crucial, highlighting the urgent need to minimize landfill reliance, enhance recycling efficiency, and promote a sustainable, closed-loop system in the building industry. Economic concerns also play a vital role, underlining the need to design cost-effective and financially feasible techniques that assure optimal resource recovery and operating efficiency.
The examination of options suggests that on-site waste segregation and recycling is the most effective CWM technique. This strategy immediately lowers waste at the source, optimizes resource usage, and gives immediate advantages in terms of sustainability and efficiency. Off-site waste treatment, prefabrication, and waste-to-energy conversion are rated thereafter, each giving different benefits while also presenting distinctive problems such as logistical complications, greater starting costs, and the requirement for sophisticated technical assistance. These results give a comprehensive knowledge of the trade-offs inherent in different waste management techniques and promote better-informed decision-making for stakeholders in developing economies like Sri Lanka. A fundamental addition of this study resides in its obvious inclusion of CE concepts into the decision-making process, setting it apart from earlier studies that generally concentrated on isolated factors such as cost–benefit analysis or environmental effect alone. By incorporating social and technical aspects with conventional economic and environmental criteria, the suggested framework provides a comprehensive approach that bridges the gap between sustainability theory and actual implementation. This comprehensive approach not only supports policymakers and industry practitioners in finding the most successful waste management techniques but also offers a scalable model that can be applied to diverse geographic settings confronting comparable difficulties.
The practical implications of this study are substantial. For developing nations with inadequate recycling infrastructure and emerging legislative frameworks, the adoption of this integrated approach might encourage a more strategic and efficient use of resources, hence expediting the shift toward sustainable building practices. The model’s capacity to quantify the relative significance of multiple criteria offers a rigorous foundation for prioritizing expenditures in technology, training, and policy changes that are crucial for enhancing CWM. Moreover, the framework’s flexibility implies that it might function as a decision-making support tool in real time, supporting stakeholders in continually refining waste management techniques as market circumstances and technology capabilities improve. The framework offers direct application potential for policymakers, construction companies, and waste management authorities when developing CE-oriented waste plans. Strategic planning, resource allocation, and regulation formulation can all benefit from the use of a structured prioritizing method.
Nevertheless, the study admits many limitations. Firstly, the number of specialists was limited to six, which may have reduced the range of opinions. Secondly, the study used the standard AHP method, which did not account for potential interdependence among criteria. Thirdly, the findings are context-specific to Sri Lanka and may require modification before being applied to other locations. The reliance on expert opinions, although advantageous for obtaining in-depth industry insights, naturally brings a degree of subjectivity into pairwise comparisons and weight computations. Additionally, the static character of the AHP model does not completely account for dynamic changes in the construction sector, such as altering market circumstances, technical developments, and developing regulatory requirements. These issues imply that future research should study the merging of real-time data analytics and artificial intelligence to boost the model’s responsiveness and predictive capabilities. Such innovations might lead to a more flexible decision-making system that better represents the complexity and quick changes in current CWM techniques.
Future research might broaden this framework by including fuzzy or hybrid AHP models to better capture ambiguity in expert assessments, expanding the number and variety of expert participants, and extending the methodology to other developing nation contexts for comparison. Integration of real-time data analytics and digital technologies like BIM and IoT might improve CWM decision-making.
In summary, the proposed AHP model provides a substantial leap in sustainable construction practices by establishing a formal, quantitative technique for assessing and ranking waste management choices. Its integration of CE principles provides a balanced approach that is both environmentally responsible and economically sound, while its comprehensive inclusion of social and technological dimensions ensures that the model is relevant for the multifaceted challenges faced by emerging economies. The framework not only acts as a practical tool for present industrial applications but also provides a platform for future advancements in waste management decision support systems. By fostering a more informed and strategic approach to CWM, this research contributes to the broader goal of achieving sustainable development in the construction sector, encouraging continued exploration and refinement of decision-making models that can adapt to the evolving landscape of global construction practices.

Author Contributions

Conceptualization, T.G.W. and S.W.; methodology, T.G.W.; software, S.W.; validation, J.Z., S.L. and P.D.; formal analysis, S.W.; investigation, J.Z.; writing—original draft preparation, T.G.W. and S.W.; writing—review and editing, J.Z.; supervision, J.Z., S.L. and P.D. All authors have read and agreed to the published version of the manuscript.

Funding

This research received no external funding. The APC was funded by Riga Technical University.

Institutional Review Board Statement

Not applicable.

Informed Consent Statement

Not applicable.

Data Availability Statement

Restrictions apply for the dataset. It can be provided upon request.

Conflicts of Interest

The authors declare no conflicts of interest.

References

  1. Weerakoon, T.G.; Wimalasena, S.; Fedotova, K. Economic Crisis Adaptation in Sri Lankan Construction Industry: Pathway to Prosperity. Balt. J. Real Estate Econ. Constr. Manag. 2023, 11, 240–256. [Google Scholar] [CrossRef]
  2. He, Q.; Xu, M.; Xu, Z.; Ye, Y.; Shu, X.; Xie, P.; Wu, J. Promotion Incentives, Infrastructure Construction, and Industrial Landscapes in China. Land Use Policy 2019, 87, 104101. [Google Scholar] [CrossRef]
  3. Li, Z.; Luan, W.; Zhang, Z.; Su, M. Relationship Between Urban Construction Land Expansion and Population/Economic Growth in Liaoning Province, China. Land Use Policy 2020, 99, 105022. [Google Scholar] [CrossRef]
  4. Du, X.; Zhang, H.; Han, Y. How Does New Infrastructure Investment Affect Economic Growth Quality? Empirical Evidence from China. Sustainability 2022, 14, 3511. [Google Scholar] [CrossRef]
  5. Tian, G.; Li, J. How Does Infrastructure Construction Affect Economic Development along the “Belt and Road”: By Promoting Growth or Improving Distribution? Emerg. Mark. Financ. Trade 2019, 55, 3332–3348. [Google Scholar] [CrossRef]
  6. Zvirgzdins, J.; Plotka, K.; Geipele, S. Circular Economy in Built Environment and Real Estate Industry. In Proceedings of the 13th International Conference on Modern Building Materials, Structures, and Techniques, Vilnius, Lithuania, 16–17 May 2019; pp. 704–713. [Google Scholar] [CrossRef]
  7. Akhtar, A.; Sarmah, A.K. Construction and Demolition Waste Generation and Properties of Recycled Aggregate Concrete: A Global Perspective. J. Clean. Prod. 2018, 186, 262–281. [Google Scholar] [CrossRef]
  8. Sáez, P.V.; Osmani, M. A Diagnosis of Construction and Demolition Waste Generation and Recovery Practice in the European Union. J. Clean. Prod. 2019, 241, 118400. [Google Scholar] [CrossRef]
  9. Menegaki, M.; Damigos, D. A Review on Current Situation and Challenges of Construction and Demolition Waste Management. Curr. Opin. Green Sustain. Chem. 2018, 13, 8–15. [Google Scholar] [CrossRef]
  10. Sharma, N.K.; Govindan, K.; Lai, K.K.; Chen, W.K.; Kumar, V. The Transition from Linear Economy to Circular Economy for Sustainability Among SMEs: A Study on Prospects, Impediments, and Prerequisites. Bus. Strategy Environ. 2020, 30, 1803–1822. [Google Scholar] [CrossRef]
  11. Alamerew, Y.A.; Brissaud, D. Circular Economy Assessment Tool for End-of-Life Product Recovery Strategies. J. Remanuf. 2018, 9, 169–185. [Google Scholar] [CrossRef]
  12. Ghufran, M.; Khan, K.I.A.; Ullah, F.; Nasir, A.R.; Alahmadi, A.A.A.; Alzaed, A.N.; Alwetaishi, M. Circular Economy in the Construction Industry: A Step Towards Sustainable Development. Buildings 2022, 12, 1004. [Google Scholar] [CrossRef]
  13. Weerakoon, T.G.; Wimalasena, S.; Zvirgzdins, J. Assessment of Implementation of Circular Economy Framework in the Sri Lankan Construction Sector. Balt. J. Real Estate Econ. Constr. Manag. 2023, 11, 133–152. [Google Scholar] [CrossRef]
  14. Merli, R.; Preziosi, M.; Acampora, A. How Do Scholars Approach the Circular Economy? A Systematic Literature Review. J. Clean. Prod. 2017, 178, 703–722. [Google Scholar] [CrossRef]
  15. Grafström, J.; Aasma, S. Breaking Circular Economy Barriers. J. Clean. Prod. 2021, 292, 126002. [Google Scholar] [CrossRef]
  16. Azhar, N.A.; Radzi, N.A.M.; Ahmad, W.S.H.M.W. Multi-Criteria Decision Making: A Systematic Review. Recent Adv. Electr. Electron. Eng. 2021, 14, 779–801. [Google Scholar] [CrossRef]
  17. Han, D.; Kalantari, M.; Rajabifard, A. Building Information Modeling (BIM) for Construction and Demolition Waste Management in Australia: A Research Agenda. Sustainability 2021, 13, 12983. [Google Scholar] [CrossRef]
  18. Schützenhofer, S.; Kovacic, I.; Rechberger, H.; Mack, S. Improvement of Environmental Sustainability and Circular Economy Through Construction Waste Management for Material Reuse. Sustainability 2022, 14, 11087. [Google Scholar] [CrossRef]
  19. Kabirifar, K.; Mojtahedi, M.; Wang, C.; Tam, V.W. Construction and Demolition Waste Management Contributing Factors Coupled with Reduce, Reuse, and Recycle Strategies for Effective Waste Management: A Review. J. Clean. Prod. 2020, 263, 121265. [Google Scholar] [CrossRef]
  20. Tardieu, L.; Roussel, S.; Thompson, J.D.; Labarraque, D.; Salles, J. Combining Direct and Indirect Impacts to Assess Ecosystem Service Loss Due to Infrastructure Construction. J. Environ. Manag. 2015, 152, 145–157. [Google Scholar] [CrossRef]
  21. Vallero, D.A. Effect of Waste on Ecosystems. In Waste; Academic Press: London, UK, 2019; pp. 171–198. [Google Scholar] [CrossRef]
  22. Bellgrove, A.; McKenzie, P.F.; Cameron, H.; Pocklington, J.B. Restoring Rocky Intertidal Communities: Lessons from a Benthic Macroalgal Ecosystem Engineer. Mar. Pollut. Bull. 2017, 117, 17–27. [Google Scholar] [CrossRef]
  23. Manzo, L.; Epele, L.; Horak, C.; Kutschker, A.; Miserendino, M. Engineered Ponds as Environmental and Ecological Solutions in the Urban Water Cycle: A Case Study in Patagonia. Ecol. Eng. 2020, 154, 105915. [Google Scholar] [CrossRef]
  24. Dahlbo, H.; Bachér, J.; Lähtinen, K.; Jouttijärvi, T.; Suoheimo, P.; Mattila, T.; Sironen, S.; Myllymaa, T.; Saramäki, K. Construction and Demolition Waste Management—A Holistic Evaluation of Environmental Performance. J. Clean. Prod. 2015, 107, 333–341. [Google Scholar] [CrossRef]
  25. Rana, S.; Kumar, S.; Kumar, V.; Sharma, N.K. Waste to Energy Management for Sustainable Development. Int. J. Mater. Manuf. Sustain. Technol. 2022, 1, 37–47. [Google Scholar] [CrossRef]
  26. Azzi, M.; Duc, H.; Ha, Q. Toward Sustainable Energy Usage in the Power Generation and Construction Sectors—A Case Study of Australia. Autom. Constr. 2015, 59, 122–127. [Google Scholar] [CrossRef]
  27. Kurzak, L. Microgeneration Based on Renewable Energy in Sustainable Building. Adv. Mater. Res. 2014, 1020, 495–500. [Google Scholar] [CrossRef]
  28. Das, S.; Lee, S.; Kumar, P.; Kim, K.; Lee, S.S.; Bhattacharya, S.S. Solid Waste Management: Scope and the Challenge of Sustainability. J. Clean. Prod. 2019, 228, 658–678. [Google Scholar] [CrossRef]
  29. Yuliantari, I.G.A.E. Community Involvement in Waste Management as Implementation of Regulation No. 18/2008 in the Republic of Indonesia. Int. J. Soc. Sci. 2020, 4, 151–156. [Google Scholar]
  30. KhShati, H.A.; Breesam, H.K. Waste Time Activity Determination to Improvement Process in the Construction Environment. IOP Conf. Ser. Mater. Sci. Eng. 2020, 888, 012072. [Google Scholar] [CrossRef]
  31. Novotná, M.; Leitmanová, I.F.; Alina, J.; Volek, T. Capital Intensity and Labour Productivity in Waste Companies. Sustainability 2020, 12, 10300. [Google Scholar] [CrossRef]
  32. Alwadhenani, A. Potential Benefits from Practices in Construction Waste Material Controls. Ph.D. Thesis, West Virginia University, Morgantown, WV, USA, 2020. [Google Scholar] [CrossRef]
  33. Liu, J.; Yi, Y.; Wang, X. Exploring Factors Influencing Construction Waste Reduction: A Structural Equation Modeling Approach. J. Clean. Prod. 2020, 276, 123185. [Google Scholar] [CrossRef]
  34. Tshivhase, S.E.; Mashau, N.S.; Ngobeni, T.; Ramathuba, D.U. Occupational Health and Safety Hazards Among Solid Waste Handlers at a Selected Municipality South Africa. Health SA Gesondheid 2022, 27, 1978. [Google Scholar] [CrossRef] [PubMed]
  35. Zhao, X. Stakeholder-Associated Factors Influencing Construction and Demolition Waste Management: A Systematic Review. Buildings 2021, 11, 149. [Google Scholar] [CrossRef]
  36. Du, L.; Feng, Y.; Lu, W.; Kong, L.; Yang, Z. Evolutionary Game Analysis of Stakeholders’ Decision-Making Behaviours in Construction and Demolition Waste Management. Environ. Impact Assess. Rev. 2020, 84, 106408. [Google Scholar] [CrossRef]
  37. Wang, Z.; Zhou, Y.; Jin, X.; Zhao, N.; Sun, J. Risk Allocation and Benefit Distribution of PPP Projects for Construction Waste Recycling: A Case Study of China. Eng. Constr. Archit. Manag. 2022, 30, 3927–3956. [Google Scholar] [CrossRef]
  38. Ajayi, S.O.; Oyedele, L.O.; Akinade, O.O.; Bilal, M.; Owolabi, H.A.; Alaka, H.A.; Kadiri, K.O. Reducing Waste to Landfill: A Need for Cultural Change in the UK Construction Industry. J. Build. Eng. 2015, 5, 185–193. [Google Scholar] [CrossRef]
  39. Bakshan, A.; Srour, I.; Chehab, G.; El-Fadel, M.; Karaziwan, J. Behavioral Determinants Towards Enhancing Construction Waste Management: A Bayesian Network Analysis. Resour. Conserv. Recycl. 2016, 117, 274–284. [Google Scholar] [CrossRef]
  40. Wu, Z.; Yu, A.T.W.; Wei, Y. Predicting Contractor’s Behavior Toward Construction and Demolition Waste Management. In Springer eBooks; Springer: Berlin/Heidelberg, Germany, 2015; pp. 869–875. [Google Scholar] [CrossRef]
  41. Ruiz, L.A.L.; Ramón, X.R.; Domingo, S.G. The Circular Economy in the Construction and Demolition Waste Sector—A Review and an Integrative Model Approach. J. Clean. Prod. 2019, 248, 119238. [Google Scholar] [CrossRef]
  42. Zoghi, M.; Kim, S. Dynamic Modeling for Life Cycle Cost Analysis of BIM-Based Construction Waste Management. Sustainability 2020, 12, 2483. [Google Scholar] [CrossRef]
  43. Bakchan, A.; Faust, K.M.; Leite, F. Seven-Dimensional Automated Construction Waste Quantification and Management Framework: Integration with Project and Site Planning. Resour. Conserv. Recycl. 2019, 146, 462–474. [Google Scholar] [CrossRef]
  44. Neto, G.C.O.; Correia, J.M. Environmental and Economic Advantages of Adopting Reverse Logistics for Recycling Construction and Demolition Waste: A Case Study of Brazilian Construction and Recycling Companies. Waste Manag. Res. 2019, 37, 176–185. [Google Scholar] [CrossRef]
  45. Gupta, S.; Jha, K.N.; Vyas, G. Proposing Building Information Modeling-Based Theoretical Framework for Construction and Demolition Waste Management: Strategies and Tools. Int. J. Constr. Manag. 2020, 22, 2345–2355. [Google Scholar] [CrossRef]
  46. Aftab, U.; Jaleel, F.; Aslam, M.; Haroon, M.; Mansoor, R. Building Information Modeling (BIM) Application in Construction Waste Quantification—A Review. Eng. Proc. 2024, 75, 8. [Google Scholar] [CrossRef]
  47. Pan, Y.; Zhang, L. Roles of Artificial Intelligence in Construction Engineering and Management: A Critical Review and Future Trends. Autom. Constr. 2020, 122, 103517. [Google Scholar] [CrossRef]
  48. Mak, T.M.; Yu, I.K.; Wang, L.; Hsu, S.; Tsang, D.C.; Li, C.; Yeung, T.L.; Zhang, R.; Poon, C.S. Extended Theory of Planned Behaviour for Promoting Construction Waste Recycling in Hong Kong. Waste Manag. 2018, 83, 161–170. [Google Scholar] [CrossRef]
  49. Quale, J.; Eckelman, M.J.; Williams, K.W.; Sloditskie, G.; Zimmerman, J.B. Construction Matters: Comparing Environmental Impacts of Building Modular and Conventional Homes in the United States. J. Ind. Ecol. 2012, 16, 243–253. [Google Scholar] [CrossRef]
  50. Liew, R.J.; Dai, Z.; Chau, Y.S. Steel Concrete Composite Systems for Modular Construction of High-Rise Buildings. In Proceedings of the ASCCS 2018, Valencia, Spain, 27–29 June 2018. [Google Scholar] [CrossRef]
  51. Zohourian, M.; Pamidimukkala, A.; Kermanshachi, S.; Almaskati, D. Modular Construction: A Comprehensive Review. Buildings 2015, 15, 2020. [Google Scholar] [CrossRef]
  52. Thai, H.; Ngo, T.; Uy, B. A Review on Modular Construction for High-Rise Buildings. Structures 2020, 28, 1265–1290. [Google Scholar] [CrossRef]
  53. Baishya, P. Sustainable Waste Management: A Case Study in Guwahati. Clarion Int. Multidiscip. J. 2017, 6, 32. [Google Scholar] [CrossRef]
  54. Mashudi, N.; Sulistiowati, R.; Handoyo, S.; Mulyandari, E.; Hamzah, N. Innovative Strategies and Technologies in Waste Management in the Modern Era: Integration of Sustainable Principles, Resource Efficiency, and Environmental Impact. Int. J. Sci. Soc. 2023, 5, 87–100. [Google Scholar] [CrossRef]
  55. Yuan, H. Barriers and Countermeasures for Managing Construction and Demolition Waste: A Case of Shenzhen in China. J. Clean. Prod. 2017, 157, 84–93. [Google Scholar] [CrossRef]
  56. Ragossnig, A.M. Construction and Demolition Waste—Major Challenges Ahead! Waste Manag. Res. 2020, 38, 345–346. [Google Scholar] [CrossRef]
  57. Bonifazi, G.; Grosso, C.; Palmieri, R.; Serranti, S. Current Trends and Challenges in Construction and Demolition Waste Recycling. Curr. Opi. In. Grn. Sus. Chem. 2025, 53, 101032. [Google Scholar] [CrossRef]
  58. Torres-Lozada, P.; Manyoma-Velásquez, P.; Gaviria-Cuevas, J.F. Prioritization of Waste-to-Energy Technologies Associated with the Utilization of Food Waste. Sustainability 2023, 15, 5857. [Google Scholar] [CrossRef]
  59. Hwang, C.; Yoon, K. Methods for Multiple Attribute Decision Making. In Multiple Attribute Decision Making; Lecture Notes in Economics and Mathematical Systems; Springer: Berlin/Heidelberg, Germany, 1981; pp. 58–191. [Google Scholar] [CrossRef]
  60. Al-Sulbi, K.; Chaurasia, P.K.; Attaallah, A.; Agrawal, A.; Pandey, D.; Verma, V.R.; Kumar, V.; Ansari, M.T.J. A Fuzzy TOPSIS-Based Approach for Comprehensive Evaluation of Bio-Medical Waste Management: Advancing Sustainability and Decision-Making. Sustainability 2023, 15, 12565. [Google Scholar] [CrossRef]
  61. Chen, Z.; Ming, X.; Zhou, T.; Chang, Y. Sustainable Supplier Selection for Smart Supply Chain Considering Internal and External Uncertainty: An Integrated Rough-Fuzzy Approach. Appl. Soft Comput. 2019, 87, 106004. [Google Scholar] [CrossRef]
  62. Mathew, M.; Chakrabortty, R.K.; Ryan, M.J. Selection of an Optimal Maintenance Strategy under Uncertain Conditions: An Interval Type-2 Fuzzy AHP-TOPSIS Method. IEEE Trans. Eng. Manag. 2020, 69, 1121–1134. [Google Scholar] [CrossRef]
  63. Sharma, M.; Joshi, S.; Kumar, A. Assessing Enablers of E-Waste Management in Circular Economy Using DEMATEL Method: An Indian Perspective. Environ. Sci. Pollut. Res. 2020, 27, 13325–13338. [Google Scholar] [CrossRef] [PubMed]
  64. Yadav, H.; Soni, U.; Kumar, G. Analysing Challenges to Smart Waste Management for a Sustainable Circular Economy in Developing Countries: A Fuzzy DEMATEL Study. Smt. Sus. Blt. Env. 2023, 12, 361–384. [Google Scholar] [CrossRef]
  65. Khoshand, A.; Khanlari, K.; Abbasianjahromi, H.; Zoghi, M. Construction and Demolition Waste Management: Fuzzy Analytic Hierarchy Process Approach. Waste Manag. Res. 2020, 38, 773–782. [Google Scholar] [CrossRef] [PubMed]
  66. Marzouk, M.; El-Razek, M.A. Selecting Demolition Waste Materials Disposal Alternatives Using Fuzzy TOPSIS Technique. Int. J. Nat. Comput. Res. 2017, 6, 38–57. [Google Scholar] [CrossRef][Green Version]
  67. Eghbali-Zarch, M.; Tavakkoli-Moghaddam, R.; Dehghan-Sanej, K.; Kaboli, A. Prioritizing the Effective Strategies for Construction and Demolition Waste Management Using Fuzzy IDOCRIW and WASPAS Methods. Eng. Constr. Archit. Manag. 2022, 29, 1109–1138. [Google Scholar] [CrossRef]
  68. Shah, B. Sustainable Landfill Site Selection for Construction and Demolition Waste Management Using GIS and AHP. In Advances in Energy and Environment; Lecture Notes in Civil Engineering; Springer: Singapore, 2021; pp. 135–142. [Google Scholar] [CrossRef]
  69. Bin, W.; Yuan, H.; Ma, X. An Empirical Analysis of Key Factors of Construction and Demolition Waste Management Using the DEMATEL Approach. In Proceedings of the 27th International Symposium on Advancement of Construction Management and Real Estate, CRIOCM 2022, Hong Kong, China, 5–6 December 2022; Lecture Notes in Operations Research. Springer: Singapore, 2023; pp. 164–172. [Google Scholar] [CrossRef]
  70. Zhang, F.; Ju, Y.; Gonzalez, E.D.S.; Wang, A.; Dong, P.; Giannakis, M. Evaluation of Construction and Demolition Waste Utilization Schemes under Uncertain Environment: A Fuzzy Heterogeneous Multi-Criteria Decision-Making Approach. J. Clean. Prod. 2021, 313, 127907. [Google Scholar] [CrossRef]
  71. Yi, Y.; Fei, X.; Fedele, A.; Lavagnolo, M.C.; Manzardo, A. Decision Support Model for Selecting Construction and Demolition Waste Management Alternatives: A Life Cycle-Based Approach. Sci. Total Environ. 2024, 951, 175408. [Google Scholar] [CrossRef]
  72. Islam, N.; Sandanayake, M.; Muthukumaran, S.; Navaratna, D. Review on Sustainable Construction and Demolition Waste Management—Challenges and Research Prospects. Sustainability. 2024, 16, 3289. [Google Scholar] [CrossRef]
  73. Schamne, A.N.; Nagalli, A.; Soeiro, A.A.V.; Da Silva Poças Martins, J.P. BIM in Construction Waste Management: A Conceptual Model Based on the Industry Foundation Classes Standard. Autom. Constr. 2024, 159, 105283. [Google Scholar] [CrossRef]
  74. Weerakoon, T.G.; Turskis, Z.; Šliogerienė, J. Bibliometric Mapping of MCDM Methods in AEC Industry: Identifying Trends for Sustainable Development. J. Environ. Eng. Landsc. Manag. 2025, 33, 148–165. [Google Scholar] [CrossRef]
  75. Ishizaka, A. Analytic Hierarchy Process and Its Extensions. In New Perspectives in Multiple Criteria Decision Making; Multiple Criteria Decision Making; Springer: Cham, Switzerland, 2019; pp. 81–93. [Google Scholar] [CrossRef]
  76. Abadi, M.; Moore, D. Selection of Circular Proposals in Building Projects: An MCDM Model for Lifecycle Circularity Assessments Using AHP. Buildings 2022, 12, 1110. [Google Scholar] [CrossRef]
  77. Abdel-Basset, M.; Mohamed, M.; Sangaiah, A.K. Neutrosophic AHP-Delphi Group Decision Making Model Based on Trapezoidal Neutrosophic Numbers. J. Ambient Intell. Humaniz. Comput. 2017, 9, 1427–1443. [Google Scholar] [CrossRef]
  78. Zhang, C.; Luo, L.; Liao, H.; Mardani, A.; Streimikiene, D.; Al-Barakati, A. A Priority-Based Intuitionistic Multiplicative UTASTAR Method and Its Application in Low-Carbon Tourism Destination Selection. Appl. Soft Comput. 2019, 88, 106026. [Google Scholar] [CrossRef]
  79. Kuo, T. An Ordinal Consistency Indicator for Pairwise Comparison Matrix. Symmetry 2021, 13, 2183. [Google Scholar] [CrossRef]
  80. Aguarón, J.; Escobar, M.T.; Moreno-Jiménez, J.M. Reducing Inconsistency Measured by the Geometric Consistency Index in the Analytic Hierarchy Process. Eur. J. Oper. Res. 2021, 288, 576–583. [Google Scholar] [CrossRef]
  81. Saaty, T.L. The Analytic Hierarchy Process: Planning, Priority Setting, Resource Allocation; McGraw-Hill: New York, NY, USA, 1980. [Google Scholar]
  82. Alsheyab, M.A.T. Recycling of Construction and Demolition Waste and Its Impact on Climate Change and Sustainable Development. Int. J. Environ. Sci. Technol. 2021, 19, 2129–2138. [Google Scholar] [CrossRef]
  83. Bao, Z.; Lu, W. A Decision-Support Framework for Planning Construction Waste Recycling: A Case Study of Shenzhen, China. J. Clean. Prod. 2021, 309, 127449. [Google Scholar] [CrossRef]
  84. Kumar, A.; Samadder, S. A Review on Technological Options of Waste to Energy for Effective Management of Municipal Solid Waste. Waste Manag. 2017, 69, 407–422. [Google Scholar] [CrossRef]
  85. Ferdous, W.; Bai, Y.; Ngo, T.D.; Manalo, A.; Mendis, P. New Advancements, Challenges and Opportunities of Multi-Storey Modular Buildings—A State-of-the-Art Review. Eng. Struct. 2019, 183, 883–893. [Google Scholar] [CrossRef]
Figure 1. Comparison of the LE model with the basic concept of the CE (developed by the authors).
Figure 1. Comparison of the LE model with the basic concept of the CE (developed by the authors).
Sustainability 17 07770 g001
Figure 2. Methodical flowchart for selecting the best CWM strategy for developing countries (developed by authors).
Figure 2. Methodical flowchart for selecting the best CWM strategy for developing countries (developed by authors).
Sustainability 17 07770 g002
Figure 3. AHP decision tree for selecting the ideal CWM strategy for the construction industry in a developing country (developed by authors).
Figure 3. AHP decision tree for selecting the ideal CWM strategy for the construction industry in a developing country (developed by authors).
Sustainability 17 07770 g003
Figure 4. Alternative ranking based on their final score (developed by the authors).
Figure 4. Alternative ranking based on their final score (developed by the authors).
Sustainability 17 07770 g004
Figure 5. Cross-validation of alternative ranking with other MCDM methods (developed by the authors).
Figure 5. Cross-validation of alternative ranking with other MCDM methods (developed by the authors).
Sustainability 17 07770 g005
Table 1. Summary of MCDM studies focused on CWM and their limitations.
Table 1. Summary of MCDM studies focused on CWM and their limitations.
Author(s)FocusApplied MCDM MethodKey Limitations
[65]Identify the best CWM alternatives, including landfilling, reusing, recycling, and reducingFuzzy AHPSubjectivity in pairwise comparisons can bias findings and lack real-time data to address changing site circumstances.
[66]Prioritizing waste management techniques by choosing the most sustainable disposable methodFuzzy TOPSISLimited by possible inaccuracies in demolition waste estimation, and sensitive to how membership functions are constructed in fuzzy sets.
[67]Ranks the feasible strategy solutions by the sustainable development criteria to enhance the performance of CWMIDOCRIW + WASPASData-intensive approach and missing or incomplete life cycle cost data can reduce accuracy, and subjective evaluations may skew rankings.
[68]Optimal site selection of construction waste treatment optionsAHPCost data are dynamic and may quickly become obsolete, and combining qualitative judgments with numerical analysis is difficult.
[69]Identify the most critical CWM factorsDEMATELRequires extensive expert input to accurately map cause-and-effect relationships, and may become complex for large sets of criteria.
[70]Develop a heterogeneous multi-criteria evaluation framework to assist decision-making in CDW utilization by selecting the most optimal waste management scheme from multiple alternativesANP + MABACSubjectivity and uncertainty in expert judgments when using fuzzy numbers and rough number conversions may affect the accuracy and consistency of the evaluation results.
[71]CDW management by integrating Life Cycle Assessment (LCA) and Life Cycle Costing (LCC) into an MCDM frameworkAHP + TOPSISThe economic aspect is often underrepresented in LCA, and while LCC is incorporated in this study, the accuracy of cost estimates and future financial assessments remains a challenge.
Table 2. Description of experts who participated in the pairwise comparison survey.
Table 2. Description of experts who participated in the pairwise comparison survey.
Expert IDOccupationYears of ExperienceEducation
E1Senior Construction Manager16 yearsBSc in Civil Engineering
E2Project Manager22 yearsMSc in Construction Management
E3Environmental Engineer13 yearsBSc in Civil and Environmental Engineering
E4Policy Advisor21 yearsMSc in Urban and Rural Development
E5Professor19 yearsPhD in Civil and Environmental Engineering
E6Associate Professor11 yearsPhD in Civil Engineering
Table 3. Influencing factors of CWM.
Table 3. Influencing factors of CWM.
Main FactorsSub-FactorsInfluencing Factor
Economic factors (EC)EC1Market demand for recycled materials
EC2Financial incentives
EC3Cost-effective practices
EC4Policies and regulations
Social factors (S)S1Safety and health
S2Training and Education
S3Employment and labor regulations
S4Community involvement
S5Cultural attitudes toward waste management
Technological factors (T)T1Waste tracking and monitoring
T2Development of modular construction
T3Waste segregation technologies
T4Waste recycling technologies
T5Product design
T6CWM infrastructure
Environmental factors (EN)EN1Natural resource availability
EN2Ecosystem fragility
EN3Energy costs and sources
EN4Land availability for landfills
Table 4. The adjusted importance scale used for the pairwise comparison [81].
Table 4. The adjusted importance scale used for the pairwise comparison [81].
Intensity of ImportanceDefinitionExplanation
1Equal importanceEach of the two actions contributes equally to the objective
3Moderate importanceOne component is slightly preferred over another
5Strong importanceStrong preference is given to one aspect over another
7Demonstrated importanceThe practical demonstration of an element’s dominance
9Extreme importanceAn element’s complete domination is confirmed at the highest level
2, 4, 6, 8Intermediate valuesUsed to balance opposing opinions when analyzing data
Table 5. Random indexes for consistency check [81].
Table 5. Random indexes for consistency check [81].
n12345678910
RI000.520.891.111.251.351.401.451.49
Table 6. Pairwise comparison and weights of main criteria (developed by the authors).
Table 6. Pairwise comparison and weights of main criteria (developed by the authors).
ECSTENPriority WeightCR
EC13570.55780.08 < 0.10
S0.33331350.2633
T0.20.3333130.1218
EN0.14280.20.333310.0568
Table 7. Pairwise comparison and weights of economic criteria (developed by the authors).
Table 7. Pairwise comparison and weights of economic criteria (developed by the authors).
EC1EC2EC3EC4Priority WeightCR
EC112350.47080.06 < 0.10
EC20.51240.2840
EC30.33330.5130.1714
EC40.20.250.333310.0736
Table 8. Pairwise comparison and weights of social criteria (developed by the authors).
Table 8. Pairwise comparison and weights of social criteria (developed by the authors).
S1S2S3S4S5Priority WeightCR
S1135240.41750.07 < 0.10
S20.3333130.520.1621
S30.20.333310.2510.0719
S40.524130.2630
S50.250.510.333310.0853
Table 9. Pairwise comparison and weights of technological criteria (developed by the authors).
Table 9. Pairwise comparison and weights of technological criteria (developed by the authors).
T1T2T3T4T5T6Priority WeightCR
T11234560.37930.09 < 0.10
T20.5123450.2488
T30.33330.512340.1604
T40.250.33330.51230.1024
T50.20.250.33330.5120.0654
T60.16670.20.250.33330.510.0434
Table 10. Pairwise comparison and weight of environmental criteria (developed by the authors).
Table 10. Pairwise comparison and weight of environmental criteria (developed by the authors).
EN1EN2EN3EN4Priority WeightCR
EN112340.46580.07 < 0.10
EN20.51230.2771
EN30.333330.5120.1610
EN40.250.33330.510.0959
Table 11. Pairwise comparison and weight of alternatives under economic criteria (developed by the authors).
Table 11. Pairwise comparison and weight of alternatives under economic criteria (developed by the authors).
A1A2A3A4Priority WeightCR
A10.5970.6620.5360.4380.5580.08 < 0.10
A20.1990.2210.3210.3130.263
A30.1190.0740.1070.1880.122
A40.0850.0440.0360.0630.057
Table 12. Pairwise comparison and weight of alternatives under social criteria (developed by the authors).
Table 12. Pairwise comparison and weight of alternatives under social criteria (developed by the authors).
A1A2A3A4Priority WeightCR
A10.4920.4740.3850.5330.4710.07 < 0.10
A20.1640.1580.2310.1330.171
A30.0980.0530.0770.0670.074
A40.2460.3160.3080.2670.284
Table 13. Pairwise comparison and weight of alternatives under technological criteria (developed by the authors).
Table 13. Pairwise comparison and weight of alternatives under technological criteria (developed by the authors).
A1A2A3A4Priority WeightCR
A10.4800.5220.4620.4000.4660.06 < 0.10
A20.2400.2610.3080.3000.277
A30.1600.1300.1540.2000.161
A40.1200.0870.0770.1000.096
Table 14. Pairwise comparison and weight of alternatives under environmental criteria (developed by the authors).
Table 14. Pairwise comparison and weight of alternatives under environmental criteria (developed by the authors).
A1A2A3A4Priority WeightCR
A10.4800.5220.4620.4000.4660.06 < 0.10
A20.2400.2610.3080.3000.277
A30.1600.1300.1540.2000.161
A40.1200.0870.0770.1000.096
Table 15. Sensitivity analysis results (developed by the authors).
Table 15. Sensitivity analysis results (developed by the authors).
Varied CriterionDeltaA1A2A3A4
Economic−0.10.51370.23850.11560.1322
Economic−0.050.51620.23990.11600.1280
Economic00.51860.24130.11630.1238
Economic0.050.52110.24260.11670.1196
Economic0.10.52360.24400.11700.1154
Environmental−0.10.51900.24110.11610.1239
Environmental−0.050.51880.24120.11620.1238
Environmental00.51870.24130.11630.1238
Environmental0.050.51850.24140.11650.1237
Environmental0.10.51830.24150.11660.1236
Social−0.10.52040.24380.11780.1180
Social−0.050.51950.24250.11710.1209
Social00.51870.24130.11630.1237
Social0.050.51780.24000.11560.1266
Social0.10.51700.23880.11480.1295
Technological−0.10.51940.24080.11570.1241
Technological−0.050.51900.24100.11600.1239
Technological00.51870.24130.11630.1238
Technological0.050.51830.24150.11660.1236
Technological0.10.51790.24180.11690.1234
Disclaimer/Publisher’s Note: The statements, opinions and data contained in all publications are solely those of the individual author(s) and contributor(s) and not of MDPI and/or the editor(s). MDPI and/or the editor(s) disclaim responsibility for any injury to people or property resulting from any ideas, methods, instructions or products referred to in the content.

Share and Cite

MDPI and ACS Style

Weerakoon, T.G.; Zvirgzdins, J.; Lapuke, S.; Wimalasena, S.; Drukis, P. Integrating Circular Economy (CE) Principles into Construction Waste Management (CWM) Through Multiple Criteria Decision-Making (MCDM). Sustainability 2025, 17, 7770. https://doi.org/10.3390/su17177770

AMA Style

Weerakoon TG, Zvirgzdins J, Lapuke S, Wimalasena S, Drukis P. Integrating Circular Economy (CE) Principles into Construction Waste Management (CWM) Through Multiple Criteria Decision-Making (MCDM). Sustainability. 2025; 17(17):7770. https://doi.org/10.3390/su17177770

Chicago/Turabian Style

Weerakoon, Thilina Ganganath, Janis Zvirgzdins, Sanda Lapuke, Sulaksha Wimalasena, and Peteris Drukis. 2025. "Integrating Circular Economy (CE) Principles into Construction Waste Management (CWM) Through Multiple Criteria Decision-Making (MCDM)" Sustainability 17, no. 17: 7770. https://doi.org/10.3390/su17177770

APA Style

Weerakoon, T. G., Zvirgzdins, J., Lapuke, S., Wimalasena, S., & Drukis, P. (2025). Integrating Circular Economy (CE) Principles into Construction Waste Management (CWM) Through Multiple Criteria Decision-Making (MCDM). Sustainability, 17(17), 7770. https://doi.org/10.3390/su17177770

Note that from the first issue of 2016, this journal uses article numbers instead of page numbers. See further details here.

Article Metrics

Back to TopTop