Optimizing Urban Thermal Comfort Through Multi-Criteria Architectural Approaches in Arid Regions: The Case of Béchar, Algeria
Abstract
1. Introduction
- Bridging fragmented approaches: Existing studies often separate microclimatic analysis from architectural design. An integrated methodology was developed combining typomorphological analysis, ENVI-met microclimatic modeling, and TRNSYS dynamic thermal simulation, enabling a multi-scale and robust assessment of thermal comfort.
- Challenging inadequate standardized urban models: Contemporary layouts, often imported without adaptation, neglect Saharan climatic specificities and exacerbate thermal discomfort. The analysis shows that compact, introverted forms inspired by traditional Saharan architecture reduce thermal loads (+20 W/m2 in shaded areas vs. +100 W/m2 in exposed spaces), offering climate-appropriate design guidance.
- Introducing contextualized morphoclimatic indicators: Few works provide operational measures linking urban form and thermal comfort in arid cities. Indicators such as built-up density, urban roughness, vegetation density, urban porosity, height-to-width ratio, sky view factor, and albedo were introduced and computed to quantify and compare urban thermal performance.
- Quantifying passive strategy impacts: The benefits of high thermal inertia materials and adaptive ventilation are often assumed but rarely measured. TRNSYS simulations show that materials like stone or compressed stabilized earth blocks can reduce hot discomfort by up to 700 h/year (while increasing cold discomfort by up to 3800 h/year) and that adaptive natural ventilation improves comfort by 10–15%, depending on typology.
- Providing tailored design tools for Saharan climates: Current tools rarely address microclimatic specificities in hot arid zones. A reproducible analytical framework is proposed, coupling passive bioclimatic strategies (shading, orientation, thermal mass) with preliminary numerical modeling to support climate-responsive decision-making in early design stages.
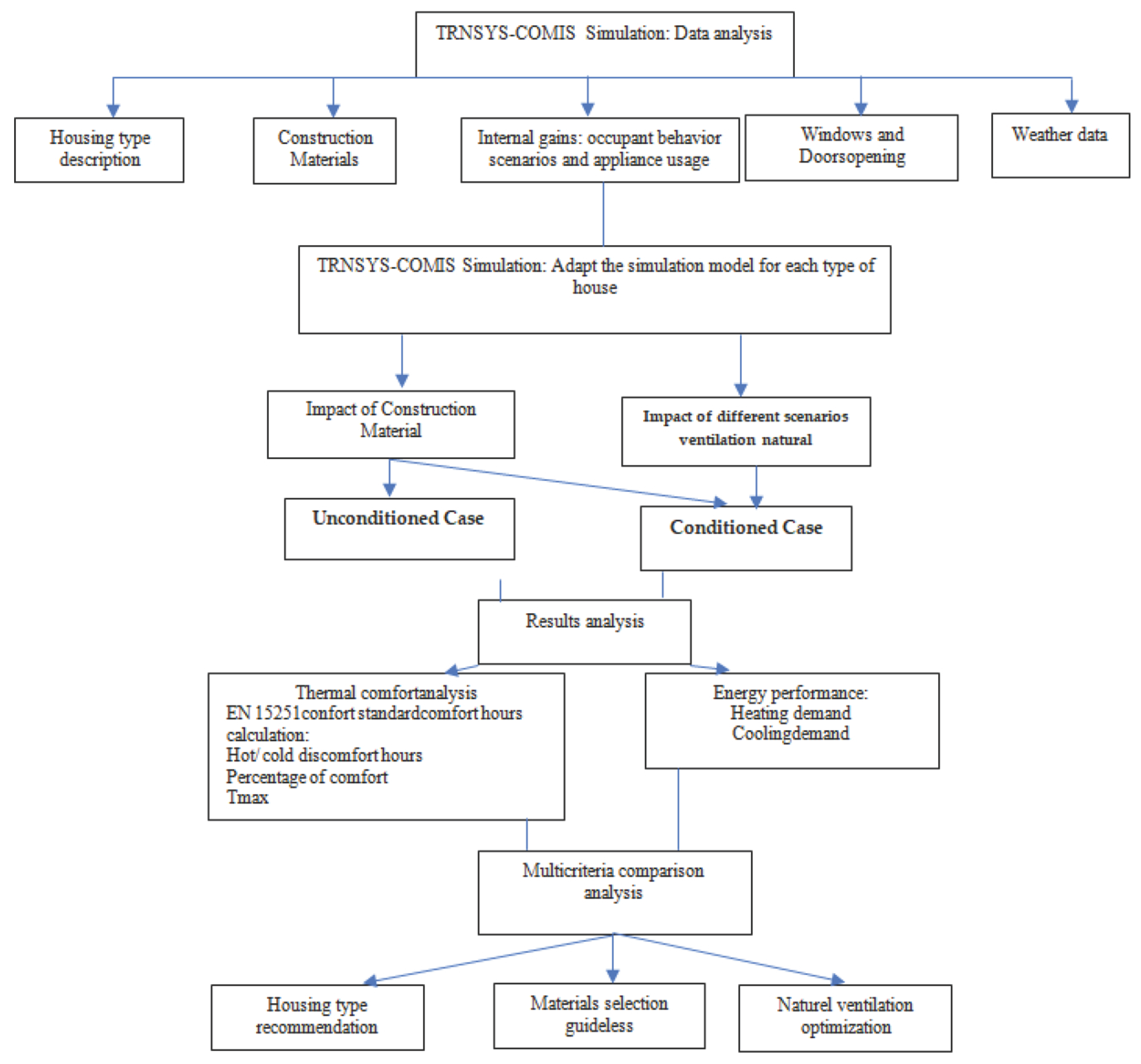
2. Applied Research Methodology
2.1. Urban Typomorphological Analysis: Assessment of Microclimatic Alterations
- Urban fabric scale: Indicators such as urban density, surface roughness, vegetation density, and urban porosity are calculated based on defined perimeters along selected urban routes and specific measurement points.
- Public space scale: Indicators related to spatial distance, configuration, and proportion are evaluated through plan-based measurements and in situ surveys. Two types of calculations are performed:
- Space-based calculations: Global characterization of space (e.g., height-to-width ratio H/W).
- Point-based calculations: Localized characterization of specific spatial points (e.g., sky view factor, average surface albedo).
2.2. Numerical Approach
- ENVI-met: Urban Microclimate Modeling
- TRNSYS: Building Thermal Analysis
3. Study Area and Local Climatic Data







4. Results of the Urban Typomorphological and Microclimatic Approach
4.1. Typomorphological Analysis Based on Measurement Points
4.2. Evaluation of Morphoclimatic Indicators
4.2.1. At the Urban Fabric Scale
4.2.2. At the Public Space Scale
- Global characterization of space through the height-to-width ratio (H/W), which relates average building height to minimum street width.
- Local point characterization through the sky view factor (SVF) and the average surface albedo.
- Height-to-width ratio (H/W)
- Sky view factor (SVF):
- Albedo:
4.3. Microclimatic Measurements and On-Site Observations
5. Modeling and Analysis of Urban Ambiances Using ENVI-met
5.1. Software Overview
5.2. Simulation and Analysis of Urban Thermal Comfort
5.2.1. Comparative Graphs
- The highest surface temperatures are recorded on mineral pavements (>48 °C), whereas vegetated areas remain significantly cooler, around 23 °C.
- Air temperature varies depending on the immediate environment, reaching a maximum of 23.8 °C in densely built-up zones and dropping to a minimum of 20.7 °C in shaded areas.
- The heat flux (QHEAT) is strongly positive on inert materials (up to 85 W/m2) but becomes negative in vegetated areas due to cooling effects from evapotranspiration.
5.2.2. Key Indicators of Urban Thermal Comfort: Observational Results
- Proximity to Buildings:Areas adjacent to building façades show relatively favorable thermal comfort levels (≤+20 W/m2), while fully exposed zones reach up to +100 W/m2, indicating high levels of discomfort.
- Vegetation:The lack of vegetation significantly reduces cooling potential. The comfort index (PMV) ranges between −0.5 and +1, indicating moderate discomfort [58].
- Urban Ventilation:Passages beneath buildings create airflow corridors that enhance heat dissipation, improve local comfort, and exacerbate air pollution [59].
- Republic Square:Due to its open layout and lack of shading, this square remains one of the most thermally uncomfortable public spaces in the study area.
6. Dynamic Thermal Simulation of the Building Envelope Using TRNSYS
6.1. Thermal and Energy Simulation of Residential Typologies
- The refrigerator (100 W) operates continuously in the kitchen (Zone Z5).
- Televisions (150 W) are mainly used in the evenings during winter, with extended operating hours in summer, and are distributed across various zones.
- Computers (100 W), located in Zones Z2 and Z3, have variable seasonal usage—concentrated in the evening during winter and spread across a wider range of hours in summer.
- Cooking appliances in the kitchen are the primary internal heat source (550 W), operating during occupancy hours.
- Unconditioned case: To assess thermal comfort using natural ventilation.
- Conditioned case: To estimate energy consumption for heating and cooling.
- The impact of construction materials on thermal comfort and energy consumption.
- The effect of different window configurations on summer thermal comfort.
6.2. Unconditioned Case: Results
6.2.1. Impact of Construction Materials on Building Thermal Comfort
- Patio House:
- -
- Compressed Earth Blocks (BTCS):This configuration significantly reduces cold discomfort hours (HTFs) compared to adobe:
- ➢
- Z1: −378 h
- ➢
- Z2: −350 h
- ➢
- Z3: −322 h
However, it considerably increases hot discomfort hours (HTCs):- ➢
- Z1: +153 h
- ➢
- Z2: +363 h
- ➢
- Z3: +116 h
This is due to its high thermal storage capacity, which improves winter comfort at the cost of greater summer overheating. - -
- Adobe:Adobe offers the lowest number of hot discomfort hours:
- ➢
- Z1: 24 h
- ➢
- Z2: 39 h
- ➢
- Z3: 3 h
However, it results in higher cold discomfort hours compared to BTCS. - -
- Stone:Stone exhibits intermediate behavior—reducing cold discomfort compared to adobe,
- ➢
- Z1: −213 h
- ➢
- Z2: −265 h
But increasing hot discomfort, especially in Z2 (+156 h compared to adobe), due to slower heat dissipation. - -
- Double Wall and Insulation:Both configurations show similar performance, with a slight advantage for the insulated wall in reducing hot discomfort. However, they lead to an increase in cold discomfort, especially in Z3, likely due to limited thermal inertia.
- -
- Extreme Temperatures:Maximum indoor temperatures are higher with BTCS (e.g., 35.33 °C in Z1 and 36.25 °C in Z2) than with adobe, while minimum temperatures are lower (as low as 5.35 °C in Z2). Despite this, cold discomfort hours do not increase significantly, which suggests faster daytime heat gain.
- Modern Detached House (CM):
- -
- For all tested materials (double wall, insulated wall, CSEB, and concrete block), the maximum temperatures (Tmax) are relatively consistent, ranging between 38 °C and 39 °C, while the minimum temperatures (Tmin) are also quite similar, between 10 °C and 15 °C.
- -
- Stone and CSEB generally exhibit more cold discomfort hours (HTFs) due to their high thermal inertia.
- -
- The double wall and insulated wall provide a better balance between cold and hot discomfort hours, although they tend to result in more hot discomfort hours, which is less suitable for this specific climate.
- -
- The overall comfort rate ranges from 22% to 28%, indicating that occupants experience thermal comfort for about one quarter of the year without active heating or cooling systems.
- Apartment (AP):
- -
- Maximum temperatures (Tmax, yellow line) range between 40 °C and 42 °C and remain stable across all materials, indicating that the construction material has limited influence on peak indoor temperatures in this type of dwelling. Minimum temperatures (Tmin, blue line) vary from 10 °C to 15 °C, with some fluctuations depending on zone and material type.
- -
- The comfort percentage (%C, grey line) varies significantly between configurations. The double wall and insulated wall achieve comfort levels of up to 60% in Zone Z3—substantially higher than those recorded in the detached house. By contrast, CSEB and stone show more fluctuating comfort rates, with a notable drop in comfort in Zone Z2 when using CSEB.
- -
- Cold discomfort hours (HTFs, blue bars) are considerably higher for CSEB and stone, especially in Zones Z2 and Z3, reaching between 3500 and 3800 h—equivalent to approximately 40% of the year. This increase is attributed to the thermal insulation effect provided by the floors above and below, coupled with the high thermal inertia of these materials.
- -
- Hot discomfort hours (HTCs, orange bars) are lower when using CSEB and stone (approximately 1200–1700 h), compared to the double-wall and insulation configurations (ranging from 1400 to 2500 h, depending on the zone). This presents a major advantage for these materials in a hot arid climate like Béchar.
6.2.2. Impact of Natural Ventilation Through Window Openings on Summer Comfort for Each Housing Type
- Patio House:
- -
- Cases 1 and 2, where windows and doors remain closed during summer, show poor thermal comfort percentages and relatively low maximum temperatures.
- -
- Case 4, in which all openings are closed from 7:00 a.m. to 6:00 p.m., results in higher maximum temperatures compared to partial opening at 50% (Case 3) and increases hot discomfort hours by 113 h in Zone Z1.
- -
- Controlled opening (Case 7)—where openings are operated only when the indoor temperature exceeds the outdoor temperature—yields the best results (%C = 38.39, HC = 1006), followed by
- ➢
- Case 5, involving controlled door and window openings combined with a fixed opening schedule for ventilation openings;
- ➢
- Case 6, which controls both ventilation openings and the operation of doors and windows from 7:00 a.m. to 6:00 p.m.These results indicate that small ventilation openings have a lower thermal impact compared to larger elements like doors and windows.
- -
- Partial evening openings of windows and doors provide less thermal comfort than fully opening them.
- Modern Detached House (CM):
- -
- Case 1 (windows closed 24/7) exhibits the worst performance, with a Tmax of 38.44 °C, 2346 hot discomfort hours (HCs), and only 44% comfort. This confirms a direct correlation between window opening rates and thermal comfort.
- -
- Case 7 (adaptive opening when indoor temperature exceeds outdoor temperature) delivers the best performance with 1609 HCs and 50.9% comfort, followed by Case 2 (windows closed from 7:00 a.m. to 6:00 p.m.) with 1674 HCs and 50.42% comfort.
- -
- Cases 4 and 6 (20% opening) perform worse than Cases 3 and 5 (50% opening), demonstrating that a higher opening rate enhances ventilation and thermal comfort.
- -
- Keeping windows closed during the day (7:00 a.m.–6:00 p.m.) and open at night (Case 2) is more effective than maintaining partial openings 24/7 (Cases 3, 5, and 6). This strategy prevents heat gain during peak hours while allowing for nighttime cooling.
- -
- Case 7 (conditional/adaptive opening) outperforms all fixed strategies, highlighting the effectiveness of adaptive ventilation based on real-time thermal conditions.
- -
- Case 3 (windows half-open during the day) represents a reasonable compromise between ensuring adequate ventilation and limiting heat gains.
- Apartment (AP):
- -
- Nighttime natural ventilation helps reduce hot discomfort hours, while daytime ventilation tends to increase them during summer. Window opening significantly impacts comfort: for example, Zone Z1 records 132 additional hot hours between Cases 2 and 3 and 125 more hours in Case 5 (10% window opening in the afternoon) compared to Case 6, with a Tmax increase of 0.41 °C.
- -
- The difference between Case 1 and Case 4 is minimal, with only 21 fewer hot discomfort hours in Case 4. However, opening windows between 7:00 a.m. and 11:00 a.m. can be beneficial, particularly in May, June, and September, when outdoor air is cooler.
6.3. Conditioned Case: Energy Demand Results by Construction Material
7. Discussion
8. Conclusions, Recommendations, and Limitations
8.1. Conclusions
8.2. Recommendations
- Material Selection:Use local materials with high thermal inertia (adobe, CSEB, stone) combined with targeted insulation, particularly on south-facing façades (e.g., 40 cm thick walls). This balances day/night thermal fluctuations while preserving indoor comfort. Avoid single-wall assemblies and promote insulated materials such as red brick or composite envelopes.
- Surface Treatments and Vegetation:Implement high-albedo or permeable ground coverings (e.g., light-colored tiles, permeable pavers) to limit solar heat gain. Promote dense vegetation, not just for aesthetics but also as an active cooling mechanism through evapotranspiration.
- Ventilation Strategies:Leverage dominant southern and southeastern winds by designing buildings with cross-ventilation paths, inner courtyards, and stack ventilation systems (e.g., solar chimneys). Use adaptive ventilation schedules: keep windows closed during peak heat (1–6 p.m. in summer), and open at night to enhance cooling. Controlled openings reduced up to 132 h of heat discomfort and decreased Tmax by 0.4 °C in simulations.
- Comfort Targets:Set achievable comfort thresholds of 28 °C max during the day and 18 °C min at night, aligned with local thermal acceptability and energy constraints.
- Urban Space Design:In public spaces, prioritize shaded zones, vegetated corridors, and wind tunnels (passages under buildings) to combat the high solar exposure and radiative heating of urban surfaces. Street geometry and compactness should be considered critical parameters in reducing outdoor thermal stress.
- Residential Typologies:For modern self-built houses, double walls with insulation provide the best comfort-energy balance. In traditional dwellings, controlled natural ventilation (based on interior/exterior temperature differentials) improves summer comfort. Patio houses, while efficient in summer, require added insulation or active strategies in winter to address thermal losses.
- Customization and Context:Recommendations must be adapted to local socio-economic conditions, including cost, cultural practices, and construction skills. They should not be applied uniformly but rather through a site-specific lens.
- Monitoring and Feedback:Continuous evaluation of thermal performance through post-occupancy monitoring is essential. This ensures that strategies are working as expected and can be fine-tuned over time.
8.3. Limitations and Future Directions
- Simulation Assumptions:The climatic data used in the simulations were obtained from the Béchar meteorological station (ONM) for a typical reference year, including hourly records of air temperature, relative humidity, wind speed and direction, and global solar radiation. For ENVI-met simulations, two extreme days were selected: one in July (highest daily maximum temperature, low humidity, northwestern winds) and one in January (lowest daily minimum temperature, moderate humidity, low winds). For TRNSYS, equivalent climatic profiles were used, averaged over 10-min intervals to match the simulation timestep. This approach, which we refer to as seasonal representativeness, enables consistent comparison between indoor and outdoor performance under peak thermal stress conditions. However, transitional seasons and rare meteorological anomalies are not represented in this selection, and this limitation is acknowledged in the discussion section. Furthermore, both ENVI-met and TRNSYS rely on input assumptions and simplifications regarding occupant behavior, interior configuration, building airtightness, and climatic variability, all of which may contribute to differences between simulated predictions and real-world performance.
- Focus on Thermal Comfort Only:This study focused primarily on thermal comfort, without extensive treatment of visual, acoustic, or olfactory comfort, which are also critical in overall well-being.
- Climate Data Validity:Climatic datasets are appropriate but may not fully reflect the ongoing climatic shifts in arid regions. Periodic updating and calibration of climate inputs are recommended.
- Lack of In Situ Testing:The recommendations have not yet been experimentally validated through real-world testing. Pilot studies and user feedback would enhance reliability and acceptance.
- Integrated comfort modeling (thermal, visual, acoustic);
- Participatory design with local communities to co-create acceptable and sustainable solutions;
- Post-occupancy evaluation frameworks tailored to Saharan settings;
- Development of climate-resilient design standards rooted in vernacular knowledge and enhanced by digital tools.
Author Contributions
Funding
Institutional Review Board Statement
Informed Consent Statement
Data Availability Statement
Conflicts of Interest
Appendix A
| Time | Temperature (°C) | Apparent Temperature (°C) | Wind | Relative Humidity (%) | Dew Point (°C) | Pressure (mb) | Description |
|---|---|---|---|---|---|---|---|
| 00:00 | 22 | 21 | 4 km/h | 16 | −5 | 1012.0 | Clear/Clear |
| 01:00 | 21 | 21 | Calm | 17 | −5 | 1011.0 | Clear/Clear |
| 02:00 | 20 | 20 | 11 km/h | 20 | −4 | 1011.0 | Clear/Clear |
| 03:00 | 19 | 20 | Calm | 21 | −4 | 1011.0 | Clear/Clear |
| 04:00 | 22 | 20 | Calm | 9 | −12 | 1011.0 | Clear/Clear |
| 05:00 | 22 | 20 | 11 km/h | 9 | −12 | 1011.0 | Clear/Clear |
| 06:00 | 21 | 21 | 15 km/h | 10 | −12 | 1010.0 | Clear/Clear |
| 07:00 | 21 | 21 | 15 km/h | 27 | 1 | 1011.0 | Clear/Clear |
| 08:00 | 23 | 22 | 19 km/h | 29 | 4 | 1011.0 | Clear/Clear |
| 09:00 | 26 | 25 | 19 km/h | 24 | 4 | 1011.0 | Clear/Clear |
| 10:00 | 28 | 27 | 22 km/h | 23 | 5 | 1011.0 | Clear/Clear |
| 11:00 | 30 | 28 | 19 km/h | 19 | 4 | 1011.0 | Clear/Clear |
| 12:00 | 32 | 30 | 11 km/h | 17 | 4 | 1011.0 | Clear/Clear |
| 13:00 | 33 | 31 | 19 km/h | 15 | 3 | 1011.0 | Clear/Clear |
| 14:00 | 34 | 32 | 6 km/h | 14 | 3 | 1010.0 | Clear/Clear |
| 15:00 | 34 | 32 | 22 km/h | 17 | 6 | 1010.0 | Clear/Clear |
| 16:00 | 34 | 32 | 22 km/h | 15 | 4 | 1009.0 | Clear/Clear |
| 17:00 | 35 | 32 | 22 km/h | 13 | 3 | 1008.0 | Clear/Clear |
| 18:00 | 35 | 32 | 30 km/h | 11 | 0 | 1008.0 | Clear/Clear |
| 19:00 | 35 | 32 | 22 km/h | 11 | 0 | 1008.0 | Clear/Clear |
| 20:00 | 32 | 30 | Calm | 14 | 1 | 1007.0 | Clear/Clear |
| 21:00 | 30 | 28 | 9 km/h | 15 | 1 | 1008.0 | Clear/Clear |
| 22:00 | 29 | 27 | 11 km/h | 16 | 1 | 1008.0 | Clear/Clear |
| 23:00 | 26 | 25 | Calm | 20 | 1 | 1008.0 | Clear/Clear |
References
- Semahi, S.; Benbouras, M.A.; Mahar, W.A.; Zemmouri, N.; Attia, S. Development of Spatial Distribution Maps for Energy Demand and Thermal Comfort Estimation in Algeria. Sustainability 2020, 12, 6066. [Google Scholar] [CrossRef]
- Benbrahim, R.; Sriti, L.; Besbas, S.; Nocera, F.; Longhitano, A. Assessing the Impact of Urban Area Size on Thermal Comfort in Compact Urban Fabrics Considering the Saharan City of Ghardaïa, Algeria. Sustainability 2025, 17, 2213. [Google Scholar] [CrossRef]
- Alemu, A.G. An Investigation of Solar Radiation, Dew Point, Relative Humidity, and Air Temperature in the Afar Region of Ethiopia. Int. J. Photoenergy 2025, 1, 4735627. [Google Scholar] [CrossRef]
- Mo, Y.; Bao, Y.; Wang, Z.; Wei, W.; Chen, X. Spatial coupling relationship between architectural landscape characteristics and urban heat island in different urban functional zones. Build. Environ. 2024, 257, 111545. [Google Scholar] [CrossRef]
- Sun, L.; Xie, C.; Qin, Y.; Zhou, R.; Wu, H.; Che, S. Study on temperature regulation function of green spaces at community scale in high-density urban areas and planning design strategies. Urban For. Urban Green. 2024, 101, 128511. [Google Scholar] [CrossRef]
- El Kenawy, A.M. Hydroclimatic extremes in arid and semi-arid regions: Status, challenges, and future outlook. In Hydroclimatic Extremes in the Middle East and North Africa; Elsevier: Amsterdam, The Netherlands, 2024; pp. 1–22. [Google Scholar] [CrossRef]
- Matari, N.; Mahi, A.; Chabane, N.; Harrat, Z.R.; Hadzima-Nyarko, M. Design Methodology Development for High-Energy-Efficiency Buildings in Algerian Sahara Climatic Context. Sustainability 2025, 17, 2660. [Google Scholar] [CrossRef]
- Vashist, M.; Kumar, T.V.; Singh, S.K. A comprehensive review of urban vegetation as a Nature-based Solution for sustainable management of particulate matter in ambient air. Environ. Sci. Pollut. Res. 2024, 31, 26480–26496. [Google Scholar] [CrossRef]
- Jandaghian, Z.; Colombo, A. The Role of Water Bodies in Climate Regulation: Insights from Recent Studies on Urban Heat Island Mitigation. Buildings 2024, 14, 2945. [Google Scholar] [CrossRef]
- Beele, E.; Aerts, R.; Reyniers, M.; Somers, B. Spatial configuration of green space matters: Associations between urban land cover and air temperature. Landsc. Urban Plan. 2024, 249, 105121. [Google Scholar] [CrossRef]
- Al-Raeei, M. The smart future for sustainable development: Artificial intelligence solutions for sustainable urbanization. Sustain. Dev. 2025, 33, 508–517. [Google Scholar] [CrossRef]
- Pata, U.K. How to progress towards sustainable development by leveraging renewable energy sources, technological advances, and human capital. Renew. Energy 2025, 241, 122367. [Google Scholar] [CrossRef]
- Chhachhiya, D.; Kumar, A.; Pipralia, S. Area-based development of ecologically sensitive urban areas: Systematic literature review to understand prevailing concepts and practices. Discov. Cities 2025, 2, 59. [Google Scholar] [CrossRef]
- Dadashpoor, H.; Malekzadeh, N. Evolving spatial structure of metropolitan areas at a global scale: A context-sensitive review. GeoJournal 2022, 87, 4335–4362. [Google Scholar] [CrossRef]
- Bani Khalifi, N.; Avgoustaki, D.D.; Bartzanas, T. Integrating life cycle assessment into green infrastructure: A systematic review and meta-analysis of urban sustainability strategies. Front. Sustain. Cities 2025, 7, 1601091. [Google Scholar] [CrossRef]
- Barea, G.; Mercado, M.V.; Filippin, C.; Monteoliva, J.M.; Villalba, A. New paradigms in bioclimatic design toward climatic change in arid environments. Energy Build. 2022, 266, 112100. [Google Scholar] [CrossRef]
- Ahriz, A.; Mesloub, A.; Elkhayat, K.; Alghaseb, M.A.; Abdelhafez, M.H.; Ghosh, A. Development of a Mosque Design for a Hot, Dry Climate Based on a Holistic Bioclimatic Vision. Sustainability 2021, 13, 6254. [Google Scholar] [CrossRef]
- Wang, Y.; Pan, W.; Liao, Z. Impact of Urban Morphology on High-Density Commercial Block Energy Consumption in Severe Cold Regions. Sustainability 2024, 16, 5795. [Google Scholar] [CrossRef]
- Shashua-Bar, L.; Tsiros, I.X.; Hoffman, M.E. A modeling study for evaluating passive cooling scenarios in urban streets with trees. Case study: Athens, Greece. Build. Environ. 2010, 45, 2798–2807. [Google Scholar] [CrossRef]
- Oh, M.; Jang, K.M.; Kim, Y. Empirical analysis of building energy consumption and urban form in a large city: A case of Seoul, South Korea. Energy Build. 2021, 245, 111046. [Google Scholar] [CrossRef]
- Jaber, S.; Ajib, S. Optimum, technical and energy efficiency design of residential building in Mediterranean region. Energy Build. 2011, 43, 1829–1834. [Google Scholar] [CrossRef]
- Oh, M.; Kim, Y. Identifying urban geometric types as energy performance patterns. Energy Sustain. Dev. 2019, 48, 115–129. [Google Scholar] [CrossRef]
- Emmanuel, R.; Krüger, E. Urban heat island and its impact on climate change resilience in a shrinking city: The case of Glasgow, UK. Build. Environ. 2012, 53, 137–149. [Google Scholar] [CrossRef]
- Athamena, K. Modélisation et Simulation des Microclimats Urbains: Étude de l’Impact de la Morphologie Urbaine sur le Confort dans les Espaces Extérieurs. Ph.D. Thesis, Nantes University, Ecole Centrale de Nantes, France, 2012. [Google Scholar]
- De Schiller, S.; Evans, J.M. User perception of the thermal environment in naturally ventilated housing. Energy Build. 1998, 27, 49–57. [Google Scholar]
- Bellara, L.S. Optimal orientation for housing with low energy profile in semi aride climate. In Proceedings of the 10th REHVA World Congress, Antaya, Turkey, 9–12 May 2010. [Google Scholar]
- Chen, G.; Charlie Lam, C.K.; Wang, K.; Wang, B.; Hang, J.; Wang, Q.; Wang, X. Effects of Urban Geometry on Thermal Environment in 2D Street Canyons: A Scaled Experimental Study. Build. Environ. 2021, 198, 107916. [Google Scholar] [CrossRef]
- Pearlmutter, D.; Berliner, P.; Shaviv, E. Physical Modeling of Pedestrian Energy Exchange within the Urban Canopy. Build. Environ. 2006, 41, 783–795. [Google Scholar] [CrossRef]
- Park, J.S. Long-Term Field Measurement on Effects of Wind Speed and Directional Fluctuation on Wind-Driven Cross Ventilation in a Mock-up Building. Build. Environ. 2013, 62, 1–8. [Google Scholar] [CrossRef]
- Wen, Y.; Zhang, P.; Wei, J.; Yu, F.; Huang, C. Sustainable Urban Designs Integrating Aboveground Microclimates and Underground Heat Islands: A Systematic Review and Design Strategies. Renew. Sustain. Energy Rev. 2025, 212, 115445. [Google Scholar] [CrossRef]
- Liu, L.; Zhang, Y. Urban Heat Island Analysis Using the Landsat TM Data and ASTER Data: A Case Study in Hong Kong. Remote Sens. 2011, 3, 1535–1552. [Google Scholar] [CrossRef]
- Pigeon, G.; Moscicki, M.A.; Voogt, J.A.; Masson, V. Simulation of Fall and Winter Surface Energy Balance over a Dense Urban Area Using the TEB Scheme. Meteorol. Atmos. Phys. 2008, 102, 159–171. [Google Scholar] [CrossRef]
- Thorsson, S.; Lindberg, F.; Eliasson, I.; Holmer, B. Different Methods for Estimating the Mean Radiant Temperature in an Outdoor Urban Setting. Int. J. Climatol. 2007, 27, 1983–1993. [Google Scholar] [CrossRef]
- Sarria, F.R.; Delgado, M.G.; Palma, R.M.; Amores, T.P.; Ramos, J.S.; Dominguez, S. alvarez Modelling Pollutant Dispersion in Urban Canyons to Enhance Air Quality and Urban Planning. Appl. Sci. 2025, 15, 1752. [Google Scholar] [CrossRef]
- Cheng, W.-C.; Fu, T.-M. Accelerating Urban Street Canyon Wind Flow Predictions with Deep Learning Method. Build. Simul. 2025, 18, 923–936. [Google Scholar] [CrossRef]
- Krayenhoff, E.S.; Moustaoui, M.; Broadbent, A.M.; Gupta, V.; Georgescu, M. Diurnal Interaction between Urban Expansion, Climate Change and Adaptation in US Cities. Nat. Clim. Change 2018, 8, 1097–1103. [Google Scholar] [CrossRef]
- Envi-Met. Available online: https://envi-met.com (accessed on 2 July 2025).
- TRNSYS. Available online: https://www.trnsys.com/ (accessed on 2 July 2025).
- EnergyPlus. Available online: https://energyplus.net// (accessed on 2 July 2025).
- Ahamed, M.S.; Guo, H.; Tanino, K. A Quasi-Steady State Model for Predicting the Heating Requirements of Conventional Greenhouses in Cold Regions. Inf. Process. Agric. 2018, 5, 33–46. [Google Scholar] [CrossRef]
- Baglivo, C.; Mazzeo, D.; Panico, S.; Bonuso, S.; Matera, N.; Congedo, P.M.; Oliveti, G. Complete Greenhouse Dynamic Simulation Tool to Assess the Crop Thermal Well-Being and Energy Needs. Appl. Therm. Eng. 2020, 179, 115698. [Google Scholar] [CrossRef]
- Mashonjowa, E.; Ronsse, F.; Milford, J.R.; Pieters, J.G. Modelling the Thermal Performance of a Naturally Ventilated Greenhouse in Zimbabwe Using a Dynamic Greenhouse Climate Model. Sol. Energy 2013, 91, 381–393. [Google Scholar] [CrossRef]
- Tebbani, H.; Bouchahm, Y. Caractérisation Du Confort Thermique Dans Les Espaces Extérieurs: Cas De La Ville D’annaba. Rev. Nat. Technol. 2016, 8, 11–22. [Google Scholar]
- Yang, J.; Hu, X.; Feng, H.; Marvin, S. Verifying an ENVI-met simulation of the thermal environment of Yanzhong Square Park in Shanghai. Urban For. Urban Green. 2021, 66, 127384. [Google Scholar] [CrossRef]
- Lai, Y.; Ning, Q.; Ge, X.; Fan, S. Thermal Regulation of Coastal Urban Forest Based on ENVI-Met Model—A Case Study in Qinhuangdao, China. Sustainability 2022, 14, 7337. [Google Scholar] [CrossRef]
- Rashad, M.; Żabnieńska-Góra, A.; Norman, L.; Jouhara, H. Analysis of energy demand in a residential building using TRNSYS. Energy 2022, 254, 124357. [Google Scholar] [CrossRef]
- Dogkas, G.; Tsimpoukis, A.; Itskos, G.; del Castillo, J.C.; Lozano, I.; Gustafsson, O.; Nikolopoulos, N. Analysis of a hybrid heating system with TRNSYS: District heating, heat pumps and photovoltaics in a multi-apartment building. Energy Build. 2025, 344, 116011. [Google Scholar] [CrossRef]
- Medjelekh, D. Caractérisation Multi-échelle du Comportement Thermo Hydrique des Enveloppes Hygroscopiques. Ph.D. Thesis, Limoges University, Limoges, France, 2015. [Google Scholar]
- Meteoblue. Available online: https://www.meteoblue.com/fr/meteo/aujourd%27hui/suisse_suisse_2658434 (accessed on 20 December 2024).
- Meknaci, M.E.F.; Wang, X.; Biara, R.W.; Zerouati, W. Analysis of the Urban Form of Bechar through the Attributes of Space Syntax “for a More Sustainable City”. Buildings 2024, 14, 2103. [Google Scholar] [CrossRef]
- Uçlar, S.; Buldurur, M.A. Relation between urban form and heating energy consumption. ITU A|Z 2020, 17, 89–101. [Google Scholar] [CrossRef]
- Adolphe, L. Modeling the link between built environment and urban climate: Towards simplified indicators of the city environment. Build. Simul. 2001, 7, 679–684. [Google Scholar]
- Steane, M.A.; Steemers, K. Environmental Diversity in Architecture, 1st ed.; Taylor & Francis Group: London, UK, 2004; pp. 1–252. [Google Scholar]
- Solene-Microclimat. Available online: https://solenemc.hypotheses.org/ (accessed on 4 July 2025).
- Zhang, X.; Jiao, Z.; Zhao, C.; Qu, Y.; Liu, Q.; Zhang, H.; Tong, Y.; Wang, C.; Li, S.; Guo, J.; et al. Review of Land Surface Albedo: Variance Characteristics, Climate Effect and Management Strategy. Remote Sens. 2022, 14, 1382. [Google Scholar] [CrossRef]
- Bedra, K.B.; Li, J. Relevance of Ground and Wall Albedo for Outdoor Thermal Comfort in Tropical Savanna Climates: Evidence from Parametric Simulations. Sustainability 2025, 17, 6303. [Google Scholar] [CrossRef]
- ISO 7730:2005. Ergonomics of the Thermal Environment. Available online: https://www.iso.org/standard/39155.html (accessed on 18 August 2025).
- Yan, M.; Chen, L.; Leng, S.; Sun, R. Effects of local background climate on urban vegetation cooling and humidification: Variations and thresholds. Urban For. Urban Green. 2023, 80, 127840. [Google Scholar] [CrossRef]
- Han, L.; Zhao, J.; Zhang, T.; Zhang, J. Urban ventilation corridors exacerbate air pollution in central urban areas: Evidence from a Chinese city. Sustain. Cities Soc. 2022, 87, 104129. [Google Scholar] [CrossRef]
- CEN, EN 15251:2007; Indoor Environmental Input Parameters for Design and Indoor Air Quality, Thermal Environment, Lighting and Acoustics. European Committee for Standardization: Brussels, Belgium, 2007.
- Meteonorm. Available online: https://meteonorm.com (accessed on 2 July 2025).
- Yannas, S. Architectural research for sustainable environmental design. In Proceedings of the European Network of Heads of Schools of Architecture Conference on Environmental Design, Chania, Greece, 3–5 October 2013. [Google Scholar]

















| Urban Fabric | Measurement Points | Section of the Urban Space | Results |
|---|---|---|---|
| City center district | P1: Hassi El Beida Square | ![]() | Trapezoidal space measuring 52 × 51 m, oriented southeast, with a mixed-use function (administrative, educational, residential). The built environment is characterized by two-story (R + 1) buildings made of brick and concrete block (in dark yellow/ochre tones), with no presence of green or water features. |
| P2: A.L.N. Boulevard | ![]() | Major north–south axis measuring 86.55 m in length, with a width ranging from 15 to 19 m, paved with asphalt. Lined with residential buildings (R + 1 to R + 3) featuring ground-floor commercial spaces. Façades are finished in cement, red brick, and concrete block (in dark yellow and ochre tones). Tree alignment is present along the street. | |
| P3: Secondary Street | ![]() | Canyon-type street oriented east–west (126.53 m × 7 m), paved with asphalt. Lined with predominantly R + 2 residential buildings. Façades are made of cement, red brick, and dark-colored plaster. No vegetation or water features are present. | |
| P4: Rachid Medouni Street | ![]() | Major east–west axis (232 m × 16.5 m), asphalt-paved, with predominantly commercial, residential, and educational functions. The built environment is discontinuous, with structures ranging from R + 1 to R + 3. Façades are made of red brick and concrete block, in light tones such as green and darkened yellow. No vegetation or water features are present. | |
| P5: Place de la République | ![]() | Central rectangular square (115 m × 100 m), oriented north and surrounded by traffic arteries. Functions include commercial, administrative, and residential uses. Surrounding buildings range from R + 2 to R + 4, constructed with red brick and concrete block, in dark yellow and ochre tones. The square features trees, palm trees, and a central water fountain. | |
| P6: Akid Lotfi Boulevard | ![]() | Major north–south axis (1015 m in length, 11–20 m wide), asphalt-paved, characterized by a continuous alignment of residential buildings with ground-floor commercial spaces in the first section, and a more discontinuous layout in the second section (R + 1 to R + 3). Façades are made of red brick, concrete block, and stone, in tones of dark yellow, ochre, and peach. Sparse tree alignment is present along the axis. | |
| P7: 1st November Square | ![]() | Rectangular space (60 m × 40 m) with a northeast-oriented long axis, enclosed to the north and east, serving an administrative function. Buildings are R + 1, constructed with red brick and concrete block in dark yellow and ochre tones. A few trees are present but no water features. |
| Calculation of Built-Up Density in the Investigation Area | Results | Schematic Cross-Sections | ||
|---|---|---|---|---|
| Total Perimeter Area | 42,590.61 m2 | ![]() | The selected perimeter exhibits a high built-up density, which can be attributed to the limited horizontal spatial dimensions and the scarcity of both mineral and vegetated surfaces. | ![]() |
| Built-Up Area | 36,234.27 m2 | |||
| Non-Built Area | 6356.34 m2 | |||
| Built-Up Density | 85% | |||
| Calculation of Urban Roughness in the Investigation Area | Results | Schematic Cross-Sections | ||
|---|---|---|---|---|
| Urban Canopy Surface Area | 10,800 m2 | ![]() | The selected perimeter features average building heights of 9 m, ranging from ground level to four stories. Longitudinal sections were used to assess urban roughness. through variations in canopy height across blocks. | ![]() |
| Built Surface Area | 5760 m2 | |||
| Urban Roughness | 50% | |||
| Calculation of Vegetation Density in the Investigation Area | Results | Schematic Cross-Sections | ||
|---|---|---|---|---|
| Total Perimeter Area | 42,590.61 m2 | ![]() | This very low value of 8% is due to the scarcity of green spaces, particularly in squares and inner courtyards of urban blocks. | ![]() |
| Green Space Area | 353.50 m2 | |||
| Vegetation Density | 8% | |||
| Calculation of Urban Porosity in the Investigation Area | Results | Schematic Cross-Sections | ||
|---|---|---|---|---|
| Urban Canopy Air Volume | 119,253.7 m3 | ![]() | The perimeter exhibits a relatively moderate level of urban porosity, attributed to the presence of public squares, a wide thoroughfare, and unbuilt open spaces. | ![]() |
| Air Volume of Urban Voids | 106,786.5 m3 | |||
| Urban Porosity | 0.89 | |||
| Measurement Points | Street Location | H/W Ratio | Morphological Observation |
|---|---|---|---|
| P1 | A.L.N. Boulevard | 0.51 | Semi-enclosed street |
| P2 | A.L.N. Boulevard | 0.47 | Moderately open street |
| P3 | A.L.N. Boulevard | 0.25 | Very open street |
| P4 | A.L.N. Boulevard | 0.45 | Moderately enclosed street |
| P5 | A.L.N. Boulevard | 0.57 | Enclosed street |
| P6 | A.L.N. Boulevard | 0.57 | Enclosed street |
| P7 | Rachid Medouni Street | 0.43 | Average street |
| P8 | Aspirant Djamel Street | 0.66 | Very enclosed street |
| Plan View | Section | SVF |
|---|---|---|
![]() | ![]() | 0.56 |
![]() | ![]() | 0.32 |
![]() | ![]() | 0.16 |
![]() | ![]() | 0.20 |
| Material | Albedo |
|---|---|
| Concrete | 0.17–0.27 |
| Black asphalt | 0.05–0.2 |
| Red brick | 0.4–0.6 |
| Red paint | 0.5–0.75 |
| Tile | 0.4–0.5 |
| OBSERVATION GRID N°01 | |||||||
| Survey location: Béchar city center | |||||||
| Start time: 09:00 | End time: 09:30 | ||||||
| Date | Time | Position | Sky | Wind | Solar radiation | Thermal quality | Observations |
| 20 April2022 | 09:00 | P1 | Clear | Weak | High | 50 | I feel hot, no shade. |
| 09:08 | P2 | Clear | Weak | Medium | 75 | I’m in the shade of buildings. | |
| 09:19 | P3 | Clear | Weak | Medium | 50 | No shade, noise from cars. | |
| 09:30 | P4 | Clear | Weak | High | 25 | I feel hot, no shade. | |
| OBSERVATION GRID N°02 | |||||||
| Survey location: Béchar city center | |||||||
| Start time: 12:00 | End time: 12:25 | ||||||
| Date | Time | Position | Sky | Wind | Solar radiation | Thermal quality | Observations |
| 21 April 2022 | 12:00 | P1 | Clear | Weak | High | 0 | I feel hot, no shade. |
| 12:08 | P2 | Clear | Weak | High | 25 | No shade. | |
| 12:16 | P3 | Clear | Weak | High | 25 | No shade. | |
| 12:25 | P4 | Clear | Weak | High | 0 | I feel hot, no shade. | |
| OBSERVATION GRID N°03 | |||||||
| Survey location: Béchar city center | |||||||
| Start time: 15:00 | End time: 15:45 | ||||||
| Date | Time | Position | Sky | Wind | Solar radiation | Thermal quality | Observations |
| 22 April 2022 | 15:00 | P1 | Clear | Weak | High | 25 | I feel hot, no shade. |
| 15:11 | P2 | Clear | Weak | Medium | 50 | I am in the shade. | |
| 15:24 | P3 | Clear | Weak | High | 25 | I feel hot, no shade. | |
| 15:45 | P4 | Clear | Weak | High | 0 | I feel hot, traffic noise. | |
| OBSERVATION GRID N°04 | |||||||
| Survey location: Béchar city center | |||||||
| Start time: 18:00 | End time: 18:20 | ||||||
| Date | Time | Position | Sky | Wind | Solar radiation | Thermal quality | Observations |
| 23 April 2022 | 18:00 | P1 | Clear | Weak | Medium | 50 | No shade. |
| 18:07 | P2 | Clear | Weak | Medium | 75 | Slight freshness. | |
| 18:14 | P3 | Clear | Weak | Medium | 50 | No shade. | |
| 18:20 | P4 | Clear | Weak | Medium | 25 | No shade, I feel hot. | |
| Selection of Measurement Points | Measurement Points | Photographic Survey | Geometric Characteristics | Thermal Comfort Rose Diagrams |
|---|---|---|---|---|
![]() | P1 | ![]() | Completely open area exposed to the sky | ![]() |
| P2 | ![]() | Partially covered area due to buildings and the alignment of trees along the street | ![]() | |
| P3 | ![]() | Partially open space at the intersection of three roads | ![]() | |
| P4 | ![]() | Area located near an open space (plaza) | ![]() |
| Location of the City of Béchar |
|
| Climate Type | Hot and dry (arid) |
| Simulation Date | 27 April 2019 |
| Simulation Duration | From 10:00 a.m. to 8:00 p.m. |
| Wind Speed | 16.3 km/h at 10 m above ground level |
| Prevailing Wind Direction | South and southwest in summer, north in winter |
| Average Outdoor Temperature | 27.6 °C |
| Average Relative Humidity | 16.75% |
| Zone/Surface | Surface Temperature (°C) | Air Temperature (°C) | Estimated PMV | Estimated % of People in Comfort (PPD) | QHEAT (W/m2) | QCOOL (W/m2) | ||||||||||||
|---|---|---|---|---|---|---|---|---|---|---|---|---|---|---|---|---|---|---|
| Min | Max | Avg. | Min | Max | Avg. | Min | Max | Avg. | Min | Max | Avg. | Min | Max | Avg. | Min | Max | Avg. | |
| Mineral pavement | 45 | 52 | 48.5 | 21 | 24 | 22.7 | 1.8 | 2.2 | +2.0 | 8 | 12 | 10 | 80 | 90 | 85 | 0 | 0 | 0 |
| Bare soil | 39 | 45 | 42.5 | 20 | 23 | 22.0 | 1.3 | 1.7 | +1.5 | 18 | 22 | 20 | 55 | 65 | 60 | 0 | 0 | 0 |
| Vegetation | 21 | 25 | 23.0 | 19 | 22 | 21.0 | −0.2 | 0.2 | 0.0 | 82 | 88 | 85 | −12 | −8 | –10 | 22 | 28 | 25 |
| Densely built-up area | – | – | – | 22 | 25 | 23.8 | 2.0 | 2.4 | +2.2 | 4 | 6 | 5 | 65 | 75 | 70 | 0 | 0 | 0 |
| Shaded area | 29 | 34 | 31.5 | 19 | 22 | 20.7 | 0.3 | 0.7 | +0.5 | 72 | 78 | 75 | 12 | 18 | 15 | 8 | 12 | 10 |
| Wall Type | Wall Composition (From Outside to Inside) | Total Thickness | U-Value (W/m2·K) | |
|---|---|---|---|---|
| Double wall | Exterior Wall | Cement plaster (2 cm) + Brick (15 cm) + Air gap (5 cm) + Brick (10 cm) + Cement plaster (2 cm) | 34 cm | 0.637 |
| Interior wall | Cement plaster (2 cm) + Brick (10 cm) + Cement plaster (2 cm) | 14 cm | 2.396 | |
| Double wall + insulation | Exterior Wall | Cement plaster (2 cm) + Brick (15 cm) + Expanded polystyrene (5 cm) + Brick (10 cm) + Cement plaster (2 cm) | 34 cm | 0.665 |
| BTCS | Exterior Wall | BTCS | 14 cm | 2.802 |
| Interior wall | Interior wall | 12 cm | 3.030 | |
| Stone | Exterior Wall | Stone | 40 cm | 1.194 |
| Adobe | Exterior Wall | Adobe | 40 cm | 0.903 |
| Roof | Cement mortar (2 cm) + Hollow concrete blocks (16 cm) + Reinforced concrete (4 cm) | 22 cm | 2.102 | |
| Intermediate Floor | Tiles (3 cm) + Cement mortar (2 cm) + Sand layer (2 cm) + Reinforced concrete (4 cm) + Hollow concrete blocks (16 cm) + Cement mortar (2 cm) | 29 cm | 1.846 | |
| Ground Floor | Tiles (3 cm) + Cement mortar (2 cm) + Sand layer (2 cm) + Reinforced concrete (4 cm) + Crushed stone foundation (40 cm) | 51 cm | 2.494 | |
| N° | Case Description | Tmax | HC | %C |
|---|---|---|---|---|
| Case 1 | Small openings closed from 7 h to 18 h and windows and doors closed during summer. | 35.54 | 1619 | 34.87 |
| Case 2 | Small openings open during summer and windows and doors closed during summer. | 35.71 | 1640 | 34.79 |
| Case 3 | Small openings closed and windows and doors half-closed from 7 h to 18 h. | 37.04 | 1213 | 35.64 |
| Case 4 | Small openings and windows closed and doors closed from 7 h to 18 h. | 37.15 | 1100 | 37.83 |
| Case 5 | Small openings closed from 7 h to 18 h and windows and doors open if Text < Tint. | 35.3 | 1028 | 38.17 |
| Case 6 | Small openings open if Text < Tint and windows and doors half-closed from 7 h to 18 h. | 37.01 | 1163 | 36.95 |
| Case 7 | Small openings and windows closed if Text < Tint. | 35.3 | 1006 | 38.39 |
| N° | Case Description | Tmax | HC | %C |
|---|---|---|---|---|
| Case 1 | Windows closed 24 h during summer. | 38.44 | 2346 | 44 |
| Case 2 | Windows closed during summer from 7 h to 18 h. | 37.54 | 1674 | 50.42 |
| Case 3 | Windows half-closed during summer from 7 h to 18 h. | 37.82 | 1896 | 48.39 |
| Case 4 | Windows opened to 20% during summer from 7 h to 18 h. | 38.09 | 2106 | 46.5 |
| Case 5 | Windows half-open 24 h during summer. | 38.26 | 2063 | 46.42 |
| Case 6 | Windows opened to 20% 24 h during summer. | 38.27 | 2116 | 46.27 |
| Case 7 | Windows open if Tint > Text (if indoor temperature is higher than outdoor temperature). | 37.51 | 1609 | 50.9 |
| N° | Case Description | Tmax | HC | %C |
|---|---|---|---|---|
| Case 1 | Windows closed from 11 h to 18 h during summer. | 41.66 | 1426 | 45.59 |
| Case 2 | Windows closed from 11 h to 18 h during summer and half-open the rest of the day. | 42 | 1608 | 54.19 |
| Case 3 | Windows closed from 11 h to 18 h during summer and opened to 10% the rest of the day. | 41.75 | 1476 | 47.52 |
| Case 4 | Windows closed from 7 h to 20 h during summer. | 40.86 | 1447 | 48.38 |
| Case 5 | Windows closed from 7 h to 20 h during summer and half-open the rest of the day. | 41.94 | 1617 | 51.76 |
| Case 6 | Windows closed from 7 h to 20 h during summer and opened to 10% the rest of the day. | 40.98 | 1492 | 49.41 |
| Case 7 | Windows half-open from 7 h to 11 h, closed from 11 h to 18 h, and fully open the rest of the day. | 41.74 | 1523 | 50.4 |
| Case 8 | Windows half-open from 7 h to 11 h, opened to 10% from 11 h to 18 h, and fully open the rest of the day | 41.81 | 1568 | 56.32 |
Disclaimer/Publisher’s Note: The statements, opinions and data contained in all publications are solely those of the individual author(s) and contributor(s) and not of MDPI and/or the editor(s). MDPI and/or the editor(s) disclaim responsibility for any injury to people or property resulting from any ideas, methods, instructions or products referred to in the content. |
© 2025 by the authors. Licensee MDPI, Basel, Switzerland. This article is an open access article distributed under the terms and conditions of the Creative Commons Attribution (CC BY) license (https://creativecommons.org/licenses/by/4.0/).
Share and Cite
Benziada, R.; Kacemi, M.; Mokhtari, A.M.; Fezzioui, N.; Harrat, Z.R.; Chatbi, M.; Hilal, N.; Mansour, W.; Sobuz, M.H.R. Optimizing Urban Thermal Comfort Through Multi-Criteria Architectural Approaches in Arid Regions: The Case of Béchar, Algeria. Sustainability 2025, 17, 7658. https://doi.org/10.3390/su17177658
Benziada R, Kacemi M, Mokhtari AM, Fezzioui N, Harrat ZR, Chatbi M, Hilal N, Mansour W, Sobuz MHR. Optimizing Urban Thermal Comfort Through Multi-Criteria Architectural Approaches in Arid Regions: The Case of Béchar, Algeria. Sustainability. 2025; 17(17):7658. https://doi.org/10.3390/su17177658
Chicago/Turabian StyleBenziada, Radia, Malika Kacemi, Abderahemane Mejedoub Mokhtari, Naima Fezzioui, Zouaoui R. Harrat, Mohammed Chatbi, Nahla Hilal, Walid Mansour, and Md. Habibur Rahman Sobuz. 2025. "Optimizing Urban Thermal Comfort Through Multi-Criteria Architectural Approaches in Arid Regions: The Case of Béchar, Algeria" Sustainability 17, no. 17: 7658. https://doi.org/10.3390/su17177658
APA StyleBenziada, R., Kacemi, M., Mokhtari, A. M., Fezzioui, N., Harrat, Z. R., Chatbi, M., Hilal, N., Mansour, W., & Sobuz, M. H. R. (2025). Optimizing Urban Thermal Comfort Through Multi-Criteria Architectural Approaches in Arid Regions: The Case of Béchar, Algeria. Sustainability, 17(17), 7658. https://doi.org/10.3390/su17177658

































