Meta-Heuristic Optimization for Hybrid Renewable Energy System in Durgapur: Performance Comparison of GWO, TLBO, and MOPSO
Abstract
1. Introduction
| Ref No | Optimization Method | System Components | Methods Compared | Objective Function | Findings |
|---|---|---|---|---|---|
| [38] | ALO, GWA | PV/WT/SB/GT | CS, FPA | Total cost annually and system emission | GWO and ALO perform better than CS and FPA. |
| [39] | GWA | PV/WT/SB | PSO | Minimize TNPC | GWO is more cost-efficient and reliable than PSO. |
| [40] | GWA | PV/WT/BM | GA/SA | Minimize TNPC/LCOE | GWA delivers superior results compared to GA and SA. |
| [41] | FPA | PV/WT/FC/HS | TLBO/PSO | Minimize TNPC | Simplifies implementation, decision-making, and accelerates convergence. |
| [42] | TLBO | PV/SB | GA, PSO | Minimize NPC, COE | TLBO excels over GA and PSO in solving efficiency. |
| [43] | GA-PSO, MOPSO | PV/WT/SB | HOMER | Minimize TPC, maximize reliability | MOPSO delivers a more extensive set of optimal points while optimizing two objectives together. |
| [44] | TLBO | PV/WT/BM/SB/VDG | BFSO, GA, PSO | Minimize COE, LPSP, and PMI, maximizing RF, HDI, and JCI | TLBO outperforms in all areas. |
2. HRE System Modelling
2.1. Solar PV System Modelling
2.2. WT System Modelling
2.3. Battery System Modelling
2.4. DG System Modelling
2.5. Modelling of DC/AC Converter
2.6. Optimal Sizing Parameters
2.6.1. Mathematical Representation of COE and NPC
2.6.2. Mathematical Representation of LPSP
3. Power Management Strategy
Objective Function
4. Optimization Technique
4.1. Grey Wolf Optimization
4.1.1. Encircling Prey
4.1.2. Hunting
4.1.3. Attacking Prey
- MaxIterations: Maximum iterations number.
- a: Reduces linearly from 2 down to 0.
- A, C: Coefficient vectors.
- For each wolf:
- Update position using:
- Dgwα = |Cgw1 × Xα − Xi|
- Dgwβ = |Cgw2 × Xβ − Xi|
- Dgwδ = |Cgw3 × Xδ − Xi|
- X1 = Xα − Agw1 × Dgwα
- X2 = Xβ − Agw2 × Dgwβ
- X3 = Xδ − Agw3 × Dgwδ
- Xi(t + 1) = (X1 + X2 + X3)/3
- Update a, A, and C:
- agw = 2 − t × (2/MaxIterations)
- Agw = 2a × r1 − a
- Cgw = 2 × r2
- Find the fitness for each wolf.
- Update α, β, and δ wolves.
- t = t + 1
4.2. Multi-Objective Particle Swarm Optimization
- Population size (N)
- MaxItr
- Inertia weight (w)
- Cognitive and social coefficients (c1, c2)
- Empty Pareto archive
- Initialize random position (xi) and velocity (vi)
- Evaluate fitness
- For each particle i:
- velocity Update:
- position Update:
- Apply constraints
- Evaluate fitness
- Update pbest
- Update Pareto archive:
- Add newly non-dominated solutions.
- Remove dominated solutions.
- Maintain diversity using adaptive grid.
- Select gBest from archive
- t = t + 1
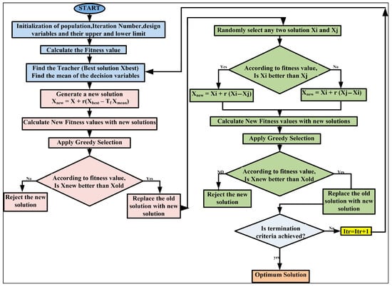
4.3. Teaching–Learning-Based Optimization
4.3.1. Teacher Phase
4.3.2. Learner Phase
- Set TLBO variables, including population size and maximum iteration count.
- Population generation occurs randomly, subject to constraints related to population size and design variables, which must fit within their upper and lower limits.
- Calculate the fitness function with each solution.
- Teacher phase: The solution with the lowest fitness score functions as the teacher labelled Xbest. Start by determining the learners’ average performance and then find Xnew to evaluate its fitness before implementing greedy selection.
- Learner phase: Compare fitness values with partners to find Xnew before calculating the updated fitness function, followed by the greedy selection.
- Terminate the process and store the optimal values when the maximum generation limit has been reached.
- Population size (N)
- MaxIterations
- Randomly generate initial population (X)
- Identify the best solution (Teacher).
- Calculate mean (M) of all solutions.
- For each student (Xi):
- Compute Tf = round(1 + rand(0,1)) //Tf = 1 or 2
- Update:
Xnew_sol = Xi + rand() x (Teacher − Tf x M)- Evaluate Xnew.
- Replace Xi if Xnew_sol is better.
**Learner Phase**: - For each student (Xi):
- Randomly select another student (Xj, where j ≠ i).
- If Xi is better than Xj:
Xnew_sol = Xi + rand() x (Xi − Xj)- Else:
Xnew_sol = Xi + rand() x (Xj − Xi)- Evaluate Xnew.
- Replace Xi if Xnew_sol is better.
- t = t + 1
5. Results and Discussion
6. Quantitative Performance Analysis
7. Conclusions
Author Contributions
Funding
Institutional Review Board Statement
Informed Consent Statement
Data Availability Statement
Acknowledgments
Conflicts of Interest
Abbreviations
| HRES | Hybrid Renewable Energy System |
| PV | Photovoltaic |
| CE | Circular Economy |
| WT | Wind Turbine |
| DG | Diesel Generator |
| BS | Battery Storage |
| GWO | Grey Wolf Optimizer |
| MOPSO | Multi-Objective Particle Swarm Optimization |
| TLBO | Teaching-Learning-Based Optimization |
| HBMO | Honey Bee Mating Optimization |
| HOMER | Hybrid Optimization of Multiple Energy Resources |
| CS | Cuckoo Search |
| MOSaDE | Multi-Objective Self-Adaptive Differential Evolution |
| SMCS | State-Based Monte Carlo Simulation |
| NPC | Net Present Cost |
| COE | Cost of Energy |
| LPSP | Loss of Power Supply Probability |
| AD | Autonomy Day |
| RE | Renewable Energy |
| LPS | Loss of Power Supply |
| FC | Fuel Cell |
| GA-PSO | GA-Particle Swarm Optimization |
| FFA | Fertility Optimization Algorithm |
| MFFA | Modified Farmland Fertility Optimization |
| MSOA | Modified Seagull Optimization Algorithm |
| DOD | Dept of Discharge |
References
- Mohammad, S.D.; Hajabdollahi, H. Multi-objective optimization of hybrid solar/wind/diesel/battery system for different climates of Iran. Environ. Dev. Sustain. 2021, 23, 10910–10936. [Google Scholar]
- Alzahrani, A.M.; Zohdy, M.; Yan, B. An overview of optimization approaches for operation of hybrid distributed energy systems with photovoltaic and diesel turbine generator. Electr. Power Syst. Res. 2021, 191, 106877. [Google Scholar] [CrossRef]
- Ashraf, M.A.; Liu, Z.; Alizadeh, A.; Nojavan, S.; Jermsittiparsert, K.; Zhang, D. Designing an optimized configuration for a hybrid PV/Diesel/Battery Energy System based on metaheuristics: A case study on Gobi Desert. J. Clean. Prod. 2020, 270, 122467. [Google Scholar] [CrossRef]
- Ammari, C.; Belatrache, D.; Touhami, B.; Makhloufi, S. Sizing, optimization, control and energy management of hybrid renewable energy system—A review. Energy Built Environ. 2022, 3, 399–411. [Google Scholar] [CrossRef]
- Thirunavukkarasu, M.; Sawle, Y.; Lala, H. A comprehensive review on optimization of hybrid renewable energy systems using various optimization techniques. Renew. Sustain. Energy Rev. 2023, 176, 113192. [Google Scholar] [CrossRef]
- Bacha, B.; Ghodbane, H.; Dahmani, H.; Betka, A.; Toumi, A.; Chouder, A. Optimal sizing of a hybrid microgrid system using solar, wind, diesel, and battery energy storage to alleviate energy poverty in a rural area of Biskra, Algeria. J. Energy Storage 2024, 84, 110651. [Google Scholar] [CrossRef]
- Agajie, T.F.; Ali, A.; Fopah-Lele, A.; Amoussou, I.; Khan, B.; Velasco, C.L.R.; Tanyi, E. A comprehensive review on techno-economic analysis and optimal sizing of hybrid renewable energy sources with energy storage systems. Energies 2023, 16, 642. [Google Scholar] [CrossRef]
- Babatunde, O.M.; Munda, J.L.; Hamam, Y. A comprehensive state-of-the-art survey on hybrid renewable energy system operations and planning. IEEE Access 2020, 8, 75313–75346. [Google Scholar] [CrossRef]
- Atawi, I.E.; Abuelrub, A.; Al-Shetwi, A.Q.; Albalawi, O.H. Design of a wind-PV system integrated with a hybrid energy storage system considering economic and reliability assessment. J. Energy Storage 2024, 81, 110405. [Google Scholar] [CrossRef]
- Al-Falahi, M.D.; Jayasinghe, S.; Enshaei, H. A review on recent size optimization methodologies for standalone solar and wind hybrid renewable energy system. Energy Convers. Manag. 2017, 143, 252–274. [Google Scholar] [CrossRef]
- Guven, A.F.; Abdelaziz, A.Y.; Samy, M.M.; Barakat, S. Optimizing energy Dynamics: A comprehensive analysis of hybrid energy storage systems integrating battery banks and supercapacitors. Energy Convers. Manag. 2024, 312, 118560. [Google Scholar] [CrossRef]
- Chowdhury, S.; Bohre, A.K. Economic Assessment of PV Wind based HRES including Battery Storage and FC. In Proceedings of the 2023 IEEE International Conference on Power Electronics, Smart Grid, and Renewable Energy (PESGRE), Trivandrum, India, 17–20 December 2023. [Google Scholar]
- Kaabeche, A.; Ibtiouen, R. Techno-economic optimization of hybrid photovoltaic/wind/diesel/battery generation in a stand-alone power system. Sol. Energy 2014, 103, 171–182. [Google Scholar] [CrossRef]
- Diab, A.A.Z.; Sultan, H.M.; Kuznetsov, O.N. Optimal sizing of hybrid solar/wind/hydroelectric pumped storage energy system in Egypt based on different meta-heuristic techniques. Environ. Sci. Pollut. Res. 2020, 27, 32318–32340. [Google Scholar] [CrossRef] [PubMed]
- Mayer, M.J.; Szilágyi, A.; Gróf, G. Environmental and economic multi-objective optimization of a household level hybrid renewable energy system by genetic algorithm. Appl. Energy 2020, 269, 115058. [Google Scholar] [CrossRef]
- Mahesh, A.; Sandhu, K.S. A genetic algorithm based improved optimal sizing strategy for solar-wind-battery hybrid system using energy filter algorithm. Front. Energy 2020, 14, 139–151. [Google Scholar] [CrossRef]
- Shboul, B.; Zayed, M.E.; Tariq, R.; Ashraf, W.M.; Odat, A.-S.; Rehman, S.; Abdelrazik, A.; Krzywanski, J. New hybrid photovoltaic-fuel cell system for green hydrogen and power production: Performance optimization assisted with Gaussian process regression method. Int. J. Hydrogen Energy 2024, 59, 1214–1229. [Google Scholar] [CrossRef]
- Bade, S.O.; Tomomewo, O.S.; Meenakshisundaram, A.; Dey, M.; Alamooti, M.; Halwany, N. Multi-Criteria Optimization of a Hybrid Renewable Energy System Using Particle Swarm Optimization for Optimal Sizing and Performance Evaluation. Clean Technol. 2025, 7, 23. [Google Scholar] [CrossRef]
- Ghorbani, N.; Kasaeian, A.; Toopshekan, A.; Bahrami, L.; Maghami, A. Optimizing a hybrid wind-PV-battery system using GA-PSO and MOPSO for reducing cost and increasing reliability. Energy 2018, 154, 581–591. [Google Scholar] [CrossRef]
- Ansari, M.S.; Jalil, M.F.; Bansal, R.C. A review of optimization techniques for hybrid renewable energy systems. Int. J. Model. Simul. 2023, 43, 722–735. [Google Scholar] [CrossRef]
- Khare, V.; Nema, S.; Baredar, P. Optimisation of the hybrid renewable energy system by HOMER, PSO and CPSO for the study area. Int. J. Sustain. Energy 2017, 36, 326–343. [Google Scholar] [CrossRef]
- Rehman, S.; Kotb, K.M.; Zayed, M.E.; Menesy, A.S.; Irshad, K.; Alzahrani, A.S.; Mohandes, M.A. Techno-economic evaluation and improved sizing optimization of green hydrogen production and storage under higher wind penetration in Aqaba Gulf. J. Energy Storage 2024, 99, 113368. [Google Scholar] [CrossRef]
- Sawle, Y.; Gupta, S.; Bohre, A.K. Optimal sizing of standalone PV/Wind/Biomass hybrid energy system using GA and PSO optimization technique. Energy Procedia 2017, 117, 690–698. [Google Scholar] [CrossRef]
- Zhang, H.; Sun, R. A novel optimal management method for smart grids incorporating cloud-fog layer and honeybee mating optimization algorithm. Sol. Energy 2023, 262, 111874. [Google Scholar] [CrossRef]
- Mohamed, M.A.; Eltamaly, A.M.; Alolah, A.I.; Hatata, A. A novel framework-based cuckoo search algorithm for sizing and optimization of grid-independent hybrid renewable energy systems. Int. J. Green Energy 2019, 16, 86–100. [Google Scholar] [CrossRef]
- Li, W.; Li, J.; Hu, Z.; Li, S.; Chan, P.W. A novel probabilistic approach to optimize stand-alone hybrid wind-photovoltaic renewable energy system. Energies 2020, 13, 4945. [Google Scholar] [CrossRef]
- Ramli, M.A.; Bouchekara, H.; Alghamdi, A.S. Optimal sizing of PV/wind/diesel hybrid microgrid system using multi-objective self-adaptive differential evolution algorithm. Renew. Energy 2018, 121, 400–411. [Google Scholar] [CrossRef]
- Diab, A.A.Z.; EL-Ajmi, S.I.; Sultan, H.M.; Hassa, Y.B. Modified farmland fertility optimization algorithm for optimal design of a grid-connected hybrid renewable energy system with fuel cell storage: Case study of Ataka, Egypt. Int. J. Adv. Comput. Sci. Appl. 2019, 10, 119–132. [Google Scholar] [CrossRef]
- Annapoorani, S.; Raman, J. Modified seagull optimization algorithm based MPPT for augmented performance of photovoltaic solar energy systems. Autom. časopis Za Autom. Mjer. Elektron. Računarstvo I Komun. 2022, 63, 1–15. [Google Scholar]
- Smaoui, M.; Abdelkafi, A.; Krichen, L. Optimal sizing of stand-alone photovoltaic/wind/hydrogen hybrid system supplying a desalination unit. Sol. Energy 2015, 120, 263–276. [Google Scholar] [CrossRef]
- Alshammari, N.; Asumadu, J. Optimum unit sizing of hybrid renewable energy system utilizing harmony search, Jaya and particle swarm optimization algorithms. Sustain. Cities Soc. 2020, 60, 102255. [Google Scholar] [CrossRef]
- Mirjalili, S.; Mirjalili, S.M.; Lewis, A. Grey wolf optimizer. Adv. Eng. Softw. 2014, 69, 46–61. [Google Scholar] [CrossRef]
- Khobaragade, T.; Chaturvedi, K.T. Enhanced economic load dispatch by teaching–learning-based optimization (TLBO) on thermal units: A comparative study with different plug-in electric vehicle (PEV) charging strategies. Energies 2023, 16, 6933. [Google Scholar] [CrossRef]
- Ali, S.A.; Hussain, A.; Haider, W.; Rehman, H.U.; Kazmi, S.A.A. Optimal energy management system of isolated multi-microgrids with local energy transactive market with indigenous PV-, wind-, and biomass-based resources. Energies 2023, 16, 1667. [Google Scholar] [CrossRef]
- Chowdhury, S.; Bohre, A.K.; Kolhe, M.L.; Deva Brinda, M. Advancements in Optimization Strategies for Hybrid Renewable Energy Systems: Recent Trends, and Future Directions. In Application of Advance Techniques in Power and Energy Systems: Select Proceedings of International Conference, CISTEE 2023; Springer Nature: Berlin/Heidelberg, Germany, 2025; Volume 1305. [Google Scholar]
- Kristia, K.; Rabbi, M.F. Exploring the synergy of renewable energy in the circular economy framework: A bibliometric study. Sustainability 2023, 15, 13165. [Google Scholar] [CrossRef]
- Bist, N.; Sircar, A.; Yadav, K. Holistic review of hybrid renewable energy in circular economy for valorization and management. Environ. Technol. Innov. 2020, 20, 101054. [Google Scholar] [CrossRef]
- Algabalawy, M.A.; Abdelaziz, A.; Mekhamer, S.F.; Badr, M. Optimal multi-criteria design of a new hybrid power generation system using ant lion and grey wolf optimizers. In Proceedings of the 2016 Eighteenth International Middle East Power Systems Conference (MEPCON), Cairo, Egypt, 27–29 December 2016. [Google Scholar]
- Naderipour, A.; Abdul-Malek, Z.; Vahid, M.Z.; Seifabad, Z.M.; Hajivand, M.; Arabi-Nowdeh, S. Optimal, reliable and cost-effective framework of photovoltaic-wind-battery energy system design considering outage concept using grey wolf optimizer algorithm—Case study for Iran. IEEE Access 2019, 7, 182611–182623. [Google Scholar] [CrossRef]
- Tabak, A.; Kayabasi, E.; Guneser, M.T.; Ozkaymak, M. Grey wolf optimization for optimum sizing and controlling of a PV/WT/BM hybrid energy system considering TNPC, LPSP, and LCOE concepts. Energy Sources Part A Recover. Util. Environ. Eff. 2022, 44, 1508–1528. [Google Scholar] [CrossRef]
- Moghaddam, M.J.H.; Kalam, A.; Nowdeh, S.A.; Ahmadi, A.; Babanezhad, M.; Saha, S. Optimal sizing and energy management of stand-alone hybrid photovoltaic/wind system based on hydrogen storage considering LOEE and LOLE reliability indices using flower pollination algorithm. Renew. Energy 2019, 135, 1412–1434. [Google Scholar] [CrossRef]
- Ashtiani, M.N.; Toopshekan, A.; Astaraei, F.R.; Yousefi, H.; Maleki, A. Techno-economic analysis of a grid-connected PV/battery system using the teaching-learning-based optimization algorithm. Sol. Energy 2020, 203, 69–82. [Google Scholar] [CrossRef]
- Emad, D.; El-Hameed, M.; El-Fergany, A. Optimal techno-economic design of hybrid PV/wind system comprising battery energy storage: Case study for a remote area. Energy Convers. Manag. 2021, 249, 114847. [Google Scholar] [CrossRef]
- Sawle, Y.; Gupta, S.; Bohre, A.K. Socio-techno-economic design of hybrid renewable energy system using optimization techniques. Renew. Energy 2018, 119, 459–472. [Google Scholar] [CrossRef]
- Tabak, A.; Özkaymak, M.; Tahir, M.; Oktay, H. Optimization and evaluation of hybrid PV/WT/BM system in different initial costs and LPSP conditions. Int. J. Adv. Comput. Sci. Appl. 2017, 8, 81116. [Google Scholar] [CrossRef]
- Zhang, W.; Maleki, A. Modeling and optimization of a stand-alone desalination plant powered by solar/wind energies based on back-up systems using a hybrid algorithm. Energy 2022, 254, 124341. [Google Scholar] [CrossRef]
- Jamshidi, S.; Pourhossein, K.; Asadi, M. Size estimation of wind/solar hybrid renewable energy systems without detailed wind and irradiation data: A feasibility study. Energy Convers. Manag. 2021, 234, 113905. [Google Scholar] [CrossRef]
- Borhanazad, H.; Mekhilef, S.; Ganapathy, V.G.; Modiri-Delshad, M.; Mirtaheri, A. Optimization of micro-grid system using MOPSO. Renew. Energy 2014, 71, 295–306. [Google Scholar] [CrossRef]
- Acakpovi, A.; Adjei, P.; Nwulu, N.; Asabere, N.Y.; Pai, P.-F. Optimal Hybrid Renewable Energy System: A Comparative Study of Wind/Hydrogen/Fuel-Cell and Wind/Battery Storage. J. Electr. Comput. Eng. 2020, 2020, 1756503. [Google Scholar] [CrossRef]
- Almihat, M.M.G.; Kahn, M.M. Design and implementation of Hybrid Renewable energy (PV/Wind/Diesel/Battery) Microgrids for rural areas. Sol. Energy Sustain. Dev. J. 2023, 12, 71–95. [Google Scholar] [CrossRef]
- Mahesh, A.; Sandhu, K.S. Optimal sizing of a grid-connected PV/wind/battery system using particle swarm optimization. Iran. J. Sci. Technol. Trans. Electr. Eng. 2019, 43, 107–121. [Google Scholar] [CrossRef]
- Gharibi, M.; Askarzadeh, A. Size and power exchange optimization of a grid-connected diesel generator-photovoltaic-fuel cell hybrid energy system con-sidering reliability, cost and renewability. Int. J. Hydrogen Energy 2019, 44, 25428–25441. [Google Scholar] [CrossRef]
- Wolpert, D.H.; William, G.M. No free lunch theorems for optimization. IEEE Trans. Evol. Comput. 1997, 1, 67–82. [Google Scholar] [CrossRef]
- Lin, L.; Gen, M. Auto-tuning strategy for evolutionary algorithms: Balancing between exploration and exploitation. Soft Comput. 2009, 13, 157–168. [Google Scholar] [CrossRef]
- Cheraghi, R.; Jahangir, M.H. Multi-objective optimization of a hybrid renewable energy system supplying a residential building using NSGA-II and MOPSO algorithms. Energy Convers. Manag. 2023, 294, 117515. [Google Scholar] [CrossRef]
- Rao, R.V.; Savsani, V.J.; Vakharia, D.P. Teaching–learning-based optimization: A novel method for constrained mechanical design optimization problems. Comput. Aided Des. 2011, 43, 303–315. [Google Scholar] [CrossRef]
- Rao, R.; Savsani, V.; Vakharia, D. Teaching–learning-based optimization: An optimization method for continuous non-linear large scale problems. Inf. Sci. 2012, 183, 1–15. [Google Scholar] [CrossRef]


















| Parameters | Values | Parameter | Values |
|---|---|---|---|
| PV Components | WT Components | ||
| Cost Initial | 3400 USD/kW | Model | ZEYUFD-2 KW |
| Power Rated | 60 kWh | Cost Initial | 2000 USD/kW |
| Regulator Efficiency | 95% | P_Rated | 2 kW |
| Regulator Cost | USD 1500 | V_Rated | 9.5 m/s |
| Lifespan | 24 years | Cut-out Limit | 40 m/s |
| Cut-in Limit | 2.5 m/s | ||
| Battery Bank | Regulator Cost | USD 1000 | |
| Cost Initial | 280 USD/kWh | Regulator Efficiency | 95% |
| Power Rated | 40 kWh | Lifespan | 24 years |
| Efficiency | 85% | Height | 62 m |
| Lifespan | 12 years | ||
| Diesel Generator | Inverter | ||
| Cost Initial | 1000 USD/kW | Cost Initial | USD 2500 |
| Power Rated | 4 kW | Efficiency | 92% |
| Lifespan | 24,000 h | Lifespan | 24 years |
| Economic Parameters | |||
| Rate of Discount | 8% | Project Lifespan | 24 years |
| Interest Rate | 12% | O&M + running cost | 20% |
| Inflation Rate (Fuel) | 5% | ||
| After 10 Iterations | Final Optimization | |||||
|---|---|---|---|---|---|---|
| GWO | TLBO | MOPSO | GWO | TLBO | MOPSO | |
| Best Fitness | 0.25651 | 0.269396 | 0.25296 | 0.24593 | 0.26628 | 0.25296 |
| Pnpv (kW) | 60 | 56 | 60 | 60 | 60 | 60 |
| NWT (No.) | 10 | 10 | 10 | 10 | 10 | 10 |
| AD (day) | 3 | 2 | 3 | 3 | 3 | 3 |
| NDG (No.) | 4 | 3 | 4 | 3 | 3 | 4 |
| Iteration no. for optimal solution | - | - | - | 11 | 12 | 8 |
| COE | 2.78865 | 1.96358 | 2.788658 | 1.91446 | 1.91446 | 2.78865 |
| LPSP | 0.07516 | 0.13067 | 0.073471 | 0.12528 | 0.12528 | 0.07516 |
| Dump load (kW) | 32,537 | 32,548 | 32,537 | 31,846 | 31,846 | 32,537 |
| NPC | 310,910 | 218,920 | 310,910 | 213,440 | 213,440 | 310,910 |
| Optima Technique | Max | Min | Mean | Median | SD | RMSE | MAE | RE (%) | Min Efficiency (%) | Mean Efficiency (%) |
|---|---|---|---|---|---|---|---|---|---|---|
| GWO | 0.5717 | 0.2459 | 0.3466 | 0.3378 | 0.0714 | 0.1189 | 0.1007 | 40.96 | 100.00% | 70.96% |
| TLBO | 0.5183 | 0.2612 | 0.3245 | 0.3039 | 0.0692 | 0.0929 | 0.0786 | 30.10% | 94.14% | 75.78% |
| MOPSO | 0.3672 | 0.2594 | 0.2968 | 0.2913 | 0.0286 | 0.0583 | 0.0509 | 20.70% | 94.80% | 82.85% |
| Criterion | MPSO | TLBO | GWO |
|---|---|---|---|
| Exploration | Low | High | Moderate |
| Exploitation | High | Moderate | High |
| Convergence Speed | Fast | Moderate | Moderate |
| Robustness | Good | Good | Excellent |
| Parameter Sensitivity | Moderate | Low | Low |
| Computational Cost | Moderate | Low | Low |
Disclaimer/Publisher’s Note: The statements, opinions and data contained in all publications are solely those of the individual author(s) and contributor(s) and not of MDPI and/or the editor(s). MDPI and/or the editor(s) disclaim responsibility for any injury to people or property resulting from any ideas, methods, instructions or products referred to in the content. |
© 2025 by the authors. Licensee MDPI, Basel, Switzerland. This article is an open access article distributed under the terms and conditions of the Creative Commons Attribution (CC BY) license (https://creativecommons.org/licenses/by/4.0/).
Share and Cite
Chowdhury, S.; Bohre, A.K.; Saha, A.K. Meta-Heuristic Optimization for Hybrid Renewable Energy System in Durgapur: Performance Comparison of GWO, TLBO, and MOPSO. Sustainability 2025, 17, 6954. https://doi.org/10.3390/su17156954
Chowdhury S, Bohre AK, Saha AK. Meta-Heuristic Optimization for Hybrid Renewable Energy System in Durgapur: Performance Comparison of GWO, TLBO, and MOPSO. Sustainability. 2025; 17(15):6954. https://doi.org/10.3390/su17156954
Chicago/Turabian StyleChowdhury, Sudip, Aashish Kumar Bohre, and Akshay Kumar Saha. 2025. "Meta-Heuristic Optimization for Hybrid Renewable Energy System in Durgapur: Performance Comparison of GWO, TLBO, and MOPSO" Sustainability 17, no. 15: 6954. https://doi.org/10.3390/su17156954
APA StyleChowdhury, S., Bohre, A. K., & Saha, A. K. (2025). Meta-Heuristic Optimization for Hybrid Renewable Energy System in Durgapur: Performance Comparison of GWO, TLBO, and MOPSO. Sustainability, 17(15), 6954. https://doi.org/10.3390/su17156954

